Abstract
Skeletal muscle dynamically regulates protein synthesis and degradation through metabolic responses to external stimuli. In the absence of mechanical load, this normal metabolic response is impaired, leading to muscle atrophy. Previous studies have suggested that mitochondrial dysfunction occurs under unloaded conditions. In this study, we focused on aconitase 2 (Aco2), a mitochondrial protein known to contain an iron-sulfur cluster and function as a metabolic sensor. We generated skeletal muscle-specific Aco2 knockout (cKO) mice to investigate its role in muscle function. Although these mice appeared grossly normal, they died shortly after birth. Analysis of the diaphragm muscle revealed signs of muscle fiber atrophy and impaired muscle maturation. Besides these signs of immaturity, abnormal muscle cells exhibiting disrupted sarcomere structures were frequently observed. Furthermore, these cells showed a marked increase in the apoptotic marker Active Caspase-3, indicating that Aco2 deficiency induces muscle cell death. These findings suggest that Aco2 plays a critical role in skeletal muscle maturation and maintenance of muscle homeostasis. Moreover, these findings highlighted the potential involvement of Aco2 in disuse muscle atrophy and its utility as a therapeutic target.
Similar content being viewed by others
Introduction
Skeletal muscle regulates the synthesis and breakdown of proteins through a metabolic response, which constantly alters metabolism in response to external stimuli1,2. Under conditions where mechanical load is applied to skeletal muscle, the synthesis and breakdown of muscle proteins reach a dynamic equilibrium, allowing maintenance of skeletal muscle mass3. In contrast, this dynamic equilibrium is disrupted in unloading environments, such as space flights or prolonged bed rest, where mechanical loading on skeletal muscles is absent4,5. This disruption leads to a decrease in muscle protein synthesis associated with abnormalities in Insulin-like Growth Factor-1 signaling, along with an increase in protein degradation via the ubiquitin–proteasome system, resulting in a non-equilibrium state in which protein breakdown exceeds synthesis, inducing muscle atrophy6,7. Muscle atrophy in this environment is referred to as disuse atrophy. Preventing and treating disuse muscle atrophy has become an important issue that must be addressed with an aging society in advanced countries. However, the mechanisms by which muscle cells sense the unloading environment remain unclear.
Mitochondrial aconitase (Aco2) is a key enzyme in the TCA cycle that catalyzes the dehydration reaction, converting citrate to isocitrate, and plays a critical role in energy production. Aco2 is an iron-sulfur protein containing a [4Fe-4S] cluster in its enzymatically active site and functions as a sensor of the cellular redox state and energy metabolism8,9. The iron-sulfur cluster is fragile and can be disrupted by oxidative stress or hypoxia, leading to the release of iron ions and inactivation of its enzymatic function10,11. Aco2 also loses its enzymatic activity when the cluster is lost, but retains other functions, such as gene expression regulatory function12. Therefore, Aco2 may serve multiple roles depending on the mitochondrial function and cellular energy state. Research using Caenorhabditis elegans has indicated that, under microgravity conditions, there is downregulation of metabolic enzymes, including those related to the TCA cycle, including aconitase, suggesting a link to muscle atrophy and changes in the cytoskeleton13. The responsiveness of Aco2 to environmental stimuli suggests its potential involvement in sensing unloading conditions; however, its specific role in muscle atrophy remains unclear. To our knowledge, this study is the first to generate a skeletal muscle-specific Aco2 knockout model in mammals (Aco2 cKO mice) to investigate the physiological role of mitochondrial aconitase in skeletal muscle.
Results
Perinatal lethality of skeletal muscle-specific Aco2 knockout mice
In this study, Aco2 flox mice were crossed with MyoD-cre mice to generate skeletal muscle-specific Aco2 cKO mice using the Cre-loxP system. While non-cKO mice were obtained according to Mendelian inheritance, no surviving cKO mice were detected (Table 1). Thus, cKO mice were born but died shortly after birth. To clarify whether Aco2 cKO embryos were present prior to birth, we genotyped fetuses at embryonic day (E)18.5 and confirmed that all genotypes, including Aco2 cKO, were observed at Mendelian frequencies (Table 2). Based on these findings, we hypothesized that Aco2 cKO mice died immediately after birth due to respiratory dysfunction, and decided to extract fetuses from 18.5-day pregnant mice and focus our analysis on the diaphragm muscle. No obvious morphological differences were observed between cKO and control (Ctrl) mice (Fig. 1A). Subsequently, when the diaphragm, a skeletal muscle involved in respiration, was extracted, no clear differences were observed (Fig. 1B).
Crossbreeding was conducted between male MyoD-cre/Aco2 flox/ + mice and female WT/Aco2 flox/flox mice, and fetuses were sampled from the parent mice on gestational day 18.5. (A): Photographs of extracted fetuses. Samples 2–5 were obtained from Ctrl mice, and samples 1 and 6 were obtained from cKO mice. (B): Photographs of the diaphragm obtained from the fetuses shown in A. Samples 2 and 3 are from Ctrl mice, and sample 1 is from a cKO mouse. (C) Expression of Aco2 in diaphragm muscle fibers and its complete loss in cKO mice. Fluorescent immunostaining was performed on cross sections of diaphragm tissue from Ctrl and cKO mice using Aco2 (green), Laminin α2 (red), and DAPI (blue). Scale bars represent 50 µm. (D) β-galactosidase staining of diaphragm sections from Ctrl and cKO mice at E18.5. Scale bars represent 100 µm.
Complete absence of Aco2 in diaphragm muscle fibers of Aco2 cKO mice
First, we performed fluorescent immunostaining of the diaphragm cross sections. To confirm the skeletal muscle-specific knockout of Aco2 in cKO mice, we examined the Aco2 protein levels. While Aco2 was distinctly stained within the muscle fibers of Ctrl mice, it was not detectable in Aco2 cKO mice (Fig. 1C). To further validate Cre-mediated recombination, β-galactosidase staining was performed at embryonic day 18.5 to visualize LacZ activity under the control of the MyoD promoter. LacZ-positive signals were observed in a subset of myofibers (Fig. 1D), consistent with the temporal expression of MyoD, which is transiently active during early myogenic differentiation and downregulated in mature fibers. Taken together, the absence of Aco2 staining together with the LacZ pattern provides strong evidence of efficient, skeletal muscle-specific knockout of Aco2 in cKO mice.
Impaired maturation of diaphragm muscle fibers in Aco2 cKO mice
Next, to assess histological morphological changes in the diaphragm, we performed hematoxylin and eosin (HE) staining on cross sections. In the Ctrl group, muscle fibers showed a slight reddish hue due to eosin staining, whereas the cKO muscle fibers appeared bluish (Fig. 2A). This difference in coloration is a qualitative observation and likely reflects reduced eosinophilia associated with immature muscle fibers, which generally have lower cytoplasmic protein content and less organized myofibrillar structures. While this finding is not amenable to quantitative analysis, it suggests a delay in muscle fiber maturation in the cKO group. To further clarify muscle fiber maturity, we analyzed the expression of genes reflecting muscle fiber maturity, such as Myoz and Tnni211. Gene expression analysis revealed significant reductions in the expression of Dmd and Myoz3 in cKO mice (Fig. 2B). Although there were no significant differences in Myoz1 and Tnni2 expression, a trend of decreased expression was also observed in these genes in cKO mice. Furthermore, to confirm muscle maturity at the protein level, we performed fluorescent immunostaining with dystrophin, a marker protein for muscle maturity14, on diaphragm cross sections. While the muscle fiber membranes were stained with dystrophin in the Ctrl mice, staining was unclear in the cKO mice, with some muscle fibers showing no membrane staining (Fig. 2C). In addition, whole-mount staining of dystrophin reaffirmed that cKO mice had weaker staining intensity than Ctrl mice, and ZY images showed unclear staining of muscle fiber cross sections (Fig. 2D). These results collectively demonstrate delayed maturation of muscle fibers in cKO mice.
Diaphragm muscle fiber immaturity was observed in Aco2 cKO mice, (A): Results of HE staining of diaphragm cross sections from Ctrl and cKO mice. (B): Expression of Dmd, Myoz1, Myoz3, and Tnni2 was analyzed by RT-qPCR using RNA extracted from the right hind limb of Ctrl and cKO mice. The graph shows relative values compared to the Ctrl, presented as mean ± SD (Ctrl: n = 6, cKO: n = 5). (C): Fluorescent immunostaining was performed on diaphragm cross sections from Ctrl and cKO mice using Laminin α2 (red) and dystrophin (cyan). (D): Whole-mount staining of the diaphragm from Ctrl and cKO mice using dystrophin (cyan) and DAPI (blue). Z-stack images were captured at 0.7 μm intervals, and 3D images of the diaphragm surface approximately 70–90 μm deep were generated. The green and magenta boxes indicate the XZ and ZY views, respectively. Statistical analyses were performed using two-sided t-tests. The scale bars indicate 50 μm.
Expression of TCA cycle enzymes in Aco2 cKO mice
To further evaluate the impact of Aco2 deficiency on mitochondrial metabolism, we analyzed the expression of TCA cycle enzymes by RT-qPCR. As shown in Supplementary Fig. S1, Sdha and Fh1 were significantly upregulated in Aco2 cKO mice compared with controls, whereas Cs, Idh2, and Ogdh showed no significant differences. These findings suggest that Aco2 deletion does not cause global suppression of TCA cycle gene expression but rather induces selective transcriptional changes, potentially as compensatory mechanisms.
Significant reduction in muscle fiber diameter in Aco2 cKO mice
To observe the morphological changes in muscle fibers in the diaphragms of Ctrl and cKO mice in three dimensions, whole-mount staining with α-actinin was performed. Three images were captured at different Z-axis positions for each diaphragm from Ctrl and cKO mice, revealing that the muscle fiber diameters in cKO mice were thinner than those in Ctrl mice (Fig. 3A). Quantitative analysis of muscle fiber diameters confirmed that cKO muscle fibers were significantly smaller than those of the Ctrl mice (Fig. 3B).
A significant decrease in muscle fiber diameter was observed in Aco2 cKO mice. (A): Whole-mount staining of the diaphragm from Ctrl and cKO mice using α-actinin (cyan) and DAPI (blue). Representative confocal microscopy images of each group (Ctrl and cKO) are shown. Arrows indicate disruptions in sarcomeric structures. The scale bars indicate 50 μm. (B): Muscle fiber diameter was measured using images captured in panel A. Fiber diameter measurements were performed on diaphragm sections using α-actinin staining. For each mouse, 35 muscle fibers were measured in each of three randomly selected fields of view, resulting in 105 measurements per animal. Data are shown as box-and-whisker plots, with each box representing the distribution for one mouse (N = 3 per group). Statistical analyses were performed using two-sided t-tests. Knockout of Aco2 induced apoptosis.
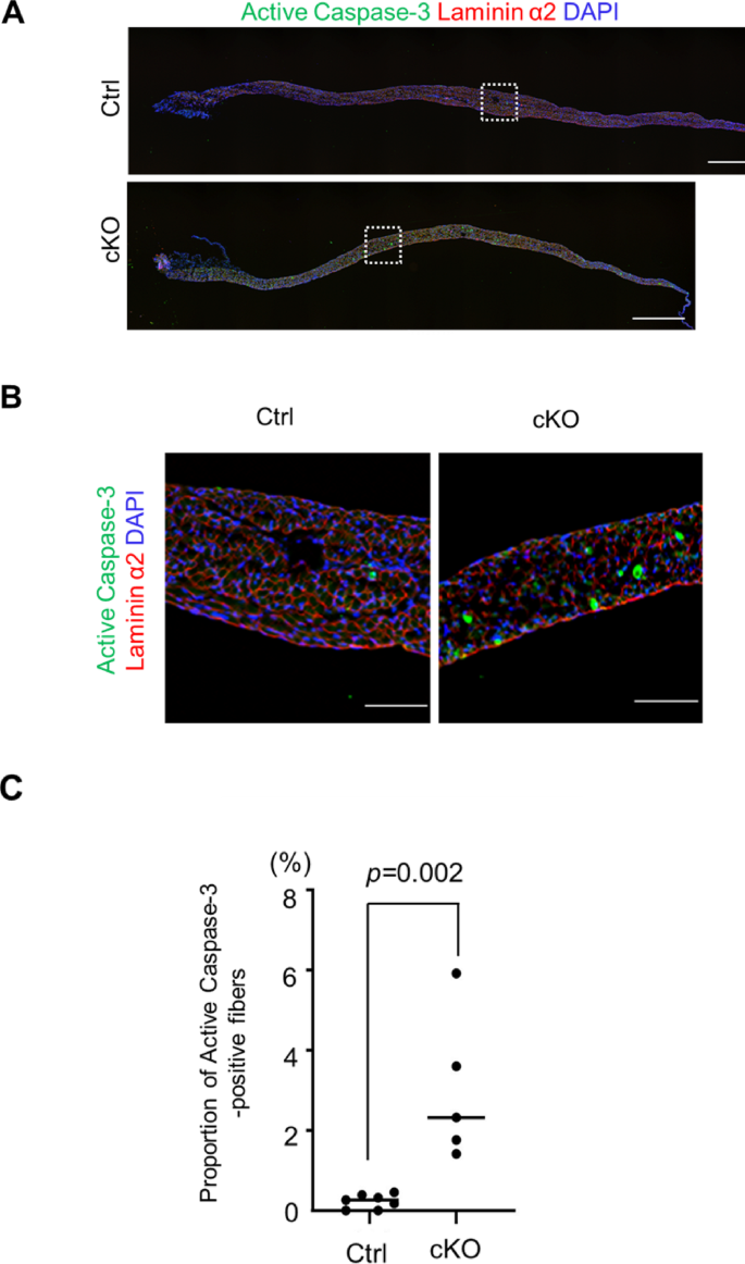
Muscle specific knockout of Aco2 gene induces apoptosis
Whole-mount staining with α-actinin was performed on the diaphragms of Ctrl and cKO mice, revealing that, along with a reduction in muscle fiber diameter, abnormal cells with disrupted sarcomere structures were frequently observed in cKO mice (Fig. 3A). To determine whether these were dead cells, we conducted immunofluorescence staining for Active Caspase-3, a marker of apoptosis15. Numerous fluorescent signals for Active Caspase-3 were observed inside Laminin α2 in cKO mice (Fig. 4A, B). Quantification of the number of Active Caspase-3 positive muscle fibers per section revealed a significant increase in cKO mice (Fig. 4C).
(A): Fluorescent immunostaining was performed on diaphragm cross sections from Ctrl and cKO mice using Active Caspase-3 (green), Laminin α2 (red), and DAPI (blue). The captured images were stitched together to create a whole-section view of the diaphragm. The scale bars indicate 500 μm. (B): Enlarged images of the areas outlined by white lines in A for both Ctrl and cKO mice. The scale bars indicate 100 μm. (C): The number of Active Caspase-3-positive muscle fibers was quantified from captured images. The results are presented as the proportion of positive fibers relative to the total number of muscle fibers, with mean values shown for each group (Ctrl: n = 7, cKO: n = 5). Statistical analysis was performed using a two-sided t-test.
Discussion
Mitochondria play a pivotal role in the maintenance of skeletal muscle through various mechanisms, including ATP production for energy supply, generation of ROS, which function as signaling molecules16,17, regulation of iron homeostasis18, and control of apoptosis19, Thus, proper mitochondrial function is essential for sustaining the high energy demands of muscle contraction while maintaining cellular homeostasis20.
Aco2 is an enzyme that catalyzes the isomerization of citrate to isocitrate in the TCA cycle. This early step of the TCA cycle, catalyzed by Aco2, is essential for mitochondrial energy metabolism. Furthermore, the TCA cycle, including the reaction catalyzed by Aco2, generates reduced equivalents, such as NADH, which are subsequently supplied to the electron transport chain and contribute to ATP production through oxidative phosphorylation21,22.
To elucidate the role of Aco2 in skeletal muscle, we generated skeletal muscle-specific Aco2 cKO mice using the Cre-loxP system and showed that Aco2 cKO embryos developed normally during pregnancy, similar to Ctrl mice, but failed to survive after birth. These findings highlight the critical role of Aco2 in neonatal survival, most likely because of its involvement in mitochondrial energy metabolism within skeletal muscles, particularly the diaphragm, which is essential for maintaining vital functions immediately after birth.
Although no macroscopic differences were observed between Aco2 cKO and Ctrl diaphragms at embryonic day 18.5, histological analyses revealed delayed muscle fiber maturation in the Aco2 cKO diaphragms. HE staining revealed reduced eosinophilic staining in the Aco2 cKO diaphragms, indicative of immature fibers. Furthermore, Aco2 cKO diaphragms exhibited smaller fiber diameters, as quantified through α-actinin whole-mount staining, and diminished expression of dystrophin, which is localized to the sarcolemma. Notably, despite the reduced fiber size, the clear and organized α-actinin staining pattern suggests that early myofibrillogenesis proceeds normally in the absence of Aco2. The results observed in the diaphragm corresponded with those found in the gene expression analysis of the hind limb, showing significant downregulation of muscle maturation markers, such as Dmd and Myoz3. These findings imply that the differentiation defect arises during the later stages of fiber formation, particularly involving sarcomere stabilization and contractile maturation. These molecular changes highlight the impaired differentiation and structural organization of muscle fibers in the absence of Aco2. Given the central role of Aco2 in the TCA cycle, we evaluated the expression of key TCA cycle enzymes by RT-qPCR. These revealed that the expression of Sdha and Fh1 was upregulated, while Cs, Idh2, and Ogdh were unchanged in Aco2 cKO mice. This pattern suggests that the loss of Aco2 does not uniformly impair the transcription of TCA cycle enzymes. Instead, selective upregulation of Sdha and Fh1 may act as a compensatory mechanism to sustain mitochondrial metabolism despite the absence of Aco2. Nevertheless, these compensations appear insufficient to rescue perinatal lethality and muscle immaturity, underscoring the indispensable role of Aco2 in mitochondrial homeostasis and muscle function.
Dysfunction in mitochondrial processes, such as impaired oxidative phosphorylation, leads to reduced ATP production and excessive generation of ROS and has been shown to contribute significantly to skeletal muscle dysfunction23,24. Although moderate levels of ROS play physiological roles as signaling molecules, activating pathways such as NF-κB and the Nrf2-mediated antioxidant response25,26, when ROS levels become excessive, these molecules shift from signaling agents to sources of oxidative stress, resulting in the inactivation or degradation of transcription factors27,28, ultimately impairing muscle differentiation. Mitochondrial dysfunction is implicated in a wide range of diseases, including neurodegenerative disorders, metabolic abnormalities, and muscle atrophy29,30,31,32.
Importantly, although most reported cases of ACO2 mutations in humans present with neurological symptoms33, there is also emerging evidence for skeletal muscle involvement. Notably, a recent case study by Ricci et al. described an infant harboring biallelic ACO2 mutations who exhibited progressive encephalopathy along with severe hypotonia and respiratory insufficiency34. Biochemical and histological analyses of skeletal muscle in this patient revealed morphological features consistent with mitochondrial myopathy. These findings suggest that skeletal muscle can be directly affected by ACO2 dysfunction, although this aspect has been underrecognized. Our current study, which demonstrates impaired muscle fiber maturation and perinatal lethality in a muscle-specific Aco2-deficient mouse model, provides experimental support for a direct and essential role of ACO2 in skeletal muscle development and function. This highlights the potential clinical relevance of our findings, particularly in the context of early-onset mitochondrial myopathies or combined neuro-muscular syndromes.
Aco2 has been reported to protect mitochondrial DNA (mtDNA) from oxidative damage and contribute to its stabilization35. mtDNA, which resides in the mitochondrial matrix, is considered more susceptible to oxidative stress than nuclear DNA because of its proximity to the site of ROS production and the lack of protective histones36. Oxidized mtDNA has been shown to act as a potent inducer of apoptosis37,38. We observed a significant increase in apoptosis, as indicated by the high frequency of Active Caspase-3 staining in the Aco2 cKO diaphragms. Taken together, the changes observed in the skeletal muscles of Aco2 cKO mice, including apoptosis, emphasize the critical importance of Aco2 in maintaining skeletal muscle homeostasis.
MyoD-Cre/Aco2 flox/ + mice displayed no survival deficits, indicating that a single functional Aco2 allele maintains the TCA cycle and energy production under normal conditions. This suggests a highly efficient compensatory mechanism within the mitochondria to mitigate oxidative damage and sustain catalytic activity, even with reduced aconitase levels39.
Collectively, our results provide compelling evidence that Aco2 is indispensable for the proper maturation and function of skeletal muscle fibers. The observed postnatal lethality in Aco2 cKO mice can be attributed to respiratory failure caused by diaphragm dysfunction. Future studies should investigate potential therapeutic interventions targeting mitochondrial function to mitigate the effects of Aco2 deficiency. In addition, the parallels between Aco2 deficiency and mitochondrial myopathies underscore the need for further exploration of the role of aconitase in broader pathological contexts, including aging and neuromuscular diseases.
Materials and methods
Creation of skeletal muscle-specific Aco2 cKO mice
A donor plasmid was constructed to insert loxP sequences around exons 5–7 of the Aco2 gene. This plasmid was injected into fertilized eggs along with a px330-left/right plasmid that expressed Cas9 and guide RNA, and a pflox Aco2 plasmid containing loxP sites. The genomes of the resulting individuals were analyzed by sequencing, and Aco2 flox mice were established from C57BL/6 J mice (Charles River Laboratories, Kanagawa, Japan) in which loxP was introduced as designed. As MyoD is a muscle differentiation regulatory factor, Cre is specifically expressed in cells destined to become skeletal muscle in these mice. MyoD-Cre mice were provided by Dr. Takahiko Sato from Fujita Medical University40. Aco2 flox mice were crossed with MyoD-cre mice to produce skeletal muscle-specific Aco2 cKO mice using the Cre-loxP system. Each mouse was maintained in a housing room at a temperature of 23 ± 1 °C with a 12-h light cycle (8:00–20:00) in quiet cages, with free access to food and water throughout the rearing period. All animal experiments in this study were approved by the Animal Experiment Committee of Tokushima University (Approval No. T2021-107) and performed in accordance with ethical and procedural guideline (ARRIVE guideline, https://arriveguidelines.org). All genetic modification experiments in this experiment were also approved by the Genetic Modification Experiment Safety Management Committee of Tokushima University (Approval No. 2023–39-4). All experiments were performed in accordance with relevant guidelines and regulations.
Sampling of fetal mice
Male MyoD-cre/Aco2 flox/ + mice were crossed with female WT/Aco2 flox/ + mice, and fetuses were extracted from pregnant mice on gestational day 18.5. Pregnant mice were anesthetized with isoflurane, the fetuses were carefully extracted, and the mothers were subsequently euthanized by cervical dislocation. Immediately after extraction, the tails and right hind limbs of each fetus were collected in phosphate-buffered saline (PBS) and rapidly frozen in liquid nitrogen. The diaphragm was collected after fixation in 4% paraformaldehyde (PFA)/PBS for 30 min. The extracted diaphragm was divided and immersed in 20% sucrose/PBS at 4 °C for two nights for subsequent frozen sectioning. For whole-mount staining, the diaphragm was incubated overnight at 4 °C in 4% PFA/PBS while rotating. Dissection of the diaphragm was performed using a ZEISS Stemi 305 stereomicroscope (ZEISS), and images were captured using the connected application, Labscope (ZEISS).
Genotyping PCR
Tail samples from postnatal and fetal mice obtained from breeding were collected, and 0.05 N NaOH was added. The samples were heated at 95 °C for 20 min in a BLOCK INCUBATOR (ASTEC) to extract genomic DNA. After neutralization with 1 M Tris–HCl, the samples were centrifuged at 12,000 rpm for 15 min. The primer sequences used for genotyping PCR are listed in Table 2. Each primer was mixed with the genomic DNA extract and subjected to amplification using a 2720 Thermal Cycler (Applied Biosystems), starting with 5 min of heating at 94 °C, followed by 35 cycles of replication (30 s at 94 °C, 30 s at 60 °C, and 30 s at 72 °C), and concluding with 2 min of heating at 72 °C. The PCR products were loaded onto a 2% agarose (LE) gel containing Midori Green Advance DNA Stain (NIPPON Genetics) and subjected to electrophoresis at 100 V for 40 min using Mupid-2plus (ADVANCE). After electrophoresis, the gel was analyzed under ultraviolet (UV) light to determine the genotypes. Tail samples collected from fetuses were genotyped in the same manner, and MyoD-cre/Aco2 flox/flox mice were used as cKO mice, whereas WT/Aco2 flox/flox mice were used as Ctrl mice in subsequent experiments.
HE staining
The diaphragm, immersed in 20% sucrose/PBS, was embedded in Cryomold 1 (Sakura Finetek, Japan) to create frozen blocks. Diaphragm cross Sects. (7 μm thick) were cut using a Leica CM1860 UV cryostat (Leica) and adhered to glass slides. After staining with Mayer’s hematoxylin (Muromachi Chemical) for 1 min, the slides were washed under running water for 15 min and then stained with 1% eosin Y solution (Muromachi Chemical) for 10 min. The sections were then passed through 100% ethanol three times for 1 min each and xylene twice for 2 min each, followed by mounting with MOUNT-QUICK (Daido Sangyo). HE-stained images were captured using a fluorescence microscope system BZ-X810 (Keyence).
Fluorescent immunostaining
Diaphragm cross sections with a thickness of 7 μm were prepared using the same method described above. After blocking with Protein Block Serum-Free (Dako) for 10 min, the primary antibodies diluted in Can Get Signal immunostain (TOYOBO) or PBS were reacted overnight at 4 °C. After washing with PBS, the secondary antibodies were diluted in Can Get Signal immunostain (TOYOBO) or PBS and incubated for 1 h in the dark. The antibodies used included Rabbit monoclonal anti-ACO2 (D6D9) XP(R) (1:100, Cell Signaling), Rat monoclonal anti-Laminin α2 (4H8-2) (1:200, Santa Cruz Biotechnology), Rabbit polyclonal anti-Dystrophin (1:800, Abcam), Rabbit monoclonal anti-Sarcomeric Alpha Actinin (1:200, Abcam), Rabbit polyclonal anti-caspase 3 Active form (1:50, Sigma-Aldrich), Alexa Fluor 488-conjugated donkey anti-rabbit IgG (1:1000, Jackson ImmunoResearch), Cy3-conjugated donkey anti-rat IgG (1:1000, Jackson ImmunoResearch), and Alexa Fluor 647-conjugated donkey anti-rabbit IgG (H + L) (1:1000, Molecular Probes). Nuclei were stained with DAPI Solution (Dojindo) and mounted with Slow Fade Diamond anti-fade reagent (Invitrogen). Fluorescent signals were detected using a confocal laser microscope system A1R (Nikon).
β-galactosidase (LacZ) staining
Β-galactosidase activity was visualized using the SPiDER-βGal fluorescent probe (Dojindo, SG02). A 1 mM stock solution was prepared by dissolving 20 μg of SPiDER-βGal in 35.2 μl of DMSO, and the solution was stored at –20 °C in the dark until use. Frozen diaphragm Sects. (5 μm thick) were fixed with 4% paraformaldehyde at room temperature for 20 min and washed three times with PBS (5 min each). The sections were permeabilized with 0.1% Triton X-100 in PBS for 15 min, followed by three washes with PBS. SPiDER-βGal was diluted to a final concentration of 20 μM in 0.1% Triton X-100/PBS and applied to the sections for 1 h at 37 °C in the dark. After three PBS washes, fluorescent signals were detected using a BZ-X810 fluorescence microscope (Keyence) with 488 nm excitation.
RNA extraction and quantitative reverse transcription PCR analysis
One 3 mm zirconia bead and rapidly frozen tissue from the right hind limb were placed in a 2 ml strong tube and homogenized in QIAzol Lysis Reagent (QIAGEN) using a Shakeman homogenizer (Bio-Medical Sciences). Total RNA was extracted from the homogenate using the RNeasy Mini Kit (QIAGEN). Complementary DNA was synthesized using the QuantiTect Transcription Kit (QIAGEN) with 1 µg of total RNA as input. RT-qPCR was conducted on a StepOnePlus Real-Time PCR System (Applied Biosystems) using SYBR Premix Ex Taq II (Takara) under the following cycling conditions: 30 s at 95 °C, followed by 40 amplification cycles (5 s at 95 °C and 30 s at 60 °C) and dissociation curve analysis. Cmas was used as the internal standard gene, and relative gene expression levels were calculated using the 2^−ΔΔCt method41 against the Ctrl group. The primers used for RT-qPCR are listed in Table 3.
Whole-mount staining
Whole-mount staining of the diaphragm was performed following the protocol from Gabrielle Kardon’s lab at the University of Utah (http://www.kardonlab.org/protocols). Diaphragm samples collected from fetuses were fixed in 4% PFA/PBS overnight with gentle agitation. After washing with PBS, the samples were bleached by reacting with Dent’s bleach (H2O2:Dent’s Fix = 1:2) at 4 °C overnight. After washing with methanol, the samples were fixed in Dent’s Fix (dimethyl sulfoxide (DMSO):methanol = 1:4) for 2 weeks to 1 month at 4 °C. After washing with PBS, samples were blocked for 1 h with blocking solution (Protein Block Serum-Free (Dako):PBS:DMSO = 5:3:2) and incubated in the primary antibody diluted in the blocking solution while rotating and gently agitating in an Intelli-Mixer RM-2 M (ELMI) for two nights. Following PBS washes, samples were incubated with secondary antibodies diluted in the blocking solution while rotating and gently agitating in the dark for three nights. All operations after the secondary antibody reaction were performed in darkness. After washing with PBS, the samples were immersed in 50% methanol/PBS for 5 min, followed by three washes in 100% methanol for 20 min each and immersion in 50% methanol/BABB (benzyl alcohol:benzoic acid = 1:2) for 10 min before clearing in 100% BABB and storing at 4 °C. Immediately before imaging, the diaphragm was mounted in 100% BABB using a cover glass, and stained images were captured using a confocal laser microscope system A1R (Nikon). Three-dimensional images were constructed using z-stack images taken at 0.7 μm intervals in the thickness direction of the diaphragm and analyzed using NIS-Elements software (Nikon).
Measurement of muscle fiber diameter
Whole-mount staining with α-actinin was performed, and three images were captured at different Z-axis positions for each diaphragm using a confocal laser microscope system A1R (Nikon). Muscle fiber diameter analysis was performed using ImageJ (Fiji). Specifically, for each mouse, fiber diameters were measured in three randomly selected fields of view, with approximately 35 fibers analyzed per field, yielding about 105 measurements per animal. The average fiber diameter per mouse was then used for statistical comparison (N = 3 per group, Ctrl and cKO).
Quantitative analysis of active caspase-3 positive cells
Fluorescent immunostaining for Active Caspase-3 and Laminin α2 was performed on diaphragm cross sections, and fluorescent images of the entire diaphragm cross-section were captured using a fluorescence microscope system BZ-X810 (Keyence). The captured images were stitched together to create an overall image of a single diaphragm section. To quantify apoptosis, we calculated the proportion of Active Caspase-3-positive fibers relative to the total number of muscle fibers, defined by Laminin α2-positive boundaries.
Statistical analysis
Statistical analyses were performed using Prism version 9.4.0 (GraphPad Software). Two-group significance testing was conducted using a two-tailed t-test. Welch’s correction was applied when the variances of the two groups were not equal.
Data availability
The dataset analyzed in this study is not publicly available but is available from the corresponding author on reasonable request. The corresponding author had full access to all the data in the study and takes responsibility for accuracy of the data analysis.
Abbreviations
- Aco2:
-
Aconitase 2
- cKO:
-
Skeletal muscle-specific Aco2 knockout
- Ctrl:
-
Control
- HE:
-
Hematoxylin and eosin
- mtDNA:
-
Mitochondrial DNA
- PBS:
-
Phosphate-buffered saline
- PFA:
-
Paraformaldehyde
References
Smith, A. B. J. et al. Exercise metabolism and adaptation in skeletal muscle. Nat. Rev. Mol. Cell Biol. 24, 607–632. https://doi.org/10.1038/s41580-023-00606-x (2023).
Beckett, J. L. et al. Advancing insights into microgravity induced muscle changes using Caenorhabditis elegans as a model organism. NPJ Microgravity 26, 79. https://doi.org/10.1038/s41526-024-00418-z (2024).
Mirzoev, T. M. Skeletal muscle recovery from disuse atrophy: Protein turnover signaling and strategies for accelerating muscle regrowth. Int J Mol Sci 26, 7940. https://doi.org/10.3390/ijms21217940 (2020).
Ikemoto, M. et al. Space shuttle flight (STS-90) enhances degradation of rat myosin heavy chain in association with activation of ubiquitin-proteasome pathway. FASEB J. 15, 1279–1281. https://doi.org/10.1096/fj.00-0629fje (2001).
Tischler, M. E. et al. Different mechanisms of increased proteolysis in atrophy induced by denervation or unweighting of rat soleus muscle. Metabolism 39, 756–763. https://doi.org/10.1016/0026-0495(90)90113-q (1990).
Nikawa, T. et al. Skeletal muscle gene expression in space-flown rats. FASEB J. 18, 522–524. https://doi.org/10.1096/fj.03-0419fje (2004).
Stitt, T. N. et al. The IGF-1/PI3K/Akt pathway prevents expression of muscle atrophy-induced ubiquitin ligases by inhibiting FOXO transcription factors. Mol. Cell 14, 395–403. https://doi.org/10.1016/s1097-2765(04)00211-4 (2004).
Mansilla, S. et al. Redox sensitive human mitochondrial aconitase and its interaction with frataxin: In vitro and in silico studies confirm that it takes two to tango. Free Radic. Biol. Med. 197, 71–84. https://doi.org/10.1016/j.freeradbiomed.2023.01.028 (2023).
Read, A. D., Bentley, R. E., Archer, S. L. & Dunham-Snary, K. J. Mitochondrial iron-sulfur clusters: Structure, function, and an emerging role in vascular biology. Redox Biol. 47, 102164. https://doi.org/10.1016/j.redox.2021.102164 (2021).
Gardner, P. R. & Fridovich, I. Superoxide sensitivity of the Escherichia coli aconitase. J. Biol. Chem. 266, 19328–19333. https://doi.org/10.1016/S0021-9258(18)55001-8 (1991).
Gardner, P. R. & Fridovich, I. Inactivation-reactivation of aconitase in Escherichia coli. A sensitive measure of superoxide radical. J. Biol. Chem. 267, 8757–8763. https://doi.org/10.1016/s0021-9258(19)50343-x (1992).
Kim, H. J. et al. Non-mitochondrial Aconitase-2 mediates the transcription of nuclear-encoded electron transport chain genes in fission yeast. J. Microbiol. 62, 639–648. https://doi.org/10.1007/s12275-024-00147-8 (2024).
Higashibata, A. et al. Microgravity elicits reproducible alterations in cytoskeletal and metabolic gene and protein expression in space-flown Caenorhabditis elegans. npj Microgravity 2, 15022. https://doi.org/10.1038/npjmgrav.2015.22 (2016).
Yoshimoto, Y. et al. Methods for accurate assessment of myofiber maturity during skeletal muscle regeneration. Front. Cell Dev. Biol. 22, 267. https://doi.org/10.3389/fcell.2020.00267 (2020).
Stadelmann, C. & Lassmann, H. Detection of apoptosis in tissue sections. Cell Tissue Res. 301, 19–31. https://doi.org/10.1007/s004410000203 (2000).
Qiu, J. et al. Mechanistic role of reactive oxygen species and therapeutic potential of antioxidants in denervation- or fasting-induced skeletal muscle atrophy. Front. Physiol. 9, 215. https://doi.org/10.3389/fphys.2018.00215 (2018).
Ji, L. L., Yeo, D., Kang, C. & Zhang, T. The role of mitochondria in redox signaling of muscle homeostasis. J. Sport Health Sci. 9, 386–393. https://doi.org/10.1016/j.jshs.2020.01.001 (2020).
Paul, B. T., Manz, D. H., Torti, F. M. & Torti, S. V. Mitochondria and iron: Current questions. Expert Rev. Hematol. 10, 65–79. https://doi.org/10.1080/17474086.2016.1268047 (2017).
Rahman, F. A. & Quadrilatero, J. Mitochondrial apoptotic signaling involvement in remodeling during myogenesis and skeletal muscle atrophy. Semin Cell Dev Biol 143, 66–74 (2023).
Romanello, V. et al. Mitochondrial quality control and muscle mass maintenance. Front. Physiol. 6, 422. https://doi.org/10.3389/fphys.2015.00422 (2016).
Arnold, P. K. & Finley, L. W. S. Regulation and function of the mammalian tricarboxylic acid cycle. J. Biol. Chem. 299, 102838. https://doi.org/10.1016/j.jbc.2022.102838 (2026).
Martínez-Reyes, I. & Chandel, N. S. Mitochondrial TCA cycle metabolites control physiology and disease. Nat. Commun. 11, 102. https://doi.org/10.1038/s41467-019-13668-3 (2020).
Chen, T. H., Koh, K. Y., Lin, K. M. C. & Chou, C. K. Mitochondrial dysfunction as an underlying cause of skeletal muscle disorders. Int. J. Mol. Sci. 23, 12926. https://doi.org/10.3390/ijms232112926 (2022).
Powers, S. K. et al. Mitochondrial dysfunction is a common denominator linking skeletal muscle wasting during disease, disuse, and aging. Int. J. Mol. Sci. 22, 4772 (2021).
Fulle, S. et al. Age-dependent imbalance of the antioxidative system in human satellite cells. Exp. Gerontol. 40, 189–197. https://doi.org/10.1016/j.exger.2004.11.006 (2005).
Jackson, M. J. Redox regulation of muscle adaptations to contractile activity and aging. J. Appl. Physiol. 119, 163–171. https://doi.org/10.1152/japplphysiol.00760.2014 (2015).
Ardite, E., Barbera, J. A., Roca, J. & Fernández-Checa, J. C. Glutathione depletion impairs myogenic differentiation of murine skeletal muscle C2C12 cells through sustained NF-kappaB activation. Am. J. Pathol. 165, 719–728. https://doi.org/10.1016/s0002-9440(10)63335-4 (2004).
Hong, Y., Boiti, A., Vallone, D. & Foulkes, N. S. Reactive oxygen species signaling and oxidative stress: Transcriptional regulation and evolution. Antioxidants. 13(27), 312. https://doi.org/10.3390/antiox13030312 (2024).
Zong, Y. et al. Mitochondrial dysfunction: Mechanisms and advances in therapy. Signal Transduct. Target. Ther. 9, 124. https://doi.org/10.1038/s41392-024-01839-8 (2024).
Bhatti, J. S., Bhatti, G. K. & Reddy, P. H. Mitochondrial dysfunction and oxidative stress in metabolic disorders—A step towards mitochondria based therapeutic strategies. Biochim. Biophys. Acta Mol. Basis Dis. 1863, 1066–1077. https://doi.org/10.1016/j.bbadis.2016.11.010 (2017).
Hyatt, H., Deminice, R., Yoshihara, T. & Powers, S. K. Mitochondrial dysfunction induces muscle atrophy during prolonged inactivity: A review of the causes and effects. Arch. Biochem. Biophys. 662, 49–60. https://doi.org/10.1016/j.abb.2018.11.005 (2019).
Chen, X. et al. Mitochondrial dysfunction: Roles in skeletal muscle atrophy. J. Transl. Med. 21, 503. https://doi.org/10.1186/s12967-023-04369-z (2023).
Guehlouz, K. et al. ACO2 clinicobiological dataset with extensive phenotype ontology annotation. Sci Data 8, 205. https://doi.org/10.1038/s41597-021-00984-x (2021).
Ricci, F. S. et al. Biochemical characterization on muscle tissue of a novel biallelic ACO2 mutation in an infant with progressive encephalopathy. JIMD Rep. 5, 3–9 (2023).
Kim, S.-J. et al. Mitochondria-targeted Ogg1 and aconitase-2 prevent oxidant-induced mitochondrial DNA damage in alveolar epithelial cells. J. Biol. Chem. 289, 6165–6176. https://doi.org/10.1074/jbc.M113.515130 (2014).
Yakes, F. M. & Van Houten, B. Mitochondrial DNA damage is more extensive and persists longer than nuclear DNA damage in human cells following oxidative stress. Proc. Natl Acad. Sci. U. S. A. 94, 514–519. https://doi.org/10.1073/pnas.94.2.514 (1997).
Nakahira, K. et al. Autophagy proteins regulate innate immune responses by inhibiting the release of mitochondrial DNA mediated by the NALP3 inflammasome. Nat. Immunol. 12, 222–230. https://doi.org/10.1038/ni.1980 (2011).
Shimada, K. et al. Oxidized mitochondrial DNA activates the NLRP3 inflammasome during apoptosis. Immunity 36, 401–414. https://doi.org/10.1016/j.immuni.2012.01.009 (2012).
Bulteau, A. L., Lundberg, K. C., Ikeda-Saito, M., Isaya, G. & Szweda, L. I. Reversible redox-dependent modulation of mitochondrial aconitase and proteolytic activity during in vivo cardiac ischemia/reperfusion. Proc. Natl Acad. Sci. U. S. A. 102, 5987–5991. https://doi.org/10.1073/pnas.0501519102 (2005).
Sakai, H. et al. Fetal skeletal muscle progenitors have regenerative capacity after intramuscular engraftment in dystrophin deficient mice. PLoS ONE 8(9), e63016. https://doi.org/10.1371/journal.pone.0063016 (2013).
Livak, K. J. & Schmittgen, T. D. Analysis of relative gene expression data using real-time quantitative PCR and the 2(-Delta Delta C(T)) Method. Methods 25, 402–408. https://doi.org/10.1006/meth.2001.1262 (2001).
Acknowledgements
We would like to express our sincere gratitude to the Transborder Medical Research Center (Center for Animal Resources and Development), University of Tsukuba, for their invaluable support in generating the ACO2 knockout mice. This study was supported by Japan Agency for Medical Research and Development (21gm0910009h0506) and Japan Society for the Promotion of Science (JSPS) KAKENHI Grants (grant number # 23K24770) to T. N.
Author information
Authors and Affiliations
Contributions
Study conception, design: Iori Sakakibara, Takayuki Uchida, Takeshi Nikawa Acquisition of data, performing experiments: Miho Takata, Kota Kishida, Kosuke Sugiura, Minori Suzuki, Haruka Tsuda, Iori Sakakibara, Takayuki Uchida, Md. Mizanur Rahman, Anayt Ulla, Madoka Ikemoto-Uezumi, and Akiyoshi Uezumi Data analysis, interpretation: Tomoya Fukawa, Miho Takata, Iori Sakakibara, Takayuki Uchida, Takahiko Sato, Madoka Ikemoto-Uezumi, and Akiyoshi Uezumi. Drafting the manuscript, revising for intellectual content: Tomoya Fukawa, Miho Takata, and Takeshi Nikawa Supervision: Iori Sakakibara, Madoka Ikemoto-Uezumi, Akiyoshi Uezumi. Koichi Sairyo, and Takeshi Nikawa. All authors commented on previous versions of the manuscript. All authors read and approved the final manuscript.
Corresponding author
Ethics declarations
Competing interests
The authors declare no competing interests.
Additional information
Publisher’s note
Springer Nature remains neutral with regard to jurisdictional claims in published maps and institutional affiliations.
Supplementary Information
Below is the link to the electronic supplementary material.
Rights and permissions
Open Access This article is licensed under a Creative Commons Attribution-NonCommercial-NoDerivatives 4.0 International License, which permits any non-commercial use, sharing, distribution and reproduction in any medium or format, as long as you give appropriate credit to the original author(s) and the source, provide a link to the Creative Commons licence, and indicate if you modified the licensed material. You do not have permission under this licence to share adapted material derived from this article or parts of it. The images or other third party material in this article are included in the article’s Creative Commons licence, unless indicated otherwise in a credit line to the material. If material is not included in the article’s Creative Commons licence and your intended use is not permitted by statutory regulation or exceeds the permitted use, you will need to obtain permission directly from the copyright holder. To view a copy of this licence, visit http://creativecommons.org/licenses/by-nc-nd/4.0/.
About this article
Cite this article
Fukawa, T., Takata, M., Kishida, K. et al. Critical role of mitochondrial aconitase in skeletal muscle maturation. Sci Rep 15, 42957 (2025). https://doi.org/10.1038/s41598-025-25560-w
Received:
Accepted:
Published:
Version of record:
DOI: https://doi.org/10.1038/s41598-025-25560-w






