Abstract
Liuwei Dihuang decoction (LW) is used for paediatric autism spectrum disorders (ASD) treatment, but its mechanism of action is unclear. This study aims to provide clinical evidence for LW in treating ASD in children and investigate its mechanism through network pharmacology, microarray analysis, and molecular docking. A retrospective review of 80 clinical cases of children with ASD and the therapeutic effect of LW was conducted. Drug-disease co-expressed genes were used to construct PPI network maps. The active ingredients of LW were obtained from the TCMSP, CNKI, and PubMed, with screening criteria of OB ≥ 30% and DL ≥ 0.18. Disease targets were sourced from the GeneCards, OMIM, and DisGeNET databases. Core targets were further analyzed using GO and KEGG. Microarray data were employed to analyze the expression levels of the core targets. Molecular docking and dynamics simulations were performed on protein–ligand complexes. MD simulations were performed using GROMACS 2022 for 100 ns, and the stability of the complex was evaluated by analyzing key parameters including RMSD, RMSF, and hydrogen bond occupancy. LW showed promising therapeutic effects on ASD, with efficacy decreasing with age. Quercetin, Tetrahydroalstonine, Diosgenin and Kaempferol were identified as active compounds. PTGS2 and MMP9 were upregulated and identified as key genes in ASD treatment. The binding energies of the key complexes PTGS2-Quercetin, PTGS2-Tetrahydroalstonine, MMP9-Diosgenin, and MMP9-Kaempferol were determined to be − 9.5 kJ/mol, − 9.4 kJ/mol, − 8.1 kJ/mol, and − 7.2 kJ/mol, respectively. Molecular simulations showed favorable binding between key genes and active compounds. This study provides clinical evidence for the treatment of ASD with LW, and predicts its main active ingredients, potential pathways, and core targets, providing a reliable basis for the clinical treatment and drug screening of ASD.
Similar content being viewed by others
Introduction
Autism Spectrum Disorder (ASD), also known as autism, is a generalized neurodevelopmental disorder that typically emerges in infancy and early childhood, and is more prevalent in males, with a male-to-female ratio of approximately 4:11. Clinically, the main manifestations include varying degrees of language developmental disorders, interpersonal difficulties, narrow interests, and repetitive stereotyped behaviors2. With the incidence of ASD increasing annually, it has become a significant challenge in global public health3. In China, there are over 10 million individuals with ASD, including more than 2 million children, resulting in an ASD incidence rate of over 1%4. However, the full pathogenesis of ASD has not been fully elucidated, although some studies have indicated that ASD is closely linked to genetic and environmental factors, including mutations in specific genes and genetic susceptibility. It is estimated that more than 800 genes and numerous genetic syndromes are associated with ASD5, while environmental factors such as exposure to certain drugs, infections, and nutritional deficiencies during pregnancy also contribute to the development of ASD6. Currently, in the absence of a clear etiology and pathogenesis of ASD, medication management remains challenging, and behavioral rehabilitation training is often the primary treatment7. Several psychotropic medications with distinct mechanisms of action have been approved for alleviating ASD-related symptoms and comorbidities. For instance, aripiprazole, risperidone, and haloperidol are indicated for irritability and aggressive behaviors8, while methylphenidate, atomoxetine, clonidine, and guanfacine are used to manage hyperactivity9. Additionally, melatonin has been employed to address sleep disturbances10. However, they have relatively high side effects and are prone to relapse after discontinuation11. Therefore, the limited therapeutic options for ASD have garnered significant attention from researchers, emphasizing the importance of finding drugs with mild pharmacological properties and targeted effects.
Chinese herbal medicine is recognized for its minimal adverse effects in the treatment of diseases. Liuwei Dihuang decoction (LW) is a traditional Chinese herbal formula derived from the ancient Chinese medical text “Key to Diagnosis and Treatment of Children’s Diseases”. It has been widely utilized to address a range of disorders stemming from renal yin insufficiency. Modern pharmacological studies have revealed that LW possesses multiple neuropharmacological activities, including anti-neuroinflammation12, anti-neurooxidation13, and neuroprotection14, potential therapeutic efficacy in the treatment of neurological disorders such as cognitive impairment15. However, studies on LW for ASD are limited, and its therapeutic mechanism requires further exploration.
Network pharmacology is an emerging research methodology that integrates bioinformatics, systems biology, and pharmacology to elucidate drug action mechanisms and identify potential therapeutic targets by constructing drug-target-disease networks. In this study, we will review 80 children with ASD and evaluate the therapeutic effects of LW on them. Then, we will employ network pharmacology and microarray data analysis to develop multi-component and multi-target models aimed at screening and predicting the primary active compounds, potential pathways, and targets of LW for ASD. Subsequently, we will simulate and analyze the conformational changes, stability, and interaction mechanisms of target proteins and small molecule complexes through 100 ns molecular dynamics (MD) simulations and MMPBSA binding free energy analysis. This comprehensive approach will provide insights into the mechanism of action of LW in the treatment of ASD.
Materials and methods
The clinical efficacy evaluation of LW
Source of ASD cases
This study collected 80 cases of ASD children who were treated at the Guang’anmen Hospital of the China Academy of Chinese Medical Sciences from June 2022 to June 2024.
Ethical statement
This retrospective study was conducted in accordance with the Declaration of Helsinki and was granted an exemption from ethical review by the Ethics Committee of Guang’anmen Hospital, China Academy of Chinese Medical Sciences. The requirement for informed consent from parents was waived by the same committee because this retrospective study analyzed anonymized, routinely collected clinical data with no personally identifiable information.
ASD diagnostic criteria
Diagnosis tools: ABC, Autism Behavior Checklist; CARS, Childhood Autism Rating Scale; DSM-V, Diagnostic and Statistical Manual of Mental Disorders, 5th edition.
Inclusion criteria
① Meet the diagnostic criteria for ASD; ② Age ≥ 2 years; ③ No psychotropic drugs targeting the core symptoms of ASD (such as risperidone, aripiprazole) have been taken since the onset of the disease, but those taking basic nutritional supplements or having received behavioral rehabilitation training are not excluded; ④ Good compliance, willing to accept 6 months of treatment.
Exclusion criteria
① Children with comorbid schizophrenia or other related mental disorders; ② Those who have already received treatment related to autism; ③ Those with severe cardiovascular or physical illnesses; ④ Parents of the child who refuse to acknowledge the child’s condition or cooperate in filling out scales.
Exit criteria
① Patients who are uncooperative and fail to complete the scales as required; ② Those who do not take medication as required or have discontinued medication for more than 1 week; ③ Patients’ parents who request to withdraw from the study.
Clinical efficacy evaluation criteria
Therapeutic efficacy index (%) = (pre-treatment score − post-treatment score)/pre-treatment score × 100%. Treatment effectiveness is considered when the efficacy index is > 5%.
Data collection
Virtual screening of active compounds in LW
Data on compounds rehmannia rhizome (SDH), cornus (SZY), common yam rhizome (SY), poria (FL), tree peony bark (DP), and alisma rhizome (ZX) in LW were collected from the Traditional Chinese Medicine Systematic Pharmacology Database and Analysis Platform (TCMSP, https://tcmsp-e.com/). Additional information on other compounds was also obtained from CNKI (https://www.cnki.net/) and PubMed (https://pubmed.ncbi.nlm.nih.gov/). The screening criteria for bioactive compounds included an oral bioavailability (OB) of ≥ 30% and a drug likeness (DL) value of ≥ 0.18.
Finding potential therapeutic targets for LW
The target protein information of the active compounds in LW was searched using the TCMSP-related target module, and the target protein was standardized in the Uniport database (https://www.uniprot.org), with the species restricted to “Human”, the search results restricted to verified, and finally obtain the corresponding gene name of the target protein.
Retrieving and integrating ASD-related genes from existing databases
The GeneCards database (http://www.genecards.org/), the OMIM database (http://www.omim.org/), and the DisGeNET database (https://www.disgenet.org/) were searched for disease genes associated with ASD using “autism spectrum disorder” as the keyword. The search results from these three databases were finally combined to obtain ASD-related disease targets after removing duplicate values.
Identification of drug-disease co-expression targets
The collected therapeutic targets of LW and ASD targets were analyzed using the Venny 2.1.0 online platform (http://www.liuxiaoyuyuan.cn/) to identify common targets between the drug and the disease. These shared genes were considered as potential effective targets for LW in the treatment of autism.
Construction of PPI network diagram
The drug-disease common targets that were inputted into the STRING database (https://string-db.org) with the species restricted to “Homo sapiens” and a confidence score threshold set at ≥ 0.4. This allowed us to obtain protein–protein interaction data. The obtained data was then imported into Cytoscape 3.10.1 software for visualization and analysis, resulting in the construction of a Protein–Protein Interaction (PPI) network diagram.
Topology analysis and cluster analysis of PPI networks
Topology analysis and clustering analysis of the PPI networks were carried out using the CytoNCA plug-in. Degree, Between Centrality (BC), and Closeness Centrality (CC) were employed as the common evaluation methods for the core nodes of the network. Core target points were determined using a screening criteria where Degree, BC, and CC values were all greater than the median. This method was applied twice to finalize the core target points.
Network construction
Cytoscape 3.10.1 software was utilized to construct the network diagram of active ingredient-target interactions. In this diagram, “nodes” represent the active ingredients and their targets, while “edges” depict the interactions between the active ingredients and the targets. The final visualized network diagram comprises both “nodes” and “edges”.
Functional annotation and pathway analysis
To explore the core mechanisms and pathways associated with all potential targets, Gene Ontology (GO) functional enrichment analysis and Kyoto Encyclopedia of Genes and Genomes (KEGG) pathway enrichment analysis were performed. The Metascape database (http://metascape.org/) was employed to conduct these analyses for the key targets identified earlier. The GO functional enrichment analysis encompassed three main aspects: Biological Process (BP), Cellular Component (CC), and Pathway Enrichment. On the other hand, KEGG pathway analysis provided insights into the higher functions and roles of biological systems. For further analysis, the top 20 GO-enriched pathways with high counts and the top 10 KEGG pathways with high counts were selected. Finally, the important GO terms and KEGG pathways can be visualized using the ggplot2 software package in R.
Microarray data analysis
To validate the findings of this study, we obtained four microarray datasets (GSE28475, GSE28521, GSE38322, and GSE236761) from the Gene Expression Omnibus (GEO) database (https://www.ncbi.nlm.nih.gov/geo/) (Table 1). These datasets were analyzed separately to avoid confounding effects arising from different experimental platforms and batches. The “Limma” package in R was used to perform background correction and normalization for each dataset independently. Subsequently, differentially expressed genes (DEGs) were identified using the thresholds |logFC|≥ 1 and an adjusted P value (FDR) < 0.05. Volcano plots were then generated with the ggplot2 package in R to visually represent the significant and non-significant genes. Following this, the DEGs from all datasets were pooled and compared with the hub genes, and any commonalities between the DEGs and hub genes were selected for further analysis.
Molecular docking analysis
Molecular docking was employed to identify the interactions between the target genes and the active compounds. The active compound components were obtained from the PubChem database (pubchem.ncbi.nlm.nih.gov/). Protein structures of the target genes were acquired from the RCSB Protein Data Bank (PDB) (https://www.rcsb.org/), which serves as a repository of biomolecule atomic coordinates and other relevant information. The protein structures obtained from the PDB were refined using PyMol software. Subsequently, the online tool Proteins Plus (https://proteins.plus/) was utilized to predict protein binding sites and identify the binding pockets of the target proteins. Molecular docking and virtual screening of the core targets and active compounds were performed using AutoDock software. Docking complexes with low root mean square deviation (RMSD) and low binding energies were selected for further analysis. The docking fraction represents the energy required for a chemical reaction to occur between reactants, and a lower docking fraction indicates a more stable and effective binding between molecules, resulting in a better binding affinity. Finally, the interaction of docking complexes was visualized in 3D and 2D using PyMol and Discovery Studio software.
Molecular dynamics (MD) simulations and binding free energy analysis
The two ligand molecules with the smallest docking fractions in the core target proteins were selected for MD simulations and binding free energy analyses. The MD simulations were conducted using the Gromacs2022 program with the GAFF force field for small molecules and the AMBER14SB force field and TIP3P water model for proteins. The protein and small-molecule ligand files were merged to construct a simulation system for the complexes. The system was first energy-minimized using the steepest descent algorithm to remove any steric clashes. Then, the system was neutralized by adding an appropriate number of counterions (Na+/Cl−). The simulation was carried out at constant temperature and pressure under periodic boundary conditions. During MD simulations, all involved hydrogen bonds were constrained using the LINCS algorithm with an integration step of 2 fs. Electrostatic interactions were calculated using the Particle-mesh Ewald (PME) method with the cutoff value set to 1.2 nm. The non-bonded interactions cutoff value was set to 10 Å and updated every 10 steps. The V-rescale temperature coupling method was used to control the simulation temperature at 298 K, and the Berendsen method was used to control the pressure at 1 bar. Equilibrium simulations of NVT and NPT were conducted for 100 ps at 298 K. MD simulations were performed for 100 ns for the complex system, with conformations saved every 10 ps. After the simulations, the trajectory data was analyzed using VMD and PyMOL. The stability of the protein–ligand complex was assessed by conducting MMPBSA binding free energy analysis between the protein and the small molecule ligand using the g_mmpbsa program.
Statistical methods
Data analysis was performed using GraphPad Prism 9 statistical software. All statistical analyses were considered not statistically significant when P > 0.05, and statistically significant when P < 0.05. The data were first subjected to a normality test. For data that followed a normal distribution and had equal variances, a paired sample t-test was used. For data that did not follow a normal distribution, non-parametric tests were used.
Results
Clinical efficacy evaluation of LW
We conducted a study on the efficacy of LW in 80 children with ASD, with 87.5% being male and 12.5% being female (Fig. 1A). The age distribution of the patients was mainly between 4 and 9 years old (Fig. 1B). After 6 months of LW treatment, 85% of the patients showed symptom improvement (Fig. 1C). We evaluated the severity of ASD using the ABC and CARS scales, and the results showed a significant decrease in scores in children after LW treatment, indicating the effectiveness of LW in treating ASD children (Fig. 1D). No significant adverse effects were reported or observed during the 6-month treatment period. LW was initially created to treat developmental delays in children, so we also assessed the developmental status of these children. We found that 93.75% of the children had developmental delays (Fig. 1E), with 74.67% experiencing delayed speech, 49.33% delayed walking, 17.33% delayed fontanel closure, and 24% delayed tooth eruption (Fig. 1F). Furthermore, we conducted a correlation analysis between age and changes in ABC and CARS scores before and after treatment. The results showed that the older the child, the less the decrease in scores, indicating slower symptom relief and reduced sensitivity to LW, leading to poor treatment outcomes (Fig. 1G, H). Therefore, early intervention and treatment are crucial for the development of children with ASD, helping them better adapt to social and learning environments and improve their quality of life.
Clinical efficacy evaluation of LW. (A) Ratio of male to female ASD children. (B) Age distribution of children with ASD. (C) Proportion of children with ASD effectively treated with LW. (D) Changes in ABC and CARS scores after LW treatment. (E–F) Proportion of children with ASD who have developmental delays. (G-H) The correlation between age and changes in ABC and CARS scores.
Active compounds and potential targets of LW
A total of 47 compounds were sourced from the TCMID database and literature for the six herbs of LW, with varying numbers of compounds in SDH, SZY, SY, FL, DP, and ZX, totaling 2, 14, 12, 6, 6, and 7 compounds, respectively. Notably, MOL000449 (stigmasterol) and MOL000359 (sitosterol) were identified as components present in SDH, SZY, and SY, with MOL000359 also being a common component of SDH, SZY, and DP. After removing duplicate components, a total of 42 unique compounds were identified and tabulated in Supplementary Table. The active compounds and their corresponding target information were then sequentially collected through the TCMSP target module, resulting in a total of 204 relevant targets after de-duplication.
Component-target network diagram for LW
The 42 active compounds and 204 targets were imported into Cytoscape 3.10.1 to generate the “active ingredient-target” network graph for LW in treating ASD. The network graph consisted of 252 nodes and 622 edges (Fig. 2). To identify the core chemical components of LW for ASD treatment, the network was analyzed using the Analyze Network function. The results revealed the top ten active chemical components, ranked by their degree centrality, as follows: 5280343-quercetin (degree: 152), 5280794-stigmasterol (degree: 96), 5280863-kaempferol (degree: 63), 222284-beta-sitosterol (degree: 39), 72340-tetrahydroalstonine (degree: 29), 122159-kadsurenone (degree: 28), 73299-hederagenin (degree: 24), 6443896-hancinone C (degree: 23), 99474-diosgenin (degree: 17), and 222284-sitosterol (degree: 16) (Table 2). Notably, Quercetin and Kaempferol are both flavonoids, Stigmasterol, Beta-sitosterol, Diosgenin and Sitosterol can be categorized as steroids, and Kadsurenone and Hancinone C are lignans. Each active ingredient has multiple targets, suggesting that the active targets of LW may exert synergistic effects in the treatment of ASD.
Potential targets for LW in the treatment of ASD
The GeneCards, DisGeNET, and OMIM databases were queried using the keyword “autism spectrum disorder”, resulting in the identification of 2,323 ASD therapeutic targets after duplicates removal. Subsequently, the intersection of LW drug targets and ASD disease targets was conducted using Venny2.1.0 software, leading to the identification of 85 potential therapeutic targets (Fig. 3A).
Construction of PPI protein interaction network
The 85 overlapping genes were utilized to generate a PPI protein interactions network map using the STRING database, which was then imported into Cytoscape 3.10.1. Subsequently, network analysis was conducted by CytoNCA, resulting in median values of 19, 36.441303, and 0.5316456 for DC, CC, and BC, respectively. The screening process was repeated with the criterion of greater-than-median, leading to the identification of 10 genes with high degree values, which may serve as key targets for disease treatment (Fig. 3B–E, Table 3).
GO enrichment and KEGG pathway analysis
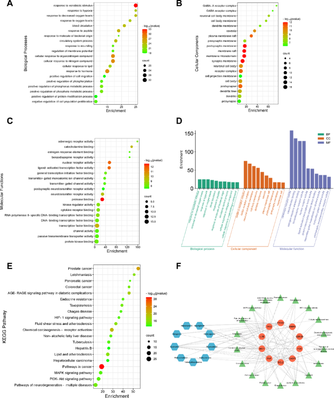
The 85 overlapping genes underwent GO functional annotation and enrichment analysis to investigate the biological functions of potential therapeutic targets of LW. A total of 1299 BP, 61 CC, 150 MF, and 180 KEGG pathways were enriched by the Metascape database. The significance threshold was set at a P value < 0.05, and the background gene list was the entire human genome provided by the Metascape platform. Based on the p-value and count value, the top 20 BP terms, CC terms, and MF terms of GO functional enrichment analysis were selected for visualization and represented as bubble plots (Fig. 4). The results indicated that the BP of LW potential targets might include xenobiotic stimulus, hormone, and nitrogen compound (Fig. 4A), etc. CC might include synaptic membrane, postsynaptic membrane, and membrane raft (Fig. 4B), etc. MF may include proteinase binding, nuclear receptor activity, and ligand-activated transcription factor activity, etc. (Fig. 4C). The top 10 items of the number of genes in each category were depicted as bar graphs (Fig. 4D). Furthermore, important signaling pathways associated with ASD were identified through KEGG pathway analysis. For instance, Pathways in cancer, Prostate cancer, Chemical carcinogenesis-receptor activation, AGE-RAGE signaling pathway in diabetic complications, and Leishmaniasis (Fig. 4E)16,17,18 were among the pathways identified. Additionally, KEGG pathway analysis revealed that AKT1, BCL2, CASP3, and TNF were significantly enriched genes involved in the function of several pathways, including pathways in cancer, Prostate cancer, Chemical carcinogenesis-receptor activation, and others (Fig. 4F).
GO enrichment and KEGG pathway analysis. (A) Biological Process. (B) Cellular Component. (C) Molecular Function. (D) Top 10 for number of genes in each category. (E) KEGG pathway analysis. (F) Compound-target pathway network influenced by LW. The red nodes indicate the hub genes, the blue nodes indicate active constituents, and the green nodes are the pathways related to targets.
Microarray data analysis
To further validate the identification of ASD-related targets, we conducted microarray data analysis. In GSE28475, 1244 genes were up-regulated (Fig. 5A), while in GSE28521, only 1 gene was up-regulated and 1 gene was down-regulated, which is likely due to the inherent homogeneity of the samples or the specific profiling platform used in this particular dataset (Fig. 5B). In GSE38322, 10 genes were up-regulated and 3 genes were down-regulated (Fig. 5C). In GSE236761, 190 genes were up-regulated and 173 genes were down-regulated (Fig. 5D). Across the four GEO datasets, a total of six differentially expressed genes with drug-disease targets were identified, namely F3, IL10, MAOA, MMP9, PPARG, and PTGS2. Among them, PTGS2 and MMP9 genes were found in the same 10 hub genes mentioned above, and both were identified in GSE28475. Consequently, PTGS2 and MMP9 were selected as target genes for molecular docking analysis.
Molecular docking analysis
We conducted molecular docking of the PTGS2 (UniProt ID: P35354) and MMP9 (UniProt ID: P14780) genes with 10 major active compounds, including Quercetin, Stigmasterol, Kaempferol, Beta-sitosterol, Tetrahydroalstonine, Kadsurenone, Hederagenin, Hancinone C, Diosgenin, and Sitosterol, individually. The calculated values for PTGS2 were an Area (SA) of 3333.16 Å2 and a Volume (SA) of 3107.12 Å3, while for MMP9, an Area (SA) of 688.05 Å2 and a Volume (SA) of 506.18 Å3 were obtained. The predicted center coordinates of the docking boxes for PTGS2 and MMP9 in AutoDock were X: 23.92, Y: 45.863, Z: 61.059 and X: 22.618, Y: 11.159, Z: 43.723, respectively. The results revealed that Quercetin exhibited a strong affinity for PTGS2 with a binding energy of − 9.4 kJ/mol. Tetrahydroalstonine showed a binding energy of − 9.4 kJ/mol with a RMSD of 1.043 Å, and Kaempferol exhibited a binding energy of − 9.3 kJ/mol with a RMSD of 0.240 Å. These three compounds demonstrated a strong affinity and stability for PTGS2. Diosgenin and Hederagenin also displayed strong binding energies, ranking in the top five, with binding scores of − 8.9 kJ/mol and − 8.6 kJ/mol, respectively. For MMP9, Diosgenin exhibited a binding energy of − 8.1 kJ/mol with an RMSD of 0.265 Å, indicating a strong affinity and stability. Kaempferol displayed a binding energy of − 7.2 kJ/mol with an RMSD of 0.112 Å, demonstrating strong affinity and stability as well. Stigmasterol, Sitosterol, and Beta-sitosterol were among the top five compounds with binding energies of − 7.1 kJ/mol, − 7.0 kJ/mol, and − 7.0 kJ/mol, respectively (Table 4).
MD simulations and binding free energy analysis
The two ligand molecules with the lowest docking scores in PTGS2 and MMP9, namely PTGS2- Quercetin, PTGS2-Tetrahydroalstonine, MMP9- Diosgenin, and MMP9-Kaempferol, were chosen for MD simulations and binding free energy analysis.
Stabilization analysis
We analyzed the simulated trajectories by superimposing the simulated conformations (Fig. 6A). The degree of small molecule stacking was higher in PTGS2-Quercetin, PTGS2-Tetrahydroalstonine, and MMP9-Kaempferol, while the small molecule stacking conformation of MMP9-Diosgenin was more dispersed, however, this small molecule was consistently bound in and around the initial binding site. To assess the stability of the small molecule-protein binding, we examined various parameters including RMSD, Radius of Gyration (Rg), Root mean square fluctuation (RMSF), centroid evolution, and the buried solvent-accessible surface area (Buried SASA) of the small molecules buried in the protein. Among these parameters, Rg can describe overall structural changes and characterize the compactness of the protein structure. Larger changes in Rg indicate a more expanded system. RMSF can indicate the flexibility of amino acid residues in the protein. Centroid evolution and Buried SASA can indicate the binding state of small molecules to the protein.
The results demonstrated that the structures of the four complexes eventually reached stability (Fig. 6B–F). It is worth noting that the RMSD of the MMP9-Diosgenin complex gradually stabilized after 75 ns, while the RMSD of the protein remained largely stable after 30 ns. This suggests that the fluctuation in the RMSD of the complex was primarily caused by the small molecule. However, the conformation of the small molecule remained near the initial binding site throughout the 100 ns simulation, indicating that the small molecule remained bound to the protein. In the case of PTGS2-Tetrahydroalstonine, the Rg gradually increased after 70 ns, and the Buried SASA showed a slight decrease. This was caused by the gradual detachment of the protein edge structure from the protein main structure, resulting in an increase in the overall radius of gyration of the complex and a decrease in the contact area between the small molecule and the protein. However, this did not affect the binding of the small molecule to the protein. The distances between the small molecules and the protein centers, as well as the distances between the small molecules and the initial binding sites, remained stable for all four complexes, with only minor fluctuations. Overall, these findings indicate that the small molecule-protein complexes achieved stability during the simulation period, and the small molecules remained bound to their respective protein targets.
Analysis of hydrogen bonding interactions of small molecules with proteins
Hydrogen bonding plays a crucial role in protein–ligand binding as it is a significant force of interaction. These bonds are associated with electrostatic interactions and can indicate the strength of these interactions. Our results revealed that the number of hydrogen bonds between the small molecules of PTGS2-Quercetin and the proteins fluctuated mainly between 3 and 6. In contrast, the number of hydrogen bonds between the small molecules of PTGS2-Tetrahydroalstonine and the proteins was lower, fluctuating primarily between 1 and 2. Similarly, the number of hydrogen bonds between the small molecules of MMP9-Diosgenin and the proteins was also lower. For MMP9-Kaempferol, the number of hydrogen bonds between the small molecules and proteins mainly fluctuated between 1 and 3 (Fig. 7A–D).
To gain further insights into the residues in the protein that form hydrogen bonds with small molecules and to assess the stability of these hydrogen bonds, we analyzed the occupancy of the hydrogen bonds formed between the small molecules and the protein. As shown in (Fig. 7E–H), with the acceptor, donor, and occupancy of the hydrogen bonding pairs displayed on the left side. On the right side, the frequency of hydrogen bond formation is depicted, with the denseness of the lines representing the frequency of hydrogen bond formation. In the case of PTGS2-Quercetin and MMP9-Kaempferol, relatively stable hydrogen bonding pairs were observed between the small molecules and the proteins. However, for PTGS2-Tetrahydroalstonine, stable hydrogen bonding pairs were present only during the initial 0–70 ns period. In contrast, MMP9-Diosgenin did not exhibit any stable hydrogen bonding between the small molecule and the protein.
Analysis of small molecule-protein binding interactions
The van der Waals and electrostatic interaction forces between the small molecules of the complex and the protein were calculated without considering solvation, and the change in the binding force during the simulation was analyzed. Here, VDW represents the van der Waals force and hydrophobic interaction, ELE represents the electrostatic interaction, and Binding is the sum of VDW and ELE, serving as a representation of the binding energy between small molecules and proteins without considering the solvation effect. The results showed that VDW and ELE in PTGS2-Quercetin and MMP9-Kaempferol both remained stable, indicating that the binding between small molecules and proteins was consistent. Similarly, VDW and ELE in PTGS2-Tetrahydroalstonine remained relatively stable between 0 and 70 ns, suggesting stability in the binding between small molecules and proteins during this period. In the case of MMP9-Diosgenin, VDW and ELE gradually stabilized after 70 ns, indicating a gradual stabilization of the binding between the small molecules and proteins (Fig. 8A–D).
Binding energy between small molecules and proteins: (A) PTGS2-Quercetin, (B) PTGS2-Tetrahydroalstonine, (C) MMP9- Diosgenin, (D) MMP9-Kaempferol. Amino acid binding energy contribution of (E) PTGS2-Quercetin, (F) PTGS2-Tetrahydroalstonine, (G) MMP9-Diosgenin, (H) MMP9-Kaempferol. Interaction between proteins and small molecules: (I) PTGS2-Quercetin, (J) PTGS2-Tetrahydroalstonine, (K) MMP9-Diosgenin, (L) MMP9-Kaempferol.
Taking into account the solvation energy, the RMSD, Rg, Distance, BuriedSASA, and interaction energy are combined, and the trajectories of the complexes in the steady state are selected and calculated using the Molecular Mechanics-Poisson Boltzmann Surface Area (MM-PBSA) method to obtain the binding energy-related terms. The results show that both ΔEvdw and ΔEele in PTGS2-Quercetin are higher than ΔEnonpol. This suggests that van der Waals force interactions and electrostatic interactions play a major role, while hydrophobic interactions play a minor role in the composition of the binding energies. In the PTGS2-Tetrahydroalstonine, ΔEvdw is higher than ΔEele, the former is 7.5 times higher than the latter, and ΔEele is similar to ΔEnonpol. Therefore, van der Waals interaction plays a major role, while electrostatic and hydrophobic interactions play a minor role in the composition of the binding energy. For MMP9-Diosgenin, ΔEvdw is higher than ΔEele, with the former being 6.7 times that of ΔEnonpol, and both being higher than ΔEele. Hence, van der Waals interactions play a major role, while electrostatic interactions play a minor role, and hydrophobic interactions play a complementary role in the composition of binding energies. In the MMP9-Kaempferol, ΔEvdw is higher than ΔEele, with the former being 2.2 times that of the latter, and both being higher than ΔEnele. Thus, van der Waals interactions play a major role, electrostatic interactions play a minor role, and hydrophobic interactions play a complementary role in the composition of binding energies (Table 5).
The results of ΔEMMPBSA indicated a high binding energy and affinity between the small molecules of the four complexes and the proteins. To further understand the contribution of each amino acid to the overall binding energy and evaluate the important amino acids in the proteins, the ΔEMMPBSA was decomposed. From the figure, it is evident that the key amino acids for binding the small molecules in the PTGS2-quercetin protein include GLN-42 and CYX-41, etc.; the key amino acids for binding the small molecules in the PTGS2-Tetrahydroalstonine has TYR-136 and PRO-153, etc.; MMP9-Diosgenin has LEU-80 and MET-422, etc.; MMP9-Kaempferol has TYR-432 and VAL-398, etc. (Fig. 8E–H).
Further resolving their structures and interactions, PTGS2-Quercetin was found to have selected the conformation at the end of the simulation, where amino acids GLN-465, ARG-469, ASP-125, TYR-130, HIE-39, and CYX-41 in the protein formed hydrogen bonds with the small molecule. Additionally, TYR-130, LEU-152, ARG-44, and PRO-153 formed Pi-Pi T-shaped and Pi-Alkyl hydrophobic interactions with the small molecules, while amino acids ALA-151 and PRO-40 formed van der Waals force interactions with the small molecules. In the PTGS2-Tetrahydroalstonine, the conformation at 55 ns was selected, and amino acids SER-49 and CYX-47 in the protein formed hydrogen bonds with the small molecules. Furthermore, PRO-153 and PRO-156 formed Alkyl and Pi-Alkyl hydrophobic interactions with the small molecules, while amino acids such as VAL-46 and ASN-34 formed van der Waals interactions with the small molecules. For MMP9-Diosgenin, the conformation at the end of the simulation was selected, and amino acids SER-779 in the protein formed hydrogen bonds with the small molecules. Additionally, amino acids PRO-415, LEU-80, and LYS-92 formed Alkyl hydrophobic interactions with the small molecules, and amino acids ARG-424 and ALA-93 formed van der Waals force interactions with the small molecules. Lastly, MMP9-Kaempferol was found to have selected the end-of-simulation conformation, in which amino acids GLU-402 in the protein formed hydrogen bonds with the small molecules. Furthermore, VAL-398, LEU-418, TYR-423, HIE-401, and CYS-99 formed Pi-Sigma, Pi-Lone Pair, Pi-Pi Stacked, Pi-Pi T-shaped, and Pi-Alkyl hydrophobic interactions with the small molecules, while MET-422, LEU-397, and other amino acids formed van der Waals force interactions with the small molecules (Fig. 8I–L).
In summary, the small molecules of PTGS2-Quercetin, PTGS2-Tetrahydroalstonine, MMP9-Diosgenin and MMP9-Kaempferol were all stably bound to the proteins with high binding energy and affinity.
Discussion
In this retrospective study of 80 pediatric ASD cases, LW demonstrated significant improvement in core ASD symptoms, as evidenced by marked reductions in ABC and CARS scale scores. Notably, we observed an age-dependent treatment effect, with younger children exhibiting greater therapeutic responsiveness and more pronounced symptom improvement. Furthermore, ASD typically manifests in early childhood, with related symptoms observable before the age of 3. However, many children with ASD are not identified and treated until school age, possibly because the symptoms of ASD are not obvious in early childhood or are misunderstood as other developmental issues, leading to delayed diagnosis and treatment19. Children with ASD often exhibit characteristics of delayed speech and delayed walking during their growth and development. Delayed speech and poor comprehension may be early age-specific markers of ASD20. Delayed walking and slower walking speed are related to lower scores in the development of communication, motor skills, and adaptive functions21. As ASD children enter school age and adolescence, symptoms in some children may worsen with age, possibly due to the need to face more complex social interactions and learning environments. E/I ratio can be estimated from resting-state functional magnetic resonance imaging (fMRI) using the Hurst exponent, H. Studies have shown that the ventromedial prefrontal cortex (vmPFC) H in the cerebral cortex plays an important role in emotion regulation, social cognition, and decision-making, and the vmPFC H in children with ASD decreases with age, reflecting an increase in the E/I ratio, which may be related to the worsening of ASD symptoms22. Therefore, early intervention and continuous support therapy for children with ASD are crucial to help them better cope with the challenges of growth and development.
LW exhibits multiple neuropharmacological activities. It has been found to effectively treat Alzheimer’s disease by modulating immune cell infiltration in the brain23, increasing autophagy in hippocampal neurons, reducing Aβ precipitation, and inhibiting the activation of pro-inflammatory microglia and astrocytes14. Additionally, it can regulate lipid metabolism and oxidative stress by restoring the homeostasis of the microbiota-gut-brain axis, thereby enhancing cognitive function in aged mice15. Our study found that LW has a good therapeutic effect on children with ASD, and the younger the age, the better the effect. Among the 10 main active ingredients of LW that have been identified, Quercetin has been found to possess antioxidant properties that are beneficial in the treatment of neurological disorders, making it a potential drug for the treatment of ASD24. Stigmasterol and Kaempferol have been shown to promote neurogenesis and synaptogenesis25,26. Additionally, other active ingredients in LW have demonstrated various neuroprotective pharmacological effects.
The GO enrichment analysis of potential targets of LW indicates their involvement in a variety of biological processes, cellular composition, and molecular functions. Specifically, hormone27, synaptic membrane28, and postsynaptic membrane29 have been identified as closely related to ASD. KEGG pathway analysis revealed that among the signaling pathways mainly involved in disease target genes, PI3K-Akt signaling pathway30, MAPK signaling pathway31, AGE-RAGE signaling pathway32, and Toxoplasmosis33 are considered to be associated with ASD. Among the key target genes of LW for ASD, AKT1 is associated with social activities34, TNF, PTGS2, MMP9, and IL1β are linked to chronic inflammation in the brain35,36,37, and GSK3β is associated with synaptic remodeling38. The abnormal function of these genes may play an important role in the pathogenesis of ASD.
Similarly, our analysis of microarray data revealed that the expression of PTGS2 and MMP9 genes is upregulated in ASD, which aligns with the therapeutic targets mentioned earlier. The PTGS2 gene encodes an enzyme called cyclooxygenase 2 (COX2), which plays a crucial role in neurodevelopmental mechanisms and other important processes. In the healthy brain, COX2 converts arachidonic acid (AA) released from cell membranes into prostaglandin E2 (PGE2) and other prostaglandin metabolites39. PGE2 is a major lipid molecule in the nervous system and has been linked to abnormal signaling in ASD40,41. Studies have shown that COX2-deficient mice exhibit autistic-like behaviors, including hyperactivity, anxiety, repetitive behaviors, motor deficits, and social abnormalities, along with impaired dendritic morphology and dendritic spines. These abnormalities are more pronounced in male COX2-deficient mice, which is consistent with existing studies on gender differences in children with ASD39,42. Additionally, PTGS2 is closely associated with neuroinflammation and regulates inflammatory responses in neuronal synapses. Some children with ASD exhibit an innate neuroinflammatory response accompanied by increased expression and activity of COX2 encoded by the PTGS2 gene43, which can serve as a diagnostic marker for ASD44. MMP9 is widely present in the brain and is involved in neuronal development and synaptic plasticity. It can be produced by various cells such as neurons, microglia, and astrocytes, and plays a role in brain learning and memory processes45. However, excessive activity of MMP-9 can disrupt proper learning, memory, and synaptic plasticity46,47. In a study where maternal immune activation induced ASD in offspring, elevated MMP9 expression was observed in neurons of the prefrontal cortex of ASD mice, which positively correlated with the level of inflammation. Herbal treatment was able to reverse this change36, and similar results were found in the hippocampus of children with ASD48. Therefore, MMP9 holds potential as a biomarker or therapeutic target.
Molecular dynamics simulations are commonly employed to model the movements and interactions of atoms and molecules over time, providing insights into the structures, dynamic behaviors, and interactions of biomolecules. Through these simulations and subsequent binding free energy analyses, the functions and properties of biomolecules can be studied and understood. In the case of PTGS2-Quercetin, PTGS2-Tetrahydroalstonine, MMP9-Diosgenin, and MMP9-Kaempferol, the small and medium molecule active compounds were found to be stably bound to the proteins with high binding energy and affinity. Previous studies have confirmed that Quercetin can target the PTGS2 gene to inhibit neuronal iron death in mice49, and Diosgenin and Kaempferol can reduce MMP9 levels and inhibit neuroinflammatory responses in neurological diseases50,51. Therefore, these small molecule compounds have the potential to bind to the active site of proteins and exert an inhibitory effect. They can be considered strong and stable inhibitors binding within the protein-binding pocket, warranting further investigation for the design and development of inhibitors targeting specific proteins. Moreover, with further chemical modification and optimization, these compounds may evolve into potential drugs for the treatment of ASD, offering new therapeutic options.
Conclusion
LW has been shown to have a good therapeutic effect on children with ASD. Its active ingredients can act on multiple targets through various signaling pathways, thereby treating ASD. The complexes formed by PTGS2-Quercetin, PTGS2-Tetrahydroalstonine, MMP9-Diosgenin, and MMP9-Kaempferol were found to be stable and exhibited a strong affinity for ASD. This study provides a theoretical basis for the rational clinical application of LW and offers a new approach for treating ASD. However, there are some limitations in this study. The publicly available databases and datasets used may have certain limitations, and it is not possible to consider all biological factors comprehensively. Furthermore, experimental validation is necessary to confirm the accuracy and reliability of the results obtained through these methods.
Data availability
The authors confirm that the data supporting the findings of this study are available within the article [and/or] its supplementary materials.
Abbreviations
- LW:
-
Liuwei Dihuang decoction
- ASD:
-
Autism spectrum disorders
- MD:
-
Molecular dynamics
- ABC:
-
Autism Behavior Checklist
- CARS:
-
Childhood Autism Rating Scale
- SDH:
-
Rehmannia rhizome
- SZY:
-
Cornus
- SY:
-
Common yam rhizome
- FL:
-
Poria
- DP:
-
Tree peony bark
- ZX:
-
Alisma rhizome
- TCMSP:
-
Traditional Chinese Medicine Systematic Pharmacology Database
- PPI:
-
Protein–Protein Interaction
- BC:
-
Between Centrality
- CC:
-
Closeness Centrality
- GO:
-
Gene Ontology
- KEGG:
-
Kyoto Encyclopedia of Genes and Genomes
- RMSD:
-
Root mean square deviation
- Rg:
-
Radius of Gyration
- RMSF:
-
Root mean square fluctuation
- PTGS2:
-
Prostaglandin G/H synthase 2
- MMP9:
-
Matrix metalloproteinase-9
- COX2:
-
Cyclooxygenase 2
- PGE2:
-
Prostaglandin E2
References
Leow, K. Q., Tonta, M. A., Lu, J., Coleman, H. A. & Parkington, H. C. Towards understanding sex differences in autism spectrum disorders. Brain Res. 1833, 148877 (2024).
Iannuccelli, M. et al. Correction: Curation of causal interactions mediated by genes associated with autism accelerates the understanding of gene-phenotype relationships underlying neurodevelopmental disorders. Mol. Psychiatry 29, 197 (2024).
Hirota, T. & King, B. H. Autism spectrum disorder: A review. JAMA 329, 157–168 (2023).
Hai, Y. & Leng, G. A more than four-fold sex-specific difference of autism spectrum disorders and the possible contribution of pesticide usage in China 1990–2030. Front. Public Health 10, 945172 (2022).
Genovese, A. & Butler, M. G. The autism spectrum: Behavioral, psychiatric and genetic associations. Genes 14, 677 (2023).
Ahrens, A. P. et al. Infant microbes and metabolites point to childhood neurodevelopmental disorders. Cell 187, 1853-1873.e15 (2024).
Pruneti, C., Coscioni, G. & Guidotti, S. Evaluation of the effectiveness of behavioral interventions for autism spectrum disorders: A systematic review of randomized controlled trials and quasi-experimental studies. Clin. Child Psychol. Psychiatry 29, 213–231 (2024).
Salazar de Pablo, G. et al. Systematic review and meta-analysis: Efficacy of pharmacological interventions for irritability and emotional dysregulation in autism spectrum disorder and predictors of response. J. Am. Acad. Child Adolesc. Psychiatry 62, 151–168 (2023).
Maniram, J., Karrim, S., Oosthuizen, F. & Wiafe, E. Pharmacological management of core symptoms and comorbidities of autism spectrum disorder in children and adolescents: A systematic review. Neuropsychiatr. Dis. Treat. 18, 1629–1644 (2022).
Salloum-Asfar, S., Zawia, N. & Abdulla, S. A. Retracing our steps: A review on autism research in children, its limitation and impending pharmacological interventions. Pharmacol. Ther. 253, 108564 (2024).
Holdman, R., Vigil, D., Robinson, K., Shah, P. & Contreras, A. E. Safety and efficacy of medical cannabis in autism spectrum disorder compared with commonly used medications. Cannabis Cannabinoid Res. 7, 451–463 (2022).
Song, J. et al. LiuweiDihuang improved cognitive functions in SAMP8 mice by inhibiting COX-2 expression and subsequent neuroinflammation. J. Ethnopharmacol. 296, 115491 (2022).
Tseng, Y. T., Chang, F. R. & Lo, Y. C. The Chinese herbal formula Liuwei dihuang protects dopaminergic neurons against Parkinson’s toxin through enhancing antioxidative defense and preventing apoptotic death. Phytomedicine 21, 724–733 (2014).
Yuan, Y. et al. The neuroprotective effects of Liuwei Dihuang medicine in the APP/PS1 mouse model are dependent on the PI3K/Akt signaling pathway. Front. Pharmacol. 14, 1188893 (2023).
Liu, B. et al. Liuwei Dihuang decoction alleviates cognitive dysfunction in mice with D-galactose-induced aging by regulating lipid metabolism and oxidative stress via the microbiota-gut-brain axis. Front. Neurosci. 16, 949298 (2022).
Kanehisa, M., Furumichi, M., Sato, Y., Matsuura, Y. & Ishiguro-Watanabe, M. KEGG: Biological systems database as a model of the real world. Nucleic Acids Res. 53, D672–D677 (2025).
Kanehisa, M. Toward understanding the origin and evolution of cellular organisms. Protein Sci. 28, 1947–1951 (2019).
Kanehisa, M. & Goto, S. KEGG: Kyoto encyclopedia of genes and genomes. Nucleic Acids Res. 28, 27–30 (2000).
Ellerbeck, K., Smith, C. & Courtemanche, A. Care of children with autism spectrum disorder. Prim. Care 42, 85–98 (2015).
Davidson, M. M. & Ellis Weismer, S. A discrepancy in comprehension and production in early language development in ASD: Is it clinically relevant. J. Autism Dev. Disord. 47, 2163–2175 (2017).
Wilson, R. B. et al. Slower pace in early walking onset is related to communication, motor skills, and adaptive function in autistic toddlers. Autism Res. 17, 27–36 (2024).
Linke, A. C. et al. Altered development of the Hurst Exponent in medial prefrontal cortex in preschoolers with autism. Biol. Psychiatry Cogn. Neurosci. Neuroimaging S2451-9022(24)00271-00274 [pii] (2024).
Zhao, C. et al. Bioinformatics-based approach for exploring the immune cell infiltration patterns in Alzheimer’s disease and determining the intervention mechanism of Liuwei Dihuang Pill. Dose Response 20, 15593258221115564 (2022).
Alvarez-Arellano, L., Salazar-García, M. & Corona, J. C. Neuroprotective effects of quercetin in pediatric neurological diseases. Molecules 25, 5597 (2020).
Haque, M. N., Bhuiyan, M. & Moon, I. S. Stigmasterol activates Cdc42-Arp2 and Erk1/2-Creb pathways to enrich glutamatergic synapses in cultures of brain neurons. Nutr. Res. 56, 71–78 (2018).
Wang, R. et al. Kaempferol-3-O-sophoroside (PCS-1) contributes to modulation of depressive-like behaviour in C57BL/6J mice by activating AMPK. Br. J. Pharmacol. 181, 1182–1202 (2024).
Yamasue, H. & Domes, G. Oxytocin and autism spectrum disorders. Curr. Top. Behav. Neurosci. 35, 449–465 (2018).
Davenport, E. C. et al. Autism and schizophrenia-associated CYFIP1 regulates the balance of synaptic excitation and inhibition. Cell Rep. 26, 2037-2051.e6 (2019).
Hanzel, M. et al. Mice lacking Astn2 have ASD-like behaviors and altered cerebellar circuit properties. Proc. Natl. Acad. Sci. U. S. A. 121, e2405901121 (2024).
Gazestani, V. H. et al. A perturbed gene network containing PI3K-AKT, RAS-ERK and WNT-β-catenin pathways in leukocytes is linked to ASD genetics and symptom severity. Nat. Neurosci. 22, 1624–1634 (2019).
Aluko, O. M., Lawal, S. A., Ijomone, O. M. & Aschner, M. Perturbed MAPK signaling in ASD: Impact of metal neurotoxicity. Curr. Opin. Toxicol. 26, 1–7 (2021).
Boso, M. et al. Alterations of circulating endogenous secretory RAGE and S100A9 levels indicating dysfunction of the AGE-RAGE axis in autism. Neurosci. Lett. 410, 169–173 (2006).
Nayeri, T. et al. Relationship between toxoplasmosis and autism: A systematic review and meta-analysis. Microb. Pathog. 147, 104434 (2020).
Xing, X. et al. Suppression of Akt-mTOR pathway rescued the social behavior in Cntnap2-deficient mice. Sci. Rep. 9, 3041 (2019).
Theoharides, T. C., Tsilioni, I., Patel, A. B. & Doyle, R. Atopic diseases and inflammation of the brain in the pathogenesis of autism spectrum disorders. Transl. Psychiatry 6, e844 (2016).
Fan, L. et al. Yigansan ameliorates maternal immune activation-induced autism-like behaviours by regulating the IL-17A/TRAF6/MMP9 pathway: Network analysis and experimental validation. Phytomedicine 128, 155386 (2024).
Gevezova, M. et al. Bioenergetic and inflammatory alterations in regressed and non-regressed patients with autism spectrum disorder. Int. J. Mol. Sci. 25, 8211 (2024).
Caracci, M. O., Ávila, M. E. & De Ferrari, G. V. Synaptic Wnt/GSK3β signaling hub in autism. Neural Plast. 2016, 9603751 (2016).
Wong, C. T., Bestard-Lorigados, I. & Crawford, D. A. Autism-related behaviors in the cyclooxygenase-2-deficient mouse model. Genes Brain Behav. 18, e12506 (2019).
Wong, C. T., Ahmad, E., Li, H. & Crawford, D. A. Prostaglandin E2 alters Wnt-dependent migration and proliferation in neuroectodermal stem cells: Implications for autism spectrum disorders. Cell Commun. Signal 12, 19 (2014).
Wong, C. T., Wais, J. & Crawford, D. A. Prenatal exposure to common environmental factors affects brain lipids and increases risk of developing autism spectrum disorders. Eur. J. Neurosci. 42, 2742–2760 (2015).
Kissoondoyal, A., Rai-Bhogal, R. & Crawford, D. A. Abnormal dendritic morphology in the cerebellum of cyclooxygenase-2(-) knockin mice. Eur. J. Neurosci. 54, 6355–6373 (2021).
Kordulewska, N. K. et al. A novel concept of immunological and allergy interactions in autism spectrum disorders: Molecular, anti-inflammatory effect of osthole. Int. Immunopharmacol. 72, 1–11 (2019).
El-Ansary, A. et al. Alpha-Synuclein, cyclooxygenase-2 and prostaglandins-EP2 receptors as neuroinflammatory biomarkers of autism spectrum disorders: Use of combined ROC curves to increase their diagnostic values. Lipids Health Dis. 20, 155 (2021).
Vafadari, B., Salamian, A. & Kaczmarek, L. MMP-9 in translation: From molecule to brain physiology, pathology, and therapy. J. Neurochem. 139(Suppl 2), 91–114 (2016).
Wiera, G., Wozniak, G., Bajor, M., Kaczmarek, L. & Mozrzymas, J. W. Maintenance of long-term potentiation in hippocampal mossy fiber-CA3 pathway requires fine-tuned MMP-9 proteolytic activity. Hippocampus 23, 529–543 (2013).
Puścian, A. et al. Targeted therapy of cognitive deficits in fragile X syndrome. Mol. Psychiatry 27, 2766–2776 (2022).
Rexrode, L. E. et al. Molecular profiling of the hippocampus of children with autism spectrum disorder. Mol. Psychiatry (2024).
Zhu, Q. et al. Quercetin inhibits neuronal Ferroptosis and promotes immune response by targeting lipid metabolism-related gene PTGS2 to alleviate breast cancer-related depression. Phytomedicine 130, 155560 (2024).
Zeinali, H., Baluchnejadmojarad, T. & Roghani, M. Diosgenin ameliorates cellular and molecular changes in multiple sclerosis in C57BL/6 mice. Mult. Scler. Relat. Disord. 55, 103211 (2021).
Yu, Q. et al. Mechanism of baixiangdan capsules on anti-neuroinflammation: Combining dry and wet experiments. Aging 15, 7689–7708 (2023).
Funding
This work was supported by the State Administration of Traditional Chinese Medicine of the People’s Republic of China (Grant no. 60102).
Author information
Authors and Affiliations
Contributions
Zilin Chen: Conceptualization, Data curation, Formal analysis, Methodology, Writing—original draft, Writing—review & editing. Xu Wang: Data curation, Formal analysis, Visualization, Writing—original draft, Writing—review & editing. Fei Han: Conceptualization, Methodology, Supervision Writing—original draft, Writing—review & editing.
Corresponding author
Ethics declarations
Competing interests
The authors declare no competing interests.
Ethics statement
Ethical approval for this retrospective study was waived by the Ethics Committee of Guang’anmen Hospital, China Academy of Chinese Medical Sciences. The waiver of ethical approval was granted because the data utilized in this study do not contain any personally identifiable information. Additionally, the requirement for informed consent was waived as this study was based on routinely collected medical records data.
Additional information
Publisher’s note
Springer Nature remains neutral with regard to jurisdictional claims in published maps and institutional affiliations.
Supplementary Information
Below is the link to the electronic supplementary material.
Rights and permissions
Open Access This article is licensed under a Creative Commons Attribution 4.0 International License, which permits use, sharing, adaptation, distribution and reproduction in any medium or format, as long as you give appropriate credit to the original author(s) and the source, provide a link to the Creative Commons licence, and indicate if changes were made. The images or other third party material in this article are included in the article’s Creative Commons licence, unless indicated otherwise in a credit line to the material. If material is not included in the article’s Creative Commons licence and your intended use is not permitted by statutory regulation or exceeds the permitted use, you will need to obtain permission directly from the copyright holder. To view a copy of this licence, visit http://creativecommons.org/licenses/by/4.0/.
About this article
Cite this article
Chen, Z., Wang, X. & Han, F. Unveiling the multitarget mechanism of Liuwei Dihuang decoction in autism spectrum disorder via network pharmacology and molecular docking. Sci Rep 15, 44559 (2025). https://doi.org/10.1038/s41598-025-28204-1
Received:
Accepted:
Published:
Version of record:
DOI: https://doi.org/10.1038/s41598-025-28204-1










