Abstract
Arthritis and Lower urinary tract symptoms suggestive of benign prostate hyperplasia (LUTS/BPH) are both common chronic conditions among middle-aged and elderly men in China. Currently, evidence regarding the association between these two conditions remains limited. This study utilized data from the 2011 China Health and Retirement Longitudinal Study (CHARLS), including 4,446 Chinese men aged 40 years and older, among whom 3,136 participants completed follow-up assessments in 2018. In the 2011 cross-sectional analysis, multivariable logistic regression prior to propensity score matching (PSM) indicated that individuals with arthritis had a higher risk of LUTS/BPH than those without arthritis (OR = 1.483, P < 0.001). Univariate logistic regression analysis after PSM further demonstrated that patients with arthritis had a significantly increased risk of developing LUTS/BPH compared to matched controls (OR = 1.530, P = 0.002). In the longitudinal cohort study, multivariable logistic regression before PSM showed that arthritis patients had a significantly increased risk of incident LUTS/BPH after seven years of follow-up (OR = 1.531, P < 0.001). Univariate logistic regression after PSM similarly showed an elevated risk of incident LUTS/BPH in arthritis patients compared to controls (OR = 1.634, P < 0.001). Arthritis significantly increases the risk of developing LUTS/BPH among middle-aged and elderly men in China. Prospective cohort studies and mechanistic investigations are urgently needed to further validate the association between the two.
Introduction
Benign prostatic hyperplasia (BPH) is a disease characterized by the excessive proliferation of stromal and epithelial cells in the transitional zone of the prostate1. Approximately 50% of men aged over 50 exhibit the pathological features of prostatic hyperplasia, and this prevalence further increases to over 80% in men aged 80 and above2. The disease causes urethral compression, resulting in obstructed urinary flow1. BPH is often accompanied by lower urinary tract symptoms (LUTS), which are mainly classified into irritative and obstructive types3. Irritative LUTS include frequency, urgency, nocturia, and urge urinary incontinence3. Obstructive LUTS are characterized by a slow, intermittent urinary stream and incomplete bladder emptying3. LUTS/BPH severely impact men’s quality of life, daily activities, and overall health, causing significant distress4. Therefore, the urgent development of effective prevention and treatment strategies is required.
The term “arthritis” is derived from the Greek words meaning “disease of the joints5. " Arthritis is an acute or chronic inflammation of the joints, typically accompanied by pain and structural damage5. All types of arthritis exhibit clinical features such as mononuclear cell infiltration, inflammatory responses, synovial edema, synovial hyperplasia, joint stiffness, and articular cartilage degradation6. Currently, more than 100 types of arthritis have been identified, among which osteoarthritis is the most common6.
Common risk factors, such as age, obesity, and metabolic syndrome, play significant roles in the occurrence and progression of both OA and BPH1,7,8,9. Research by Vickman et al. has demonstrated that patients with autoimmune diseases have an increased risk of developing BPH10. Recently, immune dysregulation and autoimmune responses have been recognized as key contributors to the pathogenesis of BPH11. Rheumatoid arthritis may share similar underlying inflammatory mechanisms with BPH. Previous studies have indicated that elevated uric acid levels in patients with gout may promote the development of prostatic hyperplasia by inducing oxidative stress responses12,13.
Several observational studies have demonstrated a significant association between RA, gouty arthritis, and BPH12,14,15. Additionally, some questionnaire-based studies have indicated a positive correlation between the severity of OA and RA and LUTS16,17,18. However, existing evidence is largely derived from cross-sectional studies, and the causality as well as its direction remain unclear.
This study aims to investigate the association between arthritis and the risk of developing LUTS/BPH using data from the China Health and Retirement Longitudinal Study (CHARLS).
Materials and methods
Data sources and included population
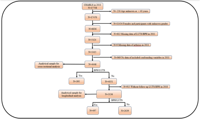
The data for this study are derived from the China Health and Retirement Longitudinal Study (CHARLS), a nationwide prospective cohort study that was initiated in 2011. CHARLS employs a multi-stage probability proportional sampling method and recruited 17,705 participants from 150 counties and 400 villages across the country in the baseline survey. The participants were followed up in 2013, 2015 and 2018. Data was collected through questionnaires and physical examinations, covering demographic, socioeconomic, and health information. Detailed information is available at the following link: http://charls.pku.edu.cn/en/. The ethics committee at Peking University approved the CHARLS study (IRB00001052-11015), and written informed consent was provided by each participant. All methods were conducted in compliance with applicable guidelines and regulations. To investigate the potential association between arthritis and LUTS/BPH, we first conducted a cross-sectional study using baseline data from 2011, excluding participants who: lacked gender information, were female, were younger than 40 years, lacked diagnostic information on arthritis or LUTS/BPH, or had missing covariate data. Ultimately, the 2011 cross-sectional study included 4,446 eligible participants. However, the cross-sectional study can only identify associations between exposure and outcome, without establishing temporal sequences or causal relationships. Therefore, we designed a longitudinal cohort study combining data from 2011 to 2018. Based on the population included in the 2011 cross-sectional study, we further excluded participants who: had been diagnosed with LUTS/BPH in 2011 or lacked LUTS/BPH diagnostic information in 2018. Ultimately, the study included 3,136 participants (Fig. 1).
Overall study design. Note: LUTS/BPH, lower urinary tract symptoms suggestive of benign prostatic hyperplasia.
Diagnosis of arthritis and LUTS/BPH in CHARLS
In this study, arthritis was considered as the exposure variable and LUTS/BPH as the outcome variable. Participants with arthritis were identified through a questionnaire, which asked: “Has a doctor ever diagnosed you with arthritis or rheumatism?” Based on the responses to this question, we identified a broad definition of arthritis rather than specific types of arthritis19. LUTS/BPH diagnosis was based on the following question: “Have you ever been diagnosed with a prostate condition, such as benign prostatic hyperplasia (BPH), but not prostate cancer?” BPH is a term that defines the typical histological characteristics of the disease, and not all individuals with benign prostatic tissue hyperplasia seek medical care and treatment. When BPH-related LUTS occur, patients typically seek medical care and are diagnosed with LUTS/BPH. Therefore, asymptomatic individuals with benign prostatic tissue hyperplasia cannot be assessed through the questionnaire. If participants answered “yes,” they were diagnosed with LUTS/BPH, using the same method as in previous studies20,21.
Assessment of covariates in CHARLS
The study included the following covariates: age, Hukou (a kind of household registration in China), marital status, education level, smoking, alcohol consumption, body mass index (BMI), sleep duration, depression, hypertension(HTN), diabetes mellitus(DM), dyslipidemia, and heart disease. Age was divided into two groups: 40 to 60 years and over 60 years. Hukou is typically used to reflect participants’ residential status, where an agricultural hukou indicates residence in rural areas, while a non-agricultural hukou indicates residence in urban areas. Marital status was categorized into two groups: Group 1, consisting of married individuals, including those living with their spouse and those temporarily separated due to work; and Group 2, including those separated, divorced, widowed, or never married. Education level was classified into two groups: below primary school and middle school or above. Smoking status was categorized into three groups: never smokers, former smokers, and current smokers. Alcohol consumption was categorized into three groups: never drinkers, those who drink less than once a month, and those who drink more than once a month. BMI was classified into three categories: < 18.5 kg/m2, 18.5 to < 24.0 kg/m2, and ≥ 24.0 kg/m2. In CHARLS, depression levels were assessed using the CESD-10 scale, with a total score of 10 or higher indicating depression, and a score below 10 indicating normal levels21. HTN was self-reported or identified through physical examinations where diastolic pressure ≥ 90 mmHg or systolic pressure ≥ 140 mmHg, with any one of these criteria indicating HTN. DM was self-reported or diagnosed based on blood tests showing fasting glucose ≥ 126 mg/dL or glycated hemoglobin ≥ 6.5%, with either condition indicating DM. Data on dyslipidemia and heart disease were derived from the same question: “Have you ever been diagnosed with [disease]?” with responses of “yes” or “no.” In the CHARLS questionnaire, dyslipidemia is diagnosed if patients report elevated levels of low-density lipoprotein, triglycerides, or total cholesterol, or decreased levels of high-density lipoprotein. Heart disease is diagnosed if patients report myocardial infarction, coronary heart disease, angina, congestive heart failure, or other cardiac conditions.
Statistical analysis in CHARLS
Categorical data are presented as frequencies and percentages (n [%]), and inter-group differences were compared using the chi-square test. To assess the association between arthritis and LUTS/BPH, we performed univariate and multivariate logistic regression analyses, calculating the odds ratios (OR) and their 95% confidence intervals (95% CI). Model 1 was the crude model (without adjusting for covariates), and Model 2 was the multivariate model adjusted for all covariates. Additionally, we assessed the variance inflation factor (VIF) for each covariate, and the results showed that all VIF values were below 5, indicating no significant multicollinearity among the covariates22. We conducted a subgroup analysis to evaluate the association between arthritis and LUTS/BPH in different subgroups, and used the likelihood ratio test to identify potential interactions. Subsequently, propensity score matching (PSM) was used to balance the covariates between the arthritis and non-arthritis groups, with nearest neighbor matching using a caliper of 0.02 and 1:1 no-replacement matching20. Finally, univariate logistic regression analysis (Model 3) was performed on the matched data. All analyses were performed using R version 4.4.2. Two-sided significance was calculated, with a significance level set at 0.05.
Results
Baseline characteristics of participants in observational study
A total of 4,446 participants were included in this study, and their basic characteristics are described in Table 1. In 2011, 395 participants were diagnosed with LUTS/BPH, while 4,051 were not. Participants with LUTS/BPH were older, predominantly had non-agricultural Hukou, had higher education levels, shorter sleep durations. Additionally, the prevalence of heart disease, dyslipidemia, DM, depression, and arthritis was significantly higher in participants with LUTS/BPH.
Association of arthritis with LUTS/BPH in cross-sectional studies
The 2011 cross-sectional study indicated that, in the unadjusted model, the prevalence of LUTS/BPH was higher in patients with arthritis compared to those without arthritis (model 1: OR: 1.597; 95% CI: 1.285–1.979; P < 0.001). After adjusting for covariates, this association remained significant (model 2: OR: 1.483; 95% CI: 1.178–1.863; P < 0.001). Following PSM, model 3 was developed using univariate logistic regression, and the results continued to show significance (model 3: OR: 1.530; 95% CI: 1.163–2.020; P = 0.002). Detailed information is provided in Table 2; Fig. 2. The results of PSM are presented in Supplementary Fig. 1 and Supplementary Fig. 2.
ORs in three different models. Note: Model 1: Unadjusted model; Model 2: Adjusted Age, Hukou, Marital status, Educational levels, Smoking, Alcohol consumption, BMI, Sleeping time, Depression, HTN, DM, Dyslipidemia, Heart disease; model3: univariate logistic regression after PSM; OR, odds ratio; CI, confidence interval.
Association of arthritis with LUTS/BPH in the longitudinal cohort study
The longitudinal cohort study included 3,136 eligible participants, of whom 848 were diagnosed with arthritis, and 2,288 were not. In comparison, participants with arthritis were older, predominantly had rural Hukou, had lower education levels, and shorter sleep durations. The prevalence of heart disease and depression was significantly higher in participants with arthritis. After eight years of follow-up, the prevalence of LUTS/BPH in the arthritis group was 20.3%, significantly higher than the 14.2% in the non-arthritis group (P < 0.001)(Supplementary Table 1). The results presented in Table 3 show a significant association between arthritis and the risk of incident LUTS/BPH in the longitudinal cohort study. After adjusting for covariates, the risk of incident LUTS/BPH was significantly higher in participants with arthritis (Model 2: OR: 1.531; 95% CI: 1.229–1.902; P < 0.001). This association remained significant after propensity score matching (PSM) (Model 3: OR: 1.634; 95% CI: 1.250–2.146; P < 0.001). Detailed information is provided in Table 3; Fig. 3. The results of propensity score matching are presented in Supplementary Fig. 3 and Supplementary Fig. 4.
ORs in three different models. Note: Model 1: Unadjusted model; Model 2: Adjusted Age, Hukou, Marital status, Educational levels, Smoking, Alcohol consumption, BMI, Sleeping time, Depression, HTN, DM, Dyslipidemia, Heart disease; model3: univariate logistic regression after PSM; OR, odds ratio; CI, confidence interval.
Moreover, Fig. 4 shows the results of the subgroup and interaction analyses. In all subgroups, the OR was greater than 1, and it remained significant in most subgroups. For participants with non-agricultural Hukou (OR: 1.488; 95% CI: 0.893–2.451; P = 0.121), unmarried participants (OR: 1.790; 95% CI: 0.700-4.493; P = 0.215), never-smokers (OR: 1.245; 95% CI: 0.794–1.928; P = 0.332), those with BMI < 18.5 (OR: 1.338; 95% CI: 0.504–3.472; P = 0.55), those with sleep durations of less than 6 h (OR: 1.332; 95% CI: 0.877–2.014; P = 0.176), those with sleep durations greater than 8 h (OR: 1.129; 95% CI: 0.417–2.852; P = 0.802), and heart disease patients (OR: 1.509; 95% CI: 0.810–2.821; P = 0.195). The increased odds ratios (ORs) with marginal significance may be attributed to the smaller sample sizes in those subgroups. Notably, no significant interaction effects of covariates were detected (all P for interaction > 0.05).
Association between arthritis and LUTS/BPH in subgroup and interactive analyses. Note: In the multivariable logistic regression models, covariates were adjusted as model2 in previous analyses except for subgroup variables.
Discussion
To explore the association between arthritis and LUTS/BPH, this study conducted both cross-sectional and longitudinal analyses using nationally representative data from middle-aged and elderly Chinese populations. The 2011 cross-sectional analysis revealed a significant association between arthritis and the prevalence of LUTS/BPH. Furthermore, the seven-year longitudinal follow-up study indicated that patients with arthritis had a significantly increased risk of developing incident LUTS/BPH.
The 2011 cross-sectional study found that individuals diagnosed with LUTS/BPH exhibited significantly higher prevalence rates of depression, DM, dyslipidemia, and heart disease. Medical and surgical treatments for BPH may further impair patients’ quality of life, thereby exacerbating depressive symptoms23. Another retrospective study based on CHARLS data revealed that patients with depression had a significantly increased risk of new-onset LUTS/BPH20, suggesting a possible bidirectional association between the two conditions. Components of metabolic syndrome, such as DM and dyslipidemia, may synergistically promote the development of LUTS/BPH through multiple pathways, including alterations in sex hormone levels and chronic low-grade inflammation24. A previous observational study found that patients with a history of BPH had significantly higher risks of heart failure and atrial fibrillation compared to those without such history25. Studies have suggested that the pathophysiological mechanisms of BPH and cardiovascular diseases may partially overlap25,26. Given the primary focus of this study on the association between arthritis and LUTS/BPH, other comorbidities were considered potential confounding variables. Future studies are warranted to further explore the directional relationships and underlying mechanisms between LUTS/BPH and these diseases.
Previous studies have provided preliminary evidence of a close association between arthritis and LUTS/BPH. For example, a cross-sectional survey involving 3,143 Finnish men showed that patients with arthritis had a significantly increased relative risk of developing LUTS27. Another observational study reported that the risk of developing BPH was increased by 77% in patients with arthritis28. This study, based on seven years of follow-up data, demonstrated that individuals diagnosed with arthritis in 2011 had a significantly higher risk of developing LUTS/BPH by 2018 compared to those without arthritis. This conclusion remained robust before and after propensity score matching.
Although this study clearly demonstrated an association between arthritis and LUTS/BPH, the underlying mechanisms remain unclear. A recent longitudinal study showed that men with musculoskeletal pain had a 37% higher progression rate of LUTS compared to men without pain29. Senders et al. suggested that central sensitization (CS) may exacerbate LUTS caused by BPH or other obstructive conditions30. Central sensitization (CS) is a sensory processing disorder characterized by an exaggerated response of the nervous system to harmful stimuli, with arthritis-related pain potentially acting as one such harmful stimulus30,31. Additionally, the pro-inflammatory state in patients with arthritis may represent another important mechanism underlying this association. Previous studies have demonstrated significantly elevated immune cell counts and increased levels of various cytokines, such as IL-6 and IL-8, in patients with osteoarthritis32. The complex network of cytokines and growth factors involved in prostatic inflammatory responses may contribute to tissue damage and chronic repair processes, potentially promoting BPH33.
The results of this study indicate that patients with arthritis have a significantly increased risk of developing incident LUTS/BPH. In clinical practice, particular attention should be paid to this high-risk group, with timely urodynamic evaluation being especially crucial.
This study has several limitations. First, this study applied a broad definition of arthritis without distinguishing specific types, following the method used by Li et al.19. Second, a simplified definition of LUTS/BPH was employed based on the study by Yang et al.20. These definitions primarily relied on self-reports, lacking objective diagnostic tools such as laboratory tests and imaging. Although this may introduce bias, objective diagnostic methods are difficult to implement widely in large-scale population studies. Third, although PSM was applied to balance baseline covariates, potential unmeasured confounders in the CHARLS dataset may still affect the results. Additionally, since the study population primarily consisted of middle-aged and elderly Chinese individuals, caution should be exercised when generalizing the results to other populations. Finally, due to the observational design of this study, establishing causality between the two remains challenging. Therefore, further prospective cohort and mechanistic studies are required to validate these associations.
Conclusion
In conclusion, this study observed a significant association between arthritis and an increased risk of LUTS/BPH through both cross-sectional and longitudinal designs, which requires further validation through prospective cohort and mechanistic studies. The findings highlight the need for clinicians to pay close attention to urinary symptoms in arthritis patients and to promptly conduct relevant assessments, such as urodynamics. Future studies may focus on whether managing arthritis symptoms impacts the onset and progression of LUTS/BPH, and related clinical intervention studies need to be conducted.
Data availability
The sources of all original data are listed in the " Data sources and included population " section of the " Materials and methods " section. If the data cannot be accessed, please contact the corresponding author.
Abbreviations
- LUTS/BPH:
-
Lower urinary tract symptoms suggestive of benign prostate hyperplasia
- CHARLS:
-
China Health and Retirement Longitudinal Study
- PSM:
-
Propensity score matching
- OA:
-
Osteoarthritis
- RA:
-
Rheumatoid arthritis
- BMI:
-
Body mass index
- HTN:
-
Hypertension
- DM:
-
Diabetes mellitus
References
Chughtai, B. et al. Benign prostatic hyperplasia. Nat. Rev. Dis. Primers. 2, 16031 (2016).
Berry, S. J., Coffey, D. S., Walsh, P. C. & Ewing, L. L. The development of human benign prostatic hyperplasia with age. J. Urol. 132, 474–479 (1984).
Abrams, P. et al. The standardisation of terminology of lower urinary tract function: report from the standardisation Sub-committee of the international continence society. Am. J. Obstet. Gynecol. 187, 116–126 (2002).
Speakman, M., Kirby, R., Doyle, S. & Ioannou, C. Burden of male lower urinary tract symptoms (LUTS) suggestive of benign prostatic hyperplasia (BPH) - focus on the UK. BJU Int. 115, 508–519 (2015).
Singh, N. & Vogelgesang, S. A. Monoarticular arthritis. Med. Clin. North. Am. 101, 607–613 (2017).
Ali, S. et al. A brief review of pathophysiology and management of different types of arthritis. Eur. Chem. Bull. 12, 199–230 (2023).
Huang, S. et al. Inflammatory mechanisms underlying metabolic syndrome-associated and potential treatments. Osteoarthr. Cartil. Open. 7, 100614 (2025).
Li, J. et al. The association between metabolic syndrome and benign prostatic hyperplasia: a systematic review and meta-analysis. Aging Male. 23, 1388–1399 (2020).
Palazzo, C., Nguyen, C., Lefevre-Colau, M. M., Rannou, F. & Poiraudeau, S. Risk factors and burden of osteoarthritis. Ann. Phys. Rehabil Med. 59, 134–138 (2016).
Vickman, R. E. et al. TNF is a potential therapeutic target to suppress prostatic inflammation and hyperplasia in autoimmune disease. Nat. Commun. 13, 2133 (2022).
Liedtke, V., Stöckle, M., Junker, K. & Roggenbuck, D. Benign prostatic hyperplasia - a novel autoimmune disease with a potential therapy consequence? Autoimmun. Rev. 23, 103511 (2024).
Bang, W. J. et al. Increased risk of benign prostate hyperplasia (BPH) in patients with gout: a longitudinal Follow-Up study using a National health screening cohort. Diagnostics (Basel). 14, 55 (2023).
Quan, H. et al. Updating and validating the Charlson comorbidity index and score for risk adjustment in hospital discharge abstracts using data from 6 countries. Am. J. Epidemiol. 173, 676–682 (2011).
Tzeng, Y. M., Kao, L. T., Lin, H. C. & Huang, C. Y. A Population-Based study on the association between benign prostatic enlargement and rheumatoid arthritis. PLoS One. 10, e0133013 (2015).
Li, W. M. et al. Risk of incident benign prostatic hyperplasia in patients with gout: a retrospective cohort study. Prostate Cancer Prostatic Dis. 21, 277–286 (2018).
Leila, R. et al. Lower urinary tract symptoms in rheumatoid arthritis and spondyloarthritis male patients versus controls. Rom J. Intern. Med. 59, 134–140 (2021).
Wagan, A. A. Lower urinary tract symptoms and hematuria in rheumatoid arthritis (LUTH-RA) study. Pak. J. Med. Sci. 41, 876–879 (2025).
Song, H. J., Bluhm, M. D. L., Lee, M., Kim, H. J. & Moon, H. S. The relationship between lower urinary tract symptoms and osteoarthritis symptoms among vendors in a conventional market. Int. Neurourol. J. 26, 37–44 (2022).
Li, C., Liu, T., Sun, W., Wu, L. & Zou, Z. Y. Prevalence and risk factors of arthritis in a middle-aged and older Chinese population: the China health and retirement longitudinal study. Rheumatol. (Oxford). 54, 697–706 (2015).
Xiong, Y., Zhang, Y. C., Jin, T., Qin, F. & Yuan, J. H. Depressive males have higher odds of lower urinary tract symptoms suggestive of benign prostatic hyperplasia: a retrospective cohort study based on propensity score matching. Asian J. Androl. 23, 633–639 (2021).
Xie, Z., Liu, X., Hu, Z. & Dong, C. Longitudinal association between the dynamic nature of depression with lower urinary tract symptoms suggestive of benign prostatic hyperplasia (LUTS/BPH). BMC Public. Health. 24, 1121 (2024).
Jiang, Q. M. et al. Predictors and dynamic nomogram to determine the individual risk of malignant brain edema after endovascular thrombectomy in acute ischemic stroke. J. Clin. Neurol. 18, 298–307 (2022).
Dunphy, C., Laor, L., Te, A., Kaplan, S. & Chughtai, B. Relationship between depression and lower urinary tract symptoms secondary to benign prostatic hyperplasia. Rev. Urol. 17, 51–57 (2015).
Vignozzi, L., Gacci, M. & Maggi, M. Lower urinary tract symptoms, benign prostatic hyperplasia and metabolic syndrome. Nat. Rev. Urol. 13, 108–119 (2016).
Suzuki, Y. et al. Benign prostatic hyperplasia and incident cardiovascular disease. Circ. J. 88, 408–416 (2024).
Karatas, O. F., Bayrak, O., Cimentepe, E. & Unal, D. An insidious risk factor for cardiovascular disease: benign prostatic hyperplasia. Int. J. Cardiol. 144, 452 (2010).
Koskimäki, J., Hakama, M., Huhtala, H. & Tammela, T. L. Association of non-urological diseases with lower urinary tract symptoms. Scand. J. Urol. Nephrol. 35, 377–381 (2001).
Schenk, J. M. et al. Indications for and use of nonsteroidal antiinflammatory drugs and the risk of incident, symptomatic benign prostatic hyperplasia: results from the prostate cancer prevention trial. Am. J. Epidemiol. 176, 156–163 (2012).
Senders, A. et al. Musculoskeletal Pain, a possible indicator of central Sensitization, is positively associated with lower urinary tract symptom progression in Community-Dwelling older men. J. Gerontol. Biol. Sci. Med. Sci. 78, 997–1004 (2023).
Senders, A. et al. Lower urinary tract symptoms are associated with musculoskeletal pain among older men: preliminary evidence for central sensitization as a mechanism? Neurourol. Urodyn. 40, 1929–1938 (2021).
Reynolds, W. S., Dmochowski, R., Wein, A. & Bruehl, S. Does central sensitization help explain idiopathic overactive bladder? Nat. Rev. Urol. 13, 481–491 (2016).
Chow, Y. Y. & Chin, K. Y. The role of inflammation in the pathogenesis of osteoarthritis. Mediators Inflamm. 2020, 8293921 (2020).
De Nunzio, C., Presicce, F. & Tubaro, A. Inflammatory mediators in the development and progression of benign prostatic hyperplasia. Nat. Rev. Urol. 13, 613–626 (2016).
Funding
This study was supported by the Medical Science Research Project of Hebei (20210026).
Author information
Authors and Affiliations
Contributions
S.L. and P.W. designed the study; C.L. and S.C. analyzed the data and drafted initial manuscript; Q.M., N.W. and B, L acquired the data and searched the literatures; S.L. and P.W. reviewed and edited the manuscript. All authors read and approved the final manuscript.
Corresponding authors
Ethics declarations
Competing interests
The authors declare no competing interests.
Additional information
Publisher’s note
Springer Nature remains neutral with regard to jurisdictional claims in published maps and institutional affiliations.
Supplementary Information
Below is the link to the electronic supplementary material.
Rights and permissions
Open Access This article is licensed under a Creative Commons Attribution-NonCommercial-NoDerivatives 4.0 International License, which permits any non-commercial use, sharing, distribution and reproduction in any medium or format, as long as you give appropriate credit to the original author(s) and the source, provide a link to the Creative Commons licence, and indicate if you modified the licensed material. You do not have permission under this licence to share adapted material derived from this article or parts of it. The images or other third party material in this article are included in the article’s Creative Commons licence, unless indicated otherwise in a credit line to the material. If material is not included in the article’s Creative Commons licence and your intended use is not permitted by statutory regulation or exceeds the permitted use, you will need to obtain permission directly from the copyright holder. To view a copy of this licence, visit http://creativecommons.org/licenses/by-nc-nd/4.0/.
About this article
Cite this article
Li, C., Cai, S., Meng, Q. et al. The association between arthritis and the risk of lower urinary tract symptoms suggestive of benign prostate hyperplasia: evidence from the China Health and Retirement Longitudinal Study (CHARLS). Sci Rep 15, 40662 (2025). https://doi.org/10.1038/s41598-025-28671-6
Received:
Accepted:
Published:
Version of record:
DOI: https://doi.org/10.1038/s41598-025-28671-6



