Abstract
Wireless Sensor Networks (WSNs) play a vital role in bridging the physical and digital worlds, enabling real-time data collection for IoT applications. However, optimizing coverage in three-dimensional (3D) WSNs with complex terrains remains a significant challenge, as traditional two-dimensional models fail to reflect real-world spatial dynamics. This paper proposes an improved Grey Wolf Optimizer with Multi-Stage Differentiation Strategies (IGWO-MSDS) to enhance 3D WSN coverage while reducing deployment cost and improving coverage efficiency. The algorithm introduces three key enhancements: (1) a split-pheromone guidance strategy in the early iteration stage to boost information exchange among agents; (2) a hybrid Grey Wolf–Artificial Bee Colony strategy during the mid-stage to balance global exploration and local exploitation; and (3) a Lévy flight mechanism in the late stage to refine search performance. IGWO-MSDS was evaluated through extensive simulations and compared with GWO, SSA, WOA, GOA, OGWO, DGWO1, and DGWO2. Results show that IGWO-MSDS achieves superior performance across key metrics, including optimal coverage, average coverage, and standard deviation. The proposed approach provides a scalable and energy-efficient solution for 3D WSN deployment, contributing to the advancement of IoT systems in complex environments.
Similar content being viewed by others
Introduction
With the rapid development of information technology, Wireless Sensor Networks (WSNs) have become a key component of the Internet of Things (IoT), playing a vital role in various industries. A WSN comprises a multitude of micro-sensor nodes dispersed within a designated area, endowed with the capacity to sense, process, and communicate1. These nodes enable real-time environmental monitoring, data aggregation, and information transmission. The utilization of WSN has gained significant traction across diverse domains, including environmental monitoring, intelligent agriculture, and intelligent transportation2. In environmental monitoring, WSNs are deployed to collect real-time data on parameters such as air quality, water quality, noise, temperature, humidity, air pressure, and wind speed. These data are collected through sensor nodes strategically placed in urban and natural environments, facilitating continuous monitoring, prompt identification of environmental issues, and support for environmental protection and resource management3. In agriculture, WSNs monitor real-time parameters such as soil moisture, temperature, and light through sensors deployed in fields. This supports precision farming, improves irrigation and fertilization, and boosts crop yield and quality4. In intelligent transportation, WSNs are used for traffic flow monitoring, vehicle tracking, and traffic signal control. Real-time data on vehicle count and speed help optimize traffic light timing, reduce congestion, and improve road efficiency5.
Despite their wide application, WSNs still face significant challenges in practical deployment and optimization6. In environmental monitoring, complex terrains make it difficult to achieve uniform coverage using random or grid-based methods, often leading to blind spots or redundant nodes7. In smart agriculture, variations in terrain, soil, and climate conditions further complicate node placement8. In intelligent transportation systems, tall buildings in urban areas can cause signal blocking, and individual node coverage remains challenging. These challenges raise the demands on WSN deployment strategies. Effective coverage requires careful consideration of node placement, energy efficiency, data processing, and system reliability to ensure stable and cost-effective performance9.
Optimizing WSN coverage is essential for improving monitoring accuracy, data completeness, and energy efficiency10. Proper sensor node layout can minimize blind spots and redundancy, leading to more effective use of network resources11. However, coverage optimization is an NP-hard combinatorial problem, which makes it difficult for traditional deterministic algorithms to find optimal solutions within a reasonable time frame12. Swarm intelligence algorithms have shown strong potential in solving complex optimization problems, including WSN coverage. These methods are particularly effective for combinatorial challenges due to their adaptability and global search capabilities13. Choosing the right algorithm based on problem characteristics is key to achieving high-quality optimization results.
Therefore, researchers have examined and refined various swarm intelligence algorithms and implemented them to address the coverage optimization problem for WSNs. Zhong et al. proposed the remora crayfish optimization algorithm (HRCOA), a new hybrid metaheuristic for continuous optimization. By integrating exploitation operators from the remora optimization algorithm (ROA) and simplifying COA’s summer resort operator, they overcame COA’s limitations. Experiments on multiple benchmark functions and optimization problems show HRCOA’s effectiveness and competitiveness against other leading algorithms14. Wang et al. propose an energy-efficient coverage optimization technique for WSNs using the multi-Strategy grey wolf optimization (MSGWO) algorithm. This method reduces energy consumption and improves coverage area through higher-order multinomial sensing models and sort-driven hybrid opposition-based learning. Additionally, node movement and boundary strategies are introduced to help nodes overcome obstacles. Experiments show that MSGWO increases network coverage, reduces deployment cost, and ensures good connectivity and scalability15. Yu et al. propose an adaptive learning grey wolf optimizer (ALGWO) to optimize the coverage problem in WSNs. The ALGWO employs a dynamic opposite learning strategy to prevent premature convergence and enhance exploration, and uses adaptive dimensional learning to improve population diversity and balance global and local search capabilities. Simulation results show that ALGWO achieves average coverages outperform GWO and its variants16. Wang et al. propose an improved coverage optimization algorithm for WSNs based on the enhanced Salpa swarm intelligent algorithm (ATSSA). They initialize the population with a tent chaotic sequence to boost optimization ability, add T-distribution mutation to the leaders’ update formula to escape local optima, and introduce an adaptive position update formula for followers to balance global and local search capabilities. Experimental results indicate that ATSSA effectively improves network coverage and reduces deployment costs compared to other algorithms in WSNs17. A review of the extant literature reveals a concerted effort to enhance the performance of WSNs through the application of swarm intelligence algorithms. These algorithms are designed to optimize the two-dimensional (2D) planar coverage and node redundancy of WSNs.
Despite these advancements, a significant research gap exists in optimizing coverage for three-dimensional (3D) WSN with complex terrains. Existing algorithms, such as HRCOA, MSGWO, ALGWO, and ATSSA, are primarily designed for 2D planar environments or specific terrain types, limiting their ability to address the unique challenges of 3D WSNs, including signal attenuation due to terrain undulations, vegetation, and obstacles. However, practical WSNs implementations frequently encounter complex environments characterized by undulating terrain, thereby hindering the direct application of the 2D planar coverage model. In such complex environments, signal propagation can be affected by a variety of factors, including terrain, vegetation, and buildings that can block sensor signals, thereby limiting the effective monitoring range of the sensors18. Consequently, the problem of coverage optimization in 3D space has also begun to garner attention19. For instance, in rugged mountainous areas, the monitoring area is typically a 3D surface with irregular undulations, which is difficult to adapt to the traditional 2D planar deployment algorithms. To address these challenges, researchers have proposed various improvement strategies and algorithms. Common research methods include the Voronoi diagram, clustering deployment, and swarm intelligence optimization algorithms. Gou et al. underscored the significance of 3D node coverage in heterogeneous WSN. They noted that employing conventional 2D planar coverage methodologies directly in 3D space results in elevated complexity, diminished coverage rates, and the oversight of the network life cycle in coverage assessments. In response to these challenges, they proposed the VKECE-3D method, which utilizes 3D Voronoi partitioning and the K-means algorithm to enhance network coverage by optimizing the number of active nodes. Through rigorous simulation experiments, the efficacy of the VKECE-3D method in improving 3D coverage in comparison to existing approaches was validated20. Weslley et al. highlighted the pivotal role of sensor node deployment in WSN, emphasizing that random deployment can lead to quality of service (QoS) degradation, manifesting in issues such as unmonitored holes. They proposed the utilization of mobile nodes in HWSN, guided by the Voronoi diagram, to expand connectivity towards large holes in the RoI for enhanced coverage. Existing Voronoi-based methods, however, have limitations in capturing network connectivity. To address this gap, the authors introduced and compared VBA and VVFA. The Voronoi approach exhibited superior performance in convex environments and yielded comparable results in non-convex environments, particularly in terms of coverage and connectivity. They offer valuable insights that inform the enhancement of WSN coverage and connectivity21. Wang et al. proposed a novel self-adaptive multi-strategy artificial bee colony (SaMABC) algorithm. It designs a strategy pool and an adaptive selection mechanism tailored to the coverage issue. By incorporating the simulated annealing approach and dynamic search step, the algorithm’s ability to escape local optimums is enhanced. Evaluations in multiple scenarios show that SaMABC outperforms other algorithms in coverage optimization22. In certain application scenarios, the research methodology employs the Reuleaux tetrahedron model. Ammari et al. focused on the connectivity and k - coverage issues in 3D WSN. They proposed the Reuleaux tetrahedron model to characterize k - coverage, and put forward a sensor placement strategy to investigate the minimum sensor spatial density23.
At this stage, although there exist studies on WSN optimized deployment in 3D space, they are few in number and still have deficiencies. These deficiencies include a large number of node deployments, high network cost, and high deployment difficulty. Moreover, the majority of these studies focus on specific terrain environments, lacking a comprehensive optimization method for complex terrain environments in 3D space. This limitation restricts the portability and applicability of the optimization strategies.
There are many challenges in the deployment of WSN in three-dimensional space, such as complex spatial structure, huge computational volume, multi-objective optimization requirements, and adaptability to dynamic environments24. These problems make it difficult for traditional optimization algorithms to solve them effectively. The Gray Wolf Optimization (GWO) algorithm can effectively deal with these challenges by virtue of its excellent global search capability, simple and efficient implementation, powerful multi-objective optimization capability, and good adaptability25. Although the GWO algorithm has significant advantages in terms of global search capability and convergence speed, it also reveals some limitations in comparison with other algorithms. For example, when dealing with high-dimensional optimization problems, the global search ability of the GWO algorithm may be insufficient, resulting in its lack of accuracy. In addition, the GWO algorithm may converge to the local optimal solution too early in some cases, especially when facing complex multi-peak functions, its local search ability is limited, which makes it difficult to further improve the quality of the solution. Aiming at the limitations of the standard GWO algorithm, scholars at home and abroad have widely improved it from several aspects, such as parameter configuration optimization and fusion with other algorithms. To illustrate, Teng et al. proposed the PSO_GWO algorithm. They initiate individuals’ positions with the Tent chaotic sequence to boost wolf pack diversity. A nonlinear control parameter is employed to balance global and local search capabilities, enhancing convergence speed. Moreover, by introducing the PSO concept, they update grey wolf positions using individual and pack best values, thus retaining individual best - position information and preventing the algorithm from getting trapped in local optima26. Hou et al. enhanced GWO by improving chaotic tent mapping for wolf initialization to boost global search ability. A non - linear convergence factor based on the Gaussian distribution change curve was adopted to balance global and local search capabilities. Moreover, an improved dynamic proportional weighting strategy was proposed to accelerate the algorithm’s convergence by updating grey wolf positions. Experimental results demonstrated that the improved GWO exhibits higher accuracy and faster convergence speed27.
Although some studies have examined node deployment in three-dimensional space, most existing methods are limited in scope. They often focus on specific terrain types or idealized assumptions. These approaches typically require a large number of sensor nodes, which increases deployment costs and reduces energy efficiency. Furthermore, the complexity of 3D topography, which is characterized by irregular elevations, occlusions, and connectivity constraints, makes effective coverage planning difficult.
In this context, an effective 3D WSN deployment strategy must address not only spatial coverage but also computational efficiency, node connectivity, and adaptability to terrain variation. To meet these challenges, this paper proposes IGWO-MSDS, an enhanced version of GWO incorporating multi-stage differentiation strategies, specifically designed to improve performance in real-world 3D WSN environments. The algorithm significantly enhances the performance of the GWO by integrating split-pheromone guidance strategy, a hybrid Grey Wolf - Artificial Bee Colony optimization approach, and a Lévy flight mechanism at different stages. Meanwhile, this paper delineates the geometric configuration of the terrain through the implementation of Delaunay triangular sectioning, leveraging its superior efficiency and computational benefits. Concurrently, it integrates the node elevation values and coverage calculations in 3D space to ensure that the nodes can adapt to the intricate terrain. Furthermore, the communication connectivity between nodes is verified by Line-of-Sight (LOS) judgment in 3D space to improve the reliability of the network. In the calculation of the coverage area, although a 2D grid is used for approximation, the influence of the 3D position of the nodes and the height of the terrain is fully considered. This approach simplifies the computational complexity while preserving the three-dimensional spatial characteristics. The IGWO-MSDS is employed to address the challenges posed by high deployment costs and inadequate effective coverage of WSN nodes in 3D space, thereby optimizing WSN coverage. For better readability, the outline of the paper is shown is Fig. 1.
Organization of the paper.
3D WSN and optimization
In 3D WSNs, each sensor node serves as a basic sensing unit. Its sensing range, delineated by a spherical area centered on the node with a radius of R, exhibits a substantial augmentation in coverage in comparison to the circular sensing area in a two-dimensional plane. This expansion of sensing scope allows sensor nodes to effectively monitor the entire spatial domain. In comparison with the circular sensing area in the 2D plane, this 3D spherical coverage significantly expands the sensing scope and enables the sensor nodes to monitor the entire space. Within this spherical region, the sensor nodes leverage their sophisticated sensing technology to discern all the monitored targets within the region. The sensing radius R, a pivotal metric for assessing the efficacy of the sensor node, directly influences the perceived volume of the node in three-dimensional space. Alterations in the size of the node have a substantial impact on its perceived volume. Proper selection of the sensing radius is crucial for achieving effective coverage in 3D environments. A larger radius increases coverage but may lead to energy waste and interference, while a smaller radius risks insufficient monitoring. Therefore, radius configuration must strike a balance between coverage, energy efficiency, and deployment cost.
The modelling of three-dimensional terrain surfaces
In Geographic Information System (GIS), the Digital Elevation Model (DEM) is a pivotal method for representing terrain features. DEM facilitates the digital simulation of surface topography, defined as the digital representation of terrain surface morphology, through the utilization of limited terrain elevation data. It serves as a solid ground model, offering a representation of the ground elevation in the form of a set of ordered numerical arrays, constituting a component of the digital terrain model (DTM)28. In the context of undulating terrain surface modeling, a regular grid model is employed to construct a collection of terrain feature points, denoted as:
In Eq. (1), the feature point \(Q_{v,h}\) is the intersection of the \(v\)-th row and \(h\)-th column in the regular grid, representing the deployment position of the node. The feature point \(Q_{v,h}\) is assigned the index \(H\left( {v - 1} \right) + h\), where \(H\) is the maximum number of columns, \(V\) is the maximum number of rows, and \(V \times H\) denotes the grid resolution.
DEM data commonly exists in the form of regular grids or irregular point clouds. The elevation information and planar coordinates of these data points provide a rich and accurate topographic database for Delaunay triangulation. Delaunay triangulation is an effective method for dividing the set of these feature points into triangular planes29, which is used to divide the set of points on the plane into a series of non-overlapping triangles30. The fundamental principle underlying this method is to satisfy the empty outer circle criterion, which stipulates that no point from one triangle is contained within the outer circle of another. The DEM data undergoes processing via the Delaunay method, resulting in the generation of a continuous mesh of triangles. This mesh is derived from the discrete elevation point data, thereby ensuring an accurate fit to the undulation characteristics of the terrain.
In the node deployment problem, Delaunay triangulation can be used to determine the potential location and coverage of nodes. The deployment location of the nodes is determined by dividing the terrain surface into triangular cells, with the nodes positioned at the apex or center of gravity of the triangles to ensure uniformity and connectivity of coverage.
In order to simulate complex terrain in the real world, this paper uses randomly generated elevation data to construct a terrain model. Specifically, the elevation values of terrain sampling points are generated by uniformly distributed random numbers. The elevation values of each sampling point are generated independently to ensure the diversity and irregularity of the terrain. The sampling points are connected into a triangular mesh by Delaunay triangulation to form a continuous terrain surface. The terrain elevation values for any point are calculated by interpolating the center of gravity coordinates.
Model of node connectivity
In real-world environments, obstacles such as terrain and buildings can block sensor signals, limiting node communication and sensing range. As illustrated in Fig. 2, a cross-sectional view is provided. As illustrated in Fig. 2, although monitoring points \(A\), \(B\), and \(C\) are situated within coverage area of the sensor \(K\), points \(A\) and \(B\), located behind a mountain, cannot be effectively monitored due to the obstruction.
Schematic diagram of node-aware blind zones.
As illustrated in Fig. 2, points \(C\) and \(K\) on the surface are unconnected, and their vertical projections are designated as \(C^{\prime}\) and \(K^{\prime}\). The set of points on the line segment \(C^{\prime}K^{\prime}\) is denoted by \(U\), and the point \(U_{\theta }\) is designated as the \(\theta\)-th point in the set \(U\). \(H\) represents the elevation value of the point \(U_{\theta }\) corresponding to the elevation on the line segment \(CK\), and \(h\) denotes the elevation value of the point \(U_{\theta }\) corresponding to the elevation on the ground surface. \(\kappa\) is the connectivity determination coefficient, and its mathematical expression is as follows.
In the event that \(\kappa\) is equal to 1, the two node points are determined to have network connectivity; conversely, if \(\kappa\) is equal to 0, the two nodes are deemed to lack network connectivity.
Node coverage model
Node coverage is a key metric in evaluating WSN performance. In this paper, we employ a spherical Boolean perception model to quantify the coverage effect of nodes and designate all vertices of the triangular planes generated by Delaunay triangular dissection as monitoring points. To facilitate comprehension, we introduce several concepts. \(\chi\) denotes the set of all triangular planes, \(\varphi\) denotes one of the triangular planes in \(\chi\), and \(\alpha_{\varphi ,1}\), \(\alpha_{\varphi ,2}\), and \(\alpha_{\varphi ,3}\) represent the three vertices of the triangular plane \(\varphi\), respectively. The sensing range of a sensor node, defined as a sphere with the node at the center and radius \(R\). In the event that the sensor node \(K_{i}\) position coordinate is designated as \(\left( {x_{i} ,y_{i} ,z_{i} } \right)\) and the monitoring point \(\alpha_{\varphi ,1}\) position coordinate is designated as \(\left( {x_{\varphi ,1} ,y_{\varphi ,1} ,z_{\varphi ,1} } \right)\), the following Eq. (3) can be used to calculate the Euclidean distance \(d\left( {K_{i} ,\alpha_{\varphi ,1} } \right)\) between them:
According to the aforementioned definition of the Euclidean distance, with network connectivity serving as a constraining factor, a Boolean perception function \(P\left( {d\left( {K_{i} ,\alpha_{\varphi ,1} } \right)} \right)\) is employed to ascertain whether a sensor node possesses the capacity to discern a target, which is defined as Eq. (4).
In Eq. (4), \(\kappa = 1\) indicates that the two points have network connectivity, \(P\left( {d\left( {K_{i} ,\alpha_{\varphi ,1} } \right)} \right) = 1\) indicates that the sensor node is able to sense the target, and \(P\left( {d\left( {K_{i} ,\alpha_{\varphi ,1} } \right)} \right) = 0\) indicates that the sensor node is unable to sense the target.
It is posited herein that if all three vertices of the triangular plane \(\varphi\) are covered by the sensor node \(K_{i}\), then the entire triangular plane \(\varphi\) can be covered by the sensor node \(K_{i}\). Therefore, the concept of the set \(K_{i}\) of triangular planes covered by the sensor node \(Z_{{K_{i} }}\) is introduced in this paper. This set includes the triangular plane \(K_{i}\), with all three vertices covered by the sensor node \(\varphi\). The mathematical expression is as follows:
In Eq. (5), \(\varphi\) denotes a certain triangular plane, \(\alpha_{\varphi ,1}\), \(\alpha_{\varphi ,2}\), and \(\alpha_{\varphi ,3}\) represent the three vertices of the triangular plane \(\varphi\), and \(\chi\) denotes the set of all triangular planes.
The WSN coverage set \(\rho\) is defined as the concatenated set consisting of the coverage set \(Z_{{K_{i} }}\) of all sensor nodes \(K_{i}\). The mathematical expression for this set is as follows:
In Eq. (6), \(M\) signifies the set of all sensor nodes \(K_{i}\) in the WSN. Set \(\rho\) contains all the triangular planes that are covered by sensor nodes (if covered by more than one sensor node at the same time without double counting), thus accurately representing the coverage of the entire network.
In the context of WSN, coverage is a pivotal metric for assessing the efficacy of WSN. The coverage ratio of the coverage model is thus defined as the ratio of the WSN coverage area to the monitoring area. The monitoring area is defined as the total surface area of the undulating terrain. The formula for calculating the coverage ratio is presented below:
In Eq. (7), \(C_{r}\) denotes the coverage, \(\varphi\) denotes the triangular plane, \(\rho\) denotes the concatenation set consisting of the coverage set \(Z_{{K_{i} }}\) of all nodes, \(\chi\) denotes the set of all triangular planes, and \(S_{\varphi }\) denotes the area of the triangular plane \(\varphi\).
Coverage optimization model
To improve WSN coverage, this paper proposes an optimization model. The model takes the coverage rate in the WSN coverage model as the objective function, takes network connectivity as the constraints, sets the monitoring area as \(V\). \(K_{i}\) is the sensor node, and \(\alpha_{\varphi ,1}\),\(\alpha_{\varphi ,2}\),\(\alpha_{\varphi ,3}\) are the monitoring points. The following optimization model is established:
The present paper introduces GWO algorithm as a means to solve the optimization model and obtain the optimal sensor node deployment scheme. The objective function in the optimization model is based on triangular plane coverage, which aims to maximize the coverage of the surveillance area and ensure the network connectivity of the sensor nodes.
Standard GWO
The GWO is a metaheuristic algorithm inspired by the social hierarchy and hunting behavior of grey wolves. The population is divided into four roles: alpha (leader), beta (deputy leader), delta (sentinel), and omega (ordinary member). During the search process, alpha, beta, and delta wolves are responsible for guiding the search direction of the entire wolf pack, while omega wolves follow these three types of wolves in the search, as illustrated in Fig. 3.
The hierarchy structure of grey wolves.
GWO simulates the hunting process through three main stages: encircling, searching, and attacking the prey. It is designed to perpetually recalibrate the position of the wolf pack by modeling the cooperative and competitive dynamics of the pack to identify the global optimal solution. The following formula is employed to express the hunting behavior in the GWO algorithm:
In Eq. (9), \(X_{t + 1}\) denotes the location of the next generation of wolves, \(X_{t}\) denotes the location of the contemporary wolves, \(X_{p}\) denotes the location of the prey, \(A\) denotes the coefficients, and \(D\) denotes the distances.
\(C\) is the perturbation parameter that is used to correct the prey position, as determined by Eq. (11). \(r_{1}\) and \(r_{2}\) are random numbers that fall within the interval (0,1). \(a\) is the convergence factor, the value of which decreases linearly from 2 to 0, and is calculated by Eq. (12). \(t\) denotes the number of current iterations, and \(T\) denotes the total number of iterations.
The leadership hierarchy in the GWO algorithm is reflected in the steering of the wolf pack search direction by alpha, beta, and delta wolves. Wolf alpha, wolf beta, and wolf delta correspond to the optimal, suboptimal, and third-best solutions of the GWO algorithm, respectively. During the iterative process, wolf \(\omega\) continuously updates its position based on the information provided by these three solutions. The movement formulas for wolves alpha, beta, and delta are presented in Eq. (13) and Eq. (14). The following formula is used to calculate the leadership level:
In Eqs. (13) and (14), \(D_{\alpha }\), \(D_{\beta }\), and \(D_{\delta }\) represent the distances between the individual gray wolf and wolf \(\alpha\), wolf \(\beta\), and wolf \(\delta\), respectively.\(A_{1}\), \(A_{2}\), and \(A_{3}\) are the parameter control vectors that govern the direction of motion of the individual gray wolf, which are calculated by Eq. (9); C1, C2, and C3 correct the ingestion parameters of the positions of wolf \(\alpha\), wolf \(\beta\), and wolf \(\delta\), which are calculated by Eq. (11).\(X_{\alpha }\), \(X_{\beta }\), and \(X_{\delta }\) are the wolf \(\alpha\), wolf \(\beta\), and wolf \(\delta\) position vectors, and \(X_{1}\), \(X_{2}\), and \(X_{3}\) are temporary positions.
Throughout the algorithm, wolf \(\alpha\), wolf \(\beta\), and wolf \(\delta\) determine the position of the prey and move toward it, hunting it. Concurrently, wolves \(\alpha\), \(\beta\), and \(\delta\) guide the other wolves to move toward themselves, thereby collaborating to complete the encirclement and hunting of the prey. Ultimately, they find the solution of the optimal solution. The position of the wolves is updated according to Eq. (15), and the complete process is illustrated in Fig. 4.
Location update schematic diagram in GWO algorithm.
Improved GWO based on multi-stage differentiation strategies
The GWO was selected as the foundation for improvement due to its simplicity, flexible structure, and well-balanced convergence behavior. Unlike SSA and WOA, which rely heavily on specific encircling or spiral models, GWO’s social hierarchy and hunting behavior provide a modular framework that can be easily enhanced through hybridization and stage-based strategies. Furthermore, GWO has lower parameter sensitivity and computational complexity, making it more suitable for deployment-centric problems such as 3D WSN coverage. These characteristics make GWO an ideal base for building a scalable and efficient optimization model.
A thorough examination of the iterative process inherent to the standard GWO algorithm reveals its conspicuous deficiencies in the optimization process. Primarily, the algorithm exhibits constrained initial search capabilities with respect to search scope and diversity. Initially, the GWO algorithm’s reliance on a rudimentary population initialization technique results in an initial population that is unable to adequately encompass the entire search space. This limitation can impede the algorithm’s ability to identify the optimal solution region during the exploration phase, particularly in high-dimensional and complex search spaces. This deficiency can lead to the algorithm’s convergence on a local optimal solution. In addition, although the GWO algorithm is guided by wolf \(\alpha\), wolf \(\beta\), and wolf \(\delta\), the lack of effective information interaction between wolves is still a major shortcoming.
Secondly, the GWO algorithm exhibits deficiencies in terms of achieving an optimal balance between global and local search. It is deficient in a flexible mechanism to dynamically adjust the search scope, and it is difficult to realize an effective transition from global search to local search according to the progress of the search process. This may result in the algorithm either remaining in the global search stage for an extended period and failing to explore the local optimal solution, or entering the local search prematurely and missing the global optimal solution, and failing to make full use of the search resources to reach the best optimization. Achieving the best optimization effect requires the full utilization of search resources.
Furthermore, the convergence rate of the GWO algorithm is notably slow in high-dimensional complex optimization problems. The position update and search strategies employed by GWO are based on straightforward formulas and rules, resulting in a greater number of iterations being required to achieve a satisfactory outcome when confronted with complex optimization problems. This limitation in convergence speed can be problematic in scenarios where rapid solution of optimization problems is imperative, adversely affecting the practicality and efficiency of the GWO algorithm.
Split-pheromone guidance strategy
It is evident that the standard GWO algorithm is characterized by constrained initial search capability in the pre-processing stage and relies on a rudimentary population initialization method, whose initial population may not encompass the entirety of the search space effectively. In light of these limitations, we have devised a split-pheromone guidance strategy to enhance the pre-processing performance of GWO, drawing inspiration from the Ant Colony Optimization algorithm32. In nature, ants demarcate routes by releasing pheromones to guide other ants to food sources. The concentration of pheromones along these paths is known to influence the foraging behavior of ants, as they are more likely to follow paths with higher pheromone concentrations. A similar principle underlies IGWO-MSDS algorithm, where pheromones are utilized to record the historical experience of individual gray wolves within the search space. A region with a high pheromone concentration is indicative of the potential presence of a superior solution. By emulating ant behavior, the pheromone guidance mechanism dynamically adjusts the search direction of gray wolf individuals, thereby enhancing the global search capability of the algorithm.
At the initiation of the algorithm, a pheromone matrix, designated as \(P\), is configured to document the pheromone concentration of each individual gray wolf in each dimension. Initially, all elements of the pheromone matrix are set to a small constant \(p_{0}\), indicating that initially all regions have the same pheromone concentration.
As indicated in Equation (16), N denotes the total number of gray wolf populations, while dim represents the dimension of the problem.
Furthermore, a pheromone perception ratio \(\gamma\) was implemented to regulate the proportion of individual gray wolves influenced by the pheromone in each iteration.
In Eq. (17), \(N_{p}\) denotes the number of gray wolf populations capable of perceiving the pheromone, while \(N\) signifies the total population of gray wolves.
The pheromone perception ratio \(\gamma\) establishes the range of pheromone guidance, and by permitting some gray wolves to perceive pheromone and others to be unable to perceive pheromone, the algorithm maintains the diversity of the population. Pheromone-perceivable gray wolves are guided by pheromone and tend to move towards areas of high pheromone concentration to enhance the ability to conduct global searches. In contrast, non-perceivable pheromone-perceivable gray wolves, which are not affected by pheromone, rely on the GWO’s core mechanisms (Alpha, Beta, and Delta guidance) for searching, thereby maintaining population stochasticity and diversity.
In each iteration, pheromone concentrations are updated based on the performance of individual gray wolves. The pheromone update is comprised of two components: pheromone evaporation and pheromone increment.
Pheromone evaporation is a process that involves the gradual dissipation of pheromone over time. This is done to prevent the accumulation of pheromone at levels that could potentially disrupt the algorithm’s convergence. The process of pheromone evaporation is mathematically represented by the following Equation:
In Eq. (18), \(\rho\) is the pheromone evaporation rate.
The pheromone increment is determined by evaluating the performance of individual gray wolves in relation to the current optimal solution (Alpha, Beta, Delta). Individuals that are closer to the optimal solution release more pheromone. The pheromone increment is calculated by the following formula:
In Eq. (19), \(\Delta p_{i\alpha }\) is the pheromone increment, \(\eta\) is the pheromone increment base, and \(x_{i}\) and \(x_{\alpha }\) are the locations of individual gray wolves and optimal solutions, respectively.
The mathematical expression for updating the location of each pheromone-perceptible gray wolf individual, \(i\), is as follows:
In Eq. (20), \(x_{i} \left( t \right)\) denotes the position vector of the current individual in the search space, \(\alpha\) is the random factor, \(p_{m}\) denotes the average pheromone concentration of the whole population in the current search space, calculated by Eq. (21), \(p_{i}\) denotes the pheromone concentration of the current individual in the search space, and \(x_{\alpha } \left( t \right)\) denotes the position vector of the current optimal solution (Alpha wolf).
By this strategy, the information interaction capacity among wolves is significantly enhanced. This improvement enables the algorithm to effectively strike a balance between global exploration and local exploitation, thereby preventing it from being trapped in local optima.
The hybrid grey wolf-artificial bee colony optimization approach
The GWO algorithm exhibits deficiencies in its ability to effectively balance global and local search, which hinders the achievement of a seamless transition between the two search modalities as the search progresses. To address this challenge, a hybrid gray wolf-bee colony optimization mechanism has been developed and integrated into the mid-iteration transition phase of the algorithm. By leveraging the advantageous properties of the ABC mechanism, such as its ability to perform local fine search and maintain population diversity, the algorithm can achieve a more balanced approach between global and local search during the search process. This approach facilitates the identification of local optimal solutions with greater precision during the transition to the mid-stage, while avoiding the potential pitfalls of local optima, thereby ensuring a more seamless transition of the search range. This local search advantage enables the algorithm to thoroughly explore identified potential regions during the middle stage, enhancing the depth and accuracy of the search and accelerating the convergence of the algorithm to the optimal solution.
During the transition phase, individual gray wolves exhibit behavioral patterns reminiscent of bees33. The algorithm’s local exploration capability is further enhanced. Specifically, the behavioral repertoire of gray wolf individuals is augmented with three distinct patterns: hired wolf behavior, observation wolf behavior, and scouting wolf behavior.
Initially, at the onset of each iteration, the positional update of the gray wolf individuals is contingent upon the bootstrapping of Alpha, Beta, and Delta, as illustrated in Equation (15). This facilitates the rapid convergence of the gray wolf individuals to the vicinity of a potentially globally optimal solution.
Secondly, at the conclusion of each iteration, each gray wolf individual assumes the role of a hired wolf by default and is tasked with conducting a local search in the vicinity of its current location. Thereafter, the gray wolf individual transitions to the role of an observation wolf, meticulously selecting a neighbor based on the fitness value. This selection initiates a local search near the neighbor, culminating in the generation of a new location in close proximity to the current one.
In Eq. (22), \(x_{i} \left( t \right)\) denotes the current position of the gray wolf individual, \(\phi\) is a randomly generated perturbation factor in the range of [-1, 1], and \(x_{n} \left( t \right)\) is the current position of a randomly selected neighboring gray wolf individual.
In the event that an individual gray wolf is unable to identify a superior solution following multiple attempts, it metamorphoses into a scout wolf and reinitializes its position.
Lévy flight mechanism
In high-dimensional complex optimization problems, the convergence of GWO algorithms is relatively slow. To address this limitation, we introduce the Lévy flight mechanism at a later stage of the iteration cycle of the algorithm. The Lévy flight mechanism is a stochastic wandering strategy that operates on the premise of a heavy-tailed distribution, also known as a Lévy distribution. This distribution is distinguished by its characteristic volatility in step size, which enables the generation of a wide spectrum of jumps on a local scale. This phenomenon is pervasive in nature, manifesting in the foraging behavior of birds, insects, and marine organisms. In the context of optimization algorithms, the Lévy flight mechanism is employed to enhance the global exploration capability of the algorithm, thereby facilitating the algorithm jump out of local optimal regions34.
The step size \(s\) of the Lévy flight is determined by the following equation:
In Eq. (23), \(u\) and \(\upsilon\) are random variables that follow a normal distribution. \(\beta\) is the parameter that controls the step size, and \(\sigma\) is the standard deviation, which is used to control the volatility of the step size. The standard deviation is calculated by Eq. (24). The latter equation involves the gamma function, denoted by \(\Gamma\).
The following formula is used to calculate the position update of the gray wolf:
In Eq. (25), \(x_{i} \left( t \right)\) denotes the current position of the gray wolf individual \(i\), \(x_{b} \left( t \right)\) signifies the current position of the optimal solution, and \(f_{i}\) is the frequency of the gray wolf individual \(i\), calculated by Eq. (26). The random number \(r\) is generated in accordance with the parameters specified in Eq. (26).
The integration of the Lévy flight mechanism into the improved GWO algorithm has been shown to markedly enhance its global exploration capabilities. The Lévy flight mechanism generates random step sizes, thereby enabling individual gray wolves to execute a broader range of jumps within a local range. This capability is instrumental in avoiding the fall into a local optimum. The enhanced GWO algorithm demonstrates superior search performance and utility in complex optimization problems by dynamically adjusting step size and position update.
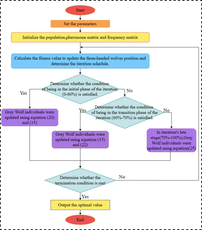
Algorithm steps
Based on the above improvements, the implementation of the algorithm proposed in this paper can be divided into the following steps:
Step1: Determine the relevant parameters of the algorithm, including the population size N, the maximum number of iterations T, the pheromone perception ratio \(\gamma\), and the search domain range.
Step2: Initialize the population and initialize the pheromone matrix and frequency matrix in the search domain.
Step3: Calculate the fitness value to update the three-headed wolves position and determine the iteration schedule.
Step4: Determine whether the condition of being in the initial phase of the iteration (0-60%) is satisfied. If it does, the pheromone matrix is subject to modification based on the contemporary population position and pheromone concentration. The pheromone update incorporates both globally optimal positions, such as Alpha positions, and other positions of notable efficacy, including Beta and Delta positions. It subsequently directs the pheromone-perceivable gray wolf population to perform the position update, as delineated in Equation (20). The remaining portion of the gray wolf population, which is not pheromone-perceptible, undergoes the position update in accordance with Equation (15). And then jump to Step7. Otherwise, jump to Step5.
Step5: Determine whether the condition of being in the transition phase of the iteration (60–70%) is satisfied. If it does, the position of the wolves is updated through the application of the hybrid gray wolf-bee colony optimization mechanism, as delineated in Equations (15) and (22). And then jump to Step7. Otherwise, jump to Step6.
Step6: In the late stage of the iteration cycle (70–100%), the search for the current optimal solution is refined through the Lévy flight mechanism, specifically updating the gray wolf position according to Equation (25).
Step7: Determines whether the current algorithm satisfies the optimal solution or the maximum number of iterations. In the event that the aforementioned condition is met, the algorithm should be terminated and the optimal solution outputted. Otherwise, the algorithm should proceed to Step3.
The algorithm flow chart is shown in Fig. 5.
IGWO-MSDS algorithm flow chart.
Experimental design and analysis
To verify the effectiveness of the algorithm improvement and its application performance in WSN, ablation experiments and application simulations were conducted on the algorithm. The experimental running environment is Intel (R) Core i9-12900H CPU, with a main frequency of 2.90 GHz, 16 GB of memory, Windows 11 64-bit operating system, and an integrated development environment of Python 3.12.
Design of ablation experiments
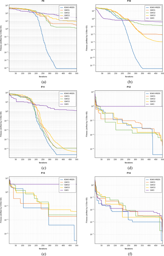
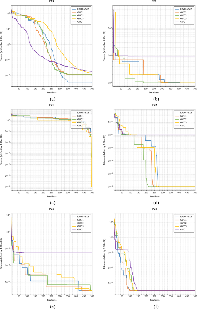
In order to verify the effectiveness of the improved strategy, a series of ablation experiments were conducted on the enhanced algorithm IGWO-MSDS. The experimental comparison algorithm is delineated in Table 1, and a total of 30 benchmark functions were selected for the experimental evaluation, as detailed in Tables 2, 3, 4. The population size of the algorithm is set to 5, and the number of iterations is set to 500. To ensure the stability of the experimental data, the algorithm was run independently 30 times, and the optimal value, the average value, and the standard deviation were taken as the performance comparison index. The experimental results are presented in Tables 5, 6, 7. As illustrated in Tables 2, 3, 4, the letter D is used to denote ‘Dimension’, and the letter R is used to denote ‘Range’.
The 30 benchmark functions employed in this study were obtained from http://www.sfu.ca/. This website is intended to serve as a suite of tools and datasets for evaluating novel approaches to experimental design and analysis using computational models. A rigorous testing and validation process has been meticulously implemented to ensure the reliability and usefulness of the benchmark functions provided on this platform, adhering to established standards in the field. To illustrate this, they consist of a set of 30 benchmark functions, including basic unimodal functions, classical multimodal functions and complex composite functions. Specifically, the core criterion for the base unimodal function is a single global optimum with no local optima. It is suitable for testing convergence speed and accuracy, as elaborated in Table 2. On the contrary, the core criterion of the classical multimodal function is multiple local optima with separable or weakly coupled variables. It is suitable for testing global exploration capabilities, as delineated in Table 3. Similarly, the core criteria for complex composite functions are high dimensionality and strong coupling. It is suitable for testing the algorithm’s ability to balance global–local search with computational efficiency, as detailed in Table 4.
For the basic unimodal functions listed in Table 2, the F1 function tests the robustness of the algorithm to noise, the F2 function tests the ability of the algorithm to locate in the narrow global optimum region, the F3 function tests the efficiency of gradient estimation and direction updating in the non-convex valley bottom region, the F4 function tests the speed of convergence in high-dimensional space, the F5 function tests the adaptability of the algorithm to the composite kernel function, the F6 function tests the efficiency of the benchmark convergence, the F7 function tests the adaptability of the algorithm’s step size to different curvature terrain, and the F8 function tests the stability of convergence under exponential decay.
For the classical multimodal functions listed in Table 3, the F9 function verifies the algorithm’s ability to explore globally in highly multi-peaked scenarios, the F10 function tests the balance between local search and global exploration, the F11 function tests the algorithm’s sensitivity to periodic oscillatory modes, the F12 function verifies the diversity preservation mechanism under highly non-linear oscillations, and the F13 function tests the algorithm’s efficiency in traversing steep multi-peaked topography. The F14 function verifies rotational invariance, the F15 function tests the adaptation to discontinuous jumps, the F16 and F17 functions test the false local optimum avoidance energy induced by cross-coupling of variables, and the F18 function tests the fine search ability in low-dimensional space.
For the complex composite functions listed in Table 4, the F19 function tests the algorithm’s ability to decompose and optimize the grouped coupling of variables, the F20 function tests the resource allocation of the multi-peak composite function, the F21 function tests the ability to coordinate the multi-scale oscillations in a high-dimensional space, the F22 function tests the adaptability to the asymmetric topography, the F23 function tests the algorithm’s sensitivity to the magnitude of the non-uniform oscillations, the F24 function tests the strategy coordination after superposition of multimodal kernel functions, the F25 function tests the robustness to asymmetric multi-peak hybrid structures, the F26 function tests the algorithm’s ability to optimize in the presence of a the F24 function examines strategy coordination after superposition of multimodal kernel functions, the F25 function verifies robustness to asymmetric multi-peak hybrid structures, the F26 function tests the algorithm’s ability to optimize in parallel in high-dimensional strongly coupled spaces, the F27 function tests the algorithm’s ability to deal with the joint treatment of exponential decay and periodic oscillations, and the F28, F29 and F30 functions test the parameter adaptive ability in multi-core hybrid scenarios.
In summary, the 30 benchmark functions employed in this study manifest a variety of shapes, complexities, and optimization challenges, thereby enabling a comprehensive assessment of the performance and applicability of the optimization algorithms in a range of scenarios.
When evaluating the convergence performance of the algorithms on functions, it should be noted that some of the fitness values may be non-positive. Consequently, the logarithmic scale cannot be applied directly for the visualization of these values. Consequently, a leveling operation is performed on a subset of the fitness values. It is important to note that this panning operation does not modify the relative disparity between the fitness values. Furthermore, it preserves the trend of the convergence curve, which can effectively demonstrate the iterative process of the algorithm. The shifted data are then employed to plot the convergence curve under the logarithmic scale, with the specific amount of shifting indicated in the graph description.
The experimental results are presented in Tables 5, 6, 7 as well as Figs. 6, 7, 8, respectively. The table details the convergence properties of the IGWO-MSDS algorithm on the standard test functions, while the figures visualize the convergence behavior exhibited by the algorithm during the iterative process. The best value BEST, the mean value MEAN and the standard deviation STD for the 30 runs are given in Tables 5, 6, 7. The data of the current algorithm that outperforms the other algorithms on the 30 benchmark function tests are highlighted in bold.
Convergence curves of the basic unimodal functions F1–F8.
Convergence curves of the classic multimodal functions F9–F18.
Convergence curves of the complex composite functions F19–F30.
From the analysis of the comparative data of the ablation experiments, all three phase strategies play a role in promoting the IGWO-MSDS algorithm. The strategy in Step4 is applied in the first and middle phases of the iteration cycle of the algorithm to improve the guidance of the wolves in the first and middle phases of the search process to enhance its search efficiency and effectiveness. At the same time, the strategy can maintain a balance between global search and local search to avoid falling into local optimality, so that the algorithm can achieve better results in the early stage in a shorter time, avoiding the situation of large differences in the results of multiple solutions. From the comparison of experimental data, F1, F4 and F8 verify the global exploration ability of the algorithm in complex multimodal environments, which proves that the strategy can effectively avoid premature convergence; F9 and F22 embody the advantage of consistency of solution results, which proves that the strategy can effectively reduce the influence of randomness; F5, F16 and F17 prove that the algorithm introduces the strategy and then maintains the stability of the search in the high-frequency noise interference with pattern recognition; F10 and F21 verify the strategy’s ability to quickly locate the narrow optimum and reasonably allocate the search area.
The strategy in Step5 acts on the transition period of the iteration cycle of the algorithm, which makes the whole iteration process of the algorithm more reasonable by effectively guiding the algorithm to gradually switch from global search to local search. From the comparison of experimental data, F2 and F3 prove that the strategy strengthens the ability to coordinate the smooth switching of search granularity and direction in multi-scale oscillation scenarios; F7 and F23 verify that the strategy effectively promotes the decoupling of variables and the collaborative optimization of nonlinear coupling; and F14 and F24 prove that the strategy realizes the direction contraction in high-dimensional space and the early stopping mechanism that triggers the precise switching, ensuring the transition period of global-local resource optimization and stable convergence, which helps to improve the solution quality in the optimization of complex problems.
The strategy in Step6 is applied in the later stage of the iteration cycle of the algorithm, aiming to strengthen the refined search of the algorithm, comprehensively improve the optimization accuracy and speed of the algorithm, and accelerate the convergence speed. F6 and F12 show that the strategy strengthens the ability of high-precision localization and redundancy search evasion; F18 and F20 validate the ability of the strategy to achieve the optimization of fine-tuning step size and complex curvature co-convergence; and F29 and F30 highlight the superliner convergence speed of this strategy. F29 and F30 highlight the ultra-linear convergence speed of the strategy, which significantly improves the convergence accuracy, stability, and complex scene adaptability in the later stage. Overall, GWO3 has little improvement effect on the standard GWO algorithm, and even performs worse than the standard GWO algorithm in the F3, F8, and F21 test functions, indicating that this strategy makes the most significant contribution in the overall improvement strategy.
Among them, IGWO-MSDS does not converge faster than GWO on some of the benchmark functions tested, e.g., F2, F3, F5. Although convergence speed is an important aspect of algorithm performance, it is not the only evaluation index. The improvement of the improved algorithm in terms of result accuracy is also an important evaluation metric. Compared to GWO, IGWO-MSDS has a large accuracy improvement in both F1-F30 tests. It is acceptable that the improved algorithm gives up a small part of the convergence speed to achieve higher accuracy in order to adapt to more complex application scenarios.
Taken together, IGWO-MSDS demonstrates excellent performance in terms of convergence, stability, and local and global search capabilities, strongly demonstrating its superiority in the optimization domain. Specifically, the algorithm outperforms the comparison algorithms in terms of convergence accuracy and stability as a whole, and its overall optimization capability is more pronounced. Together, these features enhance its effectiveness in tackling various optimization challenges, making it a powerful tool for solving complex optimization problems.
3D WSN coverage experiment
The efficacy of the proposed algorithm in addressing the 3D WSN coverage problem is assessed by comparing IGWO-MSDS with four prominent meta-heuristic algorithms (including GWO35, SSA36, WOA37, and GOA38) on 100 m × 100 m × 50 m synthetic terrain. Additionally, three improved variants of GWO (OGWO39, DGWO140, and DGWO240) were considered. The experimental parameters are outlined in Table 8. The selection of these metaheuristic algorithms as comparison models is justified by several reasons.
Firstly, these algorithms possess both high authority and a wide range of applications within the domain of metaheuristic algorithms. Selecting these prominent algorithms as comparison models can guarantee the credibility and authority of the comparison results. Secondly, they demonstrate effectiveness in addressing complex optimization problems, with the 3D WSN coverage optimization problem itself being a complex, multi-variable, and multi-constraint optimization problem. The selection of these algorithms as comparison models facilitates a more precise evaluation of the effectiveness and applicability of IGWO-MSDS in addressing such problems. Furthermore, each algorithm exhibits distinct performance characteristics. GWO possesses a robust capability for exploration and exploitation, rendering it effective in addressing single-objective, multi-objective, and constrained optimization problems. SSA’s chain structure and dynamic update mechanism facilitate effective avoidance of local optima, complemented by its robust global searching capability. WOA exhibits a notable capacity for balancing global and local exploitation, while GOA’s low implementation complexity renders it well-suited for multi-peak optimization problems. OGWO, DGWO1, and DGWO2 represent different improvement ideas. Comparison with GWO improved variant algorithms can comprehensively evaluate the performance characteristics of IGWO-MSDS in terms of exploration and exploitation, and find out advantages and disadvantages. Moreover, it can also provide a richer comparative perspective for IGWO-MSDS, which helps to discover new improvement directions and optimization strategies. A comprehensive evaluation of IGWO-MSDS’s performance across various metrics can be conducted by comparing it with these algorithms. The superiority of IGWO-MSDS over other algorithms is substantiated by a comparison of the coverage of each algorithm. The parameter settings of the aforementioned algorithms are enumerated in Table 9.
In order to ensure the accuracy and stability of the experimental data, three scenarios of 5, 10, and 15 nodes were selected for comparison in the simulation experiments. The rationale behind selecting 5, 10, and 15 nodes as the comparison scheme is threefold. On the one hand, this progressive setting of the number of nodes is in line with the demand for different sizes of networks in practical application scenarios, and can simulate a variety of application scenarios ranging from small to large, so as to comprehensively evaluate the applicability of the algorithm in different environments. On the other hand, by comparing the coverage effect under different numbers of nodes, the relationship between the number of nodes and the coverage can be clearly analyzed, and the experimental design is reasonable. Besides, by comparing the coverage effect under different numbers of nodes, the relationship between the number of nodes and the coverage range can be clearly analyzed, and the ability of the algorithm to achieve the maximum coverage range under a smaller number of nodes can be verified. Each comparison algorithm was executed independently 30 times, and the final coverage optimum, mean, and standard deviation were utilized as the comparison data. The experimental results are presented in Table 10.
As illustrated in Table 10, when the number of nodes is set to 5, the IGWO-MSDS algorithm demonstrates superiority over GWO, SSA, WOA, GOA, OGWO, DGWO1, and DGWO2 algorithms, with respective optimal coverage rates of 3.70%, 30.41%, 10.50%, 14.21%, 6.21%, 16.44%, and 1.18%. Furthermore, the average coverage was 3.80%, 31.49%, 13.27%, 18.15%, 8.43%, 14.72%, and 1.17% higher than those of GWO, SSA, WOA, GOA, OGWO, DGWO1, and DGWO2, respectively. When the number of nodes is 10, the optimal coverage of the IGWO-MSDS algorithm is 7.15%, 26.64%, 5.87%, 16.56%, 10.44%, 5.38% and 2.86% higher than that of the GWO, SSA, WOA, GOA, OGWO, DGWO1 and DGWO2 algorithms, respectively. Furthermore, the average coverage was 11.26%, 32.71%, 8.98%, 20.27%, 12.47%, 6.54%, and 4.50% higher than those of GWO, SSA, WOA, GOA, OGWO, DGWO1, and DGWO2, respectively. When the number of nodes is 15, the optimal coverage of IGWO-MSDS algorithm is 4.60%, 15.92%, 0.33%, 4.91%, 5.46% and 2.16% higher than that of GWO, SSA, WOA, GOA, OGWO and DGWO2 algorithms, respectively. Furthermore, the average coverage was 4.90%, 21.81%, 5.66%, 8.62%, 8.34%, 0.91%, and 3.43% higher than those of GWO, SSA, WOA, GOA, OGWO, DGWO1, and DGWO2, respectively. While the optimal coverage of the IGWO-MSDS algorithm is not as good as that of the DGWO1, the stability and consistency of sensor networks are crucial in practical applications. The IGWO-MSDS algorithm’s superior average value indicates that it can generally provide more reliable coverage, while its reduced standard deviation signifies that the algorithm’s results are more stable and less influenced by random factors, which is particularly important for the long-term operation of sensor networks.
The computational complexity of the proposed IGWO-MSDS algorithm is approximately O(N·T·D), where N denotes the population size, T is the number of iterations, and D represents the dimensionality of the problem space. This complexity is comparable to that of the standard GWO algorithm, as IGWO-MSDS maintains the same overall iteration framework. Although additional mechanisms such as split-pheromone guidance strategy, the hybrid Grey Wolf - Artificial Bee Colony optimization approach and Lévy flight mechanism are introduced, these operations are computationally lightweight and applied selectively to parts of the population, ensuring that the overall time complexity remains unchanged.
In terms of practical runtime performance, Table 10 shows the average runtime across all algorithms under different node configurations. The proposed IGWO-MSDS algorithm achieves competitive efficiency relative to other improved GWO variants. For instance, when deploying 15 nodes, IGWO-MSDS achieves superior coverage (96.66%) while requiring only 1057.84 seconds, significantly less than DGWO1 (1411.00 s) and OGWO (1446.88 s), both of which demonstrate lower average coverage (95.75% and 88.32%, respectively). Compared to SSA (1551.24 s) and WOA (1571.40 s), which are slower despite yielding lower coverage, IGWO-MSDS maintains a favorable balance between optimization performance and computational cost.
Moreover, across different deployment scales (5, 10, and 15 nodes), IGWO-MSDS consistently demonstrates higher efficiency than most comparative algorithms when considering coverage gain per unit time. While GWO and DGWO2 are slightly faster in some configurations, their performance either falls short in terms of coverage or suffers from greater result variability.
In summary, although the introduction of multi-stage strategies adds minor computational overhead, the runtime-to-performance ratio of IGWO-MSDS proves highly favorable. This supports its applicability in practical WSN deployment scenarios, where both runtime and coverage quality are critical.
To verify the generalizability of individual algorithms, the traditional approach of comparing them under fixed terrain conditions was discarded. Instead, diverse terrain settings were adopted. This approach aims to comprehensively assess the performance and adaptability of the algorithms in different scenarios to ensure that they maintain stable and efficient performance in a variety of real-world applications. Thus, a reliable theoretical basis for widespread popularization and application is provided. The generation of the terrain height for each coordinate is performed randomly, followed by the plotting of the terrain surface through the implementation of the triangular dissection method. Subsequently, the height of each node on the terrain surface is determined, and the nodes are marked with red pentagrams. The node distribution of each compared algorithm after optimizing the 3D WSN coverage problem is given in Figs. 9, 10, 11, 12, 13, 14, 15, 16.
Optimized sensor network node deployment using IGWO-MSDS with (a) 5 nodes, (b) 10 nodes and (c) 15 nodes.
Optimized sensor network node deployment using GWO with (a) 5 nodes, (b) 10 nodes and (c) 15 nodes.
Optimized sensor network node deployment using SSA with (a) 5 nodes, (b) 10 nodes and (c) 15 nodes.
Optimized sensor network node deployment using WOA with (a) 5 nodes, (b) 10 nodes and (c) 15 nodes.
Optimized sensor network node deployment using GOA with (a) 5 nodes, (b) 10 nodes and (c) 15 nodes.
Optimized sensor network node deployment using OGWO with (a) 5 nodes, (b) 10 nodes and (c) 15 nodes.
Optimized sensor network node deployment using DGWO1 with (a) 5 nodes, (b) 10 nodes and (c) 15 nodes.
Optimized sensor network node deployment using DGWO2 with (a) 5 nodes, (b) 10 nodes and (c) 15 nodes.
The deployment of 3D WSN nodes necessitates the integration of multiple terrain characteristics. In flat terrain, the nodes are typically dispersed evenly to ensure comprehensive coverage of the designated monitoring area (see red pentagrams in figure). This distribution ensures that no obvious clustering areas emerge, facilitating the realization of extensive monitoring in large, flat regions. In contrast, on raised terrain, the distribution of nodes is influenced by the terrain’s characteristics. As illustrated in the figure, the nodes are distributed in both the top of the bulge and the slope area, and the connecting line between the nodes in the slope area shows a certain curvature. The advantage of this kind of node deployment lies in the ability to utilize the height of the bulge terrain to monitor the range of lower terrain. As illustrated in Figure 9(a), the terrain is characterized as "low in the middle and high in the surroundings," with five nodes deployed in the surrounding terrain with higher elevation to maximize the coverage. Conversely, concave terrain tends to result in node clustering in the concave area. As illustrated in Figure 9(c), the distribution of nodes in the depressed region is notably dense, which may be attributed to the necessity of enhanced environmental monitoring in these areas. The dense distribution of nodes has been shown to enhance the accuracy of monitoring in the region.
In summary, the deployment of nodes in complex terrain necessitates a more sophisticated strategy. As illustrated in Figure 9, the distribution of nodes is not entirely uniform; rather, it is adapted in accordance with the complexity of the terrain and the monitoring requirements. In regions characterized by relatively flat terrain, the nodes are sparsely distributed, while in areas with significant terrain variations, such as cliff edges, the nodes are densely distributed. This deployment strategy has been shown to optimize the number of nodes used while reducing cost, thereby ensuring the monitoring range and verifying the efficacy of IGWO-MSDS in optimizing 3D WSN deployment.
As illustrated in Figs. 17, 18, 19, the convergence curves of coverage are presented following the execution of each algorithm for 2,000 iterations, considering both scenarios of 5, 10, and 15 nodes. The convergence accuracy and the rate of convergence of the algorithms can be further assessed to facilitate a more comprehensive evaluation of their efficacy in optimizing the coverage problem of WSN.
Convergence curves for each algorithm with node 5.
Convergence curves for each algorithm with node 10.
Convergence curves for each algorithm with node 15.
As demonstrated in Figs. 17, 18, 19, the IGWO-MSDS algorithm demonstrates excellent performance in the optimization of WSN coverage. Specifically, the algorithm enhances the fast search capability at the early stage of optimization and the accurate convergence performance at the later stage of optimization through multi-stage differentiation strategies, while successfully retaining the original advantages of GWO. The other three improved GWO algorithms mentioned in the previous section, i.e. OGWO, DGWO1, and DGWO2, show certain advantages over the traditional GWO to a certain extent, with different degrees of improvement in search efficiency, convergence speed, and solution quality. However, when applying these algorithms to WSN deployment scenarios, they still have more significant gaps compared to the IGWO-MSDS algorithm. Consequently, the IGWO-MSDS algorithm demonstrates superior performance in terms of WSN coverage optimization, adeptly balancing the exploratory and exploitative facets of the algorithms to achieve more efficient optimization outcomes in complex network environments.
IoT sensor optimization for resource and environmental efficiency
The proliferation of IoT technologies has had a profound impact on the deployment of WSN, facilitating the development of interconnected ecosystems that enhance environmental monitoring, industrial efficiency, and urban sustainability. The optimization of WSN coverage in complex three-dimensional terrains is pivotal for maximizing the performance of IoT systems while minimizing resource consumption and environmental impact. It is evident that conventional IoT sensor implementations frequently encounter deficiencies in coverage or the presence of redundant nodes. This phenomenon results in the excessive consumption of resources, heightened energy requirements, and an augmented environmental impact, stemming from the processes involved in manufacturing and the subsequent disposal of waste materials. The present study proposes an enhanced Grey Wolf Optimizer with a Multi-Stage Differential Strategy. This approach facilitates the development of green IoT systems by reducing the number of sensors required while achieving superior coverage, aligning with the objectives of sustainable IoT applications in smart cities, agriculture, and industrial automation.
The experimental results demonstrate that IGWO-MSDS outperforms several metaheuristic algorithms (GWO, SSA, WOA, GOA, OGWO, DGWO1, DGWO2) in the context of IoT sensor deployment. In a 100×100×50 m3 terrain, IGWO-MSDS achieves a 95.73% coverage rate with only 10 sensor nodes, compared to DGWO1, which requires 15 nodes for a similar 95.75% coverage—a 33.3% reduction in sensor nodes. In order to quantify the resource and environmental benefits, a node deployment efficiency experiment was conducted. This experiment evaluated the minimum number of sensors required to achieve a 95.0% (±1.0%) coverage rate. As demonstrated in Table 1, IGWO-MSDS necessitates a mere 10 nodes, in contrast to the 21 (GWO), 26 (SSA), 21 (WOA), 20 (GOA), 19 (OGWO), 14 (DGWO1), and 16 (DGWO2) nodes required by the other methods, thereby achieving a substantial reduction in nodes of 52.38%, 61.54%, 52.38%, 50.00%, 47.37%, 28.57%, and 37.50%, respectively. These reductions have been shown to result in significant savings in material use, energy consumption, and carbon emissions, thereby supporting the sustainability objectives of IoT ecosystems41. The specific data are illustrated in Table 11.
The reduction of sensor nodes directly contributes to resource efficiency and sustainability in IoT applications. The benefits generated were quantified based on the following assumptions:
Assumption 1
each IoT sensor node has fixed resource and carbon emission parameters. The consumption of a single node is assumed to be 50 g (0.05 kg, including silicon, plastics, and batteries), based on typical values for WSN hardware manufacturing, which reflect the environmental impact of raw materials (e.g., The materials used in the construction of the device include silicon and plastics. The device’s active-mode energy consumption was measured to be 10 mW (0.01 J/s). This is referenced to the low-power sensor design, and represents the energy consumption of the node during the monitoring mission. The life cycle carbon emissions (including manufacturing, operation and disposal) of the device were measured to be 2 kg CO₂e. These cover the full carbon footprint from raw material extraction to disposal. The electricity carbon emission factor of the device was measured to be 0.475 kg CO₂e/kWh. This was calculated using the world average (IEA, 2023) to ensure the applicability of the results on a global scale.
Assumption 2
In the small-scale experimental scenario, a specific level of coverage is achieved by deploying a certain number of nodes. It is evident from this result that, in the scaled scenario, the same coverage can be achieved by maintaining consistent node density.
Assumption 3
The node reduction ratio remains constant in both the small-scale experimental (100 × 100 × 50 m³) and scaled scenarios (10,000 × 10,000 × 500 m³). The number of nodes saved by IGWO-MSDS in the small-scale scenarios is consistent with the scaled scenarios, maintaining the same ratio.
Based on the above assumptions, the formula is as follows:
Material Consumption:
In Eq. (27), the symbol \(M\) denotes the total material consumption, \(N\) denotes the number of nodes, and \(M_{0}\) = 0.05 kg denotes the consumable material allocated to each individual node. This formula is employed to calculate the total material consumption necessary for deployment, thereby reflecting the resource requirements for hardware manufacturing.
Energy consumption:
In Eqs. (28) and (29), \(E_{{\text{n}}}\) denotes the energy consumption of a single node over the course of one year of operation, with a value of 87.61 kWh; \(T\) signifies the operation time, with a value of 3.154 × 10⁷ s (1 year); \(P\) represents the active mode power of a single node, with a value of 0.01 J/s; and \(E\) is the total energy consumption. This formula calculates the total energy consumption of the WSN over the course of one year of operation, with the power demand of the monitoring task being reflected therein.
Carbon emissions:
In Eqs. (30) and (31), \(C_{{{\text{op}}}}\) denotes the carbon emission in the operation stage, \(E\) signifies the total energy consumption, \(F\) is the electricity carbon emission factor with a value of 0.475 kg CO₂e/kWh, \(N\) denotes the number of nodes, \(C_{{\text{n}}}\) is the single node life cycle carbon emission with a value of 2 kg CO₂e, and \(C_{{\text{t}}}\) is the total carbon emission. The formula integrates the electricity carbon emission in the operation phase and the carbon footprint of the node’s full life cycle to comprehensively assess the sustainability benefits.
In a small-scale experiment (100 × 100 × 50 m3), the node savings from a single deployment may appear limited. However, in order to provide a more comprehensive evaluation of the IGWO-MSDS algorithm’s sustainability in large-scale IoT applications, the algorithm was scaled up to a larger scenario (10,000 × 10,000 × 500 m3) while maintaining constant node density. In the original small scene size, 10-20 nodes are required for deployment. In the scaled-up scenario, the number of nodes required is predicted to be 1000 times that of the small-scale scenario. The specific projected data is shown in Table 12.
The data presented in Table 12 demonstrates the substantial advantages of IGWO-MSDS in large-scale deployment scenarios (10,000 × 10,000 × 500 m3), particularly with regard to its contributions to resource conservation and carbon emission reduction. Through logical reasoning and data analysis, it is possible to further elucidate how the optimized deployment methodology can reduce environmental loads during the manufacturing, operation and disposal phases, and provide tangible support for cleaner production and low-carbon transition, contributing to the green and sustainable development of IoT systems.
In order to provide a comprehensive evaluation of the performance of the proposed IGWO-MSDS algorithm and seven benchmark algorithms (GWO, SSA, WOA, GOA, OGWO, DGWO1, DGWO2) in the dimension of green and sustainable development of IoT, Fig. 20 adopts a parallel multi-indicator bar chart to visually present the original data of the five key indicators: The following data has been collated: material consumption in kilograms, energy consumption in megawatt hours, carbon emissions in tonnes of carbon dioxide equivalent, the number of nodes in pieces, and the coverage rate in percentage form. The design of grouped columns, complemented by dual Y-axes, serves to elucidate the absolute performance disparities inherent in each algorithm.
A parallel multi-indicator bar chart based on the data in Table 12.
As illustrated in Fig. 20, the raw data of eight algorithms on five indicators is presented through a parallel multi-indicator bar chart: material consumption (green), energy consumption (blue), carbon emissions (orange), number of nodes (purple), and coverage rate (yellow, right Y-axis). The left Y-axis provides a visual representation of resource consumption and the number of nodes (0-30,000), while the right Y-axis shows the coverage rate (90–100%). The IGWO-MSDS demonstrates optimal performance, with material consumption of 500 kg, energy consumption of 876.10 MWh, carbon emission of 436.15 t CO2e, 10,000 nodes, and a coverage rate of 95.76%. A comparative analysis of IGWO-MSDS and GWO reveals a number of salient differences. Firstly, IGWO-MSDS utilizes 550kg fewer materials, 963.71MWh of energy, 479.76t of CO2e emissions (which equates to the carbon sink benefit of 19,800 trees per year) and 11,000 nodes. In addition, IGWO-MSDS increases the coverage rate by 1.41%. Conversely, SSA demonstrated the poorest performance. The material consumption of the system was 1300 kg, the energy consumption was 2,277.86 MWh, the carbon emissions were 1,133.98 t CO2e, the number of nodes was 26,000, and the coverage rate was only 94.18%. It is evident that alternative algorithms, such as DGWO1 (700 kg, 14,000 nodes) and DGWO2 (800 kg, 16,000 nodes), demonstrate moderate performance. The dual Y-axis configuration is instrumental in ensuring the clarity of the indicators. The column height is directly indicative of the data differences, further emphasizing the significant role of IGWO-MSDS in low-carbon and efficient network optimization.
As a means of further elucidating the energy-saving potential of each algorithm in comparison with GWO, Fig. 21 adopts the form of a radar chart and integrates the relative percentage savings (in %) of five indicators: material savings, energy consumption savings, carbon emission savings, reduction in the number of nodes, and improvement in coverage rate. Utilizing GWO as the benchmark (0%), the radar chart unifies all indicators into the percentage dimension, ranging from −30% to 60%, thereby facilitating cross-dimensional comparison of the comprehensive performance of IGWO-MSDS and seven benchmark algorithms (GWO, SSA, WOA, GOA, OGWO, DGWO1, DGWO2). The chart provides a multi-dimensional perspective on the environmental benefits and technical performance of IGWO-MSDS, highlighting its balanced superiority in this regard. This in turn provides a valuable foundation for the green and sustainable optimization of the Internet of Things network.
Radar chart comparing the percentage savings of each algorithm with the GWO algorithm.
As illustrated in Fig. 21, a radar chart is employed to present the relative percentage savings of eight algorithms in comparison to GWO. The chart encompasses five indicators: material savings (%), energy consumption savings (%), carbon emission savings (%), reduction in the number of nodes (%), and improvement in coverage (%). The IGWO-MSDS demonstrated a high level of efficacy. In the context of comparable coverage rates, the project accomplished a 52.38% reduction in material usage, energy expenditure, carbon emissions, and the quantity of nodes. This reduction is equivalent to a decrease of 550 kilograms in material usage, 963.71 megawatt-hours (MWh) of energy consumption, 479.76 tonnes of carbon dioxide equivalent (CO₂e) emissions, and 11,000 nodes, respectively. The green area, which occupies the largest area in the radar chart, is significantly superior to the baseline of GWO (0%, grey area). Conversely, for SSA, indicators such as materials and energy consumption have exhibited an upward trend, while the dark blue area has undergone a contraction, thereby underscoring its drawbacks. It is evident that both DGWO1 and DGWO2 demonstrate suboptimal performance when evaluated against a range of other algorithms. In comparison with GWO, WOA has been demonstrated to demonstrate a 0% relative saving. The radar chart serves to eliminate the dimensional differences inherent in the original data by unifying the dimensions (%), thereby providing a clear demonstration of the multi-dimensional leading advantages of IGWO-MSDS.
In the large-scale Internet of Things deployment scenario (10,000 × 10,000 ×500 m3), IGWO-MSDS can achieve a coverage rate of 95.76% with only 10,000 nodes, while GWO requires 21,000 nodes, representing a saving of 11,000 nodes. As demonstrated in Table 2, this approach has the capacity to reduce material consumption by 550 kilograms, energy consumption by 963.71 megawatt-hours per annum, and to diminish carbon emissions by 479.76 tons of CO₂e. This evidence substantiates the efficacy of IGWO-MSDS in optimizing the sustainability of IoT systems. In the domain of smart agriculture, the reduction of 11,000 nodes has been demonstrated to enhance the arrangement of soil moisture and crop monitoring sensors, minimize water and fertilizer usage, and consequently reduce agricultural runoff and eutrophication. In the context of ecological monitoring, the reduction of nodes has been shown to minimize disruption to the land, protect approximately 0.11 hectares of habitat, and support biodiversity. In the context of the Industrial IoT, the effective implementation of sensors has been shown to reduce energy consumption in process monitoring, thereby enhancing the sustainability of operational activities. In the context of smart cities, a reduction in the number of nodes by 52.38% has the potential to decrease the demand for urban infrastructure, reduce maintenance costs, and enhance the aesthetic appeal of the city.
The IGWO-MSDS optimizes the deployment of IoT sensors, thereby maintaining high performance while minimizing the impact on the environment. In comparison with conventional methodologies (for example, GWO, which necessitates 21,000 nodes, resulting in 1050 kilograms of material consumption, 1.84 × 103 MWh of energy consumption and 915.91 tons of CO₂e), IGWO-MSDS attains a more expansive coverage area with a reduced utilization of resources. The "less is more" approach is consistent with the vision of the IoT to create efficient, connected and sustainable systems, providing scalable solutions for global IoT deployments.
It is recommended that future research utilize Life Cycle Analysis to enhance the estimation of carbon footprints and to investigate the application of IGWO-MSDS in logistics, Marine Monitoring and healthcare Internet of Things systems. The integration of this framework with renewable energy sources has the potential to further enhance its low-carbon capabilities and contribute to the development of a sustainable Internet of Things ecosystem.
In conclusion, IGWO-MSDS has been demonstrated to be a more efficient method than GWO, with a reduction in demand for sensor nodes of 52.38%, a saving of 550 kilograms of materials, 963.71 megawatt-hours of energy and 479.76 tons of carbon dioxide equivalent. The application of this technology in the fields of agriculture, ecology, industry and urban monitoring demonstrates its transformative capacity in establishing sustainable IoT systems. This facilitates the realization of an interconnected and environmentally sustainable future for IoT systems.
Conclusion and future works
The rapid development of IoT has led to a growing demand for efficient and sustainable WSN to support connected, data-driven ecosystems. The present study proposes an enhanced Grey Wolf optimizer with a multi-stage differentiation strategy (IGWO-MSDS), with the objective of maximizing the three-dimensional WSN coverage, a key driving factor for Internet of Things applications. The IGWO-MSDS optimized node placement by integrating split-pheromone guidance strategy, the hybrid Grey Wolf - Artificial Bee Colony optimization approach and Lévy flight mechanism, achieving a coverage rate of 95.76% for 10,000 nodes. Concurrently, material consumption was reduced by 500 kg, energy consumption by 876.10 MWh, and carbon emissions by 436.15 t CO₂e. A comparison of IGWO-MSDS with the GWO reveals that, under equivalent coverage rates, IGWO-MSDS achieves a reduction in material usage of 550 kilograms, an energy saving of 963.71 megawatt-hours, a decrease in CO2e emissions of 479.76 tons, and a reduction in the number of nodes by 11,000. Through statistical comparisons with GWO, SSA, WOA, GOA, OGWO, DGWO1 and DGWO2, it is confirmed that its node efficiency is higher, with a range of 28.57% to 61.54% savings. This algorithm promotes the effective deployment of WSN in a low-carbon IoT environment by optimizing node configuration and resource utilization efficiency, aligning closely with the sustainable development requirements of the IoT system.
IGWO-MSDS’s strategies improve accuracy but may converge slower than GWO on simpler functions due to added computational steps. For complex 3D WSN problems, IGWO-MSDS excels by avoiding local optima, achieving 97.64% coverage. It is preferable for multimodal, high-dimensional optimization tasks.
While the proposed IGWO-MSDS algorithm demonstrates superior performance in simulation-based 3D WSN coverage tasks, several limitations must be acknowledged. First, scalability remains a challenge: as the number of sensor nodes increases, the search space grows exponentially, potentially increasing convergence time. Second, the current model assumes ideal node functionality, without considering hardware failures, communication noise, or energy depletion, which can significantly impact network performance in real-world deployments. Additionally, while the algorithm is validated on synthetic terrain, real-world environments may exhibit irregularities that are not fully captured by Delaunay triangulation or Boolean sensing models.
Subsequent research endeavors will center on the incorporation of energy-aware optimization into the IGWO-MSDS framework, with the objective of prolonging network longevity and mitigating redundant sensing. This process entails the modeling of node energy constraints and the subsequent adaptation of the objective function. Another promising direction is the incorporation of machine learning techniques, such as reinforcement learning or surrogate modeling, to guide population evolution and dynamically adjust search parameters. In addition, given the limitations imposed by available resources, the scope of validation is currently confined to synthetic terrains. However, forthcoming endeavors will encompass real-world studies utilizing GIS terrain datasets and physical deployments to augment the approach’s practical applicability. Furthermore, the exploration of robust deployment strategies in the face of partial node failures or uncertain terrain data is slated to enhance the practical reliability of the proposed approach.
Data availability
Data present within the article are accessible for use.
References
Kandris, D. & Anastasiadis, E. Advanced wireless sensor networks: applications, challenges and research trends. Electronics 13(12), 2268 (2024).
Shifna, N. F. S., & Thaiyalnayaki, S. A smart survey analysis using wireless sensor networks in agriculture. In 2024 11th International Conference on Computing for Sustainable Global Development. IEEE, 478–482 (2024).
Ouni, R. & Saleem, K. Framework for sustainable wireless sensor network based environmental monitoring. Sustainability 14(14), 8356 (2022).
Saha, P. et al. Precision Agriculture Using Internet of Things and Wireless Sensor Networks. In 2023 International Conference on Disruptive Technologies IEEE, 519–522 (2023).
Hilmani, A., Maizate, A., & Hassouni, L. Automated real‐time intelligent traffic control system for smart cities using wireless sensor networks. Wireless Communications and Mobile Computing, 8841893 (2020).
Mallick, C. & Satpathy, S. Challenges and design goals of wireless sensor networks: A state-of-the-art review. Int. J. Comput. Appl. 179(28), 42–47 (2018).
Olasupo, T. O. & Otero, C. E. A framework for optimizing the deployment of wireless sensor networks. IEEE Trans. Netw. Serv. Manage. 15(3), 1105–1118 (2018).
Chehri, A., Chaibi, H., Saadane, R., Hakem, N. & Wahbi, M. A framework of optimizing the deployment of IoT for precision agriculture industry. Proced. Comput. Sci. 176, 2414–2422 (2020).
Raza, M. et al. A critical analysis of research potential, challenges, and future directives in industrial wireless sensor networks. IEEE Commun. Surv. Tutor. 20(1), 39–95 (2017).
Ou, Y. et al. An improved grey wolf optimizer with multi-strategies coverage in wireless sensor networks. Symmetry 16(3), 286 (2024).
Farsi, M., Elhosseini, M. A., Badawy, M., Ali, H. A. & Eldin, H. Z. Deployment techniques in wireless sensor networks, coverage and connectivity: a survey. IEEE Access 7, 28940–28954 (2019).
Al-Karaki, J. N. & Gawanmeh, A. The optimal deployment, coverage, and connectivity problems in wireless sensor networks: revisited. IEEE Access 5, 18051–18065 (2017).
Jahagirdar, H., Bobade, P. & Dhuri, V. Three swarm intelligence algorithms for wireless sensor network applications: a review. J. Sci. Technol. 5(6), 80–89 (2020).
Zhong, R., Fan, Q., Zhang, C. & Yu, J. Hybrid remora crayfish optimization for engineering and wireless sensor network coverage optimization. Clust. Comput. 27(7), 10141–10168 (2024).
Wang, Z. et al. Multi-strategy enhanced grey wolf algorithm for obstacle-aware WSNs coverage optimization. Ad Hoc Netw. 152, 103308 (2024).
Yu, X., Duan, Y., Cai, Z. & Luo, W. An adaptive learning grey wolf optimizer for coverage optimization in WSNs. Expert Syst. Appl. 238, 121917 (2024).
Wang, J., Zhu, Z., Zhang, F. & Liu, Y. An improved salp swarm algorithm for solving node coverage optimization problem in WSN. Peer-to-Peer Network. Appl. 17(3), 1091–1102 (2024).
Barrios-Ulloa, A., Ariza-Colpas, P. P., Sánchez-Moreno, H., Quintero-Linero, A. P. & De la Hoz-Franco, E. Modeling radio wave propagation for wireless sensor networks in vegetated environments: A systematic literature review. Sensors 22(14), 5285 (2022).
Han, F., Liu, X., Mohamed, I. I., Ghazali, K. H., & Zhao, Y. A survey on deployment and coverage strategies in three-dimensional wireless sensor networks. In Proceedings of the 2019 8th International Conference on Software and Computer Applications 544–549 (2019).
Gou, P., Guo, B., Guo, M. & Mao, S. VKECE-3D: energy-efficient coverage enhancement in three-dimensional heterogeneous wireless sensor networks based on 3D-voronoi and K-means algorithm. Sensors 23(2), 573 (2023).
Farias, W. A. et al. Voronoi-Based approach to increase connectivity and coverage in randomly deployed wireless sensor networks. In 2024 8th International Symposium on Instrumentation Systems, Circuits and Transducer 1–6 IEEE (2024).
Wang, J., Liu, Y., Rao, S., Zhou, X. & Hu, J. A novel self-adaptive multi-strategy artificial bee colony algorithm for coverage optimization in wireless sensor networks. Ad Hoc Netw. 150, 103284 (2023).
Ammari, H. M. & Das, S. A study of k-coverage and measures of connectivity in 3D wireless sensor networks. IEEE Trans. Comput. 59(2), 243–257 (2009).
Saad, A., Senouci, M. R. & Benyattou, O. Toward a realistic approach for the deployment of 3D wireless sensor networks. IEEE Trans. Mob. Comput. 21(4), 1508–1519 (2020).
Reddy, Y. V., Sireesha, R., Mishra, B. P., & Badonia, S. Grey Wolf Optimizer Algorithm for multi-objective optimal power flow. Journal of Intelligent Systems & Internet of Things, 12(1) (2024).
Teng, Z. J., Lv, J. L. & Guo, L. W. An improved hybrid grey wolf optimization algorithm. Soft. Comput. 23, 6617–6631 (2019).
Hou, Y., Gao, H., Wang, Z. & Du, C. Improved grey wolf optimization algorithm and application. Sensors 22(10), 3810 (2022).
Shi, W. Z. & Tian, Y. A hybrid interpolation method for the refinement of a regular grid digital elevation model. Int. J. Geogr. Inf. Sci. 20(1), 53–67 (2006).
Miky, Y., Kamel, A. & Alshouny, A. A combined contour lines iteration algorithm and Delaunay triangulation for terrain modeling enhancement. Geo-spatial Inf. Sci. 26(3), 558–576 (2023).
Elshakhs, Y. S., Deliparaschos, K. M., Charalambous, T., Oliva, G. & Zolotas, A. A comprehensive survey on Delaunay triangulation: applications, algorithms, and implementations over CPUs, GPUs, and FPGAs. IEEE Access 12, 12562–12585 (2024).
Priyadarshi, R., Vikram, R., Huang, Z., Yang, T., & Rathore, R. S. Multi-objective optimization for coverage and connectivity in wireless sensor networks. In 2024 13th International Conference on Modern Circuits and Systems Technologie 1–7 IEEE (2024).
Dorigo, M., Birattari, M. & Stutzle, T. Ant colony optimization. IEEE Comput. Intell. Mag. 1(4), 28–39 (2007).
Karaboga, D. & Akay, B. A comparative study of artificial bee colony algorithm. Appl. Math. Comput. 214(1), 108–132 (2009).
Yang, X. S. A new metaheuristic bat-inspired algorithm. In Nature Inspired Cooperative Strategies for Optimization 65–74 (2010).
Mirjalili, S., Mirjalili, S. M. & Lewis, A. Grey wolf optimizer. Adv. Eng. Softw. 69, 46–61 (2014).
Mirjalili, S. et al. Salp Swarm Algorithm: A bio-inspired optimizer for engineering design problems. Adv. Eng. Softw. 114, 163–191 (2017).
Mirjalili, S. & Lewis, A. The whale optimization algorithm. Adv. Eng. Softw. 95, 51–67 (2016).
Saremi, S., Mirjalili, S. & Lewis, A. Grasshopper optimisation algorithm: theory and application. Adv. Eng. Softw. 105, 30–47 (2017).
Yu, X., Xu, W. & Li, C. Opposition-based learning grey wolf optimizer for global optimization. Knowl.-Based Syst. 226, 107139 (2021).
Zhang, X., Zhang, Y. & Ming, Z. Improved dynamic grey wolf optimizer. Front. Inf. Techn. Electron. Eng. 22(6), 877–890 (2021).
Alvarado-Alcon, F. J., Asorey-Cacheda, R., Garcia-Sanchez, A. J. & Garcia-Haro, J. Carbon footprint vs energy optimization in IoT network deployments. IEEE Access 10, 111297–111309 (2022).
Acknowledgements
This work was supported in part by the National Natural Science Foundation of China (62266019 and 62066016), the Natural Science Foundation of Hunan Province of China (2024JJ7395 and 2025JJ60926) and the Hunan Provincial Undergraduate Innovation Training Program (S202510531096).
Funding
The Natural Science Foundation of Hunan Province of China,2025JJ60926,2024JJ7395,the Hunan Provincial Undergraduate Innovation Training Program,S202510531096,the National Natural Science Foundation of China,62266019
Author information
Authors and Affiliations
Contributions
Methodology, Z.-K.L. and Y.O.; conceptualization, Y.O. and Z.-K.L.; formal analysis, Y.O.; experiments, Z.-K.L.; writing—original draft, Z.-K.L.; writing—review and editing, Y.O. and Z.-K.L.; data analysis, Z.-K.L. and S.-H.W. visualization, Z.-K.L. and S.-H.W. All authors reviewed the manuscript.
Corresponding author
Ethics declarations
Conflict of Interests
The authors declare no competing interests.
Additional information
Publisher’s note
Springer Nature remains neutral with regard to jurisdictional claims in published maps and institutional affiliations.
Rights and permissions
Open Access This article is licensed under a Creative Commons Attribution-NonCommercial-NoDerivatives 4.0 International License, which permits any non-commercial use, sharing, distribution and reproduction in any medium or format, as long as you give appropriate credit to the original author(s) and the source, provide a link to the Creative Commons licence, and indicate if you modified the licensed material. You do not have permission under this licence to share adapted material derived from this article or parts of it. The images or other third party material in this article are included in the article’s Creative Commons licence, unless indicated otherwise in a credit line to the material. If material is not included in the article’s Creative Commons licence and your intended use is not permitted by statutory regulation or exceeds the permitted use, you will need to obtain permission directly from the copyright holder. To view a copy of this licence, visit http://creativecommons.org/licenses/by-nc-nd/4.0/.
About this article
Cite this article
Liu, Z., Ou, Y. & Wang, S. An improved grey wolf optimizer with multi-stage differentiation strategies coverage in three-dimensional wireless sensor network. Sci Rep 15, 45227 (2025). https://doi.org/10.1038/s41598-025-28820-x
Received:
Accepted:
Published:
Version of record:
DOI: https://doi.org/10.1038/s41598-025-28820-x























