Abstract
Liver fibrosis represents the liver’s adaptive response to sustained and intense inflammation triggered by diverse insults, ranging from dietary factors to infectious agents. Although early-stage fibrosis can be reversible, unchecked progression often leads to cirrhosis and hepatocellular carcinoma. Therapeutic options remain limited, highlighting the pressing need for novel anti‑fibrotic agents. In this study, we evaluated the in vitro anti‑fibrotic effects of 7‑octenoic acid (7‑OCT), a bioactive constituent from Moringa oleifera Lam. Human hepatic stellate LX‑2 cells were stimulated with TGF‑β1 (10 ng/mL) in the presence or absence of 7‑OCT. Fibrotic marker expression was quantified at both the mRNA and protein levels. Comprehensive proteomic profiling and subsequent in silico docking analyses were performed to identify putative molecular targets and clarify mechanisms of action. Our results demonstrate that 7‑OCT significantly suppresses the expression of α‑smooth muscle actin (α‑SMA), collagen type I, and matrix metalloproteinase‑9 (MMP‑9) by downregulating transforming growth factor beta receptor 1 (TGFBR1) expression and inhibiting mothers against decapentaplegic homolog 3 (SMAD3) phosphorylation. Proteomic data implicates focal adhesion pathway proteins in mediating these effects. Collectively, these findings suggest that 7‑OCT is a promising lead compound for the development of anti‑fibrotic therapies.
Introduction
Hepatic fibrosis is primarily driven by a progressive inflammation or injury of the hepatic parenchyma cells from various etiological factors, such as viral hepatitis, alcoholism, non-alcoholic steatohepatitis (NASH), and certain parasitic infections1. Hepatic stellate cells (HSCs) are the central players in the production of extracellular matrix (ECM), in response to the tissue repair process2. A complex interplay of various cell types and signaling pathways leads to the activation of HSCs. The process of EMC production in response to hepatic injury is reversible, unless the inflammatory stimuli persist, causing an imbalance in the synthesis and degradation of the ECM. The excessive accumulation of ECM in the liver tissue, including fibril-forming collagens (collagen I, III, and V), represents the hallmarks of the development of liver fibrosis3. The onset of liver fibrosis is usually insidious, resulting in the gradual development of fibrous scars in the liver tissue, which eventually disrupt its structure and function4. Untreated liver fibrosis leads to the development of cirrhosis, which is the major reason for liver-related morbidity and mortality worldwide5. Despite the assessment of numerous anti-fibrotic agents in clinical trials, only one—resmetirom (marketed as Rezdiffra)—has received FDA approval for the treatment of adults with liver fibrosis secondary to nonalcoholic steatohepatitis6. Accordingly, investigating novel anti‑fibrotic agents is a sought-after goal, as it may broaden the range of available therapeutics.
In recent years of drug discovery, many studies have explored the anti-fibrosis compounds from natural sources, as they showed promising activity in the experimental models7,8,9,10. The candidate natural active compounds that are currently under investigation for hepatic fibrosis include epigallocatechin-3-gallate, resveratrol, quercetin, and α-mangostin7. In herbal medicine, Moringa oleifera Lam. (MO) is one of the plants that has been studied for bioactivity against liver fibrosis11,12,13,14. MO, also known as drumstick or horseradish tree, is a perennial tree that belongs to the Moringaceae family and can be cultivated worldwide15. While the promising anti-fibrotic activity of MO has been reported, the active components remain elusive.
A previous study showed that 7-octenoic acid (7-OCT) had potent anti-cancer activity in triple-negative breast cancer cells via targeting the cell cycle and apoptosis induction16. However, limited studies have been conducted on the bioactivity of this compound in other aspects including anti-fibrotic activity. In this study, we aimed to investigate the anti-liver fibrosis effects of 7-OCT, identified from the leaf extract of MO, and its mode of action. A proteomics approach was undertaken to explore the proteins involved in the signaling pathways in activated HSCs. The interaction of 7-OCT and target proteins was visualized using molecular docking analysis. We discovered that 7-OCT is a novel compound with potent anti-fibrotic activity, demonstrated by its ability to suppress the expression of fibrosis markers by downregulating the phosphorylation of mothers against decapentaplegic homolog 3 (SMAD3). Moreover, proteomic analysis identified several significantly enriched categories across molecular functions, cellular components, and biological processes. Notably, cadherin binding and focal adhesion were predicted to be downregulated following treatment with 7-OCT based on our proteomic analysis.
Materials and methods
Chemicals and reagents
7-octenoic acid (7-OCT) (Cat. No. 715751-1G) and Resazurin sodium salt were purchased from Sigma-Aldrich (MilliporeSigma, Burlington, MA, USA). Dimethyl sulfoxide (DMSO) was obtained from VWR International (West Chester, PA, USA). Polysorbate 80 (Tween-80) was purchased from BioBasic (Markham, Ontario, Canada). Recombinant human TGF-β1 (Cat. No. 78067) was purchased from STEMCELL Technologies (Vancouver, BC, Canada). Dulbecco’s modified Eagle’s medium (DMEM), fetal bovine serum (FBS), Antibiotic-Antimycotic, and trypsin-EDTA (0.25%) were obtained from Gibco (Thermo Fisher Scientific, Waltham, MA, USA). Human MMP-9 Matched ELISA Antibody Pair Set kit (Cat. No. SEKA10327) was obtained from Sino Biological (Beijing, China). Trizol reagent and beta-actin loading control mAb (Cat. No. BA3R) were obtained from Invitrogen (Thermo Fisher Scientific, Waltham, MA, USA). α-Smooth Muscle Actin (D4K9N) XP® Rabbit mAb (Cat. No. 19245), SMAD2/3 Rabbit Antibody (Cat. No. 3102), Phospho-SMAD2 (Ser465/467)/SMAD3 (Ser423/425) (D27F4) Rabbit mAb (Cat. No. 8828), and TIMP1 (D10E6) Rabbit mAb (8946) were purchased from Cell Signaling Technology (Danvers, MA, USA). Clarity Western ECL Substrate (Cat. No. 1705061) was purchased from Life Scienc (Hercules, California, USA). Collagen I alpha 1 antibody (NBP1-30054) was purchased from Novus Biologicals (Centennial, CO, USA). 12-230 kDa fluorescence separation module (Cat. No. SM-FL004) was obtained from Bio-Techne (Techne Corporation, Minneapolis, MN). UltraScript 2.0 cDNA Synthesis and qPCRBIO SyGreen Mix Separate-ROX kits were purchased from PCR Biosystems (London, UK).
Cell line and culture
Two types of cells, LX-2 (immortalized human hepatic stellate cell) and Huh-7 (human hepatocellular carcinoma cell) were used in this study. The LX-2 cell line (Merck Millipore, Burlington, MA, USA, Cat. No. SCC064), was generously donated by Associate Professor Dr. Saranyapin Potikanond (Department of Pharmacology, Chiang Mai University, Thailand). Cells were propagated in DMEM supplemented with 2% fetal bovine serum (FBS) and 1% antibiotic-antimycotic solution. The Huh-7 cell line (JCRB0403; Japanese Collection of Research Bioresources [JCRB] Cell Bank, Osaka, Japan) was cultured in DMEM containing 10% FBS and 1% antibiotic–antimycotic solution. Standard sterile cell culture conditions of 37 °C and 5% CO2 were maintained. Subculturing was performed upon reaching 70–80% confluency using a 0.25% trypsin-EDTA solution for cell detachment. The research protocol received ethical approval from the Institutional Review Board of Naresuan University (approval no. P1-0133/2565), granted on 21 October 2022.
Cell viability assay
A resazurin reduction assay was employed to elucidate the optimal 7-OCT treatment dosage for LX-2 and Huh-7 cells. 7-OCT was solubilized in a 1:1 DMSO: Tween-80 solvent to generate a stock solution. LX-2 cells were cultured in a 96-well plate at a density of 2 × 104 cells/well. Cells were exposed to a gradient of 7-OCT concentrations (0–1,000 µg/mL) and incubated with resazurin reagent (25 µg/mL final concentration) at 37 °C, 5% CO2 for a 24 h period. A fluorescence microplate reader (EnSpire®, Perkin Elmer, Inc., Waltham, MA, USA) with a 560 nm/590 nm excitation/emission filter set was utilized to measure fluorescence intensity. GraphPad Prism software (version 8) facilitated the calculation of inhibitory concentrations (IC). The IC10 value served as the maximum threshold for 7-OCT dosages in subsequent experimental protocols.
Enzyme-linked immunosorbent assay (ELISA)
The production of matrix metalloproteinase 9 (MMP-9), a crucial mediator in the progression of liver fibrogenesis17,18. was quantified. To examine the influence of 7-OCT on MMP-9 production within HSCs, LX-2 cells were seeded at a density of 2 × 105 cells/well in a 24-well cell culture plate in the presence of TGF-β1 (10 ng/mL). 7-OCT was added to the cells in two-fold dilutions, followed by incubation for 24 h at 37 °C in a 5% CO2 environment. Supernatant was collected from each experimental condition. MMP-9 levels were determined using a human MMP-9 matched ELISA antibody pair set kit, according to the manufacturer’s instructions. ELISA reaction absorbance was measured at 450 nm utilizing an EnSpire® multimode microplate reader.
Transwell migration assay
A total of 1 × 10⁵ LX-2 cells were seeded into the upper chambers of Transwell inserts (8-µm pore size; Corning, USA) containing DMEM supplemented with or without TGF-β and 7-OCT. The lower chambers were filled with DMEM containing 2% FBS for LX-2 cells. After 24 h of incubation, migrated cells on the lower surface of the membrane were fixed with 4% paraformaldehyde and stained with 0.5% crystal violet. The cells were photographed under the brightfield microscope. The pixel area corresponding to migrated cells was quantified using ImageJ software version 1.54r (NIH, USA)19 by thresholding and measuring total stained area. The migratory index was expressed as the ratio of pixel area in each treated group to that of the control, thereby representing migration capacity.
Real-time quantitative reverse transcription polymerase chain reaction (qRT-PCR)
Total RNA was extracted from 7-OCT-treated LX-2 cells using Trizol reagent. Prior to extraction, LX-2 and Huh-7 cells were stimulated with TGF-β1 (2.5 ng/mL) and co-treated with 7-OCT for 48 h. RNA extraction was executed using Trizol reagent according to the manufacturer’s protocol. Nanodrop spectrophotometry was used to determine RNA purity. Reverse transcription was performed to synthesize cDNA using an UltraScript 2.0 cDNA Synthesis kit. Primer sequences for liver fibrotic marker genes (ACTA2, TGFBR1, COL1A1, and TIMP1) and the primers for proteomics validation (VTN, ILK and CAV1) are listed inTable 120. PCR reactions were carried out using the qPCRBIO SyGreen Mix Separate-ROX kit, following the manufacturer’s recommended protocol. The thermocycler program included an initial polymerase activation step (95 °C, 1 min), followed by 45 cycles of denaturation (95 °C, 10 s) and annealing/extension (60 °C, 1 min). The CFX96 Touch Real-Time PCR Detection System (Bio-Rad Laboratories, Hercules, CA, USA) was used for all reactions. The 2−∆∆Ct method21 was employed to calculate gene expression levels, normalized to the GAPDH reference gene.
SDS-PAGE and western blot analysis
This experiment sought to assess the influence of TGF-β1 on the manifestation of activated HSCs markers, including α-smooth muscle actin (α-SMA) and phosphorylated/mature SMAD2/3 proteins, in both LX-2 and Huh-7 cells. The cells were exposed to TGF-β1 (10 ng/mL) for 12 h in the presence of 7-OCT. Protein extraction was performed using a lysis buffer comprised of 1X RIPA buffer supplemented with a 1X protease-phosphatase inhibitor cocktail. The cell lysate underwent centrifugation at 14,000 g at 4 °C for 10 min. The supernatants were harvested, and the BCA protein assay kit was employed to quantify protein concentrations. Equal amounts of proteins (20 µg) were loaded onto the 8–12% of sodium dodecyl-sulfate polyacrylamide gel (SDS-PAGE). The electrophoresis was conducted at 100 V for 1.5 h. The protein was transferred to a 0.2 μm polyvinylidene fluoride (PVDF) membrane at 100 V for 1.5 h. The transferred membrane was blocked with 3% BSA in Tris-buffered saline (TBS) with Tween-20 at RT for 1 h. For LX-2 cell, the PVDF membrane was treated with rabbit antibodies against α-SMA, SMAD2/3, and phosphorylated SMAD2/3. For Huh-7 cell, additional rabbit antibodies targeting collagen type I and TIMP metallopeptidase inhibitor 1 were included. An antibody against β-actin served as the loading control. All primary antibodies were incubated overnight at 4 °C to detect the respective target proteins. Then polyclonal anti-rabbit antibody conjugated with horseradish peroxidase (HRP) was added and incubated at RT for 1 h. For the quantification of protein bands, a chemiluminescence substrate was added and visualized using ChemiDoc™ Touch Imaging System (Bio-Rad, Hercules, CA, USA). Target protein expression was normalized against β-actin expression.
Protein preparation for the LC–MS/MS analysis
This study investigated the impact of 7-OCT on the cellular protein profile of TGF-β-stimulated LX-2 cells. Liquid chromatography-tandem mass spectrometry (LC-MS/MS) was employed for analysis. LX-2 cells were treated for 48 h with either TGF-β1 (10 ng/mL) alone or a combination of TGF-β1 and 7-OCT (100 mg/mL). For each condition, assays were performed using cells from three independent replicates (n = 3). Standard protein extraction procedures were adhered to, while sample preparation for LC-MS/MS analysis followed established protocols with minor adjustments22. Protein concentration was achieved by employing a molecular weight cut-off filter (3 kDa). Ice-cold acetone (1:5 v/v) was subsequently utilized to induce precipitation. The resultant pellet was resuspended in a solution containing 0.3% RapidGest SF and 2.5 mM ammonium bicarbonate. For tryptic digestion, a 30-µg aliquot of the protein sample was processed. Disulfide bond reduction was performed with 1 mM tris(2-carboxyethyl) phosphine (TCEP) at 37 °C for a duration of 2 h. This was followed by alkylation with 5 mM iodoacetamide (IAA) under light-protected conditions at room temperature for 50 min. The sample then underwent a desalting step (Zeba Spin Column) prior to a secondary tryptic digestion (enzyme-protein ratio of 1:40) at 37 °C for 6 h. Peptides resulting from the digestion were dried and resuspended in 0.1% formic acid for subsequent LC-MS/MS analysis.
LC-MS/MS settings and conditions
Protein samples were subjected to in-depth analysis using a high-resolution hybrid Quadrupole-Orbitrap mass spectrometer (HF-X) in conjunction with an EASY-nLC1000 (Thermo Fisher Scientific) for enhanced separation. Chromatographic resolution was achieved through a nano C18 column operating in positive ionization mode. A carefully calibrated 135-minute gradient of 90% acetonitrile/0.1% formic acid (300 nL/min), with 0.1% formic acid in water as mobile phase A, enabled optimal peptide separation. Following each analysis, the column was rigorously cleaned and re-equilibrated. Data-dependent acquisition (TopN15) with higher-energy collisional dissociation (29 eV) was employed for peptide analysis. MS parameters and comprehensive database searches (UniProt Homo sapiens, 14/01/2023) were integrated using Proteome Discoverer™ 2.4 software. To ensure data quality, strict peptide and protein tolerances, modification allowances, and a 1% false discovery rate (FDR) were applied. Following normalization by total protein intensity count, pathway analysis was conducted utilizing the PADOG algorithm within Reactome v84 (Homo sapiens, 25/02/2023)23.
Bioinformatic analysis of proteomic data
To visualize differentially expressed proteins (DEPs) resulting from TGF-β1 treatment alone and combination treatment with TGF-β1 and 7-OCT, a volcano plot was constructed using the VolcaNoseR2 web-based application (https://huygens.science.uva.nl/VolcaNoseR2/)24. Differential expression was defined by a log2 fold change threshold of ≤ − 1.5 or ≥ 1.5 and a p-value of < 0.05. Data-driven analysis of protein-protein interactions (PPIs) was performed for DEPs, including both up- and downregulation. This analysis utilized the STRING database (https://string-db.org/)25,26. To gain insights into the biological implications of differential protein expression, gene ontology (GO) enrichment analysis was performed using the Enrichr web-based platform (https://maayanlab.cloud/Enrichr/)27,28,29. This analysis facilitated the classification of DEPs based on their roles in biological processes, cellular components, and molecular functions. To elucidate potential signaling pathway involvement, an enrichment analysis was performed on DEPs. The analysis leveraged Enrichr-KG (https://maayanlab.cloud/enrichr-kg)30, integrating information from three major pathway databases: KEGG (Kyoto Encyclopedia of Genes and Genomes) 2021 Human31,32,33,34, Reactome 202235, and WikiPathway 2021 Human36 databases. Focusing specifically on KEGG pathways, the top 15 pathways showing significant upregulation and downregulation following 7-OCT exposure were visualized via ShinyGO 0.82 (http://bioinformatics.sdstate.edu/go/)37,38.
Molecular docking analysis
Molecular docking analysis was conducted to predict the binding affinity of 7-OCT to several key proteins. We targeted essential components of the canonical TGF-β1 signaling pathway, including the type I TGF-beta receptor (PDB ID: 8YHF)39 and its downstream effector, SMAD 3 (PDB ID: 5ODG)40,41. Furthermore, we selected integrin-linked kinase (ILK; PDB ID: 4HI8)42, a protein identified as downregulated in our proteomic screen. The suitability of these proteins as docking targets was reinforced by the existence of well-characterized inhibitors for each, enabling a comparative analysis with 7-OCT. The required protein crystal structures were sourced from the RCSB Protein Data Bank (PDB; https://www.rcsb.org/)43,44. Correspondingly, the 3D structures for 7-OCT (PubChem CID: 543977)45, SMAD3 Inhibitor (SIS3) (PubChem CID: 10138988)46, and vactosertib (PubChem CID: 54766013)47 were obtained from the PubChem database48. Preparation of both protein and ligand for the docking procedure was carried out using the DockPrep command within UCSF Chimera alpha software (version 1.19)49. The CB-Dock2 server (https://cadd.labshare.cn/cb-dock2/index.php)50 was utilized for cavity-detection guided blind docking and subsequent generation of 3D interaction images. Finally, 2D protein-ligand complex interactions were visualized using BIOVIA Discovery Studio Visualizer (version 21.1.0.20298, San Diego, USA).
Statistical analysis
Quantitative data were presented as mean ± standard deviation (SD). To assess statistically significant differences between the means, a one-way analysis of variance (ANOVA) was conducted, followed by Tukey’s multiple comparison test. GraphPad Prism software (version 8.0.1) was used for all statistical analyses. A p-value less than 0.05 was considered statistically significant.
Results
Effects of 7-OCT on cell viability
The cytotoxic effect of 7-OCT on LX-2 and Huh-7 cells was assessed over a 24-hour treatment period, demonstrating a concentration related effect (Fig. 1). The analysis yielded effective concentrations causing 5%, 10%, and 50% reduction in the LX-2 cell viability (IC5, IC10, and IC50) of 73.04, 110.76, and 376.6 µg/mL, respectively. For Huh-7 cells, the IC5, IC10, and IC50 were 56.83, 58.70, and 64.56 µg/mL, respectively. Accordingly, 50 µg/mL and 100 µg/mL were selected as the upper concentration limits of 7-OCT for Huh-7 and LX-2 cells, respectively, in subsequent experiments.
The effect of 7-OCT on the expression of activated HSCs markers
The antifibrotic potential of 7-OCT was investigated in TGF-β1-activated LX-2 and Huh-7 cell models. 7-OCT suppressed mRNA expression of the key HSC activation markers; actin alpha 2, smooth muscle (ACTA2), transforming growth factor beta receptor 1 (TGFBR1), collagen type I alpha 1 chain (COL1A1), and TIMP metallopeptidase inhibitor 1 (TIMP1) after 48 h. 7-OCT (100 µg/mL) markedly reduced ACTA2, TGFBR1, and COL1A1 expression (Fig. 2A). Additionally, MMP-9 secretion, a hallmark of HSC activation, was decreased by 7-OCT (25–100 µg/mL) compared to the TGF-β1 control (Fig. 2B). The effects of 7-OCT on Huh-7 cells showed a similar trend to those observed in LX-2 cells. These data suggest 7-OCT may specifically target TGF-β1-driven pathways responsible for HSC activation and subsequent hepatic fibrosis.
The effects of 7-OCT on TGF-β1-indcued LX-2 and Huh-7 cells. Relative to TGF-β1 alone, 7-OCT treatment led to a marked reduction in mRNA expression (A) and MMP-9 levels in LX-2 cell (B). Data is presented as mean ± SD. All experiments were performed in triplicate (n = 3). Statistical significance was determined using one-way ANOVA with Tukey’s multiple comparison test: ns (not significant), * (p < 0.05), ** (p < 0.005), *** (p < 0.0005), **** (p < 0.0001).
Western blotting analysis
Protein expression analysis of HSC activation markers, including α-SMA and TGF-β1/SMAD signaling components (phosphorylated and mature SMAD2/3 was measured. TGF-β1 treatment of LX-2 cells resulted in a significant upregulation of these pro-fibrotic markers and signaling proteins relative to control conditions (Fig. 3A). Conversely, co-treatment with 7-OCT markedly attenuated the expression of α-SMA and phosphorylated SMAD3 proteins. The results obtained from Huh-7 cells were consistent with those observed in LX-2 cells, demonstrating that 7-OCT attenuates the phosphorylation of SMAD2/3 proteins. Furthermore, treatment with 7-OCT significantly reduced the expression of collagen type I and TIMP1 proteins (Fig. 3B). These results suggest that 7-OCT exerts its anti-fibrotic effects by disrupting the TGF-β1/SMAD signaling axis, a central pathway responsible for HSC activation during liver fibrosis.
The effect of 7-OCT on the expression of activated HSC protein markers. LX-2 and Huh-7 cells were incubated for 12 h with either TGF-β1 alone or concomitantly with 7-OCT before proceeding with protein extraction. The experiments were conducted in triplicate (n = 3). Data are presented as mean ± SD. Statistical significance was determined using one-way ANOVA with Tukey’s multiple comparison test: * (p < 0.05), ** (p < 0.005), *** (p < 0.0005), **** (p < 0.0001). Full-length images of the original SDS-PAGE gels and PVDF membranes are provided in Supplementary Figure S1–-S7.
Proteomic analysis of the LX-2 cells treated with 7-OCT
To elucidate the molecular mechanisms by which 7-OCT may suppress HSC activation, we utilized a label-free proteomic approach to identify differential protein expression between two conditions: HSCs stimulated with TGF − β1 alone, and HSCs co-treated with TGF − β1 and 7-OCT. Raw proteomic data has been deposited in the ProteomeXchange Consortium (http://proteomecentral.proteomexchange.org) via PRIDE (identifier PXD063183)51. A Venn diagram depicts the 1,570 proteins consistently identified across both treatment groups (Fig. 4A). Differentially expressed proteins (DEPs) were visualized in a volcano plot (Fig. 4B) using the following thresholds: log2 fold change ≤ − 1.5, ≥ 1.5 and p-value < 0.05. This revealed 216 upregulated DEPs (purple dots) and 224 downregulated DEPs (veridian). The ten DEPs exhibiting the highest levels of upregulation and downregulation are highlighted in Table 2. Protein-protein interaction (PPI) networks constructed for both upregulated and downregulated DEPs are visualized in Fig. 4C and E.
Gene Ontology (GO) functional enrichment analysis of differentially expressed proteins (DEPs) revealed divergent functional profiles for proteins upregulated versus downregulated by 7-OCT treatment (Fig. 4D and F). In the biological process category, upregulated proteins were significantly associated with post-transcriptional control and protein management, including intracellular protein trafficking (GO:0006886), regulation of translation initiation (GO:0006446), RNA splicing (GO:0008380), and protein complex assembly (GO:0051259). In contrast, downregulated proteins were enriched in broader biosynthetic pathways, such as gene expression (GO:0010467), cytoplasmic translation (GO:0002181), and the synthesis of peptides and macromolecules (GO:0043043, GO:0009059).
Analysis of cellular components showed distinct subcellular localization patterns. Upregulated DEPs were primarily found in components related to cell structure and transport, including focal adhesions (GO:0005925), cell-substrate junctions (GO:0030055), vesicle coats (GO:0030120), and membrane-bound organelles (GO:0043231). While downregulated proteins were also present at focal adhesions and junctions, they showed unique enrichment within the nucleus (GO:0005634) and non-membrane-bound organelles (GO:0043232).
At the molecular function level, these divergent roles were further defined. Upregulated proteins were primarily involved in the mechanics of protein synthesis, with enrichment for mRNA binding (GO:0003729), translation initiation factor activity (GO:0003743), and guanyl ribonucleotide binding (GO:0032561). Conversely, the functions of downregulated proteins were mainly associated with structural integrity and cell adhesion, including RNA binding (GO:0003723), cadherin binding (GO:0045296), actin binding (GO:0003779), and vinculin binding (GO:0017166).
To investigate the functional implications of protein expression changes, the PPI networks associated with both upregulated and downregulated DEPs were interrogated. Initial signaling pathway analysis was conducted using the Enrichr-KG bioinformatics platform, querying the KEGG 2021 Human, Reactome 2022, and WikiPathway 2021 databases (Fig. 5A–B). Within the resulting network visualizations, pathways identified from KEGG, Reactome, and WikiPathway databases were distinctly colored grey, cyan, and magenta, respectively, with matched DEPs highlighted in green. Subsequent analysis focused specifically on KEGG pathways utilized the ShinyGO 0.82 web tool to determine enrichment based on fold enrichment values, the number of associated genes, and the negative logarithm of the FDR (-log10(FDR)) (Fig. 5C–D). These analyses revealed differential enrichment of key signaling pathways between the up- and downregulated protein sets. Notably, based on fold enrichment, the top five pathways associated with upregulated DEPs were Regulation of Actin Cytoskeleton, Chagas disease, Glucagon signaling pathway, Nucleocytoplasmic transport, and Carbon metabolism. Conversely, the predominant pathways associated with downregulated DEPs included Bacterial invasion of epithelial cells, Ribosome, Apoptosis, Spliceosome, and Escherichia coli infection.
Analysis of differentially expressed proteins (DEPs) following 7-OCT treatment. (A) Venn diagram illustrating the intersection of proteins identified in both the TGF-β1 and 7-OCT treatment conditions. (B) Volcano plot representing DEPs in the 7-OCT treatment group. Upregulated proteins are highlighted in purple, while downregulated proteins are shown in veridian. (C) Protein-protein interaction (PPI) network constructed from downregulated DEPs. (D) Gene Ontology (GO) term enrichment analysis for downregulated DEPs. (E) PPI network constructed from upregulated DEPs. (F) GO term enrichment analysis for upregulated DEPs.
Network and signaling pathway analyses of differentially expressed proteins (DEPs). (A, B) Protein-protein interaction (PPI) networks for upregulated (A) and downregulated (B) DEPs were generated via Enrichr-KG, incorporating gene symbols (green) and mapping to KEGG 2021 Human (grey), Reactome 2022 (cyan), and WikiPathway 2021 Human databases. (C, D) KEGG 2021 Human pathway enrichment analysis using ShinyGO 0.82 identified the top 15 pathways enriched among upregulated (C) and downregulated (D) DEPs.
qRT-PCR validation of proteomically identified pathway modulation
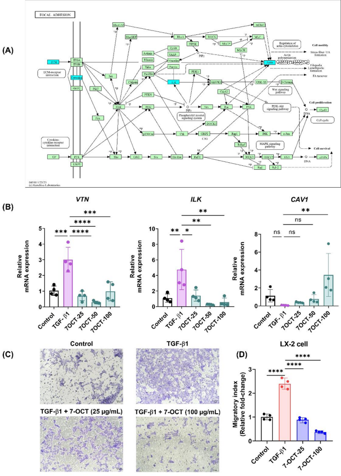
Proteomic analysis revealed that 7-OCT treatment downregulated proteins associated with cell adhesion and the actin cytoskeleton. Key downregulated proteins—including integrin-linked kinase (ILK), vitronectin (VTN), and caveolin 1 (CAV1)—are crucial components of the significantly enriched Focal Adhesion signaling pathway (Fig. 6A). To validate these proteomic findings at the transcript level, we performed real-time quantitative reverse transcription PCR (qRT-PCR) to measure the expression of these corresponding genes. Expression levels in 7-OCT treated samples were evaluated relative to both a negative control and samples treated solely with TGF-β1. The mRNA expression patterns observed for ILK, and VTN were consistent with the proteomic analysis. However, CAV1 mRNA expression was found to be upregulated following 24 h of 7-OCT treatment (Fig. 6B). Treatment with 7-OCT also reduced the expression of ILK, VTN and CAV1 in TGF-β1-stimulated Huh-7 cells (Supplementary Figure S8).
7-OCT attenuates the migratory activity of LX-2 hepatic stellate cells
The presence of TGF-β1 (10 ng/mL) markedly promoted LX-2 cell migration compared with the untreated control (Fig. 6C). In contrast, co-treatment with 7-OCT and TGF-β1 significantly attenuated this migratory response, as indicated by the reduced fold change in migratory index relative to TGF-β1 treatment alone (Fig. 6D). These findings suggest that 7-OCT may modulate the focal adhesion signaling pathway, thereby diminishing the migratory capacity of LX-2 cells.
Validation of 7-OCT-mediated modulation of the focal-adhesion signaling pathway. (A) Modified diagram of the Focal Adhesion pathway (hsa04510), adapted from Kyoto Encyclopedia of Genes and Genomes (KEGG), identified as significantly enriched among downregulated DEPs. Proteins identified in the current proteomic analysis are highlighted in cyan. (B) Relative mRNA expression levels of genes corresponding to selected proteins identified via proteomics, assessed to corroborate the proteomic findings. (C) Representative micrographs of LX-2 cell migration in the transwell assay under different treatment conditions. (D) Quantitative analysis of the relative fold-change in migratory index of LX-2 cells, determined using ImageJ. The relative mRNA expression anaysis and transwell migration assay were performed in quadruplicate (n = 4). Data are presented as mean ± SD. Statistical significance was determined by one-way ANOVA followed by Tukey’s multiple comparison test: ns (not significant), * (p < 0.05), ** (p < 0.005), *** (p < 0.0005), **** (p < 0.0001).
Molecular docking analysis of proteins identified via proteomics
To elucidate the potential binding interactions between 7-OCT and identified protein targets, molecular docking simulations were performed. This analysis focused on selected proteins implicated in TGF-β1-mediated hepatic stellate cell activation whose expression levels were observed to be altered within this study. Specifically, docking was conducted on the TGF-beta receptor (PDB ID: 8YHF), SMAD 3 (PDB ID: 5ODG), and integrin-linked protein kinase (PDB ID: 4HI8) utilizing the CB-Dock2 server. The binding of 7-OCT was evaluated relative to known inhibitors for each respective protein target. Two-dimensional (2D) and three-dimensional (3D) representations of the predicted protein-ligand interactions are presented in Fig. 7. Among the three targets, the simulation predicted the most favorable binding score (− 5.7) for 7-OCT with the TGF-beta receptor compared to the other proteins. Notably, the calculated binding scores for the established inhibitors were consistently lower than those computed for 7-OCT across all investigated protein targets, as detailed in Table 3.
Two-dimensional (2D) and three-dimensional (3D) representations of predicted interactions between selected proteins and ligands. Molecular docking simulations were performed for 7-OCT and known specific inhibitors with (A) type I TGF-beta receptor, (B) SMAD3, and (C) integrin-linked protein kinase, comparing their respective binding modes. The analysis compared the binding of 7-OCT relative to known inhibitors vactosertib (TGF-beta receptor inhibitor), SIS3 (SMAD3 inhibitor) and ILK-IN-3 (integrin linked kinase inhibitor).
Discussion
This research aimed to investigate the effects of 7-OCT, a compound isolated from Moringa oleifera Lam. leaves16 on key cellular mechanisms associated with fibrosis. Utilizing a model of TGF-β1-induced hepatic stellate cells, exposure to 7-OCT led to a reduction in the expression levels of established fibrotic gene markers. Furthermore, a reduction was observed in the phosphorylation of SMAD3, a key transcription factor within the TGF-β1/SMAD signaling cascade. To elucidate the underlying mechanism for the effects of 7-OCT, proteomic analysis was performed, revealing several potential targeted pathways, such as the focal adhesion pathway. Modulation of this pathway was confirmed through real-time qRT-PCR validation. Complementary in silico molecular docking simulations suggested that 7-OCT exhibits favorable binding affinities to relevant candidate proteins, comparing to those of their respective known ligands or inhibitors. Collectively, the findings of this study present the initial evidence supporting the potential anti-fibrotic properties of this compound.
The TGF-β1/SMAD signaling pathway is extensively recognized for its central role in the pathogenesis of liver fibrosis, particularly through its involvement in hepatic stellate cell activation. The initiation of this pathway occurs when TGF-β1 binds to the type II TGF-β receptor (TβRII), which subsequently recruits and phosphorylates the type I TGF-β receptor (TβRI) at specific serine/threonine residues within its cytoplasmic domain. This phosphorylation event creates a docking site for receptor-regulated SMAD proteins (R-SMADs), notably SMAD2 and SMAD3, which are then phosphorylated by TβRI. The phosphorylated SMAD2/3 undergo conformational changes, enabling them to form heteromeric complexes with SMAD452. These complexes translocate into the nucleus, where they function as transcription factors to regulate the expression of target genes within the canonical SMAD-dependent TGF-β signaling cascade. This process culminates in the increased synthesis of extracellular matrix components, such as collagen and fibronectin, which are characteristic features of liver fibrosis pathogenesis. In the present study, it was demonstrated that treatment with 7-OCT significantly downregulated the expression of the TβRI gene (TGFBR1) (Fig. 2A), which encodes the principal receptor for TGF-β1. Furthermore, western blot analysis revealed a reduction in SMAD3 phosphorylation, but not SMAD2, when compared to TGF-β1 treatment alone. These findings suggest that 7-OCT may selectively inhibit the phosphorylation of SMAD3. However, molecular docking analysis indicated that 7-OCT exhibited a more favorable binding affinity for the TGF-β receptor than for SMAD3, implying that 7-OCT may interfere with upstream signaling events that ultimately reduce SMAD transcription factor phosphorylation. Consequently, further molecular investigations are warranted to elucidate the precise mechanism by which 7-OCT modulates SMAD3 phosphorylation and to confirm its potential direct interaction with the TGF-β receptor. Future studies including known inhibitors, such as vactosertib (TGFBR1) and SIS3 (SMAD3), are important for validating the effects of 7-OCT by comparing its activity directly against these established compounds. Nevertheless, the observed reductions in HSC activation markers, including α-SMA, collagen type I, and MMP-9, support the potential anti-fibrotic effects of 7-OCT via modulation of the TGF-β/Smad signaling pathway.
In this study, differential phosphorylation patterns of SMAD2 and SMAD3 were observed (Fig. 3A). Notably, the findings indicate a more prominent role for SMAD3 in liver fibrogenesis compared to SMAD2. Previous research demonstrated that overexpression of SMAD2 in TGF-β1-stimulated LX-2 cells attenuates collagen synthesis, whereas SMAD3 overexpression produces the opposite effect53. It was proposed that SMAD2 may inhibit SMAD3 phosphorylation, thereby preventing SMAD3 nuclear translocation. Similarly, a review corroborated the pro-fibrotic function of SMAD3 and the protective role of SMAD2, showing that deletion of SMAD3 impedes the epithelial-to-myofibroblast transition54. Consequently, multiple studies have focused on SMAD3 modulation to mitigate the progression and pathogenesis of hepatic fibrosis in both in vitro and in vivo models55,56,57. Collectively, these findings may account for the observed contrasting phosphorylation levels of SMAD2 and SMAD3 following 7-OCT treatment, wherein SMAD2 phosphorylation in contrast to SMAD3 exhibited an increasing trend, supporting the potential inhibitory effect of this compound. A key future direction is to determine whether the effects of 7-OCT are mediated by its direct binding to SMAD3. To this end, biophysical interaction assays (e.g., co-immunoprecipitation or surface plasmon resonance) are required to validate this proposed mechanism and provide a more detailed molecular understanding.
The non-stellate liver cell line Huh‑7 was included in this study in order to investigate whether 7-OCT also affects other hepatic cell types. Upon stimulation with TGF‑β1, these cells displayed increased expression of fibrogenic markers — namely the COL1A1 and ACTA2 genes (Fig. 2A) — and elevated levels of SMAD2/3 proteins (Fig. 3B). Treatment with 7-OCT resulted in a trend towards reduced expression of these markers, similar to the response observed in the hepatic stellate cell line LX‑2. Therefore, the data suggest that the effect of 7-OCT may extend beyond stellate cells to hepatocyte-like cells, implying a broader impact within the liver cellular milieu.
To identify potential anti‑fibrotic targets of 7‑OCT beyond established signaling pathways, we conducted a proteomic analysis of TGF‑β1–stimulated HSCs co‑treated with 7‑OCT. This approach revealed modulation of multiple pathways, among which focal adhesion signaling—mediated principally by focal adhesion kinase (FAK)—is known to orchestrate key pathogenic events in liver fibrosis, including HSC activation, migration, survival, and extracellular matrix production58,59,60. Notably, treatment with 7‑OCT led to a reduction in focal adhesion–associated proteins such as vitronectin (VTN), integrin‑linked kinase (ILK), and caveolin‑1 (CAV1). VTN functions as a cell–substrate adhesion molecule, whereas ILK and CAV1 serve as scaffolding proteins that facilitate critical protein–protein interactions during cellular activation61. Quantitative real‑time RT‑PCR confirmed that the mRNA and protein levels of VTN and ILK both declined following 7‑OCT exposure, while CAV1 exhibited an opposing trend (Fig. 6B). Interestingly, the Transwell migration assay (Fig. 6C) revealed that co-treatment with 7-OCT and TGF-β1 markedly reduced the migratory capacity of LX-2 cells. These results support the hypothesis that 7-OCT impairs cell adhesion and motility. Although direct evidence linking VTN and ILK to the progression of liver fibrosis remains sparse, prior studies have demonstrated that CAV1 negatively regulates the TGF‑β/SMAD axis by mediating internalization and degradation of TβRI, thereby attenuating SMAD activation and epithelial‑to‑mesenchymal transition62. The observed upregulation of CAV1 in our system may thus contribute to inhibition of HSC activation under TGF‑β1 challenge via suppression of TGF‑β/SMAD signaling. Further mechanistic studies are necessary to validate the direct role of 7-OCT in modulating CAV1 and its impact on TGF-β/SMAD–driven fibrogenesis. Specifically, an in vitro cell migration assay should be performed to functionally confirm our proteomic and in vivo findings, which showed that 7-OCT significantly decreases proteins in the focal adhesion pathway.
In summary, this study demonstrates that 7‑OCT possesses potential anti‑fibrotic activity by modulating the TGF‑β/SMAD signaling cascade. Our proteomic analysis further revealed several key pathways and candidate target proteins that merit more detailed mechanistic investigation and drug‑development efforts. This includes how the in vitro findings reflect the intricate pathophysiology of liver fibrosis in vivo. In addition, the roles of upstream and downstream effectors within the TGF‑β/SMAD pathway remain to be validated. Moreover, targeted validation assays are critically needed to confirm the reliability of our high‑throughput proteomic data and to verify the binding affinities between 7‑OCT and the candidate proteins identified through in silico docking. While 7-OCT demonstrated anti-fibrotic properties in LX-2 cells, further validation is required to confirm its efficacy across a broader range of hepatic cells. The inclusion of other pivotal fibrogenic cell lines or primary cells in subsequent experiments would provide more robust evidence for its effect. Moreover, this expanded approach would yield deeper insights into the cellular mechanisms governing the response to TGF-β activation. Overall, this work provides valuable insights into the biological activity of 7‑OCT in the context of hepatic fibrosis and establishes a solid foundation for future anti‑fibrotic drug development.
Data availability
The datasets generated during and/or analyzed during the current study are available in the PRIDE repository, PXD063183. Alternatively, reviewers can access the dataset by logging in to the PRIDE website using the following account details: Username: [reviewer\_pxd063183@ebi.ac.uk](mailto: reviewer_pxd063183@ebi.ac.uk) Password: 1zf7BFOFFJFG https://www.ebi.ac.uk/pride/archive/projects/PXD063183.
References
Acharya, P., Chouhan, K., Weiskirchen, S. & Weiskirchen, R. Cellular mechanisms of liver fibrosis. Front. Pharmacol. 12, 671640 (2021).
Tsuchida, T. & Friedman, S. L. Mechanisms of hepatic stellate cell activation. Nat. Rev. Gastroenterol. Hepatol. 14, 397–411 (2017).
Luangmonkong, T., Parichatikanond, W. & Olinga, P. Targeting collagen homeostasis for the treatment of liver fibrosis: opportunities and challenges. Biochem. Pharmacol. 215, 115740 (2023).
Bataller, R. & Brenner, D. A. Liver fibrosis. J. Clin. Invest. 115, 209–218 (2005).
Devarbhavi, H. et al. Global burden of liver disease: 2023 update. J. Hepatol. 79, 516–537 (2023).
PubChem. PubChem Compound Summary for CID 15981237. Resmetirom (2025). https://pubchem.ncbi.nlm.nih.gov/compound/Resmetirom
Xu, W. et al. A review of edible plant-derived natural compounds for the therapy of liver fibrosis. Eur. J. Gastroenterol. Hepatol. 35, 133–152 (2023).
Shu, Y., Liu, X., Huang, H., Wen, Q. & Shu, J. Research progress of natural compounds in anti-liver fibrosis by affecting autophagy of hepatic stellate cells. Mol. Biol. Rep. 48, 1915–1924 (2021).
Chen, S. R., Chen, X. P., Lu, J. J., Wang, Y. & Wang, Y. T. Potent natural products and herbal medicines for treating liver fibrosis. Chin. Med. 10, 7 (2015).
Pan, X. et al. A comprehensive review of natural products against liver fibrosis: flavonoids, quinones, lignans, phenols, and acids. Evid. Based Complement. Alternat. Med. 2020, 7171498 (2020).
Aly, O. et al. Hepatoprotective effect of Moringa Oleifera extract on TNF-α and TGF-β expression in acetaminophen-induced liver fibrosis in rats. Egypt. J. Med. Hum. Genet. 21, 69 (2020).
Wahyu, I., Suryono, S. & Azham, P. Effects of Moringa Oleifera leaf extract on the liver of Experimentally-Induced diabetic Wistar rats. Folia Med. Indones. 59, 150–155 (2023).
Hamza, A. A. Ameliorative effects of Moringa Oleifera lam seed extract on liver fibrosis in rats. Food Chem. Toxicol. 48, 345–355 (2010).
Monraz-Méndez, C. A. et al. Moringa Oleifera improves MAFLD by inducing epigenetic modifications. Nutrients 14, 4225 (2022).
Su, X. et al. Moringa Oleifera Lam.: A comprehensive review on active components, health benefits and application. RSC Adv. 13, 24353–24384 (2023).
Wisitpongpun, P. et al. In vitro Bioassay-Guided identification of anticancer properties from Moringa Oleifera Lam. Leaf against the MDA-MB-231 cell line. Pharmaceuticals 13, 464 (2020).
Roeb, E. Matrix metalloproteinases and liver fibrosis (translational aspects). Matrix Biol. 68–69, 463–473 (2018).
Wang, Q. et al. Dynamic features of liver fibrogenesis and fibrosis resolution in the absence of matrix metalloproteinase–9. Mol. Med. Rep. 20, 5239–5248 (2019).
Schneider, C. A., Rasband, W. S. & Eliceiri, K. W. NIH image to imageJ: 25 years of image analysis. Nat. Methods. 9, 671–675 (2012).
Robert, S., Gicquel, T., Bodin, A., Lagente, V. & Boichot, E. Characterization of the MMP/TIMP imbalance and collagen production induced by IL-1β or TNF-α release from human hepatic stellate cells. PloS One. 11, e0153118 (2016).
Rao, X., Huang, X., Zhou, Z. & Lin, X. An improvement of the 2 -∆∆CT method for quantitative real-time polymerase chain reaction data analysis. Biostat Bioinforma Biomath. 3, 71 (2013).
Krobthong, S. et al. Utilizing quantitative proteomics to identify Species-Specific protein therapeutic targets for the treatment of leishmaniasis. ACS Omega. 7, 12580–12588 (2022).
Griss, J. et al. ReactomeGSA - Efficient multi-omics comparative pathway analysis. Mol. Cell. Proteom. 19, 2115–2125 (2020).
Goedhart, J. & Luijsterburg, M. S. VolcaNoseR is a web app for creating, exploring, labeling and sharing volcano plots. Sci. Rep. 10, 20560 (2020).
Szklarczyk, D. et al. STRING v11: Protein–protein association networks with increased coverage, supporting functional discovery in genome-wide experimental datasets. Nucleic Acids Res. 47, 607–613 (2019).
Szklarczyk, D. et al. The STRING database in 2023: protein–protein association networks and functional enrichment analyses for any sequenced genome of interest. Nucleic Acids Res. 51, 638–646 (2023).
Chen, E. Y. et al. Enrichr: interactive and collaborative HTML5 gene list enrichment analysis tool. BMC Bioinform. 14, 128 (2013).
Kuleshov, M. V. et al. Enrichr: a comprehensive gene set enrichment analysis web server 2016 update. Nucleic Acids Res. 44, 90–97 (2016).
Xie, Z. et al. Gene set knowledge discovery with enrichr. Curr. Protocols. 1, e90 (2021).
Evangelista, J. E. et al. Enrichr-KG: bridging enrichment analysis across multiple libraries. Nucleic Acids Res. 51, 168–179 (2023).
Kanehisa, M. Toward Understanding the origin and evolution of cellular organisms. Protein Sci. 28, 1947–1951 (2019).
Kanehisa, M., Furumichi, M., Sato, Y., Kawashima, M. & Ishiguro-Watanabe M. KEGG for taxonomy-based analysis of pathways and genomes. Nucleic Acids Res. 51, 587–592 (2023).
Kanehisa, M., Furumichi, M., Sato, Y., Matsuura, Y. & Ishiguro-Watanabe, M. KEGG: biological systems database as a model of the real world. Nucleic Acids Res. 53, D672–D677 (2025).
Kanehisa, M. & Goto, S. K. E. G. G. Kyoto encyclopedia of genes and genomes. Nucleic Acids Res. 28, 27–30 (2000).
Milacic, M. et al. The reactome pathway knowledgebase 2024. Nucleic Acids Res. 52, 672–678 (2024).
Agrawal, A. et al. WikiPathways 2024: next generation pathway database. Nucleic Acids Res. 52, 679–689 (2024).
Ge, S. X., Jung, D. & Yao, R. ShinyGO: a graphical gene-set enrichment tool for animals and plants. Bioinformatics 36, 2628–2629 (2020).
Luo, W. & Brouwer, C. Pathview: an R/Bioconductor package for pathway-based data integration and visualization. Bioinformatics 29, 1830–1831 (2013).
Wang, F., Cheng, W., Lv, Z., Meng, Q. & Xu, Y. The Crystal Structure of the Type I TGF beta receptor from Biortus (2024). https://doi.org/10.2210/pdb8yhf/pdb
Martin-Malpartida, P. et al. Structural basis for genome wide recognition of 5-bp GC motifs by SMAD transcription factors. Nat. Commun. 8, 2070 (2017).
Kaczmarska, Z., Marquez, J. A. & Macias, M. J. Crystal structure of Smad3-MH1 bound to the GGCT site (2017).
Stiegler, A. L. et al. Structure of integrin-linked kinase ankyrin repeat domain in complex with PINCH1 LIM1 domain collected at high energy, wavelength 0.32800, (2013). https://doi.org/10.2210/pdb4hi8/pdb
Berman, H. M. et al. The protein data bank. Nucleic Acids Res. 28, 235–242 (2000).
Berman, H., Henrick, K. & Nakamura, H. Announcing the worldwide protein data bank. Nat. Struct. Mol. Biol. 10, 980–980 (2003).
PubChem. PubChem Compound Summary for CID 543977, 7-Octenoic acid (2025). https://pubchem.ncbi.nlm.nih.gov/compound/7-Octenoic-acid
PubChem. PubChem Compound Summary for CID 10138988, SIS3 free base (2025). https://pubchem.ncbi.nlm.nih.gov/compound/SIS3-free-base
PubChem. PubChem Compound Summary for CID 54766013, Vactosertib (2025). https://pubchem.ncbi.nlm.nih.gov/compound/Vactosertib
Kim, S. et al. PubChem 2023 update. Nucleic Acids Res. 51, 1373–1380 (2023).
Pettersen, E. F. et al. UCSF Chimera—A visualization system for exploratory research and analysis. J. Comput. Chem. 25, 1605–1612 (2004).
Liu, Y. et al. CB-Dock2: improved protein–ligand blind Docking by integrating cavity detection, Docking and homologous template fitting. Nucleic Acids Res. 50, 159–164 (2022).
Perez-Riverol, Y. et al. The PRIDE database resources in 2022: a hub for mass spectrometry-based proteomics evidences. Nucleic Acids Res. 50, 543–552 (2022).
Deng, Z. et al. TGF-β signaling in health, disease and therapeutics. Signal. Transduct. Target. Ther. 9, 61 (2024).
Zhang, L. et al. Smad2 protects against TGF-β1/Smad3-mediated collagen synthesis in human hepatic stellate cells during hepatic fibrosis. Mol. Cell. Biochem. 400, 17–28 (2015).
Xu, F., Liu, C., Zhou, D. & Zhang, L. TGF-β/SMAD pathway and its regulation in hepatic fibrosis. J. Histochem. Cytochem. 64, 157–167 (2016).
Latella, G. et al. Targeted disruption of Smad3 confers resistance to the development of dimethylnitrosamine-induced hepatic fibrosis in mice. Liver Int. 29, 997–1009 (2009).
Dinarvand, N., Afarin, R., Shakerian, E., Bavarsad, S. S. & Mohammadtaghvaei, N. The effect of Saraglitazar on TGF-β-induced smad3 phosphorylation and expression of genes related to liver fibrosis in LX2 cell line. Mol. Biol. Rep. 51, 541 (2024).
Yang, Z. et al. TGF-β1/Smad3 upregulates UCA1 to promote liver fibrosis through DKK1 and miR18a. J. Mol. Med. 100, 1465–1478 (2022).
Zhao, X. K. et al. Focal adhesion kinase regulates hepatic stellate cell activation and liver fibrosis. Sci. Rep. 7, 4032 (2017).
Huang, T. et al. Focal adhesion kinase promotes aerobic Glycolysis in hepatic stellate cells via the Cyclin D1/c-Myc/MCT-1 pathway to induce liver fibrosis. Sci. Rep. 15, 4552 (2025).
Weng, Y. et al. Liver epithelial focal adhesion kinase modulates fibrogenesis and Hedgehog signaling. JCI Insight 5 (2020).
The UniProt, C. UniProt: the universal protein knowledgebase in 2025. Nucleic Acids Res. 53, 609–617 (2025).
Hwangbo, C. et al. Syntenin regulates TGF-β1-induced Smad activation and the epithelial-to-mesenchymal transition by inhibiting caveolin-mediated TGF-β type I receptor internalization. Oncogene 35, 389–401 (2016).
Acknowledgements
The authors wish to express their sincere appreciation to Associate Professor Dr. Saranyapin Potikanond (Department of Pharmacology, Faculty of Medicine, Chiang Mai University) for the generous provision of LX-2 cells, which were essential for the completion of this research. The authors used ChatGPT (OpenAI, San Francisco, USA) and Gemini (Google DeepMind, London, UK), were used to assist in paraphrasing and improving the language clarity of the manuscript. All scientific content and interpretations were developed, reviewed, and verified by the authors.
Funding
This work was supported by Thailand Science Research and Innovation and Naresuan University (R2569B106) and Global and Frontier Research University (R2568C002).
Author information
Authors and Affiliations
Contributions
This research was contributed by authors “conceptualization, K.U. and W.B.; methodology, W.B., P.S, and K.S; formal analysis, W.B., S.K. and Y.Y; investigation, W.B.; resources, P.P., and K.D ; data curation, K.U., and Y.T.; writing—original draft preparation, W.B.; writing—review and editing, W.B., A.F. and K.U.; visualization, K.U. and W.B.; supervision, K.U.; funding acquisition, K.U. All authors have read and agreed to the published version of the manuscript.
Corresponding author
Ethics declarations
Competing interests
The authors declare no competing interests.
Additional information
Publisher’s note
Springer Nature remains neutral with regard to jurisdictional claims in published maps and institutional affiliations.
Supplementary Information
Below is the link to the electronic supplementary material.
Rights and permissions
Open Access This article is licensed under a Creative Commons Attribution-NonCommercial-NoDerivatives 4.0 International License, which permits any non-commercial use, sharing, distribution and reproduction in any medium or format, as long as you give appropriate credit to the original author(s) and the source, provide a link to the Creative Commons licence, and indicate if you modified the licensed material. You do not have permission under this licence to share adapted material derived from this article or parts of it. The images or other third party material in this article are included in the article’s Creative Commons licence, unless indicated otherwise in a credit line to the material. If material is not included in the article’s Creative Commons licence and your intended use is not permitted by statutory regulation or exceeds the permitted use, you will need to obtain permission directly from the copyright holder. To view a copy of this licence, visit http://creativecommons.org/licenses/by-nc-nd/4.0/.
About this article
Cite this article
Buakaew, W., Srimueang, K., Sutana, P. et al. Proteomic analysis of 7-octenoic acid antifibrotic effects in TGF-β1 activated hepatic stellate cells. Sci Rep 15, 45609 (2025). https://doi.org/10.1038/s41598-025-29722-8
Received:
Accepted:
Published:
Version of record:
DOI: https://doi.org/10.1038/s41598-025-29722-8






