Abstract
The majority of pregnancy loss in ruminants occurs during the first two months of gestation, and a failure in placenta development is a major cause of pregnancy loss in cattle after day 20. Gaining a cell-type level understanding of normal placental development is essential for uncovering how this critical organ, responsible for nutrient exchange, gas transfer, and waste removal, fails during pregnancy loss. This study integrated single-cell RNA sequencing (scRNA-seq) from sheep and cattle during early placental development. Nineteen distinct cell populations were identified across species, with mesenchymal, epithelial, and trophoblast cells showing largely conserved expression profiles. Interestingly, two trophoblast clusters were unique to cattle, with one expressing IFNT2 (uninucleate) and another expressing CSH2 and PAG17 (binucleate). Genes associated with epithelial-to-mesenchymal transition (EMT), such as SNAI1, SNAI2, ZEB1, VIM, CDH1, and CLDN4, showed dynamic and prominent expression patterns in trophoblasts. Pseudotime and cell-cell signaling analyses supported the occurrence of EMT in uninucleate trophoblasts. Gene ontology comparisons revealed similarities between ruminant and human extravillous trophoblasts, suggesting conserved EMT across placental types. Collectively, these findings highlight EMT as a potentially critical process in early ruminant placentation.
Similar content being viewed by others
Introduction
Pregnancy loss remains a challenge to reproductive efficiency in ruminant livestock production systems, contributing to significant economic losses1,2. A successful pregnancy depends on the development and maintenance of a functional placenta, which plays a central role in supporting fetal growth through nutrient exchange, waste removal, and immunological protection3,4,5. Disruptions in placental development or function are associated with pregnancy failure, yet the underlying cellular and molecular mechanisms are not completely understood6.
After implantation in ruminants, the conceptus directly adheres to and interacts with the maternal endometrium4,7. Uninucleate trophoblast cells (UNC) produce interferon tau (IFNT), the maternal recognition of pregnancy signal that prevents regression of the corpus luteum by prostaglandin F2 alpha, resulting in the continued production of progesterone in both sheep and cattle3,5. Placentation is characterized by the development and differentiation of specialized trophoblast cell types, including UNC and binucleate cells (BNC)4,7. BNCs contribute to the formation of the synepitheliochorial placenta, a structure unique to ruminants that facilitates both physical attachment and biochemical communication between maternal and fetal tissues4,8,9. BNC synthesize and secrete unique proteins, including pregnancy-associated glycoproteins (PAGs) and bovine placental lactogen, as well as form the foundation of placenta cotyledons8,9. In sheep, and perhaps to some extent in cattle, BNCs can migrate and fuse with maternal endometrial epithelial cells and form extensive syncytial plaques which persist throughout pregnancy7.
Ruminants form specialized placentome structures, characterized by the interdigitation of maternal caruncular endometrium and placental cotyledons10,11. The chorionic villi within cotyledons elongate and undergo extensive branching into the maternal caruncles to form placentomes, greatly expanding the surface area available for maternal-fetal exchange of nutrients4,7,9. Cattle and sheep have between 75 and 125 placentomes in total7. The overall morphology of these structure varies by species, forming a convex structure in cattle and concave in sheep7,9. Placentome formation is essential to support a successful pregnancy, and pregnancy loss after day 30 in cattle has been associated with improper cotyledon development10,11.
Single-cell transcriptomics (single cell RNA-seq or scRNA-seq) has been used to understand the cellular heterogeneity and gene expression dynamics within the bovine and ovine placenta12,13,14,15,16. These studies identified cell populations of the developing sheep and cattle conceptus, and mature bovine placenta. In cattle, differentiation trajectories from UNC to BNC were constructed, and key transcription factors and regulatory networks likely involved in these differentiation processes were identified12,13. Collectively, these studies have provided a foundational view of cellular composition and gene expression patterns in both sheep and cattle placenta at different gestational stages.
Comparative single-cell transcriptomic studies across ruminant species offer a powerful strategy for identifying conserved and unique molecular networks that govern placental development and function. Following cross-species scRNA-seq data integration, we investigated the shared extent of cell populations and their gene expression dynamics in the crucial post-implantation stage of placental development. Further, interpreting these results enables the modeling of key developmental processes occurring directly after implantation and provides an ontology-based comparative analysis with cell types of the human placenta, which exhibits different structural and invasiveness characteristics to ruminants. Understanding conserved and divergent gene expression patterns will highlight fundamental regulators of placental function and key contributors to pregnancy outcomes across ruminants.
Results
Cross-species integration of post-implantation cattle and sheep placenta
Integration of scRNA-seq data from post-implantation cattle and sheep placentae identified 17 conserved cell populations classified into four major categories: trophoblast (10 clusters), epithelium (1 cluster), mesenchyme (4 clusters), and immune (1 cluster) (Fig. 1A). Among these, one uninucleate trophoblast cluster (UNC 7) and one binucleate trophoblast cluster (BNC 2) were unique to cattle (Fig. 1B). To assess potential maternal contamination, the expression of endometrial epithelial markers LGR5 and HOXA10 was examined (Fig. 1C)17,18,19. LGR5 expression was undetectable across all trophoblast and mesenchyme clusters, and HOXA10 was expressed only within the MES 3 cluster and in less than 50% of cells within this cluster.
Mesenchymal cells accounted for 46.3% and 53.5% of total cells in cattle and sheep placenta, respectively, and were identified by expression of COL3A1 and VIM, (Fig. 1C)13. MES 1 was the most abundant mesenchymal population (31.67 in cattle; 36.2% in sheep), followed by MES 2 (12.5% and 9.1%), MES 3 (1.3% and 6.2%), and MES 4 (1.0% and 2.0%). Proliferative activity, determined by expression of TOP2A and MKI67, was evident in MES 2 and MES 4, with PCNA expression also noted in MES 220. Expression of mesenchymal, fibroblast, pericyte, vascular smooth muscle cell, and myofibroblast marker genes were further explored in Supplemental Fig. 1.
Uninucleate trophoblast clusters were distinguished by the expression of GATA3, CITED1, CITED2, and PAG2 (Fig. 1C)13. UNCs comprised 32.7% of cattle and 31.4% of sheep cells. In cattle, the largest UNC clusters were UNC 1 (9.6%), UNC 5 (5.4%), and UNC 2 (5.2%), while in sheep, UNC 4 (11.9%) and UNC 3 (8.9%) predominated. Only the cattle-specific UNC 7 cluster expressed IFNT2, while there was no detectable expression of IFNT in sheep at this time point16. In both species, BNC clusters lacked UNC markers and expressed the binucleate-specific genes PAG5, CSH2, and PAG17 (Fig. 1C).
Other conserved cell types included EPI which expressed EPCAM and WFDC2, a proliferative epithelial cluster (PROLIF) near UNC 5 expressing PCNA, TOP2A, and MKI67, a macrophage cluster (MAC) expressing C1QA, C1QB, and BOLA, and a fetal blood cell population (FBC) expressing HBA and HBG (Fig. 1C)21,22,23,24. Additional epithelium marker gene expression was interrogated in Supplemental Fig. 1F. An unclassified population (UNK) lacked clear marker gene expression and could not be definitively assigned to any lineage. Combined, these five clusters represented 18.1% of cells in cattle and 11.2% in sheep. A comprehensive list of DEGs across all clusters is provided in Supplemental File 1.
Integrated cell populations of post-implantation sheep (n = 3) and cattle (n = 6) conceptus. (A) UMAP overlay of integrated cell populations of post implantation sheep and cattle conceptus, (B) UMAP of cell populations separated by species, and (C) dotplot of marker genes used to differentiate cell populations, which are color coded below the gene names, and *PAG5 indicating the gene name for sheep which differs from cattle in the annotation (ENSOARG00000000700). Abbreviations: mesenchymal (MES), uninucleate cell (UNC), binucleate cell (BNC), epithelial (EPI), proliferative (PROLIF), macrophages (MAC), fetal blood cell (FBC), unknown cell type (UNK).
Differentially expressed genes between species and cell types
Species-specific differential expression was assessed for each conserved cluster using pseudobulk analysis (Supplemental File 2). Notable DEGs related to EMT were observed in UNC clusters 1, 2, and 4 and therefore DEGs and pathways are highlighted in Fig. 2. In UNC 1, 2,266 genes were upregulated and 284 downregulated in cattle relative to sheep (Fig. 2A). Upregulated genes in UNC 1 in cattle included mesenchymal markers (VIM, COL1A2, FN1) and transcription factors involved with epithelial-to-mesenchymal transition (TWIST1, SNAI1)25,26,27. These upregulated genes were enriched within protein localization and metabolic regulation pathways (Fig. 2C), while downregulated genes in cattle UNC 1 cells were enriched in oxidative phosphorylation, ATP synthesis, and intracellular transport (Fig. 2B).
In UNC 2, 989 genes were upregulated and 415 downregulated in cattle relative to sheep. Upregulated genes included VIM, CLDN4, HAND1, FN1, IGF2, and CDH1 (Fig. 2D). Downregulated genes were enriched in protein localization, intracellular transport, and catabolic processes (Fig. 2E), whereas upregulated genes were enriched in localization and small molecule metabolism pathways (Fig. 2F). In UNC 4, 3,112 genes were upregulated and 127 downregulated, with upregulated genes including COL1A1, COL1A2, VIM, FN1, HAND1, SNAI1, and SNAI2 (Fig. 2G). Enrichment analyses (Supplemental File 3) indicated downregulation in apoptotic signaling, organelle assembly, cellular component organization, and protein localization pathways (Fig. 2H), while upregulated genes were linked to intracellular transport and protein modification (Fig. 2I).
Differentially expressed genes and enriched gene ontology (GO) pathways between cattle (n = 6) and sheep (n = 3) cell types potentially undergoing epithelial to mesenchymal transition. (A) Differentially expressed genes between species for UNC 1, (B) enriched GO pathways for downregulated genes, and (C) enriched pathways for upregulated genes. (D) Differentially expressed genes between species for UNC 2, (E) enriched GO pathways for downregulated genes, and (F) enriched pathways for upregulated genes. (G) Differentially expressed genes between species for UNC 4, (H) enriched GO pathways for downregulated genes, and (I) enriched pathways for upregulated genes.
To further explore potential signatures of EMT in ruminant trophoblast populations, clusters were grouped as uninucleate trophoblasts (UNC: UNC 3, 6, and 8), putative EMT clusters (UNC-EMT: UNC 1, 2, and 4), and mesenchymal cells (MES: MES 1, 2, and 4) within the integrated sheep and cattle dataset (Fig. 3A). Comparison of UNC-EMT vs. UNC revealed 362 upregulated and 277 downregulated genes. UNC-EMT upregulated genes included mesenchymal markers COL1A2, IGF2, and VIM, and EMT-associated genes RBP4, APOE, and SPARC, supporting evidence of a transitional state between epithelial and mesenchymal identities28,29,30 (Fig. 3B). These upregulated genes were enriched in epithelial migration, collagen metabolism, and developmental processes (Fig. 3C). There was no significant pathway enrichment for downregulated genes.
Differential expression analysis in MES vs. UNC clusters resulted in 489 upregulated and 1,190 downregulated genes (Fig. 3D). Genes upregulated in UNC included PAG2, CITED1, TKDP1, while downregulated genes included COL4A2, ZEB1, COL14A1, and IGFBP2. Downregulated genes were enriched in pathways related to morphogenesis and cell migration (Fig. 3E), and upregulated genes were enriched in cell adhesion and locomotion pathways, which are both characteristic of trophoblast and mesenchymal cell types (Fig. 3F) (Supplemental File 4). Lastly, differential expression analysis of UNC-EMT vs. MES yielded 1,605 upregulated and 2,117 downregulated genes (Fig. 3G). Differentially upregulated genes in UNC-EMT included GATA3, EPCAM, and PAG2, while downregulated genes included IGF2, SNAI1, and SNAI2. The UNC-EMT cell types are expected to retain expression of trophoblast-specific genes while expressing mesenchymal markers at low levels. Genes downregulated in UNC-EMT compared with MES cell types were enriched in pathways related to vasculature and tissue development, cell differentiation, cellular and developmental processes, motility, and locomotion (Fig. 3H) (Supplemental File 4). In contrast, upregulated genes in UNC-EMT compared with MES were enriched in pathways related to cell migration, cell adhesion, localization, metabolic processes, and signal transduction (Fig. 3I) (Supplemental File 4). The UNC-EMT population is expected to be involved in cell migration during early placental development.
Differentially expressed genes (DEGs) between three groups of cells including uninucleate trophoblasts (UNCs), UNCs undergoing EMT (UNC-EMT), and mesenchymal cells (MES) in the integrated sheep and cattle (n = 9) dataset. (A) Integrated RPCA plot highlighting the three cell groups queried for differential expression. (B) DEGs between UNC and UNC-EMT and (C) enriched upregulated pathways. (D) DEGs between MES and UNC, (E) enriched downregulated and (F) enriched upregulated pathways. (G) DEGs between MES and UNC-EMT, (H) enriched downregulated and (I) enriched upregulated pathways.
Modeling EMT across pseudotime
To further examine EMT, a focused, unsupervised pseudotime trajectory was constructed using UNC, UNC-EMT, and MES clusters (Fig. 4A). Across the trajectory, 12,615 genes were differentially expressed. Epithelial and trophoblast-specific genes (CDH1, CLDN4, GATA3, OCLN, PAG2) decreased in expression over pseudotime, while mesenchymal and EMT-associated genes (FN1, SNAI1, SNAI2, TWIST1, VIM, ZEB1) increased in expression (Fig. 4B)27. Expression of epithelial, EMT, and mesenchymal marker genes was further interrogated across UNC (Fig. 4C) and MES (Fig. 4D) clusters. Epithelial gene expression was most prominent in UNC clusters 3 and 5–8 (Fig. 4C), whereas mesenchymal and EMT-associated genes, SNAI1, SNAI2, and TWIST1, were not only enriched in MES 1 and MES 2, but also expressed in a subset of UNC 1 cells (Figs. 4E–G), suggesting this UNC cluster may represent a transitional trophoblast population. Expression of four transcription factors (SNAI1, SNAI2, TWIST1, and ZEB1) were further confirmed in FeaturePlots (Supplemental Fig. 2 A). Further, a separate trajectory analysis (Genes2Genes) independently characterized a trajectory modeling EMT (Supplemental Fig. 2B).
Modeling epithelial to mesenchymal transition (EMT) in the post-implantation sheep (n = 3) and cattle (n = 6) placenta. (A) Trajectory plot of EMT and trophoblast differentiation using a subset of only trophoblast and mesenchymal populations, (B) changes in expression of EMT-related genes across the pseudotime trajectory, (C) dotplot displaying expression of genes involved in EMT in UNC and (D) MES populations. (E) Violin plot displaying expression of three EMT-related transcription factors across cell populations. Abbreviations: mesenchymal (MES), uninucleate cell (UNC), binucleate cell (BNC), epithelial (EPI), proliferative (PROLIF), macrophages (MAC), fetal blood cell (FBC).
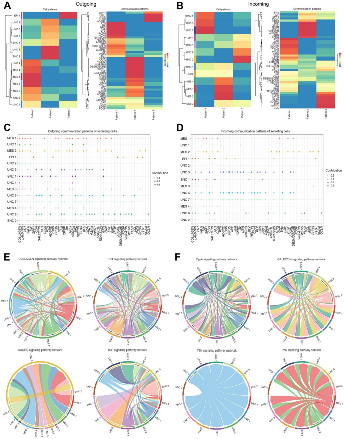
Inferring cell-cell communication pathways
Inferred ligand-receptor analysis identified distinct outgoing and incoming communication networks among trophoblast, mesenchymal, and epithelial populations. Outgoing signaling patterns grouped MES and EMT-like UNC clusters (UNC 1, 2, and 4) into Pattern 1, which consisted of 19 pathways (Fig. 5A). Pattern 2 included non-EMT UNCs (UNC 3, 6, 7, and 8) and BNCs, and contained 22 pathways. Pattern 3 included only the epithelial cluster, with just five predominant outgoing pathways. Incoming signaling patterns were categorized into Pattern 1 (UNC 3, 6, and 7), Pattern 2 (UNC 1, MES 1–4), and Pattern 3 (EPI, UNC 8, BNC 1, BNC 2) (Fig. 5B). UNC 2 was equally represented in Patterns 1 and 2. Incoming signaling Pattern 1 consisted of 20 pathways, while Patterns 2 and 3 involved 13 and 15 pathways, respectively.
Pathway-specific contributions are shown in Fig. 5C (outgoing) and 5D (incoming). Four outgoing pathways (COLLAGEN, ADGRG, FN1, and IGF) were shared among UNC 1, 2, and 4 (Fig. 5E). MES and UNC clusters acted as senders and receivers in the COLLAGEN, FN1, and IGF signaling pathways. All populations acted as senders for ADGRG, with UNC 8 as the sole receiver. Four incoming pathways (CypA, GALECTIN, PTN, and MK) were shared between UNC 1 and UNC 2 (Fig. 5F). CypA was sent predominantly by UNC and MES cells, while GALECTIN was sent by UNC 6–8 and BNC 2. PTN originated exclusively from MES 3, and MK signaling was sent from MES 1 and 2, received by all populations except UNC 4.
Cell-Cell communication inferences for (A) outgoing and (B) incoming signaling patterns and pathways for the integrated sheep and cattle (n = 9) dataset. (C) Specific contributions of outgoing and (D) incoming communication pathways for each cell type. Chord diagrams of senders and receivers for (E) outgoing and (F) incoming pathways in populations presumed to be undergoing EMT (UNC 1, 2, and 4).
Cross-species gene ontology-based comparison with human placenta
To further explore cross- signatures of EMT in cattle and sheep placenta, a gene ontology-based comparison with human placenta was implemented as EMT is well studied in this species31. In first-trimester human placentae32, mesenchymal populations most closely resembled the integrated MES 1 and MES 4 clusters from cattle and sheep (Fig. 6A). Gene expression signatures from syncytiotrophoblasts were most similar to the ruminant BNC 1 population, followed by UNC 3, UNC 4, and UNC 8. Extravillous trophoblasts (EVTs) showed the greatest similarity to MES 2, while cytotrophoblasts most closely aligned with the UNC 1 population. In second-trimester human placentae33, mesenchymal populations exhibited the highest similarity to UNC 1 and UNC 4 clusters in ruminants (Fig. 6B), EVTs were most similar to MES 1, and syncytiotrophoblast gene expression again aligned most closely with BNC 1 and UNC 4. Cytotrophoblasts showed overlap with multiple ruminant populations, including UNC 3, UNC 5, UNC 6, and MES 2.
Although the human datasets were derived from distinct gestational stages, cytotrophoblasts in humans displayed the greatest similarity with UNC clusters in ruminants, mesenchymal and EVT populations with mesenchymal and EMT-like trophoblast clusters, and SYN with BNC. Although some similarities were identified across species, distinct differences are still evident between placental architecture and implantation strategies.
Gene ontology-based comparison of integrated cattle and sheep (n = 9) post-implantation cell populations with human placenta during the first trimester (8 weeks, n = 6). Abbreviations: mesenchymal population (MES), uninucleate cell population (UNC), binucleate cell population (BNC), extravillous trophoblast population (EVT), syncytiotrophoblast population (SYN), cytotrophoblast population (CYT).
Discussion
The placenta plays a central role in reproductive success by mediating fetal development, maternal-fetal communication, and implantation7,34. Integration of post-implantation single-cell transcriptomic data from cattle and sheep revealed a conserved cellular framework of the ruminant placenta, consisting primarily of trophoblast and mesenchymal lineages, with smaller epithelial and immune cell clusters present as well. The identification of 17 transcriptionally distinct cell populations spanning these four major cell types underscores the cellular diversity that supports placental growth and maternal–fetal exchange during early pregnancy. The predominance of mesenchymal cells in both species aligns with prior observations that rapid stromal expansion and vascular development are key features of early placental morphogenesis in ruminants13,20. Notably, proliferative signatures within the MES 2 and MES 4 clusters suggest active matrix remodeling and vessel-associated cell turnover, processes essential for placentome formation and structural adaptation13,20.
Comparative analysis of trophoblast subtypes further highlighted both conserved and species-specific features of early placental differentiation. Gene expression signatures in UNC, BNC, and MES populations were primarily conserved between species. Furthermore, the shared expression of GATA3, CITED1, and PAG2 across UNCs supports their role as the principal epithelial lineage giving rise to specialized BNCs. The presence of cattle-specific clusters (UNC 7 and BNC 2), including the IFNT2-expressing UNC 7, likely reflects differences in the timing and extent of trophoblast elongation and interferon tau signaling between species. The absence of IFNT2 expression in sheep conceptuses at day 20 is consistent with the completion of maternal recognition of pregnancy prior to this stage16.
The detection of epithelial (EPCAM, WFDC2) and immune (C1QA, BOLA) populations, together with proliferative and fetal erythroid clusters, underscores the complexity of placental cell types during this developmental period. The low expression of maternal epithelial gene markers (LGR5, HOXA10) supports the integrity of the trophoblast-derived dataset, minimizing the likelihood of maternal tissue contamination. Collectively, these findings define a transcriptional atlas of conserved and divergent cell populations within ruminant placentae and establish a foundation for exploring the regulatory mechanisms underlying ruminant placental development.
Among the 17 conserved cell clusters identified across species, UNC populations 1, 2, and 4 exhibited the greatest number of differentially expressed genes between species, which were primarily upregulated in cattle compared with sheep. Genes including VIM, CLDN4, FN1, TWIST1, SNAI1, IGF2, and CDH1 were upregulated in cattle, and enrichment analyses of biological processes related to protein localization and intracellular transport. These findings, although largely conserved across species, reveal that some trophoblasts exist in distinct transcriptomic states, thereby enhancing our understanding of which cell types may contribute to pregnancy loss.
Additionally, several UNC populations exhibited gene expression signatures consistent with EMT. EMT is a biological process that allows an epithelial cell to undergo changes to enable a mesenchymal cell phenotype which enhances migratory capacity and invasiveness25,26,27. Canonical mesenchyme-associated genes including VIM, COL1A2, FN1, and EMT-associated transcription factors SNAI1, SNAI2, TWIST1, and ZEB1, were enriched in UNC clusters, primarily UNC 1 and UNC 4. The four above-mentioned EMT-related transcription factors are known to repress epithelial junction components such as CDH1, CLDN4, and OCLN, thereby promoting cellular plasticity and migration35,36. These findings prompted modeling of EMT across pseudotime, which confirmed progressive loss of epithelial gene expression and gain of mesenchymal gene expression, consistent with EMT.
Inferred ligand-receptor interaction analysis further supports the occurrence of EMT by identifying EMT-relevant signaling pathways both outgoing from, and incoming to, these trophoblast populations. UNC clusters likely undergoing EMT (UNC 1, 2, and 4) showed outgoing activity in Collagen, FN1, ADGRG, and IGF signaling pathways. Collagen 1 has previously been shown to induce EMT through ILK–NF-κB signaling and the activation of SNAI1 and LEF135,36. Fibronectin (FN1) is a component of the extracellular matrix and plays key roles in cell adhesion, migration, and differentiation which are key processes in trophoblast invasion37,38. IGF2, a gene enriched in UNC populations, is upregulated in human EVTs and has been linked to EMT in cancer models39,40. Although ADGRG signaling is not well characterized in the context of placentation, it has been implicated in tumor growth and matrix remodeling via induction of PGF and MMP141,42, raising the possibility of a similar role in trophoblast invasiveness.
Incoming signaling to UNC clusters undergoing EMT included CypA, Galectin, PTN, and MK. CypA is known to regulate trophoblast migration and may act to fine-tune the invasive capacity of EVTs, which is an essential feature of placental development43,44. Galectin signaling, particularly via galectin-14, promotes trophoblast motility and has been linked to MMP-9 and N-cadherin expression45, while other galectins (e.g., galectin-1, −3, and − 7) are known regulators of EMT in fibrosis and cancer46. PTN and MK, although not well characterized in placental biology, are expressed in human placental tissues47 and have been shown to promote EMT and cell migration in cancer through JAK/STAT and Notch pathways48,49,50. Together, these findings suggest that EMT-associated signaling is active in ruminant trophoblasts, facilitating cellular plasticity during early placental development.
Previous work has shown that bovine and ovine trophoblasts both exhibit histological and bulk transcriptomic signatures of EMT following conceptus attachment to the uterus27,51,52. For instance, the expression of VIM and CDH2, along with the upregulation of transcription factors such as SNAI2, ZEB1, and TWIST1, are associated with the initiation of EMT. This study corroborates EMT transitions are occurring but importantly with cell type specificity in the cattle and sheep post-implantation placenta. While these species exhibit non-classically invasive placental structures, EMT may play a critical role in trophoblast attachment, migration, and communication with the maternal endometrium in ruminants.
EMT is classically associated with hemochorial placentation, such as in humans and rodents, where cytotrophoblasts undergo EMT to differentiate into invasive EVTs53,54. The gene ontology-based comparative analysis with early- and mid-gestation human placentas revealed strong transcriptional similarities between human EVTs and the ruminant MES 1 cluster, while human mesenchymal cells were similar to UNC 1 and UNC 4, both of which displayed EMT signatures. These results suggest the existence of some conserved molecular mechanisms underlying cell migration across placental types, despite morphological differences in structure and level of invasiveness.
Historically, ruminants have been classified as having non-invasive epitheliochorial placentation that transitions to a semi-invasive synepitheliochorial type7,34,55. However, recent studies in cattle identified syncytialization and loss of the maternal luminal epithelium (LE) at day 40 of gestation at sites of placental attachment, consistent with syndesmochorial (more invasive) characteristics56,57. Further, pregnancy-associated glycoprotein (PAG) positive UNCs with migratory properties have been observed to be disrupting the LE as early as day 21 in cattle56,57. In sheep, trophoblast giant cells (TGCs) actively invade the maternal epithelium between days 17–20 and are thought to form syncytial structures through LE cell loss rather than fusion58. The present study supports these histological characterizations by identifying gene expression dynamics of EMT in trophoblasts at single-cell resolution.
In summary, this study provides the first cross-species single-cell transcriptomic analysis of post-implantation ruminant placentae, identifying conserved trophoblast and mesenchymal populations while uncovering gene expression signatures EMT. The transcriptional dynamics of these ruminant cell populations show partial conservation with human placental cell types such as CYT and EVT, yet al.so reveal distinct regulatory networks characteristic of early ruminant placentation57,58. Expression of key transcriptional regulators of EMT and trophoblast differentiation including SNAI2, TWIST1, ZEB2, and GATA2 was detected across species, alongside genes mediating extracellular matrix remodeling (MMP2) and cell adhesion (CDH2). These conserved regulators represent core components of the transcriptional dynamics that govern trophoblast invasion, adhesion, and communication with maternal tissues.
Importantly, the integration of sheep and cattle datasets highlighted both shared and species-specific expression of these pathways, suggesting that variation in the timing or magnitude of EMT-related gene activation could underlie differences in placental architecture and susceptibility to early pregnancy loss among ruminants. Thus, the goal of identifying fundamental regulators of placental function was achieved. Our findings indicate that EMT-associated transcription factors and signaling pathways may be key contributors to pregnancy outcomes across ruminant species. Collectively, these results establish a framework for investigating how modulation of these regulatory networks contribute to adequate placental development and reproductive success in ruminants such as cattle and sheep.
Methods
Data acquisition
scRNA-seq data from post-implantation placental tissue were obtained from publicly available sources. Data from domestic Chinese Hu sheep (n = 3; gestational day 20) were retrieved from the Sequence Read Archive (SRA) of the National Center for Biotechnology Information under accession number PRJNA98733416. Data from domestic Angus cattle (n = 3, day 24; n = 3, day 30) and first-trimester human placenta (n = 6, 8 weeks) were retrieved from the Gene Expression Omnibus (GEO) under accession numbers GSE23452413 and GSE24703833.
Because implantation occurs earlier in sheep (day 16) than in cattle (day 19), we integrated single-cell RNA-seq data from sheep day 20 conceptuses with cattle data from days 24 and 30 combined. These timepoints represent comparable stages of post-implantation development when normalized for gestation length (approximately 147 days in sheep versus. approximately 283 days in cattle). Day 24 and day 30 placentae in cattle both represent post-implantation development when extraembryonic membranes are expanding and trophoblast differentiation is underway, but prior to extensive placentome formation. Combining these stages allowed for a more robust dataset representing the early post-implantation window in cattle that best matched the developmental time point in sheep. This allowed for a better comparison across species. Furthermore, the cell composition and gene expression profiles are similar at day 24 and 30 according to previous work, which characterized developmental time points across bovine placental development13.
Quality control
Data were processed and integrated using Seurat v5.1.0 in R v4.3.3 following previous work in cattle single-cell RNA-seq13. Briefly, base call (BCL) files were demultiplexed and converted to FASTQ format using the mkfastq command in Cell Ranger v6.0.2. Reads were aligned to the bovine reference genome ARS-UCD2.059 or ovine reference genome ARS-UI_Ramb_v3.060, followed by filtering and generation of count matrices through barcode and unique molecular identifier (UMI) quantification. The resulting matrices were merged and processed using the Seurat standard quality control and clustering pipeline. Cells were filtered based on gene expression thresholds (nFeature_RNA > 1000) and mitochondrial content (percent.mt < 5). Cells with fewer than 200 or more than 2,500 unique feature counts, or with > 5% mitochondrial transcripts, were excluded from further analysis. The number of cells carried forward for further analyses totaled 41,568 for cattle and 27,818 for sheep.
Cross-species integration
Datasets from sheep (day 20) and cattle (days 24 and 30) were merged and integrated across species using Seurat v5.1.0, accounting for interspecies differences in cell number61. The merged dataset was log-normalized using a scale factor of 10,000. Highly variable genes were identified using the FindVariableFeatures function. Data were scaled, and principal component analysis (PCA) was used for initial dimensionality reduction. Clustering was performed using FindNeighbors and FindClusters with a resolution of 0.2. Reciprocal PCA (RPCA) was used for integrated dimensionality reduction across species. Marker genes identified with FindAllMarkers were used for cell type annotation via literature searches and PanglaoDB62.
Differential expression
Differentially expressed genes (DEGs) between species was performed with pseudobulk analysis implemented in Seurat v5.1.0 using a negative binomial model13. DEGs between cell types were identified using the FindMarkers function, which applies a non-parametric Wilcoxon rank-sum test with Bonferroni correction. DEGs from both methods were considered significant at an adjusted P < 0.05 and an average log2 fold change (FC) of ± 1.5. DEGs were visualized using the VolcaNoseR web application63. Gene Ontology (GO) enrichment analysis for Biological Processes was conducted using the ShinyGO v0.82 interface64, updated with Ensembl release 104 (February 2025). For pathway enrichment testing, the background gene set was restricted to those with detectable expression across cell types in the integrated bovine and ovine scRNA-seq dataset.
Pseudotime trajectory modeling
Pseudotime trajectories of UNC and mesenchymal (MES) populations were modeled using Monocle365. Significant DEGs across the trajectory were identified using the graph_test function with a false discovery rate (FDR) q < 0.0565. Focused trajectory analyses were performed using choose_cells to explore dynamic gene expression in transitional populations presumed to be undergoing epithelial-mesenchymal transition (UNC 1, UNC 2, UNC 4). Trajectory analysis was also performed independently with a Baysean informatic-theoretic dynamic programming framework implemented in Genes2Genes66.
Cell-cell communication inferences
Cell-cell communication via ligand-receptor interaction was inferred using CellChat v2 with bovine homologs mapped to the human ligand-receptor database67. Significant ligand-receptor interactions (P < 0.05) were identified between cell populations. Both incoming and outgoing signaling pathways were assessed for UNC, BNC, MES, and epithelial (EPI) cell types. Relevant pathways were interpreted through literature searches on placental development.
Ontology based gene expression profile comparison with human placenta
Trophoblast and mesenchymal populations in ruminants were compared with human placental cell types to assess if gene expression similarities existed among cell populations undergoing epithelial to mesenchymal transition (EMT) in species with different placentation. In order to account for discrepancies in gene names and annotation between humans and ruminants, an ontology-based gene expression comparison approach was performed to more accurately compare gene expression profiles across cell types32. First-trimester human placenta data (week 8; n = 6) were retrieved from GEO accession GSE24703833. Gene expression profiles were compared across species and cell types using the gene ontology framework implemented in scGOclust v0.2.132.
Data availability
All data were retrieved from public databases. Sheep data were retrieved from the Sequence Read Archive (SRA) of the National Center for Biotechnology Information under accession number PRJNA987334. Cattle data were retrieved from the Gene Expression Omnibus (GEO) under accession number GSE234524.
References
Wiltbank, M. C. et al. Pivotal periods for pregnancy loss during the first trimester of gestation in lactating dairy cows. Theriogenology 86, 239–253. https://doi.org/10.1016/j.theriogenology.2016.04.037 (2016).
Reese, S. T. et al. Pregnancy loss in beef cattle: A meta-analysis. Anim. Reprod. Sci. 212, 106251. https://doi.org/10.1016/j.anireprosci.2019.106251 (2020).
Hansen, T. R. et al. Mechanism of action of interferon-tau in the uterus during early pregnancy. J. Reprod. Fertil. Suppl. 54, 329–339 (1999).
Spencer, T. E., Johnson, G. A., Bazer, F. W. & Burghardt, R. C. Fetal-maternal interactions during the establishment of pregnancy in ruminants. Soc. Reprod. Fertil. Suppl. 64, 379–396. https://doi.org/10.5661/rdr-vi-379 (2007).
Bazer, F. W., Spencer, T. E., Johnson, G. A., Burghardt, R. C. & Wu, G. Comparative aspects of implantation. Reproduction 138, 195–209. https://doi.org/10.1530/REP-09-0158 (2009).
Spencer, T. E. & Hansen, T. R. Implantation and establishment of pregnancy in ruminants. Adv. Anat. Embryol. Cell. Biol. 216, 105–135. https://doi.org/10.1007/978-3-319-15856-3_7 (2015).
Davenport, K. M. et al. Implantation and placentation in ruminants. Anim. 17 Suppl. (1), 100796. https://doi.org/10.1016/j.animal.2023.100796 (2023).
Wooding, F. B. & Wathes, D. C. Binucleate cell migration in the bovine placentome. J. Reprod. Fertil. 59, 425–430. https://doi.org/10.1530/jrf.0.0590425 (1980).
Wooding, F. B. The ruminant placental trophoblast binucleate cell: an evolutionary breakthrough. Biol. Reprod. 107, 705–716. https://doi.org/10.1093/biolre/ioac107 (2022).
Hill, J. R. et al. Evidence for placental abnormality as the major cause of mortality in first-trimester somatic cell cloned bovine fetuses. Biol. Reprod. 63, 1787–1794. https://doi.org/10.1095/biolreprod63.6.1787 (2000).
Pohler, K. G. et al. Circulating concentrations of bovine pregnancy-associated glycoproteins and late embryonic mortality in lactating dairy herds. J. Dairy. Sci. 99, 1584–1594. https://doi.org/10.3168/jds.2015-10192 (2016).
Davenport, K. M. et al. Single-nuclei RNA sequencing (snRNA-seq) uncovers trophoblast cell types and lineages in the mature bovine placenta. Proc. Natl. Acad. Sci. U S A. 120, e2221526120. https://doi.org/10.1073/pnas.2221526120 (2023).
Davenport, K. M. et al. Single-cell insights into development of the bovine placenta†. Biol. Reprod. 110, 169–184. https://doi.org/10.1093/biolre/ioad123 (2024).
Scatolin, G. N. et al. Single-cell transcriptional landscapes of bovine peri-implantation development. iScience 27, 109605. https://doi.org/10.1016/j.isci.2024.109605 (2024).
Davenport, K. M. et al. Single cell multiome analysis of the bovine placenta identifies gene regulatory networks in trophoblast differentiation†. Biol. Reprod. 112, 955–968. https://doi.org/10.1093/biolre/ioaf036 (2025).
Jia, G. X. et al. Single-cell transcriptomic characterization of sheep conceptus elongation and implantation. Cell. Rep. 42, 112860. https://doi.org/10.1016/j.celrep.2023.112860 (2023).
Tempest, N., Baker, A. M., Wright, N. A. & Hapangama, D. K. Does human endometrial LGR5 gene expression suggest the existence of another hormonally regulated epithelial stem cell niche? Hum. Reprod. 33, 1052–1062. https://doi.org/10.1093/humrep/dey083 (2018).
Garcia-Alonso, L. et al. Mapping the Temporal and Spatial dynamics of the human endometrium in vivo and in vitro. Nat. Genet. 53, 1698–1711. https://doi.org/10.1038/s41588-021-00972-2 (2021).
Ekanayake, D. L., Małopolska, M. M., Schwarz, T., Tuz, R. & Bartlewski, P. M. The roles and expression of HOXA/Hoxa10 gene: A prospective marker of mammalian female fertility? Reprod. Biol. 22, 100647. https://doi.org/10.1016/j.repbio.2022.100647 (2022).
Suryawanshi, H. et al. A single-cell survey of the human first-trimester placenta and decidua. Sci. Adv. 4, eaau4788. https://doi.org/10.1126/sciadv.aau4788 (2018).
Schnell, U., Cirulli, V. & Giepmans, B. N. EpCAM: structure and function in health and disease. Biochim. Biophys. Acta. 1828, 1989–2001. https://doi.org/10.1016/j.bbamem.2013.04.018 (2013).
Karvas, R. M. et al. Use of a human embryonic stem cell model to discover GABRP, WFDC2, VTCN1 and ACTC1 as markers of early first trimester human trophoblast. Mol. Hum. Reprod. 26, 425–440. https://doi.org/10.1093/molehr/gaaa029 (2020).
Horowitz, A., Yu, H., Pandey, S., Mishra, B. & Sahoo, D. C1QA is an invariant biomarker for tissue macrophages. BioRxiv https://doi.org/10.1101/2024.01.26.577475 (2024).
Van Buren, E. et al. Single-cell RNA sequencing reveals placental response under environmental stress. Nat. Commun. 15, 6549. https://doi.org/10.1038/s41467-024-50914-9 (2024).
Ng, Y. H., Zhu, H. & Leung, P. C. Twist modulates human trophoblastic cell invasion via regulation of N-cadherin. Endocrinology 153, 925–936. https://doi.org/10.1210/en.2011-1488 (2012).
Tang, C. et al. Hedgehog signaling through GLI1 and GLI2 is required for epithelial-mesenchymal transition in human trophoblasts. Biochim. Biophys. Acta. 1850, 1438–1448. https://doi.org/10.1016/j.bbagen.2015.04.005 (2015).
Yamada, A. et al. Epithelial-mesenchymal transition and bi- and multi-nucleated trophoblast cell formation in ovine conceptuses during the peri-implantation period. J. Reprod. Dev. 68, 110–117. https://doi.org/10.1262/jrd.2021-088 (2022).
Jiang, Y. et al. Downregulation of SPARC expression inhibits the invasion of human trophoblast cells in vitro. PLoS One. 8, e69079. https://doi.org/10.1371/journal.pone.0069079 (2013).
Li, H. et al. RBP4 regulates trophoblastic cell proliferation and invasion via the PI3K/AKT signaling pathway. Mol. Med. Rep. 18, 2873–2879. https://doi.org/10.3892/mmr.2018.9240 (2018).
Miao, G. et al. From degenerative disease to malignant tumors: insight to the function of ApoE. Biomed. Pharmacother. 158, 114127. https://doi.org/10.1016/j.biopha.2022.114127 (2023).
Marsh, B., Zhou, Y., Kapidzic, M., Fisher, S. & Blelloch, R. Regionally distinct trophoblast regulate barrier function and invasion in the human placenta. Elife 11 https://doi.org/10.7554/eLife.78829 (2022).
Song, Y., Hu, Y., Dow, J. & Perrimon, N. Papatheodorou I. ScGOclust: leveraging gene ontology to compare cell types across distant species using scRNA-seq data. BioRxiv https://doi.org/10.1101/2024.01.09.574675 (2024).
Wang, M. et al. Single-nucleus multi-omic profiling of human placental syncytiotrophoblasts identifies cellular trajectories during pregnancy. Nat. Genet. 56, 294–305. https://doi.org/10.1038/s41588-023-01647-w (2024).
Johnson, G. A. et al. Understanding placentation in ruminants: a review focusing on cows and sheep. Reprod. Fertil. Dev. 36, 93–111. https://doi.org/10.1071/RD23119 (2023).
Peinado, H., Portillo, F. & Cano, A. Transcriptional regulation of cadherins during development and carcinogenesis. Int. J. Dev. Biol. 48, 365–375. https://doi.org/10.1387/ijdb.041794hp (2004).
Medici, D., Hay, E. D. & Olsen, B. R. Snail and slug promote epithelial-mesenchymal transition through beta-catenin-T-cell factor-4-dependent expression of transforming growth factor-beta3. Mol. Biol. Cell. 19, 4875–4887. https://doi.org/10.1091/mbc.e08-05-0506 (2008).
Zirkel, A., Lederer, M., Stöhr, N., Pazaitis, N. & Hüttelmaier, S. IGF2BP1 promotes mesenchymal cell properties and migration of tumor-derived cells by enhancing the expression of LEF1 and SNAI2 (SLUG). Nucleic Acids Res. 41, 6618–6636. https://doi.org/10.1093/nar/gkt410 (2013).
Maschler, S. et al. Tumor cell invasiveness correlates with changes in integrin expression and localization. Oncogene 24, 2032–2041. https://doi.org/10.1038/sj.onc.1208423 (2005).
Li, H. et al. IGF-IR signaling in epithelial to mesenchymal transition and targeting IGF-IR therapy: overview and new insights. Mol. Cancer. 16, 6. https://doi.org/10.1186/s12943-016-0576-5 (2017).
Bartels, H. C. et al. Spatial proteomics and transcriptomics of the maternal-fetal interface in placenta accreta spectrum. Transl Res. 274, 67–80. https://doi.org/10.1016/j.trsl.2024.09.004 (2024).
Richter, G. H. et al. G-Protein coupled receptor 64 promotes invasiveness and metastasis in ewing sarcomas through PGF and MMP1. J. Pathol. 230, 70–81. https://doi.org/10.1002/path.4170 (2013).
Adediwura, V. A. & Miao, Y. Mechanistic insights into peptide binding and deactivation of an adhesion G Protein-Coupled receptor. Molecules 29 https://doi.org/10.3390/molecules29010164 (2023).
Hu, H. et al. Cyclophilin A inhibits trophoblast migration and invasion in vitro and vivo through p38/ERK/JNK pathways and causes features of preeclampsia in mice. Life Sci. 261, 118351. https://doi.org/10.1016/j.lfs.2020.118351 (2020).
Hu, H. et al. CyPA interacts with SERPINH1 to promote extracellular matrix production and inhibit epithelial-mesenchymal transition of trophoblast via enhancing TGF-β/Smad3 pathway in preeclampsia. Mol. Cell. Endocrinol. 548, 111614. https://doi.org/10.1016/j.mce.2022.111614 (2022).
Wang, M. et al. Galectin-14 promotes trophoblast migration and invasion by upregulating the expression of MMP-9 and N-Cadherin. Front. Cell. Dev. Biol. 9, 645658. https://doi.org/10.3389/fcell.2021.645658 (2021).
Perez-Moreno, E. et al. Galectins in epithelial-mesenchymal transition: roles and mechanisms contributing to tissue repair, fibrosis and cancer metastasis. Biol. Res. 57, 14. https://doi.org/10.1186/s40659-024-00490-5 (2024).
Ball, M. et al. Expression of Pleiotrophin and its receptors in human placenta suggests roles in trophoblast life cycle and angiogenesis. Placenta 30, 649–653. https://doi.org/10.1016/j.placenta.2009.05.001 (2009).
Huang, Y. et al. Midkine induces epithelial-mesenchymal transition through Notch2/Jak2-Stat3 signaling in human keratinocytes. Cell. Cycle. 7, 1613–1622. https://doi.org/10.4161/cc.7.11.5952 (2008).
Lynn, K. D., Roland, C. L. & Brekken, R. A. VEGF and Pleiotrophin modulate the immune profile of breast cancer. Cancers (Basel). 2, 970–988. https://doi.org/10.3390/cancers2020970 (2010).
Kishida, S. et al. Midkine promotes neuroblastoma through Notch2 signaling. Cancer Res. 73, 1318–1327. https://doi.org/10.1158/0008-5472.CAN-12-3070 (2013).
Yamakoshi, S. et al. Expression of mesenchymal-related genes by the bovine trophectoderm following conceptus attachment to the endometrial epithelium. Reproduction 143, 377–387. https://doi.org/10.1530/REP-11-0364 (2012).
Kusama, K. et al. Regulation of epithelial to mesenchymal transition in bovine conceptuses through the interaction between follistatin and activin A. Mol. Cell. Endocrinol. 434, 81–92. https://doi.org/10.1016/j.mce.2016.06.017 (2016).
DaSilva-Arnold, S., James, J. L., Al-Khan, A., Zamudio, S. & Illsley, N. P. Differentiation of first trimester cytotrophoblast to extravillous trophoblast involves an epithelial-mesenchymal transition. Placenta 36, 1412–1418. https://doi.org/10.1016/j.placenta.2015.10.013 (2015).
Jena, S. K., Das, S., Chakraborty, S. & Ain, R. Molecular determinants of epithelial mesenchymal transition in mouse placenta and trophoblast stem cell. Sci. Rep. 13, 10978. https://doi.org/10.1038/s41598-023-37977-2 (2023).
Yousef, M. S. & Imakawa, K. Epithelial-Mesenchymal transitions leading to conceptus adhesion in ruminants: early pregnancy events in cattle. Int. J. Mol. Sci. 26 https://doi.org/10.3390/ijms26083772 (2025).
Furukawa, S., Kuroda, Y. & Sugiyama, A. A comparison of the histological structure of the placenta in experimental animals. J. Toxicol. Pathol. 27, 11–18. https://doi.org/10.1293/tox.2013-0060 (2014).
Seo, H. et al. Immunohistochemical examination of the utero-placental interface of cows on days 21, 31, 40, and 67 of gestation. Reproduction 167 https://doi.org/10.1530/REP-23-0444 (2023).
Seo, H., Bazer, F. W., Burghardt, R. C. & Johnson, G. A. Immunohistochemical examination of trophoblast syncytialization during early placentation in sheep. Int. J. Mol. Sci. 20 https://doi.org/10.3390/ijms20184530 (2019).
Rosen, B. D. et al. De Novo assembly of the cattle reference genome with single-molecule sequencing. Gigascience 9 https://doi.org/10.1093/gigascience/giaa021 (2020).
Davenport, K. M. et al. An improved ovine reference genome assembly to facilitate in-depth functional annotation of the sheep genome. Gigascience 11 https://doi.org/10.1093/gigascience/giab096 (2022).
Satija, R., Farrell, J. A., Gennert, D., Schier, A. F. & Regev, A. Spatial reconstruction of single-cell gene expression data. Nat. Biotechnol. 33, 495–502. https://doi.org/10.1038/nbt.3192 (2015).
Franzén, O., Gan, L. M. & Björkegren, J. L. M. PanglaoDB: a web server for exploration of mouse and human single-cell RNA sequencing data. Database (Oxford). https://doi.org/10.1093/database/baz046 (2019). (2019).
Goedhart, J. & Luijsterburg, M. S. VolcaNoseR is a web app for creating, exploring, labeling and sharing volcano plots. Sci. Rep. 10, 20560. https://doi.org/10.1038/s41598-020-76603-3 (2020).
Ge, S. X., Jung, D. & Yao, R. ShinyGO: a graphical gene-set enrichment tool for animals and plants. Bioinformatics 36, 2628–2629. https://doi.org/10.1093/bioinformatics/btz931 (2020).
Cao, J. et al. The single-cell transcriptional landscape of mammalian organogenesis. Nature 566, 496–502. https://doi.org/10.1038/s41586-019-0969-x (2019).
Sumanaweera, D. et al. Gene-level alignment of single-cell trajectories. Nat. Methods. 22, 68–81. https://doi.org/10.1038/s41592-024-02378-4 (2025).
Jin, S., Plikus, M. V. & Nie, Q. CellChat for systematic analysis of cell-cell communication from single-cell transcriptomics. Nat. Protoc. 20, 180–219. https://doi.org/10.1038/s41596-024-01045-4 (2025).
Hong, W. et al. Epithelial and interstitial Notch1 activity contributes to the myofibroblastic phenotype and fibrosis. Cell. Commun. Signal. 17, 145. https://doi.org/10.1186/s12964-019-0455-y (2019).
Acknowledgements
This work was supported by the Agriculture and Food Research Initiative competitive award no. 2023-67012-42232 from the USDA National Institute of Food and Agriculture.
Funding
This work was supported by the Agriculture and Food Research Initiative competitive award no. 2023-67012-42232 from the USDA National Institute of Food and Agriculture.
Author information
Authors and Affiliations
Contributions
Conceptualization: K.M.D.; Investigation: M.L.L., A.L.P., W.C.W., T.E.S., K.M.D.; Formal analyses: M.L.L., K.M.D.; Writing: M.L.L., M.D.W., K.M.D.; Review and Editing: M.L.L., A.L.P., M.D.W., W.C.W., T.E.S., K.M.D. All authors read and approved the final version of the manuscript.
Corresponding author
Ethics declarations
Competing interests
The authors declare no competing interests.
Additional information
Publisher’s note
Springer Nature remains neutral with regard to jurisdictional claims in published maps and institutional affiliations.
Supplementary Information
Below is the link to the electronic supplementary material.
Rights and permissions
Open Access This article is licensed under a Creative Commons Attribution-NonCommercial-NoDerivatives 4.0 International License, which permits any non-commercial use, sharing, distribution and reproduction in any medium or format, as long as you give appropriate credit to the original author(s) and the source, provide a link to the Creative Commons licence, and indicate if you modified the licensed material. You do not have permission under this licence to share adapted material derived from this article or parts of it. The images or other third party material in this article are included in the article’s Creative Commons licence, unless indicated otherwise in a credit line to the material. If material is not included in the article’s Creative Commons licence and your intended use is not permitted by statutory regulation or exceeds the permitted use, you will need to obtain permission directly from the copyright holder. To view a copy of this licence, visit http://creativecommons.org/licenses/by-nc-nd/4.0/.
About this article
Cite this article
Leavitt, M.L., Patterson, A.L., Wagle, M.D. et al. Cross-species identification of conserved cell-type specific mechanisms during early placenta development in ruminants. Sci Rep 15, 45435 (2025). https://doi.org/10.1038/s41598-025-29895-2
Received:
Accepted:
Published:
Version of record:
DOI: https://doi.org/10.1038/s41598-025-29895-2








