Abstract
Spinal cord injury (SCI), which results in severe lower-limb motor dysfunction, is a neurological disorder that damages the central nervous system. Disruption of the blood–spinal cord barrier (BSCB) results in secondary injury and neuronal apoptosis. Thus, this study aimed to investigate the effect of nuclear heme oxygenase-1 (HO-1) on BSCB after hypoxia in an in vitro model and to identify the potential regulatory mechanism of nuclear HO-1 (nHO-1) in BSCB. In an in vitro hypoxia model, nHO-1 treatment attenuated BSCB permeability. In addition, western blot analysis indicated that the expression levels of tight junction–associated proteins (ZO-1, occludin) and adherens junction–associated proteins (VE-cadherin) increased after treatment with nHO-1. Reverse transcription quantitative PCR assay showed that the mRNA levels of these proteins were remarkable in cells overexpressing nHO-1. The immunofluorescence staining of ZO-1 showed a similar trend. Our data indicated that nHO-1 decreased the number of TUNEL-positive cells. Therefore, nHO-1 could decrease the permeability of the BSCB by promoting the protein expression levels of ZO-1, occludin, and VE-cadherin and by reducing the apoptosis of spinal cord microvascular endothelial cells. Our study provides new insights into the molecular mechanism by which nHO-1 regulates BSCB after SCI, demonstrating that nHO-1 may be a viable target for the treatment of SCI.
Similar content being viewed by others
Introduction
Spinal cord injury (SCI) is a devastating trauma to the central nervous system (CNS) that causes permanent disability. Trauma causes primary and secondary spinal cord injuries. Physical forces are the major cause of primary injury1, and disruption of homeostasis in the spinal cord microenvironment leads to secondary injury2 in SCI. The BSCB provides a specialized microenvironment for the spinal cord to maintain homeostasis. The BSCB plays a crucial role in maintaining CNS homeostasis and protecting it from harmful substances. Astrocytes, a type of glial cells, are integral to the integrity and functionality of the BSCB3,4. They contribute to the formation and maintenance of the barrier through the secretion of various signaling molecules and the regulation of tight junction proteins5,6 and modulate the permeability of the BSCB in response to pathological conditions, influencing neuroinflammatory processes and neuronal survival. The breakdown of BSCB after SCI can induce secondary nerve damage, which is due to immune cells and various toxic molecules in spinal cord tissue7,8. These secondary injuries result in neuronal and glial apoptosis, causing permanent CNS dysfunction9. The tight junctions (TJ) and adherens junctions (AJ) in endothelial cells (ECs) of blood vessels contribute to BSCB integrity10. TJ and AJ mediate events, such as junctions that connect microvascular endothelial cells to each other and regulate paracellular permeabilit11,12. Recent studies have demonstrated that a decrease in BSCB breakdown induces remarkable neuroprotection13. Thus, amelioration of BSCB breakdown is an effective treatment for SCI.
HO-1, a 32 kDa protein, is a rate-limiting enzyme involved in heme degradation and is induced by oxidative stress such as hyperoxia14,15. Subcellular localization of HO-1 under oxidative stress has been demonstrated in previous studies16. HO-1 anchors the endoplasmic reticulum (ER) through its C-terminal domain to preserve enzymatic activity17. Under certain circumstances, the C-terminal domain of HO-1 is cleaved, and HO-1 migrates from the smooth ER to the nucleus18, where it can interact with transcription factors for gene expression regulation19 and mediate signaling functions20. Nuclear HO-1 (nHO-1) is enzymatically inactive. A previous study has shown that the enzymatically inactive form of HO-1 protects against oxidative stress21,22. A previous study also showed that the nuclear localization of HO-1 could induce protection against oxidative stress by upregulating the expression of antioxidant genes23. The nuclear localization of HO-1 promotes the formation of vascular structures24. HO-1 can ameliorate early vascular dysfunction and inflammation25 by modulating barrier function and neutrophil infiltration in SCI26. Previous studies have demonstrated that HO-1 stabilizes BSCB and limits inflammatory cell infiltration to modulate oxidative stress and white matter injury after SCI27,28. Previous research has documented that salvianolic acid B protects BSCB by upregulating TJ-associated proteins and potentiating the expression of HO-1 after SCI29.
Collectively, these studies indicate that nHO-1 may enhance BSCB stabilization and improve functional recovery after SCI. The role of the nuclear translocation of HO-1 remains unexplored. NHO-1 lacks enzymatic activity, but regulates transcription. This study uniquely investigates whether nHO-1, distinct from canonical HO-1 pathways, directly modulates BSCB permeability and endothelial apoptosis in hypoxia. We believe that nHO-1 plays an important role in SCI treatment. Therefore, in this study, the BSCB hypoxia in vitro model was utilized, and the effects of nHO-1 on BSCB permeability, levels of proteins associated with TJ and AJ, and spinal cord microvascular endothelial cells (SCMECs) death rate were evaluated after hypoxia.
Results
Establishment of cells
As described in the Methods section, rat SCMECs and astrocytes were isolated. Immunofluorescence analysis of cell markers CD31 and GFAP was performed. CD31 and GFAP were expressed in the cells, and the cultures were ˃97% pure (Fig. 1). These results indicate that the cultured cells were rat SCMECs and rat astrocytes.
Establishment of cells. (A) Morphological observation of rat SCMECs. (B) Immunofluorescence of CD31 expression in the same field of view. CD31 marker. (C) Morphological observation of rat astrocyte. (D) Immunofluorescence of GFAP expression in the same field of view. GFAP marker. Magnification ×100
Expression of nHO-1
The expression levels of nHO-1 in the nHO-1 and control groups were examined using RT-qPCR. NHO-1 group was significantly higher in the nHO-1 expression than that in the control group (P < 0.001; Fig. 2). These results indicate that the overexpression of nHO-1 was effective in upregulating the expression level of nHO-1 in SCMECs.
Cells were examined for expression of nHO-1 after being transfected with lentivirus vectors. All data were presented as the mean ± SD. Differences between groups were analyzed by unpaired students’ t test. ***P < 0.001
NHO-1 attenuates BSCB permeability after hypoxia injury
The permeability of the BSCB in vitro was evaluated using HRP flux. As shown in Fig. 3, a significantly decreased flux rate of HRP was observed in nHO-1-overexpressing cells compared with that in control cells. Meanwhile, the amount of extravasated HRP in nHO-1-overexpressing hypoxic cells was markedly lower than that in control hypoxic cells. The disruption of the BSCB is most serious 24 h after SCI30. Thus, 24 h was used as the time point to examine BSCB permeability. These results indicated that nHO-1 could reduce BSCB permeability in vitro after hypoxia.
NHO-1 attenuates BSCB permeability after hypoxia injury. All data were presented as the mean ± SD. The flux rate of HRP was analyzed by One-way ANOVA and Tukey’s multiple comparisons test. **P < 0.01, ***P < 0.001
NHO-1 attenuates the loss of TJ and AJ proteins after hypoxia induction in vitro
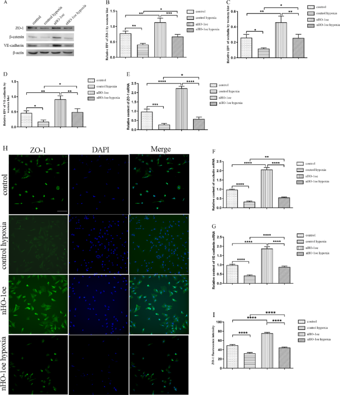
Western blotting, immunofluorescence staining and RT-qPCR experiments were performed to evaluate the variability of hypoxia-induced TJ and AJ proteins and the effect of nHO-1. Additionally, the expression of ZO-1 was assessed by immunofluorescence staining. As shown in Fig. 4A–D, H and I, the Western blot results indicated that the expression levels of ZO-1, occludin, and VE-cadherin were significantly decreased after hypoxia induction, and nHO-1 treatment attenuated this decrease. Consistently, immunofluorescence staining of ZO-1 showed a similar trend.
NHO-1 attenuates the loss of TJ and AJ proteins after hypoxia induction. (A) The expression levels of TJ proteins and AJ proteins were determined by Western blot analysis. (B-D) Quantitative analysis of Western blot was conducted on the expression of TJ proteins and AJ proteins. (E-G) The quantitative analysis of ZO-1 mRNA, occluding mRNA, and VE-cadherin mRNA. (H) Immunofluorescence staining images showing the distribution and expressions of ZO-1 (scale bar = 100 μm). (I) Quantitative analysis of immunofluorescence staining for TJ proteins and AJ proteins. All data are presented as mean ± SD. One-way ANOVA and Tukey’s multiple comparison test were used to analyze the differences among groups. * P < 0.05, **P < 0.01, ***P < 0.001, ****P < 0.0001
RT-qPCR was conducted to study the mechanism by which nHO-1 regulates BSCB. We found that the mRNA expression levels of ZO-1 (Fig. 4E), occludin (Fig. 4F), and VE-cadherin (Fig. 4G) were dramatically increased in cells transfected with nHO-1 compared to the control cells. Compared with the control hypoxia group, these mRNA levels were significantly increased in the nHO-1 hypoxia group.
These data indicate that nHO-1 protects the BSCB against disruption by upregulating the expression levels of TJ and AJ proteins and their mRNA.
NHO-1 inhibits hypoxia-induced scmecs apoptosis in vitro
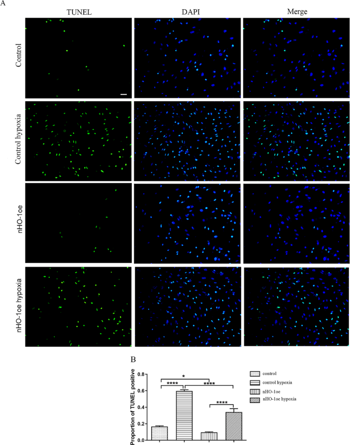
The apoptosis level of SCMECs in different treatment groups was observed using the TUNEL assay (Fig. 5) after 24-h of hypoxia induction. The results indicated no marked differences in the percentage of TUNEL-positive cells between the control cells and nHO-1. In contrast, the percentage of TUNEL-positive cells in the nHO-1 group was remarkably lower than that in the control group after hypoxic injury. Based on these results, nHO-1 suppresses hypoxia-induced apoptosis in SCMECs in vitro.
NHO-1 inhibits hypoxia-induced SCMECs apoptosis. (A) Representative images of TUNEL (green) were detected by immunofluorescence staining. Cell nuclei were stained with DAPI (blue) (scale bar = 50 μm). (B) The proportion and quantitative analysis of TUNEL-positive cells. All data are presented as mean ± SD. One-way ANOVA and Tukey’s multiple comparison test were used to analyze the differences among groups. ****P < 0.0001, ns represents P ˃ 0.05
Disscusion
The BSCB is important for regulating spinal cord microenvironment homeostasis31 and plays a role in maintaining the normal function of the spinal cord32. The breakdown of the BSCB after SCI triggers alterations in the spinal cord microenvironment, leading to the entry of inflammatory cytokines and immune cells into the spinal cord and producing an inflammatory response, which results in spinal cord damage secondary. This study focuses on the role of nHO-1 in modulating BSCB permeability under hypoxic conditions, a scenario often encountered in SCI. Our findings demonstrate that nHO-1 overexpression significantly reduces hypoxia-induced BSCB hyperpermeability and suppresses apoptosis in SCMECs. These effects are mediated through the upregulation of TJ and AJ proteins, including ZO-1, occludin, and VE-cadherin.
Recent studies have emphasized the importance of endothelial junctional proteins in maintaining barrier function under pathological conditions33,34. In our experimental setup, hypoxia led to a marked reduction in ZO-1, occluding, and VE-cadherin expression, consistent with previous reports in both BSCB and blood-brain barrier (BBB) models35,36. However, nHO-1 overexpression counteracted this effect, restoring protein levels and reducing endothelial permeability. These results align with studies showing that HO-1 induction protects against oxidative stress and inflammation in endothelial cells37.
Beyond junctional protein regulation, we also observed that nHO-1 overexpression significantly attenuated apoptosis in SCMECs under hypoxic stress. The TUNEL assay revealed a significant decrease in apoptotic cells in the nHO-1oe group compared to the control group under hypoxia. This anti-apoptotic effect is consistent with the known role of HO-1 in mitigating cellular stress by modulating pro-survival pathways, including Nrf2 and PI3K/Akt38,39. Moreover, recent transcriptomic analyses have linked HO-1 to mitochondrial function and redox balance in endothelial cells, further supporting its cytoprotective potential40. Our data thus extend these findings by demonstrating that nHO-1 not only preserves barrier structure but also enhances endothelial cell survival under hypoxia.
When compared to other interventional strategies aimed at BSCB protection—such as administration of angiopoietin-1, melatonin, or inhibition of matrix metalloproteinases (MMPs)27,41—nHO-1 offers a multifaceted approach. Unlike single-target agents, nHO-1 simultaneously addresses junctional integrity, apoptosis, and inflammatory signaling. For instance, while MMP inhibitors reduce barrier degradation, they do not necessarily promote junctional reassembly or cell survival42. In contrast, nHO-1 enhances both the structural integrity and functional components of the BSCB, thereby improving its protective role. This enhancement positions nHO-1 as a promising therapeutic target for SCI.
Overall, this study provides further support for the potential application of nHO-1 as a therapeutic agent to reduce SCI severity. This nHO-1 will present a new and effective therapeutic strategy for maintaining the integrity of the BSCB after SCI. Our study demonstrated that nHO-1 reduces BSCB permeability by upregulating TJ and AJ proteins and inhibiting apoptosis. We plan to perform in vivo rodent studies in the next phase of our research to investigate the downstream targets of nHO-1. Additionally, these studies will further clarify how nHO-1 regulates intercellular connections and BSCB permeability in vivo after SCI.
Materials and methods
Animals
All animal experiments were conducted in accordance with the National Institute of Health Guide for the Care and Use of Laboratory Animals. The Animal Welfare and Research Ethics Committee of the Jining Medical University approved the experimental design (approval no. JNMC-2022-DW-045). This study was conducted in accordance with the ARRIVE guidelines (https://arriveguidelines.org).
Rat scmecs isolation and culture
Primary SCMECs were isolated and cultured according to a previous protocol2. Male Sprague-Dawley rats (n = 12, 7-day-old) were used for this study. Briefly, the rats were anesthetized, sterilized, and sacrificed by cervical dislocation. The spinal cord was separated and minced into small pieces with a dimension of 0.5 mm × 0.5 mm ×0.5 mm. The pieces were digested with 0.2% type II collagen (Sigma) and 20 U/mL DNase I (Sigma) for 30 min at 37 °C. The digested tissue was centrifuged at 1000 rpm for 5 min, followed by gradient centrifugation with 20% bovine serum albumin (BSA; Sigma). Microvessel segments and individual EC pellets located at the bottom were harvested and suspended in DMEM/F12 medium (Hyclone) containing 3% fetal bovine serum (FBS; CLAR), 100 U/mL penicillin, 100 µg/mL streptomycin, and 2 ng/mL basic fibroblast growth factor (bFGF; Sigma) and seeded into 6 cm culture dishes. Cells were incubated at 37 °C and 5% CO2 in a humidified atmosphere. The medium was changed every 2–3 days. Cells were identified by immunofluorescence staining using CD31.
Rat astrocyte isolation and culture
Primary astrocytes were isolated and cultured according to a previous protocol2. Male Sprague-Dawley rats (n = 12, 7-day-old) were used for this study. Briefly, the spinal cord was separated and minced into 0.5 × 0.5 mm × 0.5 mm fragments. Fragments were digested with 0.25% trypsin (HyClone) at 37 °C for 5 min. The isolated cells were cultured in DMEM/F12 medium supplemented with 10% FBS, 100 U/mL penicillin, and 100 µg/mL streptomycin. The cells were incubated at 37 °C and 5% CO2 in a humidified atmosphere. The medium was changed every 2–3 days. Cells were identified using antibodies against Glial Fibrillary Acidic Protein (GFAP).
Lentivirus transfection
SCMECs were transfected with lentivirus vectors containing nHO-1 and control cells after culturing for 3 days. Lentivirus vectors were purchased from TeleBio (Shanghai, China). Transfection was performed according to the manufacturer’s instructions. The culture medium was changed after 8 h of incubation.
Model of BSCB in hypoxia
This model was established according to our previous protocol2. Briefly, astrocytes were plated in the lower chambers of the Transwell. SCMECs were loaded into the upper chambers of the Transwells (Fig. S1). Cells were assigned to four groups: control of the untreated cobalt chloride (CoCl2) group (control group), control of the treated CoCl2 group (control hypoxia group), nHO-1 overexpress of the untreated CoCl2 group (nHO-1oe group), and nHO-1oe of the treated CoCl2 group (nHO-1oe hypoxia group). When 90% confluence was reached, 200 µM CoCl2 was added to the upper chamber medium and incubated for 24 h to induce chemical hypoxia43.
A schematic diagram of the transwell co-culture model
Permeability assay
Horseradish peroxidase (HRP) flux measurements were performed to quantitatively evaluate the permeability of the BSCB, as described previously44. In brief, HRP was added to the upper chambers of the transwells at a final concentration of 0.5 µM. The medium from the lower chamber was collected after 2 h, and tetramethylbenzidine (TMB, Sigma) was added to the medium. HRP concentration was determined by spectrophotometry at 492 nm.
Western blot analysis
Total protein was isolated from SCMECs and radioimmunoprecipitation assay (RIPA) buffer supplemented with protease inhibitors. The extracted proteins were fractionated and transferred to a PVDF membrane (Millipore, Ireland). The membranes were blocked with 1% BSA for 2 h at room temperature and incubated overnight at 4 °C with primary antibodies, including VE-cadherin (1:200, Santa Cruz Biotechnology), ZO-1 (1:200, Santa Cruz Biotechnology), occludin (1:1000, Abcam), β-actin (1:500, Santa Cruz Biotechnology). Subsequently, the membranes were incubated with secondary antibody (1:3000, Abcam, UK) for 1 h at room temperature. Protein bands were detected using enhanced chemiluminescence (ECL) (Beyotime) and imaged using an ECL detection system (Thermo Fisher Scientific).
Immunofluorescence staining analysis
Immunofluorescence staining was performed as described previously45,46. SCMECs were fixed for 20 min on ice with 4% paraformaldehyde in PBS and blocked with 5% normal goat serum containing 0.1% Triton X-100 in PBS for 0.5 h at room temperature. The cells were then incubated overnight at 4 °C with primary antibodies: ZO-1 (1:50, Santa Cruz Biotechnology). After washing three times with PBS, the cells were incubated with FITC-conjugated secondary antibodies for 2 h at room temperature. The cells were washed three times with PBS and then stained with DAPI (Beyotime) to visualize cell nuclei. The cells were observed using a fluorescence microscope (Zeiss).
Reverse transcription-quantitative PCR (RT-qPCR) analysis
Total RNA was extracted using TRIzol reagent (Invitrogen). cDNA synthesis was performed using a reverse transcription kit (Takara). The relative expression levels of the genes were detected using a SYBR Green PCR kit (Takara). The PCR primers (Sangon Biotech) are listed in Table I. Data were analyzed using the 2−△△CT analysis method.
TUNEL analysis
SCMECs were fixed with 4% paraformaldehyde for 30 min. After rinsing three times with PBS, the cells were permeabilized using 0.1% TritonX-100 for 2 min on ice. The cells were labeled with the TUNEL reaction mixture using a TUNEL Apoptosis Detection Kit (Roche). DAPI staining was subsequently performed. The TUNEL results were viewed using a fluorescence microscope (Zeiss).
Statistical analysis
All data are reported as mean ± standard deviation. Statistical analysis was performed using SPSS 22.0 and GraphPad Prism 8 software. One-way ANOVA, Tukey’s post hoc test, and unpaired Student’s t-test were used to analyze P values, and P < 0.05 was considered statistically significant.
Data availability
All data generated or analysed during this study are included in this published article.
References
Lim, Y-J., Park, W-T. & Lee, G. W. Extracellular vesicles for neural regeneration after spinal cord injury. Neural Regeneration Res. 19 (3), 491–492 (2024).
Wang, J., Nie, Z., Zhao, H., Gao, K. & Cao, Y. MiRNA-125a-5p attenuates blood-spinal cord barrier permeability under hypoxia in vitro. Biotechnol. Lett. 42 (1), 25–34 (2020).
Wang, X., Zhou, Z., Zhang, Y., Liu, J. & Chen, J. Exosome-shuttled miR-5121 from A2 astrocytes promotes BSCB repair after traumatic SCI by activating autophagy in vascular endothelial cells. Nanobiotechnology 23 (1), 291 (2025).
Li, Z. W. et al. Blocking the EGFR/p38/NF-κB signaling pathway alleviates disruption of BSCB and subsequent inflammation after spinal cord injury. Neurochem Int. 150, 105190 (2021).
Soini, Y. Tight junctions in lung cancer and lung metastasis: a review. Int. J. Clin. Exp. Patho. 5 (2), 126–136 (2012).
Campbell, H. K., Maiers, J. L. & DeMali, K. A. Interplay between tight junctions & adherens junctions. Exp. Cell. Res. 358 (1), 39–44 (2017).
Fouad, K., Popovich, P. G., Kopp, M. A. & Schwab, J. M. The neuroanatomical-functional paradox in spinal cord injury. Nat. Rev. Neurol. 17 (1), 53–62 (2021).
Tang, C. et al. A biomimic anti-neuroinflammatory nanoplatform for active neutrophil extracellular traps targeting and spinal cord injury therapy. Mater. Today Bio. 28, 101218 (2024).
Smith, N. J. et al. Spatiotemporal microvascular changes following contusive spinal cord injury. Front. Neuroanat. 17, 1152131 (2023).
Bernacki, J., Dobrowolska, A., Nierwińska, K. & Małecki, A. Physiology and Pharmacological role of the blood-brain barrier. Pharmacol. Rep. 60 (5), 600–622 (2008).
Garcia, M. A., Nelson, W. J. & Chavez, N. Cell-cell junctions organize structural and signaling networks. Cold Spring Harb Perspect. Biol. 10 (4), a029181 (2018).
Zhou, Y. et al. Retinoic acid Induced-Autophagic flux inhibits ER-Stress dependent apoptosis and prevents disruption of Blood-Spinal cord barrier after spinal cord injury. Int. J. Biol. Sci. 12 (1), 87–99 (2016).
Wu, F. et al. Barrier-penetrating liposome targeted delivery of basic fibroblast growth factor for spinal cord injury repair. Mater. Today Bio. 18, 100546 (2023).
Chen, H. H., Chen, Y. T., Huang, Y. W., Tsai, H. J. & Kuo, C. C. 4-Ketopinoresinol, a novel naturally occurring ARE activator, induces the Nrf2/HO-1 axis and protects against oxidative stress-induced cell injury via activation of PI3K/AKT signaling. Free Radic Biol. Med. 52 (6), 1054–1066 (2012).
Kilic, U. et al. Melatonin suppresses cisplatin-induced nephrotoxicity via activation of Nrf-2/HO-1 pathway. Nutr. Metab. (Lond). 10 (1), 7 (2013).
Lu, L. et al. Wogonin inhibits oxidative stress and vascular calcification via modulation of Heme oxygenase-1. Eur. J. Pharmacol. 958, 176070 (2023).
Huber Iii, W. J., Scruggs, B. A. & Backes, W. L. C-Terminal membrane spanning region of human Heme oxygenase-1 mediates a time-dependent complex formation with cytochrome P450 reductase. Biochemistry 48 (1), 190–197 (2009).
Mascaró, M. et al. Nuclear localization of Heme Oxygenase-1 in pathophysiological conditions: does it explain the dual role in cancer? Antioxid. (Basel). 10 (1), 87 (2021).
Elguero, B. et al. Unveiling the association of STAT3 and HO-1 in prostate cancer: role beyond Heme degradation. Neoplasia 14 (11), 1043–1056 (2012).
Dennery, P. A. Signaling function of Heme Oxygenase proteins. Antioxid. Redox Signal. 20 (11), 1743–1753 (2014).
Biswas, C. et al. Nuclear Heme oxygenase-1 (HO-1) modulates subcellular distribution and activation of Nrf2, impacting metabolic and anti-oxidant defenses. J. Biol. Chem. 289 (39), 26882–26894 (2014).
Lin, Q. S. et al. Catalytic inactive Heme oxygenase-1 protein regulates its own expression in oxidative stress. Free Radic Biol. Med. 44 (5), 847–855 (2008).
Yang, Q. & Wang, W. The nuclear translocation of Heme Oxygenase-1 in human diseases. Front. Cell. Dev. Biol. 10, 890186 (2022).
Birrane, G., Li, H., Yang, S., Tachado, S. D. & Seng, S. Cigarette smoke induces nuclear translocation of Heme Oxygenase 1 (HO-1) in prostate cancer cells: nuclear HO-1 promotes vascular endothelial growth factor secretion. Int. J. Oncol. 42 (6), 1919–1928 (2013).
Nath, K. A. Heme oxygenase-1 and acute kidney injury. Curr. Opin. Nephrol. Hypertens. 23 (1), 17–24 (2014).
Yamauchi, T., Lin, Y., Sharp, F. R. & Noble-Haeusslein, L. J. Hemin induces Heme oxygenase-1 in spinal cord vasculature and attenuates barrier disruption and neutrophil infiltration in the injured murine spinal cord. J. Neurotrauma. 21 (8), 1017–1030 (2004).
Kumar, H., Ropper, A. E., Lee, S. H. & Han, I. Propitious therapeutic modulators to prevent Blood-Spinal cord barrier disruption in spinal cord injury. Mol. Neurobiol. 54 (5), 3578–3590 (2017).
Yu, D. S. et al. Salvianolic acid A ameliorates the integrity of blood-spinal cord barrier via miR-101/Cul3/Nrf2/HO-1 signaling pathway. Brain Res. 1657, 279–287 (2017).
Fan, Z. K. et al. The protective effect of Salvianolic acid B on blood-spinal cord barrier after compression spinal cord injury in rats. J. Mol. Neurosci. 51 (3), 986–993 (2013).
Figley, S. A., Khosravi, R., Legasto, J. M., Tseng, Y. F. & Fehlings, M. G. Characterization of vascular disruption and blood-spinal cord barrier permeability following traumatic spinal cord injury. J. Neurotrauma. 31 (6), 541–552 (2014).
Deng, B. et al. Tetramethylpyrazine-loaded electroconductive hydrogels promote tissue repair after spinal cord injury by protecting the blood-spinal cord barrier and neurons. J. Mater. Chem. B. 12 (18), 4409–4426 (2024).
Nie, X. et al. Platelet-rich plasma-derived exosomes promote blood-spinal cord barrier repair and attenuate neuroinflammation after spinal cord injury. J. Nanobiotechnol. 22 (1), 456 (2024).
Alves, N. G., Yuan, S. Y. & Breslin, J. W. Sphingosine-1-phosphate protects against brain microvascular endothelial junctional protein disorganization and barrier dysfunction caused by alcohol. Microcirculation 26 (1), e12506 (2019).
Soe, H. J. et al. High dengue virus load differentially modulates human microvascular endothelial barrier function during early infection. J. Gen. Virol. 98 (12), 2993–3007 (2017).
Zolotoff, C., Voirin, A. C., Puech, C., Roche, F. & Perek, N. Intermittent hypoxia and its impact on Nrf2/HIF-1α expression and ABC transporters: an in vitro human Blood-Brain barrier model study. Cell. Physiol. Biochem. 54 (6), 1231–1248 (2020).
Shukla, A., Bhardwaj, U., Apoorva, Seth, P. & Singh, S. K. Hypoxia-Induced miR-101 impairs endothelial barrier integrity through altering VE-Cadherin and Claudin-5. Mol. Neurobiol. 61 (3), 1807–1817 (2024).
Maamoun, H., Zachariah, M., McVey, J. H., Green, F. R. & Agouni, A. Heme Oxygenase (HO)-1 induction prevents Endoplasmic reticulum stress-mediated endothelial cell death and impaired angiogenic capacity. Biochem. Pharmacol. 127, 46–59 (2017).
Cui, H. Y. et al. Rosmarinic acid elicits neuroprotection in ischemic stroke via Nrf2 and Heme Oxygenase 1 signaling. Neural Regen Re. 13 (12), 2119–2128 (2018).
Brasil, F. B. et al. The signaling pathway PI3K/Akt/Nrf2/HO-1 plays a role in the mitochondrial protection promoted by Astaxanthin in the SH-SY5Y cells exposed to hydrogen peroxide. Neurochem Int. 146, 105024 (2021).
Raghunandan, S. et al. Heme Oxygenase-1 at the nexus of endothelial cell fate decision under oxidative stress. Front. Cell. Dev. Biol. 9, 702974 (2021).
Fang, B. et al. Dexmedetomidine attenuates blood-spinal cord barrier disruption induced by spinal cord ischemia reperfusion injury in rats. Cell. Physiol. Biochem. 36 (1), 373–383 (2015).
Ahmadighadykolaei, H., Lambert, J. A. & Raeeszadeh-Sarmazdeh, M. TIMP-1 protects tight junctions of brain endothelial cells from MMP-Mediated degradation. Pharm. Res. 40 (9), 2121–2131 (2023).
Muñoz-Sánchez, J. & Chánez‐Cárdenas, M. E. The use of Cobalt chloride as a chemical hypoxia model. J. Appl. Toxicol. 39 (4), 556–570 (2019).
Ma, Y. R. & Ma, Y. H. MIP-1α enhances Jurkat cell transendothelial migration by up-regulating endothelial adhesion molecules VCAM-1 and ICAM-1. Leuk. Res. 38 (11), 1327–1331 (2014).
Park, J. S. et al. Establishing Co-Culture Blood-Brain barrier models for different neurodegeneration conditions to understand its effect on BBB integrity. Int. J. Mol. Sci. 24 (6), 5283 (2023).
Zhang, Q. et al. Blocking C3d+/GFAP + A1 astrocyte conversion with semaglutide attenuates Blood-Brain barrier disruption in mice after ischemic stroke. Aging Dis. 13 (3), 943–959 (2022).
Acknowledgements
Not applicable.
Funding
This study was supported by the National Natural Science Foundation of China (No. 81471853, 82472431, and 82401552), Shandong Provincial Natural Science Foundation (No. ZR2024QH590), Shandong Provincial Key R&D program (Science and Technology Demonstration Project) in 2021 (grant no. 2021SFGC0502), Qingdao Science and Technology Plan Project Science and Technology Benefiting the People Demonstration and Guidance Project in 2022 (grant no. 22-3-7-smjk-5-nsh).
Author information
Authors and Affiliations
Contributions
Hui Wang and Tingting Wang prepared material; Po Zhang collected data; Jian Wang analysis data and drafted manuscript; Yang Cao and Tengbo Yu reviewed and edited manuscript. All authors read and approved the final manuscript.
Corresponding authors
Ethics declarations
Competing interests
The authors declare no competing interests.
Additional information
Publisher’s note
Springer Nature remains neutral with regard to jurisdictional claims in published maps and institutional affiliations.
Supplementary Information
Below is the link to the electronic supplementary material.
Rights and permissions
Open Access This article is licensed under a Creative Commons Attribution-NonCommercial-NoDerivatives 4.0 International License, which permits any non-commercial use, sharing, distribution and reproduction in any medium or format, as long as you give appropriate credit to the original author(s) and the source, provide a link to the Creative Commons licence, and indicate if you modified the licensed material. You do not have permission under this licence to share adapted material derived from this article or parts of it. The images or other third party material in this article are included in the article’s Creative Commons licence, unless indicated otherwise in a credit line to the material. If material is not included in the article’s Creative Commons licence and your intended use is not permitted by statutory regulation or exceeds the permitted use, you will need to obtain permission directly from the copyright holder. To view a copy of this licence, visit http://creativecommons.org/licenses/by-nc-nd/4.0/.
About this article
Cite this article
Wang, J., Wang, H., Wang, T. et al. The protective role of nuclear Heme oxygenase-1 in blood-spinal cord barrier after hypoxia in vitro. Sci Rep 16, 1235 (2026). https://doi.org/10.1038/s41598-025-30888-4
Received:
Accepted:
Published:
Version of record:
DOI: https://doi.org/10.1038/s41598-025-30888-4








