Abstract
In the accelerating digital economy, small and medium-sized enterprises (SMEs) encounter a dual challenge in pursuing ambidextrous digital innovation (exploratory and exploitative), constrained by limited resources and path dependence. Industrial internet platforms, functioning as central hubs for resources, technologies, and data, play a pivotal role in addressing these challenges. Existing research has not sufficiently examined how the strategic interactions among governments, platforms, and SMEs influence SMEs’ ambidextrous digital innovation decisions within platform ecosystems. This study investigates these coupled strategies by constructing a group dynamic decision-making model grounded in evolutionary game theory. By employing replicator dynamics and evolutionary stability analysis, it reveals the patterns of strategic selection, and simulation experiments are conducted with reference to case studies. The results reveal significant coupling effects among the three parties’ strategies: the system may converge to a “conservative equilibrium” or shift toward a “high-level innovation equilibrium.” Critical factors, including ecosystem synergy value, technological spillover, government subsidy intensity, and the cost of platform empowerment, jointly determine the trajectory and pace of system evolution. Breaking away from suboptimal equilibria requires the establishment of risk-sharing and reward-sharing mechanisms, which foster evolutionary stability of the digital innovation ecosystem through tripartite collaboration. This research broadens the application of ambidextrous innovation theory in platform ecosystems and offers theoretical and practical insights for SME decision-making, platform empowerment, and policy design.
Similar content being viewed by others
Introduction
In the digital economy era, digital innovation has become a critical pathway for small and medium-sized enterprises (SMEs) to overcome competitive pressures and sustain their advantages1. Compared with traditional innovation, digital innovation emphasizes the application of digital technologies in new product development, process improvement, and business model transformation to adapt to the rapid product iteration and blurred innovation boundaries characteristic of the digital age2. Digital innovation is defined as the process by which enterprises apply digital technologies in production or innovation activities to generate diverse forms of innovative outcomes3. Ambidexterity theory provides an important perspective for digital innovation research by classifying it into exploitative digital innovation and exploratory digital innovation1. Exploitative digital innovation refers to the use of digital technologies as tools to refine existing business processes, production methods, and product functions based on established knowledge and technological trajectories. In contrast, exploratory digital innovation treats digital technologies as new opportunities, breaking away from existing technological paths and cognitive frames to search for, acquire, absorb, and integrate digital resources, thereby creating novel business processes, disruptive products, or business models4,5,6. For SMEs with limited resources, balancing both exploitative and exploratory innovation is particularly challenging. On the one hand, firms must invest effort in acquiring new knowledge and venturing into unknown areas; on the other, they must consolidate traditional strengths and improve the efficiency of existing operations7,8,9. How SMEs should select digital innovation modes to achieve sustainable development remains an unresolved question. The underlying mechanisms and influencing factors therefore merit further in-depth investigation.
As a product of the deep integration between next-generation information technologies and industrial systems, the Industrial Internet is regarded as a key driver and accelerator of digital transformation in the real economy10,11. Industrial Internet platforms connect devices, people, and data, thereby facilitating the convergence of the virtual and physical worlds, enabling collaborative innovation across the industrial value chain, and enhancing production efficiency and reliability10,11. A growing number of SMEs are embedding themselves into these platforms to access technological, data, and market resources, which may significantly reshape their innovation modes and strategic choices12. Prior research indicates that digital platforms aggregate resources from multiple stakeholders and lower barriers to collaboration. In doing so, they help SMEs overcome scale disadvantages and achieve collaborative innovation with large enterprises13. Consequently, how to leverage Industrial Internet platforms to empower SMEs’ digital innovation has become a critical issue of concern for academia, industry, and policymakers, with both theoretical and practical implications.
In addition, SME dual digital innovation cannot be separated from policy support and institutional guarantees. The government can alleviate the cost pressure and risk concerns of SMEs’ digital innovation to a certain extent through incentive measures such as subsidies, tax reductions, and demonstration projects14. Previous studies have shown that the government often adopts two models to promote digital transformation: direct funding for SMEs and funding for intermediary service providers. The former provides subsidies for SMEs’ digital transformation to offset some of the costs and incentivize them to participate more actively in digital transformation; The latter rewards third-party enterprises or platforms that can help SMEs transform, encouraging them to provide technical guidance and empowerment services to SMEs15,16. These measures aim to change the behavior of all parties involved through economic incentives, thereby promoting the healthy development of the entire ecosystem.
Evolutionary game theory provides a powerful tool for analyzing such multi-agent dynamic interactions. In recent years, many scholars have applied evolutionary game theory to fields such as technological innovation diffusion and industrial collaboration, in order to characterize the evolutionary path of participants’ strategic choices under bounded rationality and repetitive game conditions17. In the field of SME digitalization, Zhu et al. (2023) constructed a tripartite evolutionary game model of government, third-party demonstration enterprises, and SMEs, and found that government regulation and reward strategies should be determined by SMEs’ risk preferences, and the combination of rewards and punishments has different effects on improving SMEs’ digitalization success rates in different situations14. Another study included large enterprises in the game framework: Li and Mei (2024) established a data sharing evolutionary game model for large enterprise SME digital platforms, revealing that government subsidies can effectively promote tripartite cooperation and win-win outcomes, enhancing the platform’s role in promoting data sharing17. Zeyu et al. (2025) started from the governance of cross domain digital innovation ecology, introduced a three-party game model of government, platform enterprises, and ecological participants, and combined it with system dynamics simulation18. The study showed that the stability of the governance system depends on the coordination of the three-party strategies, and external punishment (government) and internal incentives (system mechanism) are important driving forces for promoting collaborative governance. Overall, these evolutionary game studies provide useful insights for understanding multi-party interaction mechanisms.
Nevertheless, research gaps and theoretical limitations remain. The existing literature rarely integrates ambidextrous digital innovation, industrial Internet platform empowerment, and government policy intervention into a unified framework. Few studies systematically analyze the boundary conditions under which SMEs choose exploratory or exploitative digital innovation, and the dynamic process of how governments and platforms affect this choice in the industrial Internet platform ecosystem. This constitutes the starting point of our research. This study constructs an evolutionary game model that incorporates the government, industrial Internet platforms, and SMEs, with the aim of analyzing in depth the evolutionary mechanisms that govern SMEs’ choices between exploratory and exploitative digital innovation. The research proceeds as follows. First, we define the strategy sets and payoff elements of the key actors in the industrial Internet platform ecosystem: the government’s choice of whether to provide support, the platform’s choice of high-level or low-level empowerment, and SMEs’ choice of exploratory or exploitative digital innovation. Second, based on the theory of evolutionary game theory, derive the replication dynamic equation of the proportion of behaviors of all parties evolving over time, and solve the evolutionary stability strategy (ESS) of the system. Third, through numerical simulations, we illustrate the evolutionary trajectories of strategy proportions across the three actors and verify both the stability and the convergence rate of the equilibrium outcomes. Finally, based on the analytical results of the model, we propose targeted managerial implications and policy recommendations.
Evolutionary game model construction and research hypotheses
Problem description
In today’s rapidly advancing digital economy, small and medium-sized enterprises (SMEs) serve as the microeconomic “capillaries” of economic systems. Their vitality in digital innovation directly shapes supply chain resilience and enhances regional economic competitiveness. Ambidextrous digital innovation is widely recognized as a core strategy for SMEs to reconcile short-term survival pressures with long-term developmental momentum under resource constraints19,20. By dynamically aligning both innovation modes, SMEs can swiftly respond to market fluctuations while gradually cultivating distinctive digital capabilities, thereby gaining a proactive advantage in the digital transformation wave.
Nevertheless, the implementation of ambidextrous digital innovation by SMEs is often constrained by significant challenges. Exploratory digital innovation entails substantial costs associated with technological trial and error as well as market uncertainties. Yet SMEs frequently encounter barriers such as limited capital and a shortage of digital talent, which hinder their ability to independently pursue exploratory digital innovation21,22. Although exploitative digital innovation is relatively cost-controllable, excessive reliance on established technological trajectories can result in “innovation lock-in,” undermining SMEs’ ability to adapt to disruptive transformations in industrial digitalization21. A further dilemma arises from the competitive allocation of resources between the two innovation types. Without strong external collaboration networks, SMEs often struggle to maintain a dynamic balance, resulting in a “trade-off” predicament19. A real-world case from China’s manufacturing sector vividly illustrates these difficulties. Haier Group’s COSMO Plat industrial internet platform has worked with a cluster of small ceramic tile manufacturers in Zibo (Shandong Province) to tackle the firms’ innovation challenges. These traditional ceramic SMEs had long relied on outdated production methods characterized by high energy consumption, heavy pollution, and excessive inventory23. They also faced a specific innovation hurdle: clients were demanding high-performance anti-static tiles for specialized uses (e.g. in labs and data centers), but the small manufacturers lacked the R&D capacity to develop such advanced materials on their own24. The cost of upgrading equipment and uncertainty of return on investment made these firms hesitant to pursue any digital transformation23. However, by joining the COSMO Plat platform ecosystem, the tile producers connected with a partner that had anti-static technology know-how, and together they co-developed high-spec anti-static ceramic tiles24. The platform also introduced digital procurement and sales modules to these factories, streamlining their supply chain and enabling mass customization of products. As a result of this platform-enabled collaboration, the SME cluster saw around a \(15 \%\) reduction in raw material procurement costs, a \(20 \%\) decrease in average inventory levels, and over a \(20 \%\) increase in production efficiency, along with substantial energy savings24.
It can be seen that the industrial internet platforms, with their capacity for resource aggregation and ecosystem collaboration, are increasingly viewed as a key solution to these dual digital innovation challenges. By integrating distributed computing power, industry-level algorithms, and cross-enterprise data resources, such platforms provide standardized toolkits and scenario-based solutions for exploitative digital innovation, thereby lowering the technological adoption threshold for SMEs25. At the same time, they stimulate exploratory digital innovation by fostering open innovation communities, organizing joint R&D projects, and offering shared technical infrastructure, expert guidance, and market validation channels, thereby mitigating innovation risks12. For instance, Haier’s COSMO Plat in China, through its “platform empowerment + ecological co-creation” model, has enabled thousands of manufacturing SMEs to evolve from fragmented digital transformation toward systemic digital innovation26. Similarly, the Root Cloud Internet platform in China has accelerated SMEs’ ambidextrous digital innovation in smart manufacturing by leveraging technological spillover effects27.
Crucially, SMEs’ dual digital innovation choices are not isolated decisions but are embedded within the group interactions of industrial Internet platform ecosystems. The outcomes of one SME’s exploratory innovation may spill over across the platform, generating valuable insights for others12. Conversely, excessive emphasis on exploitative innovation risks homogenized competition, undermining ecosystem vitality. Additionally, external factors such as government innovation subsidy policies, platform empowerment services, and revenue-sharing mechanisms can significantly influence SMEs’ innovation strategy choices17,28,29. For example, prior studies suggest that targeted subsidies can stimulate exploratory innovation by lowering innovation costs30, whereas excessive platform fees for digital services may discourage SMEs’ engagement with the ecosystem22. Therefore, examining the group behavioral characteristics of SMEs within platform ecosystems, and analyzing the strategic interactions among governments, platforms, and SMEs, is of both theoretical and practical importance for understanding the evolution of ambidextrous digital innovation.
Against this backdrop, this paper proposes a group evolutionary game model to investigate SMEs’ ambidextrous digital innovation within industrial Internet platforms. Specifically, the study explores the evolutionary stability of strategies in the interactions among three key players: governments, platforms, and SMEs. The findings not only provide practical guidance for SMEs to overcome resource constraints and optimize innovation strategies, but also yield theoretical insights for platforms seeking to enhance empowerment efficiency and for governments aiming to design more precise innovation policies. The logical framework of ambidextrous digital innovation by SMEs embedded in industrial Internet platforms is illustrated in Figure 1.
Model assumptions and payoff matrix
Assumption 1: Players and strategies in the game
This study identifies three types of evolutionary players within the industrial Internet platform ecosystem: the government, the platform operator, and small and medium-sized enterprises (SMEs). According to evolutionary game theory31, all players are assumed to be boundedly rational. Their respective strategy sets are as follows:
Industrial Internet Platform Operator (P): The strategy set is {high empowerment, low empowerment}. Under the high-empowerment strategy, the platform allocates resources to provide SMEs with digital technology support, data sharing, training, and other empowerment services. By contrast, the low-empowerment strategy reflects minimal investment, with no proactive provision of additional support. The low-empowerment strategy is often adopted when platforms face resource constraints or seek to serve a broad base of SMEs with minimal investment, as seen in previous studies of platform business models32,33. SMEs may accept this strategy when they have limited internal resources for digital innovation and cannot afford high levels of support. In this case, the basic, standardized services offered under the low-empowerment strategy still provide tangible benefits, such as access to basic digital tools and industry connections, which SMEs may otherwise struggle to obtain32,33.
SMEs (B): The strategy set is {exploratory digital innovation, exploitative digital} innovation}. SMEs may pursue exploratory digital innovation, characterized by high risk and potentially high returns, or exploitative digital innovation, characterized by lower risk and more stable returns. Their choice depends on resource endowments and external support.
Government (G): The strategy set is {support, no support}. The government may promote SMEs’ digital innovation through fiscal subsidies, tax incentives, and related measures, while balancing fiscal expenditures against expected social benefits.
Assumption 2: Platform revenue and costs
The industrial internet platform’s benefit from an SME’s innovation could include increased platform transactions, a larger user base, enhanced data assets, or strengthened ecosystem reputation - all of which accumulate over an extended period34. The model assumes them as immediate for simplicity and analytical tractability (a common approach in evolutionary game modeling)31. In this study, the platform’s ecological revenue derived from SMEs is assumed to depend on their innovation type. When SMEs engage solely in exploitative digital innovation, the platform earns a base economic return \(P_{1}\); however, by contrast, when SMEs pursue exploratory digital innovation, more digital support is required, leading to deeper reliance on the platform, thus generating higher economic returns \(P_{2}\), assuming \(P_{2}>P_{1}>0\). Previous studies have shown that exploratory digital innovation (such as cross scenario collaborative development) requires enterprises to heavily rely on the digital support of platforms (such as API interfaces, data sharing, etc.), and such innovative behavior will significantly enhance the resource complementarity and activity of the platform ecosystem, generating a synergistic effect of “\(1+1>2\)”35. Therefore, let T represent the ecosystem synergy revenue when SMEs choose exploratory digital innovation (\(T>0\)). The platform’s total ecological synergy revenue from exploratory digital innovation SMEs is denoted as \(T(1-x)\), which is positively correlated with the actual proportion of exploratory innovators in the ecosystem36. This synergy revenue is generated only when the platform adopts a high-empowerment strategy. Under high empowerment, the platform provides differentiated support for exploitative and exploratory digital innovation, incurring respective costs \(D_{1}, D_{2}\), where \(D_{2}>D_{1}>0\). Under low empowerment, no additional investment is undertaken.
Assumption 3: Government revenue and costs
The government is concerned with the economic and social benefits generated by SMEs’ digital innovation, yet providing subsidies entails fiscal costs. The government’s benefit from SME digital innovation might come in the form of higher tax revenues, improved regional economic growth, or reduced social welfare burdens, and these unfold gradually as the innovation leads to business expansion or new industries. The model assumes them as immediate for simplicity and analytical tractability (a common approach in evolutionary game modeling)31. In this study, the government’s social revenue from SMEs’ digital innovation is assumed to depend on the type of innovation undertaken. When SMEs adopt exploitative digital innovation, the government receives a basic social benefit \(G_{1}\). By contrast, exploratory digital innovation fosters greater technological progress and demonstration effects, thereby yielding higher social benefits. Specifically, under low empowerment, the government’s revenue from exploratory innovation is denoted as \(G_{2}\). When the platform adopts high empowerment and the government provides support, the revenue increases to \(G_{2}+\beta G_{2}\). The terms \(\beta\) refer to the long-term technological spillover coefficient of exploratory digital innovation under high empowerment and government support. It represents the diffusion of innovative achievements, knowledge sharing, data complementarity, and ecological linkage innovation brought by exploratory innovation of SMEs, thereby amplifying the spillover effects of technological innovation37,38. On the other hand, if the government chooses to subsidize SMEs, it incurs fiscal costs. It provides differentiated subsidy amounts for exploitative and exploratory digital innovation, denoted as \(L_{1}\) and \(L_{2}\), respectively, where \(L_{2}>L_{1}>0\). Under high empowerment, the government also provides subsidies to the platform, denoted as N. If the government does not support innovation, the expected socio-economic costs for SMEs due to insufficient investment in digital innovation are defined as Q.
Assumption 4: SMEs revenue and costs
The revenue that SMEs obtain from different innovation strategies depends on input costs, potential returns, and external support (e.g., government subsidies and platform empowerment). In reality, SMEs exhibit diverse characteristics. Heterogeneity in SME size, resource endowment, and innovation capability could influence the evolutionary outcomes. In our model, we assumed homogeneous SMEs to simplify the game-theoretic analysis (a common approach in evolutionary game modeling). The direct return from exploitative digital innovation is denoted as \(B_{1}\), with an associated cost \(C_{1}\). For exploratory digital innovation, which involves higher risk and higher returns, the expected revenue is \(B_{2}\), with input costs \(C_{2}\) and a risk cost R. When the platform adopts a high-empowerment strategy, SMEs receive essential technical support and resource coordination, effectively lowering the innovation threshold and costs, or improving the success rate of projects. SMEs can gain additional returns \(K_{1}, K_{2}\) from the exploitative and exploratory strategies, respectively, under the high-empowerment strategy, with \(K_{2}>K_{1}>0\). No additional returns are gained under the low-empowerment strategy. The variables and their definitions are described in Table 1.
Model construction
The strategic interactions among the three parties constitute a tripartite evolutionary game. The government, the platform, and SMEs continuously adjust their strategy proportions in response to payoff outcomes. The evolution of these proportions within each population follows the principles of replicator dynamics. Within the SME population, an imitation and information diffusion mechanism is also present. Specifically, SMEs that achieve higher payoffs with a given strategy are gradually imitated, leading to wider adoption of that strategy among enterprises. This mechanism ensures the validity of applying replicator dynamics to analyze the evolution of enterprise strategies.
Under the assumption of bounded rationality, let x denote the initial probability that SMEs adopt an exploitative digital innovation strategy, thus \(1-x\) is the probability of adopting an exploratory digital innovation strategy. Let y denote the probability that the industrial Internet platform adopts a high-empowerment strategy, with \(1-y\) for a low-empowerment strategy. Let z denote the probability that the government implements a supportive policy, with \(1-z\) indicating no support. Based on the above assumptions, the payoff matrices are constructed as shown in Table 2 and Table 3.
Equilibrium strategy analysis of a single player
Equilibrium strategy analysis for SMEs
Expected returns from exploitative digital innovation:
Expected Returns from Exploratory Digital Innovation:
Average Expected Returns:
Replicate Dynamic Equation:
Equilibrium strategy analysis for industrial internet platforms
High-Empowerment Expected Returns:
Low-empowerment expected returns:
Average Expected Return:
Replicate Dynamic Equation:
Equilibrium strategy analysis for government
Supported Strategy Expected Return:
Unsupported Strategy Expected Return:
Average Expected Return:
Replicate Dynamic Equation:
Overall game equilibrium analysis
From the above analysis, the replicator dynamic equations of the system are derived as follows:
Through local stability analysis of the system’s Jacobian matrix, the evolutionary stable strategy (ESS) can be identified. Based on the replicator dynamic equations, the Jacobian matrix J of the system is expressed as:
The key intermediate variables in the equations are defined as follows:
In the Jacobian matrix, setting \(F(x)=F(y)=F(z)=0\), eight local equilibrium points can be derived : \(E_{1}(0,0,0), E_{2}(0,0,1)\), \(E_{3}(0,1,0), E_{4}(0,1,1), E_{5}(1,0,0), E_{6}(1,0,1)\), \(E_{7}(1,1,0), E_{8}(1,1,1)\). Specifically, \(E_{1}(1,0,0)\) corresponds to SMEs adopting exploitative digital innovation under low platform empowerment and no government support, whereas \(E_{8}(0,1,1)\) corresponds to SMEs pursuing exploratory digital innovation under high platform empowerment with government support. By sequentially evaluating the conditions at these equilibrium points and substituting \(E_{1}\) through \(E_{8}\) into the Jacobian matrix, the eigenvalues and stability conditions of each equilibrium point are obtained. The results are summarized in Table 4.
Among them \(M=\left( B_{1}-C_{1}\right) -\left( B_{2}-C_{2}\right)\).
Through eigenvalue analysis of the Jacobian matrix, combined with the threshold relationships of model parameters, this tripartite evolutionary game model may exhibit seven evolutionarily stable strategies (ESS), depending on the values of key variables:
-
(1)
When \(B_{1}-C_{1}<B_{2}-C_{2}-R, T<D_{2}, Q<L_{2}\), the system exhibits a unique ESS (0, 0, 0). In this case, SMEs adopt exploratory digital innovation due to high net returns (e.g., significant potential for technological breakthroughs), while platforms avoid costly empowerment given low ecosystem benefits, and the government refrains from support because subsidies are excessively costly.
-
(2)
When \(B_{1}-C_{1}+L_{1}<B_{2}-C_{2}-R+L_{2}, T+N<D_{2}, Q>L_{2}\),the system exhibits a unique ESS (0, 0, 1). In this case, SMEs select exploratory digital innovation for its high net returns, platforms remain at low empowerment as subsidies and ecosystem benefits fail to offset costs, while the government provides subsidies to stimulate industrial upgrading and mitigate unemployment costs.
-
(3)
When \(B_{1}-C_{1}+K_{1}<B_{2}-C_{2}+K_{2}-R, T>D_{2}, \beta G_{2}+Q<L_{2}+N\), the system exhibits a unique ESS (0, 1, 0). In this case, high empowerment generates substantial ecosystem benefits (e.g., enhanced user stickiness), prompting SMEs to pursue exploratory digital innovation. However, due to limited short-term technological benefits and fiscal constraints, the government withholds support.
-
(4)
When \(B_{1}-C_{1}+K_{1}+L_{1}<B_{2}-C_{2}+K_{2}+L_{2}-R, T+N>D_{2}, \beta G_{2}+Q>L_{2}+N\), the system exhibits a unique ESS (0, 1, 1). In this case, government subsidies reduce SMEs’ innovation costs, high empowerment expands platform ecosystem benefits, and exploratory digital innovation generates significant social returns. This forms a synergistic configuration of “exploratory digital innovation, high empowerment, and government support.”
-
(5)
When \(B_{1}-C_{1}>B_{2}-C_{2}-R, Q<L_{1}\), the system exhibits a unique ESS (1, 0, 0). In this case, SMEs favor low-risk exploitative digital innovation due to its high net returns, while both the platform and government maintain low input levels. This leads to a locked-in equilibrium of “exploitative innovation, low empowerment, and no government support.”
-
(6)
When \(B_{1}-C_{1}+L_{1}>B_{2}-C_{2}-R+L_{2}, N<D_{1}, Q>L_{1}\),the system exhibits a unique \(\operatorname {ESS}(1,0,1)\). In this case, SMEs adopt exploitative digital innovation for its net returns, the platform rejects high empowerment since subsidies fall short of covering service costs, while the government opts for support to maintain social and economic stability.
-
(7)
When \(B_{1}-C_{1}+K_{1}+L_{1}>B_{2}-C_{2}+K_{2}+L_{2}-R, D_{1}<N, Q>L_{2}+N\), the system exhibits a unique ESS (1,1,1). In this case, SMEs adopt exploitative innovation due to favorable net returns, the platform provides high empowerment as subsidies compensate for costs, and the government is compelled to support because fiscal losses from non-support would exceed subsidy expenditures.
In summary, \(E_{4}(0,1,1)\) is the only equilibrium simultaneously achieving technological breakthroughs (SMEs’ exploratory digital innovation), ecosystem prosperity (platform high empowerment), and policy sustainability (government support). This state represents the optimal configuration of the industrial Internet platform ecosystem, with its core lying in transforming short-term subsidies into long-term productivity through tripartite collaboration. Such a mechanism enables the transition from “low-risk exploitative innovation” to “high-value exploratory innovation.”
Numerical analysis of the evolutionary game
To examine the strategic evolution of governments, platform operators, and SMEs within the industrial internet platform ecosystem, representative cases of industrial Internet platforms in China were selected for numerical simulation. COSMO Plat, a national-level cross-industry and cross-domain industrial internet platform, centers on a “mass customization model.” It spans over 20 industries including home appliances, machinery, and chemicals, serving more than 8,000 enterprises. A notable case is the digital transformation of Haier Refrigerator’s interconnected factory in Qingdao, China. Through platform empowerment, the factory realized end-to-end data integration, reducing order delivery cycles by \(35 \%\), improving production efficiency by \(35 \%\), and enhancing quality performance by \(36 \%\) (Source: Haier official case study, 2022). For SMEs, the platform adopts a “digital foundation + industry solutions” approach, which includes two modes: high empowerment (customized technology development, data middleware construction, end-to-end training) and low empowerment (standardized toolkits, basic data collection). SMEs can choose between exploitative digital innovation (e.g., optimizing production line parameters by leveraging existing technologies) and exploratory digital innovation (e.g., developing IoT-based refrigerator chips through new technology R&D).
This study is based on the equalization method39, combined with reference in existing literature and data from the COSMO Plat case, to set the key parameters in the model17,39,40. This study mainly referred to the following three aspects to assign values: firstly, based on equalization method17,39, ensuring that the parameter values can support the system to reach a reasonable equilibrium state, and then verifying the stability of the system evolution process; Secondly, based on the case data of the COSMO Plat platform, the digital transformation achievements of these platforms, such as improved production efficiency and shortened R&D cycles, provide us with reference for parameter selection. Although precise values for each parameter are not directly provided, this study estimates these parameters based on similar technical input and output data in the case by analyzing their empowering modes and effects; Thirdly, we have referred to other similar literature studies on industrial Internet and platform empowerment17,35,36, which provide us with references on evaluation methods for various costs, risks and empowerment effects in similar systems.
Based on the ideal evolutionary stable point (0, 1, 1), the parameters were set as shown in Table 5. This study uses MATLAB software to numerically simulate the evolution process of dual digital innovation in SMEs embedded in the platform ecosystem, and analyzes the impact of key parameter changes on the strategy choices of various game subjects and the system evolution results.
Numerical analysis of the tripartite evolution strategy
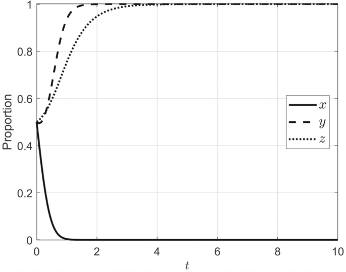
(1) At the equilibrium point \(E_{4}(0,1,1), \lambda _{1}=M+R+K_{1}-K_{2}+L_{1}-L_{2}, \lambda _{2}=- \left( N+T-D_{2}\right) , \lambda _{3}=L_{2}-\beta G_{2}+N-Q\). Based on the baseline parameter settings presented in Table 5, the evolutionary trajectory of the system is illustrated in Figure 2.
Through simulation analysis of the above parameter values, the results are presented in Figure 2. Under the conditions of Case 4, the tripartite evolutionary game converges to the ideal equilibrium state. In this equilibrium, SMEs adopt exploratory digital innovation, industrial Internet platforms implement high empowerment, and governments provide support. Although SMEs pursuing exploratory innovation incur technological trial-and-error costs and face market uncertainties, platforms’ high empowerment offsets these disadvantages by supplying digital tools and enabling industrial chain data sharing, thereby reducing barriers to innovation. Simultaneously, government support via subsidies and tax incentives further alleviates financial constraints and mitigates risks. Once innovation returns outweigh trial-and-error costs, SMEs’ strategies steadily converge toward exploratory innovation. High empowerment by platforms emerges as the central mechanism for realizing ecosystem value. By aligning closely with SMEs’ innovation demands, platforms not only accumulate application scenario data but also enhance ecosystem stickiness, which strengthens their own incentives to maintain high empowerment. At the same time, government support remains consistent with the broader objectives of industrial digitalization and upgrading.
Ultimately, the joint effect of SMEs’ exploratory innovation, platform empowerment, and government support improves industrial chain efficiency and generates social benefits that exceed policy costs. This reinforces the government’s decision to sustain support and establishes a stable, synergistic evolutionary pathway for the industrial Internet platform ecosystem.
(2) The Impact of Different Initial Strategy Selection Probabilities on the Evolutionary Trajectories of Participants
The initial probability \(x_{0}\) for SMEs to adopt the “exploitative digital innovation” strategy, the initial probability \(y_{0}\) for platforms to adopt “high empowerment,” and the initial probability \(z_{0}\) for governments to adopt “support” are set at (0.2, 0.2, 0.2), (0.5, 0.5, 0.5), and (0.8, 0.8, 0.8), respectively, all other parameters remain unchanged. Based on simulations using these parameter combinations, the system ultimately stabilizes at the strategy combination (0, 1, 1), thereby confirming the theoretical analysis. The evolutionary trajectory is depicted in Figure 3.
From the perspective of SMEs’ strategic evolution, as the initial probability of choosing exploitative digital innovation increases (i.e., the initial willingness to pursue exploratory innovation decreases), the rate at which SMEs converge to the exploratory digital innovation state (0) slows down. By contrast, when SMEs demonstrates a stronger initial inclination toward exploratory digital innovation, it becomes more responsive to the platform’s enabling resource-integration effects and the government’s risk-compensation mechanisms. Such heightened responsiveness accelerates the SMEs’ convergence to exploratory digital innovation.
From the perspective of the interactive influence between platform and government strategies, higher initial probabilities of the platform adopting a “high-empowerment” approach and the government providing support significantly accelerate convergence toward the (0, 1, 1) equilibrium. For platforms, a stronger initial commitment to empowerment ensures that firms can access standardized tools, data-sharing channels, and other resources earlier. This reduces both the technological barriers and uncertainties associated with exploratory innovation, thereby forming a positive “empowerment-innovation” feedback loop. For governments, stronger initial support (e.g., through subsidies and tax incentives) sends a more powerful incentive signal. Such measures not only alleviate firms’ financial constraints but also enhance market confidence in exploratory innovation, indirectly encouraging coordinated adjustments in platform and firm strategies. Through the joint effects of resource provision and institutional support, these initial strategic commitments reinforce one another, thereby expediting the system’s evolution toward the optimal steady state.
(3) The Influence of Ecosystem Synergy Value T on the Evolution of Participants
To investigate the impact of ecosystem synergy value on system evolution, we assign T values of 4,8, and 12, corresponding to low, medium, and high levels of synergy, all other parameters remain unchanged. The simulation results of the replicator dynamic equations over time are shown in Figure 4. The findings indicate that higher ecosystem synergy values amplify the network effects of firm and resource interactions within the platform, thereby accelerating the platform’s convergence toward the high empowerment strategy. Although the returns from exploratory digital innovation and the government’s motivation to provide support are not directly determined by ecosystem synergy, the positive feedback generated by higher synergy values enhances, to varying degrees, the rate at which firms converge on exploratory digital innovation and governments converge on support. Consequently, an increase in ecosystem synergy value strengthens the co-evolutionary linkage among exploratory digital innovation, high empowerment, and government support, promoting a virtuous cycle of innovation vitality and resource integration within the platform ecosystem and facilitating the development of an ambidextrous digital innovation ecosystem for SMEs.
It is noteworthy, however, that when \(T=4\) (i.e., under a relatively low level of synergy), the platform exhibits a U-shaped trajectory, where its willingness to pursue high empowerment first declines and then rebounds. This phenomenon may arise from two factors. First, under low synergy, the platform must initially bear substantial costs for technology R&D and resource integration, while the network effects of SME interactions have yet to emerge. As a result, short-term revenues are insufficient to offset these costs, leading to a temporary decline in the platform’s inclination toward high empowerment. Second, as time progresses, localized synergies gradually emerge from SMEs’ exploratory digital innovation and government support, sending a stronger demand signal for high empowerment to the platform. Through repeated interactions, the platform eventually recognizes that the marginal benefits of localized synergies begin to exceed the marginal costs, prompting a strategic shift toward high empowerment and producing the observed U-shaped rebound.
(4) The Impact of Technological Spillover Coefficients \(\beta\) on the Evolution of Participants
We assign technological spillover coefficients of 0.6, 0.7, and 0.9, all other parameters remain unchanged, with the corresponding simulation results presented in Figure 5. The results show that increases in the spillover coefficient accelerate the evolution of the system toward the stable strategy combination (0, 1, 1). A higher coefficient enables the outcomes of exploratory innovation to diffuse more efficiently across the ecosystem, thereby reinforcing platform empowerment and government support and promoting their faster convergence toward the stable strategies of high empowerment and support. Although the direct returns from exploratory digital innovation for SMEs are not immediately influenced by changes in the spillover coefficient, higher probabilities of platform empowerment and government support indirectly accelerate the firms’ convergence toward exploratory digital innovation to varying degrees. Hence, enhancing the technological spillover coefficient strengthens the diffusion effectiveness of innovation outcomes, expedites the collaborative evolution of strategies among the three actors, injects greater innovation vitality into the platform ecosystem, and assists SMEs in overcoming the constraints of technological innovation.
(5) The Impact of exploratory digital innovation risk cost R on the Evolution of Participants
We assign values of 1.5, 3, and 4.5 to the exploratory digital innovation risk cost, all other parameters remain unchanged, with the corresponding simulation results presented in Figure 6. The results indicate that lower risk costs reduce the uncertainty and potential losses faced by SMEs when engaging in innovation. This strengthens their willingness to pursue exploratory digital innovation, thereby accelerating their convergence toward the exploratory digital innovation strategy. Moreover, this positive signal encourages the platform to adopt the high empowerment strategy more rapidly and prompts the government to favor the support strategy. The resulting increases in the probabilities of platform empowerment and government support further alleviate SMEs’ concerns regarding innovation, thereby expediting strategic coordination. Consequently, reducing the risk costs of exploratory digital innovation for SMEs mitigates their concerns, activates strategic collaboration among SMEs, platforms, and governments, fosters innovation momentum within the platform ecosystem, and helps SMEs overcome the innovation risk threshold.
(6) The Impact of Government Subsidies \(L_{2}\) for Exploratory Digital Innovation on the Evolution of Participants
In this simulation, the government subsidy for exploratory digital innovation is set at 1.5, 3, and 4.5, all other parameters remain unchanged, with results presented in Figure 7. The analysis demonstrates that increasing subsidies improves the benefit-cost ratio for SMEs undertaking exploratory innovation, thereby accelerating their convergence toward the “exploratory digital innovation” strategy. However, higher subsidies simultaneously slow the convergence of platforms toward high empowerment and governments toward support. This occurs because subsidies directly offset part of SMEs’ innovation costs, reducing their reliance on platform collaboration, which in turn lengthens the time required for platforms to validate the benefits of high empowerment. Governments also require more time to assess whether excessive subsidies distort market mechanisms or diminish social benefits, thereby delaying support decisions. These findings suggest that moderate subsidies can significantly enhance collaborative efficiency, whereas excessively high subsidies may “crowd out” cooperation between SMEs and platforms, ultimately slowing the convergence of both platform and government strategies.
(7) The Impact of Platform Empowerment Costs \(D_{2}\) for Exploratory Digital Innovation on the Evolution of Participants
In this simulation, the empowerment cost for exploratory digital innovation is set at 5, 7, and 9, all other parameters remain unchanged, with the results shown in Figure 8. The analysis indicates that the lower the empowerment cost, the faster the platform converges to the “high empowerment” strategy. Although changes in empowerment cost do not directly alter SMEs’ evolutionary path toward exploratory digital innovation, a higher probability of platform high empowerment creates more favorable conditions for SMEs, thereby accelerating their convergence to the exploratory digital innovation strategy. At the same time, enhanced synergy between platform empowerment and SMEs’ innovation activities increases the perceived value of exploratory digital innovation to the government, prompting a faster convergence to the “support” strategy. Therefore, reducing the empowerment cost of exploratory digital innovation activates strategic linkages among platforms, SMEs, and governments, fosters the co-evolution of the innovation ecosystem toward a more favorable steady state, and supports SMEs in undertaking exploratory digital innovation within the platform ecosystem.
Discussion
This study aims to analyze the strategic interaction mechanisms among government, industrial internet platforms, and SMEs through an evolutionary game model, with the goal of revealing the dynamic patterns of SMEs’ ambidextrous digital innovation choices within a platform ecosystem.
The findings partially align with prior literature. For instance, the high risks and costs inherent in innovation activities are key factors that suppress firms’ willingness to explore. This is consistent with previous studies noting that firms face substantial upfront investments and uncertain outcomes in innovation, leading them to adopt more conservative strategies30,41. Additionally, the empowering role of digital platforms enables resource integration across multiple stakeholders and reduces collaboration barriers, thereby helping SMEs overcome scale disadvantages and engage in collaborative innovation. This finding aligns with previous research that suggests digital platforms enhance SMEs’ innovation performance and networked collaboration capabilities42. Furthermore, government financial subsidies have a clear incentivizing effect on firm innovation. Well-designed subsidy policies can mitigate the costs and risks associated with technological innovation, increasing the expected returns from exploratory innovation and motivating firms to innovate. This supports prior research, which concluded that government funding encourages firms’ technological development by sharing innovation costs29.
In addition to corroborating prior studies generally, our results share notable similarities with recent evolutionary game-theoretic analyses of innovation strategy43,44, while also exhibiting important differences. Compared with research of Eghbali et al. (2022)43 and Eghbali et al. (2024)44, our research shows both similarities and differences in focus, model design, and context. In terms of research object, those works centered on green technological innovation among tech firms (examining choices like independent R&D vs. collaboration with startups), whereas we investigate digital ambidextrous innovation (balancing exploratory and exploitative approaches) in SMEs embedded in industrial Internet platforms. All studies employ evolutionary game frameworks; notably, Eghbali et al. augment their models with system dynamics to capture dynamic evolution and feedback effects, modeling contexts such as government intervention policies and stakeholder influences. By contrast, our model emphasizes a tripartite strategy coupling unique to a platform-based ecosystem, linking the strategic decisions of platforms, SMEs, and relevant policy mechanisms. The scenario context also differs. The green innovation studies explore how static vs. dynamic policy interventions shape firms’ sustainable innovation choices and how varying consumer preferences affect green adoption outcomes. In our study’s setting, we simulate SMEs’ dual innovation strategies co-evolve under different platform empowerment and policy scenarios. Nonetheless, the theoretical contributions are complementary. Eghbali and colleagues provide insight into optimizing green innovation implementation through hybrid modeling, highlighting conditions for stable collaboration equilibria under environmental policy intervention. Building on a similar game-theoretic foundation, our study contributes novel understanding by extending the analysis to ambidextrous innovation in a platform context. This focus on coupling explorative and exploitative innovation with platform cooperation among SMEs represents a new angle, enriching the evolutionary game literature with evidence from digital platform ecosystems and demonstrating the broader applicability of evolutionary game theory beyond green innovation scenarios.
This study also uncovers several novel insights. First, the strategies of the three parties exhibit a significant interdependent effect. The system may either converge to a low-level “conservative equilibrium” or under external incentives, shift toward a higher-level innovation equilibrium. Simulation analyses identify an ideal equilibrium point, \(\textrm{E}_{4}(0,1,1)\), which represents a potential optimal evolutionary direction of the industrial internet platform ecosystem within the theoretical model. The underlying mechanism is that short-term governmental support, through collaboration between platforms and enterprises, can be transformed into long-term productivity gains. This provides theoretical justification for the system’s transition from low-risk exploitative innovation to high-value exploratory innovation. The finding extends current understanding of cooperative innovation dynamics within platform ecosystems, emphasizing the theoretical significance of tripartite coordination in overcoming path dependence and escaping low-level equilibria.
Second, the impacts of key parameters reveal trend-like patterns and threshold effects. The analysis suggests that enhancing ecosystem synergy and technological spillover coefficients can, in theory, increase the expected returns from collaborative innovation and accelerate convergence toward higher-level innovation equilibria. In contrast, excessively high innovation risk costs substantially weaken firms’ willingness to engage in exploratory innovation, predisposing the system to remain in a conservative equilibrium. Without external incentives, SMEs tend to favor low-risk, exploitative innovation paths-an outcome that offers theoretical insight into the constraints shaping firms’ strategic choices.
Government subsidies play a moderating role: appropriately designed subsidies bridge the gap in firms’ expected returns and reduce barriers posed by high risks, but overly generous subsidies risk diminishing marginal returns or inducing crowding-out effects35. Similarly, if the costs of platform empowerment are excessively high and benefit-sharing mechanisms underdeveloped, platforms may lack motivation to sustain enabling efforts. Establishing robust benefit-sharing mechanisms between platforms and firms thus becomes critical for long-term system stability. In summary, ecosystem synergy value, technological spillovers, innovation costs, and subsidy policies jointly constitute the theoretical explanatory framework for system evolution. Each stakeholder can optimize its strategic decisions around enhancing positive externalities and sharing innovation risks, providing theoretical guidance for steering the system toward the desired evolutionary equilibrium.
Conclusion
In the digital economy era, SMEs’ ambidextrous innovation capabilities are essential for industrial chain collaboration and regional competitiveness. Promoting ambidextrous digital innovation within industrial Internet ecosystems has therefore become a pressing theoretical and practical issue. By constructing an evolutionary game model involving governments, platforms, and SMEs, this study examines dynamic processes and stable outcomes under varying parameter conditions. Simulation analysis reveals that strategic interdependencies among the three parties may lead to either conservative equilibria or high-level innovation equilibrium. Critical factors such as the ecosystem synergy value, the technological spillover coefficient, government subsidy intensity, and platform empowerment costs jointly affect the speed and direction of the system’s evolution. The core of breaking the suboptimal equilibrium is to establish a mechanism for risk sharing and benefit sharing, and tripartite collaboration is the theoretical logic for achieving stable evolution of the digital innovation ecosystem.
Theoretical significance
This study makes three theoretical contributions. First, it introduces evolutionary game theory into the research framework of ambidextrous digital innovation within industrial Internet platform ecosystems, comprehensively considering the bounded rationality and dynamic strategy game processes of the government, platform operators, and SMEs. This approach offers a new theoretical perspective and modeling paradigm for analyzing SMEs’ ambidextrous digital innovation decisions in a digital platform-enabled environment. Second, it situates the strategic choice of ambidextrous digital innovation within the context of intertwined industrial platforms and policy incentives, revealing the internal mechanism behind the interaction of external enabling factors and internal innovation, thereby extending the application boundaries of ambidexterity innovation theory in the digital economic ecosystem. Third, it clarifies the network evolutionary driving mechanism behind SMEs’ ambidextrous digital innovation. By combining evolutionary stability analysis with numerical simulation, the study explores the necessary and sufficient conditions for the system to reach a stable equilibrium under varying parameter conditions, supplements the strategic coupling mechanism of tripartite games, and demonstrates that the evolution of SMEs’ ambidextrous innovation results from the joint influence of both endogenous and exogenous factors.
Managerial implications
Based on the research findings, this study proposes targeted managerial implications from the perspectives of SMEs, industrial internet platforms, and governmental actors:
(1) Small and Medium-sized Enterprises (SMEs): Achieving a balance in ambidextrous innovation through leveraging the platform ecosystem
SMEs should develop a clear understanding of their internal resource constraints and the empowerment potential of platform ecosystems, striving to achieve a dynamic balance between exploitative and exploratory innovation. On one hand, SMEs can rely on standardized platform tools to conduct exploitative innovation, achieving rapid cost reduction and efficiency improvement while accumulating resources for exploratory projects. On the other hand, they should actively participate in platform-organized joint R&D and technology-sharing initiatives to engage in exploratory innovation. By utilizing the platform’s technological spillover and risk-sharing mechanisms, SMEs can lower the trial-and-error costs of exploration. For instance, joining platform-based innovation communities enables SMEs to enhance their digital innovation capabilities through knowledge exchange and resource sharing, helping them find a suitable pathway between short-term survival needs and long-term development goals.
(2) Industrial Internet Platforms: Strengthening Ecosystem Collaboration and Improving Benefit-Sharing Mechanisms
Platform operators should focus on the sustainable logic of “empowerment and returns.” First, they should continuously strengthen technological innovation capabilities and optimize the cost structure of high-empowerment services, lowering the threshold for customized solutions through iterative technology upgrades. Second, they should establish and improve benefit-sharing mechanisms-for example, implementing result-sharing models for joint innovation projects or offering preferential pricing for SMEs that use high-empowerment services. These measures can stimulate SMEs’ enthusiasm for exploratory innovation while distributing empowerment costs through ecosystem-scale effects, forming a positive cycle of platform empowerment, enterprise innovation, and ecosystem prosperity.
(3) Government: Optimizing Policy Incentive Structures and Building a Risk-Sharing Ecosystem
Governments should shift from a “single subsidy” model to an “ecosystem cultivation” approach. On one hand, differentiated subsidy policies should be designed based on the type of enterprise innovation (exploitative vs. exploratory) and the level of platform empowerment, establishing graded subsidy schemes that focus on mitigating the risk gap of exploratory innovation. On the other hand, governments should create mechanisms for shared innovation risk-for example, setting up a digital innovation risk-compensation fund for SMEs, improving systems to support firms after innovation failures, and strengthening intellectual property protection and benefit distribution oversight. These measures help build a stable policy environment conducive to tripartite collaborative innovation, guiding the system’s evolution from a conservative equilibrium toward a high-level innovation equilibrium.
Limitations and future research
Despite the valuable contributions of this study, several limitations should be acknowledged. First, this research primarily relies on theoretical modeling and simulation, without empirical validation. While the model provides insights into the dynamic interactions within the industrial Internet ecosystem, the results are sensitive to parameter assumptions, which may limit the generalizability of the findings. Future research should seek to validate these findings with real-world data from diverse sectors and geographical regions, as well as incorporate longitudinal studies to explore the trajectory of SME strategies over time, especially regarding their responses to government policy changes and platform-enabled capabilities.
Second, the model used in this study does not account for industry-specific technological and organizational differences. Although the framework offers a comprehensive understanding of the dynamics of digital innovation in platform ecosystems, it may not fully reflect the unique challenges faced by different industries. Future studies could explore how specific industry factors - such as market uncertainty, the pace of technological change, and inter-firm collaboration-affect the adoption and success of exploratory versus exploitative digital innovation.
Third, this study is based on the context of China, and therefore its conclusions may not be directly applicable to regions with different industrial platform ecosystems, regulatory environments, and platform structures. Comparative studies across countries or regions would provide a deeper understanding of how government policies and platform strategies influence SMEs’ ambidextrous digital innovation decisions in varying institutional and cultural contexts. Additionally, future research should consider the impact of external shocks, such as policy shifts or technological disruptions, on SMEs’ innovation strategies.
Fourth, this study assumed SMEs to be homogeneous players for analytical tractability. In practice, SMEs vary in scale, digital capability, and innovation propensity, which can affect strategy adoption. We therefore caution that the evolutionary outcomes might differ if, for instance, a subset of SMEs has substantially higher innovation capacity or risk tolerance. The model’s insights represent average tendencies; individual SME trajectories could vary. Thus, an analysis of heterogeneous SMEs is a promising direction for future research.
Data availability
All data generated or analyzed during this study are included in this published article and all data are available from the corresponding author upon reasonable request.
References
Li, Z. et al. Research on digital innovation strategy and its adaptive configuration of single champion enterprises in the manufacturing industry. Management World 39, 186–208. https://doi.org/10.3969/j.issn.1002-5502.2023.02.009 (2023).
Nambisan, S. et al. Digital innovation management: Reinventing innovation management research in a digital world. MIS Quarterly 41, 223–238. https://doi.org/10.25300/MISQ/2017/41:1.03 (2017).
Yoo, Y., Henfridsson, O. & Lyytinen, K. Research commentary-the new organizing logic of digital innovation: An agenda for information systems research. Information Systems Research 21, 724–735. https://doi.org/10.1287/isre.1100.0322 (2010).
Johnson, P. C., Laurell, C., Ots, M. & Sandström, C. Digital innovation and the effects of artificial intelligence on firms’ research and development–automation or augmentation, exploration or exploitation?. Technological Forecasting and Social Change 179, 121636. https://doi.org/10.1016/j.techfore.2022.121636 (2022).
Wang, Y. et al. How ai applications promote corporate ambidextrous digital innovation: A perspective from resource orchestration theory. Science and Technology Progress and Policy 42, 24–34. https://doi.org/10.6049/kjjbydc.D42025020496 (2025).
Ji, Y. et al. Research on the balance of digital innovation in small and medium enterprises from the perspective of cloud resources: Logical mechanism and research framework. Science and Technology Progress and Policy 41, 151–160. https://doi.org/10.6049/kjjbydc.2024010130 (2024).
Hoessler, S. & Carbon, C. C. Digital transformation and ambidexterity: A literature review on exploration and exploitation activities in companies’ digital transformation. International Journal of Innovation Management 26. https://doi.org/10.1142/S1363919622300033 (2022).
Ragazou, K., Passas, I., Garefalakis, A. & Dimou, I. Investigating the research trends on strategic ambidexterity, agility, and open innovation in smes: Perceptions from bibliometric analysis. Journal of Open Innovation: Technology, Market, and Complexity 8, 118. https://doi.org/10.3390/joitmc8030118 (2022).
Chigori, D. T., Chinyamurindi, W. & Rungani, E. C. Dynamic innovation model for ambidextrous smes: Insights from a bibliometrics analysis. South African Journal of Business Management 55, 4282. https://doi.org/10.4102/sajbm.v55i1.4282 (2024).
Wang, S., Gao, M. & Zhang, H. Strengthening smes competitiveness and performance via industrial internet: Technological, organizational, and environmental pathways. Humanities and Social Sciences Communications 11, 1–15. https://doi.org/10.1057/s41599-024-03903-8 (2024).
Yin, S. & Zhao, Y. Digital green value co-creation behavior, digital green network embedding, and digital green innovation performance: Moderating effects of digital green network fragmentation. Humanities and Social Sciences Communications 11, 1–12. https://doi.org/10.1057/s41599-024-02691-5 (2024).
Li, H., Yang, Z., Jin, C. & Wang, J. How an industrial internet platform empowers the digital transformation of smes: Theoretical mechanism and business model. Journal of Knowledge Management 27, 105–120. https://doi.org/10.1108/JKM-09-2022-0757 (2023).
Cenamor, J., Parida, V. & Wincent, J. How entrepreneurial smes compete through digital platforms: The roles of digital platform capability, network capability, and ambidexterity. Journal of Business Research 100, 196–206. https://doi.org/10.1016/j.jbusres.2019.03.035 (2019).
Zhu, J., Baker, J. S., Song, Z., Yue, X. G. & Li, W. Government regulatory policies for digital transformation in small and medium-sized manufacturing enterprises: An evolutionary game analysis. Humanities and Social Sciences Communications 10, 1–18. https://doi.org/10.1057/s41599-023-02250-4 (2023).
Yu, F., Du, H., Li, X. & Cao, J. Enterprise digitalization, business strategy, and subsidy allocation: Evidence of the signaling effect. Technological Forecasting and Social Change 190, 122472. https://doi.org/10.1016/j.techfore.2023.122472 (2023).
Mai, B. T., Nguyen, P. V., Ton, U. N. H. & Ahmed, Z. U. Government policy, it capabilities, digital transformation, and innovativeness in post-covid context: Case of vietnamese smes. International Journal of Organizational Analysis 32, 333–356. https://doi.org/10.1108/IJOA-11-2022-3480 (2024).
Li, D. & Mei, X. Evolutionary game analysis of data sharing among large and medium-sized enterprises in the perspective of platform empowerment. Scientific Reports 14, 11447. https://doi.org/10.1038/s41598-024-62156-2 (2024).
Tian, Z., Zou, H., Yang, S. & Hou, Q. Research on collaborative governance of cross-domain digital innovation ecosystems based on evolutionary game theory. Systems 13, 558. https://doi.org/10.3390/systems13070558 (2025).
O’Reilly, C. A. III. & Tushman, M. L. Organizational ambidexterity: Past, present, and future. Academy of Management Perspectives 27, 324–338. https://doi.org/10.5465/amp.2013.0025 (2013).
Raisch, S. & Birkinshaw, J. Organizational ambidexterity: Antecedents, outcomes, and moderators. Journal of Management 34, 375–409. https://doi.org/10.1177/0149206308316058 (2008).
Jacob, J., Mei, M. Q., Gunawan, T. & Duysters, G. Ambidexterity and innovation in cluster smes: Evidence from indonesian manufacturing. Industry and Innovation 29, 948–968. https://doi.org/10.1080/13662716.2022.2072712 (2022).
Wang, S. & Zhang, H. Enhancing smes sustainable innovation and performance through digital transformation: Insights from strategic technology, organizational dynamics, and environmental adaptation. Socio-Economic Planning Sciences 98, 102124. https://doi.org/10.1016/j.seps.2024.102124 (2025).
Group, H. Haier cosmoplat boosts the construction ceramic industry (2020). Retrieved November 6, 2025.
Shi, X., Zhang, Y. & Wang, Z. Sustainable value-sharing mechanisms of industrial internet of things platforms: A case study of haier’s service-oriented transformation. Sustainability 16, 4814. https://doi.org/10.3390/su16114814 (2024).
Song, J., Liu, Z. & He, Z. How does industrial internet platform impact enterprise digital transformation? a quasi-natural experiment based on china’s industrial internet pilot demonstration projects. Technology Analysis & Strategic Management 1–18, https://doi.org/10.1080/09537325.2025.2525437 (2025).
Zhang, M. et al. Industrial internet platform empowering the digital innovation of manufacturing enterprise value chains: A case study of haier cosmoplat. Studies in the Philosophy of Science 43, 325–336. https://doi.org/10.16192/j.cnki.1003-2053.20240518.002 (2025).
Li, X. et al. Research on the collaborative evolution mechanism of ‘dual identity’ user enterprises and industrial internet platforms for value co-creation. Management World 41, 158–181. https://doi.org/10.19744/j.cnki.11-1235/f.2025.0079 (2025).
Li, Q., Wang, J., Cao, G. & Zhang, J. Financial constraints, government subsidies, and corporate innovation. PLoS ONE 16, e0259642. https://doi.org/10.1371/journal.pone.0259642 (2021).
Li, M. et al. The impact of government incentive policies on ambidextrous innovation in enterprises. Enterprise Economy 41, 23–32. https://doi.org/10.13529/j.cnki.enterprise.economy.2022.07.003 (2022).
March, J. G. Exploration and exploitation in organizational learning. Organization Science 2, 71–87. https://doi.org/10.1287/orsc.2.1.71 (1991).
Maynard Smith, J. Evolution and the Theory of Games (Cambridge University Press, 1982).
Li, H., Yang, Z., Jin, C. & Wang, J. How an industrial internet platform empowers the digital transformation of smes: Theoretical mechanism and business model. Journal of Knowledge Management 27, 105–120. https://doi.org/10.1108/JKM-09-2022-0757 (2023).
Xie, X., Han, Y., Anderson, A. & Ribeiro-Navarrete, S. Digital platforms and smes’ business model innovation: Exploring the mediating mechanisms of capability reconfiguration. International Journal of Information Management 65, 102513. https://doi.org/10.1016/j.ijinfomgt.2022.102513 (2022).
Miremadi, I., Khoshbash, M. & Saeedian, M. Fostering generativity in platform ecosystems: How open innovation and complexity interact to influence platform adoption. Research Policy 52, 104781. https://doi.org/10.1016/j.respol.2023.104781 (2023).
Tang, R., Inoue, Y. & Tsujimoto, M. Synergy effect in platform ecosystem: A quantitative analysis of smart home products. IEEE Access 13, 13482–13506. https://doi.org/10.1109/ACCESS.2025.3531993 (2025).
Du, S. Symbiosis evolution of e-commerce platform ecosystem with cooperative and competitive effect: An extended population density logistic model-based simulation. Modelling and Simulation in Engineering 1–17, https://doi.org/10.1155/2023/2472618 (2023). Article ID 2472618.
Shi, Y., Wen, Z. & Zhang, Z. Evolutionary game analysis of empowering smes’ digital transformation by core manufacturing enterprises under government subsidies. Systems 13, 225. https://doi.org/10.3390/systems13040225 (2025).
Han, D., Li, M. & Lu, K. Digital platforms enabling carbon neutral technology innovation: based on market incentives and government constraints. Humanities and Social Sciences Communications 12, 355. https://doi.org/10.1057/s41599-025-04691-5 (2025).
Li, C., Li, H. & Tao, C. J. Evolutionary game of platform enterprises, government and consumers in the context of digital economy. Journal of Business Research 167, 113858. https://doi.org/10.1016/j.jbusres.2023.113858 (2023).
Wei, Y., Chen, X. & Zou, X. Data sharing, enterprise strategy and government supervision and incentive-based on evolutionary game analysis. Financial Science 4, 107–120 (2020).
Ding, J., Wang, J., Liu, B. & Peng, L. ‘guidance’ or ‘misleading’? the government subsidy and the choice of enterprise innovation strategy. Frontiers in Psychology 13, 1005563. https://doi.org/10.3389/fpsyg.2022.1005563 (2022).
Jiang, H., Yang, J. & Gai, J. How digital platform capability affects the innovation performance of smes-evidence from china. Technology in Society 72, 102187. https://doi.org/10.1016/j.techsoc.2022.102187 (2023).
Eghbali, M. A., Rasti-Barzoki, M. & Safarzadeh, S. A hybrid evolutionary game-theoretic and system dynamics approach for analysis of implementation strategies of green technological innovation under government intervention. Technology in Society 70, 102039. https://doi.org/10.1016/j.techsoc.2022.102039 (2022).
Eghbali, M. A., Rasti-Barzoki, M. & Safarzadeh, S. An evolutionary game-theoretic approach for analysis of green innovation and environmental performance of tech firms under stakeholders’ policies based on system dynamics. Clean Technologies and Environmental Policy 26, 3107–3125. https://doi.org/10.1007/s10098-024-02782-6 (2024).
Funding
This study was supported by the Fujian Provincial Social Science Planning Project, Grant No.: FJ2024C092; National Social Science Foundation of China, Grant No.: 25CGL024.
Author information
Authors and Affiliations
Contributions
Z.C.Y.: Writing–review and editing, writing–original draft, supervision, funding acquisition, conceptualization, model construction and computation, numerical simulation. L.Y.: Simulation and MATLAB plotting. W.L.L.: Reviewing and editing. All authors have read and agreed to the published version of the manuscript.
Corresponding authors
Ethics declarations
Competing interests
The authors declare no competing interests.
Additional information
Publisher’s note
Springer Nature remains neutral with regard to jurisdictional claims in published maps and institutional affiliations.
Appendix
Appendix
Equilibrium strategy analysis of a single player
Equilibrium strategy analysis for SMEs
Expected returns from exploitative digital innovation:
Expected Returns from Exploratory Digital Innovation:
Average Expected Returns:
Replicate Dynamic Equation:
Equilibrium strategy analysis for industrial internet platforms
High-Empowerment Expected Returns:
Low-empowerment expected returns:
Average Expected Return:
Replicate Dynamic Equation:
Equilibrium strategy analysis for government
Supported Strategy Expected Return:
Unsupported Strategy Expected Return:
Average Expected Return:
Replicate Dynamic Equation:
Overall game equilibrium analysis
From the above analysis, the replicator dynamic equations of the system are derived as follows:
Through local stability analysis of the system’s Jacobian matrix, the evolutionary stable strategy (ESS) can be identified. Based on the replicator dynamic equations, the Jacobian matrix J of the system is expressed as:
The key intermediate variables in the equations are defined as follows:
Rights and permissions
Open Access This article is licensed under a Creative Commons Attribution-NonCommercial-NoDerivatives 4.0 International License, which permits any non-commercial use, sharing, distribution and reproduction in any medium or format, as long as you give appropriate credit to the original author(s) and the source, provide a link to the Creative Commons licence, and indicate if you modified the licensed material. You do not have permission under this licence to share adapted material derived from this article or parts of it. The images or other third party material in this article are included in the article’s Creative Commons licence, unless indicated otherwise in a credit line to the material. If material is not included in the article’s Creative Commons licence and your intended use is not permitted by statutory regulation or exceeds the permitted use, you will need to obtain permission directly from the copyright holder. To view a copy of this licence, visit http://creativecommons.org/licenses/by-nc-nd/4.0/.
About this article
Cite this article
Zhuang, C., Lin, Y. & Wang, L. Research on ambidextrous digital innovation strategies of SMEs embedded in industrial internet platforms based on evolutionary game theory. Sci Rep 16, 1876 (2026). https://doi.org/10.1038/s41598-025-31603-z
Received:
Accepted:
Published:
Version of record:
DOI: https://doi.org/10.1038/s41598-025-31603-z










