Correction to: Scientific Reports https://doi.org/10.1038/s41598-020-78123-6, published online 08 December 2020
This Article contains errors in Figure 7, where panel E incorrectly shows muscle tissue, instead of liver tissue for ‘Liver’, ‘Untreated’ and ‘Lipodendriplexes’.
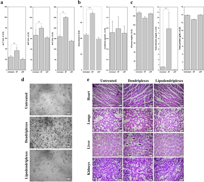
The correct Figure 7 and accompanying legend appear below.
Typical serum biochemical markers, erythrocytes aggregation and histopathological investigations of an untreated group and after i.v. administration of the complexes containing 10 μg of pDNA (dendriplexes and lipodendriplexes of DPPC: CH-PAMAM; liposome to PAMAM dendrimer mass ratio 0.5/1 with N/P ratio 12/1). (a) Liver function tests (LFTs) parameters including ALT, AST and ALP levels. (b) Renal function tests (RFTs) parameters including blood urea nitrogen and creatinine levels. (c) Blood glucose, total bilirubin and total protein. (d) Ex vivo erythrocytes aggregation assay after treatment of complexes with 100 μl of erythrocytes suspension (2% v/v). Scale bar represents 20 μm. (e) H&E stained sections of vital organs from mice (heart, lungs, liver and kidney). All images were taken at × 40 magnification. Scale bar represents 20 μm. Values are represented as mean ± SD (n = 3) and statistical significances are indicated as **p < 0.01, ***p < 0.001.
Author information
Authors and Affiliations
Corresponding authors
Rights and permissions
Open Access This article is licensed under a Creative Commons Attribution 4.0 International License, which permits use, sharing, adaptation, distribution and reproduction in any medium or format, as long as you give appropriate credit to the original author(s) and the source, provide a link to the Creative Commons licence, and indicate if changes were made. The images or other third party material in this article are included in the article’s Creative Commons licence, unless indicated otherwise in a credit line to the material. If material is not included in the article’s Creative Commons licence and your intended use is not permitted by statutory regulation or exceeds the permitted use, you will need to obtain permission directly from the copyright holder. To view a copy of this licence, visit http://creativecommons.org/licenses/by/4.0/.
About this article
Cite this article
Tariq, I., Ali, M.Y., Sohail, M.F. et al. Correction: Lipodendriplexes mediated enhanced gene delivery: a cellular to pre-clinical investigation. Sci Rep 16, 873 (2026). https://doi.org/10.1038/s41598-025-32325-y
Published:
Version of record:
DOI: https://doi.org/10.1038/s41598-025-32325-y
