Abstract
Breaking of apical dominance by removing the shoot apex initiates competition between the remaining buds to assume the dominant position. Cotyledonary buds located closest to the stored photoassimilates also participate in this race, as was demonstrated a century ago in a pea model. Using pea (Pisum sativum L.) plantlets we showed that sucrose feeding through the stem stump enhances the outgrowth rate of initiated buds. However, this cannot overwrite the axillary bud competition pattern, during which the upper axillary bud outcompetes all the lower buds. Further, disruption of polar auxin flow by stem wounding triggers cotyledonary bud outgrowth regardless of assimilates supplied by the cotyledons. Similarly, replacement of the cotyledons with a sucrose-containing gel did not influence the cotyledonary bud outgrowth scheme, whilst in contrary, an auxin-containing gel did. Using PIN1 immunolocalization assay, we demonstrated that the cotyledonary buds are located at a confluence of two auxin flows originating from the apex and the cotyledons. Formation of a PIN1-labelled auxin channel leading to the stem polar auxin flow is a prerequisite for cotyledonary bud outgrowth.
Similar content being viewed by others
Introduction
Apical dominance, a competitive relationship between the growth apex and lower buds and branches, has been the focus of interest of plant physiologists for more than a century. It has long been recognized that removal of the shoot apex results in breaking its dominance and initiates a race between the axillary buds for the lost apex replacement. One of the pioneer experiments in pea plantlets revealed that cotyledons also play part in this competition. Cutting off the stem section that contains the shoot tip and axillary buds breaks the apical dominance and allows cotyledonary bud outgrowth. The buds initially grow out in the same pace, but finally one takes the dominant role and replaces the lost main shoot apex1. Based on the prevailing view, the hypothesis is that nutrient availability is the cause for this observation2, i.e. nutrient flow towards the shoot apex prevents cotyledonary bud outgrowth in intact plants by keeping them in a nutritional deficit, as nutrients are only available to the apex. However, if one of the cotyledons is removed along with the growing stem, the outgrowing cotyledonary bud always appears on the decotyledonated side1. If nutrient flow were to be the only and crucial regulatory factor of apical dominance, then the bud on the side of the intact cotyledon should grow out, due to its vicinity to the nutrition source. Dostál et al. (1908) concluded that cotyledons are not only the source of nutrients, but also of inhibitory substances retaining outgrowth inhibition of the proximal buds.
The plant hormone auxin was discovered causative for this inhibitory effect. Auxins are mainly synthesised in the shoot apex and young leaves3. Consequently, removal of the apex and the resulting bud release demonstrated an inhibitory role of these organs on lateral bud outgrowth4. Follow-up experiments simulated the inhibitory effect of the shoot apex on lateral bud outgrowth by indole-3-acetic acid (IAA) treatment to decapitated stem stumps5,6. The same applies to cotyledonary buds. Moreover, cotyledons were shown to have stronger bud-inhibiting effect than IAA applied to the stem stump. Despite exogenous IAA addition to the decapitated stem, the bud on the side of the removed cotyledon was able to grow out. In a similar model with both cotyledons preserved but halved and one of the cotyledons treated with IAA, decapitation initiates bud outgrowth on the untreated side7.
The leading dogma of auxin as regulator of apical dominance was challenged upon the discovery of a new class of plant hormones, strigolactones8,9, and later, sugar was proposed as a regulatory substance for shoot branching10,11,12. Since, strigolactones and sugar were found to act in the fine-tuning machinery regulating auxin action, making the regulatory cascade network considerably more complex than previously thought13,14,15,16.
In this work, we bring experimental evidence demonstrating the effect of auxin and its flow as pivotal for the regulation of cotyledonary bud outgrowth, more than the availability of the photoassimilates alone. Finally, we present evidence that auxin flow in cotyledons and initiated cotyledonary buds is polarly canalized towards the main stem by PIN1 auxin efflux proteins.
Results
Unchanged axillary bud competition upon exogenous photoassimilate feeding or deprivation
First, we addressed whether exogenous sucrose supply interferes with the competitive outgrowth behaviour between the upper and lower axillary buds following shoot apex removal. The typical outgrowth competition pattern between axillary buds induced by apex removal is manifested by the upper bud outcompeting the lower bud (Fig. 1a,b; Supplementary Fig. S1).
Impact of sucrose feeding and cotyledon removal on axillary bud outgrowth competition. (a) Decapitated control plant. After axillary bud growth initiation the upper bud outcompeted the lower bud. Image captured 7 days after treatment. (b) Competition pattern between the upper and lower axillary bud in decapitated 7-day-old plants. (c) 0.4 M sucrose solution applied in 1.5 ml microtube mounted in place of removed apex. After bud-growth initiation the upper bud outcompeted the lower bud as in control plants. Image captured 7 days after treatment. (d) Competition pattern between the upper and lower axillary bud in 7-day-old decapitated plants fed with 0.4 M sucrose solution. (e) Decapitated and decotyledonated plant. The upper axillary bud was initiated and formed a shoot only. Image captured 7 days after treatment. (f) Competition pattern between the upper and lower axillary bud in 7-day-old decapitated and decotyledonated plants. (g) Plant decapitated at stage of 14-day-old. The upper axillary bud was initiated and formed a shoot only. Image captured 7 days after treatment. (h) Competition pattern between the upper and lower axillary bud in 14-day-old decapitated plants. (i) Plant decapitated at stage of 21-day-old. The upper axillary bud was initiated and formed a shoot only. Image captured 7 days after treatment. (j) Competition pattern between the upper and lower axillary bud in 21-day-old decapitated plants. (k) 0.4 M sucrose solution applied in 1.5 ml microtube mounted in place of removed apex in decotyledonated plant. The upper axillary bud was initiated and formed a shoot only. (l) Competition pattern between the upper and lower axillary bud in 7-day-old decapitated and decotyledonated plants fed with 0.4 M sucrose solution. Errors = standard error of the mean (n = 45). Statistically significant differences (identified by Student’s t-test): α = 0.05* and α = 0.01**
7-day-old decapitated pea plantlets were supplemented with 0.4 M sucrose solution applied in microtubes mounted in place of the removed apices (Fig. 1c). The competition pattern between the buds remained unaffected. The growth rate of the upper bud was only slightly increased compared to the control plant (Fig. 1d). When the 7-day-old plants were decotyledonated in addition to decapitation (Fig. 1e,f), growth vigour of the axillary buds was significantly lower, comparable to growth rates observed in only decapitated 14- and 21-day-old plants in which we assume photoassimilates stored in cotyledons have already been partially utilised for growth and development (Fig. 1g,h,i,j). If the 7-day-old decapitated and decotyledonated plantlets were fed with sucrose, the growth rate of the upper bud was partially restored (Fig. 1k,l), whereas, no effect on the competition pattern between the axillary buds was observed. Moreover, the lower bud was not triggered when nutrients from the cotyledon were not available or the nutrient content in the cotyledons was reduced. (Supplementary Fig. S2a,b,c,d).
In an attempt to alter the above outcome, a drop of sucrose solution or a sucrose-containing lanolin paste applied directly to the lower bud of decapitated plants, had no impact on the previously observed outgrowth competition pattern (Supplementary Fig. S3a,b). Similarly, if a sucrose solution drop or sucrose containing lanolin paste was applied directly to the upper axillary bud of intact pea plantlets, no outgrowth initiation was observed (Supplementary Fig. S3c,d). Further, it should be noted that the cotyledonary buds remained inhibited in all above-described experiments.
Stem wounding redirects assimilate and auxin flow
A vertical incision through the main stem between the epicotyl and hypocotyl adjacent to the cotyledonary petioles combined with a unilateral incision closely above the cotyledonary bud triggered outgrowth of the incision-bordered bud, whilst the bud on the opposite side remained inhibited (Fig. 2a). In addition, upon removal of the cotyledon on the side opposite to the incision-bordered bud, the above-described outgrowth scheme remained unchanged and the initiated bud formed a shoot (Fig. 2b). The unilateral incision disrupted the assimilate flow from the cotyledons to the growing stem apex and redirected it into the incision-bordered cotyledonary bud. Simultaneously, polar auxin flow from the apex was also disrupted (Fig. 2c). To test whether either redirection of the sugar flow or disruption of the auxin flow were causative for the initiation of cotyledonary bud outgrowth, similar incisions were made, but on plantlets from which both cotyledons were removed. Notwithstanding removal of the cotyledons as assimilate source, outgrowth of the incision-bordered cotyledonary bud outgrowth was initiated (Fig. 2d). In addition, if the cotyledon on the side opposite to the incision-bordered bud was preserved, the resulting outgrowth pattern was same again (Fig. 2e). Despite the removal of assimilate sources, the incision-bordered bud started to transform into the shoot, relying solely on its own assimilate production. However, the lack of assimilates was apparent as the formed shoot was significantly shorter compared to the shoot formed with assimilate support from the cotyledon. Nevertheless, the regulation role of apex-derived auxin flow in cotyledonary bud outgrowth was clearly demonstrated (Fig. 2f).
Assimilate and auxin flow redirection triggers cotyledonary bud outgrowth. The black framed images show the applied incisions in detail. Images of plants captured 7 days after wounding. (a) Vertical and unilateral incision applied on plantlet. The incision-bordered cotyledonary bud was triggered and transformed into shoot. (n = 45; all plants behaved the same) (b) Vertical and unilateral incision applied on one-cotyledon-deprived plantlet. The incision-bordered cotyledonary bud was triggered and transformed into shoot. (n = 45; all plants behaved the same) (c) Scheme of model plant where the apex derived auxin flow was redirected by vertical and unilateral incisions creating auxin-free zone in the vicinity of incision-bordered cotyledonary bud. At the same time, the cotyledonary assimilate flow towards the growing apex was disrupted and redirected to the incision-bordered cotyledonary bud that started to grow out. Green oval bodies represent shoot tip, upper and lower axillary and cotyledonary buds; green-white cylinder represents the main stem with hypocotyl. Yellow hemispheres represent the cotyledons with petioles. Black lines represent plastic blades put into the vertical and unilateral incision. Red arrows represent auxin flow and its direction; dashed black arrows represent possible but not initiated auxin flow; yellow arrows represent assimilate flow and its direction. Green arrows mark bud outgrowth; red crosses mark bud inhibition. (d) Vertical and unilateral incision applied on decotyledonated plantlet. The incision-bordered cotyledonary bud outgrowth was initiated. (n = 45; all plants behaved the same). (e) Vertical and unilateral incision applied on one-cotyledon-deprived plantlet. Outgrowth of the incision-bordered cotyledonary bud was initiated. (n = 45; all plants behaved the same). (f) Scheme of decotyledonated model plant where the apex derived auxin flow was redirected by vertical and unilateral incisions creating auxin-free zone in the vicinity of the incision-bordered cotyledonary bud. The incision-bordered cotyledonary bud outgrowth was initiated, however, it should rely only on its own assimilate production. Yellow circle with asterisk marks site of photoassimilate production. Meaning of the other scheme parts as above described, if applicable.
Auxin regulates cotyledonary bud outgrowth
When the plantlets were not only decapitated, but also deprived of the apex and axillary bud bearing stem section and cotyledons, only a single cotyledonary bud grew out (Fig. 3a). Growth initiation was random and a shoot formed on either left or right side. Therefore, we focused on the process of cotyledonary bud outgrowth, particularly including the idea that cotyledons are the sources of both auxin and photoassimilates.
Replacement of cotyledons with microtubes filled with agar, sucrose or IAA gel influences cotyledonary bud outgrowth. (a) Decotyledonated plantlet with removed apex and axillary bud bearing stem part. After this intervention one cotyledonary bud was initiated and formed a shoot. Image of plant captured 7 days after treatment. Cotyledonary replacement experiments with 200 μl microtubes in combinations (b) agar/agar, (c) agar/sucrose and (d) sucrose/sucrose. These treatments activated random outgrowth of one of the cotyledonary buds. In combinations (e) sucrose/sucrose + IAA, (f) sucrose + IAA/agar, (g) agar/IAA and (h) IAA/sucrose the cotyledonary bud outgrowth was blocked where the microtube contained IAA. In combinations (i) sucrose + IAA/sucrose + IAA, (j) sucrose + IAA/IAA and (k) IAA/IAA no cotyledonary bud outgrowth was observed. Images of plants captured 7 days after treatment. (l) Same model, 0.5% IAA paste applied on one of the cotyledonary petioles. Cotyledonary bud outgrowth was observed in axil of non-treated petiole. Image of plant captured 21 days after treatment. (n = 100 in each variant).
To simulate the regulatory roles of cotyledons, they were replaced by microtubes filled with IAA- or sucrose-containing agar gel in various combinations (Supplementary Fig. S4a). Application of agar gel instead of both cotyledons did not alter the above-described cotyledonary bud outgrowth pattern, when only one shoot was formed on either left or right side (Fig. 3b). Similarly, the agar/sucrose (Fig. 3c) and sucrose/sucrose (Fig. 3d) application had the same outcome, manifested by one shoot formation on either left or right side. But once IAA was included in the microtube content, i.e. sucrose/sucrose + IAA (Fig. 3e); sucrose + IAA/agar (Fig. 3f); agar/IAA (Fig. 3g) and IAA/sucrose (Fig. 3h), cotyledonary shoot formation was observed on the opposite side of IAA application. In combinations of sucrose + IAA/sucrose + IAA (Fig. 3i); sucrose + IAA/IAA (Fig. 3j) and IAA/IAA (Fig. 3k) no bud outgrowth was triggered on either application side. Furthermore, when both cotyledons were replaced with sucrose-containing microtubes in plants with an intact shoot, no effect on outgrowth of either axillary or cotyledonary buds was observed (Supplementary Fig. S4b).When one of the cotyledonary petioles was treated with IAA-containing lanolin paste, cotyledonary bud outgrowth was observed on the non-treated side, however, buds were not triggered immediately and visible outgrowth was only observed 2 weeks after the treatment (Fig. 3l).
Cotyledonary buds at the confluence of two auxin streams
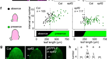
To gain insight into the possible auxin flow routes in the cotyledonary area, immunolocalization of PIN1 auxin efflux proteins was performed. In intact plants, the polar auxin flow in the stem marked by polarized PIN1 proteins was directed towards the root tip and localised in parenchymal cells surrounding xylem vessels (Fig. 4a). Likewise, PIN1-marked auxin transporting channels were found in xylem parenchyma cells around the vasculature in the cotyledons (Fig. 4b) as well as in the cotyledonary petioles (Fig. 4c). Notably, the auxin stream from the cotyledon through the cotyledonary petiole merged with the stem polar auxin flow (Fig. 4d). In the inhibited cotyledonary bud PIN1 proteins were partially localised polarly in the primordia and developing cover leaves, but no PIN1-marked auxin transporting files facing towards the main stem were detected (Fig. 4e). However, 24 h after decapitation we observed a polarized PIN1-marked channel connecting the outgrowing bud to the main stem auxin flow (Fig. 4f).
Immunolocalization of PIN1 proteins. The lettered squares added to images of model plants indicate locations where microscopic sections and subsequent immunoassays were performed. (a) Immunolocalization assay of PIN1 auxin efflux carriers (red signal) showed polar localization in the main stem around the vasculature in intact plants. (b) Polar localization and PIN1-marked channels were also found in cotyledons and (c) cotyledonary petioles in intact plants. (d) Auxin flow in the main stem and auxin flow from the cotyledons were merged in intact plants. (e) PIN1 proteins were found partially polarized in primordia and developing cover leaves of the inhibited cotyledonary buds, but with no connection towards the main stem auxin flow. (f) 24 h after the main polar auxin flow disruption polarized PIN1-marked channel was formed connecting the outgrowing cotyledonary bud to the main stem auxin flow. White triangles indicate the direction of auxin flow. Scale bar, 100 μm. (n = 10 in each variant).
We are thus proposing a model in which cotyledonary buds are located at the confluence of two auxin flows and they cannot connect their own auxin source to these flows when the buds are inhibited to grow out by existing auxin flows (Fig. 5a). When disrupting the stem auxin flow by apex and axillary bud bearing stem section removal, the cotyledonary buds became new sources of auxin enabling their outgrowth and subsequent competition to replace the lost main shoot. The second auxin flow from the cotyledons alone is not sufficient to compete with the newly established auxin sources from buds (Fig. 5b). However, if in addition one of the cotyledons is also removed, the auxin flow from the preserved cotyledon influenced the bud outgrowth pattern, since shoot formation from the initiated buds only occurred on the side of the removed cotyledon (Fig. 5c).
Cotyledonary bud outgrowth control by a two-directional auxin flow model. (a) Above: Scheme of intact plantlet. The shoot apex supplies main stem with auxin that is translocated polarly towards the root tip. Cotyledons are also source of auxin, which flows through the cotyledonary petioles towards the main stem where it joins the apex-derived polar auxin flow. Cotyledonary buds are unable to join the flow; they are not connected with PIN1-marked auxin channel, and are therefore trapped in inhibition. Below: Image of 7-day-old intact plantlet with inhibited cotyledonary buds. (n = 45; all plants behaved the same). (b) Above: After disruption the apex-derived auxin flow by stem shortening the possibility of joining opens. The cotyledonary buds start to form PIN1-marked channels and export their auxin to the stem auxin flow enabling outgrowth of both buds. Below: Image of plant captured 7 days after removal of the apex and axillary buds containing stem part. Both cotyledonary buds started to grow out and compete for replacement the lost main shoot. (n = 45; all plants behaved the same). (c) Above: If in addition to disruption the apex-derived auxin flow one of the cotyledonary auxin flows is also disrupted by removal of this source, auxin export will be realised only from the bud on the side of the removed cotyledon. Consequently, only this cotyledonary bud will form a shoot. Below: Image of plant captured 7 days after removal of the apex and axillary buds containing stem part together with one of the cotyledons. Shoot was formed from the cotyledonary bud of the removed cotyledon only, whilst bud of the preserved cotyledon remained in inhibition. (n = 45; all plants behaved the same). Green oval bodies represent shoot apex, axillary and cotyledonary buds; green-white cylinder represents the main stem with hypocotyl. Yellow hemispheres represent the cotyledons with the petioles. Red arrows represent auxin flow and its direction; dashed black arrows represent possible but not initiated auxin flow. Green arrows mark bud outgrowth; red crosses mark bud inhibition. Red arrows represent auxin flow and its direction; dashed black arrows represent possible but not initiated auxin flow.
Discussion
Interruption of stem auxin flow releases axillary buds from growth inhibition. If more buds are released, including cotyledonary buds, competition to become the new dominant auxin source is initiated17,18,19. However, the cotyledonary buds are positioned farther away from the apex than the axillary buds, which puts them in a competitive disadvantage as the higher axillary buds can more easily take over the role of main auxin source, while keeping the lower buds inhibited. On the other hand, position of the cotyledonary buds of young plantlets ensures that they are closest to the source of assimilates necessary as an energy supply, and more importantly, sugar signalling may be one of the initiators of bud outgrowth.
Assimilates produced during photosynthesis are essential to build the volumetric and spatial body structure of plants. Through the phloem network, they are rapidly distributed to supply the sinks over short and long distances. Without efficient photoassimilate supply, no sustainable growth of the newly established organs is possible, but this requires changes in the distribution scheme. The original source-sink theory of apical dominance proposed that auxin synthesised in the growing shoot tip directs nutrient transport to the apex away from lateral buds that are not able to grow out because of limited nutrition20. Since then it has been shown that the continuously growing stem is also a strong sink for sugar, and sugar produced during photosynthesis or released from cotyledons in young plantlets is essential as a driving power of shoot growth. The source-sink theory can be considered a mechanism of bud inhibition where the auxin-rich shoot apices attract sugar due to its sink strength and divert sugar away from the buds21,22,23. Accordingly, auxin signalling cascade was shown to regulate the source-sink carbohydrate partitioning in the rice dao mutant, where the elevated auxin level caused preferential sucrose accumulation in the photosynthetic leaves at the expense of the sink, represented by the reproductive organs24. Therefore, auxin could be the organizing force for sugar redistribution in the newly forming sinks, as axillary buds are able to rapidly increase their auxin levels after decapitation25. Conversely, sucrose was reported to be able to redistribute its own flow into the axillary buds. External sucrose supply was demonstrated to initiate bud outgrowth even in intact mature pea plants10. However, in our young plantlet model system, exogenous application of sucrose to the upper axillary buds of intact pea plantlets did not trigger bud outgrowth, suggesting that sucrose alone is not sufficient to activate the bud outgrowth mechanisms in presence of strong auxin sink.
Our experiments demonstrated that sucrose feeding or assimilate deprivation by cotyledon removal could not alter the bud outgrowth competition pattern, in which the upper bud outcompetes all the lower positioned axillary and cotyledonary buds. In the utilized model system where leaf-derived photoassimilates are eliminated, the vast majority of photoassimilates originates from the cotyledons. Even though the lower axillary bud was closest to the source of cotyledonary assimilates and its growth was initiated after decapitation, it finally lost the competition to the upper bud. The data presented here unequivocally demonstrate that external sucrose supply failed to alter the typical competition pattern of axillary buds. However, such alteration is clearly possible by changes in the auxin flow either by application of auxin transport inhibitors or by wounding at a different position, as demonstrated earlier19. Similarly, mechanical disruption of the stem polar auxin flow by unilateral incisions triggers cotyledonary bud outgrowth of plants with intact apex. Besides auxin flow, however, the photoassimilate transport is affected too in this experimental setup. It is likely that assimilate flow from the cotyledon was redirected into the bud that was subsequently transformed into a branch competing for apical dominance. This intervention to the auxin and photoassimilate distribution pathway resulted simultaneous growth of both the main shoot and the cotyledonary branch. Moreover, cotyledonary bud outgrowth was also initiated when the cotyledon, source of stored photoassimilates, was removed. It suggests that disruption of the stem polar auxin flow has higher impact on bud outgrowth initiation than sugar availability.
On the other hand, there is direct and indirect evidence that carbohydrates are connected to the bud release after breaking the apical dominance. As an example, the timing of trehalose 6-phosphate (Tre6P) accumulation coincides with bud release after decapitation that may indicate increased sucrose influx into the buds26. Further, over-expression of the glucose sensor HEXOKINASE1 (HXK1) increased the number of branches in Arabidopsis27. Sugars can also influence auxin biosynthesis, where glucose increases transcript levels of some auxin biosynthetic YUCCA genes28. In addition, sugars can modify the amount of transported auxin. Increasing concentrations of glucose applied to roots showed elevation of the amount of transported auxin as well as expression of the PIN1 gene29. Recently, sugar was demonstrated to act via suppressing the auxin-induced strigolactone pathway in bud inhibition, in which glucose and fructose were more efficient than sucrose30.
To reiterate, in our cotyledon-replacing experiments the sucrose supply did not change the bud outgrowth pattern. The agar/agar, sucrose/agar and sucrose/sucrose application combinations led to the same result that only one cotyledonary bud formed a shoot. In contrary to sucrose, auxin has been shown effective in influencing the bud outgrowth pattern as its presence inhibited the bud outgrowth in all application combinations. Only sucrose application is not sufficient to promote bud outgrowth and the mechanism of bud initiation is likely more complex because it involves besides auxin, also cytokinins, strigolactones and transcriptional regulation31,32,33,34,35,36,37,38,39.
Based on the PIN1 marked auxin transport routes we propose a model of two confluent auxin streams in young pea plants. One auxin stream starts in the shoot apex and flows through the main stem, while the other originates from the cotyledons, and both are directed towards the root tip. Auxin transport channel formation and subsequent massive auxin export are key for bud outgrowth40,41,42,43. Consistent with the competitive canalization model19,44, the apex supplies the stem polar auxin flow in intact plants. However, the pea storage-type cotyledons are also sources of auxin as was shown by DR5 expression45, and the cotyledons load their auxin reserves into the main flow. The origin of this two-directional auxin flow can be identified early in embryogenesis. During eudicot embryo development, the cotyledon formation starts with a transition from the late globular to heart stage as a shift from the radial to bilateral symmetry. This shape change is accompanied by asymmetric auxin distribution and altering in PIN1 auxin efflux carrier polarization. PIN1-dependent local auxin maxima are created at the sites of the developing cotyledon primordia, whilst low auxin region is maintained at the centre where shoot apical meristem is starting to form46,47,48. Once the apical meristem is formed, establishing local auxin maxima in the meristem is a prerequisite for the formation of the primordium initiation site49, which is a continuous process supplying auxin to the main stem.
It can be concluded that the cotyledonary buds are located at the confluence of two auxin flows formed during embryogenesis. Disruption of the stem auxin flow by removal of all meristems above the cotyledons triggered cotyledonary bud outgrowth and competition to replace the lost main shoot. Even though the second auxin stream from the cotyledons was not disrupted, it was not sufficient to inhibit PIN1-marked auxin flow establishment that accompanied the bud outgrowth process. However, the second auxin flow from exogenous IAA source simulating the removed cotyledon was able to block cotyledonary bud outgrowth, demonstrating the nature of the inhibitory substance in cotyledons predicted more than 100 years ago. Replacing the cotyledons with a sucrose source had no bud-promoting effect, suggesting that in pea plantlets auxin is more of a bud-to-bud communication agent in the selection process that specifies which bud will grow out and which bud will be inhibited.
Methods
Plant material, growth conditions and treatments
Pea plantlets (Pisum sativum L.) cv. Vladan (Semo a.s, Smržice), were used for the experiments. Seeds were germinated in soaked perlite in dark. Plants for sucrose feeding and immunolocalization assays were further cultivated in perlite soaked with Richter’s nutrient solution, plants for cotyledon replacement experiments were further cultivated in Richters’s solution. Plants in cotyledon replacement experiments after microtube mounting were extra 24 h day kept in dark than placed to a growth chamber at 20 °C/18 °C day/night temperatures, under a 16 h day/8 h night cycle photoperiod and light intensity 150 μ mol m−2 s−1. Under this temperature and photoperiod conditions all other experimental varieties were cultivated after treatment specified below. Age of plants was 7, 14 or 21 days after sowing, experimental variants were intact, decapitated 10 mm above the upper axillary bud or 10 mm above the cotyledons, or identically decapitated and decotyledonated. Following protocols were used: (i) Axillary bud length measurement after treatment as decapitation and/or decotyledonation and/or sucrose feeding by 0.4 M sucrose solution applied in 1.5 ml microtubes mounted on stem stumps; (n = 45 for each variant); (ii) Vertical and unilateral incision applied on the stem of intact, decotyledonated or only one cotyledon deprived plants. Plastic blade was inserted into the incisions to separate the adjacent tissues; (n = 45 for each variant); (iii) Outgrowing or inhibited status of cotyledonary buds after treatment as decapitation and/or decotyledonation and mounting at-the-mouth-shortened 200 μl microtubes onto cotyledonary stumps containing 0.4 mol l−1 sucrose and/or 50 μmol l−1 IAA in 1.5% agar gel or plane 1.5% agar gel; (n = 100 for each variant); (iv) Application of 0.5% IAA lanolin paste (lanolin-water emulsion 3:1) to cotyledonary petiole of decotyledonated and 10 mm above the cotyledons decapitated plants; (n = 45 for each variant); (v) PIN1 protein immunolocalization assays in stem, cotyledon, cotyledonary bud and cotyledonary petiole; (n = 10 for each variant). In Supplement: (vi) Application of 0.4 M sucrose solution drop or 0.4 mol l−1 sucrose containing lanolin paste (lanolin-water emulsion 3:1) to upper axillary bud of intact plants or lower axillary buds of decapitated plants (n = 45 for each variant); (vii) Replacement of both cotyledons of intact plants with 200 μl microtubes filled with 1.5% agar gel containing 0.4 mol l−1 sucrose (n = 45).
Immunolocalization of PIN1 protein
Immunolocalization was performed on stem segments, cotyledons, cotyledonary petioles and cotyledonary buds with the connecting stem collected in time 0 h and 24 h after treatment, with 10 replicate segments from each sample type, following the published protocol50. The anti-Arabidopsis-PIN1 antibody also recognizes the homologous PIN protein in pea, which is presumed to be a PIN1 functional ortholog. The following antibodies and dilutions were used: anti-PIN1 (1:1000) and CY3-conjugated anti-rabbit secondary antibody (1:500). Samples were viewed under a confocal laser scanning microscope Fluoview 200 (Olympus) using UPlanFI 20x/0.5 objective at room temperature. Images were acquired using Fluoview 5.0 software.
Data availability
The datasets used and/or analysed during the current study available from the corresponding author on reasonable request.
References
Dostál, R. Korelační vztahy u klíčních rostlin Papilionaceí. Rozpr. Čes. Akad. Tř. II 17, 1–44 (1908).
Goebel, K. Einleitung in die experimentelle Morphologie der Pflanzen. Verlag von G.B. Teubner, Leipzig und Berlin. ISBN: 9781161283037 (1908).
Ljung, K., Bhalerao, R. P. & Sandberg, G. Sites and homeostatic control of auxin biosynthesis in Arabidopsis during vegetative growth. Plant J. 28, 465–474 (2001).
Snow, R. The correlative inhibition of the growth of axillary buds. Ann. Bot. 39, 841–859 (1925).
Thimann, K.V. & Skoog, F. Studies on the growth hormone of plants. III. The inhibiting action of the growth substance on bud development. Proc. Natl. Acad. Sci. USA 19, 714–716 (1933).
Thimann, K.V. & Skoog, F. On the inhibition of bud development and other functions of growth substance in Vicia faba. Proc. Natl. Acad. Sci. U S A 114, 317–339 (1934).
Dostál, R. On integration in plants. Harvard University Press Cambridge. ISBN 9780674634503 (1967).
Gomez-Roldan, V. et al. Strigolactone inhibition of shoot branching. Nature 455, 189–194 (2008).
Umehara, M. et al. Inhibition of shoot branching by new terpenoid plant hormones. Nature 455, 195–200 (2008).
Mason, M. G., Ross, J. J., Babst, B. A., Wienclaw, B. N. & Beveridge, C. A. Sugar demand, not auxin, is the initial regulator of apical dominance. Proc. Natl. Acad. Sci. USA 111, 6092–6097 (2014).
Kebrom, T. H. & Mullet, J. E. Photosynthetic leaf area modulates tiller bud outgrowth in sorghum. Plant Cell Environ. 38, 1471–1478 (2015).
Salam, B. B. et al. Etiolated stem branching is a result of systemic signaling associated with sucrose level. Plant Physiol. 175, 734–745 (2017).
Domagalska, M. A. & Leyser, O. Signal integration in the control of shoot branching. Nat. Rev. Mol. Cell Biol. 12, 211–221 (2011).
Zhang, J. et al. Strigolactones inhibit auxin feedback on PIN-dependent auxin transport canalization. Nat. Commun. 11, 3508 (2020).
Mishra, B. S., Sharma, M. & Laxmi, A. Role of sugar and auxin crosstalk in plant growth and development. Physiol. Plant. 174, e13546 (2022).
Dun, E. A., Brewer, P. B., Gillam, E. M. J. & Beveridge, C. A. Strigolactones and shoot branching: What is the real hormone and how does it work?. Plant Cell Physiol. 64, 967–983 (2023).
Snow, R. On the nature of correlative inhibition. New Phytol. 36, 283–300 (1937).
Ongaro, V., Bainbridge, K., Williamson, L. & Leyser, O. Interactions between axillary branches of arabidopsis. Mol. Plant 1, 388–400 (2008).
Balla, J. et al. Auxin flow-mediated competition between axillary buds to restore apical dominance. Sci. Rep. 6, 35955 (2016).
Patrick, J.W. & Wareing, P.F. Auxin-promoted transport of metabolites in stems of Phaseolus vulgaris L.: Effects remote from the site of hormone application. J. Exp. Bot. 29, 359–366 (1978).
Yu, S. M., Lo, S. F. & Ho, T. H. D. Source-sink communication: Regulated by hormone, nutrient, and stress cross-signaling. Trends Plant Sci. 20, 844–857 (2015).
Kebrom, T. H. A growing stem inhibits bud outgrowth – The overlooked theory of apical dominance. Front Plant Sci. 8, 1847 (2017).
Cao, D. et al. Auxin-independent effects of apical dominance induce changes in phytohormones correlated with bud outgrowth. Plant Physiol. 192, 1420–1434 (2023).
Zhao, Z. et al. Auxin regulates source-sink carbohydrate partitioning and reproductive organ development in rice. Proc. Natl. Acad. Sci. USA 119, e2121671119 (2022).
Balla, J., Blažková, J., Reinöhl, V. & Procházka, S. Involvement of auxin and cytokinins in initiation of growth of isolated pea buds. Plant Growth Reg. 38, 149–156 (2002).
Fichtner, F. et al. Trehalose 6-phosphate is involved in triggering axillary bud outgrowth in garden pea (Pisum sativum L.). Plant J. 92, 611–623 (2017).
Barbier, F. et al. HEXOKINASE1 signalling promotes shoot branching and interacts with cytokinin and strigolactone pathways. New Phytol. 231, 1088–1104 (2021).
Sairanen, I. et al. Soluble carbohydrates regulate auxin biosynthesis via PIF proteins in Arabidopsis. Plant Cell 24, 4907–4916 (2012).
Mishra, B. S., Singh, M., Aggrawal, P. & Laxmi, A. Glucose and auxin signaling interaction in controlling Arabidopsis thaliana seedlings root growth and development. PLoS ONE 4, e4502 (2009).
Bertheloot, J. et al. Sugar availability suppresses the auxin-induced strigolactone pathway to promote bud outgrowth. New Phytol. 225, 866–879 (2020).
Shinohara, N., Taylor, C. & Leyser, O. Strigolactone can promote or inhibit shoot branching by triggering rapid depletion of the auxin efflux protein PIN1 from the plasma membrane. PLoS Biol. 11, e1001474 (2013).
Waldie, T. & Leyser, O. Cytokinin targets auxin transport to promote shoot branching. Plant Physiol. 177, 803–818 (2018).
Duan, J. et al. Strigolactone promotes cytokinin degradation through transcriptional activation of Cytokinin Oxidase/Dehydrogenase 9 in rice. Proc. Natl. Acad. Sci. USA 116, 14319–14324 (2019).
van Rongen, M., Bennett, T., Ticchiarelli, F. & Leyser, O. Connective auxin transport contributes to strigolactone-mediated shoot branching control independent of the transcription factor BRC1. PLoS Genet. 15, e1008023 (2019).
Zhang, L., Fang, W., Chen, F. & Song, A. The role of transcription factors in the regulation of plant shoot branching. Plants 11, 1997 (2022).
Su, C. et al. Tree architecture: A strigolactone-deficient mutant reveals a connection between branching order and auxin gradient along the tree stem. Proc. Natl. Acad. Sci. USA 120, e230858712 (2023).
Beveridge, C. A., Rameau, C. & Wijerathna-Yapa, A. Lessons from a century of apical dominance research. J. Exp. Bot. 74, 3903–3922 (2023).
Fichtner, F. et al. Strigolactone signalling inhibits trehalose 6-phosphate signalling independently of BRC1 to suppress shoot branching. New Phytol. 244, 900–913 (2024).
Nahas, Z., Ticchiarelli, F., van Rongen, M., Dillon, J. & Leyser, O. The activation of Arabidopsis axillary buds involves a switch from slow to rapid committed outgrowth regulated by auxin and strigolactone. New Phytol. 242, 1084–1097 (2024).
Sachs, T. On the Determination of the Pattern of Vascular Tissue in Peas. Ann. Bot. 32, 781–790 (1968).
Li, C-J. & Bangerth, F. Autoinhibition of indoleacetic acid transport in the shoots of two-branched pea (Pisum sativum) plants and its relationship to correlative dominance. Physiol. Plant. 106, 415–420 (1999).
Prusinkiewicz, P. et al. Control of bud activation by an auxin transport switch. Proc. Natl. Acad. Sci. USA 106, 17431–17436 (2009).
Crawford, S. et al. Strigolactones enhance competition between shoot branches by dampening auxin transport. Development 137, 2905–2913 (2010).
Balla, J., Kalousek, P., Reinöhl, V., Friml, J. & Procházka, S. Competitive canalization of PIN-dependent auxin flow from axillary buds controls pea bud outgrowth. Plant J. 65, 571–577 (2011).
DeMason, D. A. & Polowick, P. L. Patterns of DR5::GUS expression in organs of pea (Pisum sativum). Int. J. Plant Sci. 70, 1–11 (2009).
Weijers, D. et al. Maintenance of embryonic auxin distribution for apical-basal patterning by PIN-FORMED dependent auxin transport in Arabidopsis. Plant Cell 17, 2517–2526 (2005).
Vernoux, T., Besnard, F. & Traas, J. Auxin at the shoot apical meristem. Cold Spring Harb. Perspect. Biol. 2, a001487 (2010).
Robert, H. S. et al. Local auxin sources orient the apical-basal axis in arabidopsis embryos. Curr. Biol. 23, 2506–2512 (2013).
Benková, E. et al. Local, efflux-dependent auxin gradients as a common module for plant organ formation. Cell 15, 591–602 (2003).
Paciorek, T., Sauer, M., Balla, J., Wiśniewska, J. & Friml, J. Immunocytochemical technique for protein localization in sections of plant tissues. Nat. Protoc. 1, 104–107 (2006).
Funding
This research was funded by the Agronomy Faculty grant of Mendel University (AF-IGA2023-IP-060).
Author information
Authors and Affiliations
Contributions
J.B. designed the experiments, J.B. and A.K. performed the experiments, J.B. and P.K. analysed the data, J.B. and J.Z. wrote the manuscript.
Corresponding author
Ethics declarations
Competing interests
The authors declare no competing interests.
Additional information
Publisher’s note
Springer Nature remains neutral with regard to jurisdictional claims in published maps and institutional affiliations.
Supplementary Information
Rights and permissions
Open Access This article is licensed under a Creative Commons Attribution-NonCommercial-NoDerivatives 4.0 International License, which permits any non-commercial use, sharing, distribution and reproduction in any medium or format, as long as you give appropriate credit to the original author(s) and the source, provide a link to the Creative Commons licence, and indicate if you modified the licensed material. You do not have permission under this licence to share adapted material derived from this article or parts of it. The images or other third party material in this article are included in the article’s Creative Commons licence, unless indicated otherwise in a credit line to the material. If material is not included in the article’s Creative Commons licence and your intended use is not permitted by statutory regulation or exceeds the permitted use, you will need to obtain permission directly from the copyright holder. To view a copy of this licence, visit http://creativecommons.org/licenses/by-nc-nd/4.0/.
About this article
Cite this article
Balla, J., Kucsera, A., Kalousek, P. et al. The old pea model in a new light: power of auxin over photoassimilates. Sci Rep 16, 4147 (2026). https://doi.org/10.1038/s41598-025-34251-5
Received:
Accepted:
Published:
Version of record:
DOI: https://doi.org/10.1038/s41598-025-34251-5







