Abstract
CCN1 is a matricellular protein highly expressed in esophageal squamous cell carcinoma (ESCC) but hardly detectable in esophageal adenocarcinoma (EAC). Expression of CCN1 in EAC cells leads to TRAIL-mediated apoptosis. Unlike TRAIL, which primarily triggers cell death, APRIL and BAFF promote cell growth via NFκB signaling. They become active ligands by Furin cleavage. This study found that CCN1 upregulated APRIL and BAFF expression in both ESCC and EAC cells but attenuated their signaling in the latter. CCN1 kept Furin stable in ESCC allowing APRIL/BAFF to signal through their common receptor BCMA properly. In EAC cells, however, expression of CCN1 lowered Furin activity and thus limited APRIL/BAFF cleavage. As a result, ESCC cells benefited from CCN1 while EAC cell viability was attenuated by it.
Similar content being viewed by others
Introduction
CCN1 (Cell Communication Network 1, or Cyr61) is a matricellular protein that mainly supports cell adhesion, proliferation, and migration, playing critical roles in various physiological processes, including angiogenesis, wound healing, and inflammatory management. Some cancers take this advantage to facilitate tumor growth and metastasis, while others find CCN1 intolerable1,2. Esophageal cancer is a great example. Esophageal cancer is often diagnosed as either squamous cell carcinoma (ESCC) or adenocarcinoma (EAC). CCN1 was highly expressed in ESCC, benefiting tumor growth3, but was hardly detectable in EAC. Overexpression of CCN1 in EAC cells led to TRAIL/DR5-mediated apoptotic cell death4.
TRAIL and DR5 belong to TNFSF (tumor necrosis factor superfamily) and TNFRSF (tumor necrosis factor receptor superfamily) respectively, which contain 18 and 29 members correspondingly, and their products are involved in many biological processes including inflammation, immune response, programmed cell death, and cancer development. The members of TNFSF are type II transmembrane proteins whose C-terminal extracellular portion is constitutively cleaved off by convertases (such as Furin) becoming soluble functional cytokines. The members of TNFRSF, on the other hand, are either type I or type III transmembrane proteins (except OPG and DCR3), and their extracellular portions sometimes can also be shed by metalloproteinases producing soluble decoy receptors to interfere with the normal function of the ligands5. APRIL (A proliferation-inducing ligand) and BAFF (B cell activating factor of the TNF family) are TNFSF ligands that share many characteristics in both structure and function. Unlike TRAIL, which primarily triggers cell death, APRIL and BAFF promote cell growth via activating NFκB signaling. They have two common receptors, BCMA (B cell maturation antigen) and TACI (transmembrane activator and calcium signal-modulating cyclophilin ligand interactor). Like other TNFRSF receptors, BCMA responds to APRIL or BAFF trimers, but TACI only responds to oligomerized ligands, such as 60-mer BAFF, which only represent < 5% of the total APRIL or BAFF in a cell. The majority of cellular APRIL and BAFF exist as trimers6. BAFF also interacts with another receptor BAFFR exclusively. These three receptors are predominantly and successively expressed in B cells to support B cell maturation and differentiation. BAFFR is mostly seen in the early B cells, followed by TACI in memory B cells, and BCMA finally takes over in plasma cells7. APRIL and BAFF are initially synthesized as a 27kD and a 31kD peptide respectively. After post-translational modifications in the endoplasmic reticulum and the Golgi apparatus, they form homo-trimers inserted in the cell membrane where they are cleaved constitutively by Furin (a convertase) into functional ligands, soluble APRIL (17kD) and soluble BAFF (18kD) releasing to outside the cells. Sometimes, BCMA, TACI, and BAFFR also get cleaved by γ-secretase or ADAM10 or ADAM17, generating soluble decoy receptors to block APRIL/BAFF signaling. In addition to B cells, many cancer cells are found to express APRIL/BAFF/BCMA8, including bladder carcinoma9, breast cancer10, glioblastoma11, head/neck carcinoma9, pancreatic adenocarcinoma12, B cell lymphoma13, Hodgkin lymphoma14, lung carcinoma15, and colon carcinoma16.
This study aimed to determine how CCN1 affects APRIL/BAFF signaling in esophageal cancer cells.
Results
CCN1 promotes mRNA expression of APRIL, BAFF, and BCMA in both ESCC and EAC cells
Initially, we were interested to know how CCN1 affects TNFSF/TNFRSF expression in the context of esophageal cancer. So we treated both ESCC (KYSE150 and KYSE410) and EAC (OE19 and OE33) cells with a recombinant CCN1 protein at various concentrations, namely, in the range of 0.005–50 µg/ml for 2, 6, and 12 h, and assessed cell viability afterward. It was found that 1.0 µg/ml was the minimal effective concentration for the recombinant CCN1 and 6-hour treatment was the most effective time point for these cells. Then we decided to use a 6-hour treatment with 1.0 µg/ml of the recombinant CCN1 for our investigation. RNA was isolated for RT-PCR analysis using a cDNA array containing all the TNFSF/TNFRSF genes plus some other mediators involved in their signaling. One of the things that caught our attention was the effect of CCN1 on the APRIL/BAFF system. As shown in Table 1, CCN1 upregulated APRIL, BAFF, and BCMA but downregulated TACI and BAFFR expression in both ESCC and EAC cells (P < 0.01).
In ESCC, CCN1 not only promotes APRIL/BAFF protein expression but also promotes their release to the extracellular environment
Based on our earlier studies4,17, CCN1 has distinctly opposite effect on ESCC and EAC. It facilitates ESCC growth but induces apoptosis in EAC. We wondered why CCN1 promoted gene expression of APRIL/BAFF/BCMA in both types of cancer, knowing that these genes mainly support cell growth. We understand that an upregulation of mRNA does not necessarily lead to more translation of the protein. Therefore, we decided to examine the protein expression of these five genes. As shown in Fig. 1, in response to CCN1 treatment, APRIL and BAFF were upregulated in ESCC and EAC cells by 3.5- and 4.8-fold respectively (P < 0.05). Of notice, both APRIL and BAFF bands appeared higher than predicted in the Western blots due to post-translational modification. To ensure the observed bands represent the molecules we were interested in, we pre-incubated the antibodies with the recombinant peptides of their targeted molecules before they were applied to the Western blots. The bands were confirmed to be what we intended to see (Supplementary File 1). BCMA (20kD), on the other hand, was upregulated in ESCC but downregulated in EAC. TACI (45kD) and BAFFR (19kD) expressed weakly and did not respond to CCN1 treatment significantly. To ensure the observed bands are TACI and BAFFR, we included their recombinant proteins in the Western blots as references. Their identities were confirmed (Supplementary Files 2 and 3). Thus, we decided to focus on APRIL, BAFF, and BCMA in the rest of our investigation.
The effect of CCN1 treatment on protein expression of APRIL/BAFF system. (A) Western blot analyses show that treatment with recombinant CCN1 (rCCN1) at 1 µg/ml for 6 h promotes APRIL and BAFF expression in both ESCC (KYSE150 and KYSE410) and EAC (OE19 and OE33). (B) Quantitative analysis of protein expression of the APRIL/BAFF system in OE33 based on at least 3 replicates. (C) Quantitative analysis of protein expression of the APRIL/BAFF system in OE19 based on at least 3 replicates. (D) Quantitative analysis of protein expression of the APRIL/BAFF system in KYSE150 based on at least 3 replicates. (E) Quantitative analysis of protein expression of the APRIL/BAFF system in KYSE410 based on at least 3 replicates. *Statistical significance. M – molecular weight ladder.
To further characterize the effect of CCN1 on APRIL/BAFF/BCMA signaling, we transfected the cells with pcDNA3.1-CCN1 plasmid. As shown in Fig. 2, transfection increased CCN1 protein expression by 5-fold in two ESCC cell lines, and by 18- and 13-fold in OE19 and OE33 cells respectively (P < 0.01). Because of the flag tag, the plasmid CCN1 (pCCN1) was easily distinguishable from the endogenous CCN1 in ESCC cells. EAC cells, on the other hand, barely express CCN1, hence, the plasmid CCN1 was the only visible CCN1 band in Western blots.
CCN1 transfection efficiency. (A) Western blot analyses show CCN1 protein expression levels in OE19 and KYSE150 cells after transfection with pcDNA3.1-CCN1 (pCCN1) compared to vector-transfected control. (B) Quantitative analysis of CCN1 expression in OE19 and KYSE150 in response to cell transfection, based on at least 3 replicates. (C) Western blot analyses show CCN1 protein expression levels in OE33 and KYSE410 cells after transfection with pcDNA3.1-CCN1 (pCCN1) compared to vector-transfected control. (D) Quantitative analysis of CCN1 expression in OE33 and KYSE410 in response to cell transfection, based on at least 3 replicates. *Statistical significance. M – molecular weight ladder.
Next, we examined how ESCC cells responded to CCN1 transfection. As shown in Fig. 3A (middle panel), overexpression of CCN1 not only upregulated the full-length APRIL protein but also increased its cleaved products, 17kD soluble APRIL (sAPRIL) and 10kD cellular residual (cAPRIL). However, they appeared weak in the cell lysates likely due to sAPRIL release and cAPRIL degradation. We precipitated APRIL from the conditioned cell culture media to confirm this speculation using an antibody against APRIL. As shown in Fig. 3A (upper panel), sAPRIL was increased by 3.3-fold in the CCN1-transfected KYSE150 (P < 0.05). A similar increase was seen in KYSE410 (data not shown), suggesting that CCN1 may facilitate APRIL signaling in ESCC cells (Fig. 3A and B). Compared to APRIL, BAFF expression was upregulated even more prominently by CCN1 transfection (Fig. 3C and D). The full-length BAFF and its soluble form sBAFF (18kD) were increased by 2.3- and 3.5-fold respectively (P < 0.05). BCMA was seen as monomers (20kD) and trimers (60kD), both were augmented moderately in response to CCN1 transfection (Fig. 3E and F). BCMA cleavage was not observed, suggesting that BCMA was fully available to support APRIL and BAFF signaling in ESCC.
Expression of APRIL, BAFF, and BCMA in KYSE150 in response to CCN1 transfection. (A) Upper panel: Immunoprecipitation (IP) of soluble APRIL (sAPRIL) from the cell culture media. Middle panel: Western blot analyses of cell extracts show APRIL precursor (27kD) and its cleaved products: soluble APRIL (sAPRIL) and cellular residue (cAPRIL). (B) Quantitative analysis of APRIL expression and cleavage in KYSE150 in response to CCN1 transfection, based on at least 3 replicates. (C) Upper panel: Immunoprecipitation (IP) of soluble BAFF (sBAFF) from the cell culture media. Middle panel: Western blot analyses of cell extracts show BAFF precursor (31kD) and its cleaved products: soluble BAFF (sBAFF) and cellular residue (cBAFF). (D) Quantitative analysis of BAFF expression and cleavage in KYSE150 in response to CCN1 transfection, based on at least 3 replicates. (E) Western blot analyses of cell extracts show BCMA expression in KYSE150. (F) Quantitative analysis of BCMA expression in KYSE150 in response to CCN1 transfection, based on at least 3 replicates.* Statistical significance. M – molecular weight ladder.
Expression of CCN1 upregulates APRIL/BAFF in EAC as in ESCC but suppresses their cleavage and release
Next, we performed the same experiments using the transected EAC cells as we did with the ESCC cells. As shown in Fig. 4A and B, the full-length APRIL was upregulated in the presence of CCN1, but its cleavage was too weak to see in the cellular extracts until the blots were over-exposed. Moreover, the immunoprecipitation of the conditioned cell culture media convinced us that sAPRIL release was truly reduced in EAC cells in response to CCN1 transfection (P < 0.05). A similar expression pattern was seen for BAFF (Fig. 4C and D). That is to say, in EAC cells CCN1 did not downregulate APRIL/BAFF expression but suppressed their cleavage and release. In addition, BCMA was downregulated moderately by CCN1 transfection (Fig. 4E and F). Again, we did not see BCMA cleavage in EAC cells regardless of CCN1 expression. Taken together, it appears that CCN1 may attenuate APRIL/BAFF/BCMA signaling in EAC.
Expression of APRIL, BAFF, and BCMA in OE19 in response to CCN1 transfection. (A) Upper panel: Immunoprecipitation (IP) of soluble APRIL (sAPRIL) from the cell culture media. Middle panel: Western blot analyses of cell extracts show APRIL precursor (27kD) and its cleaved products: soluble APRIL (sAPRIL) and cellular residue (cAPRIL). (B) Quantitative analysis of APRIL expression and cleavage in OE19 in response to CCN1 transfection, based on at least 3 replicates. (C) Upper panel: Immunoprecipitation (IP) of soluble BAFF (sBAFF) from the cell culture media.Middle panel: Western blot analyses of cell extracts show BAFF precursor (31kD) and its cleaved products: soluble BAFF (sBAFF) and cellular residue (cBAFF). (D) Quantitative analysis of BAFF expression and cleavage in OE19 in response to CCN1 transfection, based on at least 3 replicates. (E) Western blot analyses of cell extracts show BCMA expression in OE19. (F) Quantitative analysis of BCMA expression in OE19 in response to CCN1 transfection, based on at least 3 replicates.* Statistical significance. M – molecular weight ladder.
Expression of CCN1 promotes APRIL/BAFF binding to BCMA in ESCC cells but suppresses it in EAC cells
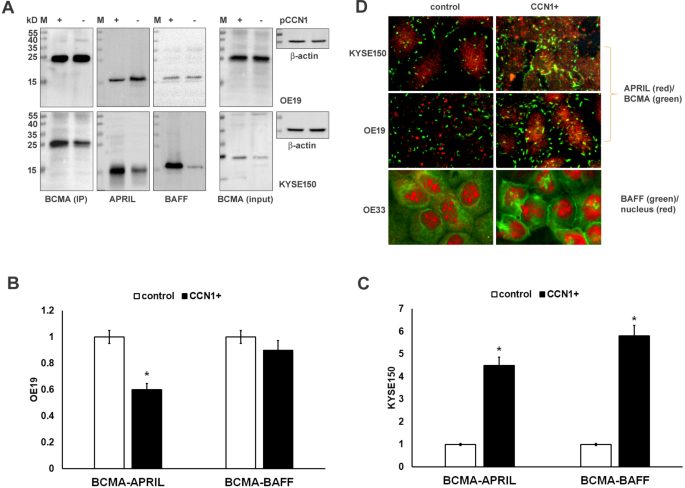
For either APRIL or BAFF to function, it has to bind to its membrane receptors, in this case, BCMA. To determine how CCN1 affects APRIL or BAFF binding to BCMA, we precipitated BCMA from the cellular extracts using a specific antibody and then probed for APRIL and BAFF. As shown in Fig. 5A and C, more APRIL and BAFF came down with BCMA in ESCC cells, while the results in EAC cells were just the opposite (P < 0.05), indicating that CCN1 facilitates APRIL/BAFF/BCMA signaling in ESCC but attenuates it in EAC. Consistent with the results of immunoprecipitation, immunofluorescence cell staining also showed that in response to CCN1 transfection, more APRIL and BAFF were released from ESCC cells to the extracellular environment, which interacted with the membrane-bound BCMA actively, while in EAC cells both ligands mostly withdrew to inside the cells, particularly near the cell membrane (Fig. 5D).
Analyses of APRIL and BAFF binding to BCMA in EAC versus ESCC cells in response to CCN1 transfection. (A) Immunoprecipitation (IP) of BCMA from the cell extracts of OE19 and KYSE150 and Western blot analyses for its association with APRIL and BAFF. (B) Quantitative analysis of APRIL/BAFF binding to BCMA in OE19, based on at least 3 replicates. (C) Quantitative analysis of APRIL/BAFF binding to BCMA in KYSE150, based on at least 3 replicates. *Statistical significance. M – molecular weight ladder. (D) ESCC and EAC cells were transfected with pcDNA3.1-CCN1 or the empty vector (control) and then stained with the specific antibody for either APRIL, BAFF, or BCMA. Upper and middle panel: KYSE150 and OE19 cells were double-stained with a mouse-anti-APRIL antibody and a rabbit-anti-BCMA antibody. The fluorescence signal was generated using a Texas Red-conjugated goat-anti-mouse antibody (red) and a FITC-conjugated goat-anti-rabbit antibody (green). Lower panel: OE33 cells were first stained with a mouse-anti-BAFF antibody and then incubated with a FITC-conjugated goat-anti-mouse antibody (green). The nuclei were counterstained with propidium iodide (red).
CCN1 reduces active furin levels in EAC cells
As mentioned at the beginning, both APRIL and BAFF are cleaved by Furin to become active ligands. Furin is synthesized initially as a 96kD protein containing 794 amino acids, including the signal peptide (1–24), prodomain (25–107), and the catalytic unit (108–794). It becomes active after removing the first 107 amino acids from the C-terminus by auto-cleavage. The active Furin is expected to be 67kD but can show up in the range of 58-85kD under reducing conditions18. Based on our Western blot analyses (Fig. 6A and B), expression of CCN1 in OE19 cells resulted in a 60% reduction in active Furin (P < 0.05), as reflected by the amount of the cleaved Furin prodomain (38kD); while in KYSE150, Furin levels remained essentially unchanged, suggesting that CCN1 suppresses APRIL/BAFF release in EAC cells likely by lowering Furin activity. To verify this speculation, we treated the CCN1-transfected OE19 cells with a recombinant active Furin protein at 0.2 µg/ml overnight. Then we pulled down BCMA and examined its association with APRIL and BAFF. As shown in Fig. 6C and D, the addition of active Furin improved both APRIL and BAFF binding to BCMA in OE19 cells, indicating that CCN1 attenuates APRIL/BAFF release by reducing Furin activation. Similar results were obtained with transfected OE33 cells (data not shown).
The effect of CCN1 expression on Furin activity. (A) Western blot analyses show active Furin (58 kD) and the cleaved prodomain (38 kD) in response to CCN1 transfection (pCCN1) in OE19 and KYSE150. (B) Quantitative analysis of active Furin based on at least 3 replicates. (C) Immunoprecipitation (IP) of BCMA from the cell extracts of OE19 and Western blot analyses for its association with APRIL and BAFF with or without the addition of recombinant active Furin (rFurin). (D) Western blot analyses of BCMA input. *Statistical significance. M – molecular weight ladder.
APRIL and BAFF promote both ESCC and EAC cell growth but CCN1 promotes ESCC only
Finally, we compared the effect of APRIL and BAFF with CCN1 on the growth of ESCC and EAC cells. We treated the cells with either recombinant CCN1 (1 µg/ml), recombinant APRIL (20ng/ml), recombinant BAFF (2ng/ml), or recombinant CCN1 (1 µg/ml) plus recombinant active Furin (0.2 µg/ml) for 2, 6, 12, 24, and 48 h. Cell proliferation was assessed using a CCK-8 assay kit. As shown in Fig. 7A, in response to CCN1 treatment, ESCC cells grew steadily while the number of EAC cells was getting lower and lower with time. After 2-day of CCN1 treatment, more than half of the EAC cells were gone. However, the addition of the active Furin peptide kept the EAC cells growing almost like the ESCC cells for the first 24 h, and then the cells started to die again (Fig. 7B), likely due to the different length of active life between recombinant CCN1 and Furin, as CCN1 is known capable to stay active for > 2 days19,20. To confirm our speculation, we administered additional recombinant Furin at 24 h. The number of EAC cells at 48 h was restored by 20% compared to before, indicating the loss of Furin activity played a role in EAC cell viability (Fig. 7C). Treatments with either recombinant APRIL or BAFF (Fig. 7D and E), on the other hand, created similar effects on both ESCC and EAC cells, i.e., cell numbers increased in the first 24 h but started to decline then after due to the exhaustion of the ligand activity (Fig. 7F and G).
Cell proliferation assays using CCK-8 kit in response to treatment with either recombinant CCN1 (rCCN1), recombinant APRIL (rAPRIL), recombinant BAFF (rBAFF), or recombinant CCN1 (rCCN1) plus recombinant active Furin (rFurin). (A) Quantitative analysis of the relative cell numbers of OE19, OE33, KYSE150, and KYSE410 after incubation with recombinant CCN1 for up to 48 h based on at least 3 replicates. The initial number of cells was set to 100 arbitrarily. (B) Quantitative analysis of the relative cell numbers of OE19, OE33, KYSE150, and KYSE410 after incubation with recombinant CCN1 plus recombinant active Furin for up to 48 h based on at least 3 replicates. The initial number of cells was set to 100 arbitrarily. (C) Quantitative analysis of the relative cell numbers of OE19, OE33, KYSE150, and KYSE410 after incubation with recombinant CCN1 plus recombinant active Furin for up to 24 h, and then Furin was replenished as indicated by the arrow. Based on at least 3 replicates. The initial number of cells was set to 100 arbitrarily. (D) Quantitative analysis of the relative cell numbers of OE19, OE33, KYSE150, and KYSE410 after incubation with recombinant APRIL for up to 48 h based on at least 3 replicates. The initial number of cells was set to 100 arbitrarily. (E) Quantitative analysis of the relative cell numbers of OE19, OE33, KYSE150, and KYSE410 after incubation with recombinant BAFF for up to 48 h based on at least 3 replicates. The initial number of cells was set to 100 arbitrarily. (F) Quantitative analysis of the relative cell numbers of OE19, OE33, KYSE150, and KYSE410 after incubation with recombinant APRIL for up to 24 h, and then APRIL was replenished as indicated by the arrow. Based on at least 3 replicates. The initial number of cells was set to 100 arbitrarily. (G) Quantitative analysis of the relative cell numbers of OE19, OE33, KYSE150, and KYSE410 after incubation with recombinant BAFF for up to 24 h, and then BAFF was replenished as indicated by the arrow. Based on at least 3 replicates. The initial number of cells was set to 100 arbitrarily. *Statistical significance.
Discussion
CCN1 has been one of our primary research targets for the past decade, mainly focusing on its role in the digestive system2. To date, we have found that CCN1 expresses at minimal levels in the epithelial lining of the gastrointestinal tract under normal circumstances, but goes up in case of injury or hazardous insults, e.g., ulcers, acid reflux, etc., stays high until the condition returns to normal, and then drops to the low levels again. During this process, CCN1 defends the epithelium against detrimental substances and restores tissue homeostasis by regulating cell proliferation, cell migration, and other extracellular components, e.g., TNFSF cytokines.
EAC mostly originated from gastroesophageal reflux disease (GERD). GERD causes esophagitis initially, and if the refluxate contains bile, it may lead to esophageal metaplasia, also known as Barrett’s esophagus, a precancerous condition to EAC. During the process of GERD to EAC, the esophageal CCN1 expression goes up extremely high at the beginning (esophagitis) and declines gradually if the GERD episodes continue, but remains still higher in the metaplastic esophageal epithelium compared to its normal counterpart. Once EAC appears, however, CCN1 essentially withdraws from the malignant mucosa4. In other words, EAC must eliminate CCN1 to grow. Compared to EAC, ESCC seems more evolved. Instead of eliminating CCN1, ESCC utilizes CCN1 to support its tumor growth and metastasis.
In the battle against hazardous insults, CCN1 constantly interacts with the TNFSF cytokines in the extracellular matrix. As demonstrated in our previous study21, acid/bile exposure stimulates esophageal epithelial cells to express multiple TNFSF/TNFRSF molecules, including CD40L/CD40 (TNFSF5/TNFRSF5), LTA (TNFSF1), LTBR (TNFRSF3), RANK (TNFRSF11A), and thereby activating non-canonical NFκB. Then NFκB transcribes CDX2, which makes esophageal cells express intestinal genes, turning the squamous epithelial cells into columnar phenotype. Overexpression of CCN1 suppresses these genes thus preventing the metaplastic transformation.
In the case of EAC, the expression of CCN1 stimulates the cancer cells to express TRAIL (TNFSF10) and DR5 (TNFRSF10B), thereby resulting in apoptosis3. Acid/bile exposure can also stimulate EAC cells to overexpress TRAIL and DR5 but does not result in apoptosis, because under such conditions EAC cells overexpress TRADD (TNFR1 associated death domain protein) to misguide the death signal in the direction of NFκB activation instead of caspase activation, promoting cell survival rather than cell death22. Also in EAC cells, CCN1 upregulates TNFR1 (TNFRSF1A) expression but does not promote TNF (TNFSF2) signaling because CCN1 activates ADAM17-mediated TNFR1 cleavage. Consequently, more soluble TNFR1 fragments are produced to neutralize TNF signals23. Here in this study, we found a similar situation with APRIL and BAFF. CCN1 upregulated APRIL and BAFF in both ESCC and EAC but did not promote their signaling in the latter because CCN1 suppressed Furin-mediated APRIL/BAFF cleavage. As a result, the soluble APRIL and BAFF were insufficient to bind BCMA activating NFκB-mediated cell proliferation. In this way, the presence of CCN1 allows TRAIL/DR5 to mediate tumor cell apoptosis without interference from APRIL and BAFF.
APRIL and BAFF are the essential cytokines supporting B cell maturation. Although three receptors, namely, BAFFR, TACI, and BAMA, can mediate APRIL/BAFF signaling, they are expressed in B cells sequentially in the order of BAFFR-TACI-BAMA. Mature B cells mainly express BCMA to receive signals from APRIL and BAFF. Here in esophageal cancer cells, we found BCMA also to be the predominant receptor for APRIL/BAFF signaling, reflecting the maturity of these tumor cells. Compared to ESCC, which utilizes the APRIL/BAFF system craftily, EAC requires the elimination of CCN1 as a precondition to have the APRIL/BAFF system functioning properly, as the presence of CCN1 not only interrupts APRIL/BAFF production but also lowers the BCMA availability. Two molecular mechanisms are known to regulate BCMA protein levels. One is BCMA shedding by γ-secretase, converting BCMA from a 20kD functional membrane-bound receptor to a 6kD soluble decoy receptor, thereby blocking APRIL/BAFF signaling. The second way to lower BCMA protein expression is the transcription of the antisense RNA of BCMA, which has been documented in several B cell lines24. In this study, we did not see BCMA cleavage but we saw CCN1-induced BCMA mRNA elevation, which means that the reduction of BCMA protein in the presence of CCN1 is likely caused by transcription from the antisense strand of the BCMA gene. Further study is needed.
Materials and methods
Cell culture, transfection, and treatment reagents
Human EAC cell lines OE19 and OE33 (Sigma-Aldrich, St Louis, USA), and ESCC cell lines KYSE150 and KYSE410 (BeNa Culture Collection, Beijing, China) were cultured in RPMI medium (Thermal Fisher Scientific, Waltham, USA) plus 10% fetal bovine serum (Sigma-Aldrich). For cell treatment, an equal number of cells were plated in 6-well plates and cultured to 80% confluency. They were then synchronized in the basal medium for 6 h before experiments. Recombinant human CCN1 protein (NM_001554) was purchased from Origene (Rockville, USA). Recombinant human APRIL (O75888), BAFF (Q9Y275.1), and Furin (P09958) were purchased from R&D Systems (Minneapolis, USA). Plasmid pcDNA3.1 with or without a 3-flag tagged CCN1 open reading frame was obtained from Origene for cell transfection with lipofectamine LTX-plus (Invitrogen, Carlsbad, USA) following the manufacturer’s protocol. After transfection, the cells were selected using Neomycin (Invitrogen), and the transfection efficiency was monitored via Western blot analysis.
Real-time RT-PCR
Total RNA was extracted from the cells using Trizol reagent (Invitrogen) and purified using an RNeasy kit (QIAGEN, Valencia, USA). These RNA extracts were then used as templates to synthesize cDNA probes by reverse transcription using a GEArray kit (SABiosciences, Frederick, USA). Reverse transcription was done following the procedure: 25 °C/10 min – 55 °C/30 min – 85 °C/5 min – 4 °C/\(\infty\). A 96-well cDNA array containing all the members of TNF/TNFR families and associated molecules (Origene) was used to monitor gene expression by real-time PCR following the two-step program using the SYBR Green master mix (SABiosciences). Data were generated from 4 independent experiments and analyzed according to the ΔΔCt method. Briefly, ΔCt was calculated by subtracting the Ct value of GAPDH from the Ct value for each gene; and then ΔΔCt was calculated by subtracting the ΔCt of the control from the ΔCt of the treatment, and finally, the fold change was calculated using the formula: Fold Change = 2(−ΔΔCt).
Protein isolation, immunoprecipitation, and western blot analysis
After indicated cell treatment, the cellular protein was extracted using a modified RIPA lysis buffer containing 50 mM Tris–HCl (pH 7.5), 150 mM NaCl, 5 mM EDTA, 0.5% sodium deoxycholate, and 1% NP-40. The supernatant was collected after centrifugation at 10,000 g for 10 min.
For immunoprecipitation (IP), 100 µg of each cellular protein extract was adjusted to 1 µg/ml concentration and incubated overnight at 4 °C with protein A-agarose beads (Invitrogen) coated with 1 µg of specific antibody against APRIL (sc-374674), BAFF (sc-271809), or BCMA (sc-390147). The beads were then washed twice in the lysis buffer and boiled in the SDS sample buffer for 5 min to release the targeted protein and its associates.
For Western blot analysis, equal amounts of protein samples (30–50 µg each) or IP products were separated in a mini-gel at 100 V and transferred to a nitrocellulose membrane at 390 mA for 90 min. The membrane was first blocked with 5% nonfat milk for an hour and then incubated with a primary antibody for 2 h on a shaker. After a 3 × 10 min wash with TBST buffer, the blot was incubated with an HRP-conjugated anti-rabbit or anti-mouse secondary antibody (Santa Cruz Biotechnology) on a shaker for an hour. The signal was developed in ECL solution (Amersham Pharmacia, Netherlands) and the image was captured and quantified using Gel Doc XR (Bio-Rad, Hercules, USA). Protein expression of interest was compared among the experimental conditions within the same blot against β-actin. The data were collected from multiple independent experiments and assessed for statistical significance. The following primary antibodies were used in this study: CCN1 (TA349858) and BCMA (TA382649) from Origene, APRIL (sc-374674), BAFF (sc-271809), TACI (sc-365253), BAFFR (sc-365409), Furin (sc-133142), and β-actin (sc69879) from Santa Cruz Biotechnology.
Cell proliferation assay
Cell Counting Kit 8 (CCK-8, Sigma-Aldrich) was used to quantify cell viability after the indicated treatment following the manufacturer’s protocol. Briefly, an equal number of cells was distributed in a 96-well plate at 100 µl/well. The plate was incubated in the CO2 incubator for 24 h and then switched to the serum-free medium for 6 h. The cells were treated with one of the following formulas: (1) recombinant CCN1 (1 µg/ml); (2) recombinant APRIL (20ng/ml); (3) recombinant BAFF (2ng/ml); (4) recombinant CCN1 (1 µg/ml) plus recombinant active Furin (0.2 µg/ml), for 2, 6, 12, 24, and 48 h. Before termination of the experiment,10 µl of the CCK-8 reagent was added to each well and the plate was put back in the CO2 incubator for another 4 h. Cell proliferation was measured using a plate reader (Fisher Scientific, USA) at 450 nm wavelength. The control reading was arbitrarily set to 100, and the rest of the readings were multiplied by 100. To determine whether protein decay plays a role in the treatments, the recombinant proteins above were replenished after 24 h.
Immunofluorescence cell staining
For immunofluorescence, after serum starvation and indicated treatment, cells were fixed for 10 min in 4% paraformaldehyde, followed by incubation with the antibody against APRIL (sc-374674, Santa Cruz Biotechnology) or BAFF (sc-271809, Santa Cruz Biotechnology) or BCMA (TA382649, Origene) for 2 h, and then washed in PBS and incubated with a FITC- (ab6785) or Texas Red-conjugated (ab6787) anti-mouse or FITC-conjugated anti-rabbit (ab6717) secondary antibody (Abcam, USA) for an hour. Nuclei were counter-stained with Propidium Iodide (Invitrogen).
Statistical analysis
All numerical data were expressed as mean ± standard deviation and analyzed by single classification one-way ANOVA. In brief, the sums of squares among groups and within groups were calculated using the formula SSamong = sample size/2 × (mean of the treatment + mean of the control)2, and SSwithin = ∑ (treatment reading – treatment mean)2 + ∑ (control reading – control mean) 2, respectively. The means of squares among groups and within groups were calculated using the formula MSamong = SSamong/dfamong and MSwithin = SSwithin/dfwithin respectively. Here dfamong = number of groups – 1 and dfwithin = number of groups × (sample size – 1), standing for the degree of freedom among groups and within-group respectively. The ratio of MSamong/MSwithin was the Fs value for the experiment. By referring to the F table, if Fs > F value in the table at P < 0.05, the effect of the treatment was considered significant from control.
Data availability
Data are available upon reasonable request from the corresponding author Dr. Chai.
Abbreviations
- APRIL:
-
A proliferation–inducing ligand
- BAFF:
-
B cell activating factor of the TNF family
- BCMA:
-
B cell maturation antigen
- cAPRIL:
-
Cellular APRIL residue
- cBAFF:
-
Cellular BAFF residue
- CCN1:
-
Cellular communication network 1
- EAC:
-
Esophageal adenocarcinoma
- ESCC:
-
Esophageal squamous cell carcinoma
- GERD:
-
Gastroesophageal reflux disease
- pCCN1:
-
pcDNA3.1–CCN1
- rCCN1:
-
Recombinant CCN1
- rAPRIL:
-
Recombinant APRIL
- rBAFF:
-
Recombinant BAFF
- rFurin:
-
Recombinant active Furin
- sAPRIL:
-
Soluble APRIL
- sBAFF:
-
Soluble BAFF
- TACI:
-
Transmembrane activator and calcium signal–modulating cyclophilin ligand interactor
- TNFSF:
-
Tumor necrosis factor superfamily
- TNFRSF:
-
Tumor necrosis factor receptor superfamily
- TRADD:
-
TNFR1 associated death domain protein
References
Yeger, H. & Perbal, B. The CCN axis in cancer development and progression. J. Cell Commun. Signal. 15, 491–517. https://doi.org/10.1007/s12079-021-00618-2 (2021).
Chang, Z., Dang, T., Meng, X. & Chai, J. The role of CCN1 in esophageal adenocarcinoma: What we have learned from the lab. Cancer Control 29, 1–9. https://doi.org/10.1177/10732748221074734 (2022).
Xie, J. et al. Involvement of Cyr61 in the growth, invasiveness and adhesion of esophageal squamous cell carcinoma cells. Int. J. Mol. Med. 27, 429–434. https://doi.org/10.3892/ijmm.2011.603 (2011).
Dang, T. et al. CCN1 sensitizes esophageal cancer cells to TRAIL-mediated apoptosis. Exp. Cell. Res. 361(1), 163–169. https://doi.org/10.1016/j.yexcr.2017.10.015 (2017).
Bossen, C. et al. Interactions of tumor necrosis factor (TNF) and TNF receptor family members in the mouse and human. J. Biol. Chem. 281, 13964–13971. https://doi.org/10.1074/jbc.m601553200 (2006).
Bossen, C. et al. Schneider. TACI, unlike BAFF-R, is solely activated by oligomeric BAFF and APRIL to support survival of activated B cells and plasmablasts. Blood 111, 1004–1012 (2008).
Pieper, K., Grimbacher, B. & Eibel, H. B-cell biology and development. J. Allergy Clin. Immunol. 131, 959–971 (2013).
Rickert, R. C., Jellusova, J. & Miletic, A. V. Signaling by the tumor necrosis factor receptor superfamily in B-cell biology and disease. Immunol. Rev. 244, 115–133. https://doi.org/10.1111/j.1600-065x2011.01067.x (2011).
Mhawech-Fauceglia, P. et al. Role of the tumour necrosis family ligand APRIL in solid tumour development: retrospective studies in bladder, ovarian and head and neck carcinomas. Eur. J. Cancer 44, 2097–2100. https://doi.org/10.1016/j.ejca.2008.07.007 (2008).
Pelekanou, V. et al. BCMA (TNFRSF17) induces APRIL and BAFF mediated breast cancer cell stemness. Front. Oncol. 8, 301. https://doi.org/10.3389/fonc.2018.00301 (2018).
Deshayes, F. et al. Abnormal production of the TNF-homologue APRIL increases the proliferation of human malignant glioblastoma cell lines via a specific receptor. Oncogene 23, 3005–3012. https://doi.org/10.1038/sj.onc.1207350 (2004).
Pombeiro, I. et al. Differential roles of tumor necrosis factor ligand superfamily members as biomarkers in pancreatic cancer. J. Clin. Med. 7, 175. https://doi.org/10.3390/jcm7070175 (2018).
Schwaller, J. et al. Neutrophil-derived APRIL concentrated in tumor lesions by proteoglycans correlates with human B-cell lymphoma aggressiveness. Blood 109, 331–338. https://doi.org/10.1182/blood-2006-02-001800 (2007).
Chiu, A. et al. Hodgkin lymphoma cells express TACI and BCMA receptors and generate survival and proliferation signals in response to BAFF and APRIL. Blood 109, 729–739. https://doi.org/10.1182/blood-2006-04-015958 (2007).
Warakomska, M. et al. The effects of BAFF and APRIL signaling on non-small cell lung cancer cell proliferation and invasiveness. Oncol. Lett. 22, 728. https://doi.org/10.3892/ol.2021.12989 (2021).
Lascano, V. et al. The TNF family member APRIL promotes colorectal tumorigenesis. Cell. Death Differ. 19, 1826–1835. https://doi.org/10.1038/cdd.2012.68 (2012).
Wang, P. et al. CCN1 suppresses cell proliferation of esophageal squamous cell carcinoma through amyloid precursor protein without DR6 participation. Cell. Signal. 110374. https://doi.org/10.1016/j.cellsig.2022.110374 (2022).
Denault, J. B. & Leduc, R. Furin/PACE/SPC1: A convertase involved in exocytic and endocytic processing of precursor proteins. FEBS Lett. 379, 113–116. https://doi.org/10.1016/0014-5793(95)01487-x (1996).
Chai, J. et al. CCN1 induces a reversible epithelial-mesenchymal transition in gastric epithelial cells. Lab. Invest. 90, 1140–1151. https://doi.org/10.1038/labinvest.2010.101 (2010).
Leu, S. J. et al. Targeted mutagenesis of the angiogenic factor protein CCN1 (Cyr61). Selective inactivation of integrin α6/β1-heparan sulfate proteoglycan coreceptor-mediated cellular functions. J. Biol. Chem. 279, 44177–44187. https://doi.org/10.1074/jbc.M407850200 (2004).
Dang, T. et al. Overexpression of CCN1 in Het1A cells attenuates acid/bile-induced esophageal metaplasia through suppressing non-canonical NFκB activation. Cytokine 116, 61–69. https://doi.org/10.1016/j.cyto.2018.12.020 (2019).
Chang, Z. et al. Esophageal cancer cells convert the death signal from TRAIL into a stimulus for survival during acid/bile exposure. Dig. Liver Dis. 52(10), 1195–1200. https://doi.org/10.1016/j.dld.2020.04.013 (2020).
Cui, X. et al. TNF upregulates peptidoglycan recognition protein 1 in esophageal cancer cells to clear the path to its signaling: Making the enemy a friend. Arch. Biochem. Biophys. 722, 109192. https://doi.org/10.1016/j.abb.2022.109192 (2022).
Hatzoglou, A. et al. Natural antisense RNA inhibits the expression of BCMA, a tumour necrosis factor receptor homologue. BMC Mol. Biol. 3, 4. https://doi.org/10.1186/1471-2199-3-4 (2002).
Acknowledgements
We are grateful to all our laboratory staff for providing physical and intellectual support.
Funding
This study was supported by the Science and Technology Program of the Joint Fund of Scientific Research for the Public Hospitals of Inner Mongolia Academy of Medical Sciences (2023GLLH212, 2023GLLH0213), Wu Jieping Medical Science Foundation (320.6750.19089-91), and the National Natural Science Foundation of China (81960445).
Author information
Authors and Affiliations
Contributions
L.X. and Z.J. conducted most of the experimental work and prepared the manuscript drifts. R.X. and J.W. participated in some of the experiments. T.D. provided some research funds and administrated the project. X.M. provided additional funds and other resources. J.C. conceptualized the study, curated the data, and finalized the manuscript.
Corresponding authors
Ethics declarations
Competing interests
The authors declare no competing interests.
Additional information
Publisher’s note
Springer Nature remains neutral with regard to jurisdictional claims in published maps and institutional affiliations.
Electronic supplementary material
Below is the link to the electronic supplementary material.


Rights and permissions
Open Access This article is licensed under a Creative Commons Attribution-NonCommercial-NoDerivatives 4.0 International License, which permits any non-commercial use, sharing, distribution and reproduction in any medium or format, as long as you give appropriate credit to the original author(s) and the source, provide a link to the Creative Commons licence, and indicate if you modified the licensed material. You do not have permission under this licence to share adapted material derived from this article or parts of it. The images or other third party material in this article are included in the article’s Creative Commons licence, unless indicated otherwise in a credit line to the material. If material is not included in the article’s Creative Commons licence and your intended use is not permitted by statutory regulation or exceeds the permitted use, you will need to obtain permission directly from the copyright holder. To view a copy of this licence, visit http://creativecommons.org/licenses/by-nc-nd/4.0/.
About this article
Cite this article
Xing, L., Jiang, Z., Xu, R. et al. CCN1 promotes APRIL/BAFF signaling in esophageal squamous cell carcinoma but attenuates it in esophageal adenocarcinoma. Sci Rep 15, 1808 (2025). https://doi.org/10.1038/s41598-025-86228-z
Received:
Accepted:
Published:
Version of record:
DOI: https://doi.org/10.1038/s41598-025-86228-z









