Abstract
PANoptosis is a newly discovered form of programmed cell death (PCD), involving the interaction of cellular pyroptosis, apoptosis, and necroptosis. Although PANoptosis plays a significant role in carcinogenesis process, the impact of PANoptosis-related lncRNAs (PANlncRNAs) on the prognostic value and mechanism of immune infiltration of gastric cancer have not been studied. All information of gastric cancer (GC) patients was downloaded from the TCGA database. PANoptosis-related genes were obtained from molecular characteristic databases, and PANlncRNAs were screened through Pearson correlation analysis. Based on this, PANlncRNAs were subjected to univariate Cox regression analysis using the least absolute shrinkage and selection operator (LASSO) algorithm to obtain lncRNA associated with survival outcomes, which were subsequently used to calculate survival scores and to construct signatures. Through further analysis of clinical subgroups, immune infiltration, drug sensitivity analysis, tumor mutation burden testing, and GSEA enrichment pathway analysis, their clinical significance was comprehensively analyzed. This study constructed a prognosis model for gastric cancer based on 8 PANlncRNAs and validated its prognostic value. The study showed that the survival time and outcome of the high-risk subgroup was significantly worse than that of the low-risk subgroup. The bar graph showed satisfactory predictive results, and the calibration curve showed good consistency between the prognostic model and actual prognostic outcomes. TIDE and drug sensitivity analysis showed significant differences between high and low-risk subgroups. The prognosis model based on PANlncRNAs has important implications for the judgment and precision treatment of gastric cancer.
Similar content being viewed by others
Introduction
According to statistics from international cancer databases, gastric cancer(GC) currently ranks fifth among malignant tumors globally, with its fourth mortality rate ranking1. As a significant medical challenge worldwide, gastric cancer has garnered increasing attention. Despite a recent downward trend in the global incidence and mortality rates of gastric cancer, the overall number of patients continues to rise steadily, with nearly 769,000 deaths attributed to gastric cancer annually, leading to escalating challenges in diagnosis and treatment2. Studies have shown that patients with early-stage gastric cancer can be completely cured with endoscopic therapy or surgery alone3.However, due to the inconspicuous early symptoms of gastric cancer, most patients are diagnosed with advanced stage, where endoscopic or surgical treatment alone is insufficient, necessitating combined radiotherapy and chemotherapy4.
The substantial toxic side effects of radiation therapy and chemotherapy inflict significant suffering on patients during treatment5. Therefore, a deeper understanding of the mechanisms underlying gastric cancer development and the discovery of more accurate early diagnostic markers hold crucial significance for early screening, diagnosis, and treatment of gastric cancer.
Programmed cell death (PCD), plays a critical role in maintaining organism homeostasis and carcinogenesis process6. Currently, PCD encompasses various forms such as necroptosis, apoptosis, pyroptosis, and autophagy7. In 2019, American scholar Malireddi discovered mutual regulation and crosstalk among the three forms of necroptosis, apoptosis, and pyroptosis, calling this novel form of PCD as PANoptosis8. Studies have shown that PANoptosis is closely associated with the development of various diseases, effectively impacting conditions such as colorectal cancer, neurodegenerative diseases, and ischemic injuries9,10. Immune microenvironmental disruption is a major factor affecting gastric cancer proliferation and poor prognosis, while PANoptosis exerts a robust stimulatory effect on anti-tumor immunity, suggesting significant therapeutic implications for gastric cancer11,12. Thus, further investigation into the relationship between PANoptosis and gastric cancer is of great significance.
Long non-coding RNAs (lncRNAs), initially defined as non-coding RNA molecules exceeding 200 nucleotides in length, have been found to play crucial roles in regulating gene expression, RNA transcription, editing, and splicing13. It has been reported that the human genome contains over 28,000 lncRNAs, with some remaining unannotated and yet to be characterized14. Aberrant expression of lncRNAs can either promote or suppress tumor occurrence and metastasis15. Previous report suggests that lncRNAs serve as key regulatory factors in the occurrence and development of gastric cancer cells, exerting significant roles in tumor growth regulation16. However, the correlation between PANoptosis-related lncRNAs (PANlncRNAs) and gastric cancer has not been reported in the literature.
In this study, based on the TCGA database, a prognostic model for gastric cancer patients was constructed using eight PANlncRNAs as the foundation, and the accuracy of the prognostic model was validated. Subsequently, clinical subgroup analysis, tumor mutation burden analysis, drug sensitivity analysis, immune infiltration, pathway enrichment analysis, and a flowchart of the study is shown Supplemental Figure S1. From a molecular and cellular perspective, the study systematically investigated the mechanism and clinical significance of this model in gastric cancer patients. The prognostic model not only provides new evidence for the clinical diagnosis of gastric cancer patients but also offers new directions for personalized treatment.
Methods and materials
Cell culture
Human Gastric Epithelial Cells (GSE-1) and different GC cell lines (AZ-521, MKN-45 and MGC-803) were purchased from China Infrastructure of Cell Line Resource and cultured under conditions specified by the provider.
Collection and preprocessing of transcriptomic data
In this study, gene expression matrices and clinical data of all gastric cancer patients were obtained from The Cancer Genome Atlas (TCGA) database (https://portal.gdc.cancer.gov/). Subsequently, the human genome GRCh38.p13 browser (http://www.example.comindex.html) was utilized for functional annotation and classification of lncRNAs and mRNAs. All data involved in this study were sourced from public databases, have undergone ethical committee approval, and do not require patient informed consent.
Screening of PANoptosis -related LncRNAs
Fourteen PANoptosis - related genes (PANs) were screened from the MSigDB database (https://www.gsea-msigdb.org/gsea/msigdb). Perl scripts were employed to extract PANs expression levels, followed by Pearson correlation analysis to identify 550 PANoptosis -related LncRNAs. The set filtering criteria were |correlation coefficient| > 0.4 and p-value < 0.001.
Construction of PANlncRNA predictive model
Based on univariate Cox regression analysis, the LASSO algorithm, implemented using the R software package (glmnet), was utilized to compute PANlncRNAs associated with overall survival (OS). Subsequently, multivariate Cox regression analysis was employed to predict PANlncRNAs and construct the corresponding risk model. The formula for constructing the risk score for each sample was as follows: = (− 0.87 × TSPOAP1-AS1 expression) + (2.62 × CCNT2-AS1 expression) + (0.64 × LINC01094 expression) + (− 1.24 × AL033527.2 expression) + (0.43 × LINC00460 expression). Gastric cancer samples were stratified into high and low-risk groups based on the median risk score, and Kaplan-Meier survival curves were used to compare the survival rates of patients in the two groups.
Validation of PANlncRNA predictive model
The gastric cancer dataset downloaded from the TCGA database was randomly divided into training and validation sets at a ratio of 7:3. The risk scores were calculated for each dataset, and based on the median risk scores of each group, the samples were stratified into high and low-risk groups.
qRT-PCR analysis
Total RNA in cells was extracted using TRIzol Reagent (Invitrogen, Carlsbad, USA), following the detailed procedures that have been described previously. The RNA was reverse transcribed to cDNA by using the Strand cDNA Synthesis kit (Invitrogen, Carlsbad, USA). qRT-PCR was carried out as described using the Power SYBR Green PCR Master Mix protocol (Applied Biosystems, Carlsbad, USA). GAPDH used as internal references for the normalization of gene expression. Primer sequences are shown in Table S1.
Independent prognostic analysis of risk model
univariate and multivariate Cox regression analysis methods were employed to evaluate the prognostic independence of the PANlncRNA risk model. Utilizing the R package rms, a nomogram model was constructed combining the PANlncRNA risk model with clinical pathological features. The accuracy of the risk model diagnosis was evaluated using the R package pROC, and time-dependent receiver operating characteristic (ROC) analysis was conducted using the “timeROC” R package to validate the predictive ability of the risk model at 1, 3, and 5 years.
Immune infiltration and drug sensitivity analysis
Assessment of stromal cells and immune cells was conducted using the ESTIMATE method, with ESTIMATE score, stromal score, and tumor purity calculated using the “estimate” R package. Utilizing the “GSVA” R package, single-sample gene set enrichment analysis (ssGSEA) algorithm was employed to evaluate the infiltration levels of 23 immune cells. Based on the Cancer Genome Project (GDSC) database, the R package “pRRophetic” was used to study the IC50 of anti-tumor drugs in gastric cancer low and high-risk groups.
Functional enrichment analysis
Gene set enrichment analysis was performed using GSEA 4.1 software. The gene sets used for GSEA analysis in the high and low-risk groups were the c2 KEGG gene sets (c2.cp.kegg.v7.4.symbols.gmt) sourced from the Molecular Signature Database.
Data statistical analysis
All data were statistically analyzed using R software (version 4.1.2) and perl scripts. Wilcoxon rank-sum test was employed to analyze the differences between the two groups, with significance set at P < 0.05.
Results
Selection of PANlncRNAs associated with gastric Cancer prognosis
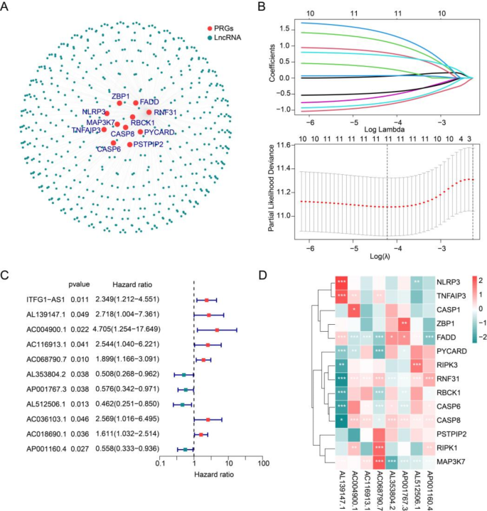
In this study, we employed the Pearson correlation algorithm to assess the correlation between 14 PANs and lncRNAs. By setting the calculation threshold at |r| greater than 0.4 and p less than 0.001, a total of 550 PANlncRNAs were identified for subsequent analysis (Fig. 1A). Utilizing LASSO-single factor Cox regression analysis, we investigated the prognostic significance of the 550 PANlncRNAs in gastric cancer. The findings revealed that 11 PANlncRNAs were closely associated with clinical survival outcomes in gastric cancer, including 7 prognostic risk factors and 4 prognostic protective factors (Fig. 1B and C). Through multivariate COX regression analysis, we further determined that 8 PANlncRNAs among the 11 prognostic features were independent prognostic factors for gastric cancer. Additionally, correlation analysis demonstrated significant associations between these 7 independent prognostic PANlncRNAs and the 14 PANs (Fig. 1D).
Identification of Prognosis-Associated PANlncRNAs in Gastric Cancer. (A) Pearson correlation analysis-based identification of lncRNAs associated with PANs. The cutoff value was set at |r| > 0.4 and p < 0.001. PANs are represented in red, while lncRNAs are represented in green. (B, C) Selection of PANlncRNAs associated with clinical survival outcomes in gastric cancer based on LASSO-single factor COX analysis model. HR > 1 is considered a risk factor, while HR < 1 is considered a protective factor. (D) Correlation analysis between prognosis-associated PANlncRNAs and PANs.
Development of risk model based on prognosis-associated PANlncRNAs
By integrating the risk coefficients and expression profiles of prognosis-associated PANlncRNAs, we computed the risk scores for each gastric cancer sample. Based on the median risk score, we divided 371 gastric cancer samples into low- and high-risk subgroups. The scatter plot of survival time and risk scores revealed that clinical survival time and outcomes of gastric cancer samples in the high-risk subgroup were inferior to those in the low-risk subgroup (Fig. 2A). Similarly, clinical survival outcome curves indicated significantly longer survival outcomes for gastric cancer samples in the low-risk subgroup compared to the high-risk subgroup (Fig. 2B). Unsupervised PCA analysis based on the prognostic signature of each gastric cancer sample demonstrated distinct separation patterns between the high and low-risk subgroups (Fig. 2C). Time-dependent ROC curves illustrated good diagnostic performance with AUCs of 0.688, 0.705, and 0.734 for 1-, 3-, and 5-year risk scores, respectively (Fig. 2D).
Development of risk model based on prognosis-associated PANlncRNAs in gastric cancer. (A) Division of gastric cancer samples into risk subgroups based on prognosis-associated PANlncRNAs. (B) Clinical survival prognosis curve analysis of gastric cancer samples in high and low-risk subgroups. (C) Unsupervised PCA analysis based on gastric cancer prognosis signature. (D) Time-dependent ROC curve evaluation of 1-, 3-, and 5-year AUCs.
Clinical prognostic analysis of risk subgroups in different clinical pathological features
Stratified analysis based on different clinical pathological features was conducted to further explore the clinical prognostic significance of risk scores in gastric cancer samples. Figure 3A illustrates the distribution of risk scores across different clinical pathological features of gastric cancer samples. Based on the median risk score, gastric cancer samples with different clinical pathological features were divided into high and low-risk subgroups. Kaplan-Meier survival analysis demonstrated that in gender, age < 65 years, age ≥ 65 years, stages I-II, stages III-IV, T stages I-II, T stages III-IV, grades I-II, grade III, N stages N0-1, N stages N2-3, and M0, patients in the low-risk subgroup exhibited significantly higher OS rates compared to those in the high-risk subgroup (Fig. 3B and O). These findings indicate that the risk model based on PANlncRNAs can accurately assess the survival probability of gastric cancer patients.
Prognostic analysis of risk subgroups based on clinical pathological features in gastric cancer. (A) Relationship between risk scores and clinical features. Kaplan-Meier survival curve analysis demonstrating OS rates of high and low-risk subgroups for (B, C) T stage (T1-2 vs. T3-4); (D, E) Age (age ≥ 65 years vs. age < 65 years); (F, G) Stage (stages 1–2 vs. stages 3–4); (H, I) N stage (N0-1 vs. N2-3); (J, K) M stage (M0 vs. M1); (L, M) Grade (G1-2 vs. G3); (N, O) Gender (female vs. male).
Independent prognostic analysis based on PANlncRNA prognostic features in gastric Cancer
Single-factor and multi-factor Cox regression analyses were conducted to assess whether model risk scores could serve as independent prognostic factors for gastric cancer. Single-factor Cox regression analysis revealed that age hazard ratio (HR = 1.024, p = 0.01), stage (HR = 1.549, p < 0.001), T stage (HR = 1.255, p = 0.049), N stage (HR = 1.327, p < 0.001), and risk score (HR = 1.595, p < 0.001) were significantly associated with gastric cancer OS (Fig. 4A). Multi-factor Cox regression analysis demonstrated that age hazard ratio (HR = 1.031, p = 0.001), grade (HR = 1.455, p = 0.039), and risk score (HR = 1.582, p < 0.001) were independent prognostic indicators for gastric cancer (Fig. 4B). To predict the survival rates of gastric cancer patients at 1 year, 3 years, and 5 years, a nomogram based on PANlncRNA prognostic features and clinical pathological features was established (Fig. 4C). ROC curve displayed an AUC of 0.698 for risk score, indicating good stability of PANlncRNA prognostic features (Fig. 4D). Compared with risk, age, sex, grade, stage, T, M, and N, the decision curve analysis (DCA) results of the nomogram exhibited higher net benefits, suggesting that the nomogram model had better clinical prognostic value than other indicators (Fig. 4E). The consistency index (C-index) of the nomogram was higher than other clinical features (Fig. 4F). These results further demonstrate the accuracy and reliability of survival rates based on the nomogram of PANlncRNA prognostic features.
Independent prognostic analysis of PANlncRNA prognostic features. (A) Single-factor Cox regression analysis. (B) Multi-factor Cox regression analysis. (C) Construction of nomogram based on PANlncRNA prognostic markers and clinical pathological features. (D) ROC curve displaying the AUC of PANlncRNA prognostic features compared to other clinical pathological features. (E) Decision curve analysis (DCA) and (F) nomogram consistency index.
Validation of PANlncRNA prognostic features
To assess the accuracy of PANlncRNA in predicting the prognosis of gastric cancer patients, patients were randomly divided into training and testing sets in a 7:3 ratio. Subsequently, based on the median risk score, patients in both cohorts were categorized into high and low-risk subgroups. Kaplan-Meier survival analysis revealed that patients with high-risk scores in both cohorts had lower overall survival rates compared to those with low-risk scores (Fig. 5A and B). The results of PCA indicated that the prognostic features of PANlncRNA could effectively distinguish between high and low-risk subgroups of gastric cancer patients in both cohorts (Fig. 5C and D). Time-dependent ROC curves demonstrated the AUCs at 1 year, 3 years, and 5 years for the training and testing sets, which were 0.690, 0.744, 0.781, and 0.689, 0.605, 0.611, respectively (Fig. 5E and F). These findings suggest that the risk model can accurately assess the prognosis of gastric cancer patients.
Validation of PANlncRNA prognostic features in gastric cancer. (A) Kaplan-Meier survival analysis of patients in the high and low-risk subgroups in the training cohort. (B) Kaplan-Meier survival analysis of patients in the high and low-risk subgroups in the testing cohort. (C) PCA analysis of gastric cancer patients in the training cohort based on PANlncRNA prognostic features. (D) PCA analysis of gastric cancer patients in the testing cohort based on PANlncRNA prognostic features. (E) Time-dependent ROC curves displaying the AUCs at 1 year, 3 years, and 5 years for the training set. (F) Time-dependent ROC curves displaying the AUCs at 1 year, 3 years, and 5 years for the testing set.
Relationship between PANlncRNA risk model and immune infiltration and drug sensitivity
The results from the ESTIMATE algorithm indicate that the ESTIMATE score and Stromal Score are higher in the high-risk subgroup of gastric cancer patients compared to the low-risk subgroup, while the Tumor Purity is lower in the high-risk subgroup (Fig. 6A and C). IPS results suggest that patients in the low-risk subgroup exhibit a better response to anti-CTLA-4, anti-PD-1, and anti-CTLA-4/anti-PD-1 therapy, indicating that patients in the low-risk subgroup may benefit more from immunotherapy (Fig. 6D). ssGSEA results demonstrate that the proportion of Activated CD4 T cells, Activated dendritic cells, Eosinophils, Gamma delta T cells, immature dendritic cells, MDSCs, Macrophages, Mast cells, Natural killer T cells, Natural killer cells, Plasmacytoid dendritic cells, Regulatory T cells, T follicular helper cells, Type 1 T helper cells, Type 17 T helper cells, and Type 2 T helper cells is higher in the high-risk subgroup (Fig. 6E). The eight prognostic genes used to construct the risk model are closely related to the infiltration of various immune cells (Fig. 6F). The correlation between the risk score of the prognostic model and drug sensitivity is shown in the figure (Fig. 6G and N). Drug sensitivity analysis results reveal that the IC50 values of Dasatinib, Imatinib, Paclitaxel, Rapamycin, Saracatinib, and Sunitinib are higher in the low-risk group, while the IC50 values of Erlotinib and Sorafenib are higher in the high-risk group. The above results provide new insights for individualized precision treatment of gastric cancer patients in different risk subgroups.
Immune infiltration status and drug sensitivity analysis in low-risk and high-risk groups of gastric cancer patients. (A) Tumor purity. (B) ESTIMATE score. (C) Stromal Score. (D) Immune phenotype score (IPS). (E) Proportions of 23 types of cells in low-risk and high-risk subgroups of patients. (F) Correlation between immune cell infiltration and prognostic genes. (G) Dasatinib. (H) Erlotinib. (I) Imatinib. (J) Paclitaxel. (K) Rapamycin. (L) Saracatinib. (M) Sorafenib. (N) Sunitinib.
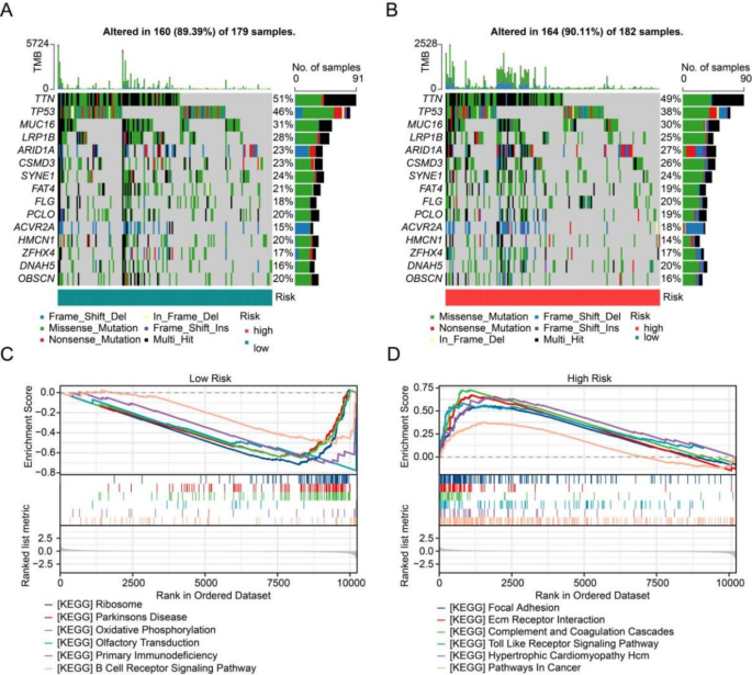
Gene mutation and enrichment functional analysis in Low-Risk and High-Risk subgroups of gastric Cancer
The somatic gene mutations in the two risk groups were analyzed using waterfall plots, depicting the gene mutations in 160 low-risk gastric cancer samples and 164 high-risk gastric cancer samples (Fig. 7A and B). The top 5 genes with mutation frequencies were TTN, TP53, MUC16, LRP1B, and ARID1A. The most common mutation type was missense mutation, followed by Multi_Hit, indicating multiple mutations in the same gene within the same sample. Surprisingly, the overall TMB level was lower in the high-risk subgroup compared to the low-risk subgroup, contrary to traditional understanding. Additionally, all the mutated genes displayed lower mutation frequencies in the high-risk subgroup. Following GSEA analysis, enrichment plots revealed that Ribosome, Parkinson’s Disease, Oxidative Phosphorylation, Olfactory Transduction, Primary Immunodeficiency, and B Cell Receptor Signaling Pathway were enriched in the low-risk subgroup (Fig. 7C). Conversely, the downregulation responses of Focal Adhesion, ECM Receptor Interaction, Complement and Coagulation Cascades, Toll-Like Receptor Signaling Pathway, Hypertrophic Cardiomyopathy (HCM), and Pathways in Cancer were more pronounced in the high-risk subgroup compared to the low-risk subgroup (Fig. 7D). These results suggest potential differences in immune features between the high-risk and low-risk score groups.
Mutation and enrichment functional analysis in different risk score groups. (A, B) Waterfall plots depicting highly mutated genes in high and low-risk subgroups. (C, D) Multi-GSEA analysis of high and low-risk populations.
Validation of PANlncRNA prognostic features via qRT-PCR
We further validated the expression of PANlncRNA prognostic features in Human Gastric Epithelial Cells (GSE-1) and different GC cell lines (AZ-521, MKN-45 and MGC-803). As shown in Fig. 8, the qPCR analysis results revealed that the expression of 8 PANlncRNA prognostic features were all overexpressed in GC cell lines than in normal cell line, implying the potential function of 8 PANlncRNA prognostic features in GC.
The mRNA expression of 8 PANlncRNA prognostic features. The expression of (A) AL139147.1, (B) AP001160.4, (C) AL512506.1, (D) AP001767.3, (E) AC004900.1, (F) AC116913.1, (G) AL353804.2, (H) AC068790.7 in normal and GC cell lines.ns, no significant, *p < 0.05, **p < 0.01, ***p < 0.001, ****p < 0.0001.
Discussion
Gastric cancer, owing to its robust invasive and metastatic capabilities, presents a high mortality rate globally. PANoptosis, as a newly discovered form of PCD, embodies three crucial features—apoptosis, necrosis, and pyroptosis—each indispensable in the context of cellular programmed death17. Previous studies have also revealed the regulatory role of PANoptosis in tumor immunity and growth, as well as the potential of PANlncRNAs as novel prognostic biomarkers and therapeutic targets for tumor diseases. For instance, in a study on lung adenocarcinoma (LUAD), a PANlncRNAs signature (PRLSig) was generated based on the least absolute shrinkage and selection operator algorithm to predict the tumor immune microenvironment (TIME) landscape and clinical outcomes of LUAD patients18. It was found that this signature not only served as an independent prognostic indicator for patients but also outperformed other clinical pathological parameters in predictive efficacy. Additionally, in another study, a PPANlncRNAs model for predicting the prognosis of pancreatic adenocarcinoma (PAAD) patients was developed, which could accurately predict the prognosis and immune landscape of PAAD patients, thereby enhancing treatment efficacy and preventing the development of drug resistance19.
Although there have been no reported risk model concerning gastric cancer associated with PANoptosis, its pivotal role in modulating the tumor immune microenvironment underscores its significance in cancer therapy20. Moreover, prognosis in gastric cancer varies significantly between early and late-stage patients21, making the exploration of PANoptosis imperative for achieving more precise risk stratification. In this study, we constructed a gastric cancer prognosis risk model based on 8 PANlncRNAs, demonstrating favorable AUC values in time-related ROC curves, further substantiating the potential clinical utility of PANlncRNAs in gastric cancer. Among these PANlncRNAs, some have been reported as prognostic markers for gastric cancer. For instance, AL139147.1 was reported to be differentially expressed in GC samples in one study, and its significant impact on prognosis was found based on clinical characteristics and outcome analysis22. AL512506.1, AC068790.7, and AL353804.2 have also been reported to be able to predict the chemotherapy drug response and immune infiltration of GC patients well in other gastric cancer risk prediction models23,24. The remaining four PANlncRNAs have also been reported in risk prediction models for different tumors, such as pancreatic cancer.
Cellular PANoptosis is closely intertwined with the modulation of the tumor immune microenvironment25. Our study revealed a significantly higher infiltration level of regulatory T cells (Tregs) in the high-risk subgroup of gastric cancer patients compared to the low-risk subgroup. Tregs are critical immune suppressor cells that play a pivotal role in maintaining immune balance and promoting tumor immune evasion26. Elevated levels of Treg infiltration may lead to immune suppression, thereby fostering tumor progression27. Hence, reducing the number or inhibiting the function of Tregs holds promise for enhancing patient responsiveness to immunotherapy and providing novel therapeutic strategies for gastric cancer28.
Multidrug resistance (MDR) in gastric cancer is a major factor contributing to suboptimal treatment outcomes29. Our study showed differential sensitivities to various anti-cancer drugs between the high and low-risk groups defined by the PANlncRNA risk model. While there are no reports on the association between these PANlncRNAs and drug resistance in gastric cancer, other lncRNAs have been implicated in tumor cell resistance to therapy. Therefore, further investigation into the relationship between these PANlncRNAs and drug resistance may offer valuable insights into personalized treatment strategies for gastric cancer patients. Additionally, our study revealed enrichment of the ECM receptor Interaction pathway in the high-risk subgroup of patients, suggesting a potential link between cellular PANoptosis and the extracellular matrix (ECM). This finding opens up new avenues for exploring the mechanisms underlying cellular PANoptosis and tumor cell proliferation and invasion.
In summary, our study provides a robust analytical tool for studying immune infiltration, chemotherapy resistance, and pathway analysis in gastric cancer based on PANlncRNAs. However, our study has certain limitations. Firstly, the correlation between lncRNA expression and GC was validated solely at the cellular level, without clinical validation in patient samples. Secondly, the analysis was restricted to data from the databases, which may introduce bias. Consequently, the risk model we have developed requires further validation through multi-center studies with larger sample sizes and the functional verification of PANlncRNAs. Moreover, there remains the need for further investigation into the mechanisms of PANlncRNAs and their regulation of the tumor immune microenvironment.
Data availability
Data is provided within the manuscript or supplementary information files. The article contains some of the data. The corresponding author have any required supplementary material that can be uploaded if needed.
References
Liu, J. H. et al. Deciphering drug resistance in gastric cancer: potential mechanisms and future perspectives. Biomed. Pharmacother. 173, 116310 (2024).
Thrift, A. P., Wenker, T. N. & El-Serag, H. B. Global burden of gastric cancer: Epidemiological trends, risk factors, screening and prevention. Nat. Rev. Clin. Oncol. 20 (5), 338–349 (2023).
Li, G. Z., Doherty, G. M. & Wang, J. Surgical management of gastric cancer: A review. JAMA Surg. 157 (5), 446–454 (2022).
Smyth, E. C. et al. Gastric cancer. Lancet 396 (10251), 635–648 (2020).
Mauro, L. et al. From Twilight to starlight? Debating the role of chemoradiotherapy in gastric cancer in the D2 dissection era. Radiol. Med. 129 (11), 1710–1719 (2024).
Kari, S. et al. Programmed cell death detection methods: A systematic review and a categorical comparison. Apoptosis 27 (7–8), 482–508 (2022).
Gao, Y. D. et al. Circular RNAs in programmed cell death: Regulation mechanisms and potential clinical applications in cancer: A review. Int. J. Biol. Macromol. 280 (Pt 2), 135659 (2024).
Malireddi, R. K. S., Kesavardhana, S. & Kanneganti, T. D. ZBP1 and TAK1: Master regulators of NLRP3 inflammasome/pyroptosis, apoptosis, and necroptosis (PAN-optosis). Front. Cell. Infect. Microbiol. 9, 406 (2019).
Rajesh, Y. & Kanneganti, T. D. Innate immune cell death in neuroinflammation and Alzheimer’s disease. Cells, 11 (12). (2022).
Lin, J. F. et al. Phosphorylated NFS1 weakens oxaliplatin-based chemosensitivity of colorectal cancer by preventing PANoptosis. Signal. Transduct. Target. Ther. 7 (1), 54 (2022).
Pan, H. et al. Characterization of PANoptosis patterns predicts survival and immunotherapy response in gastric cancer. Clin. Immunol. 238, 109019 (2022).
Liu, Z. T. et al. PANoptosis subtypes predict prognosis and immune efficacy in gastric cancer. Apoptosis 29 (5–6), 799–815 (2024).
Li, Q. et al. Construction of anoikis-related LncRNAs risk model: Predicts prognosis and immunotherapy response for gastric adenocarcinoma patients. Front. Pharmacol. 14, 1124262 (2023).
Bhan, A., Soleimani, M. & Mandal, S. S. Long noncoding RNA and cancer: A new paradigm. Cancer Res. 77 (15), 3965–3981 (2017).
Sun, Y. et al. SP-1-activated LINC01016 overexpression promotes gastric cancer invasion and metastasis through inhibiting EIF4A3-mediated MMP9 mRNA decay. Cell. Death Dis. 29 (1), 54 (2025).
Fang, D. et al. m6A modification-mediated LncRNA TP53TG1 inhibits gastric cancer progression by regulating CIP2A stability. Cancer Sci. 113 (12), 4135–4150 (2022).
Shi, C. et al. PANoptosis: A cell death characterized by pyroptosis, apoptosis, and necroptosis. J. Inflamm. Res. 16, 1523–1532 (2023).
Bao, L. L. et al. Identification and verification of a PANoptosis-related long noncoding ribonucleic acid signature for predicting the clinical outcomes and immune landscape in lung adenocarcinoma. Heliyon 17 (8), e29869 (2024).
Zhao, Q. Y. et al. PANoptosis-related long non-coding RNA signature to predict the prognosis and immune landscapes of pancreatic adenocarcinoma. Biochem. Biophys. Rep. 7, 37101600 (2023).
Liu, J. et al. Programmed cell death tunes tumor immunity. Front. Immunol. 13, 847345 (2022).
Liang, C. et al. Identification and validation of a pyroptosis-related prognostic model for gastric Cancer. Front. Genet. 12, 699503 (2021).
Peng, J. F. et al. Construction and analysis of lncRNA-associated CeRNA network identified potential prognostic biomarker in gastric cancer. Transl Cancer Res. 8 (4), 1116–1128 (2019).
Zhang, Y. et al. A DCS-related LncRNA signature predicts the prognosis and chemotherapeutic response of patients with gastric cancer. Biosci. Rep. 30 (9), BSR20220989 (2022).
Liao, T. Y. et al. Construction and validation of a glycolysis-related LncRNA signature for prognosis prediction in stomach adenocarcinoma. Front. Genet. 14, 13794621 (2022).
Xiong, Y. The emerging role of PANoptosis in cancer treatment. Biomed. Pharmacother. 168, 115696 (2023).
Joshi, N. S. et al. Regulatory T cells in tumor-associated tertiary lymphoid structures suppress anti-tumor T cell responses. Immunity 43 (3), 579–590 (2015).
Overacre-Delgoffe, A. E. et al. Interferon-γ drives T(reg) fragility to promote anti-tumor immunity. Cell 169 (6), 1130–1141e11 (2017).
Ji, L. et al. Blockade of β-Catenin-Induced CCL28 suppresses gastric Cancer progression via Inhibition of Treg cell infiltration. Cancer Res. 80 (10), 2004–2016 (2020).
Zhang, D. & Fan, D. Multidrug resistance in gastric cancer: Recent research advances and ongoing therapeutic challenges. Expert Rev. Anticancer Ther. 7 (10), 1369–1378 (2007).
Funding
1. Zhejiang Basic Public Welfare Research Program (LGF22H160084).
Author information
Authors and Affiliations
Contributions
H.Z., Q.L., and B.L., designed the research. C.L., Y.L., Z.W., H.S., W.N., J.G., J.X., and G.H. performed the data collection . Y.H., analyzed and interpreted the data. Y.H., and H.Z. wrote and reviewed the manuscript.
Corresponding authors
Ethics declarations
Competing interests
The authors declare no competing interests.
Additional information
Publisher’s note
Springer Nature remains neutral with regard to jurisdictional claims in published maps and institutional affiliations.
Electronic supplementary material
Below is the link to the electronic supplementary material.

Rights and permissions
Open Access This article is licensed under a Creative Commons Attribution-NonCommercial-NoDerivatives 4.0 International License, which permits any non-commercial use, sharing, distribution and reproduction in any medium or format, as long as you give appropriate credit to the original author(s) and the source, provide a link to the Creative Commons licence, and indicate if you modified the licensed material. You do not have permission under this licence to share adapted material derived from this article or parts of it. The images or other third party material in this article are included in the article’s Creative Commons licence, unless indicated otherwise in a credit line to the material. If material is not included in the article’s Creative Commons licence and your intended use is not permitted by statutory regulation or exceeds the permitted use, you will need to obtain permission directly from the copyright holder. To view a copy of this licence, visit http://creativecommons.org/licenses/by-nc-nd/4.0/.
About this article
Cite this article
Hong, Y., Luo, C., Liu, Y. et al. Development of a PANoptosis-related LncRNAs for prognosis predicting and immune infiltration characterization of gastric Cancer. Sci Rep 15, 7699 (2025). https://doi.org/10.1038/s41598-025-91534-7
Received:
Accepted:
Published:
Version of record:
DOI: https://doi.org/10.1038/s41598-025-91534-7










