Abstract
This study offers novel and valuable insights into the spontaneous production of biosurfactant extracts from olive mill waste (OMW) through a steeping process with water at 37 °C for 15 days, followed by extraction with ethyl acetate or phosphate-buffered saline (PBS). The results showed that steeping process significantly improves the extraction efficiency and produces biosurfactant extracts with more favorable critical micellar concentration (CMC) and wettability properties than those from non-steeped OMW. Under best conditions, it yielded 104.6 g/Kg of OMW. Elemental analysis and comparative ATR-FTIR spectroscopy revealed that ethyl acetate biosurfactant extracts is compatible with biosurfactant extracts that contains phospholipids and lipopeptides. It reduced water surface tension to 46.7 mN/m and exhibited a CMC of 0.22 g/L. Conversely, the biosurfactant extract obtained through solid–liquid extraction with PBS was more compatible with glycopeptides biosurfactants, reducing the water surface tension to 50.4 mN/m, similarly to the surface tension values achieved by biosurfactants produced by lactic acid bacteria, but achieving reduced CMC value (0.19 g/L). Therefore, this approach presents a sustainable method for valorizing OMW, promoting sustainability, and circular economy principles. These extracts could have potential applications in various fields, such as soil bioremediation, surface cleaning, and in cosmetic and agrochemical formulations.
Similar content being viewed by others
Introduction
The European Union is the leading producer, consumer, and exporter of olive oil, producing 67% of the world’s olive oil. Approximately 4 million hectares, primarily in the Mediterranean countries of the EU, are dedicated to cultivating olive trees, being Italy and Spain the largest consumers of olive oil within the EU, each consuming around 500,000 tons annually. In total, the EU accounts for around 53% of the world’s olive oil consumption1. This high production rate of olive oil in Spain generates huge amount of olive mill waste (OMW) that should be valorized. It is assumed that the extraction of one metric ton of olive oil using three-phase systems produces in average 0.6 ton of olive mill solid waste and around 1.5 m3 of olive mill wastewater2. Regarding microbial biomass contained in MOW this is dominated by bacteria containing Pseudomona, Zymobacter, Lactobacillus, and Actinobaculum3, some of them with known capacity to produce biosurfactants. Moreover, in mill olive residues can be present phospholipids as the main phospholipids found in olive oil were phosphatidic acid, lyso-phosphatidic acid, phosphatidylinositol and glycerophospholipid4,5 and Bianco et al.6 reported the presence of glycolipids in olive pulp, specifically digalactosyldiacylglycerols.
Extensive literature exists regarding the isolation of microorganisms from agro-industrial residues with the capacity to produce microbial biosurfactants, which are secondary metabolites capable of reducing water surface tension. These biosurfactants exhibit advantages over synthetic surfactants, such as biodegradability, reduced toxicity, and the ability to be produced from renewable resources. They can be categorized into lipopeptides, glycolipids, phospholipids, fatty acids, polymeric surfactants, and particulate surfactants7.
Moreover, various microorganisms, including bacteria (e.g., Pseudomonas aeruginosa, Bacillus subtilis) and yeasts (e.g., Candida bombicola), have been identified for their ability to produce biosurfactants from oil waste in controlled fermentations process8,9. Therefore, Wadekar et al.10 have proven oil waste can be used as carbon source for production of rhamnolipids using P. aeruginosa although most of the works deals with the use of waste frying oil to produce Surfactin using Bacillus pumilus11 or B. subtilis12.
Other authors have also demonstrated the efficacy of engine waste oil as a feedstock to produce valuable rhamnolipids biosurfactants by Pseudomonas aeruginosa13,14,15,16. This technology holds potential applications for oil recovery17 and bioremediation of contaminated sites with detergent formulations containing rhamnolipids from P. aeruginosa18.
Biosurfactants can be linked to the cell membrane of microorganisms, such as those produced by lactic acid bacteria19,20,21 or produced extracellularly22,23. For biosurfactants associated with cell membranes, a solid–liquid extraction with phosphate-buffered saline (PBS) is the most frequently extractive method employed for this purpose, whereas for recovering extracellular biosurfactants, centrifugation of the culture broth followed by precipitation and/or liquid–liquid extraction with organic solvents could be an option22,23.
Furthermore, previous research has demonstrated that corn mill wastewater sludge, named corn steep liquor, is a promising source of biosurfactants24, suggesting that agri-food industry residues, which are abundant in nutrients, could be a source for the spontaneous extraction and production of bioactive compounds. It is noteworthy that residual oil streams have been utilized as a feedstock to promote the production of biosurfactants by various microbial strains in controlled fermentations8. However, the spontaneous fermentation of residues from the olive mill industry or other oil-based by-products for direct biosurfactant production has never been explored.
Therefore, this study aims to explore, for the first time, the potential of olive mill waste (OMW) as a direct source of biosurfactant extracts. This work is inspired by literature that highlights the efficacy of olive oil waste industry as a carbon source for promoting biosurfactant production in controlled fermentation process and recognizing in the literature the presence of microbial biomass in olive pulp mill waste. Two extraction methods will be applied: one using organic solvents to target more lipophilic surface-active agents, and another using PBS typically employed for extracting hydrophilic cell-bound biosurfactants from lactic acid bacteria. After extraction, lipophilic and hydrophilic biosurfactant extracts will be characterized using Total Reflectance-Fourier Transform Infrared Spectroscopy (ATR-FTIR) accomplish with regression study in comparison with other natural produced biosurfactant extracts. Moreover, their surface-active properties, wettability, and oil spreading activities should be evaluated.
Materials and methods
Extraction of biosurfactants from olive mill waste (OMW)
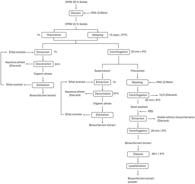
Olive mill waste (OMW) containing 28% in solids was provided by Aceites Abril located in Ourense (Spain). Biosurfactant from OMW were obtained using two different extractants ethyl acetate or PBS following the protocol established in Fig. 1. These solvents are effective extraction methods because ethyl acetate remains unreactive during extraction, enabling its distillation and condensation for reuse. Moreover, PBS is a biocompatible solution, making the PBS-based biosurfactant extract suitable for direct use as a biosurfactant solution. Additionally, PBS is a biocompatible solution hence PBS containing biosurfactant extract could be directly used as a biosurfactant solution. The extraction process of more lipophilic OMW biosurfactant was obtained using ethyl acetate following the procedure applied in previous works for extracting biosurfactants from corn steep liquor19,25, with slightly modifications. Hence, for increasing the concentration of biosurfactants OMW was subjected to a spontaneous steeping process with water (adding water up to achieve 25% of solids) at 37 °C for 15 days and compared with a control where OMW was macerated with the same amount of water during 1 h at room temperature. Two different fractions of OMW were employed, with solids or without solids. The extraction with ethyl acetate was carried out using a ratio 1:3 OMW:ethyl acetate (m/v) at room temperature during 1 h, at 210 rpm in a shaker (KS 4000 ic control from IKA) and after that the solvent was eliminated by vacuum distillation using a rotavapor (rotavapor R-210 from BÜCHI Labortechnik), following the procedure of previous works19,25. Moreover, to assess the maximum extractive capacity of ethyl acetate, raw OMW was also extracted with ethyl acetate using Soxhlet during 60 min at 60 °C.
Protocol followed for the extraction of different biosurfactant extracts from OMW.
In all the cases dry weight of extracts was obtained after solvent vacuum distillation by drying the extracts in a heating oven (UN110 from Memmert) during 48 h. The yield of extraction process was calculated based on g of extract dry weight per Kg of OMW.
On the other hand, samples for PBS extraction were first centrifuged before the extraction process. Therefore, the solid residues of OMW, both with and without the steeping process, were subsequently washed and subjected to solid–liquid extraction using PBS (see Fig. 1). After the extraction, PBS extract containing biosurfactants was dialyzed using a molecular porous dialysis membrane (Spectra/Por from Spectrum laboratories) and lyophilized with a lyophilizer LyoQuest (from Telstar) following the procedure established in previous works for extracting cell-bound biosurfactants from microbial biomass20,21. After lyophilization extracts were weighted and the yield was obtained in g of extracts per Kg of OMW.
Evaluation of surface tension activity
The effectiveness of biosurfactant extracts to reduce the surface tension of water was evaluated by measuring the reduction of surface tension of deionized water in presence of different concentration of biosurfactant extracts obtained from OMW, below and above the Critical micellar concentration (CMC). The surface tension was measured using a tensiometer (K20 EasyDyne from KRÜSS Scientific). The CMC was determined as the minimum concentration of biosurfactants that reduces the surface tension to its minimum value. This was achieved by plotting the surface tension against the biosurfactant concentration and determining the intersection of two lines with different slopes. One line represents the variation of surface tension with increasing biosurfactant concentration above the CMC, while the other line represents the variation of surface tension with decreasing biosurfactant concentration below the CMC26.
Before the extraction processes, the aqueous phase in contact with OMW was evaluated in terms of surface tension. OMW was centrifuged after maceration or steeping, and the supernatant was collected. The dry weight of the supernatant was measured to determine the raw biosurfactant content in both samples, and surface tension was assessed through serial dilutions following the procedure described above.
Contact angle evaluation
The surface of microscope cover glasses (from VWR) was coated with different solutions of biosurfactant extracts at concentration of 1 g/L and then left to dry for about 2 h at room temperature. Afterwards, 2 μL of ultrapure water was placed on the surface and the contact angle was measured. This measurement of contact angle was carried out by using a drop shape analyzer (DSA25 from KRÜSS Scientific) equipped with the software ADVANCE (KRÜSS Scientific).
Oil spreading test
This assay was carried following the procedure stablished in previous works, using Petri dish of 8.5 mm diameter, containing 20 mL of distilled water, overlaid with 160 of oil µL27. All the biosurfactant extracts under evaluation were compared at concentrations of 1 g/L, above their CMC. The appearance of clear zones was observed after 1 h and 24 h and cleaning area was quantified using the image processing program ImageJ.
Physicochemical characterization of biosurfactant extracts
C and N in the different extracts was done by means of an elemental analyzer (Fisons Carlo Erba EA-1108 CHNS-0, LabX, Midland, ON, Canada). The protein content in the samples were calculated by multiplying the nitrogen content with the nitrogen-to-protein conversion factor (6.25)28.
On the other hand, extracts were chemically characterized by Total Reflectance-Fourier Transform Infrared Spectroscopy (ATR-FTIR) using a Nicolet 6700 FTIR spectrometer (Thermo Scientific) and compared with commercial biosurfactants (surfactin and fengycin) as well as with other naturally produced biosurfactants extracted from corn steep liquor with ethyl acetate25 or chloroform24 or produced biotechnologically from Lactobacillus pentosus with PBS19 using the Pearson correlation factor (rp) calculated with Excel. The spectral measurements were made in the transmittance mode in the range of 400–4000 cm−1. All measurements consisted of 32 scans per spectrum obtaining 1868 number of points for each spectrum.
Statistical treatment of data
Data were analyzed with one-way analysis of variance ANOVA using the SPSS 24.0 statistic software (IBM Corporation, Armonk, NY, USA). Statistical significance of the results presented in the work was determined by using the Tukey-b post-hoc test at a confidence level of p < 0.05.
Results and discussion
Evaluation of organic extraction of biosurfactants from olive mill waste
Evaluation of surfactant properties
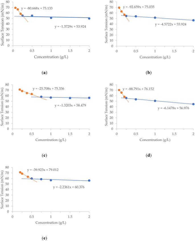
Olive mill waste (OMW) was subjected to different extractions processes with ethyl acetate summarized in Fig. 1. When OMW was subjected to extraction, after a simple maceration process ,without steeping, they were obtained extracts that were able to reduce the surface tension of water between 48.4 and 54.6 mN/m with a CMC of 0.26–0.69 g/L; whereas when this residue was subjected to a steeping process at the optimum temperature for microorganisms (37 °C), for 15 days, the extract was able to reduce the surface tension of water between 46.7 and 44.8 mN/m with a CMC between 0.22 and 0.23 g/L. Although both results are promising, as OMW can serve as a direct source of biosurfactant extracts even without steeping, the steeping process significantly enhanced the yield and purity of the biosurfactant extract, leading to lower CMC values. Figure 2 shows the kinetic profile of surface tension with concentration of the different biosurfactant extracts, under all the conditions assayed when extraction was carried out with ethyl acetate; whereas Fig. S1 (supplementary material) shows the extraction yields achieved.
Variation of surface tension of water in presence of decreasing concentrations of biosurfactant extract obtained from OMW with ethyl acetate: in presence of solids and without steeping process (a), in presence of solids with steeping process (b), without solids and without steeping process (c), without solids and with steeping process (d) with Soxhlet technique (e).
Hence, when the liquid–liquid extraction of biosurfactants was carried out to the whole OMW residue (without solids removal) and macerated in the same amount of water for one hour, without applying the steeping process, the biosurfactant extract solubilized was able to reduce the surface tension of water up to 48.4 mN/m with a CMC of 0.26 g/L and an extraction yield of 87 g/Kg of OMW. However, when the steeping process was performed it was likely that microbial biomass growth was stimulated, leading to an enhanced biosurfactant production. This improvement resulted in a reduction of the CMC to 0.22 g/L and a minimum surface tension of 46.7 mN/m. Nevertheless, the more significant characteristic is the increase of extraction yield that improved up to 104.6 g/kg OMW after the steeping process. The quantity of biosurfactant extracted from OMW yielded significantly higher yields in comparison to the biosurfactant extract obtained from corn steep liquor in a previous work, using a similar protocol but employing chloroform, that resulted in a biosurfactant yield of 12 g/kg of CSL26. The optimized chloroform-based extraction of biosurfactants from corn steep liquor, gave biosurfactant extract with a CMC of 399.4 mg/L, like the cationic surfactant cetyltrimethylammonium bromide, that are less favorable that those achieved in the current work.
On the other hand, when the extraction was carried out under the same circumstances but removing the solids, the differences noticed, with and without steeping, were more notable. It was observed that without solids and without steeping the surface activity of the extract obtained were the lowest detected being only able this extract to reduce the surface tension of water up to 54.6 mN/m with a higher CMC (0.69 g/L). In contrast when the OMW underwent the steeping process for 15 days at 37 °C, and solids were removed previously to the extraction process, the biosurfactant extract obtained was able to reduce the surface tension of water up to 44.8 mN/m with a CMC of 0.23 g/L and a yield of 23.3 g/kg OMW. Therefore, it can be inferred that new compounds are released to water during the steeping process due to the spontaneous growth of biomass. Hence, depending on the protocol used for the extraction, extracts with different surface tension activities can be obtained, being remarkable that the steeping process promoted the production of biosurfactants, being the extraction of surface-active compounds more favorable when this was carried out with the whole OMW, being the extraction yield under these circumstances 77.7% higher. Based on this, it can be presumed that part of the biosurfactant compounds is linked to the microbial biomass that constitute part of the solids contained in OMW.
Furthermore, before the liquid–liquid extraction with ethyl acetate, the surface tension of water in contact with OMW was measured, yielding values of 48.0 mN/m (without steeping) and 46.1 mN/m (with steeping) with a CMC of 2.2 and 1.4 g/L, respectively (see Fig. S2 in supplementary material). It can be observed that the minimal surface tension values of water in contact with OMW, before extraction, are similar than those observed in water in presence of biosurfactant extract obtained with ethyl acetate (Fig. 2). This suggest that this water content biosurfactants at concentration above of CMC. However, it is noteworthy that the aqueous phase contains a higher concentration of impurities, deduced by the higher values of CMC (2.2–1.4 g/L). Moreover, when OMW without steeping was subjected via Soxhlet to an extraction with ethyl acetate during 60 min the extract obtained was able to reduce the surface tension of water up to 56.3 mN/m with a CMC of 0.49 g/L (Fig. 2), corresponding with an extraction yield of 158.3 g/Kg OMW (Fig. S1 in supplementary material). The yields obtained with Soxhlet extraction are the highest; however, the surface tension activity of this extract is less favorable compared to that achieved after 15 days of steeping process at room temperature followed by ethyl acetate extraction. This suggests a higher content of non-surface-active compounds, likely antioxidants or fatty acids. Ethyl acetate is one of the solvents usually selected for extracting antioxidants from agri-food residual streams29,30.
CMC and yield values were analyzed for statistical significance using the Tukey-b post-hoc test at a confidence level of p < 0.05. This analysis aimed to assess whether the differences between values obtained with or without steeping were statistically significant. The results revealed that a prior steeping step significantly impacted the CMC values in both extraction methods. Regarding extraction yields, the steeping process with solids resulted in significant improvements in the amount of biosurfactant extracted, while steeping without solids showed no significant positive difference.
Elemental analysis and Fourier transform infrared (FTIR) spectroscopy characterization
Regarding their chemical composition biosurfactant extract obtained after ethyl acetate extraction was composed by 0.11 ± 0.02% N, 74.41 ± 0.06% C what it is compatible with the presence of phospholipids analogous biosurfactants. The high carbon content, along with the surface-active properties mentioned earlier, suggests a phospholipid-like nature. The nitrogen content in samples extracted with ethyl acetate was minimal, indicating a lack of significant amounts of lipopeptides or glycopeptides. Thus, it can be speculated that endogenous microorganisms that growth in mill olive waste produce surface active agents rich in those major components of the nutritional source and in this case the substrate is rich in fat.
Comparing the ATR-FTIR spectra of extracts obtained with ethyl acetate to other biosurfactants, such as surfactin and fengycin, as well as other naturally derived biosurfactants, revealed that the highest degree of similarity was with biosurfactants extracted from corn steep liquor using chloroform, rather than those extracted with ethyl acetate. The Pearson correlation coefficient (rp) ranged from 0.93 to 0.94 for all ethyl acetate extracts, except for the one obtained via Soxhlet extraction, which showed a rp of 0.73 (see Table 1 and Fig. 3). It can be inferred the presence of molecules in the extract, obtained via Soxhlet, that are not biosurfactants, for instance antioxidants or fatty acids (see Table 1 and Fig. 3B) that is in consonance with the highest CMC value of this biosurfactant extract. The ATR-FTIR spectra comparison with the extract obtained from corn steep liquor with ethyl gave a lower rp value (0.51–0.52) probably because, in corn steep liquor, ethyl acetate has preference for other substances rather than phospholipids, whereas chloroform, in corn steep liquor, has more affinity for phospholipids. It can be hypothesized that the biocompounds extracted by ethyl acetate from corn steep liquor are not present in OMW, as indicated by the lower similarity in their ATR-FTIR spectra. Moreover, Fig. S3 (supplementary material) includes the ATR-FTIR of all the biosurfactant extracts obtained with ethyl acetate in comparison with the other biosurfactant extracts used as controls, including commercial lipopeptides, and biosurfactants produced by L. pentosus or from corn steep liquor. ATR-FTIR is an interesting technique, and it has been used to determine cell wall composition of a large diversity of fruits and vegetables31 and to predict the production of biosurfactants or Gramicidin S in natural extracts on corn kernel aqueous stream by Aneurinibacillus aneurinilyticus32. Other authors have been used ATR-FTIR spectroscopy for a fast quantitative determination of rhamnolipids from cultivation broth33.
(a) ATR-FTIR spectrum of biosurfactant extract obtained from corn steep liquor using chloroform in comparison with biosurfactant extract obtained from OMW using ethyl acetate; (b) ATR-FTIR spectrum of biosurfactant extract obtained from corn steep liquor using chloroform in comparison with biosurfactant extract obtained from OMW using ethyl acetate via Soxhlet.
The spectra shown in Fig. 3A display pronounced bands between 2922 and 2953 cm⁻1, which are attributed to CH₂ stretching of fatty acids, along with prominent bands at 1741 cm−1 and 1709 cm−1, corresponding to C=O stretching in phospholipids and fatty acids. These bands are also close to the C=O stretching of amide I in peptides, which typically occurs between 1600 and 1700 cm−1. However, for the biosurfactant extract obtained from OMW using ethyl acetate after steeping or via Soxhlet extraction, it is more likely that the band at 1741–1743 cm−1 matches to the stretching of phospholipids or fatty acids, with the presence of amide I, being negligible. Typical phospholipid bands are found between 1765 and 1720 cm−1, which are associated with C=O stretching vibrational modes34. In Fig. 3B, the functional groups observed in the biosurfactant extract from Soxhlet extraction, between 1258 and 790 cm−1, are commonly detected in virgin olive oil35. The bands in this region align with the stretching vibrations of C–O ester groups and CH₂ wagging, while the band near 700 cm−1 is produced by the overlapping of the (CH₂)n rocking vibration and the of cis-di-substituted olefins36. Hence, it can be speculated that Soxhlet extraction increase the amount of oil in the biosurfactant extract. Therefore, considering the ATR-FTIR spectra of Fig. 3 it can be interfered that biosurfactant extract obtained from OMW is like biosurfactant extract obtained from corn steep liquor via chloroform extraction, with a notable presence of phospholipids, along with a small presence of lipopeptides similarly to biosurfactant extract obtained from corn steep liquor via chloroform.
In comparison with other biosurfactants produced from waste oil in controlled fermentations, Gautam et al.8 reported that 71.4% were glycolipids and 28.6% were lipopeptides, ranging with production yields in the fermented medium between 1.4 and 50 g/L. The microorganisms more frequently used was P. aeruginosa and B. subtilis. These biosurfactants extracts reduced the surface tension of water between 26.4 and 45 mN/m, being the lowest value corresponding to a rhamnolipid produced by P. aeruginosa using 5% of waste frying oil as substrate, in controlled fermentation, with a yield of 2.8 g/L10. The highest surface tension values (45 mN/m) correspond with an extract composed by surfactin and produced by Bacillus pumilus using also 5% with a yield of 5.7 g/L11. The highest production yields (34 and 50.0 g/L) were achieved using Candida bombicola corresponding with sophorolipids37. The surface tension reduction achieved by the extracts produced from OMW after steeping process are comparable with those reported by de Oliveira and Garcia-Cruz11, for surfactin produced by B. pumilus, although in the current work using OMW the yields obtained were more favorable. Probably the microorganism present in OMW were adapted to the carbon source present in OMW whereas when a controlled fermentation is employed usually microorganisms are not adapted. The extracts obtained after steeping process by liquid–liquid extraction after solid removal of OMW involve the presence of hydrophilic-lipophilic substances as the liquid–liquid extraction with ethyl acetate it is carried out to those compounds that were soluble in water during the steeping process. However, no significant differences were observed in terms of elemental composition. This is consistent with the similarity found with the biosurfactant extract obtained directly from corn steep liquor also coming from a water steeping process. Hence, Rodriguez-López et al.19 obtained a biosurfactant extract from corn steep liquor, also extracted with ethyl acetate, that was able to reduce the surface tension of water up to 37 mN/m with a CMC of 0.18 g/L. Moreover Martínez-Arcos et al.25 have reported that the biosurfactant extract obtained from corn steep liquor was able to reduce the surface tension of water up to 43.8 mN/m with a CMC of 0.3 g/L. It is important to mention that the extraction process applied to corn steep liquor was carried out with a lower amount of residual stream per batch.
Wettability properties
Regarding wettability properties Fig. 4 shows the contact angle of biosurfactant extracts obtained from OMW using ethyl acetate in comparison with a control with water. The most favorable results were obtained with the extracts produced from OMW after steeping using the whole residue (36.43 ± 1.54°) (Fig. 4C), whereas when the extract was obtained after the removal of solids the contact angle was less favorable and increased up to 53.10 ± 1.04° (Fig. 4E). Therefore, it can be speculated that the extract obtained after steeping process contains a higher amount of surface bioactive compounds. The contact angle of extracts obtained with ethyl acetate via Soxhlet showed the least favorable results (62.03 ± 0.92°) (Fig. 4F) similarly to the control with water (61.17 ± 0.96°) (Fig. 4A) what reinforce the idea that extraction via Soxhlet increases the concentration of non-surface-active bio compounds. Knoth et al.38 reported contact angle values of 35° when working with glass and 64° when working with mineral wax for the biosurfactant extract obtained from corn steep liquor using chloroform. Tukey-b post-hoc test revealed that the steeping process significantly improved the wettability of the extracts in the presence of solids, but not in the absence of solids.
Contact angle of glass surface coated with water (a) with extracts obtained from OMW with ethyl acetate: in presence solids and without steeping process (b), in presence of solids with steeping process (c), without solids and without steeping process (d), without solids and with steeping process (e), and via Soxhlet (f).
Oil spreading test
Concerning the oil spreading test with biosurfactants extracts obtained using ethyl acetate (Fig. S4 in supplementary material), both in the case of extracting with solids and without solids, the previous steeping process improved the results obtained. In this case, the clear area obtained 24 h after starting the test when the extraction was carried out with solids, was significantly increased from 1.16 to 1.89 cm2, meanwhile with the extraction without solids was only increased from 0.98 to 1.23 cm2 (Fig. S4). This supports the hypothesis that some of the biosurfactant compounds are linked to the biomass that constitute part of the solids contained in OMW, hence it would be more efficient to perform the extraction with the OMW in its entirety, but it also demonstrates the advantages of steeping prior to extraction, since in both cases the areas obtained were increased significantly by using the extracts produced after steeping. Finally, the clean area when using the extract obtained via Soxhlet was 6.55 cm2, which may be attributed to the presence of phospholipids, also found in olive oil39.
Evaluation of aqueous extraction of biosurfactants from olive waste
Evaluation of surfactant properties
With the aim of obtaining more hydrophilic and cell-bound biosurfactants OMW was subjected to an extraction process with PBS following the protocol established for the extraction of cell-bound biosurfactants with PBS20. The extracts obtained from the solid fraction containing biomass were able to reduce the surface tension of water up to 50.4 mN/m (Fig. 5A) and 51.3 mN/m (Fig. 5B) for OMW subjected and non-subjected to a steeping process, with a CMC of 0.19 and 0.27 g/L, respectively. Figure 5 shows the kinetic profile of surface tension with concentration of biosurfactant extract under all the conditions assayed when extraction was carried out with PBS; whereas Fig. S5 (supplementary material) shows the extraction yields achieved.
Surface tension values obtained with decreasing concentrations of biosurfactant extract obtained from OMW with PBS: without steeping process (a), and with steeping process (b).
Again, it was observed that the steeping process increased significantly the concentration of biosurfactants, reducing the CMC 29.6%. These data are in consonance with the properties of hydrophilic biosurfactant extracts produced from lactic acid bacteria in controlled fermentations under the same extraction method. Hence Gudiña et al.20 have reported that Lactobacillus paracasei isolated in a Portuguese dairy industry and cultivated in Man, Rogosa and Sharpe (MRS) broth, a standard medium where glucose was replaced by lactose, was able to produce an extract that was able to reduce the surface tension of water up to 41.8 mN/m with a CMC of 2.5 g/L. Other authors21 have reported that L. pentosus and L. paracasei cultivated in a fermentation medium containing glucose and of xylose for L. pentosus or glucose for L. paracasei produced extracts that reduce the surface tension of water up to 52.8 and 46.9 mN/m with a CMC of 1.26 and 1.35 g/L respectively, observing that the surface activity properties of extract obtained from OMW after the steeping process is similar to the activity of L. paracasei extract growth on glucose but with more favorable CMC values. Tukey-b post-hoc test revealed that the steeping improves the results significantly, both in yield and CMC.
Elemental analysis and Fourier transform infrared (FTIR) spectroscopy characterization
In terms of chemical composition, the biosurfactant extract contained 1.27 ± 0.01% nitrogen and 58.7 ± 0.01% carbon. Furthermore, based on the nitrogen percentage, it can be inferred that the extract contains approximately 7.9% peptides or proteins, likely forming part of glycopeptides or glycoproteins. Infrared absorption bands associated with peptide bonds include NH stretching around 3300 and 3100 cm−1, C=O stretching between 1600 and 1700 cm⁻1, CN stretching, and NH bending within the ranges of 1480–1575 cm⁻1 and 1229–1301 cm⁻1. These characteristic bands are also observed in biosurfactant extracts derived from OMW extracted with PBS, as well as in those obtained from L. pentosus (See Fig. 6). ATR-FTIR analysis revealed a high similarity with the biosurfactant extract produced by L. pentosus but also with some coincidence with bands found in fengycin (Fig. 6a), displaying prominent bands between 2922 and 2854 cm−1. These characteristic absorption bands, represented by low transmittance bands, correspond to the symmetric stretching of CH₂ in the fatty acid chain of fengycin (Fig. 6A) also observed in the biosurfactant extract produced from corn steep liquor using chloroform (Fig. 3A) and in both biosurfactants extracts obtained from OMW via ethyl acetate or PBS, compatible with the presence of CH2 stretching of fatty acids. Additionally, two bands at 1743 cm−1, and 1612 cm−1 can be observed, corresponding to C=O stretching, the second one corresponding with amide I in peptides. Moreover, a pronounced band around 3300 cm−1 also suggests the existence of NH stretching corresponding with peptides. These features are also present in the ATR-FTIR spectrum of fengycin and in the biosurfactant extract obtained from L. pentosus. Moreover, significant bands between 1026 and 1072 cm−1 were observed, indicating the presence of sugars40 in the OMW biosurfactant extract obtained with PBS, also observed in the ATR-FTIR spectrum of L. pentosus biosurfactant extract, but not detected in fengycin.
(a) ATR-FTIR spectrum of biosurfactant extract obtained from OMW using PBS in comparison with fengycin; (b) ATR-FTIR spectrum of biosurfactant extract obtained from OMW using PBS in comparison with the biosurfactant extract produced from L. pentosus.
It can therefore be considered that the biosurfactant extract from OMW obtained via PBS extraction is a mixture of glycopeptides, like those found in biosurfactant extracts from L. pentosus, and may also contain lipopeptides resembling those in fengycin, along with some phospholipids also present in the biosurfactant extract obtained via ethyl acetate extraction. Furthermore, fengycin shows a characteristic band for amide III in the 1200–1300 cm−1 range, associated with CN stretching and NH bending. This band is absent in the biosurfactant extract from L. pentosus as well as in the OMW biosurfactant extract obtained after steeping and PBS extraction.
Wettability properties
To assess the wettability of the biosurfactant extracts obtained from OMW using PBS, the glass surface was coated with a solution of the biosurfactant extract at the same concentration used in the previous study with extracts obtained from OMW using ethyl acetate. Figure 7 includes the contact angle of OMW biosurfactants extracts obtained with PBS. These showed similar activity (31.07 ± 2.10°) (Fig. 7C) than the extracts obtained from OMW with solids extracted with ethyl acetate (36.43 ± 1.54°) (see Fig. 4C) and, as in ethyl acetate extraction, the pre-steeping process helped to improve significantly the results obtained from 44.47 ± 0.64° (Fig. 7B) to 31.07 ± 2.10° (Fig. 7C). The contact angle values are in the range of the biosurfactant extract obtained from corn steep liquor in previous works38, although these values varying with the concentration of biosurfactant, and the material support used during the analysis. The wettability of a surface depends on the adhesion and cohesion forces between a solid substrate and a liquid. The contact angle determines whether the interaction results in high or low wettability. According to the American Society for Testing and Materials (ASTM) standard, low advancing contact angles occur when contact angle are lower than 45°. Hence, the biosurfactant extracts obtained from OMW increase the wettability significatively of the tested surface. Tukey-b post-hoc test that prior steeping implies a significant improvement in the wettability of the extract.
Contact angle of glass surface coated with water (a) and with the extracts obtained from OMW with PBS: without steeping process (b) and with steeping process (c).
Oil spreading test
Concerning the oil spreading test (Fig. S6 in supplementary material) biosurfactant extract coming from OMW subjected to a steeping process, after 24 h, increased in 7.15 cm2 the clear area, while without steeping the increase was 3.87 cm2 in comparison with the control with water, this is in consonance with the lower CMC and contact angles observed in those extracts obtained after the steeping process. Rodríguez-López et al.27 observed a clear zone in oil spreading test after 1 h and 24 h using L. pentosus biosurfactant produced in controlled fermentation of 14.6 cm2 at concentration of 14.5 g/L; whereas when concentration was reduced at 7.25 g/L these values were reduced up to 7.1 and 9.6 cm2. In both cases the concentration used of biosurfactant produced by L. pentosus was much higher than that used for the OMW biosurfactant extract (1 g/L).
Conclusions
This work demonstrates that two extractive techniques, one based on organic solvent extraction using ethyl acetate and other based on aqueous extraction using PBS, can be used to obtain biosurfactants extracts form olive mill waste. The results indicate that both methods can yield biosurfactants, and extracts of different nature can be obtained depending on the method used. The incorporation of a steeping process prior to extraction significantly enhances biosurfactant yield and effectiveness, probably due to the stimulation of microbial biomass growth, which contributes to the increased production of biosurfactants. The biosurfactants obtained from OMW are effective in reducing the surface tension of water and demonstrated various properties such as wetting and oil spreading abilities, reporting different levels of effectiveness depending on whether the biosurfactants were more lipophilic or hydrophilic, influenced by the extraction method and steeping processes. The ATR-FTIR spectroscopy analysis showed similarities with other known biosurfactants, like glycopeptides extracted from L. pentosus or with natural biosurfactant extracts obtained from corn steep liquor, using chloroform, containing phospholipids and lipopeptides, but with higher extraction yields.
The results highlight the promise of using OMW as an economically viable and sustainable source for biosurfactant production, offering opportunities for applications in bioremediation and cleaner production processes in various industries as well as humectant and surfactant in cosmetic industry. Overall, this work underscores the viability of utilizing OMW as a spontaneous source for biosurfactant extraction, contributing to waste valorization and the development of environmentally friendly processes. However, future studies are needed for a more thorough characterization of the extracts to determine the molecular composition of the various bioactive compounds present. Additionally, it will be essential to evaluate the bioactivity of these extracts to establish their most appropriate applications, with particular focus on the cosmetic industry, given the wettability properties demonstrated by these extracts.
Data availability
The original contributions presented in the study are included in the article/supplementary material, further inquiries can be directed to the corresponding author/s.
References
Commission, E. Olive Oil Quality Checks in the European Union 2023 Results. https://agriculture.ec.europa.eu/farming/crop-productions-and-plant-based-products/olive-oil_en (2023).
Enaime, G., Dababat, S., Wichern, M. & Lübken, M. Olive mill wastes: From wastes to resources. Environ. Sci. Pollut. Res. 31, 20853–20880. https://doi.org/10.1007/s11356-024-32468-x (2024).
Bouhia, Y. et al. Microbial community succession and organic pollutants removal during olive mill waste sludge and green waste co-composting. Front. Microbiol. 12, 814553 (2022).
Hatzakis, E., Koidis, A., Boskou, D. & Dais, P. Determination of phospholipids in olive oil by 31P NMR spectroscopy. J. Agric. Food. Chem. 56, 6232–6240 (2008).
Montealegre, C., Sánchez-Hernández, L., Crego, A. L. & Marina, M. L. Determination and characterization of glycerophospholipids in olive fruit and oil by nonaqueous capillary electrophoresis with electrospray-mass spectrometric detection. J. Agric. Food Chem. 61, 1823–1832 (2013).
Bianco, A. et al. Microcomponents of olive oil. Part II: digalactosyldiacylglycerols from OZea Europaea. Food Chemistry 62, 343 (1998).
Gayathri, H. & Kannabiran, K. A review on microbial biosurfactant mediated petroleum hydrocarbons recovery. Res. J. Chem. Environ. 28, 91–98. https://doi.org/10.25303/288rjce091098 (2024).
Gautam, K. et al. Oily waste to biosurfactant: A path towards carbon neutrality and environmental sustainability. Environ. Technol. Innov. 30, 103095 (2023).
Dai, C. et al. Surfactin and its antibacterial mechanism on Staphylococcus aureus and application in pork preservation. Food Bioproc. Tech https://doi.org/10.1007/s11947-024-03528-4 (2024).
Wadekar, S. D., Kale, S. B., Lali, A. M., Bhowmick, D. N. & Pratap, A. P. Microbial synthesis of rhamnolipids by Pseudomonas aeruginosa (ATCC 10145) on waste frying oil as low cost carbon source. Prep. Biochem. Biotechnol. 42, 249–266 (2012).
Oliveira, J. G. & Garcia-Cruz, C. H. Properties of a biosurfactant produced by Bacillus pumilus using Vinasse and waste frying oil as alternative carbon sources. Brazilian Arch. Biol. Technol. 56, 155–160 (2013).
Vedaraman, N. & Venkatesh, N. Production of surfactin by Bacillus subtilis mtcc 2423 from waste frying oils. Brazilian J. Chem. Eng. 28, 175–180 (2011).
Jujaru, M., Pradhan, K., Gaur, S., Jain, A. & Kumar, S. Generation of biosurfactants by P. aeruginosa gi |KP163922| on waste engine oil in a free and immobilized cells system. Can. J. Chem. Eng. 102, 3673–4068 (2024).
Gaur, S., Gupta, S., Jha, P. N. & Jain, A. Rhamnolipid production by Pseudomonas aeruginosa (SSL-4) on waste engine oil (WEO): Taguchi optimization, soil remediation, and phytotoxicity investigation. Environ. Technol. 45, 4536–4549 (2024).
Gaur, S., Jujaru, M., Vennu, R., Gupta, S. & Jain, A. Valorization of waste engine oil to mono- and di-rhamnolipid in a sustainable approach to circular bioeconomy. Biodegradation 35, 803–818 (2024).
Gaur, S., Gupta, S. & Jain, A. Production, characterization, and kinetic modeling of biosurfactant synthesis by Pseudomonas aeruginosa gi |KP 163922|: A mechanism perspective. World J. Microbiol. Biotechnol. 39, 178 (2023).
Gaur, S., Gupta, S. & Jain, A. Characterization and oil recovery application of biosurfactant produced during bioremediation of waste engine oil by strain Pseudomonas aeruginosa gi|KP 16392| isolated from Sambhar salt lake. Bioremediat J 25, 308–325 (2021).
Gaur, S., Sahani, A., Chattopadhyay, P., Gupta, S. & Jain, A. Remediation of waste engine oil contaminated soil using Rhamnolipid based detergent formulation. In Materials Today: Proceedings vol. 77 31–38 (Elsevier Ltd, 2023).
Rodríguez-López, L. et al. Characterization and cytotoxic effect of biosurfactants obtained from different sources. ACS Omega 5, 31381–31390 (2020).
Gudiña, E. J., Teixeira, J. A. & Rodrigues, L. R. Isolation and functional characterization of a biosurfactant produced by Lactobacillus paracasei. Colloids Surf. B Biointerfaces 76, 298–304 (2010).
Vecino, X. et al. Bioactivity of glycolipopeptide cell-bound biosurfactants against skin pathogens. Int. J. Biol. Macromol. 109, 971–979 (2018).
Sultana, S. et al. An industrially potent rhamnolipid-like biosurfactant produced from a novel oil-degrading bacterium, Bacillus velezensis S2. RSC Adv. 14, 24516–24533 (2024).
Rodríguez-López, L., Rincón-Fontán, M., Vecino, X., Cruz, J. M. & Moldes, A. B. Extraction, separation and characterization of lipopeptides and phospholipids from corn steep water. Sep. Purif. Technol. 248, 117076 (2020).
Vecino, X. et al. Biosurfactants produced from corn steep liquor and other nonconventional sources: Their application in different industries. Elsevier 129–153 (2023). https://doi.org/10.1016/B978-0-323-91697-4.00007-7.
Martínez-Arcos, A. et al. Evaluation of morphological changes in grapes coated with a biosurfactant extract obtained from corn steep liquor. Appl. Sci. 11, 5904 (2021).
Vecino, X., Barbosa-Pereira, L., Devesa-Rey, R., Cruz, J. M. & Moldes, A. B. Optimization of liquid–liquid extraction of biosurfactants from corn steep liquor. Bioprocess Biosyst. Eng. 38, 1629–1637 (2015).
Rodríguez-López, L., Rincón-Fontán, M., Vecino, X., Cruz, J. M. & Moldes, A. B. Biological surfactants vs. polysorbates: Comparison of their emulsifier and surfactant properties. Tenside Surf. Deterg. 55, 273 (2018).
Mariotti, F., Tomé, D. & Mirand, P. P. Converting nitrogen into protein—Beyond 6.25 and Jones’ factors. Crit. Rev. Food Sci. Nutr. 48, 177–184 (2008).
Ganie, S. A., Haq, E., Masood, A., Hamid, A. & Zargar, M. A. Antioxidant and protective effect of ethyl acetate extract of Podophyllum hexandrum rhizome on carbon tetrachloride induced rat liver injury. Evid. Complement. Alternat. Med. 2011(1), 238020 (2011).
Xi, M. et al. Antioxidant and antimicrobial characteristics of ethyl acetate polar fractions from walnut green husk. J. Food Sci. 88, 1060–1074 (2023).
Canteri, M. H. G., Renard, C. M. G. C., Le Bourvellec, C. & Bureau, S. ATR-FTIR spectroscopy to determine cell wall composition: Application on a large diversity of fruits and vegetables. Carbohydr. Polym. 212, 186–196 (2019).
Lvova, K. et al. Correlation of Fourier transform infrared spectroscopy data for optimizing Gramicidin production in corn kernel aqueous stream. Sustain. Chem. Pharm. 39, 101596 (2024).
Leitermann, F., Syldatk, C. & Hausmann, R. Fast quantitative determination of microbial rhamnolipids from cultivation broths by ATR-FTIR spectroscopy. J. Biol. Eng. 2, 1–8 (2008).
Nzai, J. M. & Proctor, A. Phospholipids determination in vegetable oil by thin-layer chromatography and imaging densitometry. Food. Chem. 63, 571–576 (1998).
Poiana, M. A. et al. Use of ATR-FTIR spectroscopy to detect the changes in extra virgin olive oil by adulteration with soybean oil and high temperature heat treatment. Open Chem. 13, 689–698 (2015).
de la Mata, P. et al. Olive oil assessment in edible oil blends by means of ATR-FTIR and chemometrics. Food Control 23, 449–455 (2012).
Shah, V., Jurjevic, M. & Badia, D. Utilization of restaurant waste oil as a precursor for sophorolipid production. Biotechnol. Prog. 23, 512–515 (2007).
Knoth, D. et al. Evaluation of a biosurfactant extract obtained from corn for dermal application. Int. J. Pharm. 564, 225–236 (2019).
Koidis, A. & Boskou, D. The contents of proteins and phospholipids in cloudy (veiled) virgin olive oils. Eur. J. Lipid Sci. Technol. 108, 323–328 (2006).
Anjos, O., Campos, M. G., Ruiz, P. C. & Antunes, P. Application of FTIR-ATR spectroscopy to the quantification of sugar in honey. Food Chem. 169, 218–223 (2015).
Acknowledgements
X. Vecino acknowledges the grant RYC2021-030966-I funded by the MCIN/AEI/https://doi.org/10.13039/501100011033 and by the European Union “NextGenerationEU/PRTR”.
Funding
This research was funded by the Spanish Ministry of Science and Innovation (MICINN) under the project TED2021-129650B-I00; and by the Xunta de Galicia under the GPC project ED431B 2023/13.
Author information
Authors and Affiliations
Contributions
Conceptualization, N. R.-M., X. V., A.B. M., and J.M. C.; methodology, N. R.-M.; formal analysis, N. R.-M., X. V., and A.B. M.; investigation, N. R.-M., X. V., A.B. M., and J.M. C.; resources, J.M. C.; writing—original draft preparation, N. R.-M. and A.B. M.; writing—review and editing, X. V. and J.M. C.; visualization, N. R.-M., X. V., A.B. M., and J.M. C.; supervision, X. V., A.B. M., and J.M. C.; project administration, X. V. and J.M. C.; funding acquisition, X. V. and J.M. C.
Corresponding author
Ethics declarations
Competing interests
The authors declare no competing interests.
Additional information
Publisher’s note
Springer Nature remains neutral with regard to jurisdictional claims in published maps and institutional affiliations.
Supplementary Information
Rights and permissions
Open Access This article is licensed under a Creative Commons Attribution-NonCommercial-NoDerivatives 4.0 International License, which permits any non-commercial use, sharing, distribution and reproduction in any medium or format, as long as you give appropriate credit to the original author(s) and the source, provide a link to the Creative Commons licence, and indicate if you modified the licensed material. You do not have permission under this licence to share adapted material derived from this article or parts of it. The images or other third party material in this article are included in the article’s Creative Commons licence, unless indicated otherwise in a credit line to the material. If material is not included in the article’s Creative Commons licence and your intended use is not permitted by statutory regulation or exceeds the permitted use, you will need to obtain permission directly from the copyright holder. To view a copy of this licence, visit http://creativecommons.org/licenses/by-nc-nd/4.0/.
About this article
Cite this article
Russo-Martínez, N., Vecino, X., Moldes, A.B. et al. Enhancing spontaneous biosurfactant production through water steeping of olive mill waste. Sci Rep 15, 7676 (2025). https://doi.org/10.1038/s41598-025-92040-6
Received:
Accepted:
Published:
Version of record:
DOI: https://doi.org/10.1038/s41598-025-92040-6
Keywords
This article is cited by
-
Bioconversion of olive mill wastewater into rhamnolipids with biostimulant potential
Archives of Microbiology (2025)









