Correction to: Scientific Reports https://doi.org/10.1038/s41598-024-81911-z, published online 04 December 2024
The original version of this Article contained an error in Fig. 4B. As a result of an error during figure assembly, the image of PANC-1 3-MA has been mistakenly duplicated in the image of PANC-1 control.
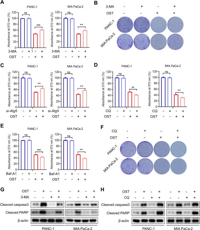
The original Fig. 4 and accompanying legend appear below.
Excessive autophagosome accumulation contributes to the anti-PC effect of OST. (A) The relative absorbance at 570 nm of PANC-1 and MIA PaCa-2 cells incubated with or without 100 µM OST in the presence or absence of 5 mM 3-MA for 24 h. (B) Colony formation assay of PC cells treated with or without 100 µM OST in the presence or absence of 5 mM 3-MA. (C) The relative absorbance at 570 nm of PC cells transfected with siScramble or siAtg5 for 24 h, followed by treatment with or without 100 µM OST for another 24 h. (D, E) The relative absorbance at 570 nm of PC cells incubated with or without 100 µM OST in the presence or absence of 10 µM CQ or 100 nM Baf-A1 for 24 h. (F) Colony formation assay of PC cells treated with or without OST in the presence or absence of 10 µM CQ. (G) Western blot analysis of cleaved PARP and cleaved caspase 3 expression in PC cells incubated with or without 100 µM OST in the presence or absence of 5 mM 3-MA for 24 h. (H) Western blot analysis of cleaved PARP and cleaved caspase 3 expression in PC cells incubated with or without 100 µM OST in the presence or absence of 5 mM 3-MA for 24 h.
The original Article has been corrected.
Author information
Authors and Affiliations
Corresponding authors
Rights and permissions
Open Access This article is licensed under a Creative Commons Attribution-NonCommercial-NoDerivatives 4.0 International License, which permits any non-commercial use, sharing, distribution and reproduction in any medium or format, as long as you give appropriate credit to the original author(s) and the source, provide a link to the Creative Commons licence, and indicate if you modified the licensed material. You do not have permission under this licence to share adapted material derived from this article or parts of it. The images or other third party material in this article are included in the article’s Creative Commons licence, unless indicated otherwise in a credit line to the material. If material is not included in the article’s Creative Commons licence and your intended use is not permitted by statutory regulation or exceeds the permitted use, you will need to obtain permission directly from the copyright holder. To view a copy of this licence, visit http://creativecommons.org/licenses/by-nc-nd/4.0/.
About this article
Cite this article
Weng, N., Lv, S., Chen, H. et al. Author Correction: Osthole induces accumulation of impaired autophagosome against pancreatic cancer cells. Sci Rep 15, 14374 (2025). https://doi.org/10.1038/s41598-025-97328-1
Published:
Version of record:
DOI: https://doi.org/10.1038/s41598-025-97328-1
