Abstract
The widespread occurrence of microplastics (MPs) in the environment has raised significant concerns regarding their potential health impacts, particularly in relation to carcinogenesis. This study aimed to identify and analyze microplastics present in peritumoral and tumor tissues of patients diagnosed with colorectal cancer (CRC). Utilizing advanced scanning electron microscopy (SEM) and laser direct infrared (LDIR) imaging systems, we systematically examined tissue samples to detect and characterize the microplastics. Our findings revealed a diverse array of microplastic types, notably polyvinyl chloride (PVC) and polyethylene (PE), within both peritumoral and tumor regions. Compared to adjacent non-cancerous tissues, tumor tissues exhibited a greater variety and distribution of microplastics. Furthermore, Clathrin—a key protein involved in endocytosis—was found to be highly expressed in colorectal cancer specimens, facilitating the substantial uptake of microplastics. These results suggest a potential association between exposure to microplastics and the pathogenesis of colorectal cancer. This study highlights the urgent need for increased awareness and regulatory measures aimed at mitigating microplastic pollution along with its associated health risks.
Similar content being viewed by others
Introduction
Microplastics (MPs) are pervasive environmental contaminants increasingly detected in marine, freshwater, and terrestrial ecosystems1. Defined as plastic particles smaller than 5 mm in diameter, microplastics arise from the degradation of larger plastic debris, manufacturing processes, and personal care products2. The widespread distribution of MPs in the environment raises significant concerns due to their potential infiltration into the food chain and human living spaces, leading to direct and indirect exposure through ingestion, inhalation, and dermal contact3.
The implications of microplastic exposure on human health remain largely unclear; however, evidence indicates that microplastics can elicit adverse biological responses such as inflammation, cytotoxicity, and oxidative stress—potentially culminating in chronic health conditions4. Among various health risks associated with microplastics, the possible connection between their exposure and cancer is particularly concerning. Microplastics may serve as vectors for hazardous chemicals and pathogens that could amplify their toxicological effects5.
Colorectal cancer (CRC) ranks among the most prevalent cancers globally, contributing significantly to morbidity and mortality rates6. Despite advancements in screening methodologies and treatment options, the pathogenesis of CRC remains complex—resulting from a multifactorial interplay involving genetic predispositions alongside environmental influences and lifestyle choices7. The potential role of environmental pollutants like microplastics in CRC development represents an emerging area of research that necessitates thorough investigation.
Recent studies have examined the presence of MPs within human tissues while underscoring their potential involvement in gastrointestinal diseases8. Nevertheless, comprehensive analyses focusing specifically on microplastics within colorectal cancer tissues are still limited. Advanced analytical techniques such as laser direct infrared imaging present a novel approach for accurately identifying and characterizing microplastics within biological samples with high precision9. This methodology facilitates a comprehensive spatial distribution and compositional analysis of microplastics within tissue matrices, thereby offering essential insights into their potential role in carcinogenesis.
This study aimed to address the existing gap in research by systematically identifying and analyzing microplastics (MPs) in both peritumoral and tumor tissues of colorectal cancer patients. By employing advanced imaging and spectroscopic techniques, we sought to quantify the concentration, types, and distribution patterns of microplastics within these tissues. Understanding the interactions between microplastics and colorectal tissues may elucidate their role in the pathogenesis of colorectal cancer and potentially inform future regulatory and public health strategies aimed at mitigating microplastic pollution and its associated risks.
Materials and methods
Human samples
Patients with CRC have been recruited from the Tianjin Union Medical Center. The inclusion criteria include ten patients diagnosed with stage I-IV colorectal cancer who are planning to undergo tumor surgical resection. Patients with a history of other malignancies or chronic inflammatory diseases were excluded. Informed consent was obtained from all participants, and the study was approved by the hospital’s ethics review board (approval number: GZR2024035).
Tissue samples
During surgical resection, both tumor and adjacent peritumoral tissues (at least 5 cm away from the tumor margin) were collected. The samples were immediately placed in sterile containers and stored at -80 °C until further analysis. There are a total of 20 samples.
Microplastic extraction
Regarding the extraction of microplastics, there are previous studies as references10,11. Each sample was minced into small pieces using a sterile scalpel. All solvents must be filtered through a 0.45 μm polytetrafluoroethylene (PTFE) membrane (diameter 50 mm, pore size 0.45 μm, Shanghai Youmi, China) before use. All experimental consumables are glassware, which need to be rinsed with ethanol three times and then dried before use.
Tumor and adjacent normal tissues are weighed and recorded. Three times the volume of the sample in concentrated nitric acid (68%) is added to the sample. After digestion at room temperature for 42 h, the mixture is placed on a graphite heating plate (Shanghai Lichen Bangxi, China) for 3 h to digest the proteins.
Perform vacuum filtration using a steel membrane with a pore size of 13 μm. After multiple washes with ultrapure water and ethanol, immerse the resulting filter membrane in ethanol for ultrasonic treatment to disperse the particles on the filter membrane into the ethanol solution. Perform vacuum filtration again on the ethanol solution using a steel membrane with a pore size of 13 μm. After multiple ethanol washes, remove the filter membrane from the ethanol solution.Wash the filter membrane with ethanol multiple times, then place the ethanol solution in an infrared drying oven (WA70-1, Hangzhou Qiwei, China) to concentrate it to 150 µl. Subsequently, drop the concentrated solution onto a high-reflection glass (MY2108LD34, Agilent, USA). Once the ethanol has completely evaporated, perform LDIR testing.
Laser direct infrared imaging (LDIR)
The filtered microplastic particles were analyzed using a laser direct infrared imaging system (Agilent 8700, USA). Select the particle analysis mode, choose the method for establishing a microplastic spectral library, set up an automatic testing method (matching degree > 0.65, particle size range 20–500 μm), and conduct the test. This technique provides high-resolution images and spectral data, allowing for the identification of different types of plastics based on their infrared absorption spectra.
Scanning electron microscopy (SEM)
To study the morphology and surface characteristics of the microplastics, the samples were examined using a scanning electron microscope (Zeiss, Oberkirchen, Germany). The samples were coated with a thin layer of gold to enhance the conductivity and imaged at various magnifications.
Blank and quality control procedures
To ensure the accuracy and reliability of the experiment, several steps should be taken. Firstly, set up a reagent blank, solvent blank, and laboratory blank to monitor potential sources of contamination. Regularly calibrate using standard samples to improve accuracy and sensitivity. Additionally, calibrate instruments regularly and implement data quality control measures. Use specialized anti-static clothing, gloves, and dust-free workbenches to prevent secondary pollution. Finally, participate in an external quality control plan to verify the reliability of the testing methods. The test results of the blank control have been shown in Fig. S2.
Microplastic quantification
The number and size of the microplastic particles were quantified using an image analysis software (ImageJ 1.53t, NIH, Bethesda, MD, USA, https://imagej.net). The concentration of microplastics was calculated as particles per gram of tissue.
Statistical analysis
Data were analyzed using GraphPad Prism software (Graphpad Prism 9.5.1, https://shop.kkjs.net/gp/#/). Image editing and typesetting are done using Adobe Illustrator software (Adobe Illustrator 25.0.1, https://adobe.hmzsya.com/ai/). Descriptive statistics were used to summarize the data. Differences in microplastic concentrations between tumor and peritumoral tissues were evaluated using paired t-tests and Two-way ANOVA. Statistical significance was set at P < 0.05.
Cell experiments
Resistant strains and human colorectal cancer cell lines HCT-116 and LOVO were acquired from the Chinese Academy of Sciences Cell Bank (Shanghai, China). The cells were cultured in a specific cell culture medium (Gibco, Grand Island, NY, USA) supplemented with 10% fetal bovine serum (FBS, BI) and 1% penicillin/streptomycin (both from Gibco).All cultures were maintained in an incubator at 37℃ with 5% CO2.
The cells were treated with polystyrene fluorescent microspheres with a diameter of 80 nm, which were purchased from the Beisi Le Technology Development Center (Tianjin, China). The cells were then treated with microplastics at a concentration of 25 µg/mL, and relevant experimental procedures were performed after 48 h of treatment.
Si-Clathrin Heavy Chain 1 (CLTC) (human) and the negative control (NC) were procured from Jiangsu Saisofei Biotechnology Co. (Jiangsu, China), and cells were transfected with Lipofectamine 2000 (Invitrogen, Carlsbad, CA, USA) following the manufacturer’s protocol.
The cells were cultured in 24-well chamber slides, harvested, fixed with 4% paraformaldehyde, and permeabilized with 0.01% Triton X-100 for 10 min. Subsequently, the cells were exposed to microplastics and CLTC. The nuclei were stained with 4’,6-diamidino-2-phenylindole (DAPI, 488 nm). Confocal microscopy was performed using a Nikon C2 Plus confocal microscope.
Contamination prevention
All the equipment and workspaces were thoroughly cleaned and checked for contamination prior to use. Procedural blanks were included in each batch of samples to monitor potential contamination during the extraction process.
Reproducibility
All experiments were conducted in triplicate to ensure the reproducibility of the results. Inter- and intra-assay variability was calculated to assess the consistency of the methods.
Results
Demographics and clinical characteristics of patients
The analysis of patient demographics and clinical characteristics is presented in Table 1 and S1. The average age of the patients was 69.9 years, with a standard deviation of 9.07 years. The mean BMI is 23.97 kg/cm2 (BMI, Body Mass Index). Some studies have found a correlation between body mass index BMI and disease prevalence12,13. The patient’s average carcinoembryonic antigen (CEA) level is 41.04 µg/L, and the average carbohydrate antigen 19 -9 (CA19-9) level were 64.67 U/mL. These two indicators are closely related to colorectal cancer14. Half of the patients experienced rectal bleeding, the majority of patients (70%) had a pathological stage of pT3 or higher, and 40% of the patients had tumor metastasis. The analysis revealed that most patients frequently consumed bottled water (90%, 9 10) and had a habit of eating takeout food (80%, 8 10).
Characteristics of MPs in para-tumor and tumor tissues of human colorectal cancer were detected using LDIR and SEM
The results revealed distinct differences in the morphology and distribution of MPs between the two tissue types. These findings provide valuable insights into the role of MPs in the progression of colorectal cancer and may have implications for future diagnostic and therapeutic strategies.
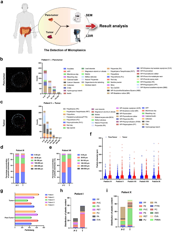
We collected postoperative specimens encompassing both adjacent and tumor tissues from 10 colorectal cancer patients at Tianjin Medical University Cancer Hospital. Twenty samples were analyzed using SEM and the LDIR imaging system. The experimental steps are shown in Fig. 1a. The examination of patient V’s samples, selected randomly, showed the size, composition, and quantity of various microplastics (MPs) in both adjacent and tumor tissues (Fig. 1b and c). The data indicated a notable presence of MPs in both types of tissues, with significant variations in their levels. We referred to previous research and classified the size of microplastics15. Further analysis of patients III and X showed that within the 0–30 μm size range, the percentage of MPs was notably higher in tumor tissues than in adjacent tissues (Fig. 1d and e). Figure 1f presents a comparison of particle diameters from five randomly selected patients, indicating that the MP diameters in both tissue types were predominantly below 100 μm. Additionally, there was a marked difference in the plastic content between the tumor and adjacent tissues.A comparison of MP content per gram of tissue for these five patients revealed distinct differences among tissue types (Fig. 1g). Additionally, we have selected the detection conditions for the tissues of patient III, as shown in Fig. S1.
The size and type of microplastics detected in the tumor and adjacent tissues of colorectal cancer patients using LDIR. (A) Schematic diagram of organization extraction and microplastic testing steps. (B,C). Distribution of microplastic sizes and contents across different types in tumor-adjacent (B) and tumor tissues (C) from patient samples. (D,E). Percentage distribution of microplastics by size in tumor-adjacent and tumor tissues in patients III (D) and VII (E). F. Statistical analysis of microplastic size across 20 samples. (G) Total amounts of microplastics in tumor and tumor-adjacent tissues from five randomly selected patients. (H,I). Distribution of common microplastics in tumor and tumor-adjacent tissues from patients I (H) and X (I). PT: para-tumor and T: tumor.
Furthermore, an examination was conducted on the common microplastics found in the specimens from patients I and X, with the results being illustrated in Fig. 1h and i. The findings revealed that the MPs in these specimens were primarily concentrated below 100 μm, as shown in Table 2.The analysis of the remaining patients is shown in Table S2-S10. In summary, these results confirmed the presence of MPs in both tumors and adjacent tissues in patients with CRC.
Subsequently, electron microscopy imaging was performed on the MPs detected in 20 samples, with five randomly selected pairs of tumor and adjacent tissue images. These electron microscopy images matched the LDIR scanning images, and the results are shown in Fig. 2. Our analysis identified PP, PE, PVC, and PET in both the tumor and adjacent tissues (Fig. 2a–e), showing various morphologies, including particles, fibers, irregular shapes, and varying degrees of folding and fracturing (Fig. 2a and e).
Representative LDIR and SEM images of MP in adjacent and tumor tissues of human colorectal cancer. (A–E) PP (A–C), PVC (A, E), PE (C), PET (D), and PU (E) were detected in colon cancer tumors and adjacent tissues, showcasing various forms of microplastics, including particles, fibers, irregular shapes, and varying degrees of folding and breaking. PP, Polypropylene; PVC: Polyvinylchloride; PE: Polyethylene; PET: Polyethylene Terephthalate; PU: Polyurethane.
Distribution of common food-grade MPs in para-tumor and tumor tissues of human colorectal cancer
An increasing body of research has revealed that plastic particles can enter the human body through food, drinking water, and air, potentially accumulating in the digestive tract, lungs, and even bloodstream16,17,18,19. Building on this knowledge, we conducted an in-depth analysis to examine the presence of food-grade microplastics, specifically polyethylene (PE), polyethylene terephthalate (PET), polypropylene (PP), polystyrene (PS), and polyvinyl chloride (PVC), in both tumors and adjacent tissues from 10 colorectal cancer patients. Our findings revealed that food-grade MPs were detectable in all patient samples, with both the tumor and adjacent tissues showing the presence of these plastic particles (Fig. 3a). A detailed statistical analysis of all detected microplastics showed that PVC was the most prevalent, which may be attributed to the regular intake of bottled water, a known source of plastic contamination. Notably, a significant difference was observed in the concentration of plastic particles between tumor tissues and adjacent non-tumor tissues (Fig. 3b), suggesting a potential relationship between microplastic accumulation and the tumor microenvironment. Figure 3c illustrates the percentage distribution of different types of food-grade microplastics across all samples, highlighting a particularly high concentration of PVC compared with other types of plastics.
The comparative analysis of MP content in adjacent and tumor tissues of human colorectal cancer. (A) Distribution of various food-grade microplastics in human colorectal tumor and adjacent tissues. (B) Comparison of the amounts of PP, PE, PVC, PS, and PET across 20 tumor-adjacent and tumor tissue samples. (C) Percentage comparison of different types of food-grade microplastics between tumor and tumor-adjacent tissues. (D–H) Detailed distribution of PP (D), PE (E), PVC (F), PS (G), and PET (H) in each pair of tumor-adjacent and tumor tissue samples. PT: para-tumor; T: tumor. **p < 0.01, ***p < 0.001, ****p < 0.0001 and data are analyzed by paired t test. PP, polypropylene; PE, polyethylene; PVC, polyvinyl chloride; PS, polystyrene; PET: Polyethylene Terephthalate.
In addition to these findings, a more granular mass analysis of individual plastic types (PP, PE, PVC, PS, and PET) demonstrated consistent results across all samples, with noticeable mass differences between tumor and adjacent tissues (Fig. 3d and h). Collectively, these data confirmed the presence of PE, PET, PP, PS, and PVC in both adjacent and tumor samples of human colorectal tissues, with an increased concentration of PVC in tumor tissues.
The correlation between MPs, demographic characteristics, and clinical characteristics of CRC patients
To gain a more comprehensive understanding of the interplay between microplastics (MPs) and patient characteristics, we stratified patients into distinct subgroups based on lifestyle habits, clinical parameters, and demographic information. Intriguingly, our analysis revealed that patients with CEA levels exceeding 5 µg/L had significantly higher levels of PP in their tumor-adjacent tissues than other subgroups (p = 0.019, paired t-test, Table 3). This finding suggests that specific tumor markers, such as elevated CEA, may be linked to increased MP accumulation in certain tissues. Similarly, patients with CA19-9 levels > 27 U/mL showed notable increases in PVC concentrations in both tumor and tumor-adjacent tissues (p = 0.031; p = 0.002, paired t-test, Table 3), indicating a potential association between this biomarker and PVC exposure.
Moreover, lifestyle factors appeared to influence MP content. Patients who reported consuming food takeout more than three times per week exhibited significantly higher PVC levels in their tumor tissues (p = 0.0007, paired t-test, Table 4). Conversely, no significant differences in MP content were observed between the tumor and adjacent tissues among the other subgroups, suggesting that certain clinical or lifestyle characteristics may uniquely contribute to variations in MP distribution (Tables 3 and 4).
To strengthen the clinical relevance of these findings, we further explored the correlation between different MPs and various demographic and clinical characteristics of the patients. As anticipated, there was a strong positive correlation between PVC levels and the frequency of takeout food consumption (r = 0.73, p < 0.05, Pearson’s correlation analysis, Fig. 4a), emphasizing the role of dietary choices in MP exposure. Additionally, the consumption frequency of PVC and takeaway food was positively correlated (r = 0.73, p < 0.05, Pearson’s correlation analysis, Fig. 4b). PVC levels were positively correlated with CEA, CA19-9, and PDS levels (r = 0.66, p < 0.05; r = 0.76, p < 0.05; r = 0.85, p < 0.01, Pearson’s correlation analysis, Fig. 4c–e).
Relationships between microplastic (MP) concentrations and patients’ clinical characteristics. (A) Diagonal plots show the data distribution in logarithmic ratios; lower plots present scatter plots of the data, and upper plots display the correlation coefficients (r). The significant correlations are highlighted in red. (B–E). Correlation between PVC and clinical characteristics of CA19-9 (C), CEA (D), PDS (E), and lifestyle habits (B) in patients. *p < 0.05; **p < 0.01; ***p < 0.001 and data are analyzed by Pearson’s correlation analysis. PP, polypropylene; PE, polyethylene; PVC, polyvinyl chloride; PS, polystyrene; PET: Polyethylene Terephthalate. CEA, carcinoembryonic antigen; CA19-9: Carbohydrate antigen199; PDS: Pathological diagnosis staging; FDBW, frequency of drinking bottled water; FTOC, frequency of food intake.
Collectively, these findings reveal a complex relationship between the presence of MPs in human colorectal cancer-adjacent and tumor tissues and specific patient characteristics, including biomarkers, lifestyle factors, and dietary habits.
Inhibition of the endocytosis-related protein Clathrin prevents colorectal cancer cells from taking up microplastics
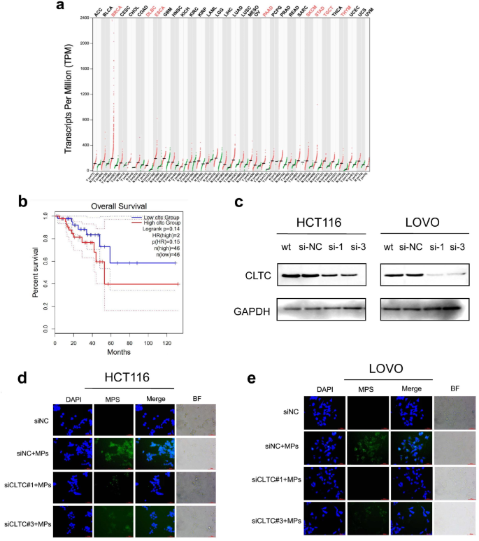
Several studies have demonstrated that Clathrin Heavy Chain 1 (CLTC) in tumor cells plays a key role in regulating the endocytosis-related protein clathrin, significantly influencing the endocytic capacity20,21. As illustrated in Fig. 5a, the expression levels of CLTC varied across different tumor types, suggesting its involvement in diverse cancer pathways. Additionally, as shown in Fig. 5b, CLTC expression was closely associated with patient survival and prognosis, highlighting its potential as a prognostic marker in oncology.
Inhibition of Clatherin can prevent the uptake of microplastics by colorectal cancer cells. Expression of clatherin in different tumor types and adjacent tissues. B. Impact of clatherin on the survival rate of patients with colorectal cancer C-D. CLTC knockdown inhibits the uptake of microplastics by HCT116 (C) and LOVO (D) colon cancer cells.
Previously, researchers have found that endocytic proteins can affect cell uptake of microplastics22,23, but there has been no research on the effects of endocytic proteins on colorectal cancer cells. To investigate whether CLTC influences the uptake of MPs by colorectal cancer cells, we conducted a series of in vitro experiments. We used viral vectors to knock down CLTC in the colorectal cancer cell lines HCT116 and LOVO, and cultured these cells in the presence of microplastics. We validated the efficiency of knocking out CLTC using Western blot (Fig. 5c). Previous studies have shown that intestinal cells have a certain uptake effect on microplastics24,25. Research has found that smaller sized microplastics are easily ingested, so we chose microplastics with a diameter of 80 nm to treat cells24,26,27. After a 48-hour incubation period, we assessed the capacity of the cells to internalize microplastics. Fluorescence microscopy analysis revealed that in both HCT116 (Fig. 5d) and LOVO (Fig. 5e) cells, the siCLTC-treated cells exhibited a significantly reduced ability to uptake microplastics compared to wild-type and siNC (negative control) cells. These findings suggest that CLTC plays a critical role in the internalization of microplastics by colorectal cancer cells, further supporting its role in endocytosis.
Discussion
This study identified microplastics (MPs) in both peritumoral and tumor tissues of colorectal cancer patients, highlighting their accumulation in the human body, especially in cancerous environments. The notable presence of MPs in both tissues raises questions regarding the role of environmental pollutants in cancer development.
Our findings confirm a different concentration of MPs in tumor tissues compared to adjacent peritumoral tissues, consistent with previous research showing MP accumulation in human organs, such as the lungs and liver28,29,30. This suggests that MPs may contribute to or be retained in the tumor environment, potentially triggering inflammation, oxidative stress, and immune dysregulation, all of which are linked to cancer progression31,32,33,34. Further studies are needed to determine whether this accumulation causes or results from cancer. Characterization of MPs using LDIR and SEM showed that most MPs were smaller than 100 μm and consisted of PE, PVC, and PET. Their small size allows penetration into cells, potentially disrupting their function, signaling, or inducing genotoxic effects28,35. MPs with rough surfaces may increase cell interactions, triggering chronic inflammation linked to colorectal cancer, promoting mutations, and fostering tumor growth36.
The correlation between MPs levels and lifestyle factors, such as takeout food and bottled water consumption, is consistent with research showing that single-use plastics are a major source of human MP exposure. MPs can leach from packaging into food and drinks, especially with heat or prolonged storage. The higher MP levels in patients with more frequent takeout and bottled water use suggest that dietary exposure may contribute to disease development over time.
The mechanisms by which MPs contribute to colorectal cancer remain unclear, but several hypotheses include acting as carriers for harmful substances such as heavy metals, inducing oxidative stress that leads to DNA damage, and causing immune dysregulation or chronic inflammation, all of which may promote tumor growth37,38,39,40.
Future research should explore the molecular effects of MPs on gene expression, DNA damage, and cellular signaling in cancer cells. Additionally, investigating strategies to reduce MP exposure through lifestyle changes or regulations could help mitigate the risks. In the future, we can also focus on the risks of microplastics to the human body and use some risk assessment models41.
Conclusion
In conclusion, our study provides new evidence for the presence of MPs in both peritumoral and tumor tissues of colorectal cancer patients. The greater abundance of MPs in tumor tissues and their association with lifestyle factors, such as takeout food consumption and bottled water intake, underscore the need for heightened awareness of the potential impact of environmental pollutants on human health. Future research is crucial to elucidate the mechanisms by which MPs contribute to cancer development and to develop strategies for reducing human exposure to MPs.
Data availability
All data generated or analyzed during this study are included in this article or in the supplementary information files.
References
Thompson, R. C. et al. Lost at Sea: Where is all the plastic? Sci. (New York N Y). 304, 838 (2004).
Cole, M., Lindeque, P., Halsband, C. & Galloway, T. S. Microplastics as contaminants in the marine environment: A review. Mar. Pollut. Bull. 62, 2588–2597. https://doi.org/10.1016/j.marpolbul.2011.09.025 (2011).
Galloway, T. S., Cole, M. & Lewis, C. Interactions of microplastic debris throughout the marine ecosystem. Nat. Ecol. Evol. https://doi.org/10.1038/s41559-017-0116 (2017).
Wright, S. L. & Kelly, F. J. Plastic and human health: A micro issue?? Environ. Sci. Technol. 51, 6634–6647. https://doi.org/10.1021/acs.est.7b00423 (2017).
Smith, M., Love, D. C., Rochman, C. M. & Neff, R. A. Microplastics in seafood and the implications for human health. Curr. Environ. Health Rep. 5, 375–386. https://doi.org/10.1007/s40572-018-0206-z (2018).
Ferlay, J. et al. Estimating the global cancer incidence and mortality in 2018: GLOBOCAN sources and methods. Int. J. Cancer. 144, 1941–1953. https://doi.org/10.1002/ijc.31937 (2019).
Dekker, E., Tanis, P. J., Vleugels, J. L. A., Kasi, P. M. & Wallace, M. B. Colorectal cancer. Lancet (London England). 394, 1467–1480. https://doi.org/10.1016/S0140-6736(19)32319-0 (2019).
Yan, Z. et al. Analysis of microplastics in human feces reveals a correlation between fecal microplastics and inflammatory bowel disease status. Environ. Sci. Technol. 56, 414–421. https://doi.org/10.1021/acs.est.1c03924 (2022).
Zhao, B. et al. The potential toxicity of microplastics on human health. Sci. Total Environ. 912, 168946. https://doi.org/10.1016/j.scitotenv.2023.168946 (2024).
Li, P., He, C. & Lin, D. Extraction and quantification of polystyrene nanoplastics from biological samples. Environ. Pollut. 314, 120267. https://doi.org/10.1016/j.envpol.2022.120267 (2022).
Malafaia, G. et al. Novel methodology for identification and quantification of microplastics in biological samples. Environ. Pollut. 292, 118466. https://doi.org/10.1016/j.envpol.2021.118466 (2022).
Afshin, A. et al. Health effects of overweight and obesity in 195 countries over 25 years. N Engl. J. Med. 377, 13–27. https://doi.org/10.1056/NEJMoa1614362 (2017).
Lauby-Secretan, B. et al. Body fatness and Cancer–Viewpoint of the IARC working group. N Engl. J. Med. 375, 794–798. https://doi.org/10.1056/NEJMsr1606602 (2016).
Zheng, C. X. et al. The prognostic value of preoperative serum levels of CEA, CA19-9 and CA72-4 in patients with colorectal cancer. World J. Gastroenterol. 7, 431–434 (2001).
Deng, C. et al. Identification and analysis of microplastics in para-tumor and tumor of human prostate. EBioMedicine 108, 105360. https://doi.org/10.1016/j.ebiom.2024.105360 (2024).
Liu, S. et al. Detection of various microplastics in placentas, meconium, infant feces, breastmilk and infant formula: A pilot prospective study. Sci. Total Environ. 854, 158699. https://doi.org/10.1016/j.scitotenv.2022.158699 (2023).
Leslie, H. A. et al. Discovery and quantification of plastic particle pollution in human blood. Environ. Int. 163, 107199. https://doi.org/10.1016/j.envint.2022.107199 (2022).
Koelmans, A. A. et al. Microplastics in freshwaters and drinking water: Critical review and assessment of data quality. Water Res. 155, 410–422. https://doi.org/10.1016/j.watres.2019.02.054 (2019).
Zhu, L. et al. Tissue accumulation of microplastics and potential health risks in human. Sci. Total Environ. 915, 170004. https://doi.org/10.1016/j.scitotenv.2024.170004 (2024).
McMahon, H. T. & Boucrot, E. Molecular mechanism and physiological functions of clathrin-mediated endocytosis. Nat. Rev. Mol. Cell. Biol. 12, 517–533. https://doi.org/10.1038/nrm3151 (2011).
Kaksonen, M. & Roux, A. Mechanisms of clathrin-mediated endocytosis. Nat. Rev. Mol. Cell. Biol. 19, 313–326. https://doi.org/10.1038/nrm.2017.132 (2018).
Liu, L. et al. Cellular internalization and release of polystyrene microplastics and nanoplastics. Sci. Total Environ. 779, 146523. https://doi.org/10.1016/j.scitotenv.2021.146523 (2021).
Liu, Z. et al. Intracellular protein adsorption behavior and biological effects of polystyrene nanoplastics in THP-1 cells. Environ. Sci. Technol. 58, 2652–2661. https://doi.org/10.1021/acs.est.3c05493 (2024).
Stock, V. et al. Microplastics and nanoplastics: Size, surface and dispersant - What causes the effect? Toxicol. Vitro. 80, 105314. https://doi.org/10.1016/j.tiv.2022.105314 (2022).
Jung, Y. S. et al. Characterization and regulation of microplastic pollution for protecting planetary and human health. Environ. Pollut. 315, 120442. https://doi.org/10.1016/j.envpol.2022.120442 (2022).
Huang, J. et al. Biological interactions of polystyrene nanoplastics: Their cytotoxic and immunotoxic effects on the hepatic and enteric systems. Ecotoxicol. Environ. Saf. 264, 115447. https://doi.org/10.1016/j.ecoenv.2023.115447 (2023).
Wang, X. et al. Assessment of the cytotoxicity micro- and nano-plastic on human intestinal Caco-2 cells and the protective effects of catechin. Environ. Sci. Process. Impacts. 26, 2166–2176. https://doi.org/10.1039/d4em00408f (2024).
Yang, S. et al. In vitro evaluation of nanoplastics using human lung epithelial cells, microarray analysis and co-culture model. Ecotoxicol. Environ. Saf. 226, 112837. https://doi.org/10.1016/j.ecoenv.2021.112837 (2021).
Rochman, C. M., Hoh, E., Kurobe, T. & Teh, S. J. Ingested plastic transfers hazardous chemicals to fish and induces hepatic stress. Sci. Rep. 3, 3263. https://doi.org/10.1038/srep03263 (2013).
Waring, R. H., Harris, R. M. & Mitchell, S. C. Plastic contamination of the food chain: A threat to human health? Maturitas 115, 64–68, (2018). https://doi.org/10.1016/j.maturitas.2018.06.010
Greten, F. R. & Grivennikov, S. I. Inflammation and cancer: Triggers, mechanisms, and consequences. Immunity 51, 27–41. https://doi.org/10.1016/j.immuni.2019.06.025 (2019).
Bastyans, S., Jackson, S. & Fejer, G. Micro and nano-plastics, a threat to human health? Emerg. Top. Life Sci. 6, 411–422. https://doi.org/10.1042/ETLS20220024 (2022).
Schirinzi, G. F. et al. Cytotoxic effects of commonly used nanomaterials and microplastics on cerebral and epithelial human cells. Environ. Res. 159, 579–587. https://doi.org/10.1016/j.envres.2017.08.043 (2017).
Chen, D. S. & Mellman, I. Elements of cancer immunity and the cancer-immune set point. Nature 541, 321–330. https://doi.org/10.1038/nature21349 (2017).
Lehner, R., Weder, C., Petri-Fink, A. & Rothen-Rutishauser, B. Emergence of nanoplastic in the environment and possible impact on human health. Environ. Sci. Technol. 53, 1748–1765. https://doi.org/10.1021/acs.est.8b05512 (2019).
Prata, J. C., da Costa, J. P., Lopes, I., Duarte, A. C. & Rocha-Santos, T. Environmental exposure to microplastics: An overview on possible human health effects. Sci. Total Environ. 702, 134455. https://doi.org/10.1016/j.scitotenv.2019.134455 (2020).
Płuciennik, K., Sicińska, P., Misztal, W. & Bukowska, B. Important factors affecting induction of cell death, oxidative stress and DNA damage by Nano- and microplastic particles in vitro. Cells https://doi.org/10.3390/cells13090768 (2024).
Zuri, G., Karanasiou, A. & Lacorte, S. Human biomonitoring of microplastics and health implications: A review. Environ. Res. 237, 116966. https://doi.org/10.1016/j.envres.2023.116966 (2023).
Li, B. et al. Polyethylene microplastics affect the distribution of gut microbiota and inflammation development in mice. Chemosphere 244, 125492. https://doi.org/10.1016/j.chemosphere.2019.125492 (2020).
Zhang, Z. et al. Polystyrene microplastics induce size-dependent multi-organ damage in mice: Insights into gut microbiota and fecal metabolites. J. Hazard. Mater. 461, 132503. https://doi.org/10.1016/j.jhazmat.2023.132503 (2024).
Saygin, H., Baysal, A., Zora, S. T. & Tilkili, B. A characterization and an exposure risk assessment of microplastics in settled house floor dust in Istanbul, Turkey. Environ. Sci. Pollut Res. Int. 30, 121030–121049. https://doi.org/10.1007/s11356-023-30543-3 (2023).
Funding
This work was supported by grants from the National Natural Science Foundation of China (Nos. 82173125 and 81974374) and Tianjin Key Medical Discipline (Specialty) Construction Project (NOs: TJYXZDXK-044 A and TJYXZDXK-058B). The funders had no role in the study design, data collection and analysis, interpretation of the data, writing of the report, or decision to submit this article for publication.
Author information
Authors and Affiliations
Contributions
Wen Pan, Jie Hao, Mingqing Zhang, and Hui Liu performed most of the experiments, analyzed the data, and wrote the manuscript. Fei Tian and Chong Chen performed some experiments, collected clinical samples, and recorded patient information. Haiyang Zhang, Ming Gao and Xipeng Zhang designed the experiments and edited the manuscript. All authors have reviewed the manuscript. Haiyang Zhang is the guarantor of this work, has full access to all data in the study, and takes responsibility for the integrity of the data and accuracy of the data analysis.
Corresponding authors
Ethics declarations
Competing interests
The authors declare no competing interests.
Ethical approval
All experiments were performed in accordance with relevant guidelines and regulations. All patients provided informed consent, and the Ethics Committee of the Tianjin Union Medical Center of Nankai University approved all aspects of this study (approval number: GZR2024035).
Additional information
Publisher’s note
Springer Nature remains neutral with regard to jurisdictional claims in published maps and institutional affiliations.
Electronic supplementary material
Below is the link to the electronic supplementary material.
Rights and permissions
Open Access This article is licensed under a Creative Commons Attribution-NonCommercial-NoDerivatives 4.0 International License, which permits any non-commercial use, sharing, distribution and reproduction in any medium or format, as long as you give appropriate credit to the original author(s) and the source, provide a link to the Creative Commons licence, and indicate if you modified the licensed material. You do not have permission under this licence to share adapted material derived from this article or parts of it. The images or other third party material in this article are included in the article’s Creative Commons licence, unless indicated otherwise in a credit line to the material. If material is not included in the article’s Creative Commons licence and your intended use is not permitted by statutory regulation or exceeds the permitted use, you will need to obtain permission directly from the copyright holder. To view a copy of this licence, visit http://creativecommons.org/licenses/by-nc-nd/4.0/.
About this article
Cite this article
Pan, W., Hao, J., Zhang, M. et al. Identification and analysis of microplastics in peritumoral and tumor tissues of colorectal cancer. Sci Rep 15, 16130 (2025). https://doi.org/10.1038/s41598-025-98268-6
Received:
Accepted:
Published:
Version of record:
DOI: https://doi.org/10.1038/s41598-025-98268-6
Keywords
This article is cited by
-
Advances in immunotherapy for colorectal cancer: overcoming resistance in mismatch repair-proficient tumors
Cancer Cell International (2026)
-
In vitro evidence and integrative bioinformatics identify the SGLT2-PPARγ axis as a target against polyethylene microplastic-driven metabolic reprogramming in colorectal cancer cells
Journal of Translational Medicine (2026)
-
The bioaccumulation and carcinogenic potential of micro- and nanoplastics in humans
Toxicological Research (2026)
-
Polystyrene Microplastics Disrupt Anticancer Proteins: An In Silico and In Vitro Study
Toxicology and Environmental Health Sciences (2026)
-
Microplastics as emerging carcinogens: from environmental pollutants to oncogenic drivers
Molecular Cancer (2025)







