Abstract
Phytochemical characterization, and biological assessment of the neuroprotective activities of Achillea santolina L. methanolic extract (AS), its methylene chloride fraction (MF), butanol fraction (BF) and their isolated compounds were investigated. Twenty-two compounds were identified and quantified in AS using HPLC. Luteolin and kaempferol were isolated from MF. Isovitexin and kaempferol 3-O-glucoside were isolated from BF. The anti-inflammatory activity of the isolated compounds was determined by employing cyclooxygenase-2 (COX-2) and 5-lipoxygenase (5-LOX) inhibitory assays. Neuroprotective activities of AS, MF and BF were investigated against monosodium glutamate (MSG) induced neurotoxicity in rats. Brain damage amended significantly as indicated by the decreased lactate dehydrogenase and tumor necrosis factor. Brain oxidative status was restored as indicated by increased glutathione and decreased lipid peroxidation. AS, MF and BF markedly attenuated histopathological alterations in cerebral cortex and downregulated expression of COX-2, IL-1B, IL-10 genes. The affinity of the isolated compounds for Human Heme Oxygenase-1, 5-LOX, Kelch-like ECH-associated protein and COX-2 was studied. Molecular dynamics simulation and ADME study proved that isovitexin has stable conformations and binding patterns with the active sites of the studied enzymes. For the first time, the neuroprotective potential of AS, fractions and isolated compounds was determined supported by anti-inflammatory study.
Similar content being viewed by others
Introduction
Monosodium glutamate (MSG) is derived from naturally occurring amino acid L-glutamic acid and used extensively as flavor enhancer in various food industries. The daily consumption of MSG is spreading worldwide to be estimated 3–4 g, however 0.3 g and 1 g is safe1. According to various health authorities, including the European Food Safety Authority (EFSA), the Joint FAO/WHO Expert Committee on Food Additives (JECFA) and the Food and Drug Administration (FDA), MSG is usually deemed safe. However, some clinical studies have confronted its safety. Glutamate is a major substrate for energy production in enterocytes, an intermediate substance in protein metabolism, a precursor of considerable metabolites such as glutathione (GSH, oxidative stress modulator) or N-acetylglutamate (metabolic regulator), and an excitatory neurotransmitter of the central nervous system (CNS)2. The extracellular accumulation of high concentrations of glutamate leads to excessive stimulation of its receptors. Consequently, its target neurons become damaged. This is regarded as a pathological condition called excitotoxicity, which is linked to neurodegenerative diseases3,4.
Moreover, overactivation of glutamate pathways, enhances accumulation of β-amyloid in hippocampus5 and decreases γ-aminobutyric acid (GABA)6. In addition, chronic neurodegeneration, brain damage, status epilepticus, traumatic injuries and cerebral ischemia can be denoted by the increase in CNS glutamate concentration7.
Neurodegenerative diseases are linked to neuroinflammation caused by inflammatory mediators comprising cyclooxygenase-2 (COX-2) derived prostaglandins and 5-lipoxygenase (5-LOX) derived leukotrienes, as well as oxidative stress8. Also, neuroinflammation triggers the production of free radicals. As a result, it is recommended to provide the patient with an adequate antioxidant as an additional therapy for neuroinflammation.
Heme oxygenases (HOs) are enzymes that regulate the amount of heme in mammalian bodies. This family of enzymes is comprised of three isoforms which are HO-1, HO-2, and HO-3. Several lines of evidence suggest that HO-1 dysregulation is linked to CNS aging, brain inflammation and neurodegenerative disorders9. In human cellular cytoplasmic homeostasis, a transcription factor; nuclear factor erythroid 2-related factor 2 (Nrf2) is responsible for the upregulation of the cell detoxifying enzymes expression due to oxidative stress. Nrf2–Keap1 system, Nrf2 levels controlled by Kelch-like ECH-associated protein 1 (Keap1), is regarded as a promising therapeutic strategy for oxidative and inflammatory stress-related disorders10.
Drugs targeting specific targets may not be enough to halt the progression of neurodegenerative diseases due to their complexity. Developing multi-targeted medications that combine several pharmacological activities can lead to more effective therapy.
Achillea consists of around 130 flowering species, spread in the Northern hemisphere mainly Europe, Asia, North America and the Middle East11. Achillea is regarded as one of the most significant genera of family Asteraceae. The aerial parts of the different species are widely used in traditional medicine. The genus Achillea is represented in Egypt by two species; A. fragrantissima (Forssk.) Sch. Bip. (common name Qaysoom) and A. santolina L. (common name Be’eitheran)12,13.
In Bedouin traditional medicine, the aerial parts and roots of A. santolina are used for central nervous system disorders, as analgesic and for fits of hysteria13. It is also used as anti-inflammatory, carminative, stomachic, antidiabetic and anti-helminthic14. A. santolina was reported to exhibit antioxidant15, antidiabetic16, antibacterial16,17, analgesic and ani-inflammatory activities18. Various active constituents were reported in A. santolina including flavonoids, phenolic acids and sesquiterpene lactones16 as well as essential oil17,19. Despite several ethnopharmacological and phytotherapeutic reports on its anti-inflammatory, antioxidant and neuropharmacological effects, no evidence of its potential as a neuroprotective drug was discovered.
Herbal formulations are increasingly being used to treat neurological problems and have been scientifically validated for their potential to cure neurodegenerative conditions20. Accordingly, the aim of this research was to investigate the efficiency of Achillea santolina methanolic extract (AS) and its methylene chloride (MF) and butanol (BF) fractions against MSG-induced neurotoxicity and whether it could exert protective effects against neuronal inflammatory response and oxidative stress on in vitro, in vivo and in silico levels. Moreover, our study aimed to identify the potential involvement of phytochemical composition of AS fractions on its mediated neuroprotection.
Qualitative and quantitative analysis of the phenolics of AS was performed using high performance liquid chromatography (HPLC), followed by fractionation of the AS to obtain methylene chloride fraction (MF) and butanol fraction (BF) as well as isolation of their major compounds. Spectrophotometric determination of the total phenolic (TPC) and total flavonoid (TFC) contents were conducted on AS, MF and BF respectively. AS and its fractions [methylene chloride (MF) and butanol (BF)] were evaluated for their in vitro antioxidant potential using three assays: 2,2’-azino-bis(3-ethylbenzthiazoline-6-sulfonic acid) (ABTS), ferric reducing antioxidant power (FRAP) and oxygen radical absorbance capacity (ORAC). In addition, the anti-inflammatory [cyclooxygenase-2 (COX-2) and 5-lipoxygenase (5-LOX)] activity of the isolated compounds was determined. Furthermore, molecular docking was utilized to examine the potential binding modes and interactions of the isolated compounds with HO-1, 5-LOX, Keap1 and COX-2 active sites to investigate the inhibitory potentials. Additionally, the physicochemical features of the isolated compounds were estimated by ADME computational parameters simulation. A molecular dynamic simulation was used to expect the activity of the isolated compounds on the enzymes’ active sites, as well as their interaction and stability. These findings propose the multi-targeted neuroprotective activity of A. santolina and its isolated compounds in a first-time record.
Materials and methods
The detailed procedures are described in the Supplementary online resource.
Plant material
Achillea santolina L. flowering aerial parts were collected from a wild population growing in the vicinity of the Northern coast of Egypt, in April 2022. The plant’s identity was verified by Prof. Dr. Abd Haleem Abd El-Mogali, chief researcher, Flora and Phytotaxonomy Researches Department, Agriculture Museum, Giza, Egypt. The plant name was checked with The World Flora Online (https://www.worldfloraonline.org/taxon/wfo-0000058677, accessed 8 August 2023). Collection of the plant material complied with local, national, and international guidelines. At Faculty of Pharmacy, Cairo University’s Pharmacognosy Department Herbarium, a voucher specimen was deposited (registration number 10.04.2022I).
Preparation and fractionation of A. santolina methanolic extract (AS) and fractions (MF and BF)
A. santolina flowering aerial parts (2 kg) were air-dried, powdered, then extracted with methanol (5 L x 4) till exhaustion at room temperature. The combined extracts were subjected to evaporation under reduced pressure at a temperature not exceeding 50 °C, yielding 98 g of dry residue. Two solvents (1 L x 8, each) of various polarities were used to partition the residue (55 g) in a suspension (in 300 mL of distilled water): methylene chloride and n-butanol saturated with water. The solvents were concentrated, yielding methylene chloride (MF) and butanol (BF) fractions weighing 18 and 22 g, respectively.
HPLC analysis of A. santolina methanolic extract (AS)
HPLC analysis was conducted on Agilent 1260 infinity HPLC Series (Agilent, USA) with a quaternary pump, aKinetex® 5 μm EVO C18 100 mm x 4.6 mm column (Phenomenex, USA), operated at 30 °C, and a ternary linear elution gradient with (A) HPLC grade water 0.2% H3PO4 (v/v), (B) methanol, and (C) acetonitrile at a flow rate of 0.2 mL/min. At λ 280 nm, a variable wavelength detector (VWD) was used (Agilent Application Note, Publication number 5991-3801EN, 2014). Three biological replicates were examined. Qualitative determination was accomplished by comparing peak retention times to those of the standard phenolics. While peak area measurement allowed for quantitative determination.
Isolation of the major phenolics from the methylene chloride fraction (MF)
The methylene chloride fraction (10 g) was chromatographed on silica gel H 60 (250 g) using a vacuum liquid chromatography column (VLC) (10 L ҳ 12.5 D cm). Fractionation was achieved by adopting gradient elution, beginning with methylene chloride and increasing the polarity with ethyl acetate by 20% until 100% ethyl acetate, and then methanol by 10% increments until 100% pure methanol. The purification and isolation of each compound are recorded in the supplementary.
Isolation of the major phenolics from the butanol fraction (BF)
Fractionation of the butanol fraction (BF) (15 g) was performed using polyamide column (25 L x 5 D cm) adopting gradient elution with 0–100% MeOH in water. The detailed procedures for isolation are recorded in the supplementary.
Animals
Young male Wistar rats, weighing 40–60 g, were obtained from the Animal breeding Colony at National Organization for Drug Control and Research (NODCR, Egypt). The animals were kept in well-ventilated group housing with open polycarbonate cage with wire lid that held chow and water bottle, at pathology department, Faculty of Veterinary Medicine, Cairo University, Egypt. Rats were kept with unrestricted access to a well-balanced diet (vitamins mixture, 1%; minerals mixture, 4%; corn oil, 10%; sucrose, 20%; cellulose, 0.2%; casein, 10.5%; and starch, 54.3%) and water ad libitum throughout the experimental period. Controlled room temperature at 25 ± 1 °C; relative humidity at 54–68% and 12 h light/dark cycle were employed. The implemented experimental methodology was strictly adhered to the requirements established in the Guide for the Care and Use of Laboratory Animals and approved by Cairo University’s Institutional Animal Care and Use Committee (IACUC) (Vet CU 01122022581).
Experimental protocol
Sixty-three rats were randomly allocated into nine experimental groups (n = 7): Control Group; served as negative control that received distilled water (DW) at the volume of 1 ml/rat orally via an intragastric tube once a day for 14 days. MSG Group, served as control positive where rats received DW at the volume of 0.5 mL/rats orally + 2 g/kg weight MSG dissolved in normal saline at the volume of 0.5 mL/rats orally via an intragastric tube once a day for 14 days21. Treated groups received MSG same way as MSG group along with various treatments as following: AS 200, 400 Groups; received Achillea santolina methanolic extract at doses of 200, 400 mg/kg, respectively. MF 200,400; received methylene chloride fraction of Achillea santolina extract with the same two doses and volume suspended in DW, BF 200, 400 received butanol fraction of Achillea santolina extract with the same two doses and volume suspended in DW, and standard group (Std): received Dextromethorphan 30 mg/kg at the volume of 0.5 mL/rats orally6.
Samples collection and Preparation
One day post the last dose, rats were anesthetized using ketamine 90 mg i.p and Blood was drawn from the Orbital sinus22 followed by euthanizing of all rats22. Collected blood was centrifuged and obtained serum was used for lactate dehydrogenase (LDH) assays. The whole brains were expunged, washed with cold saline, wiped with filter paper, and split into two portions(hemispheres): one hemisphere was used for histopathological examinations following formalin fixation, however the other hemisphere was snap-frozen in liquid nitrogen and kept at − 80 °C to be used for biochemical assessment (MDA, GSH and TNF-α) and for RNA extraction. Samples were assayed in triplicates2.
Oxidative and inflammatory biomarkers evaluation
The malondialdehyde (MDA) levels and reduced glutathione (GSH) activity were measured to evaluate oxidative stress levels in the brain. Brain homogenate was prepared using a 50 mM potassium phosphate buffer with a pH of 7.5 for MDA measurement. While for GSH measurement, 1 mM EDTA was added. The homogenate was then centrifuged at 4000 rpm for 15 min to obtain the supernatant, which was used to measure MDA and GSH levels using colorimetric kits (MD 25 29 and GR 25 11, Biodiagnostic Co. Dokki, Giza, Egypt) following23.
The inflammatory biomarker TNF-α was quantified using a rat-specific ELISA kit (ELK1387, ELK Biotechnology, China) according to the manufacturer’s guidelines. The activity of lactate dehydrogenase (LDH) in the serum was estimated using commercial kits (264 002, 260 002, E.C.1.1.1.27, Spectrum Diagnostics Co., Cairo, Egypt) following the previously outlined protocols24,25.
Histopathological examination
Brain specimens were preserved in 10% neutral buffered formalin followed by processing in increasing concentrations of ethanol and xylene. The tissues were embedded in paraffin wax and sectioned into 3–4 μm thick sections using a rotary microtome. They were then stained with haematoxylin and eosin.
Immunohistochemical examination
Tumor necrosis factor alpha was detected in paraffin embedded tissue by immunoperoxidase technique. Briefly, tissue sections were deparaffinized and then incubated in citrate buffer PH 6 for antigen retrieval. Anti- TNF-alpha antibodies (Santa Cruz, USA) were applied to slides overnight followed by washing and application of secondary antibodies and DAB according to manufacturer protocol of universal kit (Bio SB, USA). Area percent of positive staining was measured by Image J software in 3 sections/ group at 200X magnification.
Quantitative real time-PCR (qRT-PCR)
Following the manufacturer’s recommendations samples were homogenized with liquid nitrogen, and the total RNA was extracted using the Qiagen RNeasy Mini Kit. To remove any DNA contamination, DNase I (Fermentas) was used. A NanoDrop spectrophotometer was used to measure the concentration and purity of the isolated RNA. Reverse transcription polymerase chain reaction (RT-PCR) was done using the RevertAid First Strand cDNA Synthesis Kit, adhering to the manufacturer’s instructions. Quantitative real-time PCR (RT-qPCR) was carried out with the Luminaries Color HiGreen Low ROX qPCR Master kit (Thermo Scientific, K0371), following the recommended guidelines.
Beta actin mRNA levels were used to normalize all values. The cDNA underwent amplification through 35 cycles, consisting of denaturation at 95 °C for 40 s, annealing at 58 °C for 40 s, and extension at 72 °C for 40 s. The experiments were conducted in duplicate plates, and the cycle threshold (Ct) values were utilized to compute the gene/GAPDH ratio using a calibrator value set to 1.0. The normalized expression ratio was calculated with the ΔΔCt method. The primer sets for detecting the mRNA levels of COX-2, IL-1β and IL-10 are shown in Supplementary Table S1.
Statistical analysis
All in vitro determinations were performed in triplicate and reported as mean ± standard deviation. The IC50 values were determined by transforming the concentrations to logarithmic form and applying a non-linear regression equation for inhibitors (log inhibitor) versus the normalized response-variable slope equation. In vitro studies were analyzed using one-way ANOVA and Tukey’s test, with p values under < 0.05 regarded as significant. Multivariate ANOVA was employed for quantitative in vivo studies to find the variabilty between groups with LDS post hoc test and expressed as mean ± standard deviation, n = 7. While, for qualitative in vivo studies as PCR expression and area percent of immunohistochemistry analysis a nonparametric analysis using Kruskal-Wallis test was employed and results expressed as mean ± standard error, n = 7. (*) Indicates significant difference compared to MSG group at P ≤ 0.05 and (**) Indicates high significant difference compared to MSG group at P ≤ 0.005. (#) Indicates significant compared to control group at P ≤ 0.05 and (##) Indicates high significant compared to control group at P ≤ 0.005. All figures and statistical analyses were generated with GraphPad Prism version 8.0® for Windows (GraphPad Software, San Diego, California USA).
System preparation and molecular docking
The crystal structures of Human Heme Oxygenase-1 (HO-1), Human 5-lipoxygenase (5-LOX), Kelch-like ECH-associated protein (Keap1), and Cyclooxygenase-2 (COX-2) were retrieved from the protein data bank with code 3HOK, 3V99, 4L7B,, 6COX and prepared using UCSF Chimera. The detailed explanation is recorded in the supplementary.
Molecular docking
The structures of the extracted compounds were drawn using ChemOffice tool (ChemDraw 16.0) assigned with proper 2D orientation. The detailed method is described in the supplementary.
Molecular dynamic (MD) simulations
The AMBER 18 package included the PMEMD GPU engine, was utilized to run the MD simulations for every system. The procedure is recorded in the supplementary.
Results and discussion
Phytochemical assessment of A. santolina methanolic extract (AS), methylene chloride (MF) and butanol (BF) fractions
Total phenolic (TPC) and total flavonoid (TFC) contents determination
The total phenolic (TPC) and flavonoid (TFC) contents of AS, MF and BF were evaluated (Fig. 1A and B). Herein, the TPC of AS was calculated as 107.40 ± 0.46 µg gallic acid equivalent (GAE)/mg dried weight (DW). The TPC in A. santolina was previously determined using a different standard for phenolic content calculation16. The result was nearly similar to a previous study conducted on 70% ethanolic extract (TPC 104.66 ± 4.39 s µg GAE/mg DW)15. The BF exhibited the highest TPC of all tested samples (122.2 ± 2.00 µg GAE/mg DW). The TFC of AS was 35.46 ± 0.83 µg quercetin equivalent (QE)/mg DW, which was higher than that previously determined (9.7 ± 0.33 µg QE/mg DW)16. A. santolina flavonoid content was also reported by Ardestani & Yazdanparast15, but using a different standard to calculate it. The highest TFC of all tested samples was detected in BF 40.85 ± 0.51 µg QE/mg DW.
In vitro antioxidant activity
Oxidative stress is an important factor in the development of inflammatory and neurodegenerative disorders20. Thus, natural antioxidants (phenolic compounds) have been suggested as therapeutic strategy for prevention and treatment neurological diseases26. The antioxidant potential of AS, MF and BF was determined using various in vitro assays viz.; radical scavenging activity (ABTS), redox potential (FRAP) and ORAC (Fig. 1C). The highest antioxidant potential was recorded by BF with values of 232.50 ± 1.40, 338.90 ± 1.89 and 311.30 ± 5.60 micromolar (μM) Trolox equivalent (TE)/g representing 95.91, 95.89 and 91.50% of ascorbic acid antioxidant activity in ABTS, FRAP and ORAC, respectively. The high antioxidant potential of BF could be correlated to its high TPC and TFC27. The results were in accordance with the previously determined antioxidant potential of A. santolina15,16. To our knowledge, this is the first study on the ABTS activity of A. santolina methanolic extract and its fractions.
(A) Total phenolic content (TPC) (B) total flavonoid content (TFC) (C) antioxidant activity (ABTS, FRAP and ORAC assays) of A. santolina methanolic extract (AS), methylene chloride (MF), and butanol (BF) fractions. µM: micromolar; AS: A. santolina methanolic extract; BF: butanol fraction; GAE: gallic acid equivalent; TPC: total phenolic content; QE, quercetin equivalent; TE: Trolox equivalent; TFC, total flavonoid content; MF: methylene chloride fraction. Data are represented as mean ± standard error of three replicates.
HPLC analysis ofA. santolina methanolic extract (AS)
HPLC analysis identified and quantified 22 phenolic compounds (6 phenolic acids and 16 flavonoids) using the available standards (Table 1, Fig. S1). The results showed that A. santolina methanolic extract was rich in phenolics matching previous studies28. The phenolic acids were mainly benzoic acid (gallic, protocatechuic and vanillic acids) and cinnamic acid derivatives (chlorogenic, caffeic and ferulic acids). The flavonoids were represented by flavone aglycones (luteolin and apigenin), flavone-C-glycosides (orientin, isoorientin, vitexin and isovitexin), flavonol aglycones (myricetin, quercetin, kaempferol), flavonol-O-glycoside (rutin, isoquercitrin, quercitrin, kaempferol-3-O-glucoside), O-methylated flavonols (isorhamnetin and rhamnetin) and methylated flavonol-O-glycoside (isorhamnetin-3-O-glucoside). Luteolin, kaempferol 3-O-glucoside (astragalin), isovitexin and kaempferol were the major phenolics detected corresponding to 506.94 ± 1.09, 318.45 ± 056, 240.81 ± 1.97, and 140.47 ± 0.68 mg /100 g respectively. The results matched previous findings detecting luteolin as the most abundant flavonoid in Achillea species16. In addition, the flavonoid profile was in accordance with previous study conducted on A. santolina identifying luteolin, apigenin, isorhamnetin, quercetin, and kaempferol in its ethyl acetate fraction, where luteolin was the predominant constituent detected29. There are numerous health-promoting properties of flavonoids and phenolic acids. They have a variety of neuroprotective effects on the brain, such as protecting neurons against neurotoxins and reducing neuronal inflammation, which enhances cognition, memory, and learning30. This neuroprotective potential is mainly due to their capacity to control inflammatory reactions through reduction of the pro-inflammatory cytokines expression (IL-6, IL-1β, TNF-α and COX-2), down regulating inflammatory markers and prevention of neural impairment31. Luteolin showed anti-inflammatory effects on microglia; in fact, in LPS-induced BV2 microglia cells, luteolin drastically decreased iNOS and COX-2 expression, downregulated pro-inflammatory cytokines, and increased NO and prostaglandin E2 production32. Apigenin was also shown to have an inhibitory effect on inflammatory markers and neuroprotective potential. Apigenin and luteolin (10–50 µM) dramatically reduced the expression of CD40 produced by IFN-γ and, concurrently, inhibited the pro-inflammatory cytokines TNF-α and IL-6 release in both cultured and murine-derived microglia cell lines. Additionally, the inactivation of STAT1 was a mediator of the effects brought on by these flavones33. According to their anti-inflammatory action, other flavonols, such as rhamnetin34, kaempferol35, and quercetin36, also exhibit neuroprotective properties. Luteolin down-regulated TLR-4, NF-κB, p38- MAPK, JNK, and AKT in BV2 microglial cells after LPS produced inflammatory mediators35.
Identification of the isolated compounds (C1-C4)
Four isolated compounds were identified through their Rf values, chemical methods (acid hydrolysis and ferric chloride oxidative hydrolysis) and spectral data (UV,1HNMR and13C-NMR) (see supplementary material) and direct comparison to the literature37,38,39,40 as luteolin (C1), kaempferol (C2), isovitexin (C3) and kaempferol-3-O-glucoside (astragalin) (C4). Structures of the identified compounds are represented in Fig. 2.
Structure of the isolated compounds.
In vitro anti-inflammatory activity of the isolated compounds (C1-C4)
The inhibitory potential of the isolated compounds (C1-C4) on the inflammatory enzymes COX-2 and 5-LOX was examined (Fig. 3) in order to understand their capabilities to develop effective intervention for the prevention of inflammatory-related diseases. The isolated compounds displayed noteworthy COX-2 inhibitory activities in the range of 10.67 ± 0.14 to 21.61 ± 0.76 µM relative to Celecoxib [reference standard (IC50 1.13 ± 0.01 µM)].
Herein, isovitexin (C3) exhibited the most powerful COX-2 inhibitory potentials followed by luteolin [C1 (IC50 12.04 ± 0.08)]. The results were in accordance with previous findings studying the COX-2 inhibitory potentials of the isolated compounds41. In addition, the isolated compounds (C1-C4) showed high 5-LOX inhibitory potentials varying from 5.57 ± 0.23 to 8.96 ± 0.10 µM relative to the Zileuton [reference standard (IC50 5.13 ± 0.04 µM)].
Isovitexin (C3) showed the highest inhibitory potential against 5-LOX followed by astragalin [C4 (IC50 6.28 ± 0.16)]. In previous studies, the isolated compounds displayed high 5-LOX inhibitory potentials41.
This study investigated the isolated compounds’ anti-inflammatory potential and concluded that they may be capable of combating inflammation, which contributes to the exacerbation of neurodegenerative diseases. These findings are consistent with earlier research showing the anti-inflammatory properties of flavonoids42.
In vitro (A) COX-2 and (B) 5-LOX inhibitory potentials of the isolated compounds (C1-C4).
µM: micromolar; Data are expressed as mean ± standard error of three replicates; Different letters on the bar indicate significant differences at P < 0.0001 with Tukey’s test. Standards: Celecoxib (COX 2) and Zileuton (5-LOX) are serving as positive controls.
Oxidative and inflammatory biomarkers evaluation
Although the toxicity of various Achillea species has been studied, specific LD₅₀ values for Achillea santolina and its individual fractions remain limited. The LD₅₀ for the whole plant extract has been documented as 889 mg/kg43. Further research is needed to evaluate the toxicity of its distinct fractions and to determine whether their toxicological profiles differ. Several studies have highlighted the biological activities of A. santolina extract, demonstrating significant effects at doses of 200 mg/kg and 400 mg/kg, particularly in anti-inflammatory and immunomodulatory responses18. Additionally, the extract has shown antioxidant properties and hypoglycemic activity at a dose of 250 mg/kg44.
The well-established methods for using Monosodium glutamate, as neurotoxicity model administrated it intraperitoneally or SC at dosed for 2–5 g/kg for a week21 or orally at same doses for longer period up to one month7. In this study MSG was given orally at the lower dose of 2 g/kg for 14 days for animal welfare. The administration of MSG induced adverse effects on both oxidative stress and inflammatory biomarkers. It led to a significant increase in levels of MDA (a marker of lipid peroxidation), TNF alpha (a pro-inflammatory cytokine), and LDH (an indicator of cellular damage). Additionally, the activity of GSH (glutathione, an antioxidant) was reduced compared to the control group. Similarly,7 recorded MSG associated neurotoxicity which was corelated to decreasing cyclic AMP-activated protein kinase (AMPK) activity and increasing cholinesterase (ChE) levels in neurons.
However, all groups treated with A. santolina and its fractions (AS, MF and BF) showed improvements in these effects. They exhibited decreased MDA, TNF alpha, and LDH levels, indicating a reduction in oxidative stress and inflammation. Moreover, the activity of GSH was increased compared to the MSG group, suggesting enhanced antioxidant capacity23,24. Among the different treatment groups, the BF (200, 400) groups, particularly at the dose of 400 mg/kg, showed the most significant enhancement in antioxidant and anti-inflammatory biomarkers. The MF groups followed, and then the AS groups, as shown in Figs. 4 and 5. The difference in the enhancement of the antioxidant and anti-inflammatory biomarkers by the different fractions tested followed the same pattern with their respective TPC, TFC and in vitro antioxidant potential. As a result, BF was the most significant owing to its high content of phenolics and flavonoids as well as its high antioxidant power45.
The former results support the in vitro COX-2 and 5-LOX inhibitory activities shown earlier in this study (Fig. 3). Similarly, A. santolina extract was reported to exhibit a high antioxidant, free radical scavenging and explained that by inhibiting Fe2+/ascorbate induced lipid peroxidation15. Moreover, it could be attributed to phenolic and flavonoid contents of A. santolina as suggested by previously,14,46 indicating that Achillea antioxidant and anti-inflammatory activities correlated mainly to its content of the essential oil, proazulenes other sesquiterpene lactones, dicaffeoylquinic acids, camphene, limonene and apigenin. Herein, the compounds detected and isolated from A. santolina extract and fractions have been extensively researched for their potential to counteract oxidative stress and inflammation. Studies have shown that these phenolic compounds, which are commonly found in plant-based foods and herbal extracts, possess robust antioxidant and anti-inflammatory properties, making them potentially beneficial for overall health47. For instance, gallic acid has been found to neutralize free radicals and decrease the production of pro-inflammatory cytokines, such as TNF-α and IL-1β, by blocking the activation of key signaling pathways, such as NF-κB and MAPK48. Furthermore, protocatechuic acid has been reported to inhibit the activity of enzymes responsible for the production ROS, thereby lowering oxidative stress and providing a healthier cellular environment49. Flavonoids, such as quercetin and kaempferol, luteolin and apigenin have also been reported to modify several molecular pathways, including NF-κB and MAPK, which play a fundamental role in regulating the inflammatory response50. Quercetin has been found to inhibit the activation of NF-κB by blocking the degradation of IκB and decreasing the translocation of NF-κB to the nucleus, ultimately leading to a decline in the pro-inflammatory cytokines production51. On the other hand, Kaempferol inhibited the activation of MAPK signaling pathways, including ERK and JNK, which are responsible in the regulation of inflammatory responses52. Isovitexin have also been found to inhibit the activation of NF-κB and MAPK signaling pathways, resulting in a reduction in the formation of pro-inflammatory cytokines53. Orientin inhibited the production TNF-α and IL-6 and the activation of NF-κB54. Isoorientin reduced neuroinflammation by inhibition of the ROS-related MAPK/NF-κB signaling pathway55.
Oxidative biomarkers: (A) brain MDA level; (B) brain GSH activity. Results are displayed as mean ± SD, (n = 7), (#) and (##) indicate significant distinctions in comparison to the control group at P < 0.05 and < 0.005, respectively., whereas (*) and (**) indicate significant distinctions in comparison to the MSG group at P < 0.05 and < 0.005, respectively.
Inflammatory biomarkers: (A) TNF alpha level: (B) LDH activity. Results are displayed as mean ± SD, (n = 7), (#) and (##) indicate significant distinctions in comparison to the control group at P < 0.05 and < 0.005, respectively., whereas (*) and (**) indicate significant distinctions in comparison to the MSG group at P < 0.05 and < 0.005, respectively.
Histopathological findings
Microscopy of the cerebral cortex revealed normal histological structure in control group (Fig. 6a). In MSG group, the pyramidal cells in the cerebral cortex were degenerated and showed central chromatolysis. It was associated with gliosis (Fig. 6b). In the treated groups, there was an improvement in the lesions observed compared to MSG group (Fig. 6c-i).
Microscopy of hippocampus revealed normal histological structure in control group (Fig. 7a). In MSG group, hippocampus histopathology showed decreased cellular density in Cornu Ammonis accompanied by gliosis (Fig. 7b). Neuronal degeneration and gliosis were mild in AS 200, moderate in AS 400, moderate in MF and BF at dose of 200 mg/kg, and mild in MF and BF at dose of 400 mg/kg (Fig. 7c-i).
Immunohistochemical findings
TNF-α expression was minimal in the different regions of the brain in the control group (Fig. 8a). However, it was expressed in the pyramidal neurons of the cerebral cortex in MSG group and treated groups (Fig. 8b-i). The area percent of TNF-α expression was high in MSG group but decreased in treated groups. It recorded the lowest percent in BF 400 group. (Fig. 9).
cerebral cortex, rats. (a) normal histological structure in control group. (b) degenerated neurons and gliosis in MSG group. (c) mild neuronal degeneration and gliosis in AS 200 and (d) AS 400 groups. (e) moderate neuronal degeneration and gliosis in polar 200, (f) polar AS 400, and (g) nonpolar AS 200 groups. (h) mild neuronal degeneration and gliosis in nonpolar AS 400 and (i) dextromethorphan groups. H and stain X 200.
brain hippocampus, rat. (a) normal histological structure in control group, (b)neuronal degeneration and gliosis in MSG group, (c) neuronal degeneration and gliosis was mild in AS 200 and (d) moderate in AS 400 groups. (e) neuronal degeneration and gliosis was moderate in polar 200, (f) mild polar AS 400, (g) moderate in nonpolar AS 200 groups, and (h) mild in nonpolar AS 400 and (i) dextromethorphan groups. H and stain X 200.
Immunohistochemistry of TNF-α in cerebral cortex. (a) no expression was observed in control group. (b) strong expression in the neurons of MSG group. (c) mild expression in AS 200 group. (d) moderate expression in As 400 group. (e) moderate expression in polar AS 200, (f) polar As 400 groups and (g) non polar As 200 groups. (h) weak expression in nonpolar As 400, and (I) dextromethorphan groups. Immunoperoxidase and hematoxylin counterstain X 200.
Area percent of TNF-alpha immunohistochemistry in different groups. Data are presented as mean values ± SE, (n = 7), (#) and (##) indicate significant distinctions in comparison to the control group at P < 0.05 and < 0.005, respectively, whereas (*) and (**) indicate significant distinctions in comparison to the MSG group at P < 0.05 and < 0.005, respectively.
Quantitative real time-PCR (qRT-PCR)
The control positive group recorded significant upregulations of cox-2, IL1B and IL-10. However, all treatments significantly ameliorated the hazard effect of MSG interestingly the polar (MF) and non-polar (BF) fractions of the AS exhibited potential therapeutic effects. The BF at dose of 400 mg/kg, particularly offered the best anti-inflammatory potential among all treatments (Fig. 10A-C).
The mRNA expression rate of (A) cox-2; (B) IL-1B; C)IL-10. Data are presented as mean values ± SE, (n = 7), (#) and (##) indicate significant distinctions in comparison to the control group at P < 0.05 and < 0.005, respectively, whereas (*) and (**) indicate significant distinctions in comparison to the MSG group at P < 0.05 and < 0.005, respectively.
The gene expression analysis provides important mechanistic insights into how the A. santolina extract and fractions, especially the butanol fraction, were able to protect the brain from the damaging effects of MSG-induced neurotoxicity. The downregulation of pro-inflammatory genes and upregulation of anti-inflammatory genes appears to be a central part of their neuroprotective mode of action.
A. santolina methanolic extract (AS), methylene chloride fraction (MF), and butanol fraction (BF) all significantly attenuated the upregulation of the pro-inflammatory genes cox-2 and il-1b that was seen in the MSG-treated group. Conversely, the anti-inflammatory gene il-10 was upregulated in the AS, MF, and BF treatment groups compared to MSG alone.
This modulation of key inflammatory gene targets provides a mechanism by which the A. santolina extracts and fractions exerted their observed neuroprotective effects. The downregulation of pro-inflammatory genes like cox-2 and il-1b, coupled with the upregulation of the anti-inflammatory il-10, suggests the extracts and fractions were able to shift the brain’s inflammatory balance away from a detrimental pro-inflammatory state induced by the MSG harm56.
Interestingly, the butanol fraction (BF) showed the most potent effects on these inflammatory gene markers. It consistently demonstrated the greatest neuroprotective activity. This indicates the bioactive components concentrated in the BF, were particularly effective at modulating the key inflammatory pathways involved in the MSG-induced neurotoxicity model57.
The cerebrum and hippocampus showed neuronal damage due to SMG administration as reported in previous studies7. Although L-glutamate is a major excitatory neurotransmitter, its excess cause excitotoxicity due to overactivation of ionotropic glutamate receptors. Furthermore, glutamate was reported to induce oxidative stress like our findings which further aggravate neuronal damage58. TNF-α, a cytokine of inflammation, was found to be elevated in the brain of rats exposed to SMG. The increase in TNF-α was found to induce neuronal cell damage due to increased calcium influx in cells which in turn upregulates TNF expression. On the other hand, TNF-α exacerbate the toxic effect of glutamate by inducing its production by microglia cells through upregulation neuronal glutaminase59. The neuronal damage observed in SMG group was mitigated partially in other treated groups. Also, the TNF expression in neurons decreased by different grades in treated groups. The decrease was most prominent in BF 400 group indicating the positive effect of BF.
Molecular docking
The in vitro anti-inflammatory study revealed that the isolated compounds (C1-C4) induced inhibitory activities against COX-2 and 5-LOX. Thus, it is necessary to determine the interactions of the isolated compounds in a holistic manner with HO-1, 5-LOX, Keap1 and COX-2 active sites in-silico using molecular docking to determine their pharmacological potential. The results are represented in Tables S2-S5. Among the isolated compounds, isovitexin (C3) exhibited the highest affinity towards HO-1, 5-LOX, Keap1 and COX-2 with docking scores − 12.49, -12.73, -15.49 and − 14.18 kcal mol–1, respectively. Therefore, it was the most suitable candidate for further molecular dynamic study.
Molecular dynamic and system stability
To forecast the behavior of the extracted chemicals upon binding to the protein’s active site as well as its interaction and stability through simulation, a molecular dynamic simulation was run60. To identify interrupted motions and prevent any artifacts during the simulation, system stability must be validated. The stability of the systems was evaluated in this study using Root-Mean-Square Deviation (RMSD) during the simulations. The stability of the systems was evaluated in this study using Root-Mean-Square Deviation (RMSD) during the simulations. The recorded average RMSD values for all frames of systems apo-protein, and isovitexin - HO-1 systems were 1.59 ± 0.28 Å and 1.23 ± 0.17Å, respectively (Fig. S2A), 1.29 ± 0.19Å, and 1.23 ± 0.20Å, for Apo, isovitexin − 5-LOX, respectively (Fig. S3A), 1.94 ± 0.43Å, and 1.40 ± 0.36Å, for Apo, isovitexin - Keap1, respectively (Fig. S4A) .Finally, 1.46 ± 0.22Å, and 1.36 ± 0.25Å, for Apo isovitexin - COX-2, respectively (Fig. S5A). These results revealed that the isovitexin bound to protein complex system acquired a relatively more stable conformation than the other studied systems.
Analyzing the structural flexibility of proteins upon ligand binding during MD simulation is critical for investigating residue behavior and its interaction with the ligand61. Using the Root-Mean-Square Fluctuation (RMSF) technique, protein residue variations were evaluated to verify the impact of inhibitor binding to the corresponding targets during the simulations. The computed average RMSF values for all frames of systems apo-protein, and isovitexin - HO-1 systems were 1.11 ± 0.51 Å and 0.95 ± 0.38Å, respectively (Fig. S2B), 1.86 ± 0.59Å, and 1.70 ± 0.53Å, for Apo, isovitexin − 5-LOX, respectively (Fig. S3B), 2.56 ± 0.84Å, and 2.03 ± 0.64Å, for Apo, isovitexin - Keap1, respectively (Fig. S4B). Finally, 2.21 ± 0.71Å, and 1.67 ± 0.49Å, for Apo, isovitexin - COX-2, respectively (Fig. S5B). These values suggested that the isovitexin bound to protein complex system has a lower residue fluctuation than the other systems.
ROG was determined to assess the overall system compactness and stability upon ligand binding during MD simulation62. The average Rg values were apo-protein, and isovitexin - HO-1 systems were 24.02 ± 0.16 Å and 23.72 ± 0.11Å, respectively (Fig. S2C), 27.83 ± 0.09Å, and 27.69 ± 0.08Å, for Apo, isovitexin − 5-LOX, respectively (Fig. S3C), and 26.74 ± 0.11Å, and 26.69 ± 0.09Å, for Apo, isovitexin - Keap1, respectively, (Fig. S4C). Finally, 24.53 ± 0.1Å, and 24.25 ± 0.07Å, for Apo, isovitexin - COX-2, respectively (Fig. S5C). Regarding the observed manner, isovitexin bound complex has a highly stiff structure against the catalytic binding site of target receptors.
The compactness of the protein’s hydrophobic core was studied by measuring its solvent accessible surface area (SASA). This was completed by determining the protein’s solvent-visible surface area, which is critical for the stability of biomolecules63. The average SASA values were apo-protein, and isovitexin - HO-1 systems were 21518.65 Å and 21167.43Å, respectively (Fig. S2D), 19409.5Å, and 18525.85Å, for Apo, isovitexin − 5-LOX, respectively (Fig. S3D) and 16978.31Å, and 16581.57Å, for Apo, isovitexin - Keap1, respectively, (Fig. S4D) .Finally, 19999.18Å, and 19925.65Å, for Apo, isovitexin - COX-2, respectively (Fig. S5D). The results of the RMSD, RMSF, and ROG calculations, in conjunction with the SASA result, verified that the isovitexin complexe system is still present within the target receptors’ catalytic binding site.
Binding interaction mechanism based on binding free energy calculation
The molecular mechanics energy methodology (MM/GBSA), which combines generalized Born and surface area continuum solvation, is a widely used method for predicting the free binding energies of small molecules to biological macromolecules and may be more trustworthy than docking scores64. The binding free energies were calculated using AMBER18’s MM-GBSA software after obtaining snapshots of the systems’ trajectories. Table 2 shows that, except of ΔGsolv, all reported computed energy components have substantial negative values indicating valuable interactions.
The interactions between the isovitexin compound and the target protein receptor residues are driven by the more positive Vander waals energy component, as proven by a careful investigation of each individual energy contribution, resulting in the stated binding free energies. (Table 2).
Identification of the critical residues responsible for ligands binding
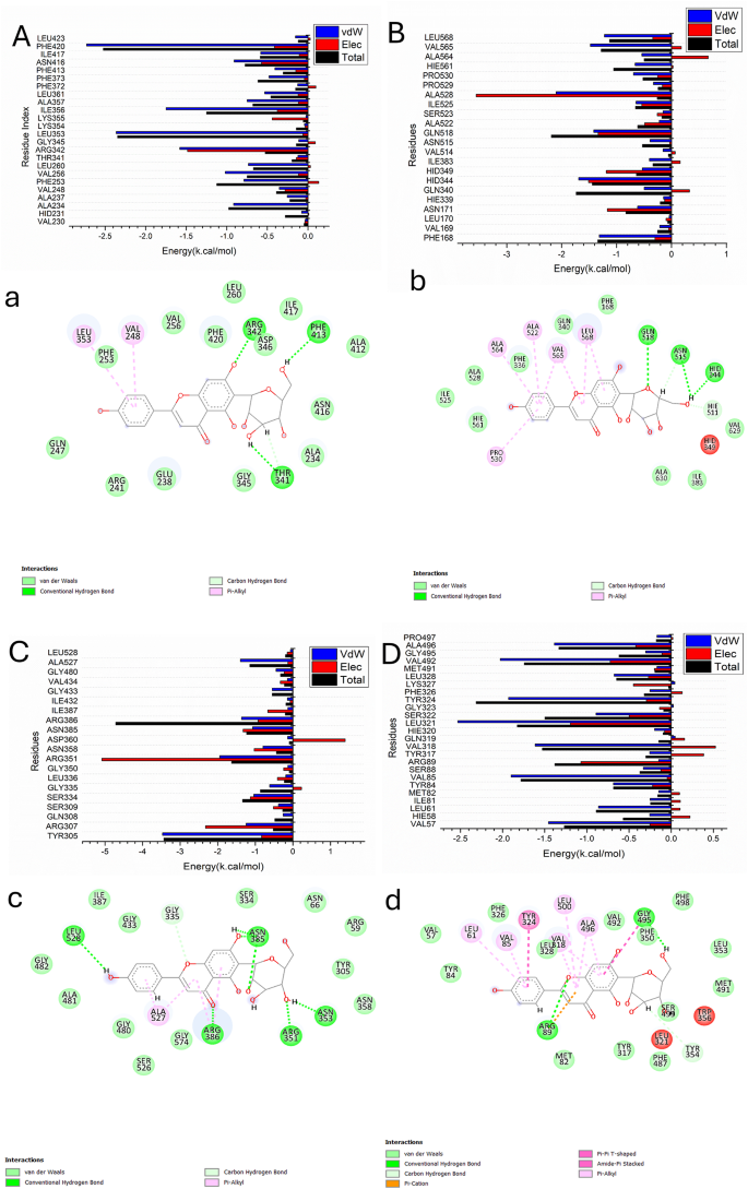
To learn more about significant residues engaged in the suppression of the catalytic binding site receptor, the total energy involved when these enzymes make chemical interactions was broken down into the role of each site residues. According to Fig. 11, the major favorable contribution of isovitexin compound to the catalytic binding site of Human Heme Oxygenase-1 (HO-1) receptor is mainly observed from residues Ala 234 (-0.916 kcal/mol), Ala237 (-0.255 kcal/mol), Val 248 (-0.353 kcal/mol), Phe 253 ( -0.789 kcal/mol), Val 256 (-1.018 kcal/mol), Leu260 (-0.734 kcal/mol), Arg342 (-1.58 kcal/mol), Leu353 (-2.364 kcal/mol), Ile356 (-1.749 kcal/mol), Ala537 (-0.749 kcal/mol), Leu 361 (-0.532 kcal/mol), Phe 373 (-0.48 kcal/mol), Phe 413 (0.40 kcal/mol), Asn 416 (-0.91 kcal/mol), Ile 417 (-0.583 kcal/mol), and Phe 420 (-2.729 kcal/mol).
Alternatively, the major favorable contribution of isovitexin compound to the catalytic binding site of human 5-lipoxygenase (5-LOX) receptor is chiefly observed from residues Phe 168 (-1.314 kcal/mol), Val 169 (-0.215 kcal/mol), Asn 171 ( -0.618 kcal/mol), Gln 340 ( -0.497 kcal/mol), Hid 344 ( -1.69 kcal/mol), HID 349 ( -0.532 kcal/mol), Ile 383 (-0.40 kcal/mol), Asn 515 (-0.39 kcal/mol), Ala 518 (-1.416 kcal/mol), Ala 522 (-0.224 kcal/mol), Ile525 (-0.646 kcal/mol), Pro 529 ( -0.328 kcal/mol), Pro 530 ( -0.691 kcal/mol), HIE 561( -0.662 kcal/mol), Ala 564 (-0.541 kcal/mol), Val 565 (-1.477 kcal/mol), and Ile525 (-1.221 kcal/mol).
Furthermore, the major favorable contribution of isovitexin compound to the catalytic binding site of Kelch-like ECH-associated protein (Keap1) receptor is predominantly observed from residues Tyr 305 (-3.468 kcal/mol), Arg 307 (-1.241 kcal/mol), Gln 308 (-0.261 kcal/mol), Ser 309 ( -0.381 kcal/mol), Ser 334 (-1.04 kcal/mol), Gly 335 (-0.618 kcal/mol), Leu 336 (-0.187 kcal/mol), Arg351 (-1.946 kcal/mol), Asn 358 (-0.796 kcal/mol), Asn 385 (-1.07 kcal/mol), Asn386 (-1.365 kcal/mol), Gly 433 (-0.55 kcal/mol), Gly 480 (-0.446 kcal/mol), and Ala 527 (-1.396 kcal/mol).
Finally, the major favorable contribution of isovitexin compound to the catalytic binding site of cyclooxygenase-2 (COX-2) receptor is predominantly observed from residues Val 57 (-1.456 kcal/mol), Hie 58 (-0.256 kcal/mol), Leu 61 (-0.863 kcal/mol), Ile 81 ( -0.249 kcal/mol), Tyr 84 (-0.685 kcal/mol), Val 85 (-1.899 kcal/mol), Ser 88 (-0.332 kcal/mol), Tyr 317 (-0.255 kcal/mol), Val 318 (-1.614 kcal/mol), Leu 321(-2.53 kcal/mol), Ser 322 (-0.892 kcal/mol), Tyr 324 (-1.929 kcal/mol), Phe 326 (-0.253 kcal/mol), Leu 328 (-0.677 kcal/mol), Val 492 (-2.027 kcal/mol), Gly 495 (-0.302 kcal/mol), Ala 496 (-1.385 kcal/mol), and Pro 497(-0.169 kcal/mol).
Per-residue decomposition plots showing the energy contributions to the binding and stabilization of isovitexin into catalytic binding site of Human Heme Oxygenase-1 (HO-1) A), human 5-lipoxygenase (5-LOX) B), Kelch-like ECH-associated protein (Keap1) C), and cyclooxygenase-2 (COX-2) D), Corresponding inter-molecular interactions are shown [a], [b], [c], [d].
In silico drug-likeness predictions
Tables 3 and 4 present the results of the assessment of the pharmacokinetic properties of the produced ligand. Because pharmacokinetic properties are predominantly responsible for therapeutic utilization, pharmacokinetic evaluation is considered the first screening step for developed drugs. molecules fit the logP and surface area ranges, the number of hydrogen donors and acceptors, and have a molecular weight of 500 g/mol or below. This entails following the Lipinski rule and the oral drugability property of the intended ligands.
LogP values less than 5 for every chemical in Table 3 indicate good absorption and penetration through cell membranes65. The number of bond acceptors (NHA) and donors (NHD) in the entire compound is determined by applying the rule of five, as suggested by Lipinski et al. (Table 4). Based on the “LogS prediction” of ~ 2.26 to ~ 2.78, all of the compounds were found to be ascetically soluble, and their synthetic accessibility (3.02–5.29) was within the easy synthetic accessibility range. All of the compounds, interestingly, did not vary from “the Lipinski rule of five,” indicating that each ligand might be used as a lead molecule in a future medicinal endeavor.
Conclusion
This study revealed the promising efficacy of A. santolina extract, fractions, and isolated compounds as antioxidant, anti-inflammatory, and neuroprotective therapies, which is clearly related to their chemical profile and supported by in vitro, in vivo, and in silico studies. The extract and fractions attenuated histopathological alterations in cerebral cortex against glutamate-induced neurotoxicity as well as downregulation of cox-2, IL-1B, and IL-10 gene expression. The isolated compound, isovitexin, showed the highest affinity for HO-1, 5-LOX, Keap1, and COX-2 in silico. This highlighted the ethnopharmacological importance of A. santolina as an herb used in traditional medicine treating neurological disorders. Therefore, in the sense of developing multi-targeted medications that combine several pharmacological activities having neuroprotective action, A. santolina and its constituents are regarded as useful candidates.
Data availability
All data generated or analyzed during this study are included in this published article and its supplementary information file.
Abbreviations
- ABTS:
-
2,2’-Azino-bis(3-ethylbenzthiazoline-6-sulfonic acid)
- AS:
-
Achillea santolina methanolic extract
- BF:
-
Butanol fraction
- COX-2:
-
Cyclooxygenase-2
- DW:
-
Dried weight
- FRAP:
-
Ferric reducing antioxidant power
- GAE:
-
Gallic acid equivalent
- HO-1:
-
Human Heme Oxygenase-1
- HPLC:
-
High performance liquid chromatography
- IC50 :
-
Half maximal inhibitory concentration
- Keap1:
-
Kelch-like ECH-associated protein
- 5-LOX:
-
5-Lipoxygenase
- MF:
-
Methylene chloride fraction
- QE:
-
Quercetin equivalent
- TE:
-
Trolox equivalent
- TFC:
-
Total flavonoid content
- TPC:
-
Total phenolic content
References
Atef, R. M., Fattah, I. O. A., Mahmoud, O. M., Abdel-Rahman, G. M. & Salem, N. A. Protective effects of Rosemary extract and/or Fluoxetine on monosodium Glutamate-induced hippocampal neurotoxicity in rat. Rom J. Morphol. Embryol. 62, 169. https://doi.org/10.47162/RJME.62.1.16 (2021).
Farag, O. M. et al. Metabolomic profiling and neuroprotective effects of purslane seeds extract against acrylamide toxicity in Rat’s brain. Neurochem Res. 46, 819–842. https://doi.org/10.1007/s11064-020-03209-6 (2021).
Khazaal, H. T. et al. Neuroprotective activity of Colocasia esculenta (L.) Schott leaves against monosodium glutamate-induced excitotoxicity in rats: phytochemical and molecular Docking study. Nat. Prod. Res. 1–9. https://doi.org/10.1080/14786419.2024.2340061 (2024).
Moharram, F. A. et al. Chemical characterization, neuroprotective effect, and in-silico evaluation of the petroleum ether extract of three palm tree species against glutamate-induced excitotoxicity in rats. Heliyon 10 (2024). https://doi.org/10.1016/j.heliyon.2024.e39207
Dief, A. E., Kamha, E. S., Baraka, A. M. & Elshorbagy, A. K. Monosodium glutamate neurotoxicity increases beta amyloid in the rat hippocampus: a potential role for Cyclic AMP protein kinase. Neurotoxicology 42, 76–82. https://doi.org/10.1016/j.neuro.2014.04.003 (2014).
Swamy, A. V. et al. Neuroprotective activity of Pongamia pinnata in monosodium glutamate-induced neurotoxicity in rats. Indian J. Pharm. Sci. 75, 657 (2013).
Zanfirescu, A. et al. A review of the alleged health hazards of monosodium glutamate. Compr. Rev. Food Sci. Food Saf. 18, 1111–1134. https://doi.org/10.1111/1541-4337.12448 (2019).
Bagyinszky, E. et al. Role of inflammatory molecules in the Alzheimer’s disease progression and diagnosis. J. Neurol. Sci. 376, 242–254. https://doi.org/10.1016/j.jns.2017.03.031 (2017).
Wu, Y. H. & Hsieh, H. L. Roles of Heme oxygenase-1 in neuroinflammation and brain disorders. Antioxidants 11, 923. https://doi.org/10.3390/antiox11050923 (2022).
Wu, J. et al. Screening and mechanistic study of antioxidant peptides from Bangia fusco-purpurea targeting the Keap1–Nrf2 pathway. Food Biosci. 59, 104122. https://doi.org/10.1016/j.fbio.2024.104122 (2024).
Saeidnia, S., Gohari, A., Mokhber-Dezfuli, N. & Kiuchi, F. A review on phytochemistry and medicinal properties of the genus Achillea. DARU J. Pharm. Sci. 19, 173 (2011).
Täckholm, V. Students’ Flora of Egypt. 3rd Ed. (Co-operative Printing Company, 1974).
Eissa, T., Palomino, O., Carretero, M. & Gómez-Serranillos, M. Ethnopharmacological study of medicinal plants used in the treatment of CNS disorders in Sinai Peninsula, Egypt. J. Ethnopharmacol. 151, 317–332. https://doi.org/10.1016/j.jep.2013.10.041 (2014).
Nemeth, E. & Bernath, J. Biological activities of Yarrow species (Achillea spp). Curr. Pharm. Des. 14, 3151–3167. https://doi.org/10.2174/138161208786404281 (2008).
Ardestani, A. & Yazdanparast, R. Antioxidant and free radical scavenging potential of Achillea santolina extracts. Food Chem. 104, 21–29. https://doi.org/10.1016/j.foodchem.2006.10.066 (2007).
Afshari, M., Rahimmalek, M. & Miroliaei, M. Variation in polyphenolic profiles, antioxidant and antimicrobial activity of different Achillea species as natural sources of antiglycative compounds. Chem. Biodivers. 15, e1800075. https://doi.org/10.1002/cbdv.201800075 (2018).
Almadiy, A. A., Nenaah, G. E., Assiuty, A., Moussa, B. A., Mira, N. M. & E. A. & Chemical composition and antibacterial activity of essential oils and major fractions of four Achillea species and their nanoemulsions against foodborne bacteria. LWT - Food Sci. Technol. 69, 529–537. https://doi.org/10.1016/j.lwt.2016.02.009 (2016).
Zaringhalam, J., Akbari, A., Tekieh, E., Manaheji, H. & Rezazadeh, S. Achillea santolina reduced serum IL-6 level and hyperalgesia during CFA-induced inflammation in male Wistar rats. J. Chin. Integr. Med. 12, 1180–1189. https://doi.org/10.3736/jcim20101211 (2010).
El-Shazly, A., Hafez, S. & Wink, M. Comparative study of the essential oils and extracts ofAchillea fragrantissima (Forssk.) Sch. Bip. and Achillea Santolina L.(Asteraceae) from Egypt. Pharmazie 59, 226–230 (2004).
Ibrahim, R. M., Abdel-Baki, P. M., Elmasry, G. F., El-Rashedy, A. A. & Mahdy, N. E. Combinative effects of Akarkara root-derived metabolites on anti-inflammatory and anti-alzheimer key enzymes: integrating bioassay-guided fractionation, GC-MS analysis, and in Silico studies. BMC Complement. Med. Ther. 23, 413. https://doi.org/10.1186/s12906-023-04210-6 (2023).
Swaminathan, G., Jupudi, S. & Ns, R. Tribulus terrestris Linn attenuates neurotoxicity induced by monosodium-glutamate: An in vivo evidence. Int. J. Pharm. Res. 13 https://doi.org/10.31838/ijpr/2021.13.01.342 (2021).
Parasuraman, S. & Raveendran, R. In Introduction to Basics of Pharmacology and Toxicology: Volume 3: Experimental Pharmacology: Research Methodology and Biostatistics. 45–63 (Springer, 2022).
Mohamed, S. M. et al. Vitis vinifera L. seed standardized extract; A promising therapeutic against metabolic syndrome induced by high-fat/high-carbohydrate diet and streptozotocin in rats. S. Afr. J. Bot. 167, 476–486 (2024). https://doi.org/10.1016/j.sajb.2024.02.044
Mohamed, S. M. et al. Maca roots: A potential therapeutic in the management of metabolic disorders through the modulation of metabolic biochemical markers in rats fed high-fat high-carbohydrate diet. J. Ethnopharmacol. 321, 117533. https://doi.org/10.1016/j.jep.2023.117533 (2024).
Bais, R. & Philcox, M. Approved recommendation of IFCC methods for the measurement of catalytic concentration of enzymes. VIII: IFCC method for lactate dehydrogenase (L-lactate: NAD + oxidoreductase, EC 1.1. 1.27). Eur. J. Clin. Chem. Clin. Biochem. 32, 639–655 (1994).
Ibrahim, R. M. et al. Metabolites profiling, in-vitro and molecular docking studies of five legume seeds for Alzheimer’s disease. Sci. Rep. 14, 19637. https://doi.org/10.1038/s41598-024-68743-7 (2024).
Mahdy, N. E., Abdel-Baki, P. M., El-Rashedy, A. A. & Ibrahim, R. M. Modulatory effect of Pyrus pyrifolia fruit and its phenolics on key enzymes against metabolic syndrome: Bioassay-guided approach, HPLC analysis, and in silico study. Plant. Foods Hum. Nutr. 1–7. https://doi.org/10.1007/s11130-023-01069-3 (2023).
Al-Rimawi, F. et al. HPLC analysis of chemical composition of selected Jordanian medicinal plants and their bioactive properties. Orient. J. Chem. https://doi.org/10.13005/ojc/340522 (2018).
Al-Ogaili, N. A., Al-Jaboury, I. S. & Hasan, Z. Y. M. Qualitative and quantitative Estimation of total and individual flavonoids from aerial parts of Achillia santolina grown in Iraq. Res. J. Pharm. Technol. 16, 287–293. https://doi.org/10.52711/0974-360X.2023.00052 (2023).
Singh, D., Hembrom, S. & Raj, A. Neuroprotective effect of flavonoids: A systematic review. J. Pharmacogn Phytochem. 8, 699–707 (2019).
Spagnuolo, C., Moccia, S. & Russo, G. L. Anti-inflammatory effects of flavonoids in neurodegenerative disorders. Eur. J. Med. Chem. 153, 105–115. https://doi.org/10.1016/j.ejmech.2017.09.001 (2018).
Zhu, L. H. et al. Luteolin reduces primary hippocampal neurons death induced by neuroinflammation. Neurol. Res. 33, 927–934. https://doi.org/10.1179/1743132811Y.0000000023 (2011).
Rezai-Zadeh, K. et al. Apigenin and Luteolin modulate microglial activation via Inhibition of STAT1-induced CD40 expression. J. Neuroinflammation. 5, 1–10. https://doi.org/10.1186/1742-2094-5-41 (2008).
Lutz, J. A., Carter, M., Fields, L., Barron, S. & Littleton, J. M. The dietary flavonoid Rhamnetin inhibits both inflammation and excitotoxicity during ethanol withdrawal in rat organotypic hippocampal slice cultures. Alcohol Clin. Exp. Res. 39, 2345–2353. https://doi.org/10.1111/acer.12896 (2015).
Park, S., Sapkota, K., Kim, S., Kim, H. & Kim, S. Kaempferol acts through mitogen-activated protein kinases and protein kinase B/AKT to elicit protection in a model of neuroinflammation in BV2 microglial cells. Br. J. Pharmacol. 164, 1008–1025. https://doi.org/10.1111/j.1476-5381.2011.01389.x (2011).
Suganthy, N., Devi, K. P., Nabavi, S. F., Braidy, N. & Nabavi, S. M. Bioactive effects of Quercetin in the central nervous system: focusing on the mechanisms of actions. Biomed. Pharmacother. 84, 892–908. https://doi.org/10.1016/j.biopha.2016.10.011 (2016).
De Souza, L. A., Tavares, W. M., Lopes, A. P. M., Soeiro, M. M. & De Almeida, W. B. Structural analysis of flavonoids in solution through DFT 1H NMR chemical shift calculations: Epigallocatechin, Kaempferol and Quercetin. Chem. Phys. Lett. 676, 46–52. https://doi.org/10.1016/j.cplett.2017.03.038 (2017).
Sevindik, H. G., Güvenalp, Z., Yerdelen, K. Ö., Yuca, H. & Demirezer, L. Ö. The discovery of potential anticholinesterase compounds from Achillea millefolium L. Ind. Crops Prod. 76, 873–879. https://doi.org/10.1016/j.indcrop.2015.05.088 (2015).
Mok, S. Y., Kim, H. M. & Lee, S. Isolation of Astragalin from flowers of Rhododendron mucronulatum for. Albiflorum. Hortic. Environ. Biotechnol. 54, 450–455. https://doi.org/10.1007/s13580-013-0144-5 (2013).
Choo, C., Sulong, N., Man, F. & Wong, T. Vitexin and isovitexin from the leaves of Ficus deltoidea with in-vivo α-glucosidase Inhibition. J. Ethnopharmacol. 142, 776–781. https://doi.org/10.1016/j.jep.2012.05.062 (2012).
Attiq, A., Jalil, J., Husain, K., Mohamad, H. F. & Ahmad, A. Luteolin and apigenin derived glycosides from Alphonsea elliptica abrogate LPS-induced inflammatory responses in human plasma. J. Ethnopharmacol. 275, 114120. https://doi.org/10.1016/j.jep.2021.114120 (2021).
Mukhopadhyay, N., Shukla, A., Makhal, P. N. & Kaki, V. R. Natural product-driven dual COX-LOX inhibitors: Overview of recent studies on the development of novel anti-inflammatory agents. Heliyon 9 https://doi.org/10.1016/j.heliyon.2023.e14569 (2023).
Al-Hindawi, M. K., Al-Deen, I. H., Nabi, M. H. & Ismail, M. A. Anti-inflammatory activity of some Iraqi plants using intact rats. J. Ethnopharmacol. 26, 163–168. https://doi.org/10.1016/0378-8741(89)90063-9 (1989).
Al-Awwadi, N. Acute and chronic hypoglycaemic effect of Achillea santolina aqueous leaves extract. Int. J. Med. Plants Res. 2, 129–134 (2013).
El-Nashar, H. A. et al. Neuroprotective effect of artichoke-based nanoformulation in sporadic Alzheimer’s disease mouse model: focus on antioxidant, anti-inflammatory, and amyloidogenic pathways. Pharmaceuticals 15, 1202. https://doi.org/10.3390/ph15101202 (2022).
Far, B. F., Behzad, G. & Khalili, H. Achillea millefolium: mechanism of action, Pharmacokinetic, clinical drug-drug interactions and tolerability. Heliyon https://doi.org/10.1016/j.heliyon.2023.e22841 (2023).
Rahman, M. M. et al. Role of phenolic compounds in human disease: current knowledge and future prospects. Molecules 27, 233. https://doi.org/10.3390/molecules27010233 (2021).
Hadidi, M., Liñán-Atero, R., Tarahi, M., Christodoulou, M. C. & Aghababaei, F. The potential health benefits of Gallic acid: therapeutic and food applications. Antioxidants 13, 1001. https://doi.org/10.3390/antiox13081001 (2024).
Kelidari, M., Abedi, F., Hayes, A. W., Jomehzadeh, V. & Karimi, G. The protective effects of Protocatechuic acid against natural and chemical toxicants: cellular and molecular mechanisms. Naunyn Schmiedebergs Arch. Pharmacol. 397, 5597–5616. https://doi.org/10.1007/s00210-024-03072-0 (2024).
Al-Khayri, J. M. et al. Flavonoids as potential anti-inflammatory molecules: A review. Molecules 27, 2901. https://doi.org/10.3390/molecules27092901 (2022).
Jazvinšćak Jembrek, M., Oršolić, N., Mandić, L., Sadžak, A. & Šegota, S. Anti-oxidative, anti-inflammatory and anti-apoptotic effects of flavonols: targeting Nrf2, NF-κB and p53 pathways in neurodegeneration. Antioxidants 10, 1628. https://doi.org/10.3390/antiox10101628 (2021).
Almatroudi, A. et al. Effects and mechanisms of Kaempferol in the management of cancers through modulation of inflammation and signal transduction pathways. Int. J. Mol. Sci. 24, 8630. https://doi.org/10.3390/ijms24108630 (2023).
Lv, H. et al. Isovitexin exerts anti-inflammatory and anti-oxidant activities on lipopolysaccharide-induced acute lung injury by inhibiting MAPK and NF-κB and activating HO-1/Nrf2 pathways. Int. J. Biol. Sci. 12, 72. https://doi.org/10.7150/ijbs.13188 (2016).
Lee, W., Ku, S. K. & Bae, J. S. Vascular barrier protective effects of orientin and Isoorientin in LPS-induced inflammation in vitro and in vivo. Vasc Pharmacol. 62, 3–14. https://doi.org/10.1016/j.vph.2014.04.006 (2014).
Yuan, L. et al. Isoorientin attenuates lipopolysaccharide-induced pro-inflammatory responses through down-regulation of ROS-related MAPK/NF-κB signaling pathway in BV-2 microglia. Mol. Cell. Biochem. 386, 153–165. https://doi.org/10.1007/s11010-013-1854-9 (2014).
Abdallah, B. M., Rajendran, P. & Ali, E. M. Potential treatment of dermatophyte Trichophyton rubrum in rat model using topical green biosynthesized silver nanoparticles with Achillea Santolina extract. Molecules 28, 1536. https://doi.org/10.3390/molecules28041536 (2023).
Hajihasani, M. M., Soheili, V., Zirak, M. R., Sahebkar, A. & Shakeri, A. Natural products as safeguards against monosodium glutamate-induced toxicity. Iran. J. Basic. Med. Sci. 23, 416. https://doi.org/10.22038/IJBMS.2020.43060.10123 (2020).
Shivasharan, B., Nagakannan, P., Thippeswamy, B. & Veerapur, V. Protective effect of Calendula officinalis L. flowers against monosodium glutamate induced oxidative stress and excitotoxic brain damage in rats. Ind. J. Clin. Biochem. 28, 292–298. https://doi.org/10.1007/s12291-012-0256-1 (2013).
Gonzalez Caldito, N. Role of tumor necrosis factor-alpha in the central nervous system: A focus on autoimmune disorders. Front. Immunol. 14, 1213448. https://doi.org/10.3389/fimmu.2023.1213448 (2023).
Hasanin, M., Hashem, A. H., El-Rashedy, A. A. & Kamel, S. Synthesis of novel heterocyclic compounds based on dialdehyde cellulose: characterization, antimicrobial, antitumor activity, molecular dynamics simulation and target identification. Cellulose 28, 8355–8374. https://doi.org/10.1007/s10570-021-04063-7 (2021).
Machaba, K. E., Mhlongo, N. N. & Soliman, M. E. Induced mutation proves a potential target for TB therapy: a molecular dynamics study on LprG. Cell. Biochem. Biophys. 76, 345–356. https://doi.org/10.1007/s12013-018-0852-7 (2018).
Pan, L. & Patterson, J. C. Molecular dynamics study of Zn (aβ) and Zn (aβ) 2. PLoS One. 8, e70681. https://doi.org/10.1371/journal.pone.0070681 (2013).
Richmond, T. J. Solvent accessible surface area and excluded volume in proteins: analytical equations for overlapping spheres and implications for the hydrophobic effect. J. Mol. Biol. 178, 63–89. https://doi.org/10.1016/0022-2836(84)90231-6 (1984).
Cournia, Z., Allen, B. & Sherman, W. Relative binding free energy calculations in drug discovery: recent advances and practical considerations. J. Chem. Inf. Model. 57, 2911–2937. https://doi.org/10.1021/acs.jcim.7b00564 (2017).
Wu, C. Y. & Benet, L. Z. Predicting drug disposition via application of BCS: transport/absorption/elimination interplay and development of a biopharmaceutics drug disposition classification system. Pharm. Res. 22, 11–23. https://doi.org/10.1007/s11095-004-9004-4 (2005).
Funding
Open access funding provided by The Science, Technology & Innovation Funding Authority (STDF) in cooperation with The Egyptian Knowledge Bank (EKB).
Author information
Authors and Affiliations
Contributions
P.M. A.: Conceptualization, data curation, formal analysis, investigation, resources, methodology, resources, writing-original draft, writing, review, and editing. N.E.M.: Conceptualization, data curation, formal analysis, investigation, resources, methodology, resources, writing-original draft, writing, review, and editing. R.M.I.: Conceptualization, data curation, formal analysis, investigation, resources, methodology, resources, writing-original draft, writing, review, and editing. S.A.E: Conceptualization, data curation, formal analysis, investigation, resources, methodology, resources, writing-original draft, writing, review, and editing. S.E.A.: Conceptualization, data curation, formal analysis, investigation, resources, methodology, resources, writing-original draft, writing, review, and editing. M.A.I.: Conceptualization, data curation, formal analysis, investigation, resources, methodology, resources, writing-original draft, writing, review, and editing. M.S.K.: Conceptualization, data curation, formal analysis, investigation, resources, methodology, resources, writing-original draft, writing, review, and editing. A.A.E.: Data curation, formal analysis, investigation, resources, software, methodology, writing-original draft, writing, review, and editing. S.R.E.: Conceptualization, data curation, formal analysis, investigation, resources, methodology, resources, writing-original draft, writing, review, and editing.
Corresponding author
Ethics declarations
Competing interests
The authors declare no competing interests.
Ethics declarations
Collection of the plant material, complied with relevant institutional, national, and international guidelines and legislation. The implemented experimental methodology was strictly adhered to the requirements established in the Guide for the Care and Use of Laboratory Animals and the Arrive guidelines. The study was approved by Cairo University’s Institutional Animal Care and Use Committee (IACUC) (Vet CU 01122022581).
Additional information
Publisher’s note
Springer Nature remains neutral with regard to jurisdictional claims in published maps and institutional affiliations.
Electronic supplementary material
Below is the link to the electronic supplementary material.
Rights and permissions
Open Access This article is licensed under a Creative Commons Attribution 4.0 International License, which permits use, sharing, adaptation, distribution and reproduction in any medium or format, as long as you give appropriate credit to the original author(s) and the source, provide a link to the Creative Commons licence, and indicate if changes were made. The images or other third party material in this article are included in the article's Creative Commons licence, unless indicated otherwise in a credit line to the material. If material is not included in the article's Creative Commons licence and your intended use is not permitted by statutory regulation or exceeds the permitted use, you will need to obtain permission directly from the copyright holder. To view a copy of this licence, visit .Open Accesshttp://creativecommons.org/licenses/by/4.0/.
About this article
Cite this article
Abdel-Baki, P.M., Mahdy, N.E., Ibrahim, R.M. et al. Phytochemical analysis and neuroprotective potential of Achillea santolina L. fractions. Sci Rep 15, 16070 (2025). https://doi.org/10.1038/s41598-025-98887-z
Received:
Accepted:
Published:
Version of record:
DOI: https://doi.org/10.1038/s41598-025-98887-z













