Abstract
Non-structural protein (NS1) derived from influenza A virus is a potent immune evasion protein capable of enhancing translation of nucleoside-modified mRNA via host gene expression inhibition (HGEI) effect. In this study, we show that the HGEI effect on NS1 transfected cells reduces de novo synthesis and polyadenylation of host RNA. Co-delivering NS1 mRNA also enhances translation of non-inflammatory nucleoside-modified and HPLC-purified mRNA in NIH3T3 cells. Co-delivering NS1 mRNA also enhances translation of nucleoside-modified mRNA in DCs by 100% based on GFP expression, but completely inhibits cytokine induced maturation of primary human dendritic cells (DCs). Co-delivering NS1 mRNA also significantly enhances in vivo translation of naked mRNA via intramuscular route with transgene expression persisting for 12 days. As a proof of concept to mimic natural viral infection, when mRNAs encoding NS1 and interferon alpha were co-delivered, translation inhibition of the reporter gene was rescued both in vitro and in vivo. Using ovalbumin as a model antigen, we show that humoral response in C57BL/6 mice was enhanced when naked mRNAs encoding ovalbumin, NS1 and IFN were delivered together via intramuscular route. These novel properties of NS1 have the potential to impact mRNA therapeutics in significant ways.
Introduction
The significant progress of in vitro transcribed (IVT) messenger RNA (mRNA) therapeutics can be attributed to improved mRNA translation efficiencies through innovative delivery systems (e.g. nanoparticle complexes1,2,3,4 and microneedles5,6 as well as improved purity and quality of the mRNA transcript (e.g. structural and sequence optimization7, HPLC purification8,9. Notably, the broad adoption of mRNA in the biomedical field beyond vaccination application was facilitated by reduction of mRNA’s inflammatory capacity through the use of nucleoside-modified mRNAs. Nucleoside-modified mRNA, i.e. IVT mRNA transcribed with modified nucleotides such as triphosphates of pseudouridine (Ψ), methyl-5-cytidine (m5C) and N1-methyl pseudouridine (N1mΨ), can efficiently avoid intracellular RNA sensors of the innate immune system such as protein kinase RNA-activated (PKR)10. While incorporation of modified nucleosides both reduces innate immune activation and increases translation of mRNA, residual induction of type I interferons (IFNs) and proinflammatory cytokines remains due to presence of contaminants, including double-stranded RNA, in nucleoside-modified mRNA. Removal of these non-coding double stranded RNA fragments by high performance liquid chromatography (HPLC) results in the gold standard (in terms of translation efficiency) for mRNA that does not induce IFNs and inflammatory cytokines9.
Given the significant impact that nucleoside-modified mRNA has on the field, the concept of immune evasion is an attractive proposition11. We and others have explored this proposition, to varying success, through the co-delivery of small molecules12 and mRNA encoding immune evasion protein derived from prominent viruses such as Vaccinia virus, Hepatitis C virus as well as Influenza A virus (IAV)13,14,15. Amongst these active immune evasion studies, only IAV derived non-structural protein 1 (NS1) has been shown to enhance the translation of not only unmodified mRNA, but also single (ψ) and double (ψ + m5C) modified mRNA16. The ability of immune evasion proteins to enhance unmodified mRNA translation are not inconceivable since they are nature-inspired molecules designed to inhibit cell’s innate immune response against exogenously delivered nucleic acids by targeting pattern recognition receptors such as toll-like receptors (TLRs), retinoic acid-inducible gene-I-like (RIG-I) receptors and PKR17. However, NS1 enhancing translation of nucleoside-modified mRNA is somewhat counterintuitive because it should exert no significant effect if the latter does not or minimally trigger innate immune responses. Nevertheless, as we have shown previously, the key mechanism responsible for this remarkable ability is the host gene expression inhibition (HGEI) effect16, an established immune evasion mechanism of IAV that involves suppression of pre-mRNA polyadenylation via NS1 binding to the cleavage and polyadenylation specificity factor 30kda (CPSF30)18.
In this study, we show that NS1-induced HGEI effect on NS1-transfected cells reduces de novo synthesis and polyadenylation of host RNA without significant blockage to export of host RNA from the nucleus to the cytoplasm. We also show, as a proof of concept, that an immune evasion protein exemplified by NS1 can further enhance translation efficiency of mRNA gold standard, i.e. the completely “immune silent” mRNA that does not trigger any innate immune responses through both nucleoside-modification and HPLC purification. NS1 also significantly enhances translation of nucleoside-modified mRNA in primary human dendritic cells (DC) but inhibited DC maturation very efficiently. Furthermore, NS1 is able to significantly enhance mRNA translation kinetics for up to 12 days when co-delivered with a transgene via intramuscular route. Last but not the least, we demonstrate a novel approach to humoral vaccination by co-delivering NS1 mRNA with mRNAs encoding ovalbumin and interferon-alpha (IFN), the most potent RNA translation inhibitor. This nature inspired yet contrarian approach harnesses the potency of NS1 immune evasion mechanisms which influenza A virus relies on for survival during early stages of infection. We show that co-delivery of NS1 not only rescues pro-inflammatory cytokines mediated inhibition of mRNA translation, but also further enhances mRNA translation in vitro and in vivo.
Lastly, using ovalbumin as a model antigen, we show as a proof of concept that humoral response in C57BL/6 mice was enhanced when naked mRNAs encoding ovalbumin, NS1 and IFN were delivered together via intramuscular route. Our study affirms the impact of immune evasion concepts in mRNA therapeutics and highlights the potential contribution of NS1 in advancing mRNA therapeutics.
Results
We conducted a preliminary screen of various NS1 mRNAs cloned in our previous study and identified NS1-PR8S as the one with the highest host gene expression inhibition (HGEI) effect on HepG2 (Supplementary Figure S1) based on inhibition of plasmid GFP expression of transfected cells. NS1-PR8S (NS1 with HGEI function, abbreviated as PR8S) is a well-established knocked-in mutant (S103F and I106M) of its wild type PR8 (NS1 without HGEI, abbreviated as PR8) derived from strain A/Puerto Rico/8/1934 (H1N1). Both PR8 and PR8S have been applied in many previous studies including one of our own16.
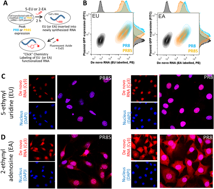
Analysis of de novo RNA synthesis of PR8 and PR8S transfected cells. (A) De novo RNA synthesis tracking scheme. (B) Quantitative analysis of de novo RNA synthesis in NS1 transfected NIH 3T3 cells by flow cytometry. Cells were co-transfected with plasmid GFP and either PR8 or PR8S mRNA. 40 h post transfection, cells were pulsed with either 5-ethynyl uridine (EU) or 2-ethynyl adenosine (EA) for 2 h. Cells were washed, labeled with Cy3-azide via click chemistry and analyzed by flow cytometry. Blue histograms denote cells transfected with pGFP + mPR8, orange histograms denote cells transfected with pGFP + mPR8S. Black histograms denote unstained/non-transfected controls. Experiments were independently repeated three times with the same outcome. (C) and (D) Qualitative analysis of de novo RNA synthesis in NS1 transfected NIH3T3 cells with confocal microscopy. Cells were transfected in chamber slides with nucleoside modified PR8 or PR8S mRNA. At the peak of PR8 or PR8S mRNA translation (~ 18 h), cells were pulsed for 2 h with either (C). 5-ethynyl uridine (EU) or (D). 2-ethynyl adenosine (EA). Cells were then washed, fixed and permeabilized and incorporated EU/EA was labelled with Cy3-azide via click chemistry. Cells were then stained, mounted and analysed with confocal microscopy. Small panels: Red (Cy3) fluorescence represents de novo RNA synthesized in cells under the influence of PR8 or PR8S protein. Blue (DAPI) fluorescence represents cell nuclei. Large panels: Magnified merged (Cy3 and DAPI) images from respective small panels. Experiments were independently repeated twice with the same outcome.
PR8S via HGEI reduces de novo synthesis of endogenous RNA
We co-transfected NIH-3T3 cells with both plasmid GFP and NS1 mRNA (PR8 or PR8S) and measured total de novo RNA synthesis of the transfected cells at peak plasmid GFP expression (40 h post transfection). De novo RNA synthesis is performed by pulsing transfected cells with either 5-ethynyl uridine (EU) or 2-ethynyl adenosine (EA) for 2 h and then measure their incorporation with Cy3-azide via click chemistry (Fig. 1A). HGEI effect on de novo RNA synthesis was quantified by comparing Cy3-labeled EU incorporated into RNA of transfected cells (during the 2 h incubation). As shown in Fig. 1B (y-axes histograms), in both EA and EU groups HGEI was verified by a lower expression of plasmid GFP co-delivered with PR8S mRNA transfected cells compared to that co-delivered with PR8 mRNA. PR8S transfected cells were also found to have lower EU and EA incorporation (Fig. 1B, x-axes histograms) compared to PR8 transfected cells indicating that HGEI exerted an inhibitory effect on de novo RNA synthesis. Notably, x-axis histograms of PR8S transfected EA treated cells were more leftward displaced than compared to that of PR8S transfected EU treated cells, indicating that PR8S inhibited EA incorporation to a greater extent compared to EU. As adenosine is not only found in the mRNA transcript, but also exclusively and in contiguous arrangement in the poly(A) tail, the greater reduction of Cy3 fluorescence observed in EA labeled cells could be attributed to reduced polyadenylation of endogenous RNA transcripts. This is consistent with the major mechanism of HGEI, i.e. suppression of pre-mRNA polyadenylation via cleavage and polyadenylation specificity factor 30kda (CPSF30)19 that is engendered by PR8S but not PR8.
Quantitative flow cytometry results of EU/EA labeled cells were consistent with qualitative confocal microscope observations (Fig. 1C and D). Cy3 fluorescence from both EU and EA labeled de novo synthesized RNA were visually lower in PR8S transfected cells compared to PR8, reflecting a lower transcription of host genes. In addition, EU labeling was observed only in the nucleus while EA labeling was observed in both the nucleus and the cytoplasm. We confirmed that the lack of EU labeled RNA in the cytoplasm was because of insufficient time provided to allow for their cytoplasmic export (Supplementary Figure S2) since cells were analyzed immediately after 2 h EU pulse. Hence, the confinement of EU labeled RNA in the nucleus observed in Fig. 1C was because of incorporation of EU into newly transcribed RNA that had insufficient time to translocate into the cytoplasm. The presence of EA labeled RNA in the cytoplasm was likely due to incorporation of EA occurring in post-transcriptional modifications of fully transcribed RNA and had enough time to be exported out of the nucleus during the 2 h EA pulse.
NS1 with HGEI enhances translation of HPLC purified and nucleoside-modified RNA
As shown in Fig. 2, HPLC purified + nucleoside-modified luciferase mRNA co-delivered with HPLC purified + nucleoside-modified PR8S mRNA produced higher translation compared to HPLC purified + nucleoside-modified GFP control. The dose dependent manner of translation enhancement is observed by a higher fold increase mediated by a higher PR8S dose (Fig. 2B), suggesting that enhancement was due to PR8S. This is the first demonstration of translation enhancement of non-inflammatory mRNA (HPLC purified + nucleoside-modified mRNA). The ability of an immune evasion protein to enhance translation of mRNA that is completely immune silent re-affirmed the novelty and potency of NS1.
NS1 engendering HGEI enhanced translation of HPLC purified nucleoside-modified mRNA. IVT mRNAs (luciferase, GFP and PR8S) were transcribed, capped and HPLC purified as described in the method section. (A) NIH 3T3 cells were co-transfected in 96 well plates with 40 ng of mRNA encoding NS1 or GFP and luciferase (PR8S + LUC or GFP + LUC) at the indicated mass ratios. Luciferase expression based on relative lights units (RLU) was assayed 18 h post transfection. Results shown were averaged luciferase expression from two independently repeated experiments (N = 2), six replicates per group (n = 6). (B) Fold increase in luciferase (numerical ratio of RLU of PR8S + LUC divided by RLU of GFP + LUC) evaluated at PR8S: LUC ratios of 4:1, 1:1 and 1:4, respectively.
PR8S enhanced translation of nucleoside-modified mRNA and inhibited cytokine cocktail mediated maturation of primary human DC in vitro
As shown in Fig. 3, immature primary human dendritic cells (immature DCs) transfected with nucleoside-modified PR8S + GFP mRNAs (ΨPR8S + ΨGFP) expressed higher levels of GFP compared to control (ΨLuc + ΨGFP). Mean fluorescence intensity of the former was twice that of the latter (Supplementary Figure S3). This is the first demonstration of translation enhancement of nucleoside-modified mRNA in primary human DC by an immune evasion protein. Mature primary human dendritic cells (mature DCs) were obtained by overnight treatment of nucleoside-modified mRNA transfected immature DCs with cytokine cocktail (IL-1β, TNF-α, IL-6, PGE2). As shown in Fig. 3, NS1 itself did not induce DC maturation as histograms (gray and orange outlines) of “ΨPR8S + ΨGFP immature” and “ΨLuc + ΨGFP immature” completely overlapped for all assayed markers (MHC-II, CD11c, CD80, CD83, CD86). Upon overnight cytokine cocktail treatment, maturation markers (CD80, CD83 and CD86) of “ΨLuc + ΨGFP mature” (positive control) were clearly upregulated compared to negative control (“ΨLucΨGFP immature”) as indicated by right shift of solid green histograms versus orange outline histograms. On the other hand, maturation markers of “ΨPR8S + ΨGFP mature” were significantly inhibited as indicated by solid blue histograms that remains largely overlapped with histograms (gray and orange outlines), that denote negative controls (“ΨLuc + ΨGFP immature” and “ΨPR8S + ΨGFP immature”).
Maturation of NS1 transfected primary human dendritic cells. Primary human immature DCs were electroporated with ΨLuc + ΨGFP or ΨPR8S + ΨGFP at 1:1 ratio. Some immature transfected DCs were matured overnight with cytokine cocktail as indicated. After 24 h incubation, DCs were non-enzymatically detached, stained with indicated antibodies and analyzed by flow cytometry. Red histogram: Non-transfected control; Gray and orange outlined histograms (immature transfected DCs not treated with cytokines); Blue and green solid histograms (mature transfected DCs treated with cytokines).
Intramuscular co-delivery of NS1 mRNA enhanced mRNA translation and significantly prolonged expression kinetics
Mice were intramuscularly injected with co-formulations composing of PR8S mRNA (4 µg) and Luc mRNA (4–8 µg) in unmodified naked format and luciferase expression kinetics was followed. As shown in Fig. 4, initial mean luciferase expression (5 h post injection) of P4L4 (4 µg PR8S + 4 µg Luc) and P4L8 (4 µg PR8S + 8 µg Luc) groups were higher than their corresponding control groups G4L4 (4 µg GFP + 4 µg Luc) and G4L8 (4 µg GFP + 8 µg Luc), respectively. Mean luciferase expression of both G4L4 and G4L8 groups decreased to background on day 4 while that of P4L4 group was sustained through day 9. Interestingly, the mean luciferase expression of P4L8 group rose slightly until day 2 and was sustained at a much higher level through day 11.
Evaluation of PR8S in vivo efficacy via intramuscular injection. ICR mice (n = 8 per group, N > 2) were intramuscularly injected with 4 µg of unmodified mRNA encoding PR8S (P) or GFP (G), together with 4–8 µg of mRNA encoding luciferase (L) denoted, respectively, as P4L4, P4L8, G4L4 and G4L8. Non-treated (NT) group was injected with buffer without mRNA. Bioluminescence was assayed by IVIS 5 h after injection and daily thereafter until signals dropped to background. (A) For each group one representative image was shown per time point until bioluminescence was undetectable. (B) Expression kinetics based on bioluminescence. Results were shown as mean \(\:\pm\:\) SEM. Experiment was independently repeated three times with the same outcome. Results from one representative experiment was shown.
NS1 rescues translation inhibition of co-delivered transgene mediated by IFN, IL1-β and IL-6
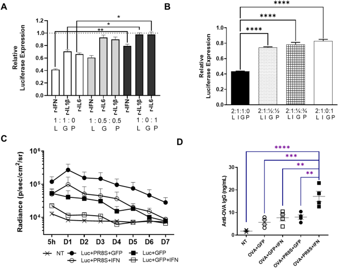
Given NS1’s nature-inspired role in facilitating translation of viral genes despite potent initial interferon-alpha (IFN) host cell response, we hypothesize that co-delivery of PR8S mRNA can help overcome IFN mediated translation inhibition. We first investigated the impact of PR8S on mRNA translation in presence of pro-inflammatory cytokines in vitro. Mouse myoblast cells (C2C12) were transfected with nucleoside modified mRNAs encoding luciferase and PR8S (or GFP to vary PR8S dose), followed by treatment with recombinant IFN-α, IL-1β or IL-6 supplemented at their respective optimized concentrations. We applied nucleoside modified mRNAs to minimize RNA triggered innate immune responses so that effects of the cytokines could be better characterized. Recombinant IL-1β and IL-6 which are also potent pro-inflammatory cytokines often applied as adjuvant to induce DC maturation20 were included as additional positive controls. To ensure that PR8S was working, we confirmed that in both cytokine treated and non-treated groups, translation of luciferase mRNA were enhanced by co-delivery of PR8S in a dose dependent manner (Supplementary Figure S4). We also want to highlight that this is the first time we observe an order of magnitude translation enhancement of nucleoside modified mRNAs via co-delivery of NS1 mRNA, which has been insofar achieved only in unmodified format in all of our previous publications13,16,21. As shown in Fig. 5A, translation inhibition as measured by relative luciferase expression between cytokine treated and non-treated cells were reduced in a PR8S dose dependent manner. The lowest relative luciferase expression by r-IFN treated cells accurately reflected the potency of IFN on mRNA translation inhibition. Notably, translation inhibition mediated by r-IL-1β and r-IL-6 were almost completely rescued. To evaluate whether this approach is viable in vivo, C2C12 cells were directly co-transfected with nucleoside modified mRNA encoding luciferase (L), IFN (I), PR8S (P) and/or GFP (P). As shown in Fig. 5B, we observed similar reduction in translation inhibition consistent with what was observed in Fig. 5A. These results encouraged us to continue with in vivo characterization.
NS1 rescues in vivo translation inhibition of transgene from co-delivered interferon-alpha (IFN) mRNA
Mice were intramuscularly injected with mRNAs encoding luciferase and PR8S, together with either GFP (Luc + PR8S + GFP) or IFN (Luc + PR8S + IFN) mRNA. As base line controls, mice were intramuscularly injected with dose matched mRNA encoding luciferase with either GFP (Luc + GFP) or IFN (Luc + GFP + IFN) mRNA. As shown in Fig. 5C, luciferase expression was inhibited by co-administration of IFN mRNA without PR8S mRNA (i.e. Luc + GFP > > Luc + GFP + IFN) as peak luciferase expression of Luc + GFP + IFN group was only slightly higher than background. However, co-delivery of IFN mRNA with PR8S mRNA (Luc + PR8S + IFN) not only rescued but also slightly enhanced luciferase expression above base line (i.e. Luc + PR8S + IFN > Luc + GFP). Nevertheless, translation was only partially rescued as luciferase expression was not restored to levels achieved using co-delivery of PR8S mRNA without IFN mRNA (i.e. Luc + PR8S + GFP > Luc + PR8S + IFN).
Co-delivered NS1 and interferon-alpha (IFN) mRNAs improves antigen specific humoral response in a prophylactic vaccination model
Co-delivery of IFN and PR8S mRNAs to elicit antigen specific humoral responses was evaluated using chicken ovalbumin (OVA) as a model of antigen. C57Bl/6 mice were intramuscularly injected twice, seven days apart. Seven days after the second injection, sera were collected for anti-OVA IgG analysis. We observed the highest and statistically significant anti-OVA IgG titer from OVA + PR8S + IFN group (Fig. 5D). Notably, the mean anti-OVA IgG titer of the OVA + PR8S + GFP group was similar to both OVA + GFP and OVA + GFP + IFN groups even though transgene expression of the former is significantly higher as previously observed in Fig. 5C (LUC + PR8S + GFP > > LUC + GFP > LUC + GFP + IFN). The lack of positive correlation between high antigen expression and high anti-OVA IgG titers was not unexpected given that adaptive immune response is a non-linear process and as an immune-evasion protein NS1 is capable of suppressing DC maturation (Fig. 3). Overall, our results show as a proof of concept that with the application of NS1, it is possible for mRNA vaccines to be co-delivered with IFN mRNA as an adjuvant without significant translation inhibition.
(A) C2C12 cells (n=5) were seeded in 24 well plates and co-transfected with Ψ modified mRNAs encoding luciferase (L) , GFP (G) and PR8S (P) at mass ratios L G P = 1 : (1−ε): ε (where ε is 0, 0.5 or 1) . 4 h after mRNA complexes were added, cells were treated with cytokines supplemented media at non-toxic concentrations IFN-β (50ng/mL), IL-1β (1ng/mL) or IL-6 (1ng/mL) for 18 h followed by luciferase assay. Cell viability of all groups were similar (Supplementary Figure S5). Results were normalized by luciferase expression of non-treated cells and reported as relative luciferase expression representing extent of translation inhibition by cytokines. Results were presented as the mean SEM. (B) C2C12 cells (n=5) were co-transfected with Ψ modified mRNAs encoding luciferase (L), IFN-α (I), GFP (G) and PR8S (P) at mass ratios L I G P = 2 : 1 : (1−ε): ε (where ε is 0, 0.5, 0.75 or 1). Control cells for each mass ratio were similarly transfected with G replacing I i.e. L G G P = 2 : 1: (1−ε) : ε. Luciferase expression was measured 18h later. Cell viability of all groups were similar (Supplementary Figure S5). Results were presented as the mean SEM. (C) C57Bl/6 Mice (n=8) were intramuscularly injected with 8 µg Luc mRNA, together with 8 µg GFP mRNA (Luc+GFP), 4 µg GFP mRNA + 4 µg IFN-α mRNA (Luc+GFP+IFN), 4 µg GFP mRNA + 4 µg PR8S mRNA (Luc+PR8S+GFP), or 4 µg PR8S mRNA + 4 µg IFN-α mRNA (Luc+PR8S+IFN). Non-treated (NT) group was injected with buffer without mRNA. Bioluminescence was assayed by IVIS 5 h after injection and once daily thereafter. Results were presented as the mean SEM. (D) C57Bl/6 Mice (n=4) were intramuscularly injected twice (7 days apart) with 8 µg OVA mRNA, together with either 8 µg GFP mRNA (OVA+GFP), 4 µg GFP mRNA + 4 µg IFN-α mRNA (OVA+GFP+IFN), 4 µg PR8S mRNA + 4 µg GFP mRNA (OVA+PR8S+GFP), 4 µg PR8S mRNA + 4 µg IFN-α mRNA (OVA+PR8S+IFN). Non-treated (NT) group was injected with buffer without mRNA. 7 days after the second injection, blood was collected by cardiac puncture and anti-OVA IgG titers were quantified by ELISA. Results were presented as the mean SEM with individual values shown.
Discussion
Recognizing the potency of NS1 in facilitating translation of highly immunogenic viral genes, our group pioneered the co-delivery of mRNA encoding IAV derived NS1 to enhance mRNA translation with very encouraging results16. Notably, we reported that co-delivered NS1 would allow a wide range of cells to translate unmodified mRNA more efficiently than nucleoside modified mRNA in vitro, thereby realizing the notion of achieving the performance of nucleoside modified mRNA at the cost of unmodified mRNA. NS1 has also been recently shown to be the most effective immune evasion protein for mRNA translation enhancement14. Importantly, we also illustrated that co-delivered NS1 could enhance translation of nucleoside-modified mRNA in vitro in primary melanocytes and keratinocytes derived from patient biopsy. The main mechanism of action for translation enhancement, as we have previously explained, is due to NS1’s host gene expression inhibition (HGEI) function16.
The proof for HGEI function has always been a measurable reduction of plasmid expression, such as luciferase or GFP protein, in NS1 expressing cells16,17. While these experiments can show the HGEI effect (Supplementary Figure S1), it is still uncertain in the context of mRNA transfection, whether host RNAs will be transcribed normally (and then blocked from translation) or whether they will be transcribed less because both instances will result in lower protein expression. In this study, we show that HGEI effect on cells transfected with PR8S mRNA leads to a reduction of RNA synthesis (Fig. 1C) and polyadenylation (Fig. 1D) of host RNA with no complete blockage to the translocation of host RNA from the nucleus to the cytoplasm. By applying a well-established and commercially available de novo RNA synthesis tracking assay, we analyzed de novo RNA synthesis in NS1 expressing cells under the HGEI effect using EU and EA labeling. Flow cytometry results from both EU and EA experiments showed lower de novo RNA synthesis in PR8S transfected cells compared to PR8 transfected control, which is consistent with the consensus on HGEI22. Attempts to corroborate flow cytometry data with total RNA isolation were unsuccessful (data not shown) due to large result variation attributed to high quantities of existing cellular RNAs relative to low quantities of de novo RNA. Instead, EU/EA labeled cells were analyzed using confocal microscopy. Consistent with flow cytometry data, PR8S transfected cells had less de novo RNA compared to PR8 transfected control (Fig. 1). The nuclei of EU labeled PR8S transfected cells were significantly dimmer than PR8 transfected cells, indicating an inhibition of RNA synthesis at the transcription level. As explained earlier, EU labeled cells did not have enough time under the given experimental conditions to translocate de novo synthesized RNA from the nucleus to cytoplasm, which is why fluorescence is confined inside cell nuclei. On the other hand, a proportion of EA labeled RNA that were already fully transcribed and undergoing RNA splicing at the point of EA addition were found in the cytoplasm. This is a confirmation of our previous findings that the HGEI effect did not impose an embargo on RNA export from the nucleus to the cytoplasm. The reduced EA labeled RNA in the cytoplasm were also indicative of shorter poly(A) tails and in agreement with consensus23. Taken together, in this study we achieved a better understanding on the key mechanism of NS1 translation enhancement of in vitro transcribed mRNA.
In this study and to the best of our knowledge, we show for the first time that translation enhancement of non-inflammatory or “immune silent” mRNA (through both nucleoside modification followed by HPLC purification) can be achieved by co-delivery an immune evasion mRNA. Initially results were inconsistent when luciferase mRNA was the only HPLC purified and nucleoside-modified mRNA while GFP and PR8S were only nucleoside modified but not HPLC purified. However, the issue was resolved when all mRNAs were HPLC purified and nucleoside modified, illustrating the sensitivity of the translation process to RNA contaminants generated during in vitro transcription. It can be inferred that PR8S is responsible for translation enhancement because fold increase in translation (Fig. 2B) rises with higher PR8S: Luc ratio. For a fair comparison, we evaluate “PR8S + Luc” against “GFP + Luc” instead of a full dose of luciferase because in our hands enzymatically capped mRNA only has 0.3 times the translation efficiency of a regular ARCA capped mRNA (Supplementary Figure S6). As a result, threshold amount of PR8S protein required for enhancement necessitates a much higher dose of PR8S mRNA under a co-delivery scheme. We also note that PR8S is able to enhance the translation of HPLC purified but unmodified luciferase mRNA (i.e. without nucleoside modification) very consistently (data not shown). The idea of an immune evasion protein enhancing the translation of non-inflammatory or “immune silent” mRNA is counterintuitive because the immune evasion protein seems redundant in the absence of immune stimulation. In our previous study16 we showed that NS1 enhances translation of both Ψ and Ψ + m5C modified mRNA because they are still mildly immunogenic due to short double stranded contaminants generated during IVT, which could only be removed by HPLC purification. In this study, translation enhancement is still observed despite all mRNAs being nucleoside modified and HPLC purified. Therefore, NS1’s mechanism of enhancement could be more than just blocking pattern recognition receptors from triggering innate immune responses. We speculate that the reason for this is similar to the “competing endogenous RNA network hypothesis”24, i.e. an excess mRNA transcripts competing for a limited number of ribosomes for translation. As shown in Fig. 1D, newly transcribed host mRNA routed into the cytoplasm under the HGEI effect will be less abundant or have shorter poly(A) tails. We reason that exogenously delivered mRNA may have better chances of being translated in this environment compared to the naive environment where newly transcribed host mRNA are plenty or have longer poly(A) tails.
NS1 which is also known to counteract cytokine induced activation through certain NFκB25 and the JAK/STAT pathways26, efficiently inhibited cytokine cocktail induced DC maturation. The cytokines used in this study are TNF-α, IL-1β, IL-6 and prostaglandin E2. These cytokines likely induced DC maturation via NF-κB and/or ISRE pathways, which can be efficiently inhibited by NS116,25. We have verified that NS1 is able to inhibit both pathways using NF-κB reporter cells (Supplementary Figure S7) as well as ISRE reporter cells16. Last but not least, we show that NS1 is able to enhance the translation of nucleoside-modified mRNA in primary human DC, which is more difficult compared to unmodified mRNA since the former is more “immune silent” than the latter. Our study further expands the host range of primary cell types (we have previously shown for primary melanocytes and keratinocytes16 which NS1 can be effective.
We have previously reported NS1’s in vivo efficacy via subcutaneous injection16. In that study, mRNA translation enhancement was achieved only after a second injection of luciferase + NS1 mRNA at the same subcutaneous site, which may not be attractive from a practical perspective. In this study, we found that a single intramuscular injection of luciferase + NS1 mRNA in naked format leads to higher translation efficiency and significantly sustained kinetics. The magnitude of enhancement is very encouraging and the use of naked mRNA without further translation barrier related to gene carrier safety and efficacy are considerable advantages to clinical translation of this immune evasion approach. Notwithstanding the fact that intramuscular injection is also one of the most translatable route of administration in the clinics.
Given interferon (IFN)’s high potency in inhibiting mRNA translation, it can be inferred that IFN should not be co-delivered with antigen encoding mRNA despite its strong adjuvant properties against infectious diseases. For this reason, it would be counterintuitive to co-deliver IFN with mRNA for purpose of protein translation and hence why mRNA vaccine formulations have often eschewed adjuvants that directly stimulates the interferon stimulated response elements (ISREs)27. In this study, we show that mRNA translation in NS1 expressing cells is partially rescued from treatment with recombinant IFN (Fig. 5A) as well as from co-transfection with IFN mRNA (Fig. 5B). Translation inhibition is analyzed by comparing cells that are treated with cytokines and cells that are not treated. But both groups are transfected with the same amount of NS1. It should be noted that mRNA translation in NS1 transfected cells treated with cytokines is still significantly higher than mock transfected cells without cytokines treatment. In other words, even in the presence of cytokines, NS1 transfected cells will still get significant translation enhancement. It should also be noted that in our study, dosage of cytokines are optimized to the low side to ensure cell viability as a priority. Normally the inhibition by cytokines especially IFN can be so potent that mRNA translation becomes completely inhibited. In our hands, that would have caused significant cell death and lead to inconsistent results.
Our in vivo results (Fig. 5C) strongly correlate with in vitro observations. Co-delivery of IFN mRNA without NS1 mRNA (Luc + GFP + IFN) severely curtailed luciferase expression compared to base line control (Luc + GFP). Interestingly, when IFN mRNA is co-delivered with NS1 mRNA (Luc + PR8S + IFN), luciferase expression can be rescued to slightly above base line control (Luc + GFP) but lower than positive control (Luc + PR8S + GFP).
We further demonstrate as proof of concept the therapeutic efficacy of this method of co-delivering NS1 and IFN mRNAs in prophylactic vaccination model. What we observed is a clearly enhanced anti-OVA specific humoral response (Fig. 5D) in mice vaccinated with OVA, NS1 and IFN mRNAs compared to the other three groups. It is notable that the humoral responses from three groups are comparable despite significant differences in their gene expression levels. For example, OVA + PR8S + GFP group (Fig. 5D) is analogous to Luc + PR8S + GFP group (Fig. 5C) and we should expect the highest transgene expression from this group. On the other hand, OVA + GFP + IFN group (Fig. 5D) is analogous to Luc + GFP + IFN (Fig. 5C) and we should expect the lowest transgene expression from this group. This apparent lack of correlation between humoral response and transgene expression levels is not unexpected. It should be noted humoral response should not be analyzed solely on transgene expression because IFN is a potent adjuvant and its presence may non-linear improve humoral response even at low antigen levels. In addition, as discussed earlier NS1 can impede maturation of DCs and such an immunosuppressive property may exert some inhibitory effects on humoral response despite high antigen protein expression.
The application of NS1 in humoral vaccination demonstrated in this study is a highly translatable approach because intramuscular injection is the most common delivery route for infectious disease vaccines and targeting NS1 to muscle cells is much easier compared to targeting DCs. On the contrary, targeting NS1 to DCs will compromise vaccine efficacy since NS1 exerts an inhibitory effect on DC maturation. Moreover, sustained short term secretion of IFN into systemic circulation mimics the biological role of plasmacytoid dendritic cells who are major producers of type I interferon during early infections, thereby naturally inducing the body’s immune system against the co-expressed antigen. Our study creatively applies novel properties of NS1 to show that it is now possible for non-viral mRNA vaccination to mimic a viral infection more closely by allowing expression of both interferon and viral antigen at the same time. Not the least, it is conceivable that existing adjuvant therapies can also be delivered using mRNA instead of recombinant proteins.
In this study, we show that the HGEI effect on NS1 transfected cells leads to a reduction of de novo synthesis and polyadenylation of host RNA. NS1 enhanced translation of non-inflammatory (nucleoside-modified and HPLC purified) mRNA, which we speculated could be due to lower competition for translation from de novo synthesized host RNA. NS1 also enhanced translation of nucleoside-modified mRNA in primary human DCs and completely inhibited cytokine cocktail induced DC maturation. NS1 can rescue mRNA translation inhibition in vitro and in vivo in the presence of pro-inflammatory cytokines. NS1 can be creatively applied to mimic natural virus infection by being co-delivered with IFN and antigen coding mRNAs to yield better humoral response via intramuscular route. While the current study is based on results from reporter gene systems, these novel properties of NS1 nevertheless show promising potential to impact mRNA based applications in many ways.
Materials and methods
Cells and reagents
NIH-3T3 mouse fibroblasts, C2C12 mouse myoblast cell line and HepG2 liver cancer cells were purchased from the American Type Culture Collection (ATCC); NIH-3T3 cells were cultured in Dulbecco’s Modified Eagle Medium (Hyclone). HepG2 cells were cultured in Minimum Essential Medium (Hyclone). C2C12 (ATCC) were cultured in high glucose Dulbecco’s Modified Eagle’s Medium (Hyclone). All of the above media also contained 1% penicillin/streptomycin antibiotics and 10% heat inactivated FBS (Hyclone). NS1-PR8, NS1-PR8S (abbreviated as PR8 and PR8S respectively), which have been previously reported16, are based on non-structural protein 1 (NS1) derived from strain A/Puerto Rico/8/1934 (H1N1).
De novo RNA synthesis
All mRNAs used are 100% pseudouridine (Ψ)-modified. 2-ethynyl adenosine (EA) and 5-ethynyl uridine (EU) were purchased from Jenabioscience.
EU/EA treatment
For flow cytometry experiments, 2.5 × 105 3T3 cells were seeded overnight on 6 well plates and transfected on the following day with 600ng PR8 mRNA + 400ng plasmid GFP or 600ng PR8S mRNA + 400 ng plasmid GFP. Cells were further incubated for 40 h followed by media change with addition of either 100 µM EA or 1 mM EU for 2 h, followed by click reaction. For confocal experiments, 5 × 104 3T3 cells were seeded overnight on µ-Slide 8 Well (Ibidi) and transfected with 220 ng of PR8 or PR8S mRNA. Cells were further incubated for 18 h followed by media change with the addition of either 100 µM EA or 1 mM EU for 2 h, followed by click reaction.
Click reaction
At the end of EA or EU treatment, cells were fixed and permeabilized with a mixture of 2% paraformaldehyde and 0.5% triton-X (1:1 ratio), followed by blocking with 3% bovine serum albumin (Hyclone). Cells were incubated in a click-reaction cocktail, which composed of 2 mM CuSO4, 8 µM Cy3 azide and 20 mg/mL sodium ascorbate in PBS, for 30 min at room temperature, protected from light. For confocal analysis, cell nuclei were further counterstained with Hoechst 33,342 (GeneCopoeia) at 1:1000 dilution for 15 min, and mounted with ProLong antifade mounting media (ThermoFisher).
Capped mRNA synthesis and HPLC purification
In vitro transcription (IVT) was performed as previously described1. Briefly, plasmids were linearized, purified and used as template for in vitro transcription using T7 High Yield RNA Synthesis Kit (NEB) in the presence of anti-reverse cap analogue (ARCA, Trilink) according to manufacturer’s protocol with a capping efficiency of ~ 80% (4:1 ratio of ARCA cap to GTP). Unless otherwise stated, all mRNAs used in all in vitro experiments are 100% pseudouridine (Ψ)-modified mRNA by completely replacing uridine triphosphate with pseudouridine triphosphate (Trilink). All synthesized mRNA was purified with RNeasy kit (Qiagen), quantified by spectrophotometry and analyzed by agarose gel electrophoresis to confirm the synthesis of full-length mRNA.
In some experiments, uncapped mRNAs (unmodified and double modified with Ψ and m5C) were synthesized in the absence of ARCA and underwent HPLC purification. HPLC purification of mRNAs were performed as described28. HPLC-purified GFP and PR8S mRNAs were characterized with J2 dsRNA-specific mouse antibodies28 (Supplementary Figure S8). HPLC purified RNAs were capped enzymatically with vaccinia capping system (NEB) and the translation efficiency after capping reactions were confirmed (Supplementary Figure S8).
The sizes of NS1 mRNA and GFP mRNA are 690 bp and 714 bp, respectively. Therefore substitution of NS1 mRNA with GFP mRNA (mock mRNA) does not significantly change the molar quantities of mRNAs delivered during transfection.
In vitro transfection
Transfection of all cells were performed using Stemfect mRNA transfection reagent in accordance to manufacturer’s protocol. Briefly, 1 µg mRNA was mixed with 4 µl Stemfect RNA Transfection Reagent, vortexed and incubated for 15 min at room temperature, prior administration to the cells. Unless otherwise stated, mRNA complexes were added to cells in the complete media and incubated for 2 to 4 h. Transfection efficiency of all cells with mRNA was always > 90% based on GFP + cell population. NIH 3T3 and HepG2 were seeded at a density of 1.2 × 104 cells/well on 96-well plates and C2C12 was seeded at a density of 8 × 103 cells/well on 96-well plates. Seeded cells were incubated overnight before transfection. Cells were transfected at 40 ng mRNA/well with indicated combinations of mRNA, and analyzed 18 h after transfection, unless otherwise stated in figure legends. For co-delivery experiments, different mRNAs are pre-mixed as a stock solution (at different mass ratios) before dilution for specific experiments. To quantify luciferase expression in transfected cells, supernatant was aspirated, cells were washed with PBS, lysed with 60 µL of Glo-lysis buffer (Promega) and subjected to 3 freeze-thaw cycles. 50 µL of cell lysate was then transferred to a white opaque plate (Nunc) and mixed with 50 µL of Steady-Glo luciferin substrate (Promega). Bioluminescence was measured by BMG LABTECH FLUOstar OPTIMA spectrophotometer.
Maturation of NS1 expressing primary human dendritic cells
DC were generated as described previously20. Cytokines were obtained from R&D Systems unless otherwise noted. Immature DCs were generated from PBMCs in AIM V medium plus human granulocyte MCSF (GM-CSF) (800 U/ml; Berlex Laboratories) and human IL-4 (500 U/ml). Immature DCs were harvested on day 6. GM-CSF and IL-4 were maintained during all DC treatments. To generate mature DCs, a cytokine cocktail of TNF-alpha (10 ng/ml), IL-1beta (10 ng/ml), IL-6 (1000 U/ml), and prostaglandin E2 (1 mg/ml) was added to immature DCs (18 to 20 h). Immature DCs were electroporated with 20 µg of luciferase and 20 µg of GFP or with 20 µg of PR8S and 20 µg of GFP mRNA. Controls were either immature DCs that were not electroporated or electroporated without mRNA. After electroporation, immature DCs were incubated overnight with 30 ml of complete AIM V containing the above mentioned cytokine cocktail. After 24 h incubation, mature DCs were detached with non-enzymatic cell dissociation buffer and resuspended in PBS containing 4% FCS, Fc blocked and stained for MHC Class II, CD11c, CD80, CD83, CD86 and analyzed by flow cytometry. Only GFP expressing cells were analyzed.
Intramuscular injection
All mice used in this study were purchased from Taconic Biosciences through InVivos Singapore. All mRNAs used in in vivo experiments were unmodified mRNAs in naked format. Outbred female ICR mice (8 to 10-week old, 26.5 g to 32 g) were used for reporter gene study (Luc + PR8S and Luc + GFP mRNAs) while female C57BL/6 mice (6 to 8-week old, 15 g to 19 g) were used for reporter gene study involving IFN as well as the vaccination study. Mice were injected with indicated mRNA mixtures diluted in RNase free PBS (total injection volume 30 µL) into the tibialis posterior or anterior under isoflurane inhalation anesthesia. For OVA-encoded mRNA vaccination study, two injections were administered seven days apart with the latter administered at around the same site as the former. Anti-OVA IgG levels in serum (collected 7 days after the second injection) were determined by ELISA using a mouse anti-OVA IgG Antibody assay kit (Chondrex) following manufacturer’s protocol. Luciferase expression was monitored using the IVIS Spectrum in vivo imaging system. Each mouse was injected intraperitoneally with 100 µL of luciferin (Gold Biotechnology, 28.5 mg/mL in PBS) at indicated time points before imaging. Non-treated (NT) controls were always included on each platform and imaged at the same time to prevent false positives. Emitted photons were collected for 1 min and total bioluminescence intensity from the muscular region of interest was quantified using Living Image software (PerkinElmer). Mice were euthanized by CO₂ inhalation using compressed CO₂ in a dedicated induction chamber with gradual fill (1 L/min flow rate). Death was confirmed by cervical dislocation.
Statistical analysis
All experiments were conducted with minimum three replications. Statistical analysis between treatment groups was performed using one-way ANOVA followed by Dunnett’s test. Asterisks indicate statistical significance (* or #, p < 0.05; **, p < 0.01; ***, p < 0.001).
Data availability
Data generated or analyzed during this study are included in this published article. Other datasets used and/or analyzed during the current study can be made available from the corresponding author on reasonable request.
References
Phua, K. K., Leong, K. W. & Nair, S. K. Transfection efficiency and transgene expression kinetics of mRNA delivered in naked and nanoparticle format. J. Control Release. 166 (3), 227–233 (2013).
Perche, F. et al. Selective gene delivery in dendritic cells with mannosylated and histidylated lipopolyplexes. J. Drug Target. 19 (5), 315–325 (2011).
Pardi, N. et al. Expression kinetics of nucleoside-modified mRNA delivered in lipid nanoparticles to mice by various routes. J. Control Release. 217, 345–351 (2015).
Kauffman, K. J., Webber, M. J. & Anderson, D. G. Materials for non-viral intracellular delivery of messenger RNA therapeutics. J. Control Release. 240, 227–234 (2016).
Golombek, S. et al. Intradermal delivery of synthetic mRNA using Hollow microneedles for efficient and rapid production of exogenous proteins in skin. Mol. Ther. Nucleic Acids. 11, 382–392 (2018).
Koh, K. J. et al. Formulation, characterization and evaluation of mRNA-loaded dissolvable polymeric microneedles (RNApatch). Sci. Rep. 8 (1), 11842 (2018).
Thess, A. et al. Sequence-engineered mRNA without chemical nucleoside modifications enables an effective protein therapy in large animals. Mol. Ther. 23 (9), 1456–1464 (2015).
Baiersdorfer, M. et al. A facile method for the removal of DsRNA contaminant from in Vitro-Transcribed mRNA. Mol. Ther. Nucleic Acids. 15, 26–35 (2019).
Kariko, K. et al. Generating the optimal mRNA for therapy: HPLC purification eliminates immune activation and improves translation of nucleoside-modified, protein-encoding mRNA. Nucleic Acids Res. 39 (21), e142 (2011).
Anderson, B. R. et al. Incorporation of Pseudouridine into mRNA enhances translation by diminishing PKR activation. Nucleic Acids Res. 38 (17), 5884–5892 (2010).
Devoldere, J. et al. Evading innate immunity in nonviral mRNA delivery: don’t shoot the messenger (Drug Discov Today, 2015).
Simon, R., Tassan, J. P. & Richter, J. D. Translational control by poly(A) elongation during xenopus development: differential repression and enhancement by a novel cytoplasmic polyadenylation element. Genes Dev. 6 (12B), 2580–2591 (1992).
Liu, Y. et al. Modulation of mRNA Translation and Cell Viability by Influenza A Virus Derived Nonstructural Protein 1 (Nucleic Acid Ther, 2018).
Liu, Y. et al. Messenger RNA translation enhancement by immune evasion proteins: a comparative study between EKB (vaccinia virus) and NS1 (influenza A virus). Sci. Rep. 9 (1), 11972 (2019).
Poleganov, M. A. et al. Efficient reprogramming of human fibroblasts and Blood-Derived endothelial progenitor cells using nonmodified RNA for reprogramming and immune evasion. Hum. Gene Ther. 26 (11), 751–766 (2015).
Phua, K. K. L., Liu, Y. & Sim, S. H. Non-linear enhancement of mRNA delivery efficiencies by influenza A derived NS1 protein engendering host gene Inhibition property. Biomaterials 133, 29–36 (2017).
Semple, S. C. et al. Immunogenicity and rapid blood clearance of liposomes containing polyethylene glycol-lipid conjugates and nucleic acid. J. Pharmacol. Exp. Ther. 312 (3), 1020–1026 (2005).
Das, K. et al. Structural basis for suppression of a host antiviral response by influenza A virus. Proc. Natl. Acad. Sci. U S A. 105 (35), 13093–13098 (2008).
Khaperskyy, D. A. & McCormick, C. Timing is everything: coordinated control of host shutoff by influenza A virus NS1 and PA-X proteins. J. Virol. 89 (13), 6528–6531 (2015).
Nair, S., Archer, G. E. & Tedder, T. F. Isolation and generation of human dendritic cells. Curr. Protoc. Immunol. Chapter 7: p. Unit7 32. (2012)
Huang, R. L. et al. Opposing TNF-alpha/IL-1beta- and BMP-2-activated MAPK signaling pathways converge on Runx2 to regulate BMP-2-induced osteoblastic differentiation. Cell. Death Dis. 5, e1187 (2014).
Chen, Z. Y. et al. Minicircle DNA vectors devoid of bacterial DNA result in persistent and high-level transgene expression in vivo. Mol. Ther. 8 (3), 495–500 (2003).
Kuo, R. L. et al. Interactome analysis of NS1 protein encoded by influenza A H7N9 virus reveals an inhibitory role of NS1 in host mRNA maturation. J. Proteome Res. 17 (4), 1474–1484 (2018).
Salmena, L. et al. A CeRNA hypothesis: the Rosetta stone of a hidden RNA language? Cell 146 (3), 353–358 (2011).
Wang, X. et al. Influenza A virus NS1 protein prevents activation of NF-kappaB and induction of alpha/beta interferon. J. Virol. 74 (24), 11566–11573 (2000).
Jia, D. et al. Influenza virus non-structural protein 1 (NS1) disrupts interferon signaling. PLoS One. 5 (11), e13927 (2010).
Verbeke, R. et al. Co-delivery of nucleoside-modified mRNA and TLR agonists for cancer immunotherapy: restoring the immunogenicity of Immunosilent mRNA. J. Controlled Release. 266, 287–300 (2017).
Weissman, D. et al. HPLC purification of in vitro transcribed long RNA. Methods Mol. Biol. 969, 43–54 (2013).
Funding
This work was funded by the Young Individual Research Grant from the National Medical Research Council of Singapore (NMRC/OFYIRG/0028/2016).
Author information
Authors and Affiliations
Contributions
K.K.L.Phua conceived designed the study, wrote and edited the paper. Y Liu, W Zhang and J Chin performed the experiments. S K Nair performed experiments on human dendritic cells. N Pardi performed HPLC purification, H. Tang edited the paper.
Corresponding author
Ethics declarations
Competing interests
The authors declare no competing interests.
Ethics
Primary human cells used in these experiments were isolated from blood obtained from healthy human volunteers following informed written consent using a protocol approved by the Duke University Institutional Review Board and carried out in accordance with relevant guidelines and regulations. Prior to conducting the research described in this paper, the experimenters were trained in “Responsible Care and Use of Laboratory Animals” as required by the National Advisory Committee for Laboratory Animal Research (NACLAR) in Singapore. The facilities at National University of Singapore (NUS) are fully accredited by the American Association for Accreditation of Laboratory Animal Care (AAALAC) and all animal experiments were conducted in accordance with relevant guidelines and regulations and based on protocol approved by NUS Institutional Animal Care and Use Committee (IACUC). All methods were conducted in accordance with ARRIVE guidelines.
Additional information
Publisher’s note
Springer Nature remains neutral with regard to jurisdictional claims in published maps and institutional affiliations.
Supplementary Information
Below is the link to the electronic supplementary material.
Rights and permissions
Open Access This article is licensed under a Creative Commons Attribution-NonCommercial-NoDerivatives 4.0 International License, which permits any non-commercial use, sharing, distribution and reproduction in any medium or format, as long as you give appropriate credit to the original author(s) and the source, provide a link to the Creative Commons licence, and indicate if you modified the licensed material. You do not have permission under this licence to share adapted material derived from this article or parts of it. The images or other third party material in this article are included in the article’s Creative Commons licence, unless indicated otherwise in a credit line to the material. If material is not included in the article’s Creative Commons licence and your intended use is not permitted by statutory regulation or exceeds the permitted use, you will need to obtain permission directly from the copyright holder. To view a copy of this licence, visit http://creativecommons.org/licenses/by-nc-nd/4.0/.
About this article
Cite this article
Phua, K.K.L., Liu, Y., Zhang, W. et al. Influenza A virus derived NS1 enhances translation of HPLC purified mRNA and interferon adjuvanted mRNA vaccination. Sci Rep 16, 5080 (2026). https://doi.org/10.1038/s41598-026-35611-5
Received:
Accepted:
Published:
Version of record:
DOI: https://doi.org/10.1038/s41598-026-35611-5




