Abstract
The family Pirellulaceae (phylum Planctomycetota) is known for its environmental versatility, with members isolated from marine habitats, algal surfaces, soil and lakes; yet, no member has been isolated from terrestrial subsurface habitats. Here, we describe the planctomycetal strain NA78T that was discovered in percolates from fractured limestone in ca. 0.6 m depth at the Hainich Critical Zone Exploratory (CZE) in central Germany. Cells of the isolated strain are pear-shaped, measuring approximately 1.1 × 1.8 μm, and divide by asymmetrical cell division (“polar budding”). Liquid cultures have a whitish color and cells of the strain form aggregates. Colonies are rigid, round and of whitish to beige color. Strain NA78T grows under oxic conditions and thrives at temperatures between 18 and 24 °C, with an optimum at 18 °C. The strain tolerates pH values from 6.0 to 9.0, with optimal growth at pH 7.5, and matches the pH range of the bedrock percolate. Its genome has a size of 7.97 Mbp and a DNA G + C content of 58.2%. From combined results of phylogenetic analyses and phenotypic and genomic characterization, we conclude that strain NA78T belongs to a novel species of the genus Anatilimnocola. We thus introduce the name Anatilimnocola aquadivae sp. nov., represented by NA78T (= CECT 30429T = STH00992T; the STH number refers to the Jena Microbial Resource collection JMRC) as the type strain.
Introduction
The phylum Planctomycetota represents a phylogenetically diverse and ecologically significant group of bacteria, widely distributed across aquatic ecosystems. In addition to their prevalence in marine and freshwater environments, strains belonging to this phylum have also been identified on macroalgal surfaces1,2,3,4, in marine hydrothermal systems5,6,7, on marine artificial and biotic surfaces8,9,10,11,12, marine sediments13,14, soil15, and in association with various eukaryotic hosts such as jellyfish16, sponges17,18,19, and within wastewater systems20. A characteristic feature of Planctomycetota is their involvement in biofilm formation, as evidenced by their abundance in algal and water plant surface biofilms21,22, microbial mats23,24 and on the surfaces of both, wooden10 and synthetic plastic substrates8,11.
To date, more than one hundred species within the phylum have been characterized25,26, revealing distinctive biological traits, including complex intracellular compartmentalization27,28 and an unconventional mode of asymmetrical cell division via polar budding, which occurs in the absence of otherwise canonical bacterial divisome proteins25,29,30. Additionally, genomic analyses and empirical studies have identified the potential for secondary metabolite biosynthesis within Planctomycetota25, including the production of (bioactive)31 small molecules32,33,34, underscoring their potential ecological and biotechnological relevance.
In addition to their distinctive cell biology, members of the phylum exhibit a wide range of metabolic and ecological lifestyles. The phylum includes organisms capable of thriving under anoxic35 and oxic conditions25. Metabolic diversity within Planctomycetota spans autotrophic (planctomycetes performing anaerobic ammonium oxidation (anammox))36 and heterotrophic25 modes of nutrition, with certain taxa exhibiting predatory behavior specialized towards other bacteria37,38. In general, planctomycetes are characterized by low growth rates and are notoriously difficult to cultivate under laboratory conditions. During the successful isolation of more than 150 strains to date, a remarkable diversity of physiological traits and lifestyles has already been observed. This raises the compelling question of whether continued isolation efforts will further uncover previously unrecognized metabolic capabilities and ecological roles within the phylum. To unravel the full extent of Planctomycetota diversity and complexity, sustained efforts in cultivation and characterization remain essential.
To extend beyond the predominantly surface-associated habitats from which most isolates of the family Pirellulaceae have been recovered to date—including plant surfaces—a water sample was used as inoculum for isolation from the unsaturated zone of the terrestrial subsurface at the Hainich Critical Zone Exploratory (CZE) in Western Thuringia, Germany.
As of mid 2025, the family Pirellulaceae consists of 14 validly described genera and 41 validly described species. It was validly described in 202039, the type genus is Pirellula40 and the type species Pirellula staleyi40. Phylogenetically, the family is part of the phylum Planctomycetota, which consists of the four described classes Planctomycetia, Phycisphaerae, Candidatus Brocadiia, and Candidatus Uabimicrobiia, with the family of Pirellulaceae belonging to the class Planctomycetia and the order Pirellulales.
Materials and methods
Sampling site and sample characteristics
The percolate sample containing strain NA78T was taken from a drainage collector installed in a sub-horizontal borehole in weathered bedrock at the Hainich CZE of the Collaborative Research Center (CRC) AquaDiva41. At the forested Hainich low-mountain ridge (temperate climate) representing a groundwater recharge area of regional importance, these collectors provide further access to subsurface compartments of the Critical Zone, besides lysimeters (soil seepage)42 and monitoring wells (groundwater)43. At the Reckenbühl location (51.101910, 10.397129), the collector in ~ 0.65 cm depth collects percolate from fractured bioclastic limestone (Trochitenkalk Fm.) of weathered marine limestone-mudstone alternations (Triassic, Upper Muschelkalk), covered by Chromic Cambisol. More details on the sampling site and the drainage collector setup have been previously published42,43,44. The sample was collected on 11th March 2020, transported to the lab storage (4 °C), and represents bedrock percolate (~ 0.13 L) accumulated during 13 days of collection and dark storage under a mean air temperature of 3.5 °C (Reckenbühl weather station). Basic quality parameters of the Ca-HCO₃ type water are: pH: 6.6; EC25: 80.3 µS/cm; total organic carbon (TOC): 6.55 mg/L; dissolved organic carbon (DOC): 3.52 mg/L.
Isolation and cultivation
Strain NA78T was isolated using a standardized limnic planctomycete medium (limnic M1 medium; M1H NAG AFW) consisting of artificial freshwater (AFW), 4-(2-hydroxyethyl)1-piperazineethanesulfonic acid (HEPES) and N-acetylglucosamine (NAG) as carbon and nitrogen source45. 50 µL percolate water sample was spread on limnic M1 plates (solidified with 15 g/L agar) supplemented with 100 mg/L ampicillin, 20 mg/L cycloheximide, and 20 mL/L nystatin to avoid growth of fast-growing bacteria or fungi44. Plates were incubated under oxic, dark conditions at 18 °C. Plates were checked regularly to investigate colony growth. Colonies appeared after a few weeks of incubation and were re-streaked to receive axenic cultures. Once cultures appeared to be axenic, a 16S rRNA gene sequence-based identification was performed following a previously published protocol46. After isolation and identification, strain NA78T was cultivated on limnic M1 plates and liquid cultures without supplemented antibiotics.
DNA extraction, genome sequencing, and genome assembly
Genomic DNA isolation, long-read sequencing using Oxford Nanopore technology, genome assembly and polishing using Illumina short reads including post-processing of the assembly was carried out as previously described20 with the recently reported modifications used for strain SH66447. Illumina sequencing was performed by Eurofins Genomics (Ebersberg, Germany). The Galaxy web-based platform and the server available under the public domain usegalaxy.eu48 were used for parts of the bioinformatic workflow as previously reported20. The used materials and tools are provided in Table S1.
Nucleotide sequence accession numbers
Nucleotide sequences of the novel strain are deposited in the NCBI GenBank database under accession numbers PV476534 (16S rRNA gene sequence) and CP187419 (genome).
Phylogenetic analysis
Maximum likelihood phylogenetic trees based on 16S rRNA gene sequences and multi-locus sequence analysis (MLSA) were calculated as described44,49,50,51. The 16S rRNA gene sequence-based tree included the sequences of all validly published members of the phylum Planctomycetota (as of May 2025) including three members of sister phyla from the PVC (Planctomycetota-Verrucomicrobiota-Chlamydiota) superphylum, namely Lentisphaera araneosa HTCC2155 (NCBI acc. no. AJ229235), Kiritimatiella glycovorans L21-Fru-AB (acc. no. NR_146840), and Opitutus terrae PB90-1 (NCBI acc. no. AJ229235) as outgroup. The MLSA-based tree was calculated based on the genomes of all current members of the family Pirellulaceae as previously described44. The genomes of three species belonging to the family Lacipirellulaceae, namely Aeoliella mucimassa Pan181T (NCBI acc. no. CP036278.1), Bythopirellula goksoeyrii Pr1dT (NCBI acc. no. CP042913.1), and Lacipirellula parvula PX69T (NCBI acc. no. AP021861.1) served as outgroup. Additional phylogenetic markers, including average amino acid identities (AAI), average nucleotide identities (ANI), percentage of conserved proteins (POCP), and partial rpoB gene sequence similarity were calculated as described previously44. To further support species delineation, digital DNA–DNA hybridization (dDDH) values were determined with the Genome-to-Genome Distance Calculator (GGDC) hosted by the DSMZ using formula 252,53,54.
To assess the presence of strain NA78T in local groundwater and seepage, its 16S rRNA gene sequence was compared with publicly available bacterial 16S rRNA gene datasets previously obtained from groundwater and seepage samples collected at the Hainich CZE55. Details of the procedures for amplicon sequence variants (ASVs) generation were previously described55. Briefly, after primer removal, the DADA2 package (v1.26) in R was used to infer ASVs, and taxonomic assignment was performed using the SILVA reference database (v138.1). ASVs classified within the phylum Planctomycetota were further analyzed by performing pairwise alignments with the 16 SrRNA gene sequence of strain NA78T using the “pairwiseAlignment” function in the Biostrings package (V 2.66). The four most closely related ASVs were subsequently subjected to BLAST analysis to determine their percent identity to strain NA78T.
Analysis of genome-encoded features
Genome completeness and contamination as well as coding densities were analyzed with checkM v.1.2.356. Secondary metabolite-associated biosynthetic gene clusters were predicted with antiSMASH version 857. The reconstruction of the pangenome was performed with anvi’o v.858. To analyze the presence/absence of representative canonical cell division genes within the genus Anatilimnocola, the genomes of Anatilimnocola floriformis PX40T (GenBank accession number GCA_024256385.1) and Anatilimnocola aggregata ETA_A8T (GenBank accession number GCA_007747655.1) were downloaded from NCBI. Together with the genome of strain NA78T (GenBank accession number GCA_049819085.1), the genomes were analyzed using the run-kegg-kofam function from anvi’o 7.159 to annotate the genomes based on KEGG orthology (KO) numbers. The presence/absence of the KO numbers of FtsA (K03590) and FtsZ (K03531) was then checked in the three genomes.
Physiological tests
Temperature and pH optima for growth were determined by streaking strain NA78T on limnic M1 agar plates and by inoculating liquid limnic M1 medium, respectively. To evaluate temperature-dependent growth, cultures were incubated at 4, 10, 18, 21, 24, 28, 32, 37, and 42 °C. For each temperature, 150 µL of a culture adjusted to an optical density at 600 nm (OD600) of 0.05 was plated in duplicates. Plates were incubated for up to five weeks at the respective temperatures, with regular monitoring for visible growth. After five weeks of incubation, growth was documented by photography.
The optimal pH for growth was determined by preparing limnic M1 medium with different pH values using either 2-(N-morpholino)ethanesulfonic acid (MES), HEPES, or N-cyclohexyl-2-aminoethanesulfonic acid (CHES) as buffering agent with concentrations of 100 mM. The pH was adjusted using HCl or KOH. The pH values 5.0, 6.0 (MES), 7.0, 7.5, 8.0 (HEPES), 9.0 and 10.0 (CHES) were tested. The incubation took place at 21 °C with a total volume of 5 mL culture in biological duplicates, as this temperature supported robust growth during initial screening and allowed reliable assessment of pH-dependent growth. Anaerobic growth (fermentation and anaerobic respiration) was tested by flushing liquid limnic M1 medium with dinitrogen gas for several minutes and transferring it to sterile, anoxic vessels containing 100% dinitrogen gas. To test for fermentation, plain anoxic limnic M1 medium was inoculated to an OD600 of 0.05. Anaerobic respiration was tested by adding the alternative electron acceptors sodium nitrate (3 mM), sodium fumarate (10 mM), and sodium sulphate (10 mM) separately to the plain, anoxic M1 medium that was inoculated to an OD600 of 0.05. To verify growth, oxic control vessels with an OD600 inoculum of 0.05 were regularly compared to anoxic vessels. Inoculated anoxic vessels were transferred to an anaerobic chamber (BugBox Ax, Baker Company) to avoid oxygen influx. The OD600 was measured on a regular basis for at least two months. The incubation took place at 18 °C.
Phenotypic analysis and cell size determination
Phase contrast (PhC) and differential interference contrast (DIC) images of cells mounted on a 1% (w/v) agarose cushion were acquired with a Nikon Eclipse Ti2 setup as described previously24. Images for display were adjusted with the brightness and contrast function of FIJI and scale bars were added in FIJI60. The cell size was analyzed as described20. Briefly, native Nikon files were converted to tiff files using FIJI, images were transferred to BacStalk61, segmentation settings were adjusted to 20 pixels for cell size and 15 pixels for minimum cell size, stalk detection was unticked. Cells segmented by BacStalk were manually checked for segmentation errors. The obtained data was transferred to Excel and then uploaded to SuperPlotsOfData62 for plotting. Colony images of strain NA78T were taken after incubating a loop of culture from a cryo stock on limnic M1 agar plates.
Fluorescence microscopy
Cells were stained with 4′,6-diamidino-2-phenylindole (DAPI) and Synaptored as described earlier63. Briefly, 3 µL DAPI (500 µg/mL) and 1 µL Synaptored (1 mg/mL) were added to 500 µL culture and cells were stained for 10 min and washed two times with limnic M1 medium. Cells were then immobilized on an agarose cushion (1% agarose in water, w/v). Images (z-stacks) were obtained with the same setup described above, but using an Orca-flash 4.0 camera, a DAPI filter (Semrock; DAPI-1160B), and a Texas Red longpass filter (AHF; 560/40x, 600 DC, 610 LP). Obtained images were transferred to FIJI and individual images from the z-stack were selected. Brightness and contrast were adjusted and DAPI and Synaptored images were merged before adding scale bars.
Results and discussion
Isolation of strain NA78T
Strain NA78T was isolated on the 4th of May 2020, 54 days after samples were taken, using limnic M1 agar plates. As ca. 60% of the so far isolated planctomycetal strains appear pink due to carotenoid biosynthesis20,64, we normally tend to screen for pinkish colonies. However, since strain NA78T was isolated from the subsurface, which is characterized by the absence of light, and other subsurface planctomycetes appear to be more whitish to beige44, not only pinkish colonies were checked. To ensure culture purity, individual colonies were sub-cultured three consecutive times on limnic M1 agar plates. The axenic status was subsequently confirmed through amplification and sequencing of the 16S rRNA gene.
Phylogenetic characterization
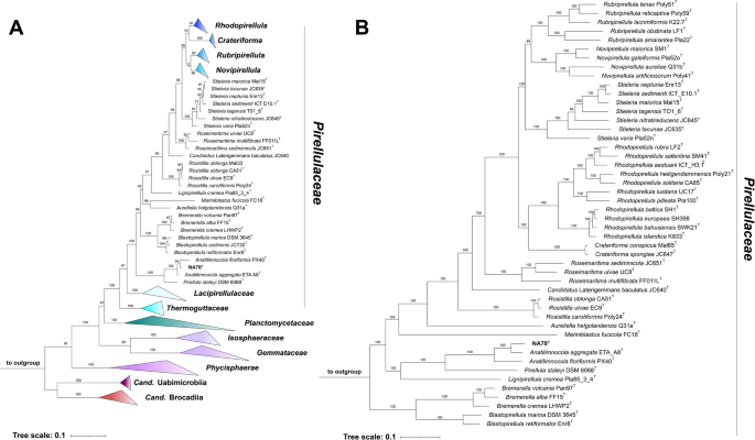
To identify strain NA78T, the obtained partial sequence of its 16S rRNA gene was compared using Blastn and revealed phylogenetic relationship to A. aggregata ETA_A8T (MK559973.1) as current closest neighbor. An identity of 98.5% over the analyzed length of 740 bp was obtained that falls below the species threshold of 98.7%65. Thus, strain NA78T was selected for in-depth characterization including genome sequencing. After the genome sequence was obtained, the phylogenetic position of strain NA78T was analyzed further employing maximum-likelihood phylogenetic tree calculation based on full length 16S rRNA gene sequences (Fig. 1A) and MLSA-based tree construction (Fig. 1B). Within both trees and as expected from the Blastn pre-screening, strain NA78T clusters with the two described members of the genus Anatilimnocola.
Phylogenetic position of the novel strain NA78T within maximum likelihood phylogenetic trees. Maximum likelihood phylogenetic trees based on 16S rRNA gene sequences (A) and MLSA (B) were constructed using strains belonging to the phylum Planctomycetota (A) or to the family Pirellulaceae (B). Outgroups are described in the Materials and methods section. Strain NA78T clusters within the genus Anatilimnocola in the family Pirellulaceae with its closest relative being Anatilimnocola aggregata ETA_A8T. Phylogenetic trees were visualized with iTOL v6. The scale bar indicates the number of substitutions per nucleotide (A) or amino acid (B) position. Bootstrap values from 1000 (A) or 500 re-samplings (B) are shown at the nodes (in %).
To further evidence the classification as novel species within the genus, the phylogenetic markers AAI, ANI, POCP, partial rpoB sequence similarity (gene coding for the β-subunit of RNA polymerase), and digital DNA-DNA hybridization (dDDH) were assessed (Fig. 2). Strain NA78T yielded AAI values of 80.4% and 71.7% during comparison with A. aggregata ETA_A8T and A. floriformis PX40T, respectively. With an AAI value between 65% and 95% a strain is assigned to a novel species66 which is in agreement with the obtained values. The calculation of ANI values revealed identities of 80.6% (A. aggregata) and 78.5% (A. floriformis), both being far below the given species threshold of 95–96%67, further supporting the delineation of strain NA78T from the described Anatilimnocola species. The placement of strain NA78T as novel species within the genus Anatilimnocola is further strengthened with dDDH values of 20.7% and 21.9% to its closest relatives Anatilimnocola floriformis PX40T and Anatilimnocola aggregata ETA_A8T, respectively, being well below the species threshold of 70% and probabilities for DDH ≥ 70% of 0%52,68. The POCP comparison gave values of 74.6% and 69.1% to A. aggregata ETA_A8T and A. floriformis PX40T, respectively. Since the POCP is typically used for the delineation of genera, the values only support the relationship on the level of the same genus (> 50% for members of the same genus)69. The comparison of a ca. 1300 bp partial sequence of the rpoB of strain NA78T yielded similarity values of 89.2% and 89.0% to A. aggregata ETA_A8T and A. floriformis PX40T, respectively, that fall below the species threshold of 96.3%, but above the genus threshold range of 75.5–78.0% used for the family Pirellulaceae70.
Analysis of phylogenetic markers. Strain NA78T was compared to its closest relatives Anatilimnocola floriformis PX40T and Anatilimnocola aggregata ETA_A8T using the phylogenetic markers 16S rRNA gene sequence similarity (16S), average nucleotide identity (ANI), digital DNA-DNA hybridization (dDDH), average amino acid identity (AAI), percentage of conserved proteins (POCP), and partial rpoB gene sequence identity.
With all phylogenetic markers including 16S rRNA gene sequence identity falling below the respective species threshold values, the classification of strain NA78T as the member of a novel species within the genus Anatilimnocola is supported.
Comparison of genomic features and analysis of secondary metabolic functions
The comparison of genomic features included strain NA78T and the type strains of the two closely related Anatilimnocola species (Table 1). The latter two have a very similar genome size of ca. 9.0 Mbps whereas the genome of strain NA78T is one Mbp smaller. Plasmids are probably not present in the current genus (the genome sequence of A. floriformis PX40T is not yet complete, hence the information is tentative.). The DNA G + C content is around 58% and differs less than 1 percentage point for the compared genomes. Overall similarities of the genome content are reflected in similar numbers of tRNA genes (67–72 genes), single copies each of 5S, 16S and 23S rRNA genes, coding densities of 87–89% and relative numbers of hypothetical proteins between 25 and 31% of the overall number of protein-coding genes. Pangenome reconstruction yielded a total of 10,599 gene clusters, of which 1350 turned out to be singletons in strain NA78T (Fig. 3). Within the set of singletons, 391 genes could be automatically annotated (Table S2). The list contains putative regulatory proteins (protein kinases), DNA-binding or -modifying enzymes (nucleases, helicases, transposases, transcriptional regulators, proteins involved in DNA repair, etc.), periplasmic proteins, alternative sigma factors and others, such as transport proteins. The core genome shared by all three strains consisted of 4778 genes that include encoded proteins with essential functions (replication, transcription and translation, primary metabolism) and were not analyzed in further detail at this stage.
Pangenome based on the analyzed Anatilimnocola genomes. Each open circle represents the pangenome of all strains but is colored darker when the gene is present in the respective genome. The matrix in the upper right corner indicates the degree of relationship based on average nucleotide identity values (pale orange: < 70% to bright orange: 100%). The group of singleton genes of strain NA78T is indicated by an asterisk.
The prediction of secondary metabolite-associated biosynthetic gene clusters (BGCs) using antiSMASH 8 yielded between 6 and 8 hits per genome (Table 1), which corresponds to slightly less than one BGC per Mbp. Most of the BGCs are putatively involved in the biosynthesis of terpenoids. Minor conserved clusters encode putative non-ribosomal peptide synthetase (NRPS)-like enzymes. A single type I polyketide synthase cluster was found in A. aggregata ETA_A8T, while A. floriformis PX40T harbors a putative type III polyketide synthase cluster. Strain NA78T lacks any polyketide synthases. Polyketide synthases are key enzymes involved in the biosynthesis of diverse potentially bioactive secondary metabolites71,72; therefore, their presence within a genome is often considered indicative of a strain’s potential to produce biologically active compounds and suggests further investigation. In planctomycetes, type III polyketide synthases have been associated with the production of long-chain alkylresorcinols, compounds that may contribute to biological activities71,73. Consequently, the detection of putative type I or type III polyketide synthase genes in a novel planctomycetal strain may suggest the capacity for producing such bioactive molecules. The absence of these genes in strain NA78ᵀ, however, indicates a low potential for the biosynthesis of polyketide-derived metabolites and suggests that any antimicrobial activity linked to such pathways is unlikely.
Physiological analyses and in situ occurrence
Compared to its closest relatives A. aggregata ETA_A8T and A. floriformis PX40T, which both were isolated from freshwater45,74, strain NA78T was isolated from a subsurface habitat. While both habitats share the characteristic of freshwater, environmental and abiotic conditions are drastically distinct between them. Shared by strain NA78T and its closest relatives A. aggregata ETA_A8T and A. floriformis PX40T is the ability to grow on glucose as carbon source45,74. The temperature range for growth of strain NA78T was tested by inoculating the strain on limnic M1 medium under oxic conditions. Testing revealed the ability of strain NA78T to grow between 18 °C and 24 °C with an optimum at 18 °C (Fig. 4). No growth was detected at 10 °C or above 24 °C, indicating that the lower temperature limit lies between 10 °C and 18 °C. The mesophilic nature of strain NA78T is shared with its closest relatives A. aggregata ETA_A8T and A. floriformis PX40T with growth ranges (and optimum growth temperature) of 15–33 °C (30 °C) and 15–30 °C (22–25 °C), respectively45,74.
Determination of pH and temperature ranges for growth. Strain NA78T thrives within a temperature range of 18 to 24 °C and pH 6.0–9.0, with an optimal growth temperature of 18 °C and pH of 7.5. No growth was observed below 18 °C or above 32 °C. At 28 °C, slow growth was detected in liquid culture, but not on limnic M1 plates.
To test the strain’s pH range for growth, cells were inoculated into liquid limnic M1 medium and incubated at 21 °C. Testing revealed a tolerated external pH value of 6.0 to 9.0 with an optimum at pH 7.5, rendering strain NA78T a neutrophile. Its closest relatives A. aggregata ETA_A8T and A. floriformis PX40T show growth (and optimum pH for growth) between pH 5.0 to pH 10.0 (pH 8.0) and pH 5.0 to pH 7.5 (pH 6.5–7.0), respectively45,74, thereby also being neutrophilic strains. Thus, no obvious adaptions to the subsurface habitat could be deduced from the temperature optima while the optimal pH for growth of strain NA78T matches with that of its habitat.
To test the capacity of strain NA78T to grow under anoxic conditions, cells were inoculated into plain anoxic liquid limnic M1 medium and anoxic liquid limnic M1 medium supplemented with 10 mM sodium sulphate/fumarate or 3 mM sodium nitrate. After eight weeks of incubation neither in the fermentation nor in the anaerobic respiration testing vessels growth could be observed. Hence, strain NA78T is characterized as strictly aerobic planctomycete. This aligns with the aerobic lifestyle of its closest relatives45,74.
To investigate the potential in situ occurrence of strain NA78T within its native environment, its 16S rRNA gene sequence was further compared to an ASV database derived from seepage water, water percolating the unsaturated zone, and groundwater samples collected at Hainich CZE55(Table S3). The four most closely matching ASVs – ASV_3449, ASV_512701, ASV_73205 (all from groundwater), and ASV_87558 (from seepage) – showed sequence similarities of 92.5%, 92.5%, 91.5%, and 91.8%, respectively, with a consistent query cover of 57%. The relative abundance of these ASVs in the corresponding microbial communities were up to 0.3%, 0.15%, 0.01%, and 0.01%, respectively. Taxonomically, all ASVs belong to the family Pirellulaceae but differed at the genus levels. Given the moderate sequence identity and absence of a high-confidence match, strain NA78T was not detected in the environmental amplicon data. This likely reflects its low abundance in the native subsurface habitat, limitations in sequencing depth and resolution, or could point towards the possibility that this strain was washed into the subsurface from upper layers of soil where it might be more abundant.
Phenotypic characterization
After having determined the optimal cultivation conditions, the morphological traits of strain NA78T were investigated. On a macroscopic scale, strain NA78T appears in the form of white to beige-colored colonies on limnic M1 agar plates (Fig. 5A; Table 2), which aligns with our expectation of a subsurface isolate without the need of UV protecting pigments, usually common in surface planctomycetes75,76. The colonies are round and form entire margins, colonies appear shiny and reflect light (Fig. 5A). Liquid cultures are beige to whitish in color and only occasionally small macroscopic aggregates can be observed.
Colony and cell morphology, and cell size of strain NA78T. (A) Image of round colonies with entire margins displaying a white to beige color. (B) Phase contrast (PhC) and differential interference contrast (DIC) images of cells of the novel isolate. The scale bar represents 2 μm. (C) DIC microscopic image of cell aggregates. The scale bar represents 5 μm. (D) Cell sizes determined in three replicates (150 cells each) indicated by three different colors; larger circles indicate the mean values of each replicate. The cell size is approx. 1.8 ± 0.3 × 1.1 ± 0.2 μm, supporting the rice-grain shape of the cells.
On a microscopic scale, cells are rice grain-shaped (Fig. 5B); A. aggregata ETA_A8T and A. floriformis PX40T share this cell morphology45,74. In most of our observations, single cells were observed, but occasionally cells formed microscopic aggregates (Fig. 5C). We could not observe aggregates in form of rosettes, which separates this strain from its current closest neighbors45,74. Individual cells of strain NA78T displayed a mean length of 1.8 ± 0.3 μm and a mean width of 1.1 ± 0.2 μm (Fig. 5D). This observation renders strain NA78T cells the shortest in length, but ranked second in width, since A. aggregata ETA_A8T and A. floriformis PX40T have a mean length and width of 2.0 ± 0.3 × 1.4 ± 0.2 µm and 1.9 ± 0.5 × 0.7 ± 0.2 µm, respectively45,74. As observed for all members of the family Pirellulaceae70,77,78, including the two closest relatives45,74, cells of strain NA78T divide asymmetrically via polar budding. This mode of cell division appears to function without most of the canonical cell division machinery30,79. Similar to other members of the phylum Planctomycetota25, we could not identify the otherwise canonical cell division genes ftsZ and ftsA in the genomes of the compared type strains A. aggregata ETA_A8T, A. floriformis PX40T, and strain NA78T.
Strain NA78T possesses comparably few membrane invaginations and a condensed nucleoid
Members of the phylum Planctomycetota are known for their ability to form invaginations of their cytoplasmic membrane, thereby creating an enlarged periplasmic space. This phenotype is one of the distinctive characteristics of Gemmata obscuriglobus (family Gemmataceae) and was also investigated in the past for Planctopirus limnophila (family Planctomycetaceae) upon its involvement in polysaccharide uptake27. Recently, we were able to extend this observation to the family Isosphaeraceae by investigating this feature in Kueselia aquadivae44. Since strain NA78T is a member of the family Pirellulaceae we wanted to test the strain’s ability to form cytoplasmic invaginations (Fig. 6) by staining the cells with Synaptored, a membrane-staining dye. In contrast to G. obscuriglobus, P. limnophila, and K. aquadivae, invaginations of strain NA78T could be observed in only a small number of cells. Observed invaginations appeared smaller in size and we were unable to find invaginations spanning through the cytoplasmic space. Nevertheless, strain NA78T appears to have the ability to form (small) invaginations. However, without analyzing species from the families Lacipirellulaceae and Thermoguttaceae it remains speculative if this feature can be attributed to the order Pirellulales and the class Planctomycetia as a whole. Additionally, untypically for many bacterial model specimen, planctomycetal cells often possess a condensed nucleoid27,44,80, which can be visualized by DAPI staining. Similar to the previous observations, stained cells of strain NA78T displayed a highly condensed nucleoid in planktonic cells as well as in cells being part of aggregates (Fig. 6).
Strain NA78T displays few cytoplasmic invaginations and a condensed nucleoid. Single cells as well as cells in aggregates show only few cytoplasmic invaginations (Synaptored, arrowheads). Strain NA78T possesses a condensed nucleoid (DAPI). Scale bars represent 2 μm.
Habitats of isolated family Pirellulaceae strains
The family Pirellulaceae is a diverse group of planctomycetes, constituted by 14 validly published genera and 41 validly published species at the time of writing. Strains isolated from marine habitats span over the six genera Blastopirellula, Crateriforma, Novipirellula, Rhodopirellula, Rosistilla, and Stieleria6,70,77,81,82,83. But not only abiotic surfaces and water is inhabited by these microorganisms. Planctomycetes assigned to the family Pirellulaceae have also been isolated from marine phototrophs, like marine macroalgae, such as the six genera Bremerella, Mariniblastus, Rhodopirellula, Roseimaritima, Rosistilla, and Rubripirellula1,2,3,4,78,82. However, strains belonging to the family have also been isolated from jellyfish such as the two genera Aureliella and Novipirellula16,70 and from a sponge (a member from the genus Crateriforma)19. Furthermore, isolates belonging to the genera Blastopirellula and Bremerella were obtained from marine hydrothermal vents and volcanic sites5,84. Besides marine habitats75 strains were obtained from coastal brackish habitats, such as from the genera Lignipirellula, Roseimaritima, and Stieleria10,64,85. Pirellulaceae from the genera Rhodopirellula and Rubripirellula and Anatilimnocola were even found in freshwater8,40,45,74,86. In contrast, strain NA78T was obtained from a subsurface habitat. It is not yet clear whether it thrives in the subsurface environment or was washed into the subsurface. However, from amplicon data we know that members of the family Pirellulaceae are for example extremely abundant in the attached fraction of limnic cyanobacterial blooms45. Thus, strain NA78T might have dwelled originally in a lake or surface habitat and was washed into the subsurface.
Conclusion
With members of the planctomycetal family Pirellulaceae already being isolated from a broad diversity of habitats ranging from marine to freshwater and soil habitats, strain NA78T found in shallow bedrock adds another habitat to the spectrum, the terrestrial subsurface. The novel strain was isolated from percolate waters in fractured limestone of the shallow subsurface of the Hainich Critical Zone Exploratory in central Germany. The polyphasic approach including genomic, phylogenetic, morphological, and physiological characterization supports the position of strain NA78T as the type strain of a novel species of the genus Anatilimnocola within the phylum Planctomycetota, class Planctomycetia, order Pirellulales, family Pirellulaceae. Strain NA78T thereby represents the third described species of this genus. As isolated within the AquaDiva project, we propose the name Anatilimnocola aquadivae sp. nov. for the novel taxon.
Description of Anatilimnocola aquadivae sp. nov.
aquadivae (a.qua.di’vae. N.L. gen. n. aquadivae, of the AquaDiva project).
Cells form round colonies with a white to beige color and entire margins. Cells are rice-grain shaped with a size of approx. 1.8 ± 0.3 × 1.1 ± 0.2 μm, have a condensed nucleoid and divide asymmetrically by polar budding. Growth of the strictly aerobic type strain was observed between 18 °C and 24 °C, with 18 °C being the optimum temperature, and a pH of 6.0 to 9.0, with optimal growth at pH 7.5. The type strain is NA78T (= CECT 30429T = STH00992T, the STH number refers to the Jena Microbial Resource collection JMRC). It has a genome size of 7,974,895 bp, a DNA G + C content of 58.2% and lacks extrachromosomal elements. The type strain was isolated from a percolate sample, collected by a drainage collector within the groundwater recharge area of the Hainich Critical Zone Exploratory.
Data availability
The datasets generated during and/or analyzed during the current study are available from the corresponding author on reasonable request. The 16S rRNA gene sequence and the genome sequence of strain NA78T are available from the NCBI GenBank database under the accession numbers PV476534 and CP187419, respectively. Sequence data analyzed in this study are publicly available in the European Nucleotide Archive (ENA) and the National Center for Biotechnology Information (NCBI) databases. Detailed information on the sequence data and associated project identifiers is provided in Table S3.
References
Godinho, O. et al. Bremerella alba sp. nov., a novel planctomycete isolated from the surface of the macroalga Fucus spiralis. Syst. Appl. Microbiol. 44, 126189 (2021).
Lage, O. M., Albuquerque, L., da Lobo- Cunha, A. & da Costa, M. S. Mariniblastus fucicola gen. nov., sp. nov. a novel planctomycete associated with macroalgae. Int. J. Syst. Evol. Microbiol. 67, 1571–1576 (2017).
Bondoso, J. et al. Roseimaritima ulvae gen. nov., sp. nov. and Rubripirellula obstinata gen. nov., sp. nov. two novel planctomycetes isolated from the epiphytic community of macroalgae. Syst. Appl. Microbiol. 38, 8–15 (2015).
Wiegand, S. et al. Analysis of bacterial communities on North Sea macroalgae and characterization of the isolated planctomycetes Adhaeretor mobilis gen. nov., sp. nov., Roseimaritima multifibrata sp. nov., Rosistilla ulvae sp. nov. and Rubripirellula lacrimiformis sp. nov. Microorganisms 9, 7 (2021).
Kallscheuer, N. et al. Blastopirellula retiformator sp. nov. isolated from the shallow-sea hydrothermal vent system close to Panarea Island. Antonie Van Leeuwenhoek 113, 1811–1822 (2020).
Peeters, S. H. et al. Three marine strains constitute the novel genus and species Crateriforma conspicua in the phylum Planctomycetes. Antonie Van Leeuwenhoek 113, 1797–1809 (2020).
Kallscheuer, N. et al. Caulifigura coniformis gen. nov., sp. nov., a novel member of the family Planctomycetaceae isolated from a red biofilm sampled in a hydrothermal area. Antonie Van Leeuwenhoek 113, 1927–1937 (2020).
Kallscheuer, N. et al. Three novel Rubripirellula species isolated from plastic particles submerged in the Baltic Sea and the estuary of the River Warnow in northern Germany. Antonie Van Leeuwenhoek 113, 1767–1778 (2020).
Surup, F. et al. Stieleria varia sp. nov., isolated from wood particles in the Baltic Sea, constitutes a novel species in the family Pirellulaceae within the phylum Planctomycetes. Antonie Van Leeuwenhoek 113, 1953–1963 (2020).
Peeters, S. H. et al. Lignipirellula cremea gen. nov., sp. nov., a planctomycete isolated from wood particles in a brackish river estuary. Antonie Van Leeuwenhoek 113, 1863–1875 (2020).
Peeters, S. H. et al. Description of Polystyrenella longa gen. nov., sp. nov., isolated from polystyrene particles incubated in the Baltic Sea. Antonie Van Leeuwenhoek 113, 1851–1862 (2020).
Salbreiter, M. et al. Three Planctomycetes isolated from biotic surfaces in the Mediterranean Sea and the Pacific Ocean constitute the novel species Symmachiella dynata gen. nov., sp. nov. and Symmachiella macrocystis sp. nov. Antonie Van Leeuwenhoek. 113, 1965–1977 (2020).
Rivas-Marin, E. et al. Maioricimonas rarisocia gen. nov., sp. nov., a novel planctomycete isolated from marine sediments close to Mallorca Island. Antonie Van Leeuwenhoek 113, 1901–1913 (2020).
Rivas-Marin, E. et al. Thalassoglobus polymorphus sp. nov., a novel planctomycete isolated close to a public beach of Mallorca Island. Antonie Van Leeuwenhoek 113, 1915–1926 (2020).
Delgado-Baquerizo, M. et al. A global atlas of the dominant bacteria found in soil. Science 359, 320–325 (2018).
Kallscheuer, N. et al. Aureliella helgolandensis gen. nov., sp. nov., a novel planctomycete isolated from a jellyfish at the shore of the island Helgoland. Antonie Van Leeuwenhoek 113, 1839–1849 (2020).
Kallscheuer, N. et al. Cultivation-independent analysis of the bacterial community associated with the calcareous sponge Clathrina clathrus and isolation of Poriferisphaera corsica gen. nov., sp. nov., belonging to the barely studied class Phycisphaerae in the phylum Planctomycetes. Front. Microbiol. 11, 602250 (2020).
Kohn, T. et al. Planctopirus ephydatiae, a novel planctomycete isolated from a freshwater sponge. Syst. Appl. Microbiol. 43, 126022 (2020).
Kumar, G. et al. Crateriforma spongiae sp. nov., isolated from a marine sponge and emended description of the genus “Crateriforma”. Antonie Van Leeuwenhoek 114, 341–353 (2021).
Wurzbacher, C. E. et al. Planctoellipticum variicoloris gen. nov., sp. nov., a novel member of the family Planctomycetaceae isolated from wastewater of the aeration lagoon of a sugar processing plant in Northern Germany. Sci. Rep. 14, 5741 (2024).
21 Bengtsson, M. M. & Øvreås, L. Planctomycetes dominate biofilms on surfaces of the kelp Laminaria hyperborea. BMC Microbiol. 10, 261 (2010).
Kohn, T. et al. The microbiome of Posidonia oceanica seagrass leaves can be dominated by Planctomycetes. Front. Microbiol. 11 (2020). (2020).
Kumar, G. et al. Stratiformator vulcanicus gen. nov., sp. nov., a marine member of the family Planctomycetaceae isolated from a red biofilm in the Tyrrhenian Sea close to the volcanic island Panarea. Antonie Van Leeuwenhoek 116, 995–1007 (2023).
Kumar, G. et al. Gemmata algarum, a novel Planctomycete isolated from an algal mat, displays antimicrobial activity. Mar. Drugs. 22, 10 (2024).
Wiegand, S. et al. Cultivation and functional characterization of 79 planctomycetes uncovers their unique biology. Nat. Microbiol. 5, 126–140 (2020).
Kallscheuer, N., Wurzbacher, C. E., Schmitz, R. A. & Jogler, C. In the footsteps of Heinz Schlesner and Peter Hirsch: Exploring the untapped diversity of the phylum Planctomycetota in isolates from the 1980s to the early 2000s. Syst. Appl. Microbiol. 47, 126486 (2024).
Boedeker, C. et al. Determining the bacterial cell biology of Planctomycetes. Nat. Commun. 8, 14853 (2017).
Jeske, O. et al. Planctomycetes do possess a peptidoglycan cell wall. Nat. Commun. 6, 7116 (2015).
Jogler, C. et al. Identification of proteins likely to be involved in morphogenesis, cell division, and signal transduction in Planctomycetes by comparative genomics. J. Bacteriol. 194, 6419–6430 (2012).
Rivas-Marin, E. et al. Non-essentiality of canonical cell division genes in the planctomycete Planctopirus limnophila. Sci. Rep. 10, 66 (2020).
Calisto, R. et al. Anticancer activity in Planctomycetes. Front. Mar. Sci. 5, 499 (2019).
Graça, A. P., Calisto, R. & Lage, O. M. Planctomycetes as novel source of bioactive molecules. Front. Microbiol., 7, 1241 (2016).
Jeske, O. et al. Developing techniques for the utilization of Planctomycetes as producers of bioactive molecules. Front. Microbiol. 7, 1242 (2016).
Kallscheuer, N. & Jogler, C. The bacterial phylum Planctomycetes as novel source for bioactive small molecules. Biotechnol. Adv. 53, 107818 (2021).
Zheng, R., Wang, C., Liu, R., Cai, R. & Sun, C. Physiological and metabolic insights into the first cultured anaerobic representative of deep-sea Planctomycetes bacteria. eLife 12, RP89874 (2024).
Strous, M. et al. Missing lithotroph identified as new planctomycete. Nature 400, 446–449 (1999).
Wurzbacher, C. E. et al. “Candidatus Uabimicrobium helgolandensis”—a planctomycetal bacterium with phagocytosis-like prey cell engulfment, surface-dependent motility, and cell division. mBio 15, e02044-02024 (2024).
Shiratori, T., Suzuki, S., Kakizawa, Y. & Ishida, K.-i. Phagocytosis-like cell engulfment by a planctomycete bacterium. Nat. Commun. 10, 5529 (2019).
Dedysh, S. N. et al. Lacipirellula parvula gen. nov., sp. nov., representing a lineage of planctomycetes widespread in low-oxygen habitats, description of the family Lacipirellulaceae fam. nov. and proposal of the orders Pirellulales ord. nov., Gemmatales ord. nov. and Isosphaerales ord. nov.. Syst. Appl. Microbiol. 43, 126050 (2020).
Schlesner, H. & Hirsch, P. Rejection of the genus name Pirella for pear-shaped budding bacteria and proposal to create the genus Pirellula gen. nov.. Int. J. Syst. Evol. Microbiol. 37, 441–441 (1987).
Küsel, K. et al. How deep can surface signals be traced in the critical zone? Merging biodiversity with biogeochemistry research in a central German Muschelkalk landscape. Front. Earth Sci. 4, 32 (2016).
Lehmann, K., Lehmann, R. & Totsche, K. U. Event-driven dynamics of the total mobile inventory in undisturbed soil account for significant fluxes of particulate organic carbon. Sci. Total Environ. 756, 143774 (2021).
Lehmann, R. & Totsche, K. U. Multi-directional flow dynamics shape groundwater quality in sloping bedrock strata. J. Hydrol. 580, 124291 (2020).
Kündgen, M. et al. Kueselia aquadivae gen. nov., sp. nov., the first member of the family Isosphaeraceae isolated from subsurface percolates. Sci. Rep. 15, 32243 (2025).
Kallscheuer, N. et al. Analysis of bacterial communities in a municipal duck pond during a phytoplankton bloom and isolation of Anatilimnocola aggregata gen. nov., sp. nov., Lacipirellula limnantheis sp. nov. and Urbifossiella limnaea gen. nov., sp. nov. belonging to the phylum Planctomycetes. Environ. Microbiol. 23, 1379–1396 (2021).
Rast, P. et al. Three novel species with peptidoglycan cell walls form the new genus Lacunisphaera gen. nov. in the family Opitutaceae of the verrucomicrobial subdivision 4. Front. Microbiol. 8, 202 (2017).
Kallscheuer, N., Kumar, G., Hammer, J., Haufschild, T. & Jogler, C. Four novel Planctomicrobium species isolated from sewage sludge or leakage water of a compost heap in Northern Germany. Sci. Rep. 16, 4347 (2026).
48 Galaxy Community. The Galaxy platform for accessible, reproducible, and collaborative data analyses: 2024 update. Nucleic Acids Res. 52, W83–W94 (2024).
Tarlachkov, S. & Starodumova, I. TaxonDC: calculating the similarity value of the 16S rRNA gene sequences of prokaryotes or ITS regions of fungi. J Bioinform Genom (2017).
Price, M. N., Dehal, P. S. & Arkin, A. P. FastTree: Computing large minimum evolution trees with profiles instead of a distance matrix. Mol. Biol. Evol. 26, 1641–1650 (2009).
Alanjary, M., Steinke, K. & Ziemert, N. AutoMLST: An automated web server for generating multi-locus species trees highlighting natural product potential. Nucleic Acids Res. 47, W276–W282 (2019).
Meier-Kolthoff, J. P., Auch, A. F., Klenk, H.-P. & Göker, M. Genome sequence-based species delimitation with confidence intervals and improved distance functions. BMC. Bioinformatics 14, 60 (2013).
Meier-Kolthoff, J. P., Carbasse, J. S., Peinado-Olarte, R. L. & Göker, M. TYGS and LPSN: A database tandem for fast and reliable genome-based classification and nomenclature of prokaryotes. Nucleic Acids Res. 50, D801–D807 (2022).
Meier-Kolthoff, J. P., Klenk, H.-P. & Göker, M. Taxonomic use of DNA G + C content and DNA–DNA hybridization in the genomic age. Int. J. Syst. Evol. Microbiol. 64, 352–356 (2014).
Wang, H. et al. Groundwater microbiomes balance resilience and vulnerability to hydroclimatic extremes. Commun. Earth Environ. 6683. (2025).
56 Parks, D. H., Imelfort, M., Skennerton, C. T., Hugenholtz, P. & Tyson, G. W. CheckM: assessing the quality of microbial genomes recovered from isolates, single cells, and metagenomes. Genome Res. 25, 1043–1055 (2015).
Blin, K. et al. antiSMASH 8.0: Extended gene cluster detection capabilities and analyses of chemistry, enzymology, and regulation. Nucleic Acids Res. 53(W1), W32–W38 (2025).
Eren, A. M. et al. Anvi’o: An advanced analysis and visualization platform for ‘omics data. PeerJ 3, e1319 (2015).
Eren, A. M. et al. Community-led, integrated, reproducible multi-omics with anvi’o. Nat. Microbiol. 6, 3–6 (2021).
Schindelin, J. et al. Fiji: An open-source platform for biological-image analysis. Nat. Methods 9, 676–682 (2012).
Hartmann, R., van Teeseling, M. C. F., Thanbichler, M. & Drescher, K. BacStalk: A comprehensive and interactive image analysis software tool for bacterial cell biology. Mol. Microbiol. 114, 140–150 (2020).
Goedhart, J. SuperPlotsOfData—A web app for the transparent display and quantitative comparison of continuous data from different conditions. Mol. Biol. Cell 32, 470–474 (2021).
Haufschild, T. et al. An untargeted cultivation approach revealed Pseudogemmatithrix spongiicola gen. nov., sp. nov., and sheds light on the gemmatimonadotal mode of cell division: Binary fission. Sci. Rep. 14, 16764 (2024).
Vitorino, I. R. et al. Stieleria sedimenti sp. nov., a novel member of the family Pirellulaceae with antimicrobial activity isolated in Portugal from brackish sediments. Microorganisms 10, 2151 (2022).
Stackebrandt, E. & Ebers, J. Taxonomic parameters revisited: Tarnished gold standards. Microbiol. Today 33, 152 (2006).
Rodriguez-R, L. M. & Konstantinidis, K. T. The enveomics collection: a toolbox for specialized analyses of microbial genomes and metagenomes. PeerJ Preprints (2016).
Kim, M., Oh, H. S., Park, S. C. & Chun, J. Towards a taxonomic coherence between average nucleotide identity and 16S rRNA gene sequence similarity for species demarcation of prokaryotes. Int. J. Syst. Evol. Microbiol. 64, 346–351 (2014).
Goris, J. et al. DNA-DNA hybridization values and their relationship to whole-genome sequence similarities. Int. J. Syst. Evol. Microbiol. 57, 81–91 (2007).
Qin, Q.-L. et al. A proposed genus boundary for the prokaryotes based on genomic insights. J. Bacteriol. 196, 2210–2215 (2014).
Kallscheuer, N. et al. Description of three bacterial strains belonging to the new genus Novipirellula gen. nov., reclassificiation of Rhodopirellula rosea and Rhodopirellula caenicola and readjustment of the genus threshold of the phylogenetic marker rpoB for Planctomycetaceae. Antonie Van Leeuwenhoek 113, 1779–1795 (2020).
Milke, L. et al. A type III polyketide synthase cluster in the phylum Planctomycetota is involved in alkylresorcinol biosynthesis. Appl. Microbiol. Biotechnol. 108, 239 (2024).
Gokhale, R. S. & Tuteja, D. Biochemistry of polyketide synthases. Biotechnology: Special Processes. 10, 341–372 (2001).
Kündgen, M., Jogler, C. & Kallscheuer, N. Substrate utilization and secondary metabolite biosynthesis in the phylum Planctomycetota. Appl. Microbiol. Biotechnol. 109, 123 (2025).
Kulichevskaya, I. S., Ivanova, A. A., Suzina, N. E., Sinninghe Damsté, J. S. & Dedysh, S. N. Anatilimnocola floriformis sp. nov., a novel member of the family Pirellulaceae from a boreal lake, and emended description of the genus Anatilimnocola. Antonie Van Leeuwenhoek 115, 1253–1264 (2022).
Wiegand, S., Jogler, M. & Jogler, C. On the maverick Planctomycetes. FEMS Microbiol. Rev. 42, 739–760 (2018).
Kallscheuer, N. et al. Pink- and orange-pigmented Planctomycetes produce saproxanthin-type carotenoids including a rare C45 carotenoid. Environ. Microbiol. Rep. 11, 741–748 (2019).
Kallscheuer, N. et al. Rhodopirellula heiligendammensis sp. nov., Rhodopirellula pilleata sp. nov., and Rhodopirellula solitaria sp. nov. isolated from natural or artificial marine surfaces in Northern Germany and California, USA, and emended description of the genus Rhodopirellula. Antonie Van Leeuwenhoek 113, 1737–1750 (2020).
Bondoso, J. et al. Rhodopirellula lusitana sp. nov. and Rhodopirellula rubra sp. nov., isolated from the surface of macroalgae. Syst. Appl. Microbiol. 37, 157–164 (2014).
Mahone, C. R. & Goley, E. D. Bacterial cell division at a glance. J. Cell Sci. 133, jcs237057 (2020).
Jogler, C., Glöckner Frank, O. & Kolter, R. Characterization of Planctomyces limnophilus and development of genetic tools for its manipulation establish it as a model species for the phylum Planctomycetes. Appl. Environ. Microbiol. 77, 5826–5829 (2011).
Schlesner, H. et al. Taxonomic heterogeneity within the Planctomycetales as derived by DNA–DNA hybridization, description of Rhodopirellula baltica gen. nov., sp. nov., transfer of Pirellula marina to the genus Blastopirellula gen. nov. as Blastopirellula marina comb. nov. and emended description of the genus Pirellula. Int. J. Syst. Evol. Microbiol. 54, 1567–1580 (2004).
Waqqas, M. et al. Rosistilla oblonga gen. nov., sp. nov. and Rosistilla carotiformis sp. nov., isolated from biotic or abiotic surfaces in Northern Germany, Mallorca, Spain and California, USA. Antonie Van Leeuwenhoek 113, 1939–1952 (2020).
Kallscheuer, N. et al. The planctomycete Stieleria maiorica Mal15T employs stieleriacines to alter the species composition in marine biofilms.. Commun. Biol. 3, 303 (2020).
Rensink, S. et al. Description of the novel planctomycetal genus Bremerella, containing Bremerella volcania sp. nov., isolated from an active volcanic site, and reclassification of Blastopirellula cremea as Bremerella cremea comb. nov.. Antonie Van Leeuwenhoek 113, 1823–1837 (2020).
Kumar, D. et al. Roseimaritima sediminicola sp. nov., a new member of Planctomycetaceae isolated from Chilika Lagoon.. Int. J. Syst. Evol. Microbiol. 70, 2616–2623 (2020).
Vitorino, I. R. et al. Rhodopirellula aestuarii sp. nov., a novel member of the genus Rhodopirellula isolated from brackish sediments collected in the Tagus River estuary, Portugal.. Syst. Appl. Microbiol. 45, 126360 (2022).
Acknowledgements
We are grateful to Kerstin Voigt (JMRC, Jena, Germany) and MariCarmen Macián (Spanish Type Culture Collection, CECT, Valencia, Spain) for their valuable assistance with the deposition of the strain. Nicole Wohlfarth was responsible for strain isolation, cultivation, and deposition. We also extend our thanks to Aharon Oren for his expert input on the etymology of the name of the novel taxon. The field work permits were issued by the responsible Thuringian state environmental authorities and the Hainich National Park.
Funding
Open Access funding enabled and organized by Projekt DEAL. This study is part of the CRC AquaDiva of Friedrich Schiller University Jena, funded by the Deutsche Forschungsgemeinschaft (DFG, German Research Foundation) – Project-ID 218627073 – SFB 1076. The study was funded by the Deutsche Forschungsgemeinschaft under Germany´s Excellence Strategy – Project-ID 390713860 – EXC 2051 and under Project-ID 239748522 – SFB 1127 ChemBioSys. Funded by the Landesgraduiertenstipendium of the Free State of Thuringia awarded by the Friedrich Schiller University Jena. Funding from the Carl Zeiss Stiftung is greatly acknowledged.
Author information
Authors and Affiliations
Contributions
MK conducted temperature optimum determination and anaerobic cultivation and wrote the manuscript draft. KL and RL coordinated and supervised the sampling, environmental monitoring and physicochemical/hydrochemical analyses. TH and MM carried out light microscopy and cell size determination. TH analyzed the presence/absence of the cell division genes. MM performed the determination of the pH optimum. Genome sequencing and assembly were carried out by JH; MK and NK performed phylogenetic analysis, and NK analyzed genomic features and reconstructed the pangenome. HW analyzed sequence similarity between strain NA78T and environmental ASVs. CJ, KUT, and KK contributed to manuscript preparation and funding acquisition, with CJ providing overall supervision of the study. All authors have worked on the manuscript and approved the submitted version of the manuscript.
Corresponding author
Ethics declarations
Competing interests
The authors declare no competing interests.
Ethical statement
This article does not contain any studies with animals performed by any of the authors.
Additional information
Publisher’s note
Springer Nature remains neutral with regard to jurisdictional claims in published maps and institutional affiliations.
Supplementary Information
Below is the link to the electronic supplementary material.
Rights and permissions
Open Access This article is licensed under a Creative Commons Attribution 4.0 International License, which permits use, sharing, adaptation, distribution and reproduction in any medium or format, as long as you give appropriate credit to the original author(s) and the source, provide a link to the Creative Commons licence, and indicate if changes were made. The images or other third party material in this article are included in the article’s Creative Commons licence, unless indicated otherwise in a credit line to the material. If material is not included in the article’s Creative Commons licence and your intended use is not permitted by statutory regulation or exceeds the permitted use, you will need to obtain permission directly from the copyright holder. To view a copy of this licence, visit http://creativecommons.org/licenses/by/4.0/.
About this article
Cite this article
Kündgen, M., Haufschild, T., Kallscheuer, N. et al. A novel planctomycetotal isolate from subsurface percolates belongs to the novel species Anatilimnocola aquadivae sp. nov. in the family Pirellulaceae. Sci Rep 16, 9078 (2026). https://doi.org/10.1038/s41598-026-44018-1
Received:
Accepted:
Published:
Version of record:
DOI: https://doi.org/10.1038/s41598-026-44018-1





