Abstract
MicroRNAs (miRNAs) play a very important role in the development of gastric cancer (GC). MiR-362-3p participates in the formation and progression of various cancers. However, the role and clinical value of miR-362-3p in GC remain unclear. The CCK8 and colony formation assays were performed to assess the effect of miR-362-3p on proliferation in GC cells. Wound healing assay and transwell assay were used to examine the migratory effects of miR-362-3p on GC cells. In silico prediction, qRT-PCR, dual luciferase reporter assays and western blot analysis were applied to confirm the target gene of miR-362-3p. The results indicated that miR-362-3p inhibited the proliferation, migration and EMT of GC cells by inhibiting the ERK signaling pathway. DEP-1 was identified to be a direct target of miR-362-3p. Knockdown of DEP-1 also suppressed the proliferation, migration and EMT of GC cells, and inhibited the ERK signaling pathway, while overexpression of DEP-1 promoted the proliferation, migration and EMT of GC cells and activated the ERK signaling pathway. miR-362-3p can suppress the proliferation, migration and EMT of GC cells through inhibiting the ERK signaling pathway by directly targeting DEP-1. Hence, miR-362-3p/DEP-1 axis may be a potential target for GC treatment.
Introduction
Gastric cancer (GC) is the fifth most common cause of global cancer incidence in 2022, with an estimated number of almost one million new cases, occupying 4.9% of all cancer cases. Meanwhile, it is also the fifth leading cause of cancer-related mortality across the globe, with 660,000 deaths (6.8% of all cancer deaths)1. The main reason for the 5-year survival rate being less than 30% is that gastric cancer patients are often diagnosed at an advanced stage due to the lack of effective early diagnostic markers2. Recent years have witnessed numerous studies investigating the pathogenesis of gastric cancer3,4,5,6. The best solution to improve the prognosis of patients with gastric cancer is to find more effective early diagnosis biomarkers.
It is well known that microRNAs (miRNAs) are small non-coding RNA molecules approximately 20 nucleotides in length, and numerous experiments have confirmed that they can function as post-transcriptional regulators of gene expression7. A large number of studies have shown that the expression of microRNAs (miRNAs) is abnormal, affecting tumor progression in various malignant tumors. Due to their regulation of the expression of cancer-related genes at the post-transcriptional level, many of them are called “oncomiRNAs” or tumor “suppressors"8. Building upon previous findings that identified miR-362-3p as a downregulated microRNA in colorectal cancer9, we sought to investigate its expression pattern and functional role in gastric cancer. So far, not many studies on miR-362-3p have been reported. For example, miR-362-3p was verified to suppress cell proliferation and migration in ovarian cancer by directly binding to the target gene SERBP110. Similarly, miR-362-3p was demonstrated to inhibit tumorigenesis and progression of renal cell carcinoma cells by regulating the SP1/AKT/FOXO3 signaling pathway11. Moreover, Christensen also reported that miR-362 -3p suppressed the growth and migration of colon cancer cell lines12. However, Zhang confirmed that miR-362-3p expression significantly promoted proliferation, invasion, and metastasis of hepatocellular carcinoma cells13. A summary of previous studies revealed that miR-362-3p could promote or inhibit the occurrence and development of cancers by regulating the proliferation, invasion and migration of tumor cells. This study focused on the biological role and the potential mechanism of miR-362-3p in GC progression.
Density enhanced phosphatase-1(DEP-1, also named CD148/PTPRJ) belongs to a type III the receptor-like protein tyrosine phosphatases (PTPR), which include a single intracellural phosphatase domain14. Many studies have showed that DEP-1 was link with the negative regulation of cell proliferation and migration15,16,17,18,19. In contrast, Chabot proved that DEP-1 was required to promote VEGF-dependent endothelial cell survival20. In addition, Spring also identified that DEP-1 was necessary for breast cancer cell migration and invasion21. However, its role in GC has not been thoroughly studied.
In this study, we verified that miR-362-3p inhibited GC cell proliferation, migration and EMT. Here, we evidenced for the first time that miR-362-3p directly targeted the 3’UTR of human DEP-1 mRNA. Furthermore, cell proliferation, migration and EMT were detected in miR-362-3p or DEP-1 overexpression and knockdown models. We confirmed that miR-362-3p inhibited the ERK signaling pathway through inhibition of DEP-1. Our study may provide novel molecular therapeutic targets for GC.
Materials and methods
Cell lines and cell culture
Two human GC cell lines (SGC-7901, HGC-27) were purchased from the Type Culture Collection of the Chinese Academy of Sciences (Shanghai, China). SGC-7901 and HGC-27 were maintained in Dulbecco’s Modified Eagle medium (DMEM; Gibco, USA) respectively, supplemented with 10% fetal bovine serum (FBS, WISENT CORPORATION), 100 U/mL penicillin, and 100 mg/mL streptomycin. All cells were incubated in a humidified atmosphere containing 5% CO2 at 37 °C.
Oligonucleotide transfection
miR-362-3p mimics, inhibitor, siDEP-1 and their NC were all synthesized by GenePharma (Shanghai, China). The DEP-1 overexpression plasmid was purchased from Gene Create (Wuhan, China). Oligonucleotide transfection was performed using RFect siRNA/miRNA Transfection Reagent (Cat#:11013, Baidai biotechnology, Changzhou, China) according to the manufacturer’s protocol. The sequences were listed in Table 1.
RNA extractions and qRT-PCR
Total RNA was extracted from GC cell lines using TRIzol reagent (Invitrogen, CA, USA) per the manufacturer’s protocol. Then we used FastKing RT Kit (With gDNase) (TIANGEN, China) to synthesize cDNA. qRT-PCR was performed on a Quant Studio5 Real-time PCR System (Applied Biosystems, USA) using ChamQ Universal SYBR qPCR Master Mix (Vazyme Biotech, Nanjing, China).
miRNA expression
miRNA expression was quantified using miRNA Universal SYBR® qPCR Master Mix Assays (Vazyme Biotech, Nanjing, China). Reverse transcription was carried out with the miRNA 1st Strand cDNA Synthesis Kit (by stem-loop) (Vazyme Biotech, Nanjing, China) following the manufacturer’s instructions. Quantitative real-time PCR was performed on a Quant Studio5 Real-time PCR System (Applied Biosystems, USA). Amplification data were normalised to endogenous U6 expression. All procedures were carried out in triplicate and relative expression was calculated by the 2−ΔΔCT method.
Plasmid construction and dual-luciferase assay
The fragment of the 3′UTR of DEP-1 containing the predicted miR-362-3p binding site was amplified by PCR and inserted between the NheI and SalI restriction sites of the pmirGLO Dual-Luciferase miRNA Target Expression Vector (kindly provided by Prof. Qifa Li of Nanjing Agricultural University, Nanjing, China). For mutation, miR-362-3p binding motif in the 3′UTR of DEP-1 gene was mutated by using the Mut Express MultiS Fast Mutagenesis Kit V2 (Vazyme Biotech, Nanjing, China). Luciferase activity was assessed 24 h post-transfection using the Dual-Glo Luciferase Detection System (Promega), with Renilla luciferase activity as an internal control. In addition, DEP-1 cDNA was amplified by PCR and cloned into pcDNA3.1(+) (also provided by Prof. Li). All constructs were validated by sequencing.
Protein extraction and western blotting
The cell pellets were harvested and re-suspended using lysis buffer (20 mM Tris–HCl, pH 7.4, 150 mM NaCl, 1% Triton X-100, 25 mM β-glycerol-phosphate, 1 mM Na3VO4, 10% glycerol, 1X PMSF, with the Sigma phosphatase inhibitors and protease inhibitor (Pierce, Rockford, IL, USA)). The re-suspended cell pellet was then incubated on ice for 20 min, followed by centrifugation at 12,000×g for 20 min at 4 °C. The supernatants were collected and protein concentrations were measured using the BCA Protein Assay Kit (Beyotime, Shanghai, China). The lysates were separated by SDS-PAGE and transferred to PVDF membranes. Membranes were blocked with 5% non-fat milk in TBST at room temperature for 2 h, and incubated with primary antibodies in TBST overnight at 4 °C. Subsequently, the membranes were incubated with HRP-conjugated secondary antibodies for 2 h at room temperature. The protein bands were detected by the BeyoECL Star kit (Beyotime, Shanghai, China) and visualized using a multifunctional protein imaging system (Cell biosciences, USA). The following antibodies were used: β-actin (protein-tech, 60008-1-Ig), α-tubulin (CST, #3873), GAPDH (protein-tech, 60004-1-Ig), DEP-1 (R&D Systems, AF1934), E-cadherin (CST,#3195), Vimentin (Santa Cruz, sc-6260), p-p44/42 (CST, #4370), p44/42 (CST, #4695).
Cell proliferation assay
We measured cell proliferation with the Cell Counting Kit-8 (CCK-8; Beyotime, China) according to the manufacturer’s protocol. Cells (1500/well) were seeded into each well of 96-well for 5 days. CCK-8 assays were measured at 0, 24, 48, 72, 96 after cell culture. 10 µl of CCK-8 solution was added to each well and the absorbance (450 nm) was assessed on a SpectraMax iD3 Multi-Mode Microplate Reader (Molecular Devices, USA). Four replicate wells were set for each group. Data represent four replicate wells per group across three biological replicates.
Colony formation assay
The transfected cells were cultured into six-well plate (800 cells/well) and incubated at 37 °C with 5% CO2 about 2 weeks. Proliferating colonies resulting from the surviving cells were fixed with 4% paraformaldehyde for 20 min, stained with 0.1% crystal violet for 15 min, and counted. A threshold of ≥ 50 cells per colony defined countable colonies.
Scratch wound healing assay
We plated transfected cells in 12-well plates (2 × 10⁵ cells/well). After 24 h incubation, we created scratches with a 200 µL pipette tip, washed cells with PBS, and added serum-free medium. Images were acquired separately at 0 h and 48 h under an inverted microscope. Experiments were performed in triplicate.
Transwell assay
For transwell migration assays, the transfected cells were plated in the upper chamber in medium without serum. A medium containing 10% FBS was put into the lower chamber as a stimulus. After wells were incubated for 24 h at 37 °C, the surface of cells on the upper membrane were removed. The cells were fixed and stained with 0.05% crystal violet. Six random fields of each chamber were photographed using an inverted microscope.
Statistical analysis
The results are presented as means ± standard deviation. The statistical differences between groups were analyzed using t-tests of GraphPad Prism9.5. All experiments were performed at least in triplicate. P-values < 0.05 were considered to be statistically significant.
Result
miR-362-3p inhibited cell proliferation, migration and EMT in GC cells
To investigate the biological role of miR-362-3p in GC progression, we transfected SGC-7901 and HGC-27 cells with miR-362-3p mimics, miR-362-3p inhibitor, and their corresponding controls. As shown in Fig. 1A, B, the expression level of miR-362-3p was significantly upregulated after transfection with miR-362-3p mimics and downregulated after transfection with the miR-362-3p inhibitor in both cells. We assessed GC cell proliferation by CCK-8 assay and colony formation assay. The results of CCK-8 confirmed a prominent reduction in the growth rate of GC cells in the miR-362-3p mimics group but an increase in the miR-362-3p inhibitor group (Fig. 2A-D). Similarly, overexpression of miR-362-3p markedly inhibited the colony formation of GC cells, while knockdown of miR-362-3p showed an opposite result (Fig. 2E, F). Subsequently, transwell assays and a wound healing assay were performed to evaluate the migratory ability of GC cells. The results indicated that miR-362-3p observably decreased the migration rate of GC cells but accelerated cell migration in the miR-362-3p inhibitor group (Fig. 2G-J). Moreover, we detected the expression level of EMT markers (Fig. 2L, M). The expression of E-cadherin was promoted, whereas the expression of vimentin was suppressed in miR-362-3p overexpression cells. In contrast, silencing miR-362-3p expression resulted in the decrease of E-cadherin and the increase of vimentin in GC cells. Taken together, these results proved that miR-362-3p inhibited cell proliferation, migration and EMT in GC cells.
The transfection efficiency of miR-362-3p. (A, B) The transfection efficiency of miR-362-3p was measured by RT-qPCR in the SGC-7901 (A) and HGC-27 (B) *p < 0.05, **p < 0.01, ***p < 0.001. The data expressed as the mean ± SD. (Student’s t-test).
miR-362-3p suppressed GC cell proliferation, migration and EMT. (A-K) The effects of miR-362-3p mimics or miR-362-3p inhibitor on SGC-7901 and HGC-27 cell proliferation, colony formation ability, and migration rate were analyzed by CCK-8 assay, colony formation assay, transwell assay, and wound healing assay. L. Western blot analysis of EMT markers in GC cells transfectedmiR-362-3p mimics or miR-362-3p inhibitor. M. Quantitative analysis. *p < 0.05, **p < 0.01, ***p < 0.001. The data expressed as the mean ± SD. (Student’s t-test).
DEP-1 was the target of miR-362-3p
To explore the molecular mechanisms by which miR-362-3p regulated GC cell proliferation, migration and EMT, we used miRDB, miRwalk, StarBase and Targetscan to predict the targets of miR-362-3p. The results displayed that 54 genes were predicted as target genes (Fig. 3A). We comprehensively analyzed the literature about the 54 genes and conducted preliminary experiments. DEP-1 was chosen as a potential target of miR-362-3p. Next, we used the RNA-hybrid tool to predict the binding site for miR-362-3p in the 3′UTR of the DEP-1 gene. The results illustrated a schematic representation of the wild-type (DEP-1-WT) and mutant (DEP-1-MUT) binding sites for miR-362-3p within the 3′UTR sequence of the DEP-1 gene (Fig. 3B). The dual luciferase reporter analysis showed that ectopic miR-362-3p expression dramatically inhibited the luciferase activity of the DEP-1-WT in SGC-7901 and HGC-27 cells but did not affect the luciferase activity of the DEP-1-MUT (Fig. 3D, E). Consistent with the dual luciferase reporter analysis, we verified that ectopic miR-362-3p weakened DEP-1 mRNA and protein levels (Fig. 3C, F, G). In addition, knockdown of miR-362-3p enhanced DEP-1 protein levels in GC cells (Fig. 3F, G). Collectively, these data suggested that the DEP-1 gene was a direct target of miR-362-3p in GC cells.
DEP-1 was a direct target of miR-362-3p. (A) Venn diagram showed the overlapping target genes for miR-362-3p from miRDB, TargetScan, StarBase, and miRWalk. (B) The binding site of miR-362-3p on DEP-1 was predicted using BIBISERV and miRBase. (C) SGC-7901 and HGC-27 cells were transfected with miR-362-3p mimics, and the transfection efficiency was measured by RT-qPCR. D-E. The dual-luciferase reporter assay was employed to measure luciferase activity after co-transfected with miR-362-3p mimics and GloDEP-1-WT (wild-type) or GloDEP-1-Mut (mutant) reporter plasmids in SGC-7901 and HGC-27 cells. F-G. The effects of miR-362-3p mimics or miR-362-3p inhibitor on DEP-1 protein expression in SGC-7901 and HGC-27 cells were analyzed by Western blot. *p < 0.05, **p < 0.01, ***p < 0.001, ns, no significance. The data expressed as the mean ± SD. (Student’s t-test).
DEP-1 regulated cell proliferation, migration and EMT in GC cells
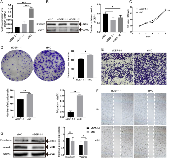
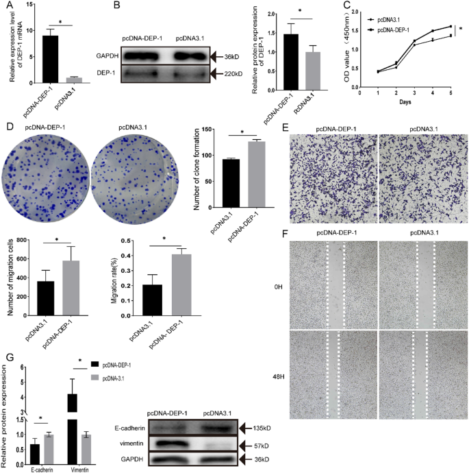
To elucidate the role of DEP-1 in GC cells, we performed the CCK-8 assay, colony formation assay, transwell and wound healing assay to detect proliferation and migration in GC cells. Targeting DEP-1 with siRNA decreased DEP-1 mRNA and protein levels in SGC-7901 cells (Fig. 4A, B). We chose the siDEP-1-1 which had high knockdown efficiency for the next experiment. The results of CCK-8 and colony formation assays revealed that si-DEP-1-1 markedly restrained cell proliferation in SGC-7901 (Fig. 4C, D). Moreover, transwell and wound healing assays showed that si-DEP-1-1 notably suppressed cell migration (Fig. 4E, F). Finally, we assessed the expression of EMT markers by western blotting after DEP-1 knockdown. The results uncovered that the expression of E-cadherin was upregulated, whereas vimentin was downregulated (Fig. 4G). On the contrary, we constructed a pcDNA3.1-DEP-1 plasmid and transfected it into HGC-27 cells. Overexpression of DEP-1 was confirmed by qRT-PCR and western blotting (Fig. 5A, B). In contrast to the results from siDEP-1-1, The CCK-8 assay, colony formation, transwell, wound healing assay and analysis of EMT markers in pcDNA-DEP-1 transfected cells showed opposite results (Fig. 5C-G). In summary, these results implied that miR-362-3p regulated cell proliferation, migration and EMT through direct targeting DEP-1 in GC cells.
siDEP-1 inhibited GC cell proliferation, migration and EMT. (A) The levels of DEP-1 in SGC-7901 cells were quantified after the transfection with siNC, siDEP-1-1, and siDEP-1-2. (B) The effect of siDEP-1-1 and siDEP-1-2 on DEP-1 protein expression in SGC-7901 cells was detected by Western blot. (C-F) The effects of siDEP-1-1 on SGC-7901 cell proliferation, colony formation ability, and migration rate were analyzed by CCK-8 assay, colony formation assay, transwell assay, and wound healing assay. (G) The effect of siDEP-1-1 on E-cadherin and Vimentin protein expression in SGC-7901 cells was detected by Western blot. *p < 0.05, **p < 0.01, ***p < 0.001. The data expressed as the mean ± SD. (Student’s t-test).
Overexpression of DEP-1 promoted GC cell proliferation, migration and EMT. (A) The levels of DEP-1 in HGC-27 cells were quantified after the transfection of pcDNA3.1 (empty vector), and pcDNA-DEP-1. (B) The effect of pcDNA-DEP-1 on DEP-1 protein expression in HGC-27 cells was detected by Western blot. (C-F) The effects of pcDNA-DEP-1 on HGC-27 cell proliferation, colony formation ability, and migration rate were analyzed by CCK-8 assay, colony formation assay, transwell assay, and wound healing assay. (G) The effect of pcDNA-DEP-1 on E-cadherin and Vimentin protein expression in HGC-27 cells was detected by Western blot. *p < 0.05. The data expressed as the mean ± SD. (Student’s t-test).
miR-362-3p regulated ERK signaling by directly targeting DEP-1 in GC cells
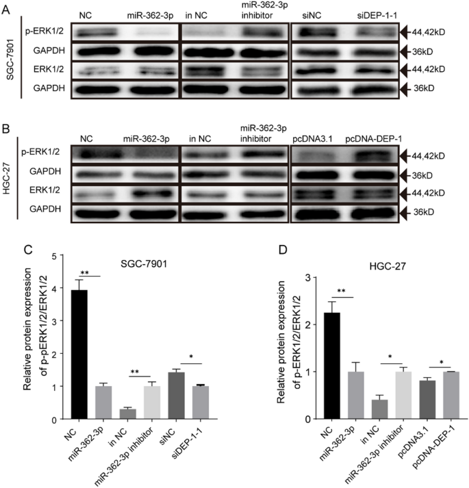
To examine the molecular mechanisms by which miR-362-3p and DEP-1 inhibited GC cell proliferation, migration and EMT, we investigated whether miR-362-3p played the role by ERK signaling pathway. As shown in Fig. 6A-C, the protein levels of p-ERK1/2 markedly decreased after miR-362-3p overexpression or DEP-1 knockdown, and increased under conditions of miR-362-3p knockdown or DEP-1 overexpression in GC cells. Overall, these results revealed that miR-362-3p inhibited the ERK signaling pathway suppressing the proliferation, migration and EMT process in GC cells (Fig. 7).
miR-362-3p inhibited the ERK signaling pathway by targeting DEP-1. (A, C) The effects of miR-362-3p mimics, miR-362-3p inhibitor, or siDEP-1-1 on ERK1/2 and p-ERK1/2 protein expression in SGC-7901 cells were detected by Western blot. (B, D) The effects of miR-362-3p mimics, miR-362-3p inhibitor, or pcDNA-DEP-1 on ERK1/2 and p-ERK1/2 protein expression in HGC-27 cells were detected by Western blot. *p < 0.05, **p < 0.01. The data expressed as the mean ± SD. (Student’s t-test).
Schematic diagram of miR-362-3p/DEP-1/ERK axis regulated gastric cancer cell proliferation and migration. miR-362-3p bound to the 3′-UTR of DEP-1, inhibiting its translation into protein. This downregulation of DEP-1 inhibited the activation of the ERK signaling pathway, which affects the proliferation and migration of gastric cancer cells.
Discussion
It is well known that the mechanism of microRNAs (miRNAs) involved in the occurrence and development of tumors is through binding to specific sequences in the 3′ untranslated region (3′-UTR) of target genes, thereby affecting the translation of target proteins or directly degrading their mRNA22,23,24. In this study, we analyzed the role of miR-362-3p in GC cell lines. In CCK8 and colony formation assays, the overexpression of miR-362-3p suppressed the proliferation of GC cells. The knockdown of miR-362-3p showed the opposite results, suggesting that miR-362-3p played an inhibitory role in the proliferation of GC cells. Migration is fundamental to the process of tumor metastasis. The wound healing assay and transwell migration experiments confirmed that the overexpression of miR-362-3p impeded the migration of GC cells. In addition, the expression of EMT-related proteins vimentin and E-cadherin were affected, E-cadherin was high and vimentin was low when miR-362-3p overexpressed. This result was reversed when miR-362-3p was knocked down. RT-qPCR, western blotting and dual luciferase reporter assays identified that DEP-1 is the target gene of miR-362-3p. This study also showed that miR-362-3p directly binds to the 3′-UTR of DEP-1 to hamper its expression and inhibit the ERK signaling pathway.
To elucidate the mechanism of the effect of miR-362-3p on proliferation, migration and EMT, we used bioinformatics software to predict its putative targets according to a previous study25, we focused on DEP-1 among the candidate target genes. Few studies on DEP-1 have been conducted. DEP-1 has been reported to play an important role in endothelial cells26, idiopathic pulmonary fibrosis27 and breast cancer cells17. The role of DEP-1 in GC, however, has not been thoroughly studied. In CCK8 and colony formation assays, the silencing of DEP-1 suppressed the proliferation of GC cells. The overexpression of DEP-1 showed the opposite results, indicating that the proliferation of GC cells was restrained after DEP-1 knockdown. Moreover, the wound healing assay and transwell migration experiments confirmed that the migration ability of GC cells was inhibited by siDEP-1. As expected, the expression of EMT-related proteins vimentin and E-cadherin were affected, E-cadherin was high and vimentin was low when DEP-1 was knocked down. This result was reversed when DEP-1 was overexpressed. In conclusion, our results confirmed that the inhibitory effect of miR-362-3p in GC cells was mediated by targeting DEP-1.
A large number of studies have shown that the ERK signaling pathway is associated with tumor proliferation and metastasis28,29,30,31,32,33. Therefore, we researched the ERK signaling pathway changes induced by miR-362-3p in GC cells. In addition, we have also taken note of the advancements in genetic mutations and immunotherapy in gastric cancer, which may represent a promising research direction in the future34,35,36,37,38. Our results manifested that the expression of p-ERK decreased observably after overexpression of miR-362-3p. Likewise, siDEP-1 reduced the expression level of p-ERK. On the contrary, miR-362-3p knockdown or overexpression of DEP-1 enhanced the expression of p-ERK. To further elucidate the molecular mechanism by which miR-362-3p suppressed gastric cancer cell proliferation, we examined the expression of key downstream effectors of the ERK signaling pathway. Our quantitative PCR analysis revealed that overexpression of miR-362-3p significantly reduced the mRNA levels of Cyclin D1 and c-Myc, two well-established transcriptional targets downstream of ERK signaling (Fig. 5S). The observed decreased in these effectors provided a direct mechanistic link between miR-362-3p-mediated ERK inactivation and the inhibition of cell proliferation. Collectively, these findings supported a model in which miR-362-3p targeted DEP-1, leading to suppress ERK phosphorylation and subsequent downregulation of Cyclin D1 and c-Myc, ultimately resulting in reduced gastric cancer cell proliferation. These results suggested that miR-362-3p inhibited the ERK signaling pathway by downregulating DEP-1.
However, several limitations should be considered. First, the absence of functional gain- or loss-of-function experiments for the ERK pathway means that its role has not been definitively established. Second, direct mechanistic evidence linking DEP-1 to ERK activation is still lacking. Meanwhile, a limitation of our study is the lack of in vivo validation using animal models. Therefore, future studies should employ CRISPR-based knockout of DEP-1 in larger sample sets to validate its relationship with the ERK signaling pathway. Additionally, the potential interaction between DEP-1 and downstream targets of the ERK pathway, which could be investigated by co-immunoprecipitation (co-IP) or chromatin immunoprecipitation (ChIP) assays, also requires further exploration.
Conclusion
In summary, we confirmed for the first time that DEP-1 is a direct target of miR-362-3p in GC cells. In addition, miR-362-3p inhibited the proliferation, migration and EMT of GC cells by targeting DEP-1 via inhibiting the ERK signaling pathway. Our results suggest that the miR-362-3p/DEP-1 axis may serve as a potential therapeutic target for GC treatment.
Data availability
The data will be available on reasonable request. If someone wants to request the data from this study, please contact Fei Tu.
References
Bray, F. et al. Global cancer statistics 2022: GLOBOCAN estimates of incidence and mortality worldwide for 36 cancers in 185 countries. CA Cancer J. Clin. May-Jun ; 74(3):229–263 (2024).
Cao, W., Chen, H. D., Yu, Y. W., Li, N. & Chen, W. Q. Changing profiles of cancer burden worldwide and in China: a secondary analysis of the global cancer statistics 2020. Chin. Med. J. (Engl). 134 (7), 783–791 (2021).
Alavi Dana, S. M. M. et al. Chrysin Effect Against Gastric Cancer: Focus on its Molecular Mechanisms. Curr. Mol. Pharmacol. 16 (7), 707–711 (2023).
Nemtsova, M. V. et al. Implication of Gastric Cancer Molecular Genetic Markers in Surgical Practice. Curr. Genomics. 18 (5), 408–415 (2017).
Guo, Q., Ding, X., Lv, F., Wang, A. & Wang, J. circ_0006089 Facilitates Gastric Cancer Progression via Decoying miR- 515-5p and Up-regulating CXCL6. Protein Pept. Lett. 30 (4), 314–324 (2023).
Yang, X. et al. MicroRNA3650 Promotes Gastric Cancer Proliferation and Migration through the PTEN/PI3K-AKT-mTOR and Hippo Pathways. Protein Pept. Lett. 30 (11), 966–973 (2023).
Bartel, D. P. MicroRNAs: target recognition and regulatory functions. Cell 136 (2), 215–233 (2009).
Svoronos, A. A., Engelman, D. M. & Slack, F. J. OncomiR or Tumor Suppressor? The Duplicity of MicroRNAs in Cancer. Cancer Res. 76 (13), 3666–3670 (2016).
Tang, W. et al. The p300/YY1/miR-500a-5p/HDAC2 signalling axis regulates cell proliferation in human colorectal cancer. Nat. Commun. 10 (1), 663 (2019).
Cao, S., Li, N. & Liao, X. miR-362-3p acts as a tumor suppressor by targeting SERBP1 in ovarian cancer. J. Ovarian Res. 14 (1), 23 (2021).
Zhu, H., Wang, S., Shen, H., Zheng, X. & Xu, X. SP1/AKT/FOXO3 Signaling Is Involved in miR-362-3p-Mediated Inhibition of Cell-Cycle Pathway and EMT Progression in Renal Cell Carcinoma. Front. Cell. Dev. Biol. 8, 297 (2020).
Christensen, L. L. et al. MiRNA-362-3p induces cell cycle arrest through targeting of E2F1, USF2 and PTPN1 and is associated with recurrence of colorectal cancer. Int. J. Cancer. 133 (1), 67–78 (2013).
Zhang, Q. et al. Interaction of transforming growth factor-β-Smads/microRNA-362-3p/CD82 mediated by M2 macrophages promotes the process of epithelial-mesenchymal transition in hepatocellular carcinoma cells. Cancer Sci. 110 (8), 2507–2519 (2019).
Ostman, A., Yang, Q. & Tonks, N. K. Expression of DEP-1, a receptor-like protein- tyrosine-phosphatase, is enhanced with increasing cell density. Proc. Natl. Acad. Sci. USA. 91 (21), 9680–9684 (1994).
Smart, C. E. et al. Expression and function of the protein tyrosine phosphatase receptor J (PTPRJ) in normal mammary epithelial cells and breast tumors. PLoS One. 7 (7), e40742 (2012).
Grazia Lampugnani, M. et al. Contact inhibition of VEGF-induced proliferation requires vascular endothelial cadherin, beta-catenin, and the phosphatase DEP-1/CD148. J. Cell. Biol. 161 (4), 793–804 (2003).
Keane, M. M., Lowrey, G. A., Ettenberg, S. A., Dayton, M. A. & Lipkowitz, S. The protein tyrosine phosphatase DEP-1 is induced during differentiation and inhibits growth of breast cancer cells. Cancer Res. 56 (18), 4236–4243 (1996).
Balavenkatraman, K. K. et al. DEP-1 protein tyrosine phosphatase inhibits proliferation and migration of colon carcinoma cells and is upregulated by protective nutrients. Oncogene 25 (47), 6319–6324 (2006).
Trapasso, F. et al. Restoration of receptor-type protein tyrosine phosphatase eta function inhibits human pancreatic carcinoma cell growth in vitro and in vivo. Carcinogenesis 25 (11), 2107–2114 (2004).
Chabot, C., Spring, K., Gratton, J. P., Elchebly, M. & Royal, I. New role for the protein tyrosine phosphatase DEP-1 in Akt activation and endothelial cell survival. Mol. Cell. Biol. 29 (1), 241–253 (2009).
Spring, K. et al. The protein tyrosine phosphatase DEP-1/PTPRJ promotes breast cancer cell invasion and metastasis. Oncogene 34 (44), 5536–5547 (2015).
Hayes, J., Peruzzi, P. P. & Lawler, S. MicroRNAs in cancer: biomarkers, functions and therapy. Trends Mol. Med. 20 (8), 460–469 (2014).
Kasinski, A. L. & Slack, F. J. Epigenetics and genetics. MicroRNAs en route to the clinic: progress in validating and targeting microRNAs for cancer therapy. Nat. Rev. Cancer. 11 (12), 849–864 (2011).
Kim, V. N. MicroRNA biogenesis: coordinated cropping and dicing. Nat. Rev. Mol. Cell. Biol. 6 (5), 376–385 (2005).
Spring, K. et al. Tyrosine phosphorylation of DEP-1/CD148 as a mechanism controlling Src kinase activation, endothelial cell permeability, invasion, and capillary formation. Blood 120 (13), 2745–2756 (2012).
Brunner, P. M. et al. Density enhanced phosphatase-1 down-regulates urokinase receptor surface expression in confluent endothelial cells. Blood 117 (15), 4154–4161 (2011).
Tsoyi, K. et al. CD148 Deficiency in Fibroblasts Promotes the Development of Pulmonary Fibrosis. Am. J. Respir Crit. Care Med. 204 (3), 312–325 (2021).
Xu, J. C. et al. NETO2 promotes esophageal cancer progression by inducing proliferation and metastasis via PI3K/AKT and ERK pathway. Int. J. Biol. Sci. 17 (1), 259–270 (2021).
Du, J. et al. CircNFIB inhibits tumor growth and metastasis through suppressing MEK1/ERK signaling in intrahepatic cholangio- carcinoma. Mol. Cancer. 21 (1), 18 (2022).
Zhang, Q. et al. ACE2 inhibits breast cancer angiogenesis via suppressing the VEGFa/VEGFR2/ERK pathway. J. Exp. Clin. Cancer Res. 38 (1), 173 (2019).
Ding, S. et al. DNTTIP1 promotes nasopharyngeal carcinoma metastasis via recruiting HDAC1 to DUSP2 promoter and activating ERK signaling pathway. EBioMedicine 81, 104100 (2022).
Wang, R. et al. FLOT1 promotes gastric cancer progression and metastasis through BCAR1/ERK signaling. Int. J. Biol. Sci. 19 (16), 5104–5119 (2023).
Zhou, Q. et al. Transducin (β)-like 1 X-linked receptor 1 promotes gastric cancer progression via the ERK1/2 pathway. Oncogene 36 (13), 1873–1886 (2017).
Cheng, Z. et al. A novel NAP1L4/NUTM1 fusion arising from translocation t(11;15) (p15;q12) in a myeloid neoplasm with eosinophilia and rearrangement of PDGFRA highlights an unusual clinical feature and therapeutic reaction. Ann. Hematol. 99 (7), 1561–1564 (2020).
Yin, L. et al. Novel germline mutation KMT2A G3131S confers genetic susceptibility to familial myeloproliferative neoplasms. Ann. Hematol. 100 (9), 2229–2240 (2021).
Chen, Y. et al. CHST15 gene germline mutation is associated with the development of familial myeloproliferative neoplasms and higher transformation risk. Cell. Death Dis. 13 (7), 586 (2022).
Zhang, H. et al. A bibliometric and visualized research on global trends of immune checkpoint inhibitors related complications in melanoma, 2011–2021. Front. Endocrinol. (Lausanne). 14, 1164692 (2023).
Li, B., Lin, R., Hua, Y., Ma, B. & Chen, Y. Single–cell RNA sequencing reveals TMEM71 as an immunomodulatory biomarker predicting immune checkpoint blockade response in breast cancer. Discov Oncol. 16 (1), 1256 (2025).
Funding
This study was supported by the Doctoral Scientific Research Foundation of Xinxiang Medical University (No. 505117), and the Science and technology project of Henan Province (No. 222102310513).
Author information
Authors and Affiliations
Contributions
Fei Tu: performed the conception, designed the study and wrote the manuscript; Zhiyuan Li, Lina Yao and Fengyuan He: performed the experiments; Yiqing Jia and Lingzhu Wang: performed assistance; Tiesuo Zhao, Sheng Guo and Yan Jin provided technical support; Fei Tu and Zhijun Yang: analyzed and interpreted the data, and revised the manuscript. All authors have checked and approved the final manuscript.
Corresponding author
Ethics declarations
Competing interests
The authors declare no competing interests.
Ethics approval
Not applicable.
Consent for publication
All authors have read the manuscript and provided their consent for the submission.
Additional information
Publisher’s note
Springer Nature remains neutral with regard to jurisdictional claims in published maps and institutional affiliations.
Supplementary Information
Rights and permissions
Open Access This article is licensed under a Creative Commons Attribution-NonCommercial-NoDerivatives 4.0 International License, which permits any non-commercial use, sharing, distribution and reproduction in any medium or format, as long as you give appropriate credit to the original author(s) and the source, provide a link to the Creative Commons licence, and indicate if you modified the licensed material. You do not have permission under this licence to share adapted material derived from this article or parts of it. The images or other third party material in this article are included in the article’s Creative Commons licence, unless indicated otherwise in a credit line to the material. If material is not included in the article’s Creative Commons licence and your intended use is not permitted by statutory regulation or exceeds the permitted use, you will need to obtain permission directly from the copyright holder. To view a copy of this licence, visit http://creativecommons.org/licenses/by-nc-nd/4.0/.
About this article
Cite this article
Tu, F., Li, Z., Yao, L. et al. MiR-362-3p inhibits the proliferation, migration and EMT of gastric cancer cells by regulating the DEP-1/ERK signaling pathway. Sci Rep 16, 10667 (2026). https://doi.org/10.1038/s41598-026-46696-3
Received:
Accepted:
Published:
Version of record:
DOI: https://doi.org/10.1038/s41598-026-46696-3






