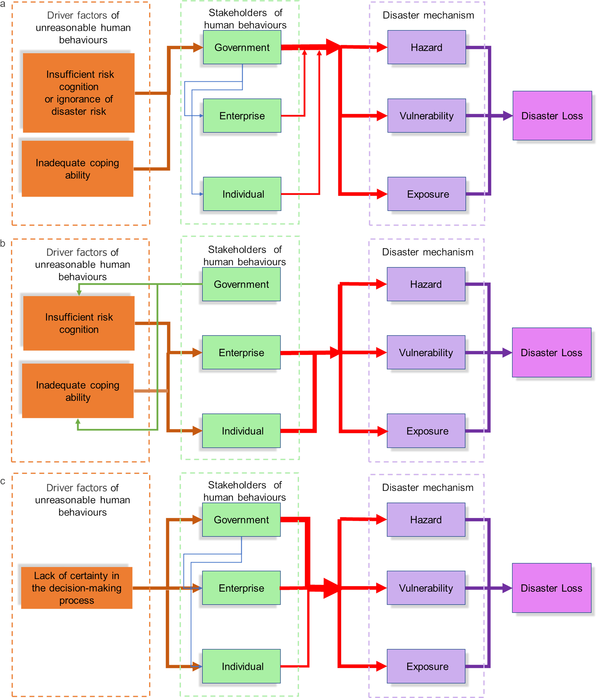
Fig. 5: Extended disaster risk framework, including unreasonable behavioural factors and a disaster mechanism.
From: The amplification effect of unreasonable human behaviours on natural disasters

a Less-developed stage. b Relatively developed stage of dealing with normal disasters. c Relatively developed stage of dealing with extreme disaster events. The brown arrow represents the effect of driver factors on human behaviour stakeholders; the red arrow represents the magnifying effect of human behaviour stakeholders on the three components of disaster; the blue arrow represents the interaction between the various stakeholders of human behaviours; and the green arrow represents the influence of behaviour stakeholders on driver factors.