Abstract
Real estate’s role in the financial crisis has forced central banks and academics to focus on the real estate risk’s spillover effects. However, findings on this matter are erratic and could differ from country to country. Prior research mostly ignored risk contagion at the level of the real industry and instead concentrated on real estate and financial institutions. Therefore, to analyze the risk spillover of China’s real estate industry from a novel perspective of the industrial chain, a mixed model (DCC-EGARCH-CoVaR model) is proposed in this work. It fixes the flaw in existing models’ inability to account for asymmetries and the weakness of traditional methods in explaining the time-varying and nonlinear risk infection process. The findings demonstrate that China’s real estate industry has a noticeable risk spillover effect on upstream and downstream industries. The downstream industry is the one most affected by risk spillover from the real estate sector, followed by the upstream industry, and the banking sector is the least affected. The risk spillover effects of macro uncertainties like the COVID-19 outbreak, the financial crisis, and the stock market fall on real estate vary significantly. These findings are helpful for regulators to prevent systematic financial risks and for institutional investors to make timely strategic asset allocations and adjustments.
Similar content being viewed by others
Introduction
The impact of each financial crisis caused by systematic real estate risk has been significant and far-reaching (Deng et al. 2019). In 2008, the US subprime mortgage crisis triggered the global financial crisis, making the world still not entirely out of the shadow. China’s large and complex real estate market accounts for a significant share of its GDP and investment. The real estate industry chain is extensive in scale, length, scope, and linkages with dozens or hundreds of other industries. According to the China Housing Market Value Measurement Report, China’s housing market value reached $62.6 trillion in 2020. China’s housing market value reaches 414% of GDP, higher than 148, 233, 271, 339, and 354% of GDP in the US, Japan, Germany, the UK, and France, respectively. As a pillar of the national economy, the largest source of income for local governments, the most crucial wealth for residents, and the most significant exposure for banks, the real estate industry plays a pivotal and vital role in China’s economy.
China’s real estate sector faces unprecedented challenges and uncertainties due to various internal and external factors. These include overcapacity, debt distress, and geopolitical tensions threatening its development and stability. Moreover, COVID-19 has caused supply-chain disruptions that have increased stock market volatility (Fang et al. 2023). Furthermore, the resumption of work and production is hindered by shrinking demand, which worsens supply disruptions and makes estimating the duration of adverse economic effects hard. Therefore, academics and regulators must pay attention to the systematic risk spillover effects from China’s real estate industry.
In this field’s research, there is still a dearth of literature examining the primary mechanism of risk spillovers from the perspective of an industrial chain. However, financial market disruptions are inextricable from the performance of the real economy, which means that financial market risks may also be transmitted along the trade network. In addition, most of the existing literature concentrates on the contagion effect of risk spillovers between financial sectors, whereas few studies have analyzed risk transmission in the real economy (Nguyen et al. 2020). However, the severe shocks caused by systematic risk events in the capital market in recent years indicate that research on financial risk contagion should not be limited to the financial sector but should also include the real economy sector in the analysis framework and scientifically evaluate its position and role in the risk contagion chain. In order to fill this gap, this paper analyzes the risk spillover effect in the real estate industry chain from the new perspective of “industrial governance.”
The remainder of this study is as follows: Section 2 reviews the literature. Section 3 presents the methodology. Section 4 introduces the data. Section 5 presents the empirical results. Section 6 discusses, and Section 7 concludes.
Literature review
Definition of risk spillover
Risk spillover refers to transmitting risk from one entity to another through financial linkages or contagion mechanisms (Eckert, 2020). Spillover effects and contagion are essential characteristics of systematic risk. Systematic risk refers to the risk of collapse or instability of a financial system or a market due to interconnections, interdependencies, contagion effects, or common shocks (Islam and Volkov, 2022). Financial crises stem from systematic risks, which are those risks caused by common external factors that affect all companies in the market similarly (Xu et al. 2021).
Influencing factors of risk spillover
There are many factors affecting risk spillover. Common risk factors, such as economic policy uncertainty and financial crises, can increase the correlation between different markets and thus increase the possibility of risk spillover (Eckert, 2020). Secondly, investors’ panic and asset reallocation can cause risk contagion among markets and thus exacerbate the degree of risk spillover (Fang et al. 2023). The market’s size, liquidity, and openness can affect the market’s sensitivity and resistance to external risk shocks and thus affect the market’s position and role in the risk spillover network (Bernal et al. 2016).
Risk spillover research methods and models
Most of the existing literature focuses on the risk spillover contagion effect among financial sectors, and few studies have analyzed the risk transmission of real economy sectors (Nguyen et al. 2020). The research on risk spillover effects is mainly based on market data (Eckert, 2020), using high-frequency data such as stock prices and constructing real-time models to monitor systematic financial risk in global, multi-channel, and real-time metrics and to discover sudden shifts in the transmission mechanism of systematic financial risk (Chen et al. 2023).
Spillover models are divided into two main categories: to build matrix or network models to examine the risk contagion effects among financial markets from the perspective of network linkages. The other category is models based on the linkages between market data. The main approaches are Vector Autoregressive (VAR) models (Arfaoui and Yousaf, 2022), Value-At-Risk (VaR) models (Wen et al. 2019), Conditional Value at Risk (CoVaR) models (Fijorek et al. 2021), Copula methods (Ji et al. 2018), and GARCH models (Ma et al. 2020). The conditional value-at-risk (CoVaR) model is presented to portray the risk profile of other financial markets when one is in crisis. Regarding risk exposure, the application of CoVaR is more feasible than the application of VaR. (Long et al. 2020). Moreover, academics have utilized Copula models to examine commercial banks’ systematic risk spillover effects (He et al. 2018). Nevertheless, whereas Copula methods are effective at depicting tail risk, they are less effective in depicting time-varying, nonlinear risk contagion processes (Fang, 2021). Later, academics created the multivariate DCC-GARCH model, effectively capturing the time-varying systematic risk exposures of financial markets or institutions (Chen et al. 2021).
Research on real estate risk spillover
Most studies on real estate risk spillovers have focused on the risk spillover effects between real estate and financial institutions or across regions in the real estate market (Lesame et al. 2021). Since real estate is capital-intensive, Chinese academics have focused on the risk spillover effects between real estate and the banking and finance industry. For example, Xu et al. (2021) studied the real estate industry’s risk spillover effects on China’s financial industry using a GARCH- Copula-CoVaR model. The probability of risk contagion between the Chinese banking industry and the real estate industry is much larger than the probability of cross-sectoral risk contagion between the banking industry and other industries (Yang et al. 2018). Fang et al. (2021) studied the mechanism of systematic risk generation from the Chinese real estate sector to the banking sector. They concluded that house prices would likely trigger asset price bubbles, leading to systematic bank risk.
By combing through the existing literature, we find the following three shortcomings.
-
(1)
Research findings on whether the real estate has risk spillover effects are inconsistent. Xu et al. (2021) found that in recent years, the risk spillover from the real estate industry to the whole financial industry in China has been relatively high, and the possibility of systematic risks has increased. However, a different conclusion was reached by Dang et al. (2023), who found that real estate is the greatest receiver of risk in Vietnam. Subsequently, Kang et al. (2023) found that real estate is the primary net spillover receiver sector in the US.
-
(2)
Most real estate risk spillover studies have focused on the relationship between real estate and financial institutions. Nevertheless, systematic financial risk is not only reflected in the banking and financial institutions; cross-sectoral risk contagion threatens the safety and stability of the financial system. Discussions limited only to financial institutions ignore this market-level risk contagion and fail to portray the impact of abnormal financial market volatility on the Chinese financial system (Yang and Li, 2018).
-
(3)
Few studies have explored the impact of uncertain shocks such as unexpected public events, stock market crashes, trade conflicts between countries, capital constraints, and national regulatory policies on real estate risk spillovers. However, market stress caused by unexpected public events can also lead to significant risk spillovers among financial markets, thus increasing the probability of financial crises (Dicks and Fulghieri, 2019). Moreover, the stock market may “overreact” after an uncertain event (Loang & Ahmad, 2022), which increases the vulnerability of the financial system (Guidolin et al. 2019). The stock market is an essential source of financial risk in China (Zhou et al. 2021).
Therefore, this paper aims to examine whether there are cross-sectoral risk spillover effects in the Chinese real estate industry. The research object is selected from the perspective of the industry chain. Moreover, the dynamic correlation DCC-EGARCH-ΔCoVaR model is introduced to test and measure the real estate risk spillover effects from the perspective of time variability and further analyze the dynamic evolution process and formation mechanism of risk spillover.
Thus, this paper contributes to the literature in the following three facets. First, this paper is the first to explore the real estate risk spillover effects from an industry chain perspective. It reveals the risk spillover transmission channels of real estate other than the traditional risk spillover path of the banking industry. Second, a time-varying dynamic correlation DCC-EGARCH-CoVaR model is introduced to measure and analyze the risk spillover effects in China’s real estate sector. The DCC-EGARCH model is used to overcome the drawback of the traditional Copula method of weakly portraying the time-varying and nonlinear risk contagion process. It is used to compensate for the deficiency of the traditional DCC-GARCH model that cannot capture asymmetry. The time-varying, nonlinear and asymmetric nature are the most typical characteristics of systematic risks in fundamental financial markets. Third, the transmission mechanism of real estate risk spillover under macro uncertainties from different risk sources is comprehensively analyzed. In addition to studying the impact of the financial crisis on real estate risk spillovers, we also find the impact of other macro uncertainty shocks such as stock market crashes, inter-country trade conflicts, major public health events, money shortages, regulatory policies, and interest rate changes on real estate risk spillovers.
Research method
GARCH stands for Generalized Autoregressive Conditional Heteroskedasticity. It is a class of models that can capture the time-varying volatility of financial time series, such as stock returns, exchange rates, and interest rates. The GARCH model has been widely applied in economics and finance to forecast volatility and measure risk (Wen et al. 2019). It has many applications in risk research, such as analyzing contagion and spillover effects.
DCC-GARCH (DynamicConditional Corelational Autoregressive Conditional Heteroscedasticity Model) examines the correlation between market volatility. The DCC-EGARCH and DCC-TGARCH models are derivatives of the DCC-GARCH model and are characterized by capturing possible asymmetries. The difference between the two models is that asymmetry in the DCC-EGARCH model is reflected in the exponential relationship between volatility and shocks to negative returns. In contrast, asymmetry in the DCC-TGARCH model is reflected in the linear relationship between volatility and shocks to negative returns.
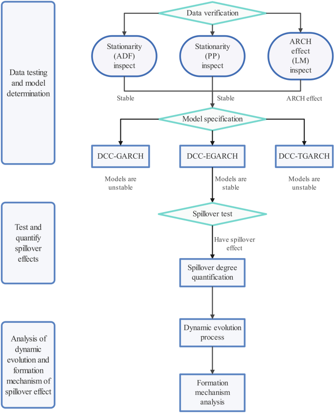
The text presents the first scheme to analyze the real estate risk spillover effect in China from the perspective of the industry chain by constructing a time-varying dynamic correlation model. First, the DCC-EGARCH-ΔCoVaR model is used to model the real estate risk spillover effect and verify the existence of risk spillover from the real estate industry to its upstream and downstream industries. Then, we calculate ΔCoVaR to quantify the degree of risk spillover from real estate to its upstream and downstream industries. Finally, we present a dynamic change diagram of the real estate risk effect through the model to portray and analyze its dynamic evolution process and provide insight into the risk spillover generation mechanism. The technical roadmap of the study is shown in Fig. 1.
Research technology roadmap.
Data validation and model determination
First, the data need to be tested to check whether the data are suitable for the dynamic correlation model. The dynamic correlation model requires the data to have smoothness characteristics and the ARCH effect. Therefore, in this paper, the ADF and PP tests are performed to verify the smoothness of the data, and the ARCH effect test is performed on the sample using LM. The trials of data smoothness and the ARCH effect show that building a dynamic correlation model with this sample data is reasonable and correct.
Then, in order to find the most suitable dynamic correlation model for analyzing the real estate risk spillover effect, all the sample data are brought into three commonly used dynamic correlation models: the DCC-GARCH model, the DCC-EGARCH model, and the DCC-TGARCH model, and the most applicable model is determined based on the parameter estimation results. By comparing and analyzing the model parameter estimation results, it was determined that the DCC-EGARCH model was the most stable and effective model for analyzing real estate risk spillover effects.
Model construction
DCC-EGARCH
In order to test whether there is a risk spillover effect in Chinese real estate, the DCC-EGARCH model is used to model the cross-industry risk spillover effect in real estate. Moreover, the dynamic conditional correlation coefficient between real estate and the upstream and downstream industries is measured. The larger the value of the coefficient, the stronger the correlation between the real estate industry and the industry, and the more pronounced the risk spillover effect.
According to the DCC-GARCH model, when describing the time-varying nonlinear correlation between the return of industry i at the moment t and the return of industry j at the moment t, the expression of the specific DCC-GARCH model for the coefficients of the two variables is:
Assume that the rate of return on assets \(r_t\) follows the following distribution:
where \(r_t\) is the industry stock market return,\(\Omega _{t - 1}\) is the information set at time t, \(H_t\) is the conditional covariance matrix, \(R_t\) is the dynamic conditional correlation coefficient\(\rho _{ij,t}\) matrix, and\(\rho _{ij,t}\) is the dynamic conditional correlation coefficient between industry i stock market return and industry j stock market return at time t, \(D_t\) is the diagonal matrix consisting of the conditional standard deviation \(\sqrt {h_{11,t}}\). The conditional variance \(h_{11,t}\) is the GARCH model fitted to the individual industry stock market. \(Q_t = \left( {\begin{array}{*{20}{c}} {q_t^{ii}} & {q_t^{ij}} \\ {q_t^{ji}} & {q_t^{jj}} \end{array}} \right)\), \(\theta {}_1\) is the positive scalar parameter, \(\theta _2\) is the negative scalar parameter, and it requires \(\theta {}_1\) and \(\theta _2\) satisfy \(\theta _1 + \theta _2 \,<\, 1\). \(Q_t^ \ast = \left( {\begin{array}{*{20}{c}} {\sqrt {q_t^{ii}} } & 0 \\ 0 & {\sqrt {q_t^{jj}} } \end{array}} \right)\) is the conditional standard deviation matrix, and \(\overline Q\) is the unconditional variance matrix of the residuals \(\varepsilon _t\). \(q_t^{ij}\) is the covariance between the two variables \(r_t^i\) and \(r_t^j\) in period t, \(r_t^i\) denotes the return of the stock index of industry i at time t, and \(r_t^j\) denotes the return of the stock index of industry j at time t.
The dynamic conditional correlation coefficient \(\rho _{ij,t}\) between the stock market returns of two industries under the DCC-GARCH (1,1) model is calculated as:
When \(\theta _1 \,\ne\, 0\), it is the DCC-EGARCH model, which indicates that the impact generated by good and bad news is asymmetric. When \(\theta _1{{{{ \,>\, }}}}0\), it indicates that the impact of volatility generated by negative news is more significant than that generated by good news, i.e., the leverage effect. The larger the dynamic conditional correlation coefficient \(\rho _{ij,t}\), the more pronounced the risk spillover effect between the real estate industry and the sector is represented. When the real estate industry stock index fluctuates dramatically, the corresponding upstream or downstream industry stock index will also become more volatile, thus making the risk greater.
Estimation of the degree of risk spillover
The CoVaR method is based on the VaR method, which measures the degree of risk spillover between real estate and its upstream and downstream equity markets. Usually, the VaR method mainly measures the maximum possible loss faced by a single financial institution or market at a certain confidence level, i.e.:
where \(X^i\) denotes the loss of financial institution, or market i, and \(VaR_q^i\) denotes the loss of financial institution or market i at the \(q\%\) confidence level.
One of the main drawbacks of this method is the inability to measure the risk spillover effect of one financial institution or market on another financial institution or market. This paper uses CoVaR to represent the risk spillover effect of the real estate industry on the equity markets of upstream and downstream industries, defined as follows:
where \(X^s\) denotes the risk loss in the upstream or downstream industry stock market, \(X^o\) the risk loss in the real estate industry stock market, \(C(X^o)\) denotes the risk event faced by the real estate industry stock market o, and \(CoVaR_q^{\left. s \right|C\left( {X^o} \right)}\) denotes the maximum possible loss faced by the upstream and downstream industry stock market s when the risk event \(C(X^o)\) hits the real estate industry stock market o.
This paper uses ΔCoVaR to denote the degree of marginal spillover of the real estate industry to the stock markets of upstream and downstream industries in its chain, defined as follows:
where \(CoVaR_q^{s|X^o = VaR_{50}^o}\) indicates the maximum possible risk of loss to the equity markets of upstream and downstream industries under normal levels of volatility in the real estate industry.
In this paper, we use the DCC-EGARCH model to calculate CoVaR, and we assume that the risk losses in the real estate and stock markets obey a normal binary distribution, i.e.:
where \(\sigma _t^o\), \(\sigma _t^s\) and \(\rho _t^{os}\) are the conditional variance and dynamic conditional correlation coefficients of the stock market of the real estate industry and its upstream and downstream industries calculated by the DCC-GARCH model above. From the nature of multivariate normal distribution, we get the following:
Since \(\frac{{X_t^s - X_t^o\rho _t^{os}\sigma _t^s/\sigma _t^o}}{{\sigma _t^s\sqrt {1 - \left( {\rho _t^{os}} \right)^2} }} \sim N\left( {0,1} \right)\), and \(VaR_{q,t}^o = \phi ^{ - 1}q\%\) of the real estate market, then the upstream and downstream industry stock market s in the real estate industry stock market o at risk of loss, its conditional at-risk value of the formula is:
Further, the marginal degree of spillover of the real estate industry to the upstream and downstream industry stock markets is:
Therefore, the CoVaR and ΔCoVaR values of the industry can measure the degree of risk spillover and risk spillover by calculating the above method.
Data
Sample selection
The upstream and downstream of the real estate industry chain cover dozens of industries, and we select representative upstream and downstream industries for analysis. The typical upstream industries selected are building materials and construction (Han et al. 2021). The typical downstream industries are the home appliance and household goods (Huang et al. 2021). In contrast, the banking industry provides financing services for real estate enterprises at the early stage of real estate construction, which can be regarded as an upstream industry. Banks also provide mortgage loans and other financial services for home buyers at the stage of real estate sales, which can also be included as a downstream industry.
Therefore, we selected the A-share building materials industry stock index, construction industry stock index, home appliance industry stock index, and household goods industry stock index as real estate research’s upstream and downstream industries. We studied the banking industry stock index as a particular industry in a separate column. Figure 2 shows the diagram of the real estate industry chain.
Schematic diagram of the real estate industry chain.
Data description
The industry stock index data covered in this section are mainly obtained from the WIND database of China industry indices. The study’s sample period is from January 4, 2007, to January 28, 2022. The sample interval is selected based on the following two considerations: (1) it covers the following major uncertain events, such as the global financial crisis in 2008, the stock market crash in China in 2015, the trade friction between China and the U.S. from 2018 to 2019, and the outbreak of the Covid-19 epidemic in 2020; (2) it takes into account the Chinese financial market composition and the availability and completeness of data. Daily industry stock indexes were selected for this study, with a total sample of 3668 time-series data for each industry stock index. The industry stock index return is defined as \(r_{i,t} = \ln ( {p_{i,t}/p_{i,t - 1}}) \times 100\), where \(r_{i,t}\) is the industry stock index return at time t of the ith industry and \(p_{i,t}\) is the industry stock index price at time t of the ith industry.
Empirical results
Analysis of risk spillover effects
Descriptive statistics
Table 1 shows the descriptive statistics of the sample. In terms of means, the returns of the real estate industry, its upstream and downstream industries, and the banking industry stock indices are all positive and relatively small during the sample period. In terms of maximum and minimum values, the difference between the maximum and minimum values of stock index return change in the construction industry is vast. Regarding standard deviation, the real estate industry stock index return volatility is much greater than the volatility of each industry stock index upstream and downstream. Regarding skewness and kurtosis, all industries have a skewness of less than zero and exhibit a left-skewed distribution, with the banking industry having the smallest skewness. The kurtosis of each industry stock index return is higher than 3, which shows that spikes and thick tails, consistent with the essential characteristics of financial data, characterize their distributions. The Jarque-Bera test results reject the original hypothesis of normal distribution, indicating that the data do not obey normal distribution.
Stationarity test and ARCH effect test
The daily return stationarity test results in Table 2 show that the return series of the real estate industry and its upstream and downstream stock indices reject the original hypothesis of a unit root at the 1% level, proving that the data are stable. The chi-square values of the ARCH effect test using LM on the sample reject the original hypothesis. There is an ARCH effect, so the DCC-EGARCH model analysis is established. Moreover, the Pearson correlation coefficient shows a strong positive correlation between real estate returns and the upstream and downstream industry stock indices, and the correlation varies among different industries.
The market’s size, liquidity, and openness can affect the market’s sensitivity and resistance to external risk shocks and thus affect the market’s position and role in the risk spillover network (Bernal et al. 2016). Thus, we have chosen industry size, leverage ratio, and liquidity as our control variables (Table 3). We use log-market capitalization to measure industry size, asset-liability ratio to measure leverage ratio, and the average daily turnover rate to measure liquidity. Specifically, we have found that the real estate industry significantly impacts all other upstream and downstream industries. Industry size only significantly negatively impacts building materials and banking industries. Meanwhile, the leverage ratio may positively or negatively impact some upstream and downstream industries, but liquidity does not impact any of these industries. Therefore, considering the control variables such as industry size, leverage ratio, and liquidity, our conclusion is still valid, and the real estate industry has a significant impact on all other upstream and downstream industries.
Model identification
In order to find the most suitable model for analyzing the risk spillover effects of real estate on upstream and downstream industries, we brought all sample data into the DCC-GARCH model, DCC-EGARCH model, and DCC-TGARCH model for parameter estimation, respectively.
The results of the parameter estimation of the three models are given in Table 4, and the parameter estimation results can be seen in Table 5:
-
(1)
The DCC-EGARCH model is more suitable to portray the dynamic correlation between Chinese real estate and upstream and downstream industries than the DCC-GARCH and DCC-TGARCH models. If the model parameter estimation results are satisfied \(\theta _1 + \theta _2 < 1\) for all data, it means that the model is stable and the correlation is valid. Conversely, if the model parameter estimation results are not satisfied \(\theta _1 + \theta _2 < 1\) for some data, the model is unstable. Comparing the three model parameter estimation results in Table 3, only the DCC-EGARCH model satisfies \(\theta _1 + \theta _2 < 1\) for all data, indicating that the DCC-EGARCH parameter estimation model is stable, i.e., the dynamic correlation is valid. While the parameter estimation results of the DCC-GARCH and DCC-GJR/TGARCH models have some data that do not satisfy \(\theta _1 + \theta _2 < 1\), indicating that the model is unstable.
-
(2)
The risk spillover effect of real estate on its upstream and downstream industries has asymmetric characteristics, and the impact of negative news is more significant than good news on the risk spillover effect. From Table 3, we find that the parameter estimation results of the DCC-EGARCH model are satisfied \(\theta _1 \,>\, 0\) for all data. It indicates that the dynamic correlation of real estate on upstream and downstream industries has a leverage effect. The spillover transmission effect of bad news on market volatility is more significant than good news.
DCC-EGARCH dynamic conditional correlation coefficient
The DCC-EGARCH model measures the dynamic correlation between multivariate financial variables. Following Eq. (6), we can estimate the dynamic conditional correlation coefficient between the real estate industry and the stock index returns of its upstream and downstream industries. Table 6 calculates the mean values of the dynamic conditional correlation coefficients between the real estate sector and the returns of the equity indices of the upstream and downstream industries to analyze them from an overall perspective. Table 4 shows that: the mean value of the dynamic conditional correlation coefficient between the real estate and construction industries is the largest at 0.758425, followed by the mean value of the dynamic conditional correlation coefficient between the real estate and building materials industries at 0.747346. Notably, although the mean value of the dynamic conditional correlation coefficient between real estate and banking is the lowest compared to other industries, the dynamic conditional correlation coefficient is 0.609, indicating a strong correlation between the two industries. It indicates that despite the low correlation compared to other industries, there is still a strong correlation. Moreover, the mean value between real estate and its downstream household goods and home appliances industries is maintained at the same level.
First, the study results show the strongest dynamic correlation between real estate and construction industries. Because real estate is most directly and closely linked to its direct upstream industry, the construction industry. Therefore, the strongest dynamic correlation between the two stock markets and the most significant risk spillover effect exists. Second, a dynamic correlation between the real estate and banking stock markets is found. It is because the real estate industry risk is mainly through the transmission and spillover effect of real estate price fluctuations through the bank credit asset channel to the banking industry rather than a direct impact. Therefore, the risk spillover effect of real estate on the banking industry is the least obvious. Third, the correlation between the real estate and downstream industry stock markets is smaller than that of their upstream industries. It is because the upstream building materials industry provides raw materials to the midstream construction industry for production and construction and then to the downstream real estate industry for sales, which constitutes the real estate supply chain. The supply chain links between upstream and downstream industries are more direct and closer. In contrast, the home appliance and household goods industries are the downstream industries in the real estate industry chain, and the link with the real estate industry is less direct and close than the supply chain. Thus, their dynamic correlation is also weaker.
From the overall analysis above, it is clear that there is a significant dynamic correlation between the real estate industry and various upstream and downstream industries, which means that there is a considerable risk spillover effect between them. To specifically analyze the changes of risk spillover effects between the real estate industry and the various upstream and downstream industries at different periods, a time series variation of the dynamic conditional correlation coefficients between them is given in this paper, as shown in Fig. 3.
Variation of dynamic correlation coefficient of DCC-EGARCH model.
Firstly, the risk premiums between the real estate and upstream and downstream industry stock markets show dynamic characteristics. Second, the dynamic conditional correlation coefficients between the real estate industry and the stock markets of each upstream and downstream industry vary but are mainly concentrated between 0.2 and 0.9, which are positive for most of the sample period and negative only in very few phases. The real estate industry shows a positive dynamic correlation with the stock markets of upstream and downstream industries and has a negative dynamic correlation only in very few periods.
Comparing the time series changes in the dynamic conditional correlation coefficients, we find that the dynamic correlations between real estate and the stock markets of the upstream and downstream sectors, except banks, show a relatively similar pattern for most of the sample period (Fig. 4). In contrast, the dynamic correlations between real estate and the stock markets of the banking sector show a more significant difference in comparison. Figure 4 shows the time series variation of real estate’s dynamic conditional correlation coefficients and the four industries other than banks.
RECO stands for Real Estate-Construction, REHA stands for Real Estate-Home Appliance, REHS stands for Real Estate-Household Goods, and REMA stands for Real Estate-Building Materials.
In terms of time, the dynamic conditional correlation coefficients of the real estate industry and the upstream and downstream industry stock markets fluctuate up and down within a range around the mean for most of the sample period. However, large abnormal shocks occur in the short term during the following three periods. Table 7 presents the specific events and time bounds.
February 13, 2007, New Century Financial, the second largest subprime mortgage lender in the U.S., issued a profit warning. HSBC Holdings increased its bad debt provision for its subprime mortgage business in the U.S. by $1.8 billion, thus triggering the subprime mortgage crisis. Thus, February 13, 2007, was the starting point of the global financial crisis. The financial crisis gradually stopped after March 2009, and the U.S. economy started to recover from the third quarter of 2009, when GDP growth finally turned positive, thus taking September 1, 2009, as the end date. The starting point of the stock market crash was the 103-point drop in the Shanghai Stock Exchange Index on June 15, 2015. The stock market started to stabilize after June 24, 2016, the crash’s end. Wuhan reported “pneumonia of unknown origin” in December 2019 (Li et al. 2021). On January 2, 2020, 41 hospitalized patients with laboratory-confirmed 2019-nCoV infections were identified (Li et al. 2021). The World Health Organisation (WHO) reported the Wuhan unexplained pneumonia incidence on January 5, 2020. This date marks the beginning of the Covid-19 outbreak. The WHO announced on May 7, 2021, that the Chinese Covid-19 vaccine was certified for emergency use as the primary end of the large-scale epidemic in China.
Financial crisis
On February 13, 2007, New Century Financial, the second largest subprime mortgage lender in the United States, issued a profit warning that triggered the subprime mortgage crisis. The risk spillover effect of China’s real estate on upstream and downstream industries climbed due to the impact of the subprime mortgage crisis. However, the risk spillover effect of real estate on upstream and downstream industries quickly turned around and fell after reaching a high of 0.87 on July 11, 2007. The reason for this is that the Chinese stock market was experiencing the biggest bull market ever, and on July 12, 2007, the stock market ushered in a new round of even more rapid rise, with the Shanghai Stock Exchange Index soaring from 3840 points to 6124 points. The unprecedented stock market rally diluted the negative impact, and panic brought about by the subprime mortgage crisis, offsetting the increased risk of spillover effects caused by the subprime crisis. At the same time, the high sentiment led to a rapid and sharp rise in real estate stocks. However, such a rapid climb in real estate stocks made investors aware of the potential risks from the stock market and opted for risk aversion (Shen, 2021), thus dampening the risk spillover effect of real estate on the stock market of upstream and downstream industries. Since then, it has been falling. On September 15, 2008, Lehman Brothers, the fourth largest investment bank in the United States holding many subprime mortgage assets, filed for bankruptcy. The shock caused by it quickly swept through Wall Street with the force of a thousand pounds, and the global financial crisis triggered by the continued spread and expansion of the subprime mortgage crisis broke out. The Chinese stock market was also hit, and the risk spillover effect of real estate on the upstream and downstream sectors peaked at 0.93 on September 15, 2008, and has remained at a high level since then. Subsequently, after four rounds of quantitative easing by the Federal Reserve and several economic stimulus measures by the U.S. government, the financial crisis finally subsided, and the U.S. economy started to recover from the third quarter of 2009, with the GDP growth rate finally turning positive. At the same time, the risk spillover effect of China’s real estate on upstream and downstream industries also began to fall rapidly in June 2009, reaching a trough of 0.18 on July 21, 2009, after which it began to rebound rapidly to a normal range.
Unlike the risk spillover effect of real estate to upstream and downstream sectors, the risk spillover effect of real estate to the banking industry at the beginning of the subprime crisis climbed rapidly to a high of 0.69 on February 13, 2007, only experienced a short decline, and then rose to a peak of 0.81 on July 28, 2008 (Fig. 5). After that, with the implementation of various measures to cope with the financial crisis, the crisis gradually stopped, and the risk spillover effect of real estate on the banking sector slowly fell until the end of the financial crisis. In other words, the risk spillover effect of real estate to the banking sector did not fluctuate downward as much as the risk spillover effect of real estate to upstream and downstream industries was affected by the stock market crash in 2007 but remained at a high level. The reason for this phenomenon is that the financial crisis was triggered by the risk spillover effect from real estate to the financial sector, and the impact of the financial crisis on the banking sector is multifaceted and enormous. Thus, the risk spillover effect of real estate on the banking sector was much more affected by the impact of the financial crisis than by the plunge of the domestic stock market.
REBA stands for Real Estate-Bank.
2015 Stock Market Crash
The China A-share SSE index continued to rise from 2075 on July 22, 2014, reaching a peak of 5178 on June 15, 2015. However, on this day, the SSE index plunged 103 points from the cap, kicking off the 2015 stock market crash since then. The real estate risk spillover effect also spiked rapidly from June 15, 2015, reaching a peak of 0.95 on August 26, 2015, and has since remained high at a high level. The stock market began to stabilize and rebound after June 24, 2016, and the real estate risk spillover effect began to fall back rapidly.
At the beginning of the stock market crash, the risk spillover effect of real estate to the banking sector only experienced a brief decline before immediately and rapidly climbing to a high of 0.77 on August 26, 2015, to February 29, 2016 (Fig. 5). Because the Chinese central bank’s interest rate cut and rate reduction on August 26, 2015, made the stock market experience a. The rise in the stock market dampened the risk spillover effect of real estate on the banking sector. As a credit asset of banks, real estate is more sensitive to interest rate changes than upstream and downstream real estate industries.
Covid-19 epidemic
Panic spread rapidly in China, starting with the World Health Organization’s announcement on January 5, 2020, regarding the Wuhan unexplained pneumonia incident. The real estate risk spillover effect climbed rapidly with the panic, reaching a peak of 0.95 on February 6, 2021. The real estate risk spillover effect subsided as the Chinese government quickly implemented adequate measures to prevent the epidemic. The epidemic was under control, with no new local cases and two new cases imported from outside China on February 23, 2021. On May 7, 2021, the World Health Organization (WHO) announced that China’s Covid-19 vaccine had been certified for emergency use, which ended the large-scale outbreak in China and brought the real estate risk spillover effect back to the normal range. The trend of real estate risk spillover effects to the banking sector is the same (Fig. 5), climbing rapidly at the beginning of the outbreak, reaching a peak of 0.85 on February 4, 2021, and gradually falling back as the outbreak is brought under control with the implementation of various initiatives during the outbreak.
In addition, by comparing the trend of the risk spillover effect of real estate on the banking industry (Fig. 5), unlike the risk spillover effect of real estate on upstream and downstream industries, there are two other periods of unusual oscillations in the risk spillover effect of real estate on the banking industry. One period is from July 2012 to June 25, 2013. From July to August 2012, the Chinese State Council sent an inspection team to regulate the property market strictly. This particular inspection aimed to curb the speculative investment demand for real estate, so the risk spillover effect of real estate on the banking sector was suppressed. Furthermore, thus showed a significant weakening until September, when it started to pick up. Subsequently, from mid-May to early June 2013, the money surface of China’s money market continued to tighten. On June 20, 2013, the “620 money shortage” broke out, with the Shanghai Interbank Offered Rate (SHIBOR) soaring 578.40 bp to 13.44% overnight, a record high. As real estate is a capital-intensive industry, the risk spillover effect of real estate on the banking sector was also affected by the tight funding situation, which started to rise on May 17 and reached a peak of 0.79 on June 25, 2013.
Another period with large unusual shocks is July 2016-February 26, 2019. The risk spillover effect of real estate on the banking sector declined from July 2016 until it started reversing from the bottom in January 2018. The risk spillover effect of real estate on the banking sector continued to rise since March 2018, reaching a high of 0.81 on February 26, 2019, before slowly falling back. The reason behind the analysis is that the stock market has been stabilizing from the bottom up since July 2016, and the continued rise in the stock market suppressed the risk spillover effect of real estate to the banking sector, making the spillover effect fall. As the stock market started to fall from its high in January 2018, the risk spillover effect of real estate on the banking sector also started to climb upwards. On March 23, 2018, the US determined to impose tariffs on $50 billion worth of Chinese imports, kicking off a trade war between the US and China. The outbreak of the Sino-US trade war intensified the risk spillover effect of real estate on the banking sector, making the spillover effect rise until December 13, 2019, when both sides reached an agreement on the first phase, and the Sino-US trade war was declared to be over. The risk spillover effect of real estate on the banking sector only began to fall back from its high level.
Analysis of the risk spillover degree
We estimate each industry’s risk VaR and real estate’s CoVaR and ΔCoVaR to each industry at a 95% confidence level. VaR describes the maximum possible loss of financial assets of an institution or industry in a certain period at a certain confidence level. CoVaR is frequently employed to quantify the contribution of individual institutions in a financial network to systematic risk during a crisis. ∆CoVaR refers to the difference between the VaR when a particular institution is in a crisis and when it is in a normal state. ∆CoVaR is the contribution of an individual institution to systematic risk when extreme risks occur. Table 8 shows the mean and standard deviation of the calculated VaR, CoVaR, and ΔCoVaR. Among the real estate industry chain, the real estate industry has the most considerable VaR value for its own risk, indicating that the real estate industry has the weakest ability to prevent and control its own risk. The banking industry has the smallest VaR value of 3.304722, indicating that its risk prevention and control ability is the strongest. Comparing the VaR value of each industry’s own risk and the CoVaR value of risk spillover from real estate to each industry from the mean value, the VaR values of all industries except the building materials industry are smaller than the CoVaR value of risk spillover from the real estate industry to them. It indicates that when the real estate industry is at risk, it brings more losses to its upstream and downstream industries than the industry’s own risk brings the most significant losses. The most significant increase is in the banking industry. When the real estate industry reaches the maximum loss, the daily average maximum loss rate of the banking industry is 3.744878% at a 95% confidence level. In comparison, the daily average maximum loss rate of the banking industry’s own risk is 3.304722%, indicating that the banking industry’s loss will increase dramatically in the event of a crisis in real estate.
This paper uses ΔCoVaR to express the degree of risk spillover more intuitively. Real estate has the most significant CoVaR and ΔCoVaR values in the building materials industry, which indicates that real estate has the most prominent risk spillover intensity and marginal spillover contribution to the building materials industry. Real estate has the smallest CoVaR and ΔCoVaR values for the banking industry, which indicates that real estate has a minor risk spillover intensity and marginal spillover contribution to the banking industry. In addition, looking at the VaR of each industry separately and the CoVaR generated by real estate, it can be found that there is no correlation between them. For example, the VaR of the home appliance industry in Table 6 is 3.9411, the CoVaR generated by real estate to it is 4.2837, and the VaR of the construction industry is 3.9638, while the CoVaR generated by real estate to it is2.2944. As the VaR of the household goods industry is 4.4436, the ΔCoVaR generated by real estate is 2.1639, the VaR of the construction industry is 3.9638, while the ΔCoVaR generated by real estate is 2.2944. It indicates that it is not the case that industries with higher risks of their own are more vulnerable to the risk spillover effects of the real estate industry. Nor is it the case that industries with higher risks of their own are subject to greater intensity of risk spillover from the real estate industry. Considering the exclusion of the industry’s own risk, real estate has a more substantial risk spillover to upstream industries than to downstream industries when risk losses occur in real estate and the weakest risk spillover to the banking industry. It is because real estate is not as directly and closely linked to downstream industries as upstream industries are to real estate, as mentioned in our previous analysis. Hence, its risk spillover is weaker in intensity. The real estate risk is transmitted to the banking industry through the bank credit asset channel via the sharp fluctuations in real estate prices. Thus, it is subject to the weakest degree of real estate risk spillover. In other words, the intensity of the industry’s exposure to real estate risk spillover is not related to the industry’s risk level but to the tightness of the industry’s ties with the real estate industry and the path of spillover.
We give a time series chart of both changes to visualize the changes in real estate on the CoVaR and ΔCoVaR of the upstream and downstream industries’ stock markets (Fig. 6). Although the CoVaR and ΔCoVaR trends are somewhat similar for the five industry stock markets facing the volatility of the real estate industry, there are some differences between the banking industry and the other four industries. Specifically, the CoVaR and ΔCoVaR of the five sector equity markets show a clear spike from June to September 2015, reaching a peak in July. China’s stock market plunged nearly 40% from its peak from June to September 2015. The degree of risk spillover CoVaR and marginal spillover ΔCoVaR from real estate to the upstream and downstream industry stock markets saw a sharp climb, quickly pushing the CoVaR and ΔCoVaR from real estate to the upstream and downstream industries to a historically high level.
CoVaR and ΔCoVaR of the real estate and its upstream and downstream industries.
Another clear peak was from early 2007 to September 2009, when the CoVaR and ΔCoVaR of stock markets in the five sectors oscillated at higher levels, with the banking sector showing a peak even higher than the one in July 2015. The analysis is because this period coincided with the global financial crisis triggered by the subprime mortgage crisis 2007-2009. China was also affected by the impact, and the CoVaR and ΔCoVaR of risk spillovers from real estate to upstream and downstream industries climbed until the financial crisis finally subsided in September 2009. The risk spillovers from real estate to upstream and downstream industries in China also gradually fell back.
In addition, the degree of risk spillover CoVaR and the degree of marginal spillover ΔCoVaR from real estate to upstream and downstream industries also climbed to a lesser extent during the Sino-US trade war in January 2018-March 2019 and the outbreak of the Covid-19 epidemic in January-May 2020. The Sino-US trade war and the outbreak of the Covid-19 epidemic intensified the degree of risk spillover and marginal spillover from real estate to upstream and downstream industries. In addition, regarding risk spillover from real estate to the banking sector, the degree of risk spillover from real estate to the banking sector increased rapidly during the “money shortage” in June 2013. The CoVaR and ΔCoVaR of real estate risk spillovers to upstream and downstream industries are relatively stable in other periods.
Discussion
We find a strong risk spillover effect between China’s real estate industry and upstream and downstream industries, and the banking industry. In the event of a real estate crisis, the losses of the banking industry will increase significantly, and its related industries may suffer more losses than their risks due to the fluctuations of the real estate market, triggering a risk-linkage effect. Our study not only answers the debate on the existence of risk spillover effects in Chinese real estate but also further confirms and expands on the previous studies. Our study is consistent with Yang and Li’s (2018) finding that there is a substantial risk spillover effect between China’s real estate and banking sectors. Moreover, we expand the study of upstream and downstream risk spillovers beyond the discussion of risk contagion at the banks and financial institutions level to include the real economy segment in the analytical framework to scientifically determine its position and role in the risk contagion chain.
We find that the global financial crisis exacerbated the risk spillover effects of Chinese real estate on upstream and downstream industries, especially the banking sector. This is consistent with the findings of Xu et al. (2021). On this basis, we also find significant variability in the impact of macro uncertainty events on real estate risk spillovers across different sources of risk. The stock market crash in China and the outbreak of the new pneumonia epidemic all exacerbated the risk spillover effects of Chinese real estate on upstream and downstream sectors. The exceptionally tight “money shortage” and the US-China trade war will significantly exacerbate the risk spillover effects of real estate on the banking sector. In contrast, national interest rate and real estate regulation policies can effectively dampen the risk spillover effects of real estate on the banking sector. Few previous studies have comprehensively explored the impact of macro uncertainty shocks on real estate risk spillovers from different risk sources.
Conclusions
To prevent systematic financial risks, it is crucial to deeply understand the cross-industry spillover effects of real estate risks in China. Therefore, this study examines and measures the risk spillover effects of the real estate industry chain based on the dynamically correlated DCC-EGARCH-ΔCoVaR model and further explores the dynamic evolution and generation mechanisms of risk spillover in the real estate industry.
The main results show that the Chinese real estate industry has a substantial risk spillover effect on upstream and downstream industries. The spillover effect is asymmetric, with negative news having a more significant impact on the risk spillover than good news. The real estate industry has the weakest ability to prevent and control its risks, while banks have the most vital ability to prevent and control them. The strength of the real estate risk spillover from the industry is not related to the degree of the industry’s risk. Instead, it is related to the tightness of the industry’s connection with the real estate industry and the path of spillover. Considering the exclusion of the industry’s risk, the risk spillover from real estate to the upstream industry is more substantial than that to the downstream industry when risk losses occur in real estate, and the risk spillover to the banking industry is weakest. It is because upstream industries and real estate are closely linked upstream and downstream in the supply chain. In contrast, real estate and downstream industries are linked upstream and downstream in the industry chain, and the linkage is not as strong as that between upstream and downstream in the supply chain. The risk spillover path of real estate to the banking sector is through the channel of bank credit assets, which transmits the risk to banks through the sharp fluctuation of real estate prices rather than through direct transactions. Thus, the banking sector is the least exposed to the risk spillover from real estate. However, in the event of a real estate crisis, the banking sector’s losses will increase dramatically, and its related industries may suffer more significant losses than their risks due to the volatility of the real estate market, triggering a risk-linkage effect.
There is significant variability in the impact of macro uncertainty events from different sources of risk on real estate risk spillovers. The global financial crisis, China’s stock market crash, and the outbreak of the Covid-19 epidemic all exacerbated the risk spillover effects of Chinese real estate on upstream and downstream industries. The risk spillover effects from real estate to the banking sector during the financial crisis were more substantial than those to upstream and downstream industries. The intensity of their impact far exceeded that of other uncertain events, such as the stock market crash and the public health crisis. Furthermore, the upstream and downstream real estate industries suffered a more substantial impact than the banking industry during the stock market crash. The crazy rise of the stock market will suppress the risk spillover effect of real estate on the upstream and downstream industries. In contrast, the crazy fall of the stock market will intensify the risk spillover effect of real estate on the upstream and downstream industries. Compared to the risk spillover effect of real estate on the upstream and downstream, the risk spillover effect of real estate on the banking sector is more easily affected by changes in interest rates. Moreover, a decline in interest rates will significantly suppress the risk spillover effect of real estate on the banking sector. In addition, the abnormally tight funding “money shortage” and the Sino-US trade war will significantly exacerbate the risk spillover effect of real estate on the banking industry. In contrast, the national real estate regulation and control policy can effectively suppress the risk spillover effect of real estate on the banking industry.
In conclusion, this study has contributed to the literature by comprehensively analyzing the risk spillover effects of China’s real estate industry chain using a dynamically correlated DCC-EGARCH-ΔCoVaR model. The findings suggest that the real estate industry has a significant risk spillover effect on upstream and downstream industries, and negative news significantly impacts the risk spillover more than good news. These findings have significant academic implications for understanding the dynamics and mechanisms of risk spillovers in the real estate industry chain.
The practical implications of this study are that institutional investors should be aware of the risk spillover effects of the real estate industry and make timely strategic asset allocations and adjustments. In addition, the findings provide insights for regulators to establish a dynamic risk quantification and early warning mechanism and select reasonable and practical economic regulation policies and measures to maintain the safety and stability of China’s financial markets.
The policy implications of this study are that the Chinese government should pay attention to the risk spillover effects of the real estate industry on the banking sector, especially during times of macro uncertainty events. Furthermore, the government should consider implementing effective national real estate regulation and control policies to suppress the risk spillover effect of real estate on the banking industry.
In summary, this study contributes to the literature by providing a deeper understanding of China’s real estate industry chain risk spillover effects. It provides practical and policy implications for institutional investors and regulators to prevent systematic financial risks.
Policy recommendations
The following ideas regarding risk prevention measures are drawn from the preceding conclusions.
First, the real estate industry has a substantial risk spillover effect on upstream and downstream industries and the banking industry. In addition, the real estate industry has the lowest capacity to prevent and manage risks. In order to prevent risk contagion from spreading from real estate, authorities should implement a time-varying dynamic risk quantification and early warning system. In addition to the classic regulatory idea of “too big to fail,” regulators should also construct the regulatory concept of “too interconnected to fail” and implement precautionary measures.
Second, there is significant variation in the impact of macro uncertainty events from different sources on real estate risk spillovers, so it is crucial to pay close attention to the external shock of macro risk events that may lead to high-intensity risk resonance in the real estate industry, thereby triggering systematic risk. To maintain the safety and stability of the financial market in the face of varying macroeconomic conditions, timely select reasonable and practical economic regulation policies and measures according to the transmission mechanism and dynamic changes in real estate risk.
Third, because the systematic risk spillover effect across industries in the real estate industry chain is substantial, and the systematic risk spillover will undoubtedly affect the risk status of specific enterprises, we can consider incorporating systematic risk indicators into the enterprise financial crisis early warning framework in order to improve the financial risk prevention and control mechanism. In order to further enhance the early warning mechanism of enterprise financial risk, it is necessary to examine a thorough measurement of enterprise risk.
Limitation
The following ideas regarding risk prevention measures are drawn from the preceding conclusions.
First, the real estate industry has a substantial risk spillover effect on upstream and downstream industries and the banking industry. In addition, the real estate industry has the lowest capacity to prevent and manage risks. In order to prevent risk contagion from spreading from real estate, authorities should implement a time-varying dynamic risk quantification and early warning system. In addition to the classic regulatory idea of “too big to fail,” regulators should also construct the regulatory concept of “too interconnected to fail” and implement precautionary measures.
Despite this study’s valuable research findings and conclusions, some limitations should be addressed. This study has two main limitations. First, it did not explore the essential connections between the real economy and financial institutions, such as the commercial credit relationship, the lending relationship, and the interbank borrowing relationship. These connections may significantly affect systematic risk transmission between the real economy and financial institutions. This limitation was due to the lack of available data on these connections. Second, the sample selection of listed companies may not capture the complete picture of risk contagion in the real estate industry. In risk management and risk contagion research, it is often a series of chain reactions caused by crises in small and medium-sized enterprises (SMEs) in the supply chain. However, obtaining relevant data on SMEs is challenging due to their low disclosure level. Therefore, this study relied on listed companies as proxies for measuring risk contagion in the real estate industry.
Data availability
All data generated or analysed during this study are included in this published article and its Supplementary file.
References
Arfaoui N, Yousaf I (2022) Impact of COVID-19 on volatility spillovers across international markets: evidence from VAR asymmetric BEKK GARCH model. Ann Financ Econ 17(01):1–25
Bernal O, Gnabo JY, Guilmin G (2016) Economic policy uncertainty and risk spillovers in the Eurozone. J Int Money Financ 65:24–45
Chen Q, Huang Z, Liang F (2023) Measuring Systemic Risk with High-frequency Data: A Realized GARCH Approach. Financ Res Lett 54:103753
Chen YF, Zhu ZT, Qu F (2021) Asymmetric spillover and dynamic transmission mechanism of international oil price, RMB exchange rate and domestic gold price based on ternary VAR-Asymmetric BEKK (DCC)-GARCH (1,1) model[J]. Syst Sci Math 41(02):449–465
Dang THN, Nguyen NT, Vo DH (2023) Sectoral volatility spillovers and their determinants in Vietnam. Econ Chang Restruct 56(1):681–700
Deng Y, Zeng Y, Li Z (2019) Real estate prices and systemic banking crises. Econ Model 80:111–120
Dicks DL, Fulghieri P (2019) Uncertainty Aversion and Systemic Risk. J Polit Econ 127(3):1118–1155. https://doi.org/10.1086/701356
Eckert C (2020) Risk and risk management of spillover effects: Evidence from the literature. Risk Manag Insurance Rev 23(1):75–104
Fang Y (2021) Forward-looking and counter-cyclical systemic risk indicator construction. Econ Res 56(09):191–208
Fang Y, Jing ZB, Ma X (2021) Spillover effects of China’s real estate market on systemic risk in the banking sector. Economics 21(06):2037–2060. https://doi.org/10.13821/j.cnki.ceq.2021.06.08
Fang Y, Shao Z, Zhao Y (2023) Risk spillovers in global financial markets: Evidence from the COVID-19 crisis. Int Rev Econ Financ 83:821–840
Fijorek K, Jurkowska A, Jonek-Kowalska I (2021) Financial contagion between the financial and the mining industries–Empirical evidence based on the symmetric and asymmetric CoVaR approach. Resour Policy 70:101965
Guidolin M, Hansen E, Pedio M (2019) Cross-Asset Contagion in the Financial Crisis: A Bayesian Time-Varying Parameter Approach. J Financ Mark 45:83–114
Han Y, Zhang H, Zhao Y (2021) Structural evolution of real estate industry in China: 2002-2017. Struct Chang Econ Dynam 57:45–56
He ZJ, Zhou LG, Yan LX (2018) Research on systemic risk spillover effect of commercial banks: conditional value-at-risk estimation and systemic risk contribution measure[J]. J Cent Univ Financ Econ 12:37–51. https://doi.org/10.19681/j.cnki.jcufe.2018.12.004
Huang Y, Khan J, Girardin E, Shad U (2021) The role of the real estate sector in the structural dynamics of the Chinese economy: An input–output analysis. China World Econ 29(1):61–86
Islam R, Volkov V (2022) Contagion or interdependence? Comparing spillover indices. Empir Econ 63(3):1403–1455
Ji Q, Bouri E, Roubaud D, Shahzad SJH (2018) Risk spillover between energy and agricultural commodity markets: A dependence-switching CoVaR-copula model. Energy Econ 75:14–27
Kang SH, Hernandez JA, Rehman MU, Shahzad SJH, Yoon SM (2023) Spillovers and hedging between US equity sectors and gold, oil, islamic stocks and implied volatilities. Resour Policy 81:103286
Lesame K, Bouri E, Gabauer D, Gupta R (2021) On the Dynamics of International Real-Estate-Investment Trust-Propagation Mechanisms: Evidence from Time-Varying Return and Volatility Connectedness Measures. Entropy 23(8):1048
Li RYM, Yue XG, Crabbe MJC (2021) COVID-19 in Wuhan, China: pressing realities and city management. Front Public Health 8:596913
Loang OK, Ahmad Z (2022) Market overreaction, firm-specific information and macroeconomic variables in US and Chinese markets during COVID-19[J]. J Econ Stud 49(8):1548–1565
Long HV, Jebreen HB, Dassios I, Baleanu D (2020) On the Statistical GARCH Model for Managing the Risk by Employing a Fat-Tailed Distribution in Finance. Symmetry (20738994) 12(10):1698. https://doi.org/10.3390/sym12101698
Ma X, Yang R, Zou D, Liu R (2020) Measuring extreme risk of sustainable financial system using GJR-GARCH model trading data-based. Int J Inform Manag 50:526–537
Nguyen LXD, Mateut S, Chevapatrakul T (2020) Business-linkage volatility spillovers between US industries. J Bank Financ 111:105699
Shen J (2021) Distress Risk and Stock Returns on Equity REITs. J Real Estat Financ Econ 62(3):455–480. https://doi.org/10.1007/s11146-020-09756-7
Wen D, Wang GJ, Ma C, Wang Y (2019) Risk spillovers between oil and stock markets: A VAR for VaR analysis. Energy Econ 80:524–535
Xu Y, Qi H, Li J, Ding N (2021) The risk spillover effects of the real estate industry on the financial industry: a GARCH-time-varying-copula-CoVaR approach on China. Sage Open 11(4):21582440211067226
Yang ZH, Chen YT, Xie RK (2018) Research on systemic financial risk measurement and cross-sectoral risk spillover effects of financial institutions in China[J]. Financ Res 10:19–37
Yang ZH, Li DC (2018) Research on systemic financial risks of banks in China - an analysis based on the application of the “go-one method” [J]. Econ Res 08:36–51
Zhou KG, Ji SN, Yang HS (2021) Research on the cross-market contagion mechanism of systemic financial risk–based on the perspective of financial coordination and supervision[J]. J Manag Sci 07:1–20. https://doi.org/10.19920/j.cnki.jmsc.2021.07.001
Acknowledgements
This research is supported by the National Natural Science Foundation of China (grant number:72074037 and 71603033).
Author information
Authors and Affiliations
Contributions
Conceptualization: XC and LZ; Data curation: XC; Formal analysis: XC; Funding acquisition: LW; Investigation: XC; Methodology: XC; Project administration: YZ; Supervision: LZ; Validation: LW and YZ; Writing—original draft XC; Writing: XC.
Corresponding author
Ethics declarations
Competing interests
The authors declare no competing interests.
Ethical approval
This article does not contain any studies with human participants performed by any of the authors.
Informed consent
This article does not contain any studies with human participants performed by any of the authors.
Additional information
Publisher’s note Springer Nature remains neutral with regard to jurisdictional claims in published maps and institutional affiliations.
Supplementary information
Rights and permissions
Open Access This article is licensed under a Creative Commons Attribution 4.0 International License, which permits use, sharing, adaptation, distribution and reproduction in any medium or format, as long as you give appropriate credit to the original author(s) and the source, provide a link to the Creative Commons license, and indicate if changes were made. The images or other third party material in this article are included in the article’s Creative Commons license, unless indicated otherwise in a credit line to the material. If material is not included in the article’s Creative Commons license and your intended use is not permitted by statutory regulation or exceeds the permitted use, you will need to obtain permission directly from the copyright holder. To view a copy of this license, visit http://creativecommons.org/licenses/by/4.0/.
About this article
Cite this article
Chen, X., Zhou, L., Wang, L. et al. Risk spillover in China’s real estate industry chain: a DCC-EGARCH-ΔCoVaR model. Humanit Soc Sci Commun 10, 427 (2023). https://doi.org/10.1057/s41599-023-01934-1
Received:
Accepted:
Published:
Version of record:
DOI: https://doi.org/10.1057/s41599-023-01934-1








