Abstract
Excessive use of agrochemicals and the misuse of natural resources severely degrade farmlands. In addition to organic farming, conservative agricultural practices are one of the most viable methods for preventing environmental deterioration. Its adoption has remained relatively modest in developing countries as farmers rely exclusively on synthetic inputs to attain high yields and economic returns. Therefore, this study focuses on the factors that influence farmers’ intention and adoption of conservative agricultural practices. This study extended the Value-Belief-Norm (VBN) framework with a new construct (green trust), and empirically evaluated all fundamental VBN components with their chained relationships among constructs. This cross-sectional study collected quantitative data from 349 farmers using structured interviews. The partial least squares structural equation modeling (PLS-SEM) method was used to statistically evaluate the relationship between the constructs. The analysis demonstrates that both biospheric and altruistic values have a positive impact on the new environmental paradigm, which, in turn, has a significant impact on people’s awareness of consequences and personal norms. Although awareness of consequences had a substantial positive influence on the ascription of responsibilities, it was demonstrated to have a statistically insignificant impact on personal norms. In parallel, the ascription of responsibility had a strong impact on personal norms, which, in turn, positively influenced the intention towards conservative agricultural practices. Remarkably, green trust was found to have the greatest effect on farmers’ intentions. Finally, farmers’ actual adoption was significantly influenced by their intention. The findings of this study will contribute to the strengthening of relevant factors among farmers that may enhance eco-friendly farming practices, develop solutions for regulating the protected utilization of natural resources, and effectively prevent environmental deterioration caused by hazardous agrochemicals. The study will also provide guidance to government regulators and other social organizations in the formulation of effective laws, policies, and strategies for the mass adoption of conservation practices and restoration of agricultural ecosystem balance.
Similar content being viewed by others
Introduction
Over the past fifty years, in the pursuit of higher yields to meet the escalating demand for food due to a growing population, both the world and China have widely adopted intensive agricultural technologies (Nguyen et al. 2021). Numerous researchers have reported that the misuse of pesticides and fertilizers poses a serious threat to the sustainability of ecosystems, resulting in a decline in soil quality, as well as pollution of rivers, groundwater resources, and the surrounding ecological environment (Abadi et al. 2020a; Ataei et al. 2020; Chabert and Sarthou, 2020; Li and Wu, 2021). According to publicly available data from the “National Soil Pollution Survey Bulletin” released by the Ministry of Ecology and Environment of the People’s Republic of China (2014), after investigating an actual land area of 6.3 million square kilometers, the department asserts that the overall rate of soil exceedance nationwide is 16.1%. Shockingly, the exceedance rates for soil points in cultivated land (19.4%), forest land (10.0%), and grassland (10.4%) are alarming. The report also points out that human activities such as agricultural production are a major cause of soil pollution. Abadi et al. (2020b) highlights that the degradation of soil resources is detrimental to the poverty alleviation and prosperity of rural populations. As reported by Xinhua News Agency PRC (2019), as China, a developing country with over 98% of its agricultural entities still being small-scale farmers, the urgency of formulating policies to reduce soil pollution, improve the working and living environments of small-scale farmers, and enhance economic conditions is evident.
Since 2015, China has officially set a target of “zero fertilizer growth”, and by 2022, the Ministry of Rural Affairs (MORA) has again issued the Program of Action for the Quantity Reduction of Fertilizers by 2025. The Chinese government’s support for the development of environmentally friendly agriculture has been well documented. Many eco-friendly agricultural methods, such as organic and green practices, are used to mitigate the harmful environmental impacts of conventional farming methods. In addition to organic farming, conservation agriculture has recently gained prominence among stakeholders (Farooq and Siddique, 2015; Chabert and Sarthou, 2020). Conservation agriculture is a farming strategy that encourages minimal soil disturbance (i.e., no tillage), constant soil cover, and diversification of crop species (FAO, 2008)). It promotes natural biodiversity and biological processes below and above the ground surface, which results in enhanced water and nutrient usage efficiency as well as sustainable agricultural production (FAO, 2008; Farooq and Siddique, 2015; Friedrich et al. 2017; Chabert and Sarthou, 2020). At the same time, protective agriculture also emphasizes that new methods of farming do not excessively harm the actual gains of farmers, while ensuring that there is a positive impact on the economy and the environment, while maximizing yields (Jat et al. 2013; LaCanne and Lundgren, 2018). Data suggest that conservative agricultural practices are unquestionably profitable for farmers, and many developed countries currently use them. However, adoption has remained unexpectedly low across several developing countries despite ongoing initiatives to promote conservative agricultural practices (Chabert and Sarthou, 2020). Agriculture in China, in particular, remained entirely dependent on agrochemicals, since farmers continued to choose those over organic solutions to increase yields and financial benefits (Wang et al. 2018).
Earlier researchers have noted this phenomenon and investigated the factors influencing farmers’ adoption of environmentally friendly agricultural technologies such as organic farming through empirical studies (Wang et al. 2021; Li and Wu 2021; Rezaei et al. 2019; Nguyen et al. 2021). However, the empirical analysis of earlier studies revealed that theories such as the theory of planned behavior (TPB) and the norm activation model (NAM) could only explain a small percentage of the variance among the determinants, prompting the researcher to recommend the use of a diverse range of theories to clearly explain the components in the context of environmentally friendly farming (Rezaei et al. 2019; Nguyen et al. 2021). We examined the factors that influence farmers’ actual farming behavior that have been focused on in previous studies and found that previous studies have concentrated on factors relevant to farmers’ personal characteristics, pro-environmental behavior, subjective norms, knowledge, and training (Reddy, 2019; Abadi et al. 2020a; Ataei et al. 2020; Wang et al. 2021; Li and Wu, 2021), factors involving socio-psychological values, beliefs, and norms remain underexplored. Concurrently, academics advocate for a more thorough investigation of the extensive socio-psychological factors impacting farmers’ adoption of ecologically beneficial methods (Rezaei et al. 2019). To respond to these recommendations, the objective of this study was to empirically analyze the Value-Belief-Norm (VBN) theory to comprehensively assess the key socio-psychological components of farmers in China in the process of adopting conservative agricultural practices as a means of pro-environmental behavior.
The findings of this study not only highlight the importance of China’s goal of increasing conservative agricultural practices but also provides vital information for establishing successful, long-term strategies to motivate farmers to employ a diverse range of eco-friendly processes. The findings of this study suggest that governments in developing countries should focus on changing agricultural policies to limit the use of agrochemicals and support biological mechanisms. This study can assist nonprofit institutions and social entrepreneurs to comprehend the sustainability driving forces of farming practices and enlighten farmers more precisely about conservative practices. Finally, this study would enable academics in the agricultural and environmental preservation sectors to broadly encompass different potential factors that may significantly impact stakeholders’ behavioral intentions in sustainable agricultural practices.
Literature review
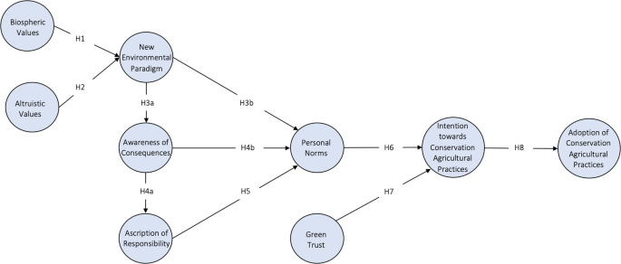
Among the different theories that have been employed in farmers’ pro-social and pro-environmental behavioral studies, the TPB (Rezaei et al. 2019; Zhang et al. 2020), the NAM (Valizadeh et al. 2020), and the VBN theory (Pradhananga and Davenport, 2019; Wensing et al. 2019; Bijani et al. 2019) are the most common and well corroborated. The VBN theory is founded on the NAM and considers a larger concept of the biosphere affected by human activity (Stern, 2000). According to the VBN theory, pro-environmental behavior is the outcome of the interrelationships among three distinct categories of variables (values, beliefs, and norms), which have an impact on one another in a chain to develop behavioral intention (Delaroche, 2020). The new ecological paradigm, which was the first major belief, was developed by biospheric and altruistic values (Gkargkavouzi et al. 2019). The next association in the chain is established between the awareness of consequences and ascription of responsibilities, which in turn promotes personal norms (Stern, 2000). Subsequently, personal norms support the creation of the intention to engage in sustainability behavior (Maichum et al. 2016). This chain of factors is critical in the context of conservative agricultural practices to develop farmers’ intentions to adopt sustainable practices. Moreover, farmers should possess a strong trust in those sustainable practices so that they feel confident in adopting them without any fear of being financially affected. Using VBN as a theoretical foundation, this study designed and empirically tested a holistic framework (Fig. 1) that combined factors related to values (biospheric and altruistic values), beliefs (a new environmental paradigm, awareness of consequences, and ascription of responsibilities), and norms (personal norms), and finally extended the theory to a compelling factor, namely green trust.
The figure presents all hypothesized associations.
Biospheric values (BV)
Biospheric values express an individual’s sense of abolishing hierarchies among living creatures to secure equal rights to survive, grow, and flourish (Iñiguez-Gallardo et al. 2021), based on the belief that all living species in the ecosystem are vital for human survival (Al-Mamum et al. 2022a). Individuals who hold biospheric values respect the environment for their own sake and safeguard non-human species and the ecosystem as a whole (Stern, 1999). According to Bijani et al. (2019), farmers who prioritize biospheric values vigorously oppose the eradication of any living organisms from the soil to preserve the well-being of agricultural ecosystems. Farmers’ environmental and water management may change positively as a result of their rising biospheric values (Valizadeh et al. 2020). Farmers with high biospheric values believe that soil conservation promotes the environment in terms of cost and quality (Bijani et al. 2019). In a recent study, Al-Mamum et al. (2022b) presented empirical evidence to demonstrate how beliefs in the new environmental paradigm for energy conservation are favorably influenced by biospheric values. Previous research has found a substantial positive link between biospheric values and environmental consciousness among farmers in the context of water conservation (Valizadeh et al. 2020) and soil conservation practices (Bijani et al. 2019). Therefore, the following hypothesis is proposed based on the preceding discussion:
H1. Biospheric values have a positive effect on the new environmental paradigm.
Altruistic values (AV)
Altruistic values are an individual’s empathetic sense that the adverse impacts of the environment would affect a human community or the entire human race (Pradhananga et al. 2017). Individuals with altruistic values believe that all humans have equal rights in the environment and that the environment should be judged based on how it affects other people (Stern, 1999). Farmers who observe aspects of soil conservation practices based on the costs and advantages they provide to society, their fellow citizens, and humanity possess higher altruistic values (Bijani et al. 2019). Similarly, farmers with high altruistic values develop an environmental belief that water conservation practices would benefit the entire farmer community, the whole nation, and humankind as a whole (Valizadeh et al. 2020). Further, Gkargkavouzi et al. (2019) argued that altruistic values foster a sense of righteousness, equality, and coexistence among people, which encourages individuals to develop environmentally friendly habits. Al-Mamum et al. (2022b) demonstrated a significantly positive impact of altruistic values on the new ecological paradigm for energy conservation behavior among Malaysian youth. More precisely, a recent investigation of farmers’ soil conservation practices by Bijani et al. (2019) found a strong positive association between their altruistic values and beliefs in the new environmental paradigm. Therefore, this study formulated the following hypothesis:
H2. Altruistic values positively influence the new environmental paradigm
New environmental paradigm (NEP)
The new environmental paradigm is most frequently used to evaluate core environmental beliefs (Dunlap et al. 2000). The belief that human activity causes global warming and climate change has become a new environmental paradigm (López-Mosquera and Sanchez, 2012). The new environmental paradigm promotes another belief, termed the awareness of consequences (Stern, 2000). The New Environmental Paradigm creates awareness about the environment based on people’s beliefs that human actions have significant detrimental consequences on this sensitive ecosystem (Stern, 1999; Dunlap et al. 2000; Delaroche, 2020). According to Zhang et al. (2020), the environmental paradigm has a significant influence on farmers’ awareness of the effects of climate change on agricultural environments. Thus, the following hypothesis is proposed in this study:
H3a. New environmental paradigm positively influences awareness of consequences
According to Zeiske et al. (2020), the new environmental paradigm promotes the formation of personal norms required to participate in climate-friendly activities. Farmers who strongly believe in this paradigm focused on conservation methods also feel morally obligated to implement these conservation measures (Prokopy et al. 2019). According to Al-Mamum et al. (2022b), the new environmental paradigm strongly predicts Malaysians’ awareness of the consequences and personal norms of energy conservation. Consequently, the following hypothesis is proposed:
H3b. New environmental paradigm positively influences personal norms
Awareness of consequences (AOC)
The degree to which a person is aware of possible adverse repercussions for other people while failing to engage in a certain activity is referred to as the awareness of consequences (Zhang et al. 2020). Awareness of consequences nurtures the individual belief that we must address the ecosystem for our own sake in order to preserve life on this planet (Stern, 2000). Awareness of the consequences of one’s actions or of an environmental state, as well as mindsets about one’s responsibility for those outcomes, are beliefs that trigger personal obligations (Pradhananga and Davenport, 2022). According to Prokopy et al. (2019), farmers are less likely to be proactive in addressing environmental problems if they are unaware of these issues and their consequences. Furthermore, Zhang et al. (2020) found that the awareness of consequences significantly influenced the ascription of responsibility toward farmers’ climate change mitigation behavior. Therefore, the following hypothesis is proposed:
H4a. Awareness of consequences has a positive effect on the ascription of responsibility
Environmental awareness stimulates intrinsic ability to improve a sense of moral obligation to participate in eco-friendly practices (Han et al. 2016). Further, Rezaei et al. (2019) asserted that farmers who are aware of the benefits of implementing non-pollutant control strategies also feel morally guilty for using hazardous agrochemicals and strongly obligated to use eco-friendly pest control strategies. According to Valizadeh et al. (2020), farmers’ personal norms regarding water conservation are significantly impacted when they are aware of the negative consequences of not preserving water resources. In their recent empirical investigation, Wensing et al. (2019) found that when considering farmers’ innovative activities in the bio-economy, awareness of repercussions had a substantial impact on personal norms. Based on these arguments, the following hypothesis is proposed.
H4b. Awareness of consequences has a positive effect on personal norms
Ascription of responsibility (AOR)
Ascription of responsibility represents people’s beliefs about whether the detrimental impacts of certain events or circumstances could be prevented or minimized by their own actions or those of others (Delaroche, 2020). According to Fatemi and Rezaei-moghaddam (2020), a farmer’s sense of responsibility in the context of organic farming is measured by how willing they are to recognize the negative repercussions of not using eco-friendly practices and their commitment to lessen harmful effects on the environment. Therefore, farmers’ personal norms for applying conservation practices are likely to be directly influenced by the ascription of responsibility (Pradhananga and Davenport, 2022). According to Valizadeh et al. (2020), farmers’ feelings of personal (moral) obligations to reduce the negative consequences of water crisis would be compromised if they acknowledged no liability for water shortages and blamed the government administration for inefficiency. Farmers who believe it is their personal responsibility to safeguard water resources and feel that they have all the necessary skills to do so are more likely to experience a feeling of personal obligation (Pradhananga and Davenport, 2019). In addition, Rezaei et al. (2019) illustrated the effect of the ascription of responsibility on personal norms on the inclination to implement integrated pest control strategies. In recent research, both Valizadeh et al. (2020) and Pradhananga and Davenport (2019) empirically tested and reported a significant impact of ascription of responsibility in generating personal norms among farmers in water conservation practices. Accordingly, this study proposed the following hypothesis:
H5. Ascription of responsibility has a positive effect on the intention to use conservative agricultural practices
Personal norms (PN)
Personal norms, which are triggered by the cognitive structure of values that people’s valuable resources are at risk, and beliefs that self-initiated efforts might lessen the damage, are direct predictors of behavior (Stern 2000). Personal norms serve as moral necessities for engaging in or refraining from a certain behavior (Rezaei et al. 2019). When discussing sustainable agricultural practices, “personal norms” refers to the degree to which a farmer feels obligated to adopt eco-friendly practices as a producer, landowner, or community member (Mutyasira et al. 2018). According to Mamun et al. (2023), personal norms help people form environmentally friendly behavioral intentions. Fatemi and Rezaei-moghaddam (2020) argued that moral norms are standards in addition to farmers’ self-responsibilities that develop the intention to participate in ecofriendly behavior such as refraining from using toxic agrochemicals. In a variety of pro-environmental behavioral contexts among farmers, recent studies have shown the positive impact of personal norms, including water conservation (Valizadeh et al. 2020; Pradhananga and Davenport, 2019), climate change mitigation (Zhang et al. 2020), and sustainable agricultural practices (Mutyasira et al. 2018). In light of these facts, this study proposed the following hypothesis:
H6. Personal norms has a positive effect on the intention to use conservative agricultural practices
Green trust (GT)
The phrase “green trust” was initially described by Chen (2010) as a readiness to depend on things founded on the notion or expectations resulting from their credibility, goodness, and competence concerning environmental sustainability. As more farmers switch to organic farming, their trust in organic capabilities strengthens (Adebiyi and Olabisi, 2022). In this study, green trust for farmers was defined as the extent to which farmers feel that conservative agricultural practices are dependable, fulfill their expectations, and guarantee environmental preservation throughout the production procedure. According to Tandon et al. (2020), individuals with a higher level of green trust are more likely to support organic production. Perceived health risks associated with toxic agrochemicals, as well as the belief that organic products may provide a longer lifespan, should strengthen farmers’ trust in organic practices and mass adoption (Adebiyi and Olabisi, 2022). People are increasingly interested in organic farming based on their trust in organic practices, including the fact that organic food is healthier and that organic agricultural techniques are more pest resistant (Mahaswa et al. 2021). Although empirical research on farmers’ intention to embrace conservative agricultural practices is sparse, green trust has been demonstrated to have a significant beneficial impact on people’s intention to adopt organic products (Roh et al. 2022). Based on these arguments, this study posits the following hypothesis:
H7. Anticipated guilt has a positive effect on the intention to use conservative agricultural practices
Intention and adoption of conservative agricultural practices (ICP and ACP)
Behavior is defined as a deliberate activity carried out as a result of a person’s internal assessment of a particular situation, called intention (Stern, 2000). The willingness to participate in an activity influence whether a certain behavior will develop (Fatemi and Rezaei-moghaddam, 2020). Because using eco-friendly solutions reduces detrimental effects on the environment and encourages sustainable living, individuals’ intentions enhance the actual adoption of eco-friendly practices or products (Paul et al. 2016; Maichum et al. 2016). Behavioral intention in the context of organic farming is described as farmers’ determination to take action to avoid harmful agrochemicals and to implement organic agricultural practices (Fatemi and Rezaei-moghaddam, 2020). Gaps between intentions and actual adoption in organic practices have been highlighted in several prior studies, as intentions do not always result in real execution (Kashif et al. 2021). However, recent research by Fatemi and Rezaei-moghaddam (2020) discovered a strong and favorable association between farmers’ actual adoption of organic agriculture and their intention to adopt it. Based on these facts, this study proposed the following hypothesis:
H8. Intention has a positive effect on the adoption of conservative agricultural practices
All hypothesized relationships are illustrated in Fig. 1.
Research methology
Population and sample
In order to test the previously proposed hypotheses, this study obtained the samples required for the study using cross-sectional data collection method in Henan Province, China. Henan Province is the most populous and agricultural province in China, with a total population of nearly 100 million, of which the rural population amounts to 43.39 million (Henan Provincial Bureau of Statistics, 2023). Considering the context of the study, the study’s target demographic consisted of Chinese land-owning farmers from all ages who cultivated any type of crop. Since it was not possible to obtain a list containing the entire agricultural population of Henan Province, the researchers used both convenience sampling method and judgmental sampling method to identify the participants. Convenience sampling was used to identify participants because it allows researchers to select respondents from any region and segment of the population who are conveniently reachable (Edgar and Manz, 2017). Also, the data collection team used judgmental questions as a screening to ensure that all respondents participating in the study fit the context of the study. All potential participants were first told if they were engaged in agricultural farming or had ever been engaged in agricultural farming. Only those who indicated “yes” were allowed to continue to participate in the study.
Nonetheless, an accurate minimum sample size was calculated using the G*power tool, as recommended by (Faul et al. 2009). Based on the parameters α err prob = 0.05, effect size (f2) = 0.15, power (1-β err prob) = 0.80, and number of predictors = 9, the tool calculated that a sample size of at least 114 respondents was needed. However, this study collected data from 349 respondents to avoid any issues in the data analysis due to the small sample size.
Data collection
Data were obtained from farmers who participated in Practical Skills Training for New Vocational Farmers” in Zhoukou, Henan Province, China. This training program was held in late spring and early summer (March to June) in 2022, with a total of 20 sessions; over 1000 farmers attended the training program. The data collection team approached the farmers following this training course to share details of their farms and determine their willingness to participate in the survey for this study. After all farmers had signed the informed consent form, data collection was carried out. Complete data were collected from 349 Chinese farmers.
Prior to the actual data collection, the study conducted a pre-test and pilot test in strict compliance with the data collection process (Yang et al. 2023). In order to ensure the reliability and accuracy of the questionnaire, a professional professor, several PhD students, and stakeholders involved in agricultural training were invited to review the earlier questionnaires and provide their comments. Specifically, we adjusted the measurement scales in the questionnaire for background questions such as farm size based on their comments. After all comments were dealt with, the revised questionnaire was pilot tested. Twelve of the farmers participated in the pilot test, through which we identified and summarized the common reading difficulties and average time spent by the respondents in responding to the questionnaire. The appropriate interventions were used during the official data collection exercise, where we hired other farmers with higher cultural level to help the farmers with reading difficulties to understand the questionnaire questions. All respondents were informed that there was no “right” answer to the questionnaire and were asked to answer the questions as honestly as possible, minimizing common methods bias due to data collection. The results of the pilot test were not included in the final 349 complete data.
Measurement items
The questionnaire was constructed by customizing the previously validated questionnaires to match the context of the study. Throughout the questionnaire, unambiguous, precise, and unbiased phrasing was applied to ensure that the participants found it enjoyable and responded to it enthusiastically to express their views. Items used to measure biospheric and altruistic values were adapted from Han et al. (2016). To assess the new environmental paradigm, the items were derived from López-Mosquera and Sánchez (2012). Modifying items from López-Mosquera and Sánchez (2012) and Choi et al. (2015), the awareness of consequences was assessed. Ascription of responsibility were assessed using the items from López-Mosquera and Sánchez (2012) and Al Mamun et al. (2023). Items used to gauge personal norms were adapted from Choi et al. (2015) and Mamun et al. (2023). Green trust was evaluated using items designed by Chen (2010). The items derived from Chen and Deng (2016) and Maichum et al. (2016) were used to determine intention towards conservative agricultural practices. Finally, the Adoption of Conservative Agricultural Practices was assessed by adapting the items from Walton and Austin (2011) and Sánchez et al. (2015). Responses from the participants were gathered using a 7-point Likert scale.
Multivariate normality
In this study, a statistical web application, namely “Web Power” was used to analyze “multivariate skewness and kurtosis” as well as the multivariate normality issue. The results revealed that multivariate kurtosis and skewness produced p-values of 0.00, which satisfied the cutoff value of p < 0.05, as suggested by Cain et al. (2017). This report indicates that the data in this study were not normally distributed.
Data analysis methods
This study used PLS-SEM because the dataset contained multivariate nonnormality. According to Hair et al. (2017), variance-based structural equation modeling should be used to analyze the exploratory nature and non-normality concerns to thoroughly explain the variation in the dependent constructs of the SEM. The data acquired in the current investigation were analyzed using the Smart-PLS (V 3.3.5) application. PLS-SEM is a multivariate exploratory tool used to examine the path correlations of integrated latent variables (Hair et al. 2019). This enables academics to work well with nonstandard limited datasets. Moreover, PLS-SEM is a casual-predictive technique for executing complex research frameworks with composites that do not make any precise assumptions regarding the goodness-of-fit static criteria (Hair et al. 2017). This study used an exploratory method with multiple independent variables at various levels to investigate the complex path correlations among multiple factors. Therefore, PLS-SEM was chosen as the best data analysis approach for this investigation.
Findings
Demographic details
The demographic characteristics of the respondents (Table 1) showed that 68.5% were male and 31.5% were female. The majority of respondents (39.3%) were aged between 41 and 50 years. In terms of employment, 50.1% of the respondents were engaged in full-time farming and occasional short-time work, 22.9% were self-employed in agriculture-related businesses, and 25.2% were retired. Most participants (90.5%) had completed higher school education or below. A large proportion of the farmers (61.9%) had used land for more than 20 years, while the majority of the rest (21.8%) had used land for less than five years. Further, 45.0% of the farmers had 1–3 mu of land, 21.8% had 4–8 mu, and 21.8% had 7–8 mu of land area.
Common method bias
Harman’s single-factor test was applied to determine the existence of the common method variance (CMV) problem, as it is a frequently used approach to ensure that the research model is not significantly influenced by CMV (Chang et al. 2010). The single component explained 31.05% of the variation, which was lower than the 50% maximum threshold proposed by Podsakoff et al. (2012). This suggests that common method bias (CMB) is not a problem in the current research data. A full collinearity test, as suggested by Kock (2015), was performed to confirm the CMB issue. As demonstrated in Table 2, the variance inflation factor (VIF) values of all constructs (ranging from 1.349 to 2.404) were less than 3.3 as recommended by Kock (2015). This test also indicates that there are no issues regarding the CMB in the data set of this study.
Measurement model (outer model)
Hair et al. (2017) propose that the measurement model should be assessed before the structural model. To ensure the robustness of the measurement model, the outer model was evaluated for internal consistency, reliability, convergent validity, and discriminant validity.
Internal consistency and convergent validity
The internal consistency of constructs was measured using Cronbach’s alpha, Dijkstra-rho, Hensele’s, and composite reliability, with values greater than 0.70, suggesting robust internal consistency and reliability (Hair et al. 2019). Cronbach’s alpha (ranging from 0.795 to 0.921), Dijkstra-rho Hensele’s (ranging from 0.798 to 0.924), and composite reliability (ranging from 0.867 to 0.941) for all constructs in this study are reported in Table 3, and were found to have higher values than the minimum threshold of 0.70. These results demonstrated the high reliability and internal consistency of the model. The AVE evaluates convergent validity by calculating how much variance in the constructs can be explained by latent variables (Hair et al. 2017). Further, Hair et al. (2017) proposed that the AVE values exceed 0.5, verifying that the model and its components have significant convergent validity. Table 3 depicts AVE values ranging from 0.620 to 0.760, which exceed the threshold criterion and indicate good convergent validity.
Discriminant validity
To achieve a complete understanding of model discriminant validity, the Fornell–Larcker criteria, heterotrait-monotrait (HTMT) ratio, and cross-loadings are commonly used. According to the Fornell–Larcker criterion, the square root of the AVE value of a construct should be greater than the variances of any other latent variables in the row and column where it is contained (Hair et al. 2017). The Fornell–Larcker criteria values of all components in the current analysis were larger than any correlations in the relevant row and column to which the constructs belong (presented in Table 4 in bold font). To attain strong discriminant validity, the HTMT values for all constructs should be less than 0.90, as recommended by Henseler and Sarstedt (2013). Table 4 demonstrates that the HTMT values of all components (between 0.120 and 0.812) were within the maximum threshold.
The cross-loading was examined to compare the outer loadings of the structures. Scholars recommend that all loadings should be greater than 0.60 (Chin et al. 1997) to confirm the validity of the model. All the construct factor loadings were reported to surpass the proposed threshold, as demonstrated in Table 5 using bold italic font. In conclusion, the construct’s strong discriminant validity was demonstrated by all three types of validity testing used in this study.
Structural model (inner model)
Hair et al. (2017) recommended evaluating the structural model (Fig. 2) using path coefficient (beta values-β), coefficient of determination (R2), and effect size (f2). This study used the bootstrapping method to assess p-values, t-values, and path coefficients for each association to test the hypotheses.
All hypothesized associations and findings (beta coefficient and level of significance: ***p value < 0.001, **p value < 0.01,*p value < 0.05) are presented in the figure.
The results of the hypotheses tests are presented in Table 6. As per the analysis, Biospheric values were found to have a significant influence on the environmental paradigm, with β = 0.164, t = 2.387, and p < 0.001. The results indicated that hypothesis H1 was supported. According to Hypothesis H2 Altruistic Values have a substantial positive impact on the Environmental Paradigm. The statistical figures for this association (β = 0.175, t = 2.527, p < 0.001) supported this prediction. Concurrently, the environmental paradigm was found to have a significant positive influence on both the Awareness of Consequences (β = 0.176, t = 2.561, p < 0.001) and Personal Norms (β = 0.395, t = 4.396, p < 0.001). The results confirm that hypotheses H3a and H3b are supported. Although Awareness of Consequences was reported to have a robust impact on the Ascription of Responsibility (β = 0.323, t = 5.810, p < 0.001), the bootstrapping result reported a statistically non-significant association between Awareness of Consequences and Personal Norms (β = −0.009, t = 1.502, p > 0.001). Hence, hypothesis H4a is supported, but hypothesis H4b is refuted. Ascription of Responsibility has a strong and substantial impact on Personal Norms (β = 0.319, t = 4.277, p < 0.001), supporting H5. Both Personal Norms and Green Trust were found to have a considerable positive influence on intention towards Conservative Agricultural Practices, which was confirmed through their statistically significant values (β = 0.165, t = 2.377, p < 0.001) and (β = 0.284, t = 4.572, p < 0.001), respectively. The results supported Hypotheses H6 and H7. Finally, Intention towards Conservative Agricultural Practices was revealed to have a noteworthy influence on the Adoption of Conservative Agricultural Practices, with β = 0.426, t = 7.480, and p < 0.001. This indicates that Hypothesis H8 is also strongly supported by the results. Most notably, the lower level (CI-MIN) and upper level (CI-MAX) of the confidence intervals for all associations (except Awareness of Consequences to Personal Norms) demonstrated that the value 0 (zero) did not fall within the intervals, confirming that related hypotheses were fully supported (Kock, 2016).
The coefficient of determination
The degree of explained variance (R2) reflects the amount of variation in the dependent variable, as explained by the linear model. Endogenous latent variables with R2 values of 0.75, 0.50, and 0.25, were categorized as substantial, moderate, and weak, respectively (Hair et al. 2019). The R2 values for the construction are listed in Table 7. The R2 value of the environmental paradigm (0.087) suggested that the exogenous factors, biospheric values, and altruistic values explained only 8.70% of the variation in the environmental paradigm, indicating weak explanatory power. Accordingly, the R2 values for awareness of consequences (2.80%), ascription of responsibility (10.2%), personal norms (42.3%), intention towards conservative agricultural practices (15.6%), and adoption of conservative agricultural practices (17.9%) in this study indicate weak explanatory power through their related exogenous constructs.
The effect size (f 2)
Effect size (f2) measures the substantial influence of exogenous factors on endogenous variables based on a particular variance rather than their shared variance (Hair et al. 2017). Cohen (2013) classified the magnitude of impacts as small (≥0.02), medium (≥0.15), and large (≥0.35). It may be difficult to ensure that the rule of thumb is appropriate for attaining a conspicuous impact size, because the characteristics of the framework and study domain differ (Hair et al. 2021). The results of the effect size assessments are presented in Table 8. The results indicate that while BV to EP (0.019) and AC to PN (0.006) have a trivial effect, AV to EP (0.022), EP to AC (0.032), AC to AR (0.116), AR to PN (0.110), PN to ICP (0.022), and GT to ICP (0.065) had small effect sizes. Finally, EP to PN (0.183) and ICP to ACP (0.221) had medium effect sizes.
Multi-group analysis
To obtain a more in-depth assessment and explanation of the model, a multigroup analysis (MGA) was conducted. PLS-MGA analyzes subgroup heterogeneity and is one of the most effective methods for evaluating moderation across several correlations, rather than a single correlation (Hair et al. 2017). To determine the validity of the effects, measurement invariance was established before PLS-MGA. The Measurement Invariance of Composite Models (MICOM) approach was employed to determine the homogeneity between the two groups.
In this study, MGA invariance was assessed in the Male’ and ‘Female groups (Group 1. Male, and Group 2. Female). Measurement item invariance was validated by demonstrating configurable and compositional variances. Table 9 depicts the permutation p-values of all variables with values greater than 0.05, demonstrating measurement inconsistencies among the groups. The path coefficient values from the PLS-MGA analysis were then analyzed. All p-values for gender group differences were determined to be more than 0.05 (as shown in Table 9). The data from the two research groups revealed no statistically significant differences in any correlations.
Discussions
This study investigated the influence of farmers’ biospheric values, altruistic values, the new environmental paradigm, awareness of consequences, ascription of responsibility, and personal norms on their intention to adopt conservative agricultural practices. Apart from the influence of awareness of consequences on personal norms, all associations specified in the study framework were reported as positive and significant by the PLS-SEM analysis. In the following paragraphs, the findings are compared and justified with those of earlier studies, along with probable causes, explanations, and indications.
First, the investigation demonstrated that farmers’ biospheric and altruistic values have a substantial influence on their beliefs about the new environmental paradigm. These findings are consistent with recent research on farmers’ climate change mitigation behavior by Zhang et al. (2020) and soil conservation behavior by Bijani et al. (2019). According to the findings, farmers who care for the environment for both their own sake and the welfare of others are more likely to believe that conservative agricultural practices may bring about harmony between all living things and humans. One likely explanation for this result is that farmers now recognize the value of the organisms in the soil and water to preserve the purity of the agro-ecosystem. In other words, it can also be concluded that farmers are developing a deeper insight that their cropland might soon become infertile because they are disturbing the ecological balance by recklessly using natural resources. Hence, their biospheric and altruistic values lead them to believe that the only way to restore ecological balance and land fertility is through conservative agricultural practices.
Concurrently, this study discovered that the new environmental paradigm promotes farmers’ awareness of repercussions and personal norms in a positive way. The results of a recent study by Al-Mamum et al. (2022b) in the context of energy conservation practices supported these findings. The most plausible explanation for these results is that farmers are already experiencing challenges due to the heavy use of hazardous agrochemicals, and are well aware of the potential negative repercussions (e.g., food quality deterioration, fetal health issues, rapid infertility of cultivable lands, and narrowed irrigation resources). Due to farmers’ earlier unpleasant experiences, they are becoming more empathetic towards the environment and are genuinely worried about the adverse consequences of uncontrolled usage of natural resources. Therefore, farmers’ moral obligation to prevent the detrimental effects of environmental pollution is generated as a result of their beliefs in the new environmental paradigm.
Further, it was observed that farmers’ awareness of consequences positively influenced their ascription of responsibility. This finding is corroborated by the recent findings of Valizadeh et al. (2020) in the context of farmers’ water conservation practices. The likely explanation for this outcome is that farmers are realizing that their own carelessness in conservation practices is damaging their sources of natural inputs, and they agree that it is not just the responsibility of governmental agencies to take remedial actions to prevent environmental degradation. In contrast, the current study showed no substantial influence of farmers’ awareness of the consequences on their personal norms. This finding is consistent with the findings of recent research on farmers’ water conservation techniques by Pradhananga and Davenport (2019) but contradicts the findings of Wensing et al. (2019) in the context of farmers’ bio-economic novel practices. The non-significant association between awareness of consequences and personal norms implies that farmers’ feelings of personal obligation are not triggered by their awareness alone, and that there should be other factors that influence them. This result is probably due to the fact that many farmers are still ignorant of their duties in maintaining environmental sustainability, and they keep utilizing natural resources uncontrollably to maximize their profits.
In the next part of the analysis, it was observed that farmers’ ascriptions of responsibility substantially influenced their personal norms regarding conservation agropractices. This result is supported by a recent study by Pradhananga and Davenport (2019) in the context of farmers’ water conservation practices, and by Zhang et al. (2020) in the context of farmers’ climate change mitigation behavior. It seems reasonable that farmers’ understanding of their moral obligations to safeguard their lands is strengthened by witnessing the hardships and negative environmental repercussions encountered by their neighboring farmers who failed to undertake the necessary obligation in a timely and efficient manner. Farmers’ agricultural production and revenue have reduced significantly in recent years as a result of the violation of their obligations (Valizadeh et al. 2020). In reality, the findings of this association indicate that farmers’ personal norms to practice conservation agriculture are merely growing in an attempt to protect any unforeseen financial losses.
Subsequently, farmers’ personal norms were found to have a robust influence on their intention to adopt conservative agricultural practices. This result is also consistent with the findings of Mutyasira et al. (2018) in the context of sustainable agricultural practices and Valizadeh et al. (2020) in the context of farmers’ water conservation practices. The analysis showed that farmers should be more inclined to initiate conservation practices when they recognize a moral obligation to do so and realize that they are accountable for resolving the environmental hazards caused by their agricultural operations. The potential causes may include farmers’ stronger attachments to their cultivated land and environmental resources; thus, they developed ethical obligations to protect natural assets because they are the source of their livelihood.
Finally, the study reported that farmers’ intentions substantially enhanced their actual adoption of conservative agricultural practices. These results concur with those of Fatemi and Rezaei-moghaddam (2020), who largely focused on the adoption of organic agriculture practices. This indicates that, by providing a motive, farmers may be effectively influenced to use conservative agricultural practices. It might also be stated that the severity of environmental instability and catastrophic disasters reinforced the need for eco-friendly agricultural practices, motivating farmers to develop conservative agricultural practices. Most notably, farmers acknowledged that it was no longer a choice but rather a necessity because of the current ecological crisis.
Finally, the findings of the multi-group analyses considering gender groups (male and female) demonstrated that there was no statistically significant difference between respondents in the two categories. This highlights how farmers of all types observe conservative agricultural practices as an efficient way to safeguard agricultural lands. These findings can be explained by the fact that all participants were already aware of how natural resources are being contaminated and rendered unfit for agricultural production. Both male and female farmers are simultaneously gaining more knowledge about environmentally friendly agricultural practices, becoming more empathetic toward the ecosystem, and developing moral obligations to improve the quality of natural resources to protect their arable land from degradation.
Implications
Theoretical implications
This study makes a significant contribution to the literature on conservative agricultural practices by analyzing individual agro-product farmers, a population segment that has been underexplored in the context of conservative agricultural practices. This study includes an integrated socio-psychological model to evaluate farmers’ decision-making processes and intentions to undertake conservation practices. This study’s findings empirically establish a framework of moral factors for farmers’ conservation behavior, demonstrating that sentiments of personal values, beliefs, and moral obligations promote farmers’ conservation efforts to safeguard their farmland resources. In particular, this study revealed that farmers are more inclined to follow conservation methods when they strongly feel a moral commitment to preserve natural resources. Although earlier research has established that moral theories are more suited to explaining low-cost pro-environmental practices (such as climate change mitigation and electricity conservation) (Zhang et al. 2020; Al-Mamum et al. 2022a, 2022b), this study confirms that personal values and norms may also be employed as reliable indicators of high-cost behaviors, such as the practice of natural resource conservation. According to the findings of this study, combined environmental, empathetic, and psychological values are key attributes of the cognitive system that trigger personal norms regarding conservation practices among farmers. The cognitive chain framework of values and beliefs systematically illustrated how farmers recognize the repercussions of uncontrolled use of natural resources, are willing to accept responsibility for their misuse, and ultimately develop an obligation to rectify their transgressions. Furthermore, in addition to VBN theory, this study is congruent with other socio-psychological theories, such as the theory of interpersonal behavior (TIB) (Triandis, 1980) which contends that values serve as the foundation for adoption intention. Most importantly, this study expanded the VBN theory with the green trust of farmers, which was found to be a compelling component in building intentions for conservative agricultural practices.
Practical implications
The outcomes of this study offer numerous practical implications for agricultural practitioners, environmental and natural resource conservation administrators, interventionist institutions, and even agricultural workers to attain sustainability in agricultural resource management. According to the study results, socio-cognitive and psychological aspects have an important influence on the management of the natural resources used for cultivation. The study’s conclusions will help governments, NGOs, and other social organizations to stress the most crucial factors while inspiring the farmer community to implement efficient conservation practices in agriculture. This will help to overcome key barriers to conservative agricultural practices. This indicates that the components and perspectives analyzed in this research are ideally appropriate for the development of not only conservation practices, but also other eco-friendly farming methods. As a result, this section provides some practical recommendations to guide the adoption of this study’s findings in real-life applications (resource management).
This study implies that farmers are conscientious enough to acknowledge that preserving the environment is in human hand, and perhaps will cultivate this knowledge and understanding by strengthening both biospheric and altruistic values. Farmers’ transformation of values should thus be given high priority to develop their conservation practices. Considering their role in promoting conservative agricultural practices, agricultural resource planners and public relations departments of pertinent entities should be mindful of the values farmers possess. It should be emphasized that administrators and officials in charge of regulating natural resources should consider not only the ecological conservation values of farmers but also the interests of other related stakeholders, such as wildlife conservation actors (Valizadeh et al. 2020). This is required so that practitioners can maximize their own capacity for conflict resolution by meeting the standards of all related stakeholders. As this study’s results indicate a major influence of the new environmental paradigm, agricultural specialists and scientists must be proactive in inventing new conservation techniques that farmers can readily afford and find favorable compared to traditional ones. The next finding illustrates that awareness of consequences has a substantial influence, emphasizing that farmers from all clusters need to be more educated about the benefits of conservation practices and the negative repercussions of squandering natural resources. Collaborators working in government corporate sustainability departments, agricultural development departments, and other nonprofit entities must put a great deal of effort into this curriculum. Administrators should organize systematic conferences, media campaigns, and documentary showcase programs on conservation practices to raise farmers’ awareness of the negative ramifications of not adopting conservation and restoration. As a result, given that ascription of responsibility has a substantial influence on personal norms, this study suggests that it is essential for policymakers and government agencies to work on developing personal responsibility and obligations among farmers to make them recognize that the land and ecosystem are their source of livelihood and that they should be mindful of safeguarding it for their own sake. To instill farmers with a sense of responsibility for the protection of natural resources, the government can enact regulations that place a ceiling on the use of natural resources. Concurrently, by imposing charges on excessive usage of resources, farmers will be driven to use them in a controlled and limited manner to avoid extra costs. Furthermore, the Department of Agriculture can publish soil and water test results, as well as a graph of quality degradation caused by their excessive use, emphasizing the significance of strengthening farmers’ responsibility for implementing conservative agricultural practices. The findings of this study suggest that personal norms are a noteworthy factor in the formation of the intention, suggesting that conveying the miseries of farmers who have been adversely affected by a lack of natural resources may increase remorse among other farmers for wasting those unmindfully. These feelings of guilt may form personal obligations to adopt conservation practices so that they do not suffer in the same way. Most importantly, lawmakers and government regulators should implement legislation with severe penalties for uncontrolled resource usage to make farmers feel morally responsible for causing ecological harm and ruining the ecosystem’s equilibrium. Finally, the study’s findings regarding the substantial positive effect of green trust highlight the significance of widespread advertising, information exchange, and the promotion of conservation practices to instill farmers a faith that these practices are long-lasting and capable of providing them with an assortment of financial benefits. To build dependability and trust across the entire group of farmers, creating large social media groups and peer support forums can also contribute to propagating the wave of conservation practices.
Conclusion
Despite the fact that global sustainability is the topic that garners the greatest attention globally, controlled resource usage and conservative agricultural practices have become remarkably challenging. The aim of this study was to identify the factors that would drive farmers to adopt conservative agricultural practices rather than uncontrolled usage of the ecosystem. This study assessed the effects and associations of socio-physiological, cognitive, and behavioral outcomes on Chinese farmers by introducing a new component into VBN called green trust. China’s agricultural structure has long been a top-down structure, but the farmers’ ideas as direct managers of the land are also important. The study confirms that the new environmental paradigm is positively influenced by biosphere and altruistic values, and subsequently the new environmental paradigm significantly influences farmers’ awareness of consequences and personal norms. Personal norms and green trust significantly and positively influenced farmers’ adoption of conservation agriculture practices. These results should help to motivate the Chinese government to supplement relevant policies and strategies with farmers’ intrinsic considerations to encourage the expansion of farmers’ adoption of conservation agriculture practices and to promote a system that responds to the widespread use of eco-friendly agricultural practices. Helping to improve policies that promote the adoption of environmentally friendly agricultural technologies by farmers, ensuring that more ecological resources are used rather than toxic substances, thereby improving soil fertility, addressing water pollution, building sustainable ecosystems, reducing poverty from the root, and providing society with safer agricultural products.
This study had a few limitations that can be addressed in subsequent studies. First, this study used convenience sampling to collect data within Henan Province, which limits the generalizability of the data. China has a large geographical area, and the current study focuses on farmers who grow short-term crops such as wheat, corn, and vegetables. Future studies that may include information from growers of different crop types from other provinces and regions, such as perennial fruit tree and Chinese medicine cultivation, which may help to improve the universality of research models and knowledge of conservation practices. Furthermore, the aim of this study is to investigate a minority of factors associated with ethics and behavioral intentions, possibly ignoring other important factors (such as government support and subsidies). Future research should consider additional constructs to enhance knowledge in this area. Future research could use a combination of quantitative and qualitative methods, such as FsQCA, to explore more comprehensively and in-depth the reasons that influence farmers to adopt environmentally friendly farming techniques. This will be more helpful to the government and related organizations in deciding between the different impressions and developing the most cost-effective extension strategies.
Data availability
The original contributions presented in the study are included in the article/Supplementary Material (S1), further inquiries can be directed to the corresponding author/s.
References
Abadi B, Yadollahi A, Bybordi A, Rahmati M (2020a) The contribution of diverse motivations for adhering to soil conservation initiatives and the role of conservation agriculture features in decision-making. Agric Syst. 182:102849. https://doi.org/10.1016/j.agsy.2020.102849
Abadi B, Yadollahi A, Bybordi A, Rahmati M (2020b) The discrimination of adopters and non-adopters of conservation agricultural initiatives in northwest Iran: Attitudinal, soil testing, and topographical modules. Land Use Policy 95:104634. https://doi.org/10.1016/j.landusepol.2020.104634
Adebiyi JA, Olabisi LS (2022) Participatory causal loop mapping of the adoption of organic farming in Nigeria. Environ Manag. 69(2):410–428. https://doi.org/10.1007/s00267-021-01580-w
Al Mamun A, Rahman MK, Masud MM, Mohiuddin M (2023) Willingness to pay premium prices for green buildings: evidence from an emerging economy. Environ Sci Pollut Res. 30(32):78718–78734. https://doi.org/10.1007/s11356-023-27998-9
Al-Mamum, A, Hayat, N, Masud, MM, Yang, Q, Salameh, AA, & Salleh, MF (2022b) Energy conservation behaviour among the Malaysian youth: A study under the premises of value-belief-Norm model. Front Energy Res. 10. https://doi.org/10.3389/fenrg.2022.902619
Al-Mamum, A, Hayat, N, Mohiuddin, M, Salameh, AA, Ali, MH, & Zainol, NR (2022a) Modelling the significance of value-belief-norm theory in predicting workplace energy conservation behaviour. Front Energy Res. 10. https://doi.org/10.3389/fenrg.2022.940595
Ataei P, Sadighi H, Chizari M, Abbasi E (2020) Discriminant analysis of the participated farmers’ characteristics in the conservation agriculture project based on the learning transfer system. Env Dev Sustain. 23(1):291–307. https://doi.org/10.1007/s10668-019-00580-5
Bijani M, Ghazani E, Valizadeh N, Fallah N, Haghighi (2019) Predicting and understanding farmers’ soil conservation behavior in Mazandaran Province. Iran J Agric Sci Technol. 21:1705–1719
Cain MK, Zhang Z, Yuan K-H (2017) Univariate and multivariate skewness and kurtosis for measuring non-normality: prevalence, influence, and estimation. Behav Res Methods 49(5):1716–1735. https://doi.org/10.3758/s13428-016-0814-1
Chabert A, Sarthou J (2020) Conservation agriculture as a promising trade-off between conventional and organic agriculture in bundling ecosystem services. Agric Ecosyst Env. 292:106815. https://doi.org/10.1016/j.agee.2019.106815
Chang SJ, van Witteloostuijn A, Eden L (2010) From the Editors: common method variance in international business research. J Int Bus Stud. 41(2):178–184. https://doi.org/10.1057/jibs.2009.88
Chen K, Deng T (2016) Research on the green purchase intentions from the perspective of product knowledge. Sustainability 8(9):943. https://doi.org/10.3390/su8090943
Chen Y (2010) The drivers of green brand equity: green brand image, green satisfaction, and green trust. J Bus Ethics 93(2):307–319. https://doi.org/10.1007/s10551-009-0223-9
Chin WW, Gopal A, Salisbury WD (1997) Advancing the theory of adaptive structuration: the development of a scale to measure faithfulness of appropriation. Inf Syst Res. 8(4):342–367. https://doi.org/10.1287/isre.8.4.342
Choi H, Jang J, Kandampully J (2015) Application of the extended VBN theory to understand consumers’ decisions about green hotels. Int J Hosp Manag. 51(2015)):87–95
Cohen, J (2013) Statistical power analysis for the behavioral sciences. Academic Press. https://doi.org/10.4324/9780203771587
Delaroche M (2020) Adoption of conservation practices: what have we learned from two decades of social-psychological approaches? Curr Opin Env Sustain. 45:25–35. https://doi.org/10.1016/j.cosust.2020.08.004
Dunlap RE, Van Liere KD, Mertig AG, Jones RE (2000) New trends in measuring environmental attitudes: measuring endorsement of the new ecological paradigm: a revised NEP scale. J Soc Issues 56(3):425–442. https://doi.org/10.1111/0022-4537.00176
Edgar TW, Manz DO (2017) Chapter 4 - Exploratory Study. Research Methods for Cyber Security, Syngress 2017:95–130. 10.1016/B978-0-12-805349-2.00004-2. ISBN 9780128053492
FAO, Food and Agriculture Organization of the United Nations. (2008) Investing in Sustainable Agricultural Intensification. The Role of Conservation Agriculture. A framework for action. Conservation agriculture | Food and agriculture organization of the United Nations. available at: https://www.fao.org/ag/ca accessed on 15 Sep 2022
Farooq, M, & Siddique, KH (2015) Conservation agriculture: Concepts, brief history, and impacts on agricultural systems. Conserv Agric. 3–17. https://doi.org/10.1007/978-3-319-11620-4_1
Fatemi M, Rezaei-moghaddam K (2020) Sociological factors influencing the performance of organic activities in Iran. Life Sci Soc Policy. 16(3):1–16. https://doi.org/10.1186/s40504-020-00098-z
Faul F, Erdfelder E, Buchner A, Lang A-G (2009) Statistical Power analyses using G*Power 3.1: tests for correlation and regression analyses. Behav Res Methods 41(4):1149–1160. https://doi.org/10.3758/brm.41.4.1149
Friedrich, T, Derpsch, R, & Kassam, A (2017) Chapter 3 overview of the global spread of conservation agriculture. Sustain Dev Org Agric. 53–68. https://doi.org/10.1201/9781315365800-4
Gkargkavouzi A, Halkos G, Matsiori S (2019) Environmental behavior in a private-sphere context: Integrating theories of planned behavior and value belief norm, self-identity and habit. Resour Conserv Recycling. 148:145–156. https://doi.org/10.1016/j.resconrec.2019.01.039
Hair, JF, Hult, GTM, Ringle, CM, & Sarstedt, M (2017) A primer on partial least squares structural equation modeling (PLS-SEM). Thousand Oaks. Sage, 165
Hair Jr, JF, Hult, GTM, Ringle, CM, & Sarstedt, M (2021) A primer on partial least squares structural equation modeling (PLS-SEM): Sage Publications. https://doi.org/10.3390/books978-3-0365-2621-8
Hair JF, Risher JJ, Sarstedt M, Ringle CM (2019) When to use and how to report the results of PLS-SEM. Eur Bus Rev. 31(1):2–24
Han H, Hwang J, Lee MJ (2016) The value–belief–emotion–norm model: investigating customers’ eco-friendly behavior. J Travel Tour Mark. 34(5):590–607. https://doi.org/10.1080/10548408.2016.1208790
Henan Provincial Bureau of Statistics. (2023, March 23) Population profile of Henan Province. https://www.henan.gov.cn/2023/03-23/2712576.html?eqid=c812254b00000de800000003646b20cb
Henseler J, Sarstedt M (2013) Goodness-of-fit indices for partial least squares path modeling. Comput Stat. 28(2):565–580. https://doi.org/10.1007/s00180-012-0317-1
Iñiguez-Gallardo V, Reyes-Bueno F, Peñaranda O (2021) Conservation debates: People’s perceptions and values towards a privately protected area in southern Ecuador. Land 10(3):233. https://doi.org/10.3390/land10030233
Jat, RA, Sahrawat, KL, Kassam, AH, & Friedrich, T (2013) Conservation agriculture for sustainable and resilient agriculture: Global status, prospects and challenges. Conserv Agric. 1–25. https://doi.org/10.1079/9781780642598.0001
Kashif, U, Hong, C, & Naseem, S (2021) Assessment of millennial organic food consumption and moderating role of food neophobia in Pakistan Assessment of millennial organic food consumption and moderating role of food neophobia in Pakistan. Curr Psychol. https://doi.org/10.1007/s12144-021-01520-1
Kock N (2015) Common method bias in PLS-SEM: a full collinearity assessment approach. Int J E-Collab. 11(4):1–10. https://doi.org/10.4018/ijec.2015100101
Kock N (2016) Hypothesis testing with confidence intervals and P-values in PLS-SEM. Int J E-Collab. 12(3):1–6. https://doi.org/10.4018/ijec.2016070101
LaCanne CE, Lundgren JG (2018) Regenerative agriculture: merging farming and natural resource conservation profitably. PeerJ 6:e4428. https://doi.org/10.7717/peerj.4428
Li X, Wu X (2021) The impact of social norms on rice farmers’ behavior of organic fertilizers application: Mediating effect of value perception and moderating effect of education level. Int J Low-Carbon Technol. 16(4):1492–1503. https://doi.org/10.1093/ijlct/ctab074
López-Mosquera N, Sánchez M (2012) Theory of planned behavior and the value-belief-norm theory explaining willingness to pay for a suburban park. J Environ Manag. 113(2012):251–262
Mahaswa KR, Widhianto A, Hasanah N (2021) Eco-agriculture and farming in the Anthropocene epoch: a philosophical review. E3S Web Conf. 226:00035. https://doi.org/10.1051/e3sconf/202122600035
Maichum K, Parichatnon S, Peng K (2016) Application of the extended theory of planned behavior model to investigate purchase intention of green products among Thai consumers. Sustainability 8(10):1077
Mamun, AA, Hayat, N, Mohiuddin, M, Salameh, AA, & Alam, SS (2023) Green gardening practices among urban botanists: using the value-belief-norm model. SAGE Open. 13(3). https://doi.org/10.1177/21582440231187583
Ministry of Ecology and Environment of the People’s Republic of China. (2014, April 17) National Soil Pollution Survey Bulletin. https://www.mee.gov.cn/gkml/sthjbgw/qt/201404/t20140417_270670.htm
Mutyasira V, Hoag D, Pendell D (2018) The adoption of sustainable agricultural practices by smallholder farmers in ethiopian Highlands: an integrative approach. Cogent Food Agric. 4(1):1552439. https://doi.org/10.1080/23311932.2018.1552439
Nguyen TPL, Doan XH, Nguyen TT, Nguyen TM (2021) Factors affecting Vietnamese farmers’ intention toward organic agricultural production. Int J Soc Econ. 48(8):1213–1228. https://doi.org/10.1108/ijse-08-2020-0554
Paul J, Modi A, Patel J (2016) Predicting green product consumption using theory of planned behavior and reasoned action. J Retail Consum Serv. 29:123–134. https://doi.org/10.1016/j.jretconser.2015.11.006
Podsakoff PM, MacKenzie SB, Podsakoff NP (2012) Sources of method bias in social science research and recommendations on how to control it. Annu Rev Psychol. 63(1):539–569. https://doi.org/10.1146/annurev-psych-120710-100452
Pradhananga AK, Davenport MA (2019) Predicting farmer adoption of water conservation practices using a norm-based moral obligation model. Environ Manag. 64(4):483–496. https://doi.org/10.1007/s00267-019-01186-3
Pradhananga AK, Davenport MA (2022) I believe I can and should”: self‐efficacy, normative beliefs and conservation behavior. J Contemp Water Res Educ. 175(1):15–32. https://doi.org/10.1111/j.1936-704x.2021.3370.x
Pradhananga AK, Davenport MA, Fulton DC, Maruyama GM, Current D (2017) An integrated moral obligation model for landowner conservation norms. Soc Nat Resour. 30(2):212–227. https://doi.org/10.1080/08941920.2016.1239289
Prokopy L, Floress K, Arbuckle J, Church S, Eanes F, Gao Y, Gramig B, Ranjan P, Singh A (2019) Adoption of agricultural conservation practices in the United States: evidence from 35 years of quantitative literature. J Soil Water Conserv. 74(5):520–534. https://doi.org/10.2489/jswc.74.5.520
Reddy AA (2019) The Soil Health Card Scheme in India: lessons learned and challenges for replication in other developing countries. J Nat Resour Policy Res. 9(2):124–156. https://doi.org/10.5325/naturesopolirese.9.2.0124
Rezaei R, Safa L, Damalas CA, Ganjkhanloo MM (2019) Drivers of farmers’ intention to use integrated pest management: integrating theory of planned behavior and norm activation model. J Environ Manag. 236:328–339. https://doi.org/10.1016/j.jenvman.2019.01.097
Roh T, Seok J, Kim Y (2022) Unveiling ways to reach organic purchase: Green perceived value, perceived knowledge, attitude, subjective norm, and trust. J Retail Consum Serv. 67:102988. https://doi.org/10.1016/j.jretconser.2022.102988
Sánchez M, López-Mosquera N, Lera-López F (2015) Improving pro-environmental behaviours in spain. the role of attitudes and socio-demographic and political factors. J Env Policy Plan. 18(1):47–66
Stern PC (1999) Information, incentives, and proenvironmental consumer behavior. J Consum Policy 22(4):461–478. https://doi.org/10.1023/a:1006211709570
Stern PC (2000) New environmental theories: toward a coherent theory of environmentally significant behavior. J Soc Issues 56(3):407–424. https://doi.org/10.1111/0022-4537.00175
Tandon A, Dhir A, Kaur P, Kushwah S, Salo J (2020) Why do people buy organic food? The moderating role of environmental concerns and trust. J Retail Consum Serv. 57:102247. https://doi.org/10.1016/j.jretconser.2020.102247
Triandis HC (1980) Values, Attitudes, and Interpersonal Behavior. Nebraska Symposium on Motivation, University of Nebraska Press, Lincoln
Valizadeh N, Bijani M, Abbasi E (2020) Farmers’ participatory-based water conservation behaviors: evidence from Iran. Env Dev Sustain. 23(3):4412–4432. https://doi.org/10.1007/s10668-020-00781-3
Walton T, Austin D (2011) Pro-environmental behavior in an urban social structural context. Sociol Spectr. 31(3):260–287
Wang X, Zhang J, He K, Li W (2021) Place attachment, environmental cognition and organic fertilizer adoption of farmers: evidence from rural China. Environ Sci Pollut Res. 28(30):41255–41267. https://doi.org/10.1007/s11356-021-13509-1
Wang Y, Zhu Y, Zhang S, Wang Y (2018) What could promote farmers to replace chemical fertilizers with organic fertilizers? J Clean Prod. 199:882–890. https://doi.org/10.1016/j.jclepro.2018.07.222
Wensing J, Carraresi L, Bröring S (2019) Do pro-environmental values, beliefs and norms drive farmers’ interest in novel practices fostering the bioeconomy? J Environ Manag. 232:858–867. https://doi.org/10.1016/j.jenvman.2018.11.114
Xinhua News Agency (PRC). (2019, March 1) More than 98% of the country’s agricultural enterprises are still small farmers. https://www.gov.cn/xinwen/2019-03/01/content_5369755.htm
Yang, Q, Al Mamun, A, Gao, J, & Makhbul, ZK (2023) Modeling the intention and usage of medicine vending machine: Using partial least squares-structural equation modelling and necessary condition analysis. Digit Health. 9. https://doi.org/10.1177/20552076231194935
Zeiske N, Venhoeven L, Steg L, Van der Werff E (2020) The normative route to a sustainable future: Examining children’s environmental values, identity and personal norms to conserve energy. Environ Behav. 53(10):1118–1139. https://doi.org/10.1177/0013916520950266
Zhang L, Ruiz-Menjivar J, Luo B, Liang Z, Swisher ME (2020) Predicting climate change mitigation and adaptation behaviors in agricultural production: a comparison of the theory of planned behavior and the value-belief-Norm theory. J Environ Psychol. 68:101408. https://doi.org/10.1016/j.jenvp.2020.101408
Acknowledgements
This research was funded by UKM—Graduate School of Business, Universiti Kebangsaan Malaysia (Ref. No. GSB-2023-007).
Author information
Authors and Affiliations
Contributions
Qing Yang, Farzana Naznen: Conceptualization, Investigation, Methodology, Writing—Original Draft Preparation. Muhammad Mehedi Masud and Abdullah Al Mamun: Conceptualization, Methodology, Formal Analysis, Writing—Review & Editing
Corresponding author
Ethics declarations
Competing interests
The authors declare that the research was conducted in the absence of any commercial or financial relationships that could be construed as a potential competing interests.
Ethical approval
The research ethics committee of Changzhi University have approved this study (Approval Number: CZ-2022-0011). This study has been performed in accordance with the Declaration of Helsinki.
Informed consent
Written informed consent was obtained from respondents who participated in the survey.
Additional information
Publisher’s note Springer Nature remains neutral with regard to jurisdictional claims in published maps and institutional affiliations.
Supplementary information
Rights and permissions
Open Access This article is licensed under a Creative Commons Attribution 4.0 International License, which permits use, sharing, adaptation, distribution and reproduction in any medium or format, as long as you give appropriate credit to the original author(s) and the source, provide a link to the Creative Commons licence, and indicate if changes were made. The images or other third party material in this article are included in the article’s Creative Commons licence, unless indicated otherwise in a credit line to the material. If material is not included in the article’s Creative Commons licence and your intended use is not permitted by statutory regulation or exceeds the permitted use, you will need to obtain permission directly from the copyright holder. To view a copy of this licence, visit http://creativecommons.org/licenses/by/4.0/.
About this article
Cite this article
Yang, Q., Al Mamun, A., Naznen, F. et al. Adoption of conservative agricultural practices among rural Chinese farmers. Humanit Soc Sci Commun 11, 450 (2024). https://doi.org/10.1057/s41599-024-02956-z
Received:
Accepted:
Published:
Version of record:
DOI: https://doi.org/10.1057/s41599-024-02956-z




