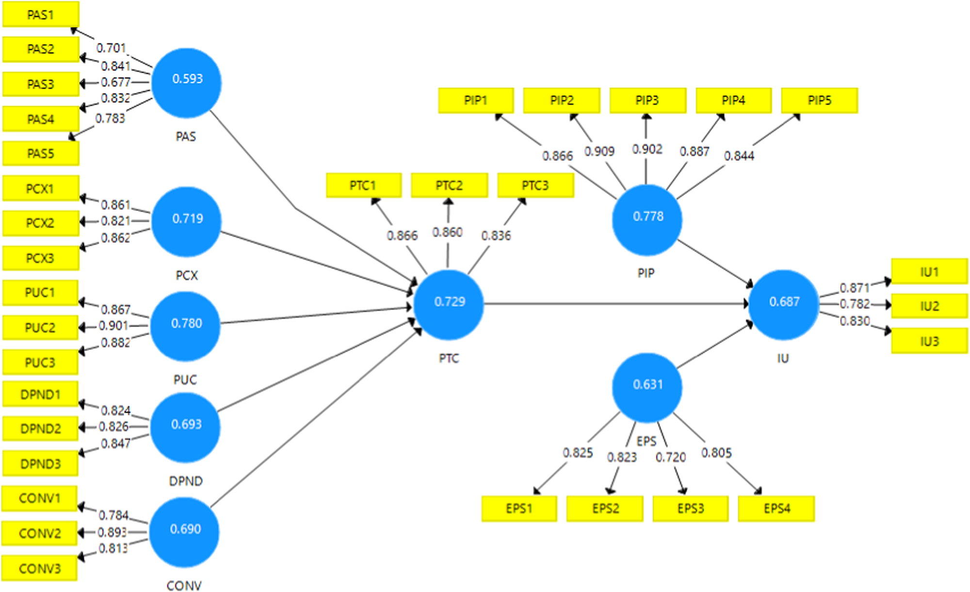
Fig. 2: Measurement model.

Results of factor analysis, showing validated constructs, latent variables, and observed indicators with factor loadings.

Results of factor analysis, showing validated constructs, latent variables, and observed indicators with factor loadings.