Abstract
Studies show that Pakistan has made significant advancements in financial technology. However, the costs that prevent a client from using fintech are still unclear. This study aims to analyze the perceived transaction cost-related factors that affect their intention to fintech while having the moderating effects of situational factors. The data collected from an online questionnaire was used to test a structural equation model with Smart PLS 3 analysis. The survey included a two-part form with five-point Likert scales, receiving 276 replies from diverse backgrounds during a three-month online survey. This paper, which is based on Transaction Cost Economics, Innovation Diffusion Theory, and Belk’s Theory, hypothesizes that five antecedents influence consumers’ perceived transaction cost (PTC) of fintech, including dependability (β = −0.223), uncertainty (β = 0.204), asset specificity (β = 0.203), convenience (β = −0.186), complexity (β = 0.181). The intention of consumers to use fintech for online shopping or service utilization is negatively correlated with PTC. When acting as a moderator, situational factors such as the pandemic and impending police, and environmental and physical surroundings are found to be necessary. Customers have difficulty connecting specific reasons for not utilizing fintech to financial concerns. A negative association exists between perceived transaction cost and intention to use fintech. It is discovered that environmental and physical surroundings entirely counteract perceived transaction costs’ detrimental effects on intention to use.
Similar content being viewed by others
Introduction
Fintech, which combines “financial” with “technology,” has lately generated a lot of excitement in the market. Fintech is “an organization that integrates new business models and technology to materialize, improve, and disrupt financial services,” according to Ernst & Young (EY) (EY 2019). Fintech refers to businesses that provide customers with comprehensive financial programming solutions. Alternatively, businesses that offer their clients finance software or programs. The usage of fintech rose more quickly than anticipated, from 52 percent in 2017 to 64 percent in 2019 (EY 2019). Fintech consciousness is alarmingly widespread (payments made through desktop or mobile devices are 89%, while services for non-bank money transfers and a P2P trading platform are 82%) (EY 2019). The IOSCO Research Report on Financial Technologies (Giglio 2021; Varga 2017) categorizes fintech into different key areas, reflecting the dynamic nature of the industry. In Pakistan, fintech plays a vital role, but widespread adoption is limitedFootnote 1. Recent studies highlight the preference for mobile money services in resource-constrained regions due to their cost-effectiveness, accessibility, and flexibility (Mansoor 2023). Globally, 1.2 billion users have registered mobile money accounts, with South Asia having the second-highest accounts in 2021. Despite this trend, Pakistan lags in mobile money adoption, which is attributed to its low and middle-income economy, low literacy rates, and limited financial inclusion services. Accessibility, affordability, and understanding of banking products pose challenges for the population (Noreen et al. 2022). The government initiated a financial inclusion program 15 years ago, resulting in a notable increase in the country’s financial inclusion literacy rate from 10 percent in FY 2010–2011 to 23 percent in 2020–2021 (Mansoor 2023).”
Digitalization has taken over a substantial chunk of our lives (Levis et al. 2021; Yu and Xiang 2021). The internet is the most important of these technological innovations since it significantly impacts business and daily life. Finding and purchasing products and services online has dramatically grown its part in fintech due to the rapidly increasing use of digital technology in financial activities. Even though e-commerce has gained popularity around the globe, research has shown that customers of fintech have difficulties utilizing fintech services or doing online buying. Researchers list many barriers to online shopping, including the compromise of privacy rights, challenges with product evaluation, problems with exchanging or returning items, shipping charges, and discomfort with vendor secrecy. The factors that affect Internet banking have also been the subject of study (Lin et al. 2020). Furthermore, there isn’t as much study on how consumers’ perceptions of transaction costs affect their willingness to make do with fintech to procure or access services in Pakistan. Despite this, there has been a minimal study on the intention to use fintech (IU) in Pakistan by considering the situational elements of the pandemic and impending policy (PIP) and environmental and physical surroundings (EPS). Ashraf et al. (2022) explored the influence of fintech adoption on users’ and organizations’ expectations of effort, performance, social impact, and behavioral intentions. According to Hussain et al. (2021), there is a strong and positive correlation between the desire to utilize electronic banking in Pakistan and perceived utility and perceived behavioral control. According to Ibrahim et al. (2020), the primary barriers to mobile banking adoption in Pakistan are ethics and ethical standards. Naeem and Akhtar (2021) investigated the relationship between factors such as perceived ease of use, perceived usefulness, trust, and financial literacy and the uptake of fintech services. Shaikh et al. (2020) show that consumer innovativeness determines the adoption of Islamic FinTech services. Zhang et al. (2023) examined the impact of data security on consumer trust in Pakistani commercial banks and adoption intentions of Fintech services via Fintech marketing.
In order to better understand how Pakistani consumers’ preconceptions of fintech are affected, as well as how situational factors affect the correlation between perceived transaction cost (PTC) and IU, research into PTC forces and their effects is essential.
The scientific contributions of this study are primarily found in the following areas: First, by taking into account both positive and negative variables of PTC, this study broadens the scope of adoption decisions. Numerous factors that affect fintech adoption have been uncovered in more recent research. The restrictions and expenses that keep users away from fintech have not received much attention from researchers. Therefore, it’s crucial to consider PTC’s origins and how they affect Pakistani consumers’ desire to use fintech. Most fintech material currently published in Pakistan is centered on the technology acceptance model (TAM) (Ashraf et al. 2022; Hussain et al. 2021; Ibrahim et al. 2020; Naeem and Akhtar, 2021; Shaikh et al. 2020; Zhang et al. 2023), but the PTC factors have not been adequately researched. We focused on the PTC variables in Pakistan while using situational elements “PIP” and “EPS” as moderators. This research demonstrates that cost factors substantially impact intent, emphasizing the need for cost management for fintech clients. Our results are crucial for marketers looking at other economic management strategies to protect and grow their consumer base. However, creating a more affordable environment for fintech transactions is far more complex than giving clients advantages. As a result, to win over prospective clients, fintech businesses must find a cost-cutting method.
Second, the study may give experts a better understanding of how consumers perceive costs, which they can employ to create cost-cutting strategies and trust-building procedures to increase and boost users’ adoption of trading online, especially in the thriving field of electronic payments for obtaining services and products. Third, expanding the research field of economic effects based on fintech usage requires controlling the related cost factors. In conclusion, research from this angle would enable us to understand better the crucial role cost factors play in the acceptance of fintech by consumers.
The research questions of the study are given below.
The research considered research questions that aided much in collecting the pertinent information necessary for this paper’s conclusion to understand the impacts of PTC, its antecedents, and situational factors on fintech usage intention. More precisely, the main goal will be to address the given questions.
-
(1)
How do PTC and its antecedents influence consumers’ IU?
-
(2)
What are the moderating effects of situational factors such as PIP and EPS on the IU?
-
(3)
How can fintech adoption be improved to enhance users’ intention to use?
The research objectives are also given below.
This study’s exploration aims to gain a detailed, in-depth understanding of the effects of PTC on the IU and the moderation role of situational factors on IU. For this purpose, this study observed the following specific objectives:
-
(1)
To participate in the literary theory related to fintech by considering whether the combination of Transaction Cost Economics (TCE), Belk’s theory, and Innovation Diffusion Theory (IDT) provides a solid theoretical platform for looking into Pakistan’s fintech adoption.
-
(2)
To identify the contemporary trends of fintech use based on a new integrated model.
-
(3)
To enhance technical and economic stability in fintech use
-
(4)
Optimize user perception of fintech by identifying and prioritizing factors that significantly influence IU, ensuring fast and effective results.
The remaining portions of the article are structured as follows: Section “Introduction” introduces the topic and the related studies; Section “Theoretical Development and Research Hypothesis” elaborates the theoretical and hypothetical model and provides the hypothesis; Section “Methodology and Results” describes the methodology and results; Section “Impact of Cost-Associated Factors and Discussion” argues about discussion; Section “Conclusion” concludes the research and provides implications, limitations, and potential future study.
Theoretical development and research hypothesis
Theoretical development
Innovation diffusion theory
In contrast to other investigations, this one is unique. Instead of extending the TAM to look at the elements affecting user intention to use fintech, it primarily focuses on researching the components driving fintech use intention by combining IDT, TCE, and Belk’s theory.
IDT is a broad social psychology theory that seeks to expound adoption criteria, pinpoint processes, and assist in foretelling if or how innovations will be successful (Rogers 2010).
The concept has been the subject of a significant amount of study in several domains (Leerapong 2013), and it has consistently led to positive results in all of them, from studies related to journalism and health communication, therefore validating the diffusion process. Regarding the Diffusion of Innovation Theory’s limitations, adopted behavior performs better than halted or prevented behaviors. A person’s capacity to adapt to novel behavior (or creativity) is not considered (MacVaugh and Schiavone 2010; Miller 2015). IDT assists companies in comprehending how consumers engage with and use novel products or technology as time passes. Companies will employ it when introducing a novel product or service, changing an old product, or entering an emerging market (Leerapong 2013). The diffusion of innovation hypothesis’s most important feature is the idea of peer networks, which is essential to the theory. The critical mass reached via the impact of early adopters and pioneers who serve as decision leaders trigger the initial “take-off” moment in adopting innovation. To assess the usage of fintech and consider IDT for the given hypothetical situation, IDT is employed in the study (Fig. 1).
Transaction cost economics
Williamson (1979) developed his theory of transaction cost economics (TCE), which considers the interplay of two fundamental principles of human behavior (i.e., bounded rationality and opportunism) and three key transaction characteristics (i.e., frequency, uncertainty, asset specificity). TCE explains why a person who engages in transactions favors one transactional activity over another (Williamson 1996). Steinfield and Whitten (1999), who argued that TCE might be used to define the attraction of e-business to customers, broadened TCE literature (comprising consumers from institutions and individuals).
Belk’s theory
Belk coined the phrase “situational considerations” concerning consumer buying behavior to illustrate how various factors influence customers’ purchase decisions. Belk categorized these effects into situational and non-situational components gleaned from “a revised stimulus-organism-response paradigm” (Belk 1975). Non-situational elements signify universal and long-lasting peculiarities, such as a person’s character, intelligence, gender, and ethnicity, or a product’s brand recognition, endurance, size, and usefulness. Situational factors are portrayed as “all those elements relevant to a time and place of observation that is not generated from specific experience and sensory qualities and has a demonstrable and systematic influence on current behavior” (Ashraf et al. 2014). Situational elements entail the physical surroundings, temporal perspective, social surroundings, task specification, and antecedent states. A stimulus item’s physical surroundings comprise its geographic and organizational location, furnishings, sounds, odors, lighting, weather, and visual displays of objects or other materials. The social environment comprises other people, their presence, visible roles, and related reactions. Aspects of circumstances, such as temporal perspective, may be categorized in basic dimensions based on the time of day and the year. Task definitions are aspects of situations, like a purpose or need to choose, procure, or acquire information on a generic or particular buy. Antecedent states are fleeting feelings, conditions, or states that influence purchase decisions, including anxiety, pleasure, anger, having money on hand, being exhausted, and being ill. Then, some researchers offered up-to-date situational components (Fiedler 1964; Nicholls et al. 2002; Nicholls et al. 1996; Zhuang et al. 2006) and included these new variables in their model parameters for their field of study.
According to this study, we added certain situational elements to the use of fintech, such as EPS, and new elements depending on the world’s situation today, including a PIP. Other theories have also been put forward, such as “the contingency theory of leadership” (Shala et al. 2021). The Innovation Diffusion Theory claims consumers are more open to innovative ideas and new technologies (Branstad and Solem 2020). However, customers’ (or prospective users’) choice to accept or reject an innovation depends on their attitudes or views about the invention. Here, an experimental approach will study elements affecting purchasers’ expectations of how well Fintech would be received concerning situational factors.
This research combines IDT, TCE, and Belk’s theory to study the causes of PTC and how they affect customers’ IU. This study also advances theory in other ways (i.e., from TAM to IDT and TCE). Using “perceived asset specificity (PAS)” and “perceived uncertainty (PUC)” for the specified theoretical model, this work also evaluated TCE (Fig. 1).
Antecedents of perceived transaction cost
Positive and negative associations with the PTC and IU elements are shown in this research. The elements that make a transaction more costly positively correlate with the PTC. It implies that the PTC is increased. On the other hand, a negative association between a variable and the PTC indicates that the factor does not raise the PTC. This study has taken five antecedents, which are given below.
Perceived asset specificity
Long-term investments in favor of particular transactions are referred to as perceived asset specificity (PAS) (Cuypers et al. 2021). Investments have a lower potential return or opportunity cost than potential consumers’ prospective alternatives (Pan et al. 2022). There are two types of asset specificity: physical and human asset specificity. Purchasing specialized devices for online shopping, like laptops, smartphones, and modems, falls under physical asset specificity. Human asset specificity addresses the additional time and struggle required to develop online buying competence (Wang et al. 2019). Most users in Pakistan may thus devote a lot more finance, time, and energy to acquiring the necessary tools and abilities to participate in fintech usage than users in developed countries. These expenses result in higher transaction costs and lower adoption intentions due to customers’ perceptions of increasing asset specificity. The outcomes are as follows:
H1: PAS has a positive relationship with PTC.
Perceived complexity
Perceived complexity (PCX) (Huong et al. 2021) measures how challenging it is to grasp and apply a certain invention. The polar dissimilarity to ease of use measures how pleasant a person finds using a system (Al-Rahmi et al. 2019). Thus, in this research, PCX is exemplified as the user’s assessment of how difficult it is to utilize fintech. Users may have difficulties with innovation if it is thought to be complicated due to a want of user skill and knowledge (Ashta and Herrmann 2021; Le 2021). Users are less likely to accept an innovation if they perceive it as a complex system. The PTC increases when a client devotes time to something valued as money or if it seems bothersome. As a consequence, this research tests the following hypothesis:
H2: PCX has a positive relationship with PTC.
Perceived uncertainty
Perceived uncertainty (PUC) results from problems or complications in judging the actions or behavior of the other trader due to opportunism, restricted thinking, and information asymmetry (Ryu and Ko 2020). Transaction costs are significantly increased when there is a high level of PUC since both trade players have to invest more time and effort in the quest for goods and pertinent details, as well as inspecting and viewing the trading process. According to a researcher, there are two different forms of online purchase uncertainty: product uncertainty and online store behavioral uncertainty (Ashrafi et al. 2022). Because of perceived product uncertainty, evaluating the quality of purchased goods might be challenging. Consumers often wonder if the goods they buy will meet their goals before or during the buying process. When shopping in person, shoppers may examine an item before choosing whether or not to purchase it. When purchasing a product or service online, they focus on the quality assessment websites or apps do. Customers often express concern about the unpredictability of the performance of online-purchased goods (Wu et al. 2020). Product uncertainty results in higher transaction costs.
The behavioral uncertainty of shopping websites relates to buyers’ inherent issues when mistakenly appraising online businesses’ contractual or commercial performance, similar to the idea of performance ambiguity (Bhardwaj and Ketokivi 2021). Due to the parties’ inclination for opportunism, perceived behavioral ambiguity occurs inside the trading framework (Kim et al. 2021). Consumers are worried about online retailers making false claims, poor customer service, and a lack of vendor assurances, which are significant barriers to online purchasing.
H3: PUC has a positive relationship with PTC.
Dependability
Dependability (DPND) is the ability of a vendor or fintech network operator to provide the purchaser or user with outcomes that correspond to whatever they have ever promised or stated (Swan et al. 1988). DPND is the cornerstone upon which trust is formed. When using fintech for online shopping or services, consumers depend on weblogs and apps to complete respective financial activities and transactions, including assessing the particularity of items and providing after-sale inquiries. Customers that rely on the fintech program won’t have to spend additional hours and conscientiousness verifying the buying orders if they think fintech programs are trustworthy or reputable; if not, their PTC won’t increase (Teo et al. 2004), and vice versa.
H4: There is a negative relationship between the DPND of fintech and PTC.
Convenience
According to the research of Zhang and Kim (2020) on IU, we apprehend convenience (CONV) as the privileges (i.e., reducing time and energy required and buying whenever) that consumers experience via online shopping. Online shopping as a substitute for in-person browsing or shopping benefits customers since it saves them time and effort on product research. Additionally, clients may always make purchases from internet merchants. Therefore, we suggest the following idea:
H5: There is a negative relationship between CONV and PTC.
Perceived transaction cost and intentions to use fintech
The unit cost that a customer believes he pays while engaging in a certain activity, such as browsing or purchasing, is known as the PTC. Costs of discovering and gathering information, haggling, examining, and enforcing laws are examples of transaction costs (Alwi 2021). Businesses favor transactions with low transaction costs (Rangaswamy et al. 2020). Fintech is used by certain consumers when they purchase online since it cuts down on the time they need to spend finding product information. Consequently, adopting fintech for online buying has lower apparent transaction costs. Others, on the contrary, are against using fintech for online shopping or payment because it necessitates them spending extra time checking websites or apps to ensure their purchases or transactions are successful. Because of this, many consumers think that using fintech for online commerce or purchasing has a more significant transaction cost. Their desire to utilize fintech is affected by this (IU). The outcomes are as follows:
H6: There is a negative relationship between PTC and IU.
The moderating effect of situational factors
Pandemic and impending policy
A pandemic is seen negatively as a factor in an economy’s growth. Since the end of 2019, COVID-19 has spread like a global pandemic. About 724,000 individuals have died due to its spread to 213 countries (Sumaedi et al. 2020). Many individuals have reduced their time outside the house because of the corona. Fewer people are in the market, and fewer people engage in physical activity. People remain incapable of entirely using technology despite incorporating it into every aspect of modern life. People have begun working from home owing to the fear of coronavirus (De Haas et al. 2020). The pandemic has severely influenced conventional retail, but people still need to buy things to meet their necessities; therefore, they are turning to fintech platforms to conduct their business. So, it can be claimed that present situational circumstances, such as the PIP, have encouraged individuals to use fintech and allowed consumers to have experience using it despite any other issues, like PTC, that may impede consumers from using it. As a result, we suggest the following:
H7: The PIP moderates the relationship between PTC and IU.
Environmental and physical surroundings
This group of persons engages in less physical activities due to environmental issues such as difficult access to facilities, unfavorable neighborhood conditions, bad weather, and safety risks like heavy traffic, a lack of secure spaces, high levels of crime nearby, or unattended canines (Leung et al. 2021). Therefore, if a user finds himself in a situation where none of his demands for going outside are satisfied, he will probably stay home and do business using an online platform. Consumers will likely do this even if they have never utilized internet services or fintech. To put it another way, the scenario makes it necessary for customers to use fintech for virtual transactions or purchasing. This further modifies the nexus between the PTC and the inclination to use fintech. According to earlier research, consumers’ impulsive purchase behavior is influenced by situational variables such as time, money, and task availability (Jung Chang et al. 2014). The association between attitude and intention to utilize technology-based self-service is moderated by situational elements like time, according to Dabholkar and Bagozzi (2002). Similar findings have been made by E. Kim et al. (2017), who discovered how contextual variables, including proximity and CONV, modify the association between relative benefits, compatibility, complexity, and propensity to utilize online services. Crowding may limit or obstruct people’s objectives and discourage shoppers from visiting a busy aisle or making the intended transaction. The “butt-brush” effect caused the consumer to leave the congested area and give up looking for a specific item (Shekhawat and Dahima, 2016). Based on previous studies, we thus propose that:
H8: EPS moderates the relationship between PTC and IU.
Methodology and results
Methodology
Data collection
A survey of respondents, Pakistani individuals living in different cities around the nation, was conducted to obtain information. To enhance data accuracy and encourage full participation, we implemented incentive measures for respondents (Singer and Ye 2013).
The questionnaire was designed with ease of reading and comprehension for the respondents. A lengthy questionnaire can lead to respondent fatigue, potentially affecting the quality of responses (Biffignandi and Bethlehem 2021). Thus, we simplified the questionnaire using their input to prevent fatigue and random answers (Groves and Peytcheva 2008). The questionnaire was tested with ten responders who provided feedback on language, question length, and quantity. Based on the responders’ views, we made it easier and reduced the number of questions asked for each variable in the questionnaire. To ensure accuracy, the questionnaire underwent a thorough review process with the assistance of two experts in management science. Utilizing a systematic and self-administered online survey, we selected Pakistani people over the age of 20 who were more knowledgeable about the Internet and had exposure to financial transactions. The sample is limited to those with at least a basic understanding of the internet, competence, and familiarity with fintech owing to the survey’s online nature. The questionnaire link was shared online via WhatsApp, Facebook, emails, and messages using a convenience sampling method, and responses were collected and analyzed, and their standard deviation values were checked in Excel. The introductory portion of the questionnaire included information about the research for the respondents. They were urged to participate even though they knew the poll was part of a study and would only be utilized for that reason. As a result, the data were examined anonymously, and no respondents’ names, dates of birth, addresses, phone numbers, or other personally identifiable information were acquired. Choosing a specific number from the alternatives or disclosing the income was optional. All collected responses were used in the analysis.
Measurement items development
The surveying experiment was constructed to include a two-part questionary form with five-point Likert scales in the second part, ranging from “strongly disagree” (1) to “strongly agree,” and nominal scales in the first Section (5). As a consequence, the first portion is made up of basic information. This survey section was designed to collect respondents’ descriptive data, enclosing their gender, age, education level, work status, and Fintech experience.
The assessment of PCX was obtained from Lee (2021), entailing three items. One item of PAS was taken from Pan et al. (2022). The assessment of PUC was carried out from Lee (2021) contains three items. The DPND assessment, encompassing three items, was obtained from Swan et al. (1988). For CONV, items were taken from Zhang and Kim (2020), including three items. The assessment of PTC covering three items was carried from Li and Fang (2022), Nirmawan and Astiwardhani (2021) and Urumsah et al. (2022). The assessment of the IU was taken from Alshari and Lokhande (2022) and contained three items. The assessment of the PIP was based on five items; the first two were taken from De Haas et al. (2020) and, the third one was a new item, the fourth and fifth one was taken from Sumaedi et al. (2020). EPS from Humpel et al. (2002) and Ashraf et al. (2014) contain four items.
Responders’ demographic profile
The sample comprised responses from 276 participants with diverse backgrounds. The online survey spanned a duration of one month, from September 1 to September 30, 2022. Table 1 presents a detailed breakdown of the respondents’ demographic information. All collected responses were utilized to test the proposed hypotheses.
Analyzing the demographic composition, the data revealed that 65.22% of participants identified as male, while 34.78% identified as female. Age-wise distribution indicated that 56.52% were between the ages of 20 and 30, 36.60% were between 31 and 40, 3.62% were between 41 and 50, and 3.26% were over the age of 50.
Educational backgrounds varied, with 24.28% holding a bachelor’s degree, 29.71% possessing a master’s degree, and 42.39% holding a doctorate; the remaining 3.62% fell into the “other” category. In terms of occupation, 49.64% were students, 32.61% were employed, and 8.70% were self-employed.
When considering net monthly family income, 47.10% of respondents reported earning more than PRs 50,000, 28.99% earned less than PRs 25,000, 12.68% fell within the range of PRs 25,001 to PRs 35,000, and 11.23% reported earning between PRs 35,001 and PRs 50,000.
The study deliberately included individuals with a college degree who are likely to have higher incomes, resulting in a relatively high proportion of participants falling into higher income categories. Regarding experience with fintech, 47.10% had less than a year’s experience, 21.74% had more than a year but less than three years, and 31.16% had more than three years’ worth of experience.
In this particular research, we opted for a convenience sampling method (a somewhat targeted sampling approach as we targeted literate individuals with relevant fintech experience). Our goal was to include participants with a certain level of literacy, and we specifically selected individuals, such as Ph.D. students, who were receiving scholarships from universities. The high-income level of students, as reflected in the analysis, is a result of this.
Given the exploratory nature of our research and the inherent challenges in precisely estimating parameters for the target population, we did not employ a specific formula for sample size determination. Instead, we gathered responses from 276 participants, a number we believed would provide sufficient insights into the perceptions and behaviors related to fintech adoption within the specific context of our study.
While convenience sampling has acknowledged limitations, including the overrepresentation of certain demographics, such as higher education levels and specific age groups, we contend that this approach was suitable for the exploratory focus of our research. Our findings, as presented in Table 1, with a detailed breakdown of demographic information, are reflective of the surveyed population.
Results
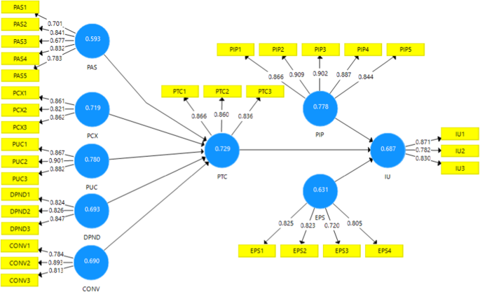
The data we acquired were evaluated using the two-step method proposed by Anderson and Gerbing (1988). Structural equation modeling has been employed. Before using the structural model, we examined the measurement model using the program smart PLS 3’s ordinary least square (OLS) method for convergent and discriminant validity. The measurement model for the factor analysis and the structural model for the path analysis are given in Figs. 2 and 3, respectively. The strength and direction of the connections between the constructs were determined by examining the structural model. The values in the tables are accurate and satisfy the requirements. Regarding the model assessment, the “goodness of fit” is excellent since the R square satisfies the standards.
As the measurement model assessment has been performed, along with factor loading, it is advised that each item’s validity and reliability be evaluated (Hair et al. 1998; Hair et al. 2016). Reliability refers to a measure’s consistency. A measure must provide consistent findings under consistent conditions to be considered reliable, and the value for each item’s loading should be equal to or greater than (0.7). For composite reliability, Cronbach’s Alpha values must be equal to or greater than (0.7). 0.5–0.7 is considered acceptable, while greater than 0.7 and under 9.5 are excellent. Additionally, validity is defined as the grand mean of the squared loadings of the construct-related items. The convergent validity of a measure may be assessed using the AVE. That is the variance a latent construct’s indicators can account for. If the construct’s AVE value is (0.5) or above, it articulates more than 50% of the variance of its components (Hair et al. 2016). Table 2 shows composite reliability values are more than 0.7, Cronbach’s Alpha is acceptable, and AVE values are greater than 0.5. The convergent validity of constructs is demonstrated as a consequence. To determine discriminant validity, this study examined the Fornell-Larcker criterion. The Fornell-Larcker criteria are used to compare the square root of the AVE value to latent variable correlations (see Table 3).
Internal consistency reliability and convergent validity
The findings show that all constructs and indicators meet the criteria for reflective measurement, i.e., all indicators have loadings over 0.7. AVE is more than 0.5. Table 2 and Fig. 2 indicate composite reliability values are more than 0.70, and Cronbach’s alpha values are likewise acceptable. Finally, the results showed that all indicators are valid, the data have internal consistency, and convergence validity has been validated.
Discriminant validity
To achieve discriminant validity, according to Fornell and Larcker (1981), the constructs’ own loading should be higher than that of other constructs in the model. All the structures in Table 3 meet this requirement.
The discriminant validity results are evaluated using the heterotrait-monotrait (HTMT) correlation criterion, as shown in Table 4. Since the findings meet the HTMT 0.9 (less than or equal to 0.9) requirements, discriminant validity has been proven (Palacios et al. 2011).
Structural model assessment
To assess the structural model and validate the hypotheses, a bootstrapping procedure with 5000 sub-samples was used.
Collinearity
Construct correlations are strong, according to Table 3, ranging from 0.770 to 0.883. Regression analysis might be used to evaluate the probability of multicollinearity explicitly. The variance inflation factor (VIF), which assesses the extent to which other predictor variables characterize a predictor variable, is a popular indicator of collinearity in regression analysis (Hair et al. 1998). According to Hair et al. (1998), a threshold VIF of less than or equal to 10 (i.e., tolerance >0.1) is often advised, and less than 3 is preferable. The inner VIF values for each construct in the model are shown in Table 5 and range from 1 to 2.475. According to this data, the structural model has no collinearity issues since the VIF of all constructs is less than 5.
Assess path coefficient
Five thousand subsamples were used in a bootstrapping technique to assess the path coefficient. The testing findings are shown in Table 6, which shows that all of the hypotheses are validated. P values fall below 0.05. The provided requirements are met, and the patch coefficients (−1 to 1), mean, standard deviation (±2), and T values (greater than 2) are all up to par with the supporting hypotheses.
An explanatory model
The suggested model’s goodness of fit is excellent, as seen in Table 7. The explanatory variables account for 0.667 in regard to PTC and 0.404 in respect to the IU; as a result, the R square shows that the model has high explanatory power.
Impact of cost-associated factors and discussion
Impact of cost-associated factors
The results show that all assumptions are accurate and related to the usage of fintech. The PTC (β = −0.280) significantly impacts Pakistani customers’ intentions. The cost of employing fintech is inversely correlated with its effectiveness. Customers have difficulty connecting specific reasons for not utilizing fintech to financial concerns. However, it has been shown that moderators significantly influence the association between PTC and IU. Elements that influence how customers perceive transaction costs or how strongly they believe those factors to be related to costs. The key contributor is PUC (β = 0.204), which is followed by PAS (β = 0.203), PCX (β = 0.181), CONV (β = −0.186), and DPND (β = −0.223).
Our findings (β = 0.203, t = 2.725, P = 007) demonstrate a substantial positive association with PTC, consistent with H1’s prediction of a positive link between asset specificity and PTC. H2 examines if PCX and PTC are positively correlated. The data suggest that the PCX positively impacts customers’ perceptions of transaction costs (β = 0.181, t = 2.806, P = 0.005). H3 investigated if there is a link between product uncertainty and PTC. The outcome (β = 0.204, t = 3.384, P = 0001) demonstrates a favorable correlation between PUC and customers’ PTC. H4 examines if there is a negative association between DPND and PTC. The findings confirm this hypothesis (β = −0.223, t = 2.384, P = 0.017). According to H5, there is a negative correlation between CONV and PTC. These findings (β = −0.186, t = 2.853, P = 005) support the idea. According to H6, there is a negative correlation between PTC and IU. The results (β = −0.280, t = 43.98, P = 0.000) also corroborate this idea. Concerning H7, this hypothesis was supported as PIP significantly reduced the negative impact of PTC on IU (from β = −280, p < 0.001 to β = −149, p = 0.009). Hence, PIP negatively moderated the negative relationship between PTC and IU, or in other words, PIP enhanced the IU. Concerning the H8, this hypothesis was supported as EPS was able to completely offset the negative impact of PTC on IU significantly (from β = −0.280, p < 0.001 to β = 0.139, p = 0.025), so EPS moderated the negative relationship between PTC and IU, or in other words, EPS enhanced the IU.
Discussion
The current research looks into the variables affecting fintech adoption intentions. Based on IDT, TCE, and Belk’s theory, this study suggests a comprehensive model for defining consumers’ intention to utilize fintech. The outcome generated by this study has a variety of significant ramifications for academics and practitioners of fintech.
The results of H1 show that PAS and PTC are positively correlated. It demonstrates that it impacts PTC, which affects IU. In keeping with White et al. (2000) and Teo et al. (2004) research is ours. Our study aligns with Li and Fang (2022). Limited research has been done on perceived asset specificity. Still, our study also aligns with some researchers whose research is related to this factor, such as Sundjaja and Tina (2019), who showed that perceived value directly had a significant effect on the intention to use fintech. Zhang and Kim (2020) showed that financial services have a major influence on increasing customer satisfaction. Mascarenhas et al. (2021) proved that perceived benefits were relevant to early adopters. In other words, all these scholars have shown the significant effect of asset specificity. On the other hand, Pan et al. (2022) showed that relative advantages have no significant impact on AI usage. Consumers may believe that using fintech systems entails high asset specificity. This study makes the following assumptions: consumers may believe that fintech systems require a high level of asset specificity; individuals could believe that installing certain hardware or software that requires a monthly fee, such as IC or Chip card readers for transactions via the internet, PCs, mobile devices, and modems, is necessary for fintech systems; they assume that fintech systems require a high level of connection costs from internet/fintech service providers To arrive at a more consistent and convincing conclusion, this discovery may need to be confirmed in future research.
As predicted, the H2 results show that PCX influences PTC. Consumers’ intentions to utilize fintech are further hampered by PCX, which is expected to rise with increasing complexity. Consumer interest in fintech will grow with less complexity. Service providers might, therefore, concentrate more on the complexity of fintech consumers. Our study follows the study of Rogers (1983) and the research of Lee (2021) showed that PCX has a negative impact on the IU. Fintech systems cannot be installed or operated without professional assistance; thus, it is essential that these processes be straightforward to use to draw in new clients. Fintech system promoters are encouraged to create a detailed, handy, and simple systematization (installation and setup, customized internet pages, and frequently used capabilities) to reduce user perception of complexity and increase acceptance.
Additionally, it is shown that PUC positively correlates with PTC. It demonstrates that the more uncertainty there is, the fewer fintech customers there are. Consumer perception of transaction costs is impacted. Consumers continue to feel uneasy in our contemporary technological age. Service providers need to provide accurate and comprehensive product information. Our research is consistent with White et al. (2000) and John and Weitz (1988). Our study aligns with Li and Fang (2022) and Teo et al. (2004), who showed that uncertainty has a positive effect on PTC. Ryu and Ko (2020) also researched uncertainty by exploring quality factors and showed that service quality is the most important quality factor for controlling uncertainty and encouraging continued use of fintech. For some customers, communicating with well-known but unfamiliar service providers is difficult. The conduct of service providers needs to be more transparent. Prior research has shown that concerns about privacy and security are important determinants of the behavioral intention to employ digital/wireless financial services (Lee 2009). Additionally, this result points out that clients who perceive uncertainty as high will be less likely to embrace fintech than those who view uncertainty as low. Since fintech solutions convincingly preserve users’ security and privacy, management should eliminate widespread misunderstandings about the security and privacy risks associated with using fintech by adopting effective consumer education strategies. Fintech providers, for instance, may put essential security descriptions on their online platforms or websites or hand out promotional booklets about appropriate and applicable fintech services to consumers to help them grasp the security measures methods of fintech platforms and allay their security issues.
The findings corroborate H4, which states a negative correlation between DPND and PTC. People don’t hesitate to rely on service providers very much. Consumers are relatively reliant on fintech because of the offerings they believe in. However, service providers should demonstrate more reliable work for clients. The courses are more reliable in other developed nations like America than in Pakistan. Our study also aligns with the research of Teo et al. (2004). The findings show that most customers don’t invest much time in the fintech platform’s service providers. This means a customer invests the necessary time or resources to have confidence in the service provider.
According to H5, there is a negative correlation between CONV and PTC. The assumption is further verified. Service providers should thus focus more on CONV. Customers’ PTC will decrease when they consider how convenient utilizing a fintech platform is for shopping, paying bills, or doing other transactions. Our research supports the findings of Eastlick and Feinberg (1999). Customers may use fintech services from their homes, workplaces, and other locations to benefit from the simplicity and security of financial support (Tsai et al. 2010). As was already said, Fintech is a novel avenue for institutions to cater services. A multi-interface service approach from prior research helps organizations provide customer care across numerous channels, develop trustworthy connections with consumers, retain more current clients, and attract new ones (Lee and Kim 2008).
Additionally, it has been shown that PTC negatively influences the propensity to adopt fintech. Our study aligns with the research of Teo et al. (2004) and Rattanaburi and Vongurai (2021), who showed a significant negative effect of cost on IU. A service provider should thus concentrate on cost-cutting strategies. Consumers will be reluctant to adopt fintech if the cost is high. Additionally, the fact that fintech platforms are self-service offers substantial strategic advantages for financial firms. Reducing branch networks or employees may save operating and maintenance expenses while boosting service revenues by accessing more clients online. Financial services providers may leverage fintech as a novel proposed diversified potential to increase service efficiency, customer retention, rationalization, cost-effectiveness, and E-service profits. Our research also supports what Li and Fang (2022) and Nirmawan and Astiwardhani (2021) say.
Regarding H7, this hypothesis was confirmed since PIP reduced the detrimental effects of PTC on IU, negatively moderating the negative relation between PTC and IU or enhancing IU. It’s because there are restrictions on individuals leaving their homes during a pandemic and other problems that limit the ability of customers to roam about. Consumers began using online services despite PTC due to their fear of PIP. There have been few studies conducted during the pandemic that examine the association between PTC and IU by using the epidemic as a moderator. Nonetheless, a researcher discovered that rewards have a moderating effect on the inclination toward IU (Isa et al. 2021). This indicates that customers are more hesitant to use fintech in areas where transaction costs are lower.
Regarding the H8, this idea was confirmed since EPS was able to counteract the adverse effects of PTC on IU. As a result, EPS reduced the negative association between PTC and IU, or, to put it another way, EPS improved IU. Consumers are willing to pay the price despite the increased PTC because of the many circumstances, as EPS modifies the association between PTC and IU in this research. Some previous studies have also examined how situational variables, such as time, money, and task availability, influence consumers’ impulsive purchasing behavior (Jung Chang et al. 2014). Additionally, crowding can hinder or obstruct people’s objectives, discouraging shoppers from visiting crowded aisles or completing their intended transactions (Shekhawat and Dahima 2016).
Therefore, fintech network operators must seize the chance in those regions where people have difficulties with their physical and environmental surroundings to grow their businesses while also providing low-cost advantages to fintech consumers.
Conclusion
Numerous fields of study have researched the elements of PTC issues. By focusing on the cost antecedents and the moderating influence of situational variables “PIP” and “EPS,” this study aims to add knowledge on consumer-tied fintech platforms in Pakistan. It aims to help experts conceptualize, lower cost restraints, and prepare for fintech instability. This study’s analysis of the variables influencing how customers perceive transaction costs is comparable to those of other studies. The findings demonstrate that PTC (β =−0.280) strongly influences Pakistani consumers’ intentions. The cost of employing fintech is negatively associated with its effectiveness. Customers have difficulty connecting specific reasons for not utilizing fintech to financial concerns. The association between PTC and IU influences situational circumstances as moderators. It is discovered that EPS entirely counteracts PTC’s detrimental effects on IU. Elements that influence how customers perceive transaction costs or how strongly they believe those factors to be related to costs. To determine which element has the highest impact, we compare the absolute values of their beta coefficients. The beta coefficients represent the strength and direction of the relationship between each independent variable and the dependent variable. The higher the absolute value of the beta coefficient, the stronger the impact. The most significant factor affecting PTC is DPND (β = −0.223), which is followed by PUC (β = 0.204), PAS (β = 0.203), CONV (β = −0.186), and PCX (β = 0.181).
Finally, operational capabilities, technical proficiency, and complete system performance must be considered while providing services. Inadequate or unsuccessful financial service operations, referring to suboptimal or ineffective delivery of financial services, uncertainty, difficulty in use, and reliability issues, can hinder fintech adoption. This will result in consumer dissatisfaction and an increase in PTC. Service providers must sustain these services correctly since CONV and DPND have been demonstrated to be essential to PTC.
Theoretical implications
By adding factors into many schools of the conceptual framework structural model, such as IDT, TCE, and Belk’s theory, and practicing them in a novel situation, this research aims to establish a theory in the context of theory development. This approach is thought to lead to the continuous development of theory. Consequently, the suggested approach significantly adds to the growing fintech literature. The outcomes of this research have several ramifications for further fintech research. The research’s results indicate that cost takes priority over other factors since cost and its antecedents influence customer perception. Additionally, empirical evidence demonstrates that integrating theories has strong explanatory power, suggesting that multiple technology acceptance models may be combined.
Practical implications
The results highlight several significant aspects of customers’ intentions to use fintech that were overlooked in earlier research. This research showed that situational elements “PIP” and “EPS” were essential in raising the intention to use fintech. For example, EPS thoroughly neutralized the negative association between the PTC and IU, while PIP lessened the negative effects of the PTC on IU. Therefore, fintech service providers must seize the chance in those regions where people have difficulties with their physical and environmental surroundings to grow their businesses while also providing low-cost advantages to fintech consumers. This survey also reveals that Fintech companies use cost-cutting tactics to attract clients. It’s important to note that customers find it more difficult to get refunds when transaction problems occur since the fintech sector is less open and regulated. Meanwhile, providing clients with perks is far trickier than setting up a security system and a certain secure environment for online transactions.
Limitations and future work
This study indicates abundant topics that might potentially get further research. There are nonetheless certain restrictions, however. First, only internet users could participate in this study’s online survey tool. Second, enticing advantages increase the likelihood of someone joining (for example, rewards for the raffle, sweets, tools, and payment pouches). The research might also be repeated using samples from other nations to confirm the model’s cultural universality. Finally, the independent variables could exhibit some relationships. On the other hand, the research does not focus on these links. Additionally, SEM analysis showed that no additional paths were required. Such connections between unrelated components may be studied in future studies. Fifth, the study’s scope is constrained; it mainly focuses on how cost concerns are viewed. It looks at how consumers’ opinions of costs affect their willingness to utilize fintech in Pakistan. To further understand the objectives behind fintech adoption, future studies should go deeper into and examine other cost-related components. Sixth, this survey did not take into account actual fintech use. Academics should study more on the actual use of financial technology in the future. In the present study, we employed a convenience sampling method, transitioning to a somewhat targeted sampling approach by specifically selecting literate individuals with relevant fintech experience. For future research endeavors, there is an opportunity to adopt a fully target-oriented approach.
Data availability
The dataset analyzed during the study can be accessed via the following https://doi.org/10.17605/OSF.IO/7RSNA.
References
Al-Rahmi WM, Yahaya N, Aldraiweesh AA, Alamri MM, Aljarboa NA, Alturki U, Aljeraiwi AA (2019) Integrating technology acceptance model with innovation diffusion theory: An empirical investigation on students’ intention to use E-learning systems. IEEE Access 7:26797–26809
Alshari HA, Lokhande M (2022) The impact of demographic factors of clients’ attitudes and their intentions to use FinTech services on the banking sector in the least developed countries. Cogent Bus Manag 9(1):2114305
Alwi S (2021) Fintech as financial inclusion: Factors affecting behavioral intention to accept mobile e-wallet during Covid-19 outbreak. Turkish J Comput Math Educ 12(7):2130–2141
Anderson JC, Gerbing DW (1988) Structural equation modeling in practice: A review and recommended two-step approach. Psychological Bull 103(3):411
Ashraf M, Hafeez R, Sajid AN (2022) Factors affecting the adoption of Fin-tech in Pakistan based on the Unified Theory of Acceptance and Use of Technology Model: An empirical study on financial inclusion in Pakistan. J Financial Technol Incl Sustain 1(1):9–26
Ashraf MG, Rizwan M, Iqbal A, Khan MA (2014) The promotional tools and situational factors’ impact on consumer buying behaviour and sales promotion. J Public Adm Gov 4(2):179–201
Ashrafi DM, Dovash RH, Kabir MR (2022) Determinants of fintech services continuance behavior: Moderating role of transaction security and trust. J Global Bus Technol 18(2):34–59
Ashta A, Herrmann H (2021) Artificial intelligence and fintech: An overview of opportunities and risks for banking, investments, and microfinance. Strategic Change 30(3):211–222
Belk RW (1975) Situational variables and consumer behavior. J Consum Res 2(3):157–164
Bhardwaj A, Ketokivi M (2021) Bilateral dependency and supplier performance ambiguity in supply chain contracting: Evidence from the railroad industry. J Oper Manag 67(1):49–70
Biffignand S, Bethlehem J (2021) Handbook of web surveys. John Wiley & Sons, USA
Branstad A, Solem BA (2020) Emerging theories of consumer-driven market innovation, adoption, and diffusion: A selective review of consumer-oriented studies. J Bus Res 116:561–571
Cuypers IR, Hennart J-F, Silverman BS, Ertug G (2021) Transaction cost theory: Past progress, current challenges, and suggestions for the future. Acad Manag Ann 15(1):111–150
Dabholkar PA, Bagozzi RP (2002) An attitudinal model of technology-based self-service: moderating effects of consumer traits and situational factors. J Acad Mark Sci 30:184–201
De Haas M, Faber R, Hamersma M (2020) How COVID-19 and the Dutch ‘intelligent lockdown’change activities, work and travel behaviour: Evidence from longitudinal data in the Netherlands. Transport Res Interdiscip Perspect 6:100150
Eastlick MA, Feinberg RA (1999) Shopping motives for mail catalog shopping. J Bus Res 45(3):281–290
EY (2019) Global Fintech Adoption Index 2019, 44. Retrieved from https://assets.ey.com/content/dam/ey-sites/ey-com/en_gl/topics/financial-services/ey-global-fintech-adoption-index-2019.pdf
Fiedler FE (1964) A contingency model of leadership effectiveness. In Advances in experimental social psychology (vol. 1). Elsevier, New York, pp. 149–190
Fornell C, Larcker DF (1981) Evaluating structural equation models with unobservable variables and measurement error. J Mark Res 18(1):39–50
Giglio F (2021) Fintech: A literature review. Eur Res Stud J 24(2B):600–627
Groves RM, Peytcheva E (2008) The impact of nonresponse rates on nonresponse bias: a meta-analysis. Public Opin Q 72(2):167–189
Hair JF, Anderson RE, Tatham RL, William C (1998) Black (1998). Multivariate data analysis. Prentice Hall, Upper Saddle River, NJ
Hair Jr JF, Hult GTM, Ringle C, Sarstedt M (2016) A primer on partial least squares structural equation modeling (PLS-SEM). Sage publications, California
Humpel N, Owen N, Leslie E (2002) Environmental factors associated with adults’ participation in physical activity: a review. Am J Prevent Med 22(3):188–199
Huong A, Puah C-H, Chong M-T (2021) Embrace Fintech in ASEAN: A perception through Fintech adoption index. Res World Econ 12(1):1
Hussain A, Hussain MS, Marri MYK, Zafar MA (2021) Acceptance of Electronic Banking among University Students in Pakistan: An Application of Technology Acceptance Model (TAM). Pak J Humanit Soc Sci 9(2):101–113
Ibrahim M, Shahid MK, Syed SA (2020) Developing a technology acceptance model for the mobile banking adoption in Pakistan. Gomal Univ J Res 36(2):64–73
Isa SM, Wei IMC, Santoso S (2021) Adoption of e-wallet among penang residents during the covid-19 pandemic: The moderating roles of rewards. In: Paper presented at the Proceeding National & International Conference. CIE, Malaysia
John G, Weitz BA (1988) Forward integration into distribution: an empirical test of transaction cost analysis. J Law Econ Organ 4(2):337–355
Jung Chang H, Yan R-N, Eckman M (2014) Moderating effects of situational characteristics on impulse buying. Int J Retail Distrib Manag 42(4):298–314
Kim E, Park M-C, Lee J (2017) Determinants of the intention to use Buy-Online, Pickup In-Store (BOPS): The moderating effects of situational factors and product type. Telemat Inform 34(8):1721–1735
Kim J, Kim J, Wang Y (2021) Uncertainty risks and strategic reaction of restaurant firms amid COVID-19: Evidence from China. Int J Hospitality Manag 92:102752
Le MT (2021) Examining factors that boost intention and loyalty to use Fintech post-COVID-19 lockdown as a new normal behavior. Heliyon, 7(8):e07821
Lee HH, Kim J (2008) The effects of shopping orientations on consumers’ satisfaction with product search and purchases in a multi‐channel environment. J Fashion Market Manag Int J. https://doi.org/10.1108/13612020810874881
Lee M-C (2009) Factors influencing the adoption of internet banking: An integration of TAM and TPB with perceived risk and perceived benefit. Electron Commer Res Appl 8(3):130–141. https://doi.org/10.1016/j.elerap.2008.11.006
Lee Y-K (2021) Impacts of digital technostress and digital technology self-efficacy on Fintech usage intention of Chinese Gen Z consumers. Sustainability 13(9):5077
Leerapong A (2013) Applying diffusion of innovation in online purchase intention through social network: A focus group study of Facebook in Thailand. Inf Manag Bus Rev 5(3):144–154
Leung K-M, Ou K-L, Chung P-K, Thøgersen-Ntoumani C (2021) Older adults’ perceptions toward walking: A qualitative study using a social-ecological model. Int J Environ Res Public Health 18(14):7686
Levis D, Fontana F, Ughetto E (2021) A look into the future of blockchain technology. Plos One 16(11):e0258995
Li C-Y, Fang Y-H (2022) The more we get together, the more we can save? A transaction cost perspective. Int J Inf Manag 62:102434
Lin W-R, Wang Y-H, Hung Y-M (2020) Analyzing the factors influencing adoption intention of internet banking: Applying DEMATEL-ANP-SEM approach. Plos One 15(2):e0227852. https://doi.org/10.1371/journal.pone.0227852
MacVaugh J, Schiavone F (2010) Limits to the diffusion of innovation: A literature review and integrative model. Eur J Innov Manag 13(2):197–221
Mansoor I (2023) Socio-Economic Factors of Mobile Money in Pakistan. Global Econ Sci, 4, 49–58
Mascarenhas AB, Perpétuo CK, Barrote EB, Perides MP (2021) The influence of perceptions of risks and benefits on the continuity of use of fintech services. Bbr Braz Bus Rev 18:1–21
Miller RL (2015) Rogers’ innovation diffusion theory (1962, 1995). In: Information seeking behavior and technology adoption: Theories and trends. IGI Global, 261–274
Naeem I, Akhtar A (2021) Digitalization of the Banking Sector: Drivers of Fintech Adoption by the First Women Bank of Pakistan. Bus Rev Digital Revolut 1(1):34–40
Nicholls J, Li F, Kranendonk CJ, Roslow S (2002) The seven year itch? Mall shoppers across time. J Consum Mark 19(2):149–165
Nicholls J, Roslow S, Dublish S, Comer LB (1996) Relationship between situational variables and purchasing in India and the USA. Int Mark Rev 13(6):6–21
Nirmawan HM, Astiwardhani W (2021) The Effect of Perceived Cost, Trust, Usefulness, And Customer Value Addition on Intention to Use of Go-Pay Mobile Payment Services In Small Traders. J Bus Manag Rev 2(10):715–732
Noreen M, Mia M, Ghazali Z, Ahmed F (2022) Role of government policies to fintech adoption and financial inclusion: A study in Pakistan. Univers J Account Financ 10(1):37–46
Palacios JG, Kaspereit M, Kienle A (2011) Integrated simulated moving bed processes for production of single enantiomers. Chem Eng Technol 34(5):688–698
Pan Y, Froese F, Liu N, Hu Y, Ye M (2022) The adoption of artificial intelligence in employee recruitment: The influence of contextual factors. Int J Hum Resour Manag 33(6):1125–1147
Rangaswamy A, Moch N, Felten C, Van Bruggen G, Wieringa JE, Wirtz J (2020) The role of marketing in digital business platforms. J Interact Mark 51(1):72–90
Rattanaburi K, Vongurai R (2021) Factors influencing actual usage of mobile shopping applications: Generation Y in Thailand. J Asian Financ Econ Bus 8(1):901–913
Rogers EM (1983) Diffusion of Innovations, 3rd ed. The Free Press, USA
Rogers EM (2010) Diffusion of innovations. Simon and Schuster, USA
Ryu H-S, Ko KS (2020) Sustainable development of Fintech: Focused on uncertainty and perceived quality issues. Sustainability 12(18):7669
Shaikh IM, Qureshi MA, Noordin K, Shaikh JM, Khan A, Shahbaz MS (2020) Acceptance of Islamic financial technology (FinTech) banking services by Malaysian users: an extension of technology acceptance model. Foresight 22(3):367–383
Shala B, Prebreza A, Ramosaj B (2021) The contingency theory of management as a factor of acknowledging the leaders-managers of our time study case: The practice of the contingency theory in the company Avrios. Open Access Libr J 8(9):1–20
Shekhawat H, Dahima VS (2016) Situational Influences on Purchase Outcomes. Int J Eng Manag Res (IJEMR) 6(3):156–160
Singer E, Ye C (2013) The use and effects of incentives in surveys. ANNALS Am Acad Political Soc Sci 645(1):112–141
Steinfield C, Whitten P (1999) Community level socio-economic impacts of electronic commerce. J Comput Mediated Commun 5(2):JCMC524
Sumaedi S, Bakti IGMY, Rakhmawati T, Widianti T, Astrini NJ, Damayanti S, Jati RK (2020) Factors influencing intention to follow the “stay at home” policy during the COVID-19 pandemic. Int J Health Gov 26(1):13–27
Sundjaja AM, Tina A (2019) The factors of the intention to use P2P lending financial technology (Fintech) website at Jadetabek intervening by perceived value. Int J Recent Technol Eng 8(3):3102–3107
Swan JE, Trawick Jr IF, Rink DR, Roberts JJ (1988) Measuring dimensions of purchaser trust of industrial salespeople. J Personal Sell Sales Manag 8(1):1–10
Teo TS, Wang P, Leong CH (2004) Understanding online shopping behaviour using a transaction cost economics approach. Int J Internet Mark Advertising 1(1):62–84
Tsai W-H, Huang B-Y, Liu J-Y, Tsaur T-S, Lin S-J (2010) The application of Web ATMs in e-payment industry: A case study. Expert Syst Appl 37(1):587–597. https://doi.org/10.1016/j.eswa.2009.05.058
Urumsah D, Ispridevi RF, Nurherwening A, Hardinto W (2022) Fintech adoption: Its determinants and organizational benefits in Indonesia. J Akuntansi dan Auditing Indonesia 6(1):88–101
Varga D (2017) Fintech, the new era of financial services. Vezéstudomány Bp Manag Rev 48(11):22–32
Wang L, Jiang F, Li J, Motohashi K, Zheng X (2019) The contingent effects of asset specificity, contract specificity, and trust on offshore relationship performance. J Bus Res 99:338–349
White JC, Troy LC, Gerlich RN (2000) The role of slotting fees and introductory allowances in retail buyers’ new-product acceptance decisions. J Acad Mark Sci 28:291–298
Williamson OE (1979) Transaction-cost economics: the governance of contractual relations. J Law Econ 22(2):233–261
Williamson OE (1996) Economic organization: The case for candor. Acad Manag Rev 21(1):48–57
Wu C-H, Yan Z, Tsai S-B, Wang W, Cao B, Li X (2020) An empirical study on sales performance effect and pricing strategy for E-commerce: from the perspective of mobile information. Mob Inf Syst 2020:1–8
Yu G, Xiang H (2021) Rural E-commerce development and farmers’ digital credit behavior: Evidence from China family panel studies. Plos One 16(10):e0258162. https://doi.org/10.1371/journal.pone.0258162
Zhang LL, Kim H (2020) The influence of financial service characteristics on use intention through customer satisfaction with mobile fintech. J Syst Manag Sci 10(2):82–94
Zhang W, Siyal S, Riaz S, Ahmad R, Hilmi MF, Li Z (2023) Data Security, Customer Trust and Intention for Adoption of Fintech Services: An Empirical Analysis From Commercial Bank Users in Pakistan. SAGE Open 13(3):21582440231181388
Zhuang G, Tsang AS, Zhou N, Li F, Nicholls J (2006) Impacts of situational factors on buying decisions in shopping malls: an empirical study with multinational data. Eur J Mark 40(1/2):17–43
Funding
The project is funded under the program of the Minister of Education and Science titled “Regional Initiative of Excellence” in 2019–2023, project number 018/RID/2018/19, the amount of funding PLN 10 788 423,16 and supported by the University of Debrecen Program for Scientific Publication. Open access funding provided by University of Debrecen.
Author information
Authors and Affiliations
Contributions
Haifeng Zhao supervised and did a formal analysis. Nosherwan Khaliq conceptualized and wrote the original draft. Chunling Li participated in the conceptual model, and Judit Oláh did a formal analysis. All authors read and approved the final manuscript.
Corresponding authors
Ethics declarations
Competing interests
The authors declare no competing interests.
Ethics approval
Approval was obtained from the ethics committee of the School of Economics and Management, Yanshan University. The procedures used in this study adhere to the tenets of the Declaration of Helsinki. The head of the department first approved the research questionnaire then we sent it to the responders.
Informed consent
Informed consent was obtained from all participants. It was an online questionnaire-based study, and all the responders were fully aware of the academic research purpose of the study, as the purpose was clearly mentioned in the introductory part of the questionnaire. This study needed responders’ responses regarding fintech usage. The demographic information was not set as compulsory questions because of privacy concerns.
Additional information
Publisher’s note Springer Nature remains neutral with regard to jurisdictional claims in published maps and institutional affiliations.
Supplementary information
Rights and permissions
Open Access This article is licensed under a Creative Commons Attribution 4.0 International License, which permits use, sharing, adaptation, distribution and reproduction in any medium or format, as long as you give appropriate credit to the original author(s) and the source, provide a link to the Creative Commons licence, and indicate if changes were made. The images or other third party material in this article are included in the article’s Creative Commons licence, unless indicated otherwise in a credit line to the material. If material is not included in the article’s Creative Commons licence and your intended use is not permitted by statutory regulation or exceeds the permitted use, you will need to obtain permission directly from the copyright holder. To view a copy of this licence, visit http://creativecommons.org/licenses/by/4.0/.
About this article
Cite this article
Zhao, H., Khaliq, N., Li, C. et al. In quest of perceived transaction cost’s impact on fintech users’ intention: the moderating role of situational factors. Humanit Soc Sci Commun 11, 751 (2024). https://doi.org/10.1057/s41599-024-03257-1
Received:
Accepted:
Published:
Version of record:
DOI: https://doi.org/10.1057/s41599-024-03257-1





