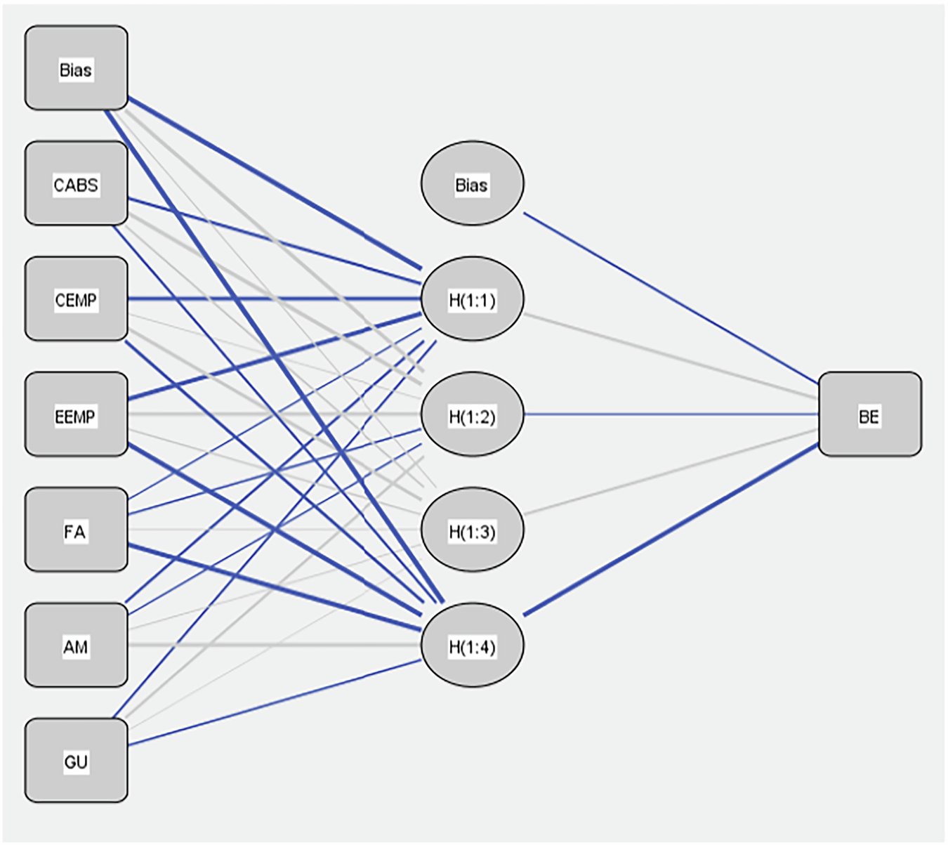
Fig. 3: Artificial Neural Network (ANN) model structure.

Note: CAB Cognitive absorption, CEMP Cognitive empathy, EEMP Emotional empathy, FA Focused attention, AM Amusement, GU Guilt, BE Behavioral engagement.

Note: CAB Cognitive absorption, CEMP Cognitive empathy, EEMP Emotional empathy, FA Focused attention, AM Amusement, GU Guilt, BE Behavioral engagement.