Abstract
This study examined the intention and behavior related to adopting beekeeping among low-income households using the theory of planned behavior. It employed a cross-sectional design, and quantitative data were collected via structured interviews with 420 low-income families residing in rural Peninsular Malaysia. The final analysis was performed using partial least squares structural equation modeling and artificial neural network analysis. The findings revealed a positive and significant effect of environmental concern and literacy on attitudes toward the environment, as well as skills and knowledge on perceived behavioral control. Moreover, attitude towards the environment, subjective norms, and perceived behavioral control positively and significantly impacted beekeeping intention, which positively affected beekeeping startup behavior. The findings from the artificial neural network analysis revealed that the difference in the root mean square error values for training and testing was low, indicating a high level of predictive accuracy. Beekeeping facilitates income generation opportunities for low-income households, which may lead to increased household income and contribute to economic and ecological sustainability in Malaysia.
Similar content being viewed by others
Introduction
Over the past two decades, environmental issues have been major public concerns worldwide. Increased environmental awareness and availability of environmentally friendly products and practices have led to green consumption and the adoption of green practices (Wang et al., 2016). Consumers realize that their buying behavior patterns are the root cause of environmental complications (Wu & Chen, 2014). A large population lives under the poverty line and is unable to participate in reducing the adverse effects on the environment (Yadav & Pathak, 2017).
Low-income households live under extreme conditions and earn less than US$ 2.0 per day (World Bank, 2018). Improving the financial status of low-income families is important because it is a key performance objective in the framework of Sustainable Development Goals (SDGs) (FAOUN, 2018). Global developmental agencies such as the United Nations (UN), World Bank, and local non-governmental organizations promote small businesses by low-income households while addressing environmental issues (Adam, 2018). Hence, low-income families can improve their lives while reducing their negative effects on the environment, which is another SDG.
Beekeeping is the oldest human business activity in history. Honey is beneficial to human health and provides a source of income (EU Commission, 2015). Beekeeping is a complex and intricate activity that is difficult to manage, as 10,000 honeybees form a colony, and bees are highly vulnerable to seasonal and environmental changes (Adam, 2018). Beekeeping enables farmers to produce multiple products, such as honey, beeswax, and propolis. According to Adam (2018), beekeeping is easy to start but requires proper management of beehives to achieve its potential through improved efficiency and production. The most common issues faced by beekeepers are the low quality and limited supply of honey owing to the limited availability of bee forage and honeybee colonies. Beekeepers become self-reliant and advise others to start this demanding business, as beekeeping is a knowledge- and skills-based activity (Hilmi et al., 2011). New beekeepers need improved skills and expertise to keep pace with the beekeeping business. Ramadani et al. (2017) regarded beekeeping as a source of additional income rather than a source of food.
This study estimates beekeeping intention (BKI) based on the attitude towards the environment (ATE), subjective norms (SUN), and perceived behavioral control (PBC), and the effects of BKI on beekeeping startup behavior (BSB) among low-income families in Peninsular Malaysia. Beekeeping is an environment-friendly business that enables low-income households to earn extra money and actively address environmental issues.
Section “Literature review” discusses the relevant literature on ATE, SUN, PBC, and the intention to adopt green practices and products. Section “Methodology” describes the methods used in this study based on a literature review. The data analysis and results are presented in Sections “Findings” and “Discussion”, respectively. Section “Conclusion” offers the conclusions, future research opportunities, and study limitations.
Literature review
This section first introduces the theory of planned behavior (TPB) and then highlights the need to include more prevalent variables to extend the predictive and scope of the TPB. Building on the TPB the section also covers the development of the theoretical framework for the current work and hypotheses development to extend the TPB. The theoretical foundation facilitates the subsequent empirical investigation and hypotheses testing to achieve the consistency and coherence of the research work. It also helps to comprehend the study framework and logical stance assumed in the study.
Theoretical foundation
The TPB is a prominent theory in social science that explores the intention to embrace environment-friendly practices and products (Adnan et al., 2017). Behavioral intention is a significant predictor of acceptance behavior for environment-friendly practices or products (Chen & Deng, 2016; Wu & Chen, 2014). The intention is rooted in ATE, SUN, and PBC (Mostafa, 2006). Various studies have used the TPB to reaffirm the espousal of environmental products through customers’ intention to buy green goods. The example includes the intention to buy organic food (Cheung et al., 2015), green products (Mostafa, 2006), the willingness to pay for green hotels (Chen & Tung, 2014), and payment behavior for climate-responsive products among low-income clusters (Yadav & Pathak, 2016; 2017). This study attempted to extend the TPB to the adoption of the conservation business, such as beekeeping. This study broadens the scope and analytical authority of the TPB framework.
Environment concern (EC)
Environmental concern is the perception that an individual’s and others’ behaviors affect the atmosphere (Cheung et al., 2015). EC is the evaluative belief that anyone’s behaviors can disturb the climate (Afroz et al., 2015; Maichum et al., 2016). A person with a heightened concern about the environment is strongly inclined to adopt or engage in environment-friendly behaviors. Yadav and Pathak (2016) specified that ECs could predict environmental attitudes toward purchasing eco-friendly products. Additionally, Kai and Haokai (2016) state that buyers’ environmental anxiety influences responsible consumption by affecting their environmental attitudes.
Eco-literacy (EL)
EL is one’s aptitude to associate conservation codes, perceptions, and behaviors (Maichum et al., 2016). Individual knowledge and understanding are reflected in their behaviors and actions. EL informs people about environmental issues and helps them act in an environment-friendly manner (Mostafa, 2006). Environmental knowledge is positively associated with pro-environment actions (Aminrad et al., 2013). Cheah and Phau (2011) affirmed that EL can significantly shape individuals’ behaviors.
Startup resources (SR)
Certain resources are essential for adopting green production or provisions. The availability of startup resources influences the adoption of green practices (Clark & Douglas, 2014). Resources, including technical issues, financial resources, investment, marketing expertise, and related aspects, are important in starting a new business venture (Hilmi et al., 2011). Additionally, business management skills, such as computers and IT, can establish a successful business. Furthermore, relevant advertising skills can enable companies to grow and prosper (Clark & Douglas, 2014).
Skills and knowledge (SK)
Appropriate skills and knowledge are important to establish green businesses (Miralles et al., 2016). Skills such as problem-solving, combined with the right leadership and communication expertise, can facilitate green business development (Linan, 2008). Moreover, opportunity-seeking behavior can facilitate starting a beekeeping business with relevant work experience. Furthermore, individual satisfaction with their knowledge and skills can enable the establishment of beekeeping intentions (Clark & Douglas, 2014).
Attitude towards environment (ATE)
Attitude denotes the gauging stance taken by an individual towards the behavior in question. Individual ATE is an appraisal of the importance of the environment (Qader & Zainuddin, 2011). Moreover, individuals act appropriately to confirm their behavioral stance on the importance of protecting the environment (Ajzen, 1991; Adnan et al., 2017). Attitude is an imperative predictor of intention toward particular behaviors (Ajzen, 1991). ATE is activated by behavioral beliefs and the appraisal of consequences, indicating that the environment is indispensable and important to protect (Cheah & Phau, 2011).
Subjective norms (SUN)
Humans are social beings, and social pressure can significantly influence sensitivity (Wang et al., 2016). Social pressures are triggered by the anticipation of noteworthy people, such as family, friends, relatives, or peers, whose opinions are important to individuals (Walton & Austin, 2011). The TPB describes how social forces influence intention formation towards a particular behavior, such as green product adoption (Yadav & Pathak, 2016). Individual behaviors are affected by the social expectations of others to behave according to socially acceptable norms (Mancha & Yoder, 2015). Family, friends, and peers can influence green adoption intention (Maichum et al., 2016), including visiting climate-friendly hotels (Chen & Tung, 2014) and adopting green buying behavior (Yadav & Pathak, 2017) in pro-environmental behaviors.
Perceived behavioral control (PBC)
The accessibility of certain resources is necessary to act or behave. The PBC is associated with the assumption that essential resources are available to perform certain actions (Ajzen & Fishbein, 1980). PBC also functions as a requirement for behavioral intention (Yadav & Pathak, 2017). Empirical studies on the intention to consume green products rely on the positive effects of perceived behavioral control (Wu & Chen, 2014). Moreover, the intention to buy electric cars can be influenced by perceived behavioral control (Wang et al., 2016).
Beekeeping intention (BKI)
Intention is the cognizant stimulus or the inclination to engage in certain behavioral executions (Ajzen, 1991). Green products or practice adoption is based on one’s desire to reduce the deplorable effects on the environment (Ha & Janda, 2012), which reflects the disposition to act in a certain way to protect the environment. Environmental attitudes, societal norms, and PBC can encourage the intention to adopt green products or practices (Cheung et al., 2015). Overall, intention can meaningfully predict a particular behavior under consideration (Ajzen & Fishbein, 1980).
Beekeeping startup behavior (BSB)
Adoption behaviors are the outcomes of intention, as predicted by the TPB (Ajzen & Fishbein, 1980; Lanzini et al., 2016). Environment-friendly lifestyles are only possible by reducing the negative effects of human actions on the environment (Hultman et al., 2015; Kai & Haokai, 2016; Maichum et al., 2016).
Hypotheses development
This section offers the logic and relevant literature to support the development of the study hypotheses. Following the objective of the study to explore the formation of beekeeping intention and beekeeping startup behavior, relevant variables are introduced to develop the study framework that facilitates the extension of TPB.
Environment concern, eco-literacy, and attitude toward the environment
Individual attitudes towards behaviors can develop over time by fostering suitable values associated with behaviors. ATE is related to EC and EL values. Chin et al. (2018) found that ECs could positively and meaningfully stimulate ATE among Indonesian households. Maichum et al. (2016) specified that EC could significantly and positively impact the attitude toward green purchasing among Thai households. Yadav and Pathak (2017) found that environmental beliefs could influence attitudes towards the environment among low-income consumers in India. Al-Mamun et al. (2018) suggested that EL can significantly and accurately predict attitudes toward the environment among Malaysian households. Moreover, environmental knowledge can influence ATE among Thai households (Maichum et al., 2016). Therefore, this study hypothesized the following:
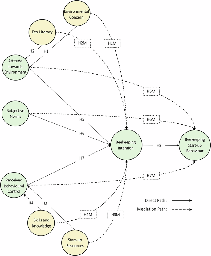
H1. EC has positive and significant effects on the ATE
H2. EL has positive and significant effects on the ATE
Startup resources and skills, knowledge, and perceived behavioral control
Control beliefs such as startup funds and the availability of the right skills and knowledge can facilitate the belief that necessary resources are available to develop the intention towards behaviors. Startup skills have a significant effect on PBC (Linan, 2008). Yadav and Pathak (2017) stated that knowledge of green products has a noteworthy impact on the PCB of low-income Indian households. Moreover, knowledge affected PBC in Spanish samples (Miralles et al., 2016). Therefore, this study hypothesized the following:
H3. SR has positive and significant effects on the PCB
H4. SK has positive and significant effects on the PCB
Attitude towards environment, subjective norms, perceived behavioral control, and beekeeping intention
The intention to adopt beekeeping is influenced by an individual’s attitude, such as EC and EL, perceived subjective norms from the surroundings, and PCB based on SR, and having the skills and knowledge to start the business. Maichum et al. (2016) claimed that green purchasing attitudes could predict Thai households’ intention to adopt green products. Yadav and Pathak (2017) found that subjective norms could knowingly affect the adoption of green products among low-income consumers in India. Chen and Tung (2014) acknowledged that subjective norms could influence the intention to visit climate-friendly hotels in a Taiwanese sample.
Furthermore, Alam et al. (2019) postulated that perceived behavioral control about energy-efficient products could significantly and positively influence the purchase intention of energy-efficient products among Malaysian households. Besides, perceived behavioral control for green products could significantly and positively predict the intention to adopt green products from a diversified sample obtained from the USA and India (Mancha & Yoder, 2015). Therefore, this study hypothesized the following:
H5. ATE has positive and significant effects on the beekeeping intention
H6. SUN has positive and significant effects on the beekeeping intention
H7. PBC has positive and significant effects on the beekeeping intention
Beekeeping intention and beekeeping startup behavior
Adoption behavior is the outcome of the intention towards behavior under the TPB. The adoption of beekeeping practices can be predicted by the intention to adopt them (Kai & Haokai, 2016; Maichum et al., 2016). Moreover, Yadav and Pathak (2017) recognized that behavioral intentions could positively and significantly influence the adoption of green products among low-income consumers in India. Therefore, the following hypothesis is proposed:
H8. Beekeeping intention has a significant and positive effect on the beekeeping startup behavior
Meditational effect of ATE
ECs and EL highlight the importance of the environment in an individual’s mind (Yadav & Pathak, 2017). Moreover, ATE significantly mediates the relationship between EL and green products adoption intention (Maichum et al., 2016), and the inclination to buy ecological products (Al-Mamun et al., 2018). Therefore, this study hypothesized the following:
H1M. Relationship between EC and beekeeping intention is mediated by ATE.
H2M. Relationship between EC and beekeeping intention is mediated by ATE.
Meditational effect of PBC
PBC is the awareness of the barriers or facilitators that enable an understanding of behavior as easy or difficult (Ha & Janda, 2012). It is believed that PBC can impact the behavioral intention to adopt green products (Adnan et al., 2017), eco-practices (Al-Mamun et al., 2018), and ecological businesses (Clark & Douglas, 2014). Therefore, this study hypothesized the following:
H3M. The relationship between SR and beekeeping intention is mediated by PBC.
H4M. The relationship between SK and beekeeping intention is mediated by PBC.
Meditational effect of BKI
The TPB hypothesizes that intention could mediate the association between predictors, such as ATE, SUN, and PBC, and behavior (Yadav & Pathak, 2017). However, Wu and Chen (2014) found that BKI is an intermediary between TPB antecedents, such as ATE, SUN, and PBC, and authentic ecological behavior. Therefore, this study hypothesized the following:
H5M. Beekeeping intention mediates the effect of ATE on beekeeping startup behavior
H6M. Beekeeping intention mediates the effect of SUN on beekeeping startup behavior
H7M. Beekeeping intention mediates the effect of PBC on beekeeping startup behavior
Figure 1 shows all links hypothesized and tested:
Hypothesized structural equation model.
Methodology
Data gathering and sample selection
Data were collected using a questionnaire. Households with a net household income below RM3471 from rural Peninsular Malaysia were included (Department of Statistics Malaysia, 2017). From a list of 3063 low-income coastal families given by four government agencies and development groups, 500 low-income households were chosen at random for this study. Appointments were made after contacting respondents to explain the study. Only 420 respondents, meanwhile, consented to take part. All persons participating in the study provided written informed permission (aged 18 years and above).
Research instrument
The survey items were designed to be straightforward and balanced for a clear and thorough understanding by the participants (Podsakoff et al., 2003). The items were adapted from the previous literature. The question items for the questionnaire were adopted from the following: EC from Cheung et al. (2015) and Maichum et al. (2016); EL from Mostafa (2006); SR from Clark and Douglas (2014); SK from Linan (2008) and Miralles et al. (2016); ATE from Ha and Janda (2012); SUN from Wu and Chen (2014); PBC from Han et al. (2010); BKI from Chen and Deng (2016); and BSB from Walton and Austin (2011), Sánchez, López-Mosquera, and Lera-López (2015), and Osman et al. (2014). The survey instrument is attached as Supplementary Material 1.
Common method bias (CMB)
Harman’s (1976) test showed that one factor explained 30.61% of the variance, less than the recommended benchmark of 50%, confirming the insignificant effects of CMB (Podsakoff et al., 2003). Moreover, the recommended assessment was to evaluate the correlations among the study constructs, and a correlation below 0.9 indicated the absence of CMB (Bagozzi et al., 1991). Furthermore, this study evaluated the CMB using Kock’s (2015) recommendation to test the full collinearity of all constructs. All the study variables were regressed on the common variable, and the variance inflation factor (VIF) value below 3.3 (Table 1) indicates the absence of CMB from the single-source data.
Data analysis techniques
The estimated Mardia’s multivariate skewness and kurtosis coefficient and p-values revealed a normality issue as the p-values were below 0.05 (Cain et al. 2017). Given multivariate non-normality, the study model was examined using partial least squares structural equation modeling (PLS-SEM) (Hair et al., 2019). The study path hypotheses were tested with the path beta (coefficient), confidence interval, t-values, and p-values (Hair et al., 2019). Moreover, artificial neural network (ANN) analysis was implemented for model-free assessment using parallel, multilayer, and nonlinear regressions (Leong et al., 2015). The use of ANN analysis facilitates the complex nature of the linear and non-linear relationship that exists among the variables (Hayat et al., 2021). The ANN analysis improves the model prediction accuracy and helps to identify the normalized importance of input variables to predict the outcome variable (Leong et al., 2020). 10-fold cross-validation was performed to handle the issue of overfitting and to achieve the ANN predictive accuracy.
Findings
Socio-demographic background of the respondents
A significant proportion of the respondents (58.7%) were male; 12.2% were in the age range of 21–30 years old, 26% were between 31 and 40 years old, 39.8% were 41-50 years old, 19.3% were in 51–60 years old, and only 2.4% were older than 60 years. Approximately 59.8% of the respondents had secondary-level school education, 20% had STPM/diploma level education, 5.5% had degree-level education, 12.9% had primary-level schooling, and 1% had no recognized education at all. Finally, 63.3% had business experience, while the rest had no such experience.
Validity and reliability
Table 2 reports that Cronbach’s alpha, DG rho, and composite reliability for each construct were more than 0.8, confirming the internal consistency and unidimensionality of the items used. The average variance extracted for all items is above 0.50, which establishes convergent validity (Hair et al., 2019).
Table 3 presents that the item loadings were all above 0.5, higher than the cross-loading, confirming discriminant validity. Discriminant validity was further investigated using the Fornell-Larcker criterion, whereby the square root of the average variance extracted for every variable must exceed the corresponding construct’s correlation with other constructs. Table 3 shows that all variables met the criteria. The heterotrait-monotrait Ratio (HTMT) values were below 0.9, indicating discriminant validity was recognized (Henseler et al., 2015).
Hypothesis testing
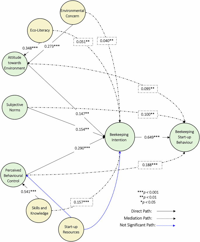
Table 4 shows that the r2 scores for EC and EL for ATE were 0.25. A Q2 value of 0.180 indicates medium predictive relevance (Chin, 2010). The r2 score for the two input variables (SR and SK) on the PBC was 0.313, and the Q2 value was 0.205, indicating medium predictive relevance. The adjusted r2 values for the three input variables (ATE, SUN, and PBC) on BKI were 0.239. A Q2 value of 0.170 indicated a medium predictive relevance (Cohen, 1988). Moreover, an r2 value for BSB from BKI 0.422, and the Q2 value was 0.347, indicating a medium predictive relevance (Cohen, 1988).
The path coefficient (Fig. 2 and Table 4) between EC and ATE was β = 0.273 and p-value < 0.05, indicating a significant and positive effect of EC on ATE. The path for EL and ATE was β = 0.348 and p-value < 0.05, which revealed that the impact between EL and ATE was significant and positive. The path between SR and PBC was β = 0.055 and p = 0.079, indicating the effect of SR on PBC was positive but not statistically significant. The path for SK and PBC was β = 0.541 and p-value < 0.05, indicating positive and significant effects. The path coefficient for ATE on BKI was β = 0.147 and p-value < 0.05, showing a significant and positive influence. The path score for SUN on BKI was β = 0.154 and p-value < 0.05, depicting the positive and statistically significant effect of SUN on BKI. The beta for PBC on BKI was β = 0.290 and p-value < 0.05, indicating the statistically significant and positive impact of PBC on BKI. Finally, the path coefficient for BKI and BSB was β = 0.649 and p-value < 0.05, respectively, indicating that BKI on BSB statistically and significantly affects BSB.
Estimated structural equation model.
Mediating effects
The results (Fig. 2 and Table 5) revealed that ATE mediated the relationship between EC and BKI (β = 0.040, p = 0.009) and EL and BKI (β = 0.051, p = 0.009). Table 5 shows that findings revealed that PBC did not mediate the association between SR and BKI (β = 0.016, p = 0.094). However, PBC mediated the relationship between SK and BKI (β = 0.157, p < 0.05). The results revealed that the BKI mediates the association between ATE and BSB (β = 0.095, p = 0.006), SUN and BSB (β = 0.100, p = 0.006), and PBC and BSB (β = 0.188, p < 0.05).
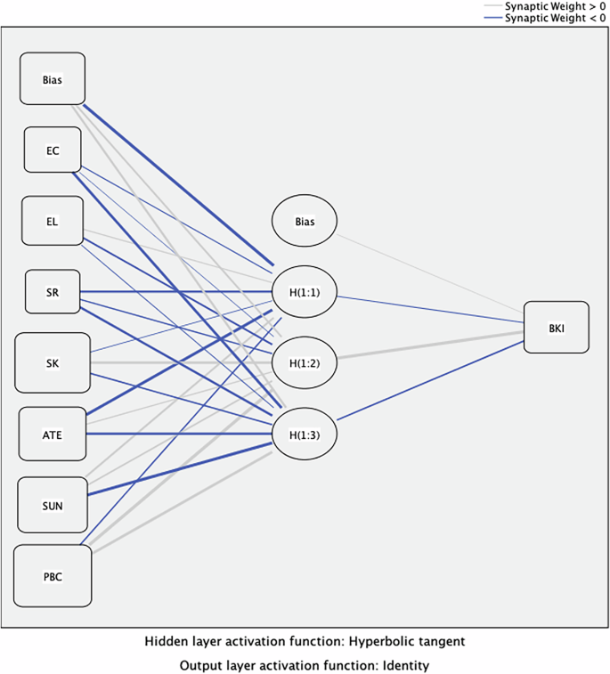
Artificial neural network analysis (ANN)
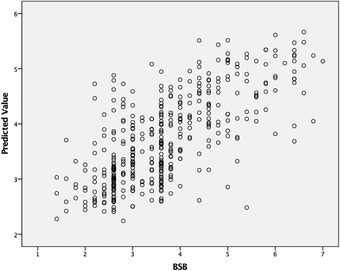
Unlike other linear approaches, an ANN is a robust and adaptable model that is not based on multivariate assumptions and is, therefore, more accurate and precise than linear models (Sharma & Sharma, 2019). The analysis focuses on predictive accuracy, estimated using the data part in training and testing. For the current study, the items of the respective variables are parcel to create the study variables. The single hidden layer is utilized to develop the ANN models for the study, i.e., Model A and Model B. The study utilized the three-layer feed-forward-back-propagation multilayer perceptron (MLP) neural network with 10 folds (Hayat et al., 2021). The hidden layer function activation is performed with the hyperbolic tangent function, and the output layer function with the identity function (Samarasinghe, 2006). According to the study research model, for Model A, the input variables are EC, EL, SR, SK, ATE, SUN, and PBC, and the outcome variable is BKI (Fig. 3). For Model B, the input variables are EC, EL, SR, SK, ATE, SUN, PBC, and BKI, and the outcome variable is BSB (Fig. 4). 70% of the sample is allocated for the training, and the remaining 30% of the testing. The root means square error (RMSE) values for training and testing (Table 6) described the relative predictive accuracy of the model prediction (Hayat et al., 2021). To handle the issue of overfitting in ANN, the 10-fold cross-validation was performed. Figures 5 and 6 present the hidden layers predicted by the observed values, respectively, for Model A and Model B. The mean difference in the RMSE scores between training and testing was 0.034 for Model A and 0.04 for Model B, indicating close values with high accuracy and strong predictive power of the models (Table 6).
Model A: Hidden layer for analysis neural network.
Model B: Hidden layer for analysis neural network.
Model A: Predicted by observed for analysis neural network.
Model B: predicted by observed for analysis neural network.
A sensitivity analysis evaluates the contribution of exogenous predictors to the endogenous outcome variable (Hayat et al., 2021). However, the normalized importance score posits the importance of the input variables on the outcome variable. The results in Table 7 confirm that the most influential variable for predicting BKI was PBC (100%), followed by SK (83%) and SUN (69%) in Model A. For BSB, the most dominant variable was BKI (100%), followed by ATE (31%) and SK (26%) in Model B.
Discussion
The two hypotheses evaluated the effects of EC and EL on ATE. The results indicate that EC and EL significantly and positively affect ATE. This finding is consistent with the findings of Kai and Haokai (2016) and Maichum et al. (2016) that EC and EL affect ATE. The third and fourth hypotheses tested the effects of SR and SK on PBC. The findings show that both SR (f2 = 0.004) and SK significantly affect PBC for low-income households residing in rural Peninsular Malaysia. As Linan (2008) and Yadav and Pathak (2017) discussed, SR and SK act as control beliefs affecting PBC. The fifth hypothesis tested the effect of ATE on BKI. The findings support the argument that ATE significantly and positively affects BKI. This result is supported by Al-Mamun et al. (2018) and Wang et al. (2016). The sixth hypothesis tested the effect of SUN on BKI. These findings confirm that SUN significantly and positively affects BKI. This result is supported by Yadav and Pathak (2017). The seventh hypothesis tested the effects of PBC on BKI. The findings support the assertion that PBC significantly and positively affects BKI. These results are similar to those reported by Adnan et al. (2017) and Yadav and Pathak (2017). The eighth hypothesis assessed the impact of BKI on BSB. This study supports the idea that BKI significantly and positively affects BSB. The mediating effect of ATE between EC and BKI supports the findings of Maichum et al. (2016) and Yadav and Pathak (2016). The mediating effect of ATE on EL and BKI supports the findings of Kai and Haokai (2016) and Maichum et al. (2016). Additionally, the mediating impact of PBC on the relationship between SK and BKI supports Kai and Haokai (2016) and Yadav and Pathak (2017). The ANN analysis results revealed that the differences in the RMSE values for training and testing were low, indicating a high level of predictive accuracy for the associations examined. The ANN findings also confirmed that the most influential variable for predicting BKI was PBC, followed by SK and SUN. Regarding BSB, the most influential variable was BKI, followed by ATE and SK.
Conclusion
This study supports the growing literature on green practice adoption and beekeeping startups. The dual targets of poverty elimination and active participation in promoting beekeeping practices promote green business adoption, such as beekeeping, among low-income families in Peninsular Malaysia. This study confirmed the impact of EC and EL on ATE among low-income households in Peninsular Malaysia. Moreover, the perception of startup resources and relevant knowledge and skills were the control beliefs that acted as PBC among low-income families there. ATE, SUN, and PBC significantly affected BKI, whereas BKI significantly affected BSB.
This study has several practical implications. The promotion of green practices in businesses, such as beekeeping, enables an increase in income and reduces the impact on the environment. EC and EL are effective tools for promoting environmental attitudes in communities. However, the promotion of beekeeping relies on the perception of SR, pertinent skills, and knowledge as beliefs to start and run beekeeping effectively. It is necessary to provide relevant resources and expertise that enable users to establish a beekeeping setup (Miralles et al., 2016). Developmental organizations should provide training sessions to enrich the knowledge and skills required to facilitate beekeeping development. Moreover, technical and financial resources must be provided to reduce control beliefs.
This study has certain limitations. It considered only a few factors that affect beekeeping intention and adoption behavior. In addition, the data were collected from a specific income group in one country, limiting the generalizability of the findings. Future studies should collect data from larger samples for better generalizability. This study used a cross-sectional and quantitative method that had issues with common method bias and generalizability. Therefore, a multimethod approach can improve future studies using a longitudinal study design.
This study supports BKI as a viable green practice adopted by low-income households to eliminate poverty and mitigate ecological issues. However, beekeeping requires the right attitude of prospective entrepreneurs to have EC and EL to establish beliefs that enhance ATE, in addition to having appropriate and easy access to SR, such as money, skills, and knowledge, to reduce control beliefs. Then, ATE, SUN, and PBC inculcate intentions that can affect adoption. The right inclusion policy needs to include the poorest people to avoid poverty and participate in mitigating ecological issues.
Data availability
The original contributions presented in the study are included in the article/Supplementary Material; further inquiries can be directed to the corresponding author/s.
References
Adam EC (2018) How to become a beekeeper: learning and skills managing honeybees. Cult Geograph 25(1):31–47
Adnan N, Nordin SM, Rahman I, Rasli AM (2017) A new era of sustainable transport: an experimental examination on forecasting adoption behavior of EVs among Malaysian consumers. Transport Res A Policy Pract 103:279–295
Afroz R, Masud M, Akhtar R, Islam M, Duasa J (2015) Consumer purchase intention towards environmentally friendly vehicles: an empirical investigation in Kuala Lumpur. Environ Sci Pollut Res 22(20):16153–16163
Ajzen I (1991) The theory of planned behavior. Organ Behav Hum Decis Process 50(2):179–211
Ajzen I, Fishbein M (1980) Understanding attitudes and predicting social behaviour; Prentice-Hall: Boston, MA, USA, 1980
Alam SA, Lin C, Ahmad M, Omar NA, Ali MH (2019) Factors affecting energy-efficient household products buying intention: empirical study. Environ Clim Technol 23(1):84–97
Al-Mamun A, Fazal SA, Ahmad GB, Yaacob MRB, Mohamad MR (2018) Willingness to pay for environment friendly products among low-income households along coastal Peninsular Malaysia. Sustainability 10(5):1316
Aminrad Z, Zakariya SZBS, Hadi AS, Sakari M (2013) Relationship between awareness, knowledge, and attitudes towards environmental education among secondary school students in Malaysia. World Appl Sci J 22(9):1326–1333
Bagozzi RP, Yi Y, Phillips LW (1991) Assessing construct validity in organizational research. Adm Sci Q 36(3):421–458
Cain MK, Zhang Z, Yuan K-H (2017) Univariate and multivariate skewness and kurtosis for measuring nonnormality: prevalence, influence, and estimation. Behav Res Methods 49(5):1716–1735
Chen K, Deng T (2016) Research on the green purchase intentions from the perspective of product knowledge. Sustainability 8(9):943
Chen MF, Tung PJ (2014) Developing an extended theory of planned behavior model to predict consumers’ intention to visit green hotels. Int J Hosp Manag 36:221–230
Cheah I, Phau I (2011) Attitudes towards environmentally friendly products: the influence of eco-literacy, interpersonal influence, and value orientation. Mark Intell Plan 29(5):452–472
Cheung R, Lau M, Lam A (2015) Factors affecting consumer attitude towards organic food: an empirical study in Hong Kong. J Glob Scholars Mark Sci 25(3):216–231
Chin J, Jiang CC, Mufidah I, Persada SF, Noer AA (2018) The Investigation of Consumers’ Behaviours intention in using green skincare products: a pro-environmental behaviour model approach. Sustainability 10:3922. https://doi.org/10.3390/su10113922
Chin WW (2010) How to write up and report PLS analyses, In Vinzi, VE, Chin, WW, Henseler, J and Wang, H (Eds), Handbook of Partial Least Squares. Springer, Berlin
Clark DN, Douglas H (2014) Micro-enterprise growth: lessons from home-based business in New Zealand. Small Enterp Res 21(1):82–98
Cohen J (1988) Statistical Power Analysis for the Behavioral Sciences, 2nd ed., Lawrence Earlbaum Associates, Hillsdale, NJ
Department of Statistics, Malaysia (2017) Key statistics on household income & expenditure 2016, Malaysia. Accessed on 10/09/2019 at https://www.dosm.gov.my/v1/index.php?r=column/cone&menu_id=UllqdFZoVFJhMi9zekpWKzFaSTdvUT09
EU Commission (2015) Beekeeping and honey, Available at https://ec.europa.eu/agriculture/honey_en (accessed 7 July 2019)
FAOUN—Food and Agriculture Organization of the United Nations (2018) The future of food and agriculture—alternative pathways to 2050. (Online) Accessed on 06.08.2019 from: http://www.fao.org/3/CA1553EN/ca1553en.pdf
Ha H, Janda S (2012) Predicting consumer intentions to purchase energy-efficient products. J Consum Mark 29(7):461–469
Henseler J, Ringle CM, Sarstedt M (2015) A new criterion for assessing discriminant validity in variance-based structural equation modeling. J Acad Mark Sci 43(1):115–135
Hair JF, Risher JJ, Sarstedt M, Ringle CM (2019) When to use and how to report the results of PLS-SEM. Eur Bus Rev 31(1):2–24
Han H, Hsu LTJ, Sheu C (2010) Application of the theory of planned behavior to green hotel choice: Testing the effect of environmentally friendly activities. Tour Manag 31(3):325–334
Harman HH (1976) Modern Factor Analysis. University of Chicago Press, Chicago, IL, USA, p 1976
Hayat N, Al-Mamun A, Azwin N, Che Nawi N (2021) Predictive accuracy comparison between structural equation modeling and neural network approach: A case of the intention of adopt conservative agriculture practices. In the book: The Importance of New Technologies and Entrepreneurship in Business Development: In The Context of Economic Diversity in Developing Countries. 1958-1971. https://doi.org/10.1007/978-3-030-69221-6_141
Hilmi M, Bradbear N, Mejia D (2011) Beekeeping and Sustainable Livelihoods, 2nd ed., Rural Infrastructure and Agro-Industries Division Food and Agriculture Organization of the United Nations, Rome
Hultman M, Kazeminia A, Ghasemi V (2015) Intention to visit and willingness to pay a premium for ecotourism: The impact of attitude, materialism, and motivation. J Bus Res 68(9):1854–1861
Lanzini P, Testa F, Iraldo F (2016) Factors affecting drivers’ willingness to pay for biofuels: The case of Italy. J Clean Prod 112(1):2684–2692
Leong LY, Hew TS, Lee VH, Ooi KB (2015) An SEM-artificial-neural network analysis of the relationships between SERVPERF, customer satisfaction and loyalty among low-cost and full-service airline. Expert Syst Appl 42(19):6620–6634
Leong LY, Hew TS, Ooi KB, Chong AY-L (2020) Predicting the antecedents of thrust in social commerce-A hybrid structural equation modeling with neural network approach. J Bus Res 110:24–40
Linan F (2008) Skill and value perceptions: how do they affect entrepreneurial intentions? Int Entrep Manag J 4(3):257–272
Kai C, Haokai L (2016) Factors affecting consumers’ green commuting. Eurasia Journal of Mathematics. Sci Technol Educ 12(3):527–538
Kock N (2015) Common method bias in PLS-SEM: A full collinearity assessment approach. Int J e-Collaboration 11:1–10
Osman A, Isa F, Othman S, Jaganathan M (2014) Attitude towards recycling among business undergraduate students in Malaysia. Am Eurasia J Sustain Agric 8(13):6–12
Maichum K, Parichatnon S, Peng K (2016) Application of the extended theory of planned behavior model to investigate purchase intention of green products among thai consumers. Sustainability 8(10):1077
Mancha RC, Yoder CY (2015) Cultural antecedents of green behavioural intent: An environmental theory of planned behaviour. J Environ Psychol 43:145–154. https://doi.org/10.1016/j.jenvp.2015.06.005
Miralles F, Giones F, Riverola C (2016) Evaluating the impact of prior experience in entrepreneurial intention. Int Entrep Manag J 12:791–813. https://doi.org/10.1007/s11365-015-0365-4
Mostafa M (2006) Antecedents of Egyptian Consumers’ Green Purchase Intentions: A Hierarchical Multivariate Regression Model. J Int Consum Mark 19(2):97–126. https://doi.org/10.1300/J046v19n02_06
Podsakoff PM, MacKenzie SB, Lee JY, Podsakoff NP (2003) Common method biases in behavioral research: A critical review of the literature and recommended remedies. J Appl Psychol 88(5):879–903
Qader I, Zainuddin Y (2011) The influence of media exposure, safety and health concerns, and self-efficacy on environmental attitudes towards electronic green products. Asian Acad Manag J 16(2):167–186
Ramadani V, Hisrich RD, Dana L, Palalic R, Panthi L (2017) Beekeeping as a family artisan entrepreneurship business. Int J Entrep Behav Res 25(4):717–730
Samarasinghe S (2006) Neural Network for Applied Sciences and Engineering: From Fundamentals to Complex Pattern Recognition. Auerbach Publications, ISBN 9780849333750
Sánchez M, López-Mosquera N, Lera-López F (2015) Improving pro-environmental behaviours in Spain. The role of attitudes and socio-demographic and political factors. J Environ Policy Plan 18(1):47–66
Sharma SK, Sharma M (2019) Examining the role of trust and quality dimensions in the actual usage of mobile banking services: an empirical investigation. Int J Inf Manag 44:65–75
Walton T, Austin D (2011) Pro-environmental behavior in an urban social structural context. Sociol Spectr 31(3):260–287
Wang S, Fan J, Zhao D, Yang S, Fu Y (2016) Predicting consumers’ intention to adopt hybrid electric vehicles: Using an extended version of the theory of planned behavior model. Transportation 43(1):123–143
World Bank (2018) Poverty and Shared Prosperity 2018: Piecing Together the Poverty Puzzle. Washington, DC: World Bank
Wu S, Chen J (2014) A model of green consumption behavior constructed by the theory of planned behavior. Int J Mark Stud 6(5):119–132
Yadav R, Pathak GS (2016) Young consumers’ intention towards buying green products in a developing nation: extending the theory of planned behaviour. J Clean Prod 135:732–739
Yadav R, Pathak GS (2017) Determents of consumers’ green purchase behaviour in a developing nation: applying and extending the theory of planned behaviour. Ecol Econ 134(C):114–122
Acknowledgements
This study received funding from UKM—Graduate School of Business, Universiti Kebangsaan Malaysia (ID: GSB-2024-011). Grant Recipient: Abdullah Al Mamun.
Author information
Authors and Affiliations
Contributions
Naeem Hayat, Qing Yang and Muhammad Mehedi Masud: Conceptualization, Investigation, Methodology, Writing—Original Draft Preparation. Abdullah Al Mamun: Conceptualization, Methodology, Formal Analysis, Writing—Review and Editing.
Corresponding author
Ethics declarations
Competing interests
The authors declare that the research was conducted in the absence of any commercial or financial relationships that could be construed as a potential conflict of interest.
Ethical approval
The Human Research Ethics Committee of Universiti Kembangan Malaysia approved this study (Ref. No. UKM/PPI/111/8/JEP-2023-415) on 28th July 2023. This study has been performed in accordance with the Declaration of Helsinki.
Informed consent
Written informed consent for participation was obtained from respondents who participated in the survey between 17th August to 23rd November 2023. No data was collected from anyone under 18 years old.
Additional information
Publisher’s note Springer Nature remains neutral with regard to jurisdictional claims in published maps and institutional affiliations.
Supplementary information
Rights and permissions
Open Access This article is licensed under a Creative Commons Attribution-NonCommercial-NoDerivatives 4.0 International License, which permits any non-commercial use, sharing, distribution and reproduction in any medium or format, as long as you give appropriate credit to the original author(s) and the source, provide a link to the Creative Commons licence, and indicate if you modified the licensed material. You do not have permission under this licence to share adapted material derived from this article or parts of it. The images or other third party material in this article are included in the article’s Creative Commons licence, unless indicated otherwise in a credit line to the material. If material is not included in the article’s Creative Commons licence and your intended use is not permitted by statutory regulation or exceeds the permitted use, you will need to obtain permission directly from the copyright holder. To view a copy of this licence, visit http://creativecommons.org/licenses/by-nc-nd/4.0/.
About this article
Cite this article
Al Mamun, A., Hayat, N., Yang, Q. et al. Evaluating beekeeping practices through structural equation modeling and artificial neural network analysis. Humanit Soc Sci Commun 12, 1875 (2025). https://doi.org/10.1057/s41599-025-06144-5
Received:
Accepted:
Published:
Version of record:
DOI: https://doi.org/10.1057/s41599-025-06144-5








