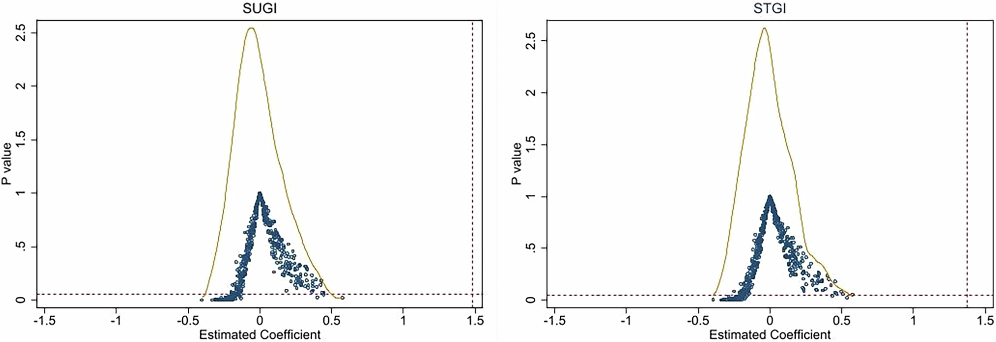
Fig. 5
From: Synergistic effect of the low-carbon city and sci-tech finance pilots on green innovation in China

Results of the placebo test.
From: Synergistic effect of the low-carbon city and sci-tech finance pilots on green innovation in China

Results of the placebo test.