Abstract
Global warming has become a critical environmental issue that continues to attract worldwide attention. To promote low-carbon development, China has introduced a series of emission-reduction policies. Against this backdrop, this study investigates the impacts, underlying mechanisms, synergistic effects, and heterogeneity of dual-pilot policies on green innovation, focusing on low-carbon city (LCC) policy and sci-tech finance city (STFC) policy. The analysis draws on data for 278 Chinese cities from 2006 to 2021 and employs a multi-period DID model. The results reveal that the dual-pilot policies of the LCC and STFC significantly promote both substantive green innovation (SUGI) and strategic green innovation (STGI) in pilot cities. Mechanism tests suggest that the dual-pilot policy stimulates green innovation indirectly by increasing government financial support for technology, strengthening environmental regulation, and fostering the agglomeration of venture capital. The synergy analysis further indicates that the dual-pilot policy is more effective in promoting green innovation than either single-pilot policy, with the sequencing of “STFC first, then LCC” yielding the strongest effect on SUGI. The positive impact of the dual-pilot policy is more pronounced in cities with larger populations, those located in the eastern and central regions, and those with stronger environmental foundations. Finally, this study offers policy recommendations to enhance the synergy between LCC and STFC initiatives for sustainable urban development.
Similar content being viewed by others
Introduction
The escalating threats of global climate change constitute one of the most pressing environmental challenges of the 21st century (Sharif et al., 2019). Excessive greenhouse gas emissions, particularly CO2, continue to degrade ecosystems worldwide, rendering them increasingly fragile and prompting widespread international concern (Rosa et al., 2024). According to the International Energy Agency, China was the largest contributor to global energy-related CO₂ emissions in 2023, accounting for 12.6 billion tons, or 34% of the global total. This underscores its pivotal role in global climate governance. In response, China has set ambitious “dual-carbon” targets and implemented policies to accelerate low-carbon urban transitions. Since energy production and consumption are the primary sources of greenhouse gas emissions (Yi et al., 2024), achieving these targets hinges on green technological innovation to improve energy efficiency and curb emissions (Wang et al., 2024; Wang et al., 2023). Green innovation (GI), an environmentally oriented technological advancement, integrates economic, innovative, and environmental dimensions. It overcomes the limitations of conventional innovation models by reconciling the tension between economic growth and environmental protection. Yet, China’s green market remains underdeveloped, characterized by limited scale and institutional immaturity. GI also faces persistent challenges such as talent shortages, inadequate financing, and information asymmetries (Liu et al., 2024), which constrain the broader green transition. In this context, government intervention is essential to mitigate these barriers and foster systemic progress (Lyu et al., 2024).
As the world’s second-largest economy and the leading developing nation, China’s rapid growth has been driven by manufacturing expansion and an energy-intensive industrial structure. This extensive growth model has imposed severe environmental pressures, particularly greenhouse gas emissions (Cheng et al., 2024). Cities, as the primary engines of China’s economy, are highly carbon-intensive, accounting for 85% of national emissions (Yin et al., 2024). Consequently, cities are pivotal to carbon reduction and the fulfillment of global environmental responsibilities (Liang et al., 2019). To balance ecological protection and economic development, cities urgently need to improve energy efficiency and reduce their carbon footprints through GI (Liu et al., 2024). However, the coexistence of positive externalities from green innovation and negative externalities from environmental pollution (dual externalities) results in insufficient market incentives (Hou et al., 2023), underscoring the government’s crucial role in fostering GI. Since 2010, China has implemented the Low-Carbon City (LCC) pilot program to mitigate the negative externalities of greenhouse gas emissions. By enforcing stringent emission regulations, promoting clean energy, and optimizing industrial structures, the program seeks to enhance urban energy efficiency and reduce carbon footprints. This policy framework embodies a government-led environmental constraint mechanism, reflecting a systematic emission-reduction strategy within the green development paradigm. In 2011, China introduced the Sci-Techn Finance City (STFC) pilot program to address market failures and financing constraints in technological innovation. By fostering multi-tiered capital markets, establishing innovation funds, and optimizing financial incentives, the program alleviates firms’ financing bottlenecks and promotes the commercialization of scientific achievements. This policy relies more extensively on market mechanisms and incentive instruments, underscoring the synergy between innovation-driven growth and financial support.
As shown in Fig. 1, the levels of GI in LCC and STFC cities are significantly higher than the national average. Cities participating in dual-pilot programs exhibit even higher levels of GI than those in single-pilot programs, and this disparity has widened over time. The theory of policy-synergy governance posits that policies with distinct objectives and instruments can, through multi-level and multi-actor interactions, generate super-additive effects—where the combined impact exceeds the sum of their individual effects (Hou and Shi, 2024; Shipan and Volden, 2008). Applying this framework to China’s dual pilots of LCC and STFC reveals three key channels of synergy: (1) Complementary Goals. The LCC pilot prioritizes greenhouse-gas emission reductions, while the STFC pilot incentivizes technological innovation. By aligning environmental targets with innovation incentives, the two initiatives jointly reinforce the trajectory of urban green-technology development (Zhao et al., 2024). (2) Optimized Resource Allocation. Stringent environmental regulations under the LCC scheme generate demand for green innovations, while the STFC framework mobilizes financial resources—through multi-tiered capital markets and targeted innovation funds—to meet this demand, thereby improving the overall efficiency of innovation supply. (3) Interactive Governance. Within a polycentric governance model, close coordination between environmental authorities and financial regulators reduces information asymmetries and strengthens policy coherence, thereby ensuring more consistent and effective implementation across jurisdictions. If such synergy holds, policy combinations rooted in green-innovation concepts could effectively address the “dual-externalities” problem, further advancing urban GI, reducing cities’ reliance on high-carbon economies, and supporting the achievement of carbon-reduction targets. However, existing research has primarily focused on the impacts of single development concepts on GI, with limited attention to dual-concept approaches.
Green innovation levels across urban groups. Note: SUGI = the number of green invention patent applications per 10,000 people; STGI = the number of green utility model patent per 10,000 people applications.
This study investigates the synergistic effects and underlying mechanisms of the dual pilot policies for LCC and STFC, drawing on city-level data on GI in China from 2006 to 2021. The analysis further explores heterogeneity in policy impacts across implementation sequence, city size, geographical location, and the strength of environmental institutions. Relative to the existing literature, this paper makes several contributions. First, by focusing on the dual pilot policies of LCC and STFC, it systematically examines their joint effects on urban GI and thereby broadens the research frontier on the drivers of green innovation. Second, it highlights the role of policy sequencing, revealing how different orders of implementation shape policy outcomes, and provides empirical evidence to inform the optimization of policy design. Third, it unpacks the mechanisms through which synergistic effects on GI are generated, and shows how these mechanisms vary with city-specific characteristics such as scale, location, and institutional foundations. Finally, from the perspective of aligning “green” and “innovation,” the paper offers policy implications for advancing green innovation, contributing to the realization of the “dual carbon” targets and the pursuit of low-carbon economic growth.
Literature review and research hypothesis
Literature review
LCC and GI
Most studies investigate the multifaceted impacts of LCC initiatives from a macro perspective, emphasizing environmental performance, industrial upgrading, energy efficiency, and green economic growth. LCC initiatives are well acknowledged for improving environmental performance (Zeng et al., 2023) and fostering green economic growth through industrial upgrading (Zhong et al., 2024). They also enhance energy efficiency, underscoring their pivotal role in driving green and low-carbon development (Cheng et al., 2019). At the micro level, pilot LCC policies not only stimulate corporate green innovation (Xiao et al., 2024) but also elevate public environmental awareness and reinforce regulatory enforcement (Li and Xing, 2024; Yin et al., 2023). Moreover, by encouraging green transportation, low-carbon education, and eco-friendly consumption, LCC initiatives guide the green transformation of residents’ lifestyles and contribute to carbon emission reductions (Zhang and Zheng, 2023; Li and Xing, 2024). Although the multifaceted benefits of LCC initiatives—such as fostering green innovation, enhancing environmental performance, and facilitating industrial upgrading—are well established, little attention has been given to the heterogeneous impacts of coordinated policy implementation.
STFC and GI
The STFC pilot policy is a key instrument for innovation-driven development, leveraging modern financial services to support innovative activities, alleviate corporate financing constraints, and foster technological progress (He et al., 2024). Empirical studies highlight its positive impacts, including easing financing constraints (Chen and Yoon, 2022), facilitating market entry (Liu and Liu, 2024), strengthening environmental responsibility, and promoting high-quality development (Zhao et al., 2024). Among these outcomes, GI—with its pronounced positive externalities—relies heavily on adequate financial support (Lin and Ma, 2022). Through financing, risk management tools, and green financial products, STFC pilots help overcome corporate financing barriers and accelerate technological R&D and commercialization (Feng et al., 2023; Lu et al., 2022). They also optimize resource allocation by channeling capital into green industries, thereby strengthening urban green economic capacity (Lu et al., 2024). Nonetheless, their effectiveness is often constrained by regional disparities in implementation and the varying maturity of local financial markets (Zhao and Xu, 2023). Moreover, while financial support is essential, GI further depends on complementary policies related to technology, talent development, and institutional frameworks (Zhang et al., 2022).
Despite these insights, limited research has examined the synergistic effects of STFC with other policy frameworks, and systematic analyses of their mechanisms remain scarce. In sum, although the STFC policy plays an important role in supporting GI, its potential synergies with other policies and the mechanisms through which they operate warrant deeper investigation.
Policy synergies between LCC and STFC Pilot Programs
To date, little empirical research has directly investigated the synergistic effects of the LCC policy and the STFC policy on urban GI. Within the broader literature on policy mixes, Shipan and Volden (2008) emphasize that aligning multiple policy instruments strengthens policy coherence and effectiveness, whereas Hou and Shi (2024) demonstrate that the specific configuration of instruments in science and technology policy critically shapes the performance of innovation systems. Furthermore, the collaborative governance literature (Zhao et al., 2024) underscores that deep inter-agency cooperation—through resource coordination, information sharing, and organizational interaction—is a crucial mechanism for generating super-additive policy effects. However, most of these studies remain theoretical and provide limited empirical evidence on how specific policy combinations influence green innovation at the city level.
Drawing on these insights, this study investigates the LCC and STFC pilot programs—two policy initiatives that diverge significantly in objectives, instruments, and implementation pathways. It seeks to fill the empirical gap by analyzing how their joint implementation produces synergistic effects through mechanisms such as integrated government support for technology finance, coordinated enforcement of environmental regulations, and the mobilization of venture capital. In doing so, the study advances understanding of how dual-track policies in “green development” and “sci-tech finance” interact to strengthen urban GI outcomes.
Research hypothesis
Baseline hypothesis
Green innovation plays a pivotal role in driving low-carbon urban transformation and advancing sustainable development (Lin and Ma, 2022). Yet, because of the positive externalities inherent in green innovation, its environmental benefits are non-excludable and public in nature, which results in market failure and dampens firms’ economic incentives to innovate (Tseng, 2022). Moreover, green innovation typically entails substantial financing needs, long development cycles, and considerable risks (Stanko and Henard, 2017), all of which exacerbate financing constraints and hinder firms’ progress toward green transformation. Consequently, market mechanisms alone are inadequate to sustain green innovation, underscoring the necessity of policy guidance and institutional innovation to alleviate financing constraints and stimulate technological advancement (Zhou and Wang, 2022).
LCC initiatives, as a central reform in urban ecological governance, impose stricter environmental regulations by setting explicit emission reduction targets and green development benchmarks. Such measures generate a target constraint effect (Zeng et al., 2024), compelling firms to prioritize the development and adoption of green technologies. Rigid emission caps reinforce this effect by raising pollution standards and compliance costs (Hou et al., 2023), thereby shaping a policy environment conducive to green innovation (Hou and Shi, 2024). Yet, target-driven policies alone cannot fully internalize the positive externalities of green innovation, nor can they offset its high costs and inherent risks, leaving firms’ intrinsic incentives largely unchanged (Hou & Shi, 2024). Against this backdrop, the STFC pilot provides a complementary financial mechanism to correct market failures and stimulate green innovation (Cheng et al., 2023). By advancing financial system reforms, diversifying financing instruments, and instituting risk-sharing mechanisms, the policy alleviates funding constraints (Chiu and Lee, 2020). Instruments such as green credit and bonds supply low-cost capital, while risk-compensation funds mitigate downside risks, encouraging investment in green technologies (Zhao et al., 2024). These financial innovations not only relax financing constraints but also enhance the attractiveness of green projects, thereby reinforcing and amplifying the innovation incentives generated by LCC’s target-based regulation (Yu et al., 2021).
According to the theory of policy synergy, the joint implementation of complementary policies tends to generate greater effectiveness than individual measures alone (Yin et al., 2024; Kwon, 2018). The LCC program targets low-carbon urban development, while the STFC initiative emphasizes innovation as a driver of growth. Specifically, the LCC compels firms to pursue cleaner production technologies through stringent environmental regulations and ambitious standards, thereby stimulating demand for green technological innovation and accelerating corporate green transformation. In contrast, the STFC mitigates financing bottlenecks in firms’ green transformation by offering financial support and risk-sharing mechanisms, thus ensuring resource availability. Together, by establishing an institutional environment conducive to green innovation, the two programs more effectively address market failures in the GTA and foster a self-reinforcing “regulation–market–innovation” cycle. Within the broader framework of ecological civilization, this synergy advances the integration of “technological finance” and “green development,” thereby creating a sustainable pathway for GI and generating broad social and environmental benefits. Accordingly, the first hypothesis is proposed as follows:
H1: The joint implementation of LCC and STFC pilot policies significantly enhances GI.
Mechanism analysis
-
(1)
Government financial support mechanism
Faced with environmental regulations and market scrutiny, some firms resort to “greenwashing” to meet compliance requirements rather than making substantive investments in green technology development (Baldi and Pandimiglio, 2022). Due to insufficient incentives for undertaking core green innovations, government-backed technological and financial support has emerged as a critical driver of green technology advancement (Xie et al., 2024). The dual-pilot framework reinforces such support, thereby fostering urban GI. The STFC pilot implementation plan emphasizes optimizing the allocation of scientific and technological resources, innovating fiscal investment mechanisms, improving the efficiency of public funding, and accelerating the commercialization of scientific outcomes. These measures are designed to strengthen firms’ capacity for independent innovation. Fiscal expenditures stimulate innovation by narrowing the gap between private R&D returns and societal benefits, thereby mitigating knowledge spillovers and ultimately motivating firms to increase their R&D investments (Lu et al., 2024). In addition, technological and financial support under the dual-pilot framework generates significant spillover effects. According to resource dependence theory, local government fiscal investments in green research enhance the ability of R&D entities to acquire external resources—particularly infrastructure, data, and skilled professionals essential for GI (Hu et al., 2023). By fostering resource agglomeration, the dual-pilot framework not only provides financial support for green technology development but also cultivates an innovation-friendly ecosystem that accelerates both R&D and commercialization (Zhong and Jin, 2024). Particularly in the early stages of technological development—where high investment requirements and delayed market returns often pose barriers—local government financial support addresses market failures by filling critical investment gaps. This mechanism ensures the steady advancement of GI (Cai et al., 2024). Based on this above analysis, the following hypothesis is proposed:
H2: The joint implementation of LCC and STFC pilot policies promotes GI by enhancing technological and financial support.
-
(2)
Environmental constraint mechanism
Institutional theory suggests that GI depends on governmental institutional support and is driven by environmental constraints (Horbach et al., 2012). The coordinated pilot programs for LCC cities and STFC hubs reinforce environmental regulations, thereby providing institutional guarantees for green technological innovation. On one hand, the LCC pilots impose strict carbon emission caps and pollutant control standards, establish monitoring and management systems, and enhance environmental supervision, thereby creating favorable conditions for cleaner production (Abbas et al., 2024). According to the Porter Hypothesis, stringent environmental regulations heighten compliance pressure on firms—especially high-polluting ones—thereby compelling greater investment in green R&D to enhance competitiveness (Peng and Kong, 2024; Porter and Linde, 1995). On the other hand, the STFC pilot policy leverages digital technologies—including big data and the Internet of Things—to establish a full-process tracking and dynamic evaluation system for green projects. This facilitates the digital transformation of governmental environmental regulation, addressing the distance and information-asymmetry challenges inherent in traditional oversight (Cao et al., 2023). The mechanism not only enables real-time monitoring of firms’ emissions and technological progress but also, through digitized risk-control models and intelligent early-warning systems, enhances the detection of high-risk or noncompliant projects and triggers timely financial alerts. Assessment outcomes are subsequently integrated into green-credit decision-making to optimize capital allocation (Lee et al., 2021). Although this mechanism does not depend on administrative sanctions, it effectively improves environmental governance efficiency and information transparency, thereby creating a supportive external environment and credit incentives that reinforce the pressure of low-carbon city pilots on firms to innovate green technologies.
In summary, the dual-pilot policies directly reinforce environmental supervision and digital support tools, accurately identify and effectively penalize noncompliant firms, and thereby exert a strong deterrent effect. As a result, firms are compelled to increase investments in green-technology R&D to comply with environmental regulations and maintain market competitiveness. Based on this analysis, the following hypothesis is proposed:
H3: The joint implementation of LCC and STFC pilot policies enhances GI by strengthening environmental regulation.
-
(3)
Venture capital support mechanism
GI faces dual-externality challenges, which render traditional financing inadequate to satisfy its substantial capital requirements (Cumming et al., 2016). Against this backdrop, resource dependence theory posits that firms must interact with external organizations to compensate for internal resource deficiencies; otherwise, they may struggle to bear the high costs and extended payback periods associated with green-technology R&D. Consequently, venture capital has emerged as a crucial financing channel for GI, owing to its capacity to support high-risk, high-potential projects (Yu et al., 2024). The dual-pilot policies enhance market signals and institutional conditions, promoting venture capital agglomeration and thereby driving green innovation. First, the policies amplify environmental regulatory signals through total carbon emission constraints, bolstering market confidence in green development and attracting venture capital (Hua et al., 2023). These strengthened signals heighten venture capital’s interest in green technologies, thereby encouraging further investment in R&D and commercialization (Van den Heuvel and Popp, 2023). Second, the dual-pilot policies, via multi-channel incentives—such as green credit interest subsidies and innovation bond support—and through optimization of the business environment, substantially reduce information asymmetry and institutional transaction costs. This mechanism enables venture capital firms to identify and screen potential green projects with reduced risk, thereby facilitating the commercialization of green technology outcomes (Ewens et al., 2022). Moreover, venture capital institutions, leveraging their specialized capabilities in project nurturing and oversight, provide value-added services to portfolio companies—including strategic guidance, industry-chain integration, and follow-on financing arrangements—further enhancing the market conversion of green technology outputs (Hegeman and Sorheim, 2021). Finally, according to agglomeration externality theory, when venture capital clusters emerge within specific regions or industries, they not only facilitate efficient capital flows but also generate learning and spillover effects within investor networks, thereby lowering overall financing costs and creating a sustainable financing ecosystem for additional green innovation projects. Based on the above analysis, the following hypothesis is proposed:
H4: The joint implementation of LCC and STFC pilot policies enhances GI by attracting the agglomeration of venture capital.
Based on the hypothesized mechanisms, a pathway for GI development is constructed, as shown in Fig. 2.
Mechanism framework.
Research design and variable explanation
Model design
The dual pilot policy of the LCC and STFC policies, is treated as an exogenous shock and analyzed as a quasi-natural experiment. Owing to its phased implementation, a multi-period difference-in-differences (Multi-DID) model is employed to empirically assess the policies’ effects on GI. Specifically, the baseline model is specified as follows:
In this study, \({Y}_{{it}}\) represents the dependent variable, indicating the level of GI in city \(i\) during year \(t\). It encompasses SUGI and STGI. The key explanatory variable, \({{Dual}}_{{it}}\), denotes whether a city is simultaneously influenced by both the LCC initiative and the STFC pilot program. \({{Controls}}_{{it}}\), account for other factors that may affect GI. \({\lambda }_{t}\) and \({\mu }_{i}\) represent city and year fixed effects, respectively, and \({\varepsilon }_{{it}}\) is the random disturbance term. To address potential autocorrelation and heteroskedasticity over time, standard errors are clustered at the city level.
Variable description
Dependent variables
This study employs substantive green innovation (SUGI) and strategic green technological innovation (STGI) as dependent variables. SUGI captures the “genuine improvement” effect of technology on environmental performance, typically manifested through major breakthroughs in core environmental processes or clean-production technologies (Zhao et al., 2024). In contrast, STGI mainly reflects compliance-driven or symbolic innovations adopted in response to external pressures, such as new environmental regulations or green market preferences, which may yield limited direct environmental improvements (Jiang and Bai, 2022). Green invention patents, being technically demanding with longer examination times, complex procedures, and substantial upfront investment, serve as precise indicators of a firm’s core capabilities and ecological benefits (Lian et al., 2022). Utility model patents, by comparison, involve lower technical complexity and minor modifications to existing technologies to meet market demands. Following Liu et al. (2024), SUGI and STGI are measured by the number of green invention and utility model patent applications per ten thousand population, respectively.
Explanatory variable
The explanatory variable, \({{Dual}}_{{it}}\) is constructed as the interaction of \({treatment}\) and \({post}\), indicating whether a city is affected by the dual pilot policy. The variable \({treatment}\) serves as a policy indicator: cities designated as both LCC and STFC pilots constitute the experimental group (assigned a value of 1), while all other cities form the control group (assigned a value of 0). The variable \({post}\) is a dummy variable distinguishing the pre- and post-policy periods, taking a value of 1 for experimental group cities after their designation as dual-pilot cities and 0 otherwise. In total, the study encompasses 34 dual-pilot cities.
Control variables
Following Lu et al. (2024), the study includes the following control variables: population density (Peo), measured as the logarithm of population per square kilometer; economic development (pgdp), the logarithm of real per capita GDP adjusted to 2006 as the base year; government intervention (Gov), the ratio of general public budget expenditure to GDP; financial development (Fin), the ratio of total loans from financial institutions to GDP; urbanization level (Urb), the proportion of urban population to total population; and industrial structure (Ins), the proportion of secondary industry GDP to total GDP.
Research context
China implemented three phases of the LCC pilot program in 2010, 2013, and 2017, covering 85 regions, including both provinces and prefecture-level cities. Similarly, two phases of the STFC pilot program were launched in 2011 and 2016, covering 48 cities. Since energy conservation and emission reduction were first incorporated into China’s national macroeconomic plans in 2006, the sample period spans from 2006 to 2021, considering data availability and the precision of policy effect measurement. Cities with significant data gaps are excluded to mitigate their impact on the results. Additionally, as some LCC initiatives target specific districts or counties within prefecture-level cities (e.g., Simao District in Pu’er City), including such cities in the experimental group may underestimate the policy’s impact on GI; these cities are therefore excluded. Based on the LCC and STFC pilot city lists, the final sample comprises 278 cities: 144 non-pilot cities, 86 single-LCC pilots, 14 single-STFC pilots, and 34 dual-pilot cities. Among the dual-pilot cities, 19 transitioned from LCC to STFC pilots, whereas 15 shifted from STFC to LCC pilots.
Data sources
This study utilizes panel data from 278 Chinese cities spanning 2006–2021. Data on urban green innovation patents are sourced from the CNRDS database, while lists of LCC and STFC pilots are obtained from China’s National Development and Reform Commission and manually compiled. Other variables are drawn from the China Urban Statistical Yearbook. Linear interpolation is applied to impute the few missing values. Descriptive statistics for the key variables are summarized in Table 1.
Empirical results and analysis
Baseline regression
Model (1) is employed to assess the effects of the dual pilot policies on SUGI and STGI, with results reported in Table 2. Column (1) shows that Dual has a significant positive effect on SUGI, a finding that remains robust in Columns (2) and (3) after incorporating control variables and two-way fixed effects. Column (4) further indicates that Dual significantly promotes STGI, with consistent results in Columns (5) and (6). Taking Columns (3) and (6) as the baseline models, the estimated coefficients of Dual are 1.480 and 1.375, respectively, both significant at the 1% level. These results imply that Dual increases green invention patent applications and green utility model patent applications per 10,000 people by 1.480 and 1.375, respectively. Overall, the findings support Hypothesis H1, confirming that Dual significantly enhances both SUGI and STGI, consistent with Liu et al. (2025).
The underlying mechanism lies in the complementary nature of the two policies. In LCC cities, stringent environmental regulations raise the costs of violations and compel enterprises to invest in green production. Meanwhile, STFC pilots provide diversified funding and technical support, improving access to innovative resources. The interaction of these policies is mutually reinforcing, jointly fostering GI. Unlike STGI, SUGI entails advanced green emission-reduction technologies, which are essential for sustainable development and long-term competitiveness (Jiang and Bai, 2022). However, SUGI requires substantial financial investment and carries high risks, discouraging firms under financial constraints, which often pushes them toward low-cost, low-risk STGI (Lian et al., 2022). Single-policy interventions, such as STFC pilots lacking long-term green objectives, may further incentivize firms to pursue low-risk GI for reputational benefits (Li et al., 2024). By contrast, the synergy of LCC and STFC policies strengthens environmental governance, increases emission costs, and enhances resource accessibility. This alleviates financing constraints and mitigates the dual externalities of GI. Consequently, the combined policy framework incentivizes firms to expand investment in SUGI, thereby enhancing long-term competitiveness and fostering high-quality green technology development.
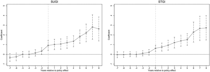
Parallel trend test
The credibility of the Multi-DID model hinges on the parallel trend assumption, which requires that, prior to policy implementation, the GI levels in pilot cities adopting the dual policy evolve in parallel with those in the control group. Following Yin et al. (2024), an event-study framework is employed to estimate Model (2). The specification includes interaction terms spanning seven years before and eight years after the implementation, with the year immediately preceding the policy serving as the reference category. The model is specified as follows:
The variables\({{Dual}}_{{pre}}^{k}\), \({{Dual}}_{{current}}\) and\({{Dual}}_{{post}}^{k}\) enote dummy indicators for the pre-, current-, and post-implementation periods of the dual pilot policy, respectively. The coefficients \({\beta }_{{pr}{e}_{k}}\), \({\beta }_{{current}}\), and \({\beta }_{{pos}{t}_{k}}\) capture the corresponding period effects, while all other variable definitions remain consistent with Model (1). Figure 3 reports the results of the parallel trend test. Prior to implementation, the estimated \({\beta }_{{pr}{e}_{k}}\) coefficients reveal no significant differences between the treatment and control groups. Following implementation, \({\beta }_{{pos}{t}_{k}}\) becomes significantly positive and shows an upward trajectory, indicating that the dual pilot policy substantially enhances GI in pilot cities.
Results of the parallel trend test.
Robustness analyze
PSM-DID test
To mitigate sample selection bias in the baseline results, the PSM-DID approach is adopted. Following Zhang et al. (2024), the control variables from Model (1) are employed as matching covariates. Using the caliper matching method, treatment and control groups are paired to generate matched samples consistent with Model (1). Figure 4 compares the probability density distributions of the two groups before and after matching. The post-matching distributions show a marked improvement, confirming the validity of the matching procedure. Table 3 presents the PSM-DID regression results, indicating that the coefficient of Dual remains significantly positive. This finding reinforces the baseline conclusion after accounting for selection bias.
Results of PSM.
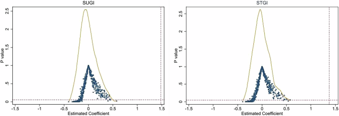
Placebo test
To mitigate concerns that unobservable factors may bias the baseline estimates, we conduct a placebo test following Yin et al. (2024). The sample comprises 278 cities, including 34 dual-pilot cities launched in 2011 (15), 2013 (8), 2016 (4), and 2017 (7). To replicate the number and timing of these pilots, we randomly select an equal number of placebo cities in each year, without replacement. This process is repeated 500 times, and each simulated sample is re-estimated using the baseline model to obtain placebo coefficients and their p-values. As shown in Fig. 5, the estimated placebo coefficients fluctuate around zero, with most p-values above 0.1, and are substantially smaller than the baseline estimates. These results validate the placebo test, confirming that the estimated effect of the dual-pilot policy on GI is not driven by unobservables and that the baseline conclusions are robust.
Results of the placebo test.
Bacon decomposition
Since the dual pilot program was rolled out in phases rather than simultaneously, the baseline estimates may be subject to bias. To address this issue, we employ the Bacon decomposition method of Goodman-Bacon (2021), with the results reported in Table 4. The decomposition indicates that the negative weighting of later-treated groups on earlier ones accounts for only 3.8%, implying negligible contamination of the estimates. This evidence strongly supports the robustness of the baseline findings in Model (1).
Replacing the dependent variable
To test the robustness of the baseline findings, this study follows Liu et al. (2024) and replaces the urban population with urban employment as an alternative benchmark for the explanatory variables. The regression results, reported in Table 5, show that regardless of whether control variables are included, Dual continues to exert a significant positive effect on both SUGI and STGI, thereby partially confirming the robustness of H1.
Replacement of the control group
Cities that implemented only a single pilot policy are excluded from the sample, leaving non-pilot cities as the control group. The baseline model is re-estimated, with the results reported in Table 6. The findings show that, when non-pilot cities are used as the control group, Dual continues to exert a significant positive effect on both SUGI and STGI, further confirming the robustness of the baseline results.
Excluding the influence of other policies
The study covers 2006–2021. Besides the LCC and STFC policies, other regionally overlapping measures, such as the carbon emission trading policy and the green credit policy, may influence the baseline estimates. These policies are therefore included as additional controls. The results are reported in Table 7: columns (1) and (2) control for the carbon emission trading policy, columns (3) and (4) for the green credit policy, and columns (5) and (6) for both policies simultaneously. Across all specifications, the coefficient of Dual remains significantly positive, exhibiting a stronger effect on SUGI than on STGI. These results further support the reliability of H1.
Mechanism verification
To further investigate the indirect mechanisms by which the dual pilot policy enhances GI, the following mediation effect model is employed for empirical analysis:
Where, \({M}_{{it}}\) represents mediating variables, including financial support (FS & Talent), environmental regulation (Env & ER), and venture capital (VCA & VCE). Other variables follow Model (1). \({\alpha }_{1}\) measures the policy’s effect on the mediator, and \({\rm{\gamma }}\) captures the mediator’s effect on GI. A mediating effect is valid if both coefficients are significant and align with theoretical expectations.
Technical Fiscal Support. Following Yu et al. (2023), technical fiscal support (FS) is measured by the ratio of government scientific expenditures to total fiscal expenditures. In addition, consistent with prevailing practice, the share of employment in the information transmission, computer service and software industry, as well as in scientific research, technical services, and geological exploration, relative to total urban employment (Talent), is adopted as an alternative proxy.
Environmental Regulation. Following Song et al. (2020), the intensity of environmental regulation is proxied by the natural logarithm of sulfur dioxide emissions (ER), where lower emissions imply stricter regulation (Yu et al., 2023). Additionally, drawing on Zhao et al. (2025), the frequency of environment-related terms in municipal government work reports is employed as an alternative measure (Env).
Venture Capital. In line with Hou and Shi (2024), this study uses the investment amount (VCA) and the number of investment events (VCE) by venture capital institutions at the prefecture level to capture venture capital activity, with higher values reflecting stronger financial support.
Effect of technical and financial support
Table 8 presents the mechanism analysis regarding government technical and financial support. In Column (1), the significantly positive coefficient of Dual indicates that the dual pilot policy enhances fiscal support for technological research and development, thereby fostering a more favorable resource environment for GI. In Columns (2) and (3), the coefficient of FS is positive and highly significant, suggesting that stronger fiscal support substantially promotes urban green innovation. Column (4) shows that the coefficient of Dual is 0.009 and significant at the 1% level, implying that the policy effectively increases the stock of scientific and technical personnel. Furthermore, the coefficients of Talent in Columns (5) and (6) are significantly positive, highlighting that the cultivation of technological talent contributes to the advancement of both SUGI and STGI. Collectively, these results confirm that government financial support mediates the effect of the dual pilot policy on GI, consistent with Hypothesis H2. Overall, the dual pilot policy strengthens government technical and financial support, expands resource availability for green innovation, and ultimately accelerates its progress (Yu et al., 2023).
Effects of environmental regulation
Table 9 reports the mechanism effects of environmental regulation. Column (1) shows that the coefficient of Dual is significantly positive at the 1% level, suggesting that the dual pilot policy effectively strengthens government-led environmental regulation and thereby creates a favorable institutional environment for GI. In Columns (2) and (3), the coefficients of Env remain significantly positive, further confirming that the intensification of governmental environmental regulation can foster GI. Column (4) demonstrates that the coefficient of ER is significantly negative at the 1% level, indicating that the Dual policy strengthens environmental regulation in pilot cities and effectively reduces pollutant emissions. Consistent evidence is observed in Columns (5) and (6), where the coefficients of ER remain significantly negative at the 1% level, thereby verifying the mediating effect of environmental regulation on urban GI under the Dual policy and supporting Hypothesis H3. Overall, these findings suggest that the Dual policy not only enhances the intensity of environmental regulation in pilot cities but also increases firms’ pollution abatement costs, which compels greater investment in green technology R&D and thus promotes GI (Zhang et al., 2024). Moreover, the integration of digital technologies such as big data and cloud computing in the STFC pilot further enhances regulatory monitoring of firms’ non-compliance, synergistically amplifying the positive impact of regulation on innovation (Yang et al., 2025).
Effect of venture capital agglomeration
Table 10 presents the empirical results regarding the venture capital mechanism. The coefficients of Dual in Columns (1) and (4) are significantly positive, indicating that the Dual policy effectively strengthens the concentration of venture capital investments. Specifically, the STFC policy is designed to broaden financing channels, particularly by promoting the integration of technology and finance (Hou and Shi, 2024). Meanwhile, under the LCC policy, venture capital is increasingly directed toward clean production industries, which fosters resource aggregation and contributes to the advancement of GI. Furthermore, the coefficients of VCA and VCE in Columns (2), (3), (5), and (6) are also significantly positive, demonstrating that venture capital agglomeration exerts a substantial positive effect on GI. Collectively, these results highlight the pivotal role of venture capital agglomeration in facilitating GI within the dual policy framework, thereby providing strong empirical support for Hypothesis H4.
Further discussion
Synergistic effects and policy sequence analysis
The preceding analysis confirms that the dual policy exerts a significant positive impact on GI. Nevertheless, the extent of their synergistic effects and the influence of the implementation sequence of the “LCC” and “STFC” policies remain insufficiently understood. This study therefore, investigates these issues in greater depth. Specifically, non-pilot cities are excluded from the sample, while single-pilot cities serve as the control group to assess the synergistic effects of dual pilot implementation. The results, reported in Columns (1) and (2) of Table 11, show that the coefficient of Dual—which captures the net effect of LCC pilots subsequently designated as STFC pilots, or vice versa—is significantly positive. This finding demonstrates that the dual policy outperforms the single policy in stimulating both SUGI and STGI. Furthermore, the effect is more pronounced for SUGI, which aligns with the conclusions of Jiang and Bai (2022).
Moreover, this study explores the heterogeneity in GI effects by considering the implementation sequence of the LCC and STFC policies. First, restricting the analysis to LCC pilots, we evaluate the impact of their subsequent transition into STFC pilots. As shown in Columns (3) and (4) of Table 11, the Dual coefficient indicates a significant positive effect of the “LCC-first, STFC-later” model on GI. Second, focusing on STFC pilots, we examine their transition into LCC pilots. Columns (5) and (6) of Table 11 reveal that the Dual coefficient significantly captures the effect of the “STFC-first, LCC-later” model on GI. Taken together, both sequencing models facilitate GI. However, the “STFC-first, LCC-later” approach has a stronger impact on SUGI, while the “LCC-first, STFC-later” pathway exerts greater influence on STGI (Liu et al., 2024).
Heterogeneity analysis
Urban size heterogeneity
Large cities benefit from economies of scale, which attract innovative talent and concentrate capital, thereby facilitating more effective policy implementation. Nevertheless, these cities also face challenges arising from their high energy dependence, which often leads to the persistence of low-end industrial structures and constrains the adoption of advanced green technologies such as clean production (Liu et al., 2024). This study investigates the heterogeneous effects of the dual pilot policy on GI across cities of varying sizes. Following the Notice on Adjusting the Classification Standards for City Sizes, cities with an average permanent population above 5 million during the study period are designated as large, while the remainder are classified as Med-small. Separate regression analyses are then conducted by city size (see Table 12). The empirical results reveal that the dual pilot policy significantly fosters GI in large cities. By contrast, while the policy also exerts a positive influence on GI in Med-small cities, the effect fails to reach statistical significance. This divergence can be attributed to the relative advantages of large cities in technological innovation and talent agglomeration, which enable them to more effectively leverage the dual pilot policy. These findings are consistent with Chen et al. (2024).
Urban location heterogeneity
China exhibits significant regional disparities in economic development and resource endowments due to its vast territory, particularly between cities in the eastern and western regions. Such disparities lead to uneven access to technological support, environmental regulation enforcement, and risk capital aggregation, potentially affecting the effectiveness of dual pilot policies in fostering GI. To investigate these heterogeneity effects, the sample is divided into three sub-regions: eastern, central, and western. Sub-sample regressions, reported in Table 13, indicate that the dual policy significantly promotes the growth of both SUGI and STGI across all regions, with more pronounced effects in the eastern and central regions. These findings align with Xie et al. (2024). The amplified impact in these regions likely reflects their relative strengths in financial development and information infrastructure, which mitigate innovation financing constraints and facilitate green transformation (Zhang et al., 2023). In addition, LCC and STFC pilots in these areas enhance environmental regulation and digital financial capabilities, thereby directing key resources, including capital and talent, toward green innovation activities.
Environmental institutional heterogeneity
Environmental institutions play a crucial role in enhancing corporate pollution control standards and channeling key resources, such as capital and talent, toward green production sectors, thereby amplifying the effects of policy interventions on green transformation. However, overly stringent environmental constraints can create capital shortages, reducing firms’ incentives for GI (Zhang et al., 2023). This study investigates the heterogeneous effects of urban environmental institutional foundations on the efficacy of the dual pilot policy in promoting GI. Drawing on the “11th Five-Year Plan for National Environmental Protection,” cities are categorized as environmentally prioritized or non-prioritized. Sub-sample regressions, reported in Table 14. The results show that the dual pilot policy significantly fosters GI in environmentally prioritized cities, whereas its impact is comparatively weaker in non-prioritized cities. This heterogeneity likely arises from the stronger emphasis on pollution control in prioritized cities, which facilitates research and implementation of GI initiatives (Hou and Shi, 2024). Additionally, the LCC and STFC policies’ integration with a “government + digital finance” framework reinforces regulatory oversight and alleviates financing constraints, further strengthening the policy’s role in advancing green transformation.
Research conclusions and policy implications
Conclusions
This study employs panel data from 278 Chinese cities spanning 2006–2021 and applies a Multi-DID model to evaluate the impacts of the dual pilot policies on GI. The study further investigates the underlying mechanisms, policy synergies, and heterogeneity of these effects. The analysis yields the following key findings. The dual-pilot policy significantly enhances both SUGI and STGI, with a more pronounced effect on SUGI. These results remain robust when altering the control group, using alternative measures of the dependent variable, applying the PSM-DID method, conducting placebo tests, and including controls for other potentially confounding policies. Mechanism analyses reveal that dual-pilot cities mitigate GI’s dual-externalities by enhancing technological finance, strengthening environmental regulations, and attracting venture capital. Compared with single-pilot cities, dual-pilot policies exert stronger effects. Policy sequencing matters: “LCC first, then STFC” more effectively enhances STGI, whereas “STFC first, then LCC” more strongly stimulates SUGI. Furthermore, the policy’s effects are heterogeneous, with more pronounced impacts in eastern and central regions, larger cities, and cities with advanced environmental institutions.
This study finds that the sequence of policy implementation substantially shapes firms’ GI behavior through varying combinations of financial incentives and regulatory pressures. From a behavioral standpoint, SUGI—which entails high investment, long development cycles, and considerable risk—depends heavily on financial support. When the STFC policy is implemented first, it provides firms with multiple financing channels, such as green credit, venture capital, and subsidies, thereby alleviating early-stage funding constraints and promoting technology-driven, substantive innovation. The subsequent introduction of the LCC policy reinforces market demand and external regulatory pressure, forming a “finance-first, regulation-later” pathway that fosters cumulative, high-quality innovation. In contrast, when the LCC policy is launched first, firms lacking sufficient financial resources tend to pursue compliance-driven, strategic innovations, such as rebranding existing technologies, obtaining green certifications, or undertaking symbolic projects. Although these strategies are low-cost and quick to implement, they offer limited environmental or technological value. Later financial support often strengthens these superficial efforts, inadvertently crowding out more substantive innovation. Institutionally, the STFC policy leverages market mechanisms to flexibly allocate capital, talent, and information, nurturing GI capacity. Conversely, the LCC policy relies on administrative regulations and performance assessments, imposing external constraints. These distinct institutional logics result in differing expectations and innovation responses depending on the policy implementation sequence.
We systematically examine the impact of LCC and STFC pilot cities on GI from a dual perspective, building on existing literature. It underscores the synergistic effects of LCC policy and STFC policy on GI and addresses a notable research gap regarding the role of policy coordination in promoting green transformation. The findings demonstrate how both the implementation and sequencing of dual policies influence SUGI and STGI, offering practical guidance for other Chinese cities seeking to advance green transformation. At the international level, the study provides recommendations for urban development models that balance economic growth with environmental sustainability, contributing to both rapid economic development and ecological protection. dual-policy framework is thus expected to encourage cities worldwide to adopt GI strategies, effectively tackle environmental challenges, and offer valuable insights for achieving the United Nations Sustainable Development Goals.
This study is subject to several limitations that point to fruitful directions for future research. First, the empirical analysis relies on data from 278 prefecture-level cities, given the constraints of city-level data availability in China. This coverage, while extensive, may overlook important dynamics in other regions, raising concerns about the generalizability of the findings. Subsequent studies could extend the analysis to more granular units—such as districts, industries, or firms—to uncover the micro-level mechanisms through which dual-pilot policies shape GI. Second, although China represents the world’s largest emerging economy in terms of carbon emissions, institutional and cultural differences across countries may lead to divergent policy practices. Caution is thus warranted when extrapolating the results to other contexts, particularly developed economies. Finally, while green innovation patents serve as a useful proxy for urban GI, innovation capacity is inherently multi-dimensional. Future research could employ big data and digital technologies to construct richer and more precise indicators, thereby capturing the full scope of urban green innovation.
Policy implications
Based on the findings, several policy implications can be drawn to better stimulate GI:
First, to maximize the GI effects of the dual-pilot policy, greater emphasis must be placed on synergistic policy combinations. Integrating LCC and STFC initiatives can amplify their impact: LCC policies impose environmental constraints that push firms toward greener production, while STFC policies leverage digital finance to fund green R&D, attract talent, and provide financial incentives. This combined approach effectively internalizes the externalities of green innovation, thereby enhancing both urban environmental quality and innovation efficiency.
Second, strengthening GI requires a strategic focus on government financial support, venture capital attraction, and robust environmental regulation. The sequencing of LCC and STFC policies should be prioritized to maximize their complementary effects. LCC initiatives should promote green growth within a solid institutional framework, while STFC pilots should harness digital technologies to ease financing constraints and enhance innovation capacity. A phased implementation strategy is advisable: if the aim is to build firms’ long-term innovation capabilities, cities may first introduce STFC initiatives to create a resource base for green R&D, followed by LCC initiatives to strengthen environmental constraints and market demand. Conversely, if the priority is short-term environmental improvement, municipalities may start with LCC regulations to elicit compliance-driven responses, then follow with STFC measures to sustain momentum. In all cases, policy design should be tailored to local conditions, tightly coupling incentives with constraints to maximize the synergies of the dual-policy package.
Third, localized and differentiated strategies should account for urban heterogeneity in geography, size, and institutional context. Large cities should leverage agglomeration and institutional advantages to foster synergy between “green” and “technology,” while eastern and central regions should integrate their environmental and technological capacities to drive substantive green innovation. Smaller cities, especially in the west, should address resource and governance bottlenecks through targeted fiscal support and stronger regulation. Cities with solid environmental foundations should refine regulatory frameworks and invest in renewable energy industries to accelerate the transition. At the national level, dual-pilot policies should be embedded into China’s top-level design, aligning with the “14th Five-Year Plan,” the “carbon peak and neutrality” goals, and “science and technology innovation” agendas. A unified national implementation manual with quantifiable indicators and standardized procedures should be established to guide provincial governments. Internationally, the dual-pilot model can be disseminated under the “Belt and Road” green development initiative through joint workshops, expert training, and technology matchmaking, offering partner countries replicable guidelines for dual-path green transformation.
Data availability
Data used in this study are available from the corresponding author at reasonable request.
References
Abbas S, Saqib N, Mohammed KS et al. (2024) Pathways towards carbon neutrality in low carbon cities: The role of green patents, R&D and energy use for carbon emissions. Technol Forecast Soc Change 200:123109
Baldi F, Pandimiglio A (2022) The role of ESG scoring and greenwashing risk in explaining the yields of green bonds: A conceptual framework and an econometric analysis. Glob Financ J 52:100711
Cai HH, Khan NU, Tang S et al. (2024) Developing environmental sustainability policy–How financing and subsidies are influencing green innovation in mineral extraction industries in China. J Environ Manag 368:122218
Cao Y, Chen Z, Lu M et al. (2023) Does fintech constrain corporate misbehavior? Evidence from research and development manipulation. Emerg Mark Financ Trade 59(10):3129–3151
Chen H, Yoon SS (2022) Does technology innovation in finance alleviate financing constraints and reduce debt-financing costs? Evidence from China. Asia Pac Bus Rev 28(4):467–492
Chen Z, Wan L, Zheng Q et al. (2024) Life makes cities greener: The impact of dual-policy of China in urban transformation on residents’ green lifestyles. J Environ Manag 365:121469
Cheng J, Yi J, Dai S et al. (2019) Can low-carbon city construction facilitate green growth? Evidence from China’s pilot low-carbon city initiative. J Clean Prod 231:1158–1170
Cheng X, Yao D, Qian Y et al. (2023) How does fintech influence carbon emissions: evidence from China’s prefecture-level cities. Int Rev Financ Anal 87:102655
Cheng X, Yu Z, Gao J et al. (2024) Governance effects of pollution reduction and carbon mitigation of carbon emission trading policy in China. Environ Res 252:119074
Chiu YB, Lee CC (2020) Effects of financial development on energy consumption: The role of country risks. Energy Econ 90:104833
Cumming D, Henriques I, Sadorsky P (2016) ‘Cleantech’ venture capital around the world. Int Rev Financ Anal 44:86–97
Ewens M, Gorbenko A, Korteweg A (2022) Venture capital contracts. J Financ Econ 143(1):131–158
Feng C, Hu QY, Kang YK et al. (2023) The effects of Tech‐Fin on corporate innovation: Evidence from China. Account Financ 63(4):3739–3762
Goodman-Bacon A (2021) Difference-in-differences with variation in treatment timing. J Econ 225(2):254–277
He Y, Deng J, Zhang X (2024) How does the technological finance cooperation pilot policy affect prefecture-level cities’ high quality economic development in China? Financ Res Lett 67:105892
Hegeman PD, Sørheim R (2021) Why do they do it? Corporate venture capital investments in cleantech startups. J Clean Prod 294:126315
Van den Heuvel M, Popp D (2023) The role of venture capital and governments in clean energy: Lessons from the first cleantech bubble. Energy Econ 124:106877
Horbach J, Rammer C, Rennings K (2012) Determinants of eco-innovations by type of environmental impact—The role of regulatory push/pull, technology push and market pull. Ecol Econ 78:112–122
Hou G, Shi G (2024) Green finance and innovative cities: Dual-pilot policies and collaborative green innovation. Int. Rev. Financ. Anal. 103673
Hou Z, Wan J, Wang Z et al. (2023) How does low-carbon city construction drive enterprise green governance? A complete chain mediation model. Int J Clim Change Strateg Manag 15(5):768–789
Hu Y, Wang C, Zhang X et al. (2023) Financial agglomeration and regional green innovation efficiency from the perspective of spatial spillover. J Innov Knowl 8(4):100434
Hua Y, Sun W, Zhao D (2023) The path towards sustainable finance: Venture capital and air pollution in China. China Econ Rev 79:101979
Jiang L, Bai Y (2022) Strategic or substantive innovation?-The impact of institutional investors’ site visits on green innovation evidence from China. Technol Soc 68:101904
Kwon T (2018) Policy synergy or conflict for renewable energy support: Case of RPS and auction in South Korea. Energy Policy 123:443–449
Lee CC, Li X, Yu CH et al. (2021) Does fintech innovation improve bank efficiency? Evidence from China’s banking industry. Int Rev Econ Financ 74:468–483
Li L, Gan Y, Bi S et al. (2024) Substantive or strategic? Unveiling the green innovation effects of pilot policy promoting the integration of technology and finance. Int. Rev. Financ. Anal. 103781
Li X, Xing H (2024) Better cities better lives: How low-carbon city pilots can lower residents’ carbon emissions. J Environ Manag 351:119889
Lian G, Xu A, Zhu Y (2022) Substantive green innovation or symbolic green innovation? The impact of ER on enterprise green innovation based on the dual moderating effects. J Innov Knowl 7(3):100203
Liang L, Wang Z, Li J (2019) The effect of urbanization on environmental pollution in rapidly developing urban agglomerations. J Clean Prod 237:117649
Lin B, Ma R (2022) How does digital finance influence green technology innovation in China? Evidence from the financing constraints perspective. J Environ Manag 320:115833
Lin B, Ma R (2022) Green technology innovations, urban innovation environment and CO2 emission reduction in China: Fresh evidence from a partially linear functional-coefficient panel model. Technol Forecast Soc Change 176:121434
Liu K, Huang T, Xia Z et al. (2025) The impact assessment of low-carbon city pilot policy on urban green innovation: A batch-time heterogeneity perspective. Appl Energy 377:124489
Liu M, Chen L, Sheng X et al. (2024) Zero-waste city pilot and urban green and low-carbon transformation: Quasi-experimental evidence from China. Resour Conserv Recy 206:107625
Liu Y, Deng W, Wen H et al. (2024) Promoting green technology innovation through policy synergy: evidence from the dual pilot policy of low-carbon city and innovative city. Econ Anal Policy 84:957–977
Liu Y, Liu W (2024) The impact of integrating technology and finance on firm entry: Evidence from China’s FinTech Pilot Policy. Finance Res. Lett. 106300
Lu Y, Ahmad M, Zhang H et al. (2024) Effects of science and technology finance on green total factor productivity in China: Insights from an empirical spatial Durbin model. J Knowl Econ 15(2):7280–7306
Lu Y, Guo J, Ahmad M et al. (2022) Can Sci-Tech finance pilot policies reduce carbon emissions? Evidence from 252 cities in China. Front Environ Sci 10:933162
Lyu H, Ma C, Arash F (2024) Government innovation subsidies, green technology innovation and carbon intensity of industrial firms. J Environ Manag 369:122274
Peng D, Kong Q (2024) Corporate green innovation under environmental regulation: The role of ESG ratings and greenwashing. Energy Econ 126:107971
Porter ME, Linde CD (1995) Toward a new conception of the environment-competitiveness relationship. J Econ Perspect 9(4):97–118
Rosa R, Simas C, Ataíde R et al. (2024) Optimal forest management under climate change variability. Ecol Econ 225:108322
Sharif A, Raza SA, Ozturk I et al. (2019) The dynamic relationship of renewable and nonrenewable energy consumption with carbon emission: a global study with the application of heterogeneous panel estimations. Renew Energy 133:685–691
Shipan CR, Volden C (2008) The mechanisms of policy diffusion. Am J Polit Sci 52(4):840–857
Song Y, Yang T, Li Z et al. (2020) Research on the direct and indirect effects of environmental regulation on environmental pollution: Empirical evidence from 253 prefecture-level cities in China. J Clean Prod 269:122425
Stanko MA, Henard DH (2017) Toward a better understanding of crowdfunding, openness and the consequences for innovation. Res Policy 46(4):784–798
Tseng K (2022) Learning from the Joneses: Technology spillover, innovation externality, and stock returns. J Account Econ 73(2-3):101478
Wang L, Shao J, Ma Y (2023) Does China’s low-carbon city pilot policy improve energy efficiency? Energy 283:129048
Wang Q, Zhang F, Li R et al. (2024) Does artificial intelligence promote energy transition and curb carbon emissions? The role of trade openness. J Clean Prod 447:141298
Xiao D, Dong S, Wang J (2024) Low carbon cities pilot, executive environmental cognition, and enterprise green technology innovation. Manag Decis Econ 45(4):2267–2281
Xie Q, Wang D, Bai Q (2024) Cooperation” or “competition”: Digital finance enables green technology innovation—a new assessment from dynamic spatial spillover perspectives. Int Rev Econ Financ 93:587–601
Yang Y, Ren H, Liu Y et al. (2025) Integration of technology and finance, digital transformation and corporate green innovation. Financ Res Lett 71:106444
Yi Y, Zhang L, Du L et al. (2024) Cross-regional integration of renewable energy and corporate carbon emissions: Evidence from China’s cross-regional surplus renewable energy spot trading pilot. Energy Econ 135:107649
Yin H, Qian Y, Zhang B et al. (2023) Urban construction and firm green innovation: Evidence from China’s low-carbon pilot city initiative. Pac -Basin Financ J 80:102070
Yin K, Wang Y, Huang C et al. (2024) Can the combination of urban development models promote carbon productivity? Evidence from an empirical analysis in China. Sustain Cities Soc 114:105802
Yu CH, Wu X, Zhang D et al. (2021) Demand for green finance: Resolving financing constraints on green innovation in China. Energy Policy 153:112255
Yu H, Wang J, Hou J et al. (2023) The effect of economic growth pressure on green technology innovation: Do environmental regulation, government support, and financial development matter? J Environ Manag 330:117172
Yu P, Dai H, Zhu J et al. (2024) How does venture capital play a role in corporate green innovation? Evidence from China. Int Rev Econ Financ 96:103654
Zeng J, Peng M, Chan KC (2024) The impact of low-carbon city policy on corporate cost stickiness. Int Rev Econ Financ 96:103595
Zeng S, Jin G, Tan K et al. (2023) Can low-carbon city construction reduce carbon intensity? Empirical evidence from low-carbon city pilot policy in China. J Environ Manag 332:117363
Zhang G, Wang Y, Zhang Z et al. (2024) Can green finance policy promote green innovation in cities? Evidence from pilot zones for green finance reform and innovation in China. J Environ Manag 370:122816
Zhang J, Zheng T (2023) Can dual pilot policy of innovative city and low carbon city promote green lifestyle transformation of residents? J Clean Prod 405:136711
Zhang M, Hong Y, Zhu B (2022) Does national innovative city pilot policy promote green technology progress? Evidence from China. J Clean Prod 363:132461
Zhang M, Yan T, Gao W et al. (2023) How does environmental regulation affect real green technology innovation and strategic green technology innovation? Sci Total Environ 872:162221
Zhang Y, Lan M, Zhao Y et al. (2024) Regional carbon emission pressure and corporate green innovation. Appl Energy 360:122625
Zhao B, Xu R-Y (2023) Can technological finance cooperation pilot policy improve energy efficiency? Evidence from a quasi-experiment in China. Environ Sci Pollut Res 30(18):53445–53460
Zhao G, Xin Z, Wang Y (2024) Effect of the sci-tech finance pilot policy on corporate environmental information disclosure—moderating role of green credit. Financ Res Lett 62:105177
Zhao J, Zhang C, Wu Y et al. (2024) The influence mechanism of multi-government environmental regulation synergy on corporate environmental responsibility. Econ Anal Policy 82:1296–1319
Zhao S, Abbassi W, Hunjra AI et al. (2024) How do government R&D subsidies affect corporate green innovation choices? Perspectives from strategic and substantive innovation. Int Rev Econ Financ 93:1378–1396
Zhao Y, Shen C, Han C (2025) The impact of environmental regulations and foreign direct investment on industrial structure upgrading. Financ Res Lett 76:107004
Zhong Y, Jin X (2024) How does technology finance promote the high-quality development of firms? Evidence from China. Financ Res Lett 69:106186
Zhong Z, Zheng C, Chen Z (2024) Low-carbon cities pilot and industrial structure upgrading: enabling or negative? Evidence from a quasi-natural experiment in China. J. Environ. Plan. Manag. 1–33
Zhou F, Wang X (2022) The carbon emissions trading scheme and green technology innovation in China: A new structural economics perspective. Econ Anal Policy 74:365–381
Acknowledgements
This work was supported by Guizhou Provincial Philosophy and Social Science Project (22GZQN06, Hang Su); the Guizhou Provincial Key Technology R&D Program (No. [2023]161, Hang Su); and the Sub-project of Guizhou Province Colleges Humanities and Social Sciences Research Base (25GZGXRWJD0243, Hang Su); the Social Science Planning Research Project of Shandong Province (No. 24DJ10, Chao Han); the Shandong Province Key Research and Development Plan (Soft Science) (No. 2023RZA02027, Chao Han).
Author information
Authors and Affiliations
Contributions
HC: Conceptualization, Methodology, Formal analysis, Writing—original draft, Writing—review & editing, Funding acquisition. SH: Conceptualization, Methodology, Resources, Validation, Writing—review & editing, Funding acquisition. CB: Conceptualization, Methodology, Resources, Validation, Writing—original draft, Writing—review & editing. XX: Methodology, Writing—review & editing.
Corresponding author
Ethics declarations
Competing interests
The authors declare no competing interests.
Ethical approval
This study does not involve human participants.
Informed consent
This article does not contain any studies with human participants performed by any of the authors.
Additional information
Publisher’s note Springer Nature remains neutral with regard to jurisdictional claims in published maps and institutional affiliations.
Rights and permissions
Open Access This article is licensed under a Creative Commons Attribution-NonCommercial-NoDerivatives 4.0 International License, which permits any non-commercial use, sharing, distribution and reproduction in any medium or format, as long as you give appropriate credit to the original author(s) and the source, provide a link to the Creative Commons licence, and indicate if you modified the licensed material. You do not have permission under this licence to share adapted material derived from this article or parts of it. The images or other third party material in this article are included in the article’s Creative Commons licence, unless indicated otherwise in a credit line to the material. If material is not included in the article’s Creative Commons licence and your intended use is not permitted by statutory regulation or exceeds the permitted use, you will need to obtain permission directly from the copyright holder. To view a copy of this licence, visit http://creativecommons.org/licenses/by-nc-nd/4.0/.
About this article
Cite this article
Han, C., Su, H., Chen, B. et al. Synergistic effect of the low-carbon city and sci-tech finance pilots on green innovation in China. Humanit Soc Sci Commun 13, 22 (2026). https://doi.org/10.1057/s41599-025-06286-6
Received:
Accepted:
Published:
Version of record:
DOI: https://doi.org/10.1057/s41599-025-06286-6







