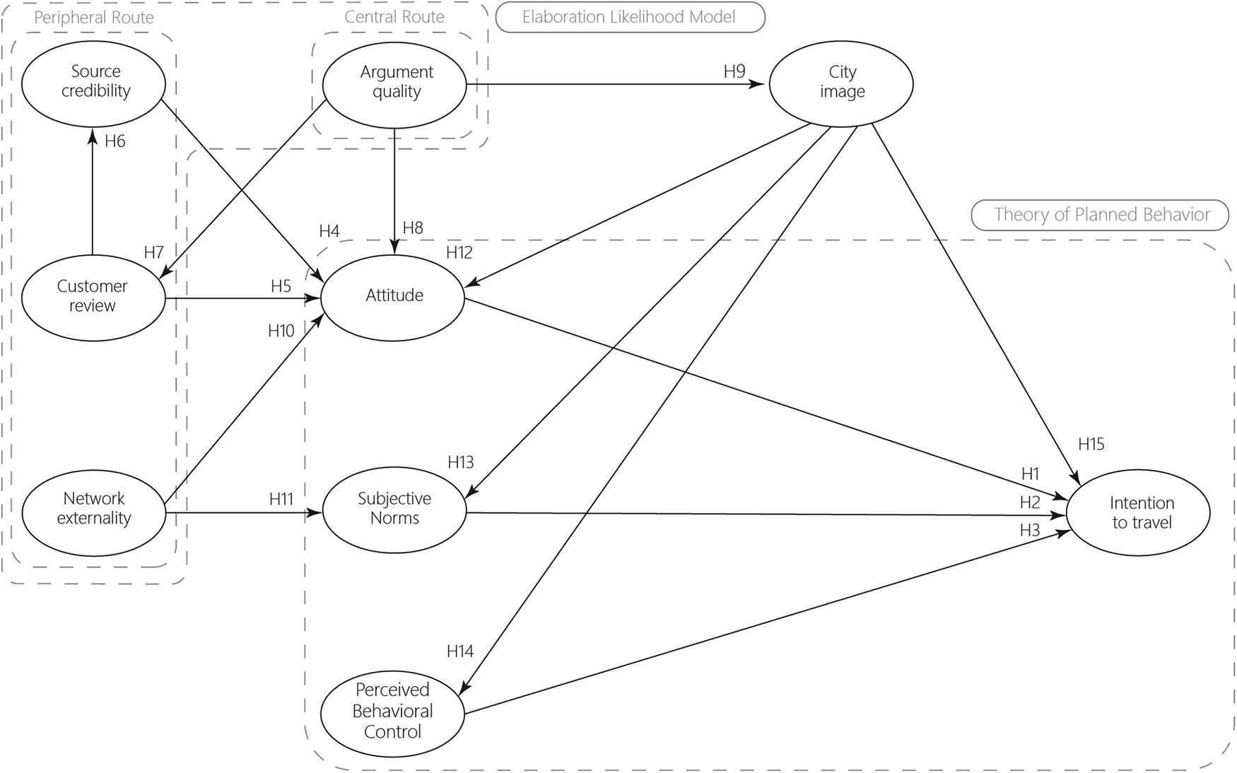
Fig. 2: The research model. | Humanities and Social Sciences Communications