Abstract
Given their strong social attributes, short duration, and low technical barrier, short-form social media videos have emerged as powerful tools for promoting city tourism. However, few studies have examined their impact on tourist travel intention. Hence, this study combines Theory of Planned Behavior (TPB), Elaboration Likelihood Model (ELM), and city image variables to investigate this topic, using data collected from 481 respondents of a questionnaire survey. The structural equation modeling results showed that TPB variables positively predicted tourist travel intention, with attitude being the most influential. ELM variables positively influenced attitude, with peripheral route variables having a more pronounced influence relatively. Lastly, the city image directly predicted attitudes, subjective norms, perceived behavioral control, and travel intentions. The study’s novelty lies in overcoming the limitations of a single theoretical perspective and challenging the “route separation assumption” of ELM, ultimately providing new insights into model dynamics. By integrating TPB, ELM, and city image variables into a comprehensive model, this study expands on existing literature, with implications for city tourism promotion and the creation of short-form social media videos.
Similar content being viewed by others
Introduction
In the first quarter of 2024, China recorded a total of 1.419 billion domestic trips, representing a yearly increase of 203 million and a 16.7% growth rate. The number of city tourists reached 4.37 billion, which translates to a 16.3% year-on-year increase. These statistics highlight the significant growth of the tourism industry (Dinnie, 2011). Social media empower users to become content creators or “self-media” with the ability to search, organize, share, and create their own content. This has made social media an essential tool for promoting tourist destinations in tourism and travel enterprises (Munar, 2012). Data from the China Netcasting Services Association show that 94.85% of internet users engage in short-form video content, the number that continues to increase rapidly. Hotspots that are recommended in short-form videos have become popular tourist attractions. Indeed, short-form videos play an important role in shaping tourists’ travel intentions by fostering viewer engagement with the featured destinations.
Studies have explored the impact of social media on travel intentions from various perspectives such as destination attachment (Chung and Han, 2017), cultural tourism (Zhang, 2024), remote presence and celebrity attachment (Zhu et al., 2024). This study primarily focuses on how short-form video content drives travel intentions, considering aspects such as narrative appeal (Cao et al., 2021), visual and linguistic symbols (Gan et al., 2023), emotional and informational orientation (Wu and Ding, 2023), content-driven tourism demand forecasting (Hu et al., 2024), and the appearance of short video creators (Yin et al., 2024). Other studies have examined destination perception (Chen et al., 2024), economic models (Bakti et al., 2024), and fatigue regulation (Liao et al., 2024). However, two key gaps remain. One is that previous research has primarily focused on short-form video content while neglecting the influence of platform dynamics. Another is that although studies have confirmed the role of social media in shaping city image (Shan, 2020; Lyu, 2024; Zeng et al., 2024; Zhang et al., 2023; Song, 2025), few quantitative studies have examined the influence of short-form video content on the city image and tourism intention. Furthermore, previous studies have mostly drawn on data from a single short-form video platform and disregarded the heterogeneity of user demographics across platforms, which may result in varying research outcomes. Accordingly, this study addresses the following questions: (1) What factors in short-form social media videos can affect individual travel intention towards the city? (2) What are the underlying mechanisms through which short-form media videos shape tourists’ city image? (3) Through what pathways does the city image influence travel intentions?
To address the aforementioned literature gaps, the present study conceptualizes a complex framework that integrates the theory of planned behavior (TPB) and elaboration likelihood model (ELM) into a comprehensive analytical construct. This model further incorporates the innovative element of city representation to examine the multifaceted impacts of short-form social media video content on the behavioral inclinations of prospective tourists. Originally proposed by Ajzen (1991), the TPB has long been a cornerstone in the study of human behavior; however, scholars have increasingly called for an expansion of its theoretical scope. In response to these calls for a theoretical shift, this study extends the TPB by incorporating a new framework based on the ELM. ELM, a valuable tool for explaining attitude changes (Petty and Briñol, 2011), also accounts for variations in subjective norms (Chung and Han, 2017). By integrating the TPB and ELM, this study offers a comprehensive analysis from both behavioral intention and information processing perspectives, thus enhancing the understanding of tourist decision-making and informing targeted marketing strategies.
In addition, the initial image of a city plays a crucial role in the selection of a tourist destination (Doosti et al., 2016). As short-form videos on social media platforms have become key vehicles in shaping a city’s image, they can influence individuals’ satisfaction with the target city through the image they present. Furthermore, tourists’ satisfaction with the city image is closely linked to the ELM and TPB variables, which makes the established integrated model well-suited for this study (Jalilvand et al., 2012; Suki et al., 2014; Doosti et al., 2016; Park et al., 2017; Li et al., 2023). In short, this study empirically integrates TPB, ELM, and city image variables through model construction to provide practical insights to city tourism promotion and the creation of short videos by influencers, aiming to (1) identify the factors in short-form social media videos that influence city travel intentions and (2) examine how these videos shape the city image.
Literature review
Literature on the influence of short-form social media videos on travel intentions
Social media is an internet-based platform for content creation and exchange accomplished through user interactions. It serves as a tool for sharing ideas, experiences, insights, and viewpoints. In this study, short-form videos refer to videos ranging from 15 s to 5 min on social media platforms. They are accessible communication tools that meet the diverse needs of users and resonate with the audience (Liu et al., 2023). The concept of travel intention can be viewed as an extrapolation of consumers’ predisposition toward making a purchase; it functions as a psychological trigger driving tourists to specific destinations. Gartner (1994) stated that travel intentions embody the underlying motivational impetus that propels individuals to explore specific locations. However, in this study, the focus is on the initial desire to visit a new destination, excluding the intention of revisiting or recommending.
Many studies have explored the impact of short-form social media videos on travel intention. Cao et al. (2021) found that narratives in these videos enhance brand attitude by reducing resistance and creating a sense of presence, thus emphasizing their effectiveness in destination marketing. Gan et al. (2023) conducted two scenario-based experiments and revealed that both visual and linguistic attributes influence travel intentions. Information and emotions are key factors shaping consumer attitudes (MacInnis and Jaworski, 1989; Tellis et al., 2019). Wu and Ding (2023) investigated how different content types shape visitation intent and found that short-form tourism videos are either information- or emotion-driven. While many studies have examined how the content of short-form videos influences travel intentions, they have overlooked external factors such as the platform user base and comments, which also affect the transition from online users to tourists. Therefore, this study seeks to fill these knowledge gaps by making a fresh contribution to the existing literature.
Theory of planned behavior
Ajzen (1991) introduced the theory of planned behavior (TPB) as a framework for analyzing human behavior, based on three fundamental constructs: attitude, subjective norms, and perceived behavioral control. In this study’s context, attitude is understood as the overall evaluation or predisposition of tourists toward a specific destination or service, following Moutinho (1987). Subjective norms refer to the perceived social pressure or approval that individuals experience when making travel decisions, which is also grounded in Moutinho’s work. Finally, perceived behavioral control, a concept elaborated by Hsu and Huang (2012), represents an individual’s self-assessed capacity or ability to execute an intended trip. Ajzen (1991) stated that these three factors collectively shape the intention to perform specific actions.
Previous studies have applied the TPB to examine tourist travel intention from various perspectives such as how electronic word-of-mouth affects destination selection (Jalilvand et al., 2012), how the global health crisis has reshaped individuals’ motivations and plans for future travel (Liu et al., 2021), and how metaverse-based tourism reconfigures real-world travel plans by blending virtual and physical realms (Wu et al., 2024). In short, the TPB has been widely used to investigate travel intention and behavior. The present study considers the findings of Meng and Choi (2019)—that short-form social media videos influence users’ attitudes and perceived behavioral control by presenting city information, and that positive reviews affect subjective norms—and similarly applies the TPB framework to better understand such factors, explain destination choices, and guide tourism behavior.
Elaboration likelihood model
The elaboration likelihood model (ELM), proposed by Petty et al. (1986), explains information processing and attitude formation through two routes: central and peripheral, which are described below.
The central route involves careful evaluation of persuasive messages and analysis of the strength and quality of the arguments to determine attitude change. In the context of short-form social media videos, users seek reliable travel information. Here, content quality refers to persuasive and engaging materials (Petty et al., 1986).
The peripheral route manifests when individuals rely on cognitive shortcuts instead of in-depth analysis and are influenced by surface features such as source credibility and expertise (Petty et al., 1986). Specifically, in short-form social media videos, source credibility reflects users’ trust in the information provider (Sussman and Siegal, 2003). Network externalities, such as user engagement and content volume, also serve as peripheral cues for attitude formation (Bhattacherjee and Sanford, 2006). When making decisions, travelers often rely on the reviews and ratings of others, which also serve as peripheral cues (Meng and Choi, 2019). The theoretical framework of the ELM is illustrated in Fig. 1.
Under the moderation of Elaboration Likelihood, variables affect attitudes through Central Route and Peripheral Route, thereby affecting the Adoption Behavior.
Owing to the unique nature of the platform, short-form social media videos, although seemingly simple or of low quality, could gain high views, comments, and likes (Kocyigit et al., 2020). This study applied the ELM to better understand how deep information (central route) and surface cues (peripheral route) contribute to user persuasion and identity shifts that lead to travel intention.
The theoretical integration in this study is described as follows. The central route of the ELM explains how the deep processing of high-quality information shapes attitudes. This explanation aligns with the rational basis of attitude put forward in the TPB, which pertains to the evaluations of behavioral outcomes (Petty et al., 1986; Ajzen, 1991). For subjective norms, the peripheral route in ELM relies on heuristic cues, which activate social identification, consistent with the normative influences in TPB. Regarding perceived behavioral control, the central route offers practical information that affects the perceived ease of behavior (Quintal et al., 2010), whereas the peripheral route provides emotional content that lowers psychological barriers. In other words, ELM explains how information is processed, whereas TPB clarifies how this processing forms behavioral intentions.
City image
The concept of city image was first introduced in Lynch’s (1964) seminal work, The Image of the City. In this study, city image is defined as an individual’s overall perception or impression of a city (Fakeye and Crompton, 1991). The city image influences travel intention, destination choice, experience, and satisfaction, making it an important strategic management tool. Conversely, travel restrictions can hinder visitations or negatively affect travel quality (Um and Crompton, 1999). In this regard, Zeng et al. (2024) analyzed public perceptions of sponge cities using Weibo data, whereas Song et al. (2023) studied the effects of YouTube architectural heritage videos and comments on the destination images.
Previous research indicated an association between short-form video content and urban image construction. Shan (2020) examined the role of short-form videos in shaping Xi’an’s city image, and Song et al. (2023) studied YouTube videos on architectural heritage and perceived destination image. Zhang et al. (2023) analyzed the effects of short-form videos on cities in Anhui Province, while Song (2025) focused on cities in Northeast China. However, most studies relied on comment data and literature reviews, and few studies quantitatively examined the impact of short-form videos on the city image and travel intention. Moreover, many existing studies used data collected from a single short-form video platform, overlooking the fact that different platforms target distinct user groups and thus, potentially leading to varying results.
This study further integrates TPB and ELM as follows. A city’s image directly influences tourists’ behavioral attitudes by providing cognitive information, while its affective components elicit emotional responses that further shape these attitudes (Beerli and Martí, 2004). As the city image reflects social consensus, it also affects perceived social pressure and thereby strengthens the influence of subjective norms (Tang et al., 2024). In addition, information related to infrastructure and convenience contributes to tourists’ perceived behavioral control, and a positive city image can enhance their sense of self-efficacy (Papadimitriou et al., 2018). Other studies have similarly integrated the city image and TPB framework through empirical modeling. For instance, Sari et al. (2020) examined how web design, e-WOM, and the city image influence revisit behavior. Tang et al. (2024) applied the TPB to study young consumers’ perceptions of urban heritage sites and the city image. A few studies have combined the ELM with the city image. Alsheikh et al. (2021) used argument quality and source credibility as mediators to examine the effects of e-WOM on the image of, and tourism intentions for, Saudi Arabia.
However, no study has integrated the TPB, ELM, and city image variables. This study fills this gap by incorporating all three as it considers the role of short-form social media videos in shaping travel intention.
Research hypotheses
Application of TPB
Building on the foundational analyzes of Ajzen (1991), this study adopts the core constructs of the TPB, namely attitude, subjective norms, and perceived behavioral control, along with travel intention as the dependent variable. These three factors have substantial roles in shaping an individual’s intent to travel (Meng and Choi, 2019).
Accordingly, the following hypotheses are proposed:
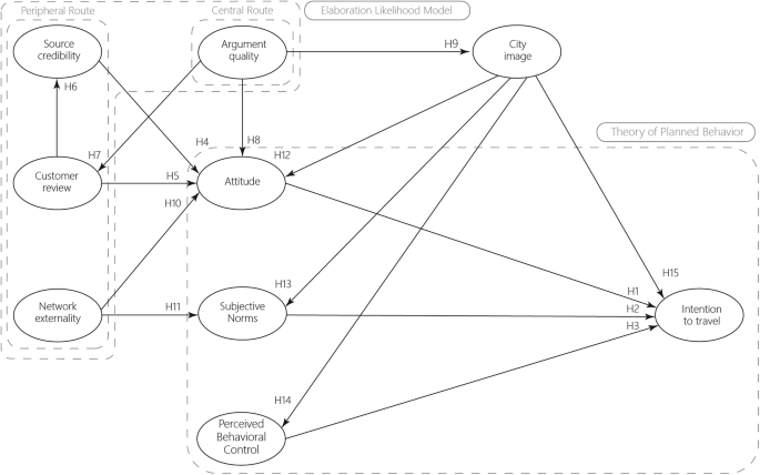
H1. Individuals’ attitudes toward a city positively influence travel intention.
H2. Individuals’ subjective norms toward a city positively influence travel intention.
H3. Individuals’ perceived behavioral control toward a city positively influences travel intention.
Application of ELM
Source credibility
Source credibility in the peripheral processing route of the ELM pertains to the overall evaluation of the trustworthiness and dependability of the information source (Wilson et al., 1993), which includes its recognition and expertise (McAllister, 1995). In this study, source credibility refers to tourists’ level of trust in the content creators of short-form social media videos (Wathen et al., 2002).
Studies have shown that source credibility positively influences user attitudes toward blog recommendations (Munnukka et al., 2016; Ing and Ming, 2018), and highly credible media sources enhance consumers’ attitudes and increase their likelihood of accepting information (Ayeh et al., 2013). Muda and Hamzah (2021) examined the impact of the source credibility of user-generated content on internet word-of-mouth (IWOM) and purchase intention, and the results confirmed a positive correlation with consumer attitudes. Through a case study of the Cayman Islands, VG et al. (2021) demonstrated that destination source credibility positively influences tourists’ attitudes. González-Rodríguez et al. (2022) explored how IWOM source credibility affects destination visit intentions and online engagement. They found that higher source credibility reduces perceived travel risks, ultimately shaping tourists’ attitudes and visit intentions.
Based on the studies described above, the following hypothesis is proposed:
H4: Source credibility positively influences individuals’ attitudes toward a city.
Customer reviews
Customer reviews are also involved in the peripheral route of the ELM. In this study, customer reviews refer to comments exchanged between two or more users on short-form social media videos, which are considered a form of consumer-generated content (Zhao et al., 2015). The CGC satisfies informational needs by providing detailed, experiential, and up-to-date information (Yoo and Gretzel, 2011). CGC users may have higher trust in and more favorable attitudes toward information (Gretzel and Yoo, 2008). Ajzen (1991) proposed that attitudes are formed by beliefs related to the attributes of an outcome, and when social media users perceive customer reviews as reliable and high quality, they develop positive attitudes (Meng and Choi, 2019). Empirical research has shown that customer reviews are an important peripheral route to attitude formation (Filieri and McLeay, 2014; Putri et al., 2018). In many related studies, attitude referred to an individual’s attitude toward virtual online content. The present study examines whether individuals’ attitudes toward a city follow the same pattern.
Extensive research has explored how customer reviews influence purchase decisions (Smith et al., 2005; Chevalier et al., 2006). The rise of short-form video platforms has also introduced a new dynamic into online interactions, in which the quality of real-time conversations positively influences user attitudes toward content (Mero, 2018). This interactive engagement significantly affects individuals’ future revisit intention. Furthermore, the elements and cues identified in online networks influence consumers’ assessments of source credibility (Xie et al., 2011). High-quality comments provide understandable and reliable logic, thus persuading consumers and evoking interest and trust in content creators (Li et al., 2023).
Based on these previous findings, the following hypotheses are proposed:
H5: Customer reviews positively influence individuals’ attitudes toward a city.
H6: Customer reviews positively influence source credibility.
Argument quality
Argument quality is a key element in the central processing route of an ELM. In the context of short-form videos, argument quality is assessed based on the presence of persuasive evidence or relevant information as perceived by users (Wang et al., 2022).
Previous research has demonstrated that website interactivity is associated with media richness, and that individual perceptions of customer reviews are shaped by their interactions with online content and platform features (Shareef et al., 2020). When customer engagement is high, argument quality enhances issue-related thinking and positively influences customer reviews (Chou et al., 2022). Hu and Yang (2020) also found that the quality of hotel services positively affects tourists’ online review feedback.
Andrews and Gutkin (1994) was the first to establish a positive connection between argument quality and attitude, a relationship that has been consistently validated in various contexts. Daowd et al. (2021) confirmed this relationship in a study on Thai millennials’ responses to IWOM and their purchase intentions. Bao and Wang (2021) applied the ELM to study Chinese consumers’ engagement with Weibo, and they confirmed a positive relationship between content quality and consumer attitude. Pillai et al. (2022) integrated the TPB and ELM to examine online food delivery services and purchase intention and further validated the positive link between content quality and user attitude. In tourism, high-quality arguments play a critical role in enhancing the perceived usefulness of information and thereby influence attitudes. For example, the quality of promotional images and videos of tourist attractions significantly influences tourists’ attitudes toward destinations (Camilleri, 2018).
Finally, while research on the relationship between high-quality arguments and city image remains limited, Guo et al. (2022) found that higher-quality arguments substantially enhance various aspects of the destination image. As city image is a form of destination image, this study explores whether the same pattern holds in the context of short-form social media videos.
Therefore, the following hypotheses are proposed:
H7: Argument quality positively influences customer reviews.
H8: Argument quality positively influences individuals’ attitudes toward a city.
H9: Argument quality positively influences the city image.
Network externality
Network externality, a variable within the peripheral route of persuasion in the ELM, refers to the increasing benefits or influence of user experience as the number of users, availability of information, or alternatives increase (Katz and Shapiro, 1985). In the context of short-form video communities on social media, network externality reflects the growing number of users and the expanding available content (Lin and Lu, 2011).
As the number of users and available information increases, users gain greater access to tourism-related content and improved services. In turn, this fosters greater sharing, communication, and mutual assistance among users, which further enhances network benefits and influences user attitudes (Brânzei et al., 2013). Similarly, Zhou et al. (2015) noted that as the number of users increases, products and services on social media platforms get frequently updated with additional features. These complementary functions and services encourage a more positive attitude toward social media. They also enable users to engage with a larger network while accessing complementary and value-added services on a single platform (Dou et al., 2018). As these features expand, users gain deeper insights into tourism destinations, which, in turn, positively influences their attitudes toward travel behavior (Luo et al., 2021).
Moreover, Kaplan (1989) argued that a higher network externality increases the pressure on users to accept others’ opinions or information given their relationships within the network (Lin and Lu, 2011). As social media is designed to maintain connections among acquaintances, users’ attitudes are influenced by their friends’ perspectives (Powell, 2009; Baker and White, 2010). Chung and Han (2017) further validated the positive relationship between network externality and subjective norms on social media through an analysis of tourism-related content in South Korea; however, subjective norms on social media mainly referred to society’s perception of an individual’s use of new social media platforms. The present study examines whether individuals’ subjective norms toward a city follow the same pattern.
Thus, the following hypotheses are proposed:
H10: Network externalities positively influence individuals’ attitudes toward a city.
H11: Network externalities positively influence individuals’ subjective norms toward a city.
Application of city image
In this study, city image refers to the collective perceptions and impressions that individuals hold about a city (Fakeye and Crompton, 1991). Previous research has consistently demonstrated a strong positive association between the city image and individuals’ attitudes. For instance, Collins and Lindley (2003) revealed that consumer attitudes toward a store and its branding are strongly linked to their perceptions of the store’s image. Similarly, Jalilvand et al. (2012) demonstrated that Iran’s city image exerts a significant and favorable influence on tourists’ attitudes toward visiting the country.
Furthermore, studies have shown subjective norms to be closely correlated with the brand image. Alenezi et al. (2010) identified a significant relationship between subjective norms and the city image of Saudi Arabia. This aligns with Park et al.’s (2017) findings that the destination image positively affects the subjective norms of Chinese students (Park et al., 2017). In addition, the perception of a city’s image serves as a crucial determinant in shaping individuals’ sense of control over their behavioral intentions. For example, Suki et al. (2014) argued that the city image affects tourists’ intentions to select Malaysia for medical tourism by shaping their perceived control over this decision. This was also observed by Park et al. (2017), who noted the impact of the city image on Chinese students’ perceptions.
Finally, the relationship between the city image and tourists’ intentions to visit has been extensively validated and has significant practical implications. Lopes (2011) proposed that tourists’ behavior and intentions can be partially predicted based on their perceptions of a city, which ultimately affects their destination choices. This idea was supported by Doosti et al. (2016), who emphasized that a well-defined and appealing city image is essential for enhancing the likelihood that tourists will select the city as their destination.
Regarding the mediating effects, Park et al. (2017) demonstrated that TPB variables (i.e., attitude, subjective norms, and perceived behavioral control) serve as potential mediators between the city image and travel intention. Zhang et al. (2021) identified attitude as a potential mediator in the relationship between image and behavioral intention, whereas Nie et al. (2020) found that subjective norms mediate the link between city image and travel intention.
Based on these previous findings, the following hypotheses are proposed:
H12: The city image positively influences individuals’ attitudes toward the city.
H13: The city image positively influences individuals’ subjective norms toward the city.
H14: The city image positively influences individuals’ perceived behavioral control toward the city.
H15: The city image positively influences travel intention.
H16: Individuals’ attitudes toward a city mediate the relationship between the city image and travel intention.
H17: Individuals’ subjective norms toward a city mediate the relationship between the city image and travel intention.
H18: Individuals’ perceived behavioral control toward a city mediates the relationship between the city image and travel intention.
A summary of the study hypotheses is presented in Fig. 2.
A hypothetical model of the relationship between variables and 15 research hypotheses.
Methods
Background introduction
Zibo, located in Shandong Province, China, is renowned for its barbecue culture and has emerged as a popular tourist destination, largely because of social media videos. Data from Weibo, a leading social media platform in China, revealed that the trending topics about the “Zibo Barbecue” totaled ~680, with related topics exceeding 300, and the trending time of these topics lasted over 6000 h. Relatedly, during the Labor Day holiday in 2024, the number of daily visitors to Zibo reached 200,000, and the Zibo railway station transported over 240,000 passengers, representing an increase of 85,000 tourists (a 55% increase) compared with 2019. For these reasons, Zibo was selected as the study setting to investigate the effects of short-form social media videos on tourist travel intention.
Unlike traditional tourist destinations in China, Zibo pioneered a new model for the growth of cultural and tourism sectors. This model was closely intertwined with the rise of social media, particularly short videos. As Zibo’s popularity soared, many tourism departments across cities hastened to adopt short-form social media videos as a marketing strategy. However, most attempts merely replicated Zibo’s approach, resulting in limited success. An analysis of Zibo’s strategy would provide valuable insights for other cities seeking to enhance their content development.
Measurement tool and data collection
In this study, structural equation modeling (SEM) was used for validation purposes. SEM is widely used in behavioral research. For instance, Liu et al. (2024) applied SEM to compare the factors influencing individuals’ adoption of digital currency payments. SEM allows establishing mathematical models that describe the relationships between independent and dependent variables while also considering observed and latent variables. The core of SEM lies in path modeling, in which a structural framework is constructed and statistical techniques are applied to test the study hypotheses (Nachtigall et al., 2003). Based on the formula proposed by Westland (2010) for determining the minimum sample size (n ≥ 50r²−450r + 1100) in which r represents the ratio of indicators to latent variables, the minimum sample size for this study was determined to be 200, given an r value of 3. The actual sample size of 451 participants exceeded this threshold, thus satisfying the requirement. SEM is widely used in behavioral research. For instance, Liu et al. (2024) applied SEM to compare factors influencing individuals’ adoption of digital currency payments.
The survey instrument included nine core variables: individuals’ attitudes toward the city, individuals’ subjective norms toward the city, individuals’ perceived behavioral control toward the city, argument quality of short videos, customer reviews on short videos, source credibility of short videos, network externalities of short videos, the city image, and individuals’ travel intention toward the city. The metrics employed were carefully drawn from previous studies to ensure the integrity of the established measurement scales. Two bilingual translators translated the survey items from English to Chinese. Discrepancies were resolved by comparing the translated versions with the original English texts. Adjustments were made to ensure the items’ cultural relevance to tourists and alignment with the context of short-form social media videos while retaining the original meaning. A seven-point rating scale was used, ranging from complete disagreement (1) to full agreement (7), to capture subtle variations. Constructs such as attitudes, subjective norms, behavioral control, and travel intention were derived from well-established sources, while items for argument quality, customer reviews, source credibility, network externality, and the city image were adapted from the relevant literature.
The questionnaire was divided into two sections. The first collected demographic and behavioral data such as gender, age, and respondents’ engagement with travel-related content via short-form social media videos. The second part focused on the factors influencing travel intention, which were evaluated using a seven-point Likert scale that assigned seven levels of agreement or disagreement to each variable. Further details regarding the questionnaire structure are presented in Table 1.
As the sampling could not fully cover all of China and the questionnaire was distributed randomly, a survey sampling method was adopted in this study. The public social media platforms chosen for this study were Weibo, Tencent Weibo, Zhihu, Tieba, Red, WeChat, and QQ. A questionnaire was posted on these platforms to collect the data. To recruit suitable participants, several screening questions were posed to ensure that they satisfy the following criteria: (1) Has watched positive and promotional short videos about Zibo tourism published by influencers or local government/business accounts, (2) Has never visited Zibo before, and (3) Is not a resident of Zibo. This targeted sampling aligned with the research goal of exploring the factors that influence continued engagement and usage among key user groups. Data were collected in May 2024. A total of 482 responses were collected, of which 451 were deemed valid. Table 2 presents the demographic information of the valid responders. Doosti et al.’s (2016) method was employed to test city image variables. Respondents were asked to learn about the city’s natural conditions, customs, cultural heritage, food, and entertainment before completing the questionnaire, with the aim of more accurately assessing their satisfaction with Zibo’s image.
All processes followed the ethical standards of the responsible committee of human experimentation (institutional and national) and the Helsinki Declaration of 1975, as revised in 2000. Written informed consent was obtained from all participants. The Ethics Review Committee of Soochow University approved this study.
Results
Measurement model evaluation
Test of reliability and validity
A preliminary investigation was conducted before fully administering the questionnaire survey to ensure its methodological soundness. Sixty responses were collected to assess the reliability and validity of the instrument. The findings revealed an overall Cronbach’s α of 0.926, which, according to Li et al. (2021), was considered acceptable, as it exceeded the 0.85 benchmark. The individual variable alphas ranged from 0.8 to 0.9, indicating high internal consistency. Principal component analysis was used to perform factor analysis of the variables to validate the structural integrity of the questionnaire. The initial results revealed suboptimal factor loading for argument strength (AQ4), which was below the 0.5 threshold, thus necessitating refinement of this item. After making adjustments, a subsequent validation test was conducted, which showed factor loadings above 0.5 for all variables.
Separate evaluations of the reliability and construct validity of the tool were conducted. Key metrics, including composite reliability (CR) and the proportion of variance captured (AVE), were used to assess the consistency and reliability of the variables. According to Fornell and Larcker (1981), item consistency is considered adequate when CR exceeds 0.7 and AVE exceeds 0.5. This study used AMOS 26.0 and specific formulas to calculate these values. The results indicated that all CR metrics exceeded 0.7, and the AVE values were consistently above 0.5 (Table 3), thus confirming strong internal consistency across the variables and ensuring that the instrument’s reliability was within acceptable thresholds.
Discriminant validity assesses the uniqueness and minimal correlation among latent constructs. This was evaluated by comparing the square root of the extracted variance with the correlation values between different constructs. According to Fornell and Larcker (1981), discriminant validity is achieved when the extracted variance for a given factor is higher than its correlation with other latent variables. The bold figures in Table 4 represent the square roots of the AVE of each variable, all of which exceed the corresponding correlation values, and thus confirm the strong discriminant validity of the study model.
Collinearity diagnosis
The variance inflation factor (VIF) in the collinearity diagnosis measures the degree of multicollinearity among the independent variables in a multiple regression model. A higher VIF indicates a stronger correlation between a variable and the other independent variables and suggests more severe multicollinearity. A VIF greater than 10 indicates serious multicollinearity. Tolerance is calculated as 1/VIF, and a tolerance value greater than 0.1 indicates no collinearity (Cheng et al., 2022).
In the data analysis results presented in Table 5, all variables have VIF values below 3 and tolerance values greater than 0.1, which indicate no multicollinearity among the variables.
Test of goodness of fit
Unlike traditional methods such as ANOVA and regression, SEM lacks robust evaluation indices; therefore, the covariance matrices of the samples must be compared with the research model to assess the model’s goodness of fit and derive multiple indicators. The AMOS software provides 25 distinct metrics for evaluating the goodness-of-fit. However, reporting all of these is neither necessary nor practical. The most commonly used fit metrics are the GFI, AGFI, and RMSEA, which are absolute fit measures, and the NFI, CFI, and TLI are incremental fit measures. Indicators such as the PNFI, PCFI, and the standard ratio of chi-square to degrees of freedom (CMID/DF) serve as comprehensive fit indicators, offering a holistic evaluation of model suitability.
No universally fixed benchmark exists for evaluating goodness-of-fit indices. For example, although a lower chi-square value typically signifies a better model fit, its validity diminishes as the sample size increases, causing the chi-square statistic to increase exponentially. This inflation reduces its effectiveness as a reference measure. To address this issue, a series of indices based on chi-squared values was derived. The criteria for goodness-of-fit indices are not fixed but vary depending on the nature of the research. For instance, the benchmarks for these indices differ between confirmatory and exploratory research, with confirmatory research generally having lower thresholds, whereas exploratory research imposes stricter standards owing to its open-ended nature. Standards vary across disciplines. Therefore, when evaluating the goodness of fit of a model, researchers should refer to the guidelines suggested by the leading authorities on SEM (Hayduk, 1987; Bagozzi and Yi, 1988; Scott and Bruce, 1994; Hu and Benter, 1998; Liu et al., 2024). Table 6 lists the actual values of the indices in the model and the recommended values. A comparison with reference values shows that the goodness of fit of the indices in this study meets the recommended levels. This demonstrates that the model is suitable for measuring the collected data.
The research model evaluation
AMOS software (version 26.0) was used to compute the path coefficients and shared variance explained by the latent variables. The analysis empirically validated all 15 hypotheses (Fig. 3).
The test results of the research model.
Chi-squared test of independence and analysis of variance
The statistical findings showed that attitude (β = 0.240, P < 0.001), subjective norms (β = 0.136, P < 0.05), and perceived behavioral control (β = 0.132, P < 0.05) had significant positive effects on travel intention, supporting H1, H2, and H3. Attitude had the greatest impact on travel intention, and perceived behavioral control had the least impact. Additionally, source credibility (β = 0.553, P < 0.001) significantly influenced attitude, supporting H4. Similarly, customer reviews significantly affected both attitude (β = 0.189, P = 0.001) and source credibility (β = 0.465, P < 0.001), thus validating H5 and H6. Customer reviews had the greatest effect on source credibility. Argument quality showed a significant correlation with customer reviews (β = 0.551, P < 0.001), attitude (β = 0.189, P < 0.001), and city image (β = 0.532, P < 0.001), thus supporting H7, H8, and H9. Argument quality had the greatest impact on the city image and the smallest impact on attitude. The analysis also indicated that network externality had a strong influence on both attitude (β = 0.220, P < 0.001) and subjective norms (β = 0.230, P < 0.001), and the greatest impact was on subjective norms, thus corroborating H10 and H11. Finally, the city image significantly affected attitude (β = 0.338, P < 0.001), subjective norms (β = 0.553, P < 0.001), perceived behavioral control, and travel intention (β = 0.186, P < 0.05), confirming H12, H13, H14, and H15. City image had the greatest impact on perceived behavioral control and the least impact on travel intention. A comprehensive outline of the path analysis results is presented in Table 7.
Mediation effect test
The bootstrap method was used to directly test the mediation effect (Alfons et al., 2022). The null hypothesis for direct testing was H0: ab=0. A confidence interval that includes 0 indicates no mediation effect. In this study, the bootstrap method was run in AMOS 26.0, with 5000 repetitions, a 95% confidence interval (CI), and a bias-corrected method.
To further examine the influence of the city image, the bootstrap method was applied to calculate the mediation effect. The results showed that the city image significantly influenced travel intention through attitudes, subjective norms, and perceived behavioral control. As shown in Table 8, the mediation effect of City Image → Attitude → Intention to Travel was 0.078 (95% CI [0.034, 0.149]) thus supporting H16. That of City Image → Subjective Norms → Intention to Travel was 0.063 (95% CI [0.006, 0.137]), supporting H17, and that of City Image → Perceived Behavioral Control → Intention to Travel was 0.071 (95% CI [–0.003, 0.147]), supporting H18. The CIs of the first two paths did not include zero, which indicates significant mediation effects. However, the CI of the City Image → Perceived Behavioral Control → Intention to Travel path included zero, suggesting no significant mediation effect for that path. The direct effect was 0.185 (95% CI [0.015, 0.363]), and the total effect was 0.396 (95% CI [0.273, 0.528]), indicating that the city image not only directly affected travel intention but also indirectly influenced travel intention through attitude, subjective norms, and perceived behavioral control.
Discussion
This study integrated TPB, ELM, and city image variables to explore how tourists’ internal perceptions, the objective factors related to short-form social media videos (i.e., argument quality, customer reviews, network externality, and source credibility in ELM), and the target city’s image affect tourists’ travel intentions.
Our findings revealed that the TPB variables positively influenced tourist travel intention, which is consistent with previous studies on tourism behavior such as those conducted in Isfahan (Jalilvand et al., 2012) and Thailand (Cheunkamon et al., 2020). Here, these three independent variables influenced tourists’ intentions to travel to Zibo, Shandong Province, and China. Attitude toward the destination emerged as the most influential factor, which is consistent with Park et al.’s (2017) findings. This suggests that for cities such as Zibo, which have gained popularity through short-form social media videos, promotional content that is engaging, surprising, and novel can effectively alter tourists’ attitudes and travel intentions. Notably, perceived behavioral control had a relatively minor influence on travel intention. The perceived behavioral control variable was measured using questionnaire items developed from three dimensions: economic factors, time, and convenience (Chung and Han, 2017). This result may be attributed to the increased convenience and accessibility of travel for Chinese people, which is driven by diminished economic constraints amid China’s growing economic strength.
Regarding the ELM variables, the results showed that argument quality in the central route of persuasion positively influenced attitude, which is consistent with Camilleri’s (2018) results. Customer reviews, source credibility, and network externalities in the peripheral route positively influenced attitudes, which supports the findings of Chung and Han (2017) and Mero (2018). Network externalities had the most significant influence, which is consistent with previous findings. Tourists with high involvement tended to use detailed information in the central route for information processing, whereas less-involved tourists tended to rely on star ratings, customer reviews, and view counts in the peripheral route. Potential tourists to Zibo exhibited a low degree of involvement, as they were mainly attracted by superficial elements offered through brief video content shared on digital media, and followed trends mindlessly. This was reflected in the pattern in which the majority visited Zibo primarily to experience its barbecue culture, which indicates the lack of a deeper exploration as tourists.
In addition, in the research context, the central and peripheral routes influenced each other. Argument quality in the central route positively affected source credibility and customer reviews in the peripheral route. Customer reviews positively influenced source credibility, which supports the findings of Li et al. (2023). Network externalities in the peripheral route positively impacted subjective norms in the TPB, which is consistent with Chung and Han’s (2017) findings. The size of a short-form video community can have a substantial social influence, as a larger user base boosts information abundance and norm activity. The results address the first research question, showing that the impact of short videos on tourism intention is driven by both deep and superficial information, with superficial cues having a stronger effect—highlighting the greater importance of the social attributes of short video platforms.
Furthermore, the city image positively influenced the core TPB constructs. However, the city image had a weak direct influence on travel intention, which is consistent with Park et al.’s (2017) findings. The city image is communicated to the public through social media and word of mouth, offering tourists a comprehensive view of the destination including its attractions, transportation, and accommodations. This information helps tourists plan and assess the feasibility of their travel. Attitude and subjective norms significantly mediated the influence of the city image on travel intention, with attitude having the strongest effect (0.078). However, perceived behavioral control did not show any significant mediation effect, whereas the city image had a significant direct effect. These results indicate that a positive city image is more likely to evoke tourists’ affection and interest, which may lead to the formation of a favorable travel attitude. The findings further validate the studies by Park et al. (2017), Zhang et al. (2021), and Nie et al. (2020), which show that the positive image of a city fosters favorable attitudes by generating interest and emotional connection. Both the cognitive and affective components of the city image shape tourist attitudes (Baloglu and McCleary, 1999). The strong mediating role of attitude supports the link between affect and overall image (Stern and Krakover, 1993), whereas the weak mediating effect of perceived behavioral control suggests that tourism decisions are often emotion-driven, with practical constraints playing a lesser role (Han and Hyun, 2017). The results support the second and third research questions: short videos shape urban image via deep processing, while urban image influences behavior indirectly through psychological mechanisms, explaining the gap between online popularity and actual visitation in some cities.
Implications and limitations
Theoretical implications
This study has theoretical implications on three aspects. First, it enriches the literature on the ELM. Previous research on the ELM has primarily examined the relationship between the central and peripheral routes. However, the role of variables in the persuasion process is not fixed and often depends on the processing situation (Petty et al., 1986). For the first time, this study demonstrates the interplay between the central and peripheral paths within the ELM, specifically in the context of how short-form social media videos influence tourists’ city travel intentions.
Second, this study extends the literature by integrating TPB, ELM, and city image variables. Previous research on the integration of ELM and TPB has predominantly focused on the relationship between ELM variables and attitudes in the TPB (Shahab et al., 2021). This study explored the relationship between ELM variables and subjective norms and investigated how TPB variables mediate the process through which the city image influences travel intentions.
Third, this study enriches the literature on short-form social media videos and travel intention. While previous research has discussed the internal factors of short-form social media videos affecting tourist travel intention, external factors such as the platform’s user base and comments, which facilitate the transformation of network users into tourists, have been largely overlooked. This study addressed this gap by examining the role of a network’s external environment in influencing tourists’ identity transformations.
Lastly, this study contributes to the city image literature. Previous quantitative research on the city image has primarily focused on urban events (Li et al., 2021), smart tourism applications (Tavitiyaman et al., 2021), and medical tourism (Cham et al., 2021). Studies quantitatively examining the impact of short-form social media videos on the city image and tourism intention have remained limited. Moreover, many existing studies are based on data from a single short video platform; for example, Shan (2020) used data from Tik Tok, whereas Song et al. (2023) focused on YouTube. Considering that different platforms attract different user demographics, these findings may vary. This study collected data from seven platforms—Weibo, Zhihu, Baidu Tieba, Xiaohongshu, WeChat, Tik Tok, and QQ—and thereby enhanced the representativeness of the sample compared with previous research.
Practical implications
This study provides strategic insights tailored for tourism marketing agencies and content creators, particularly travel bloggers who leverage short-form video content across social media platforms.
First, this study clearly demonstrates the significance of argument quality. High-quality short-form social media videos are accurate, contextually relevant, timely, and professionally presented. Departments promoting city tourism should encourage social media content creators to produce such high-quality videos. Content success could be measured by the number of likes, comments, and shares received, which together indicate content quality. Moreover, incentives should be established to reward high-quality videos. Travel bloggers on short video platforms should create more immersive experiences to boost viewer engagement and enhance sensory experiences. In fragmented digital spaces, producing immersive short-form videos is crucial to expand outreach and influence tourists’ travel intentions.
Second, this study confirms the critical role of customer reviews. Departments promoting city tourism and travel bloggers should foster interactions with travelers. A higher volume of comments on short-form video platforms generates more comprehensive destination information, facilitates wider dissemination of such information, and increases the likelihood of attracting visitors. Tourism boards and online personalities must use varied tactics prompting experience-sharing by travelers. One approach may involve incentivizing travelers to provide detailed reviews. These online evaluations, especially those focused on functionality and practicality, can help shape more favorable attitudes among potential tourists and enhance their recognition of participatory value.
Third, this study validates the importance of network externalities. The size of the social media user base plays both informational and normative roles. Departments promoting city tourism and short-form video influencers should prioritize platforms with large user bases, high engagement, and active daily and monthly users for campaigns. Posts should be scheduled during peak activity times, such as national holidays, or by purchasing traffic tools. Videos should also be tailored to the platform’s user demographics such as age, sex, location, education, income, and interests.
Finally, this study demonstrated the significance of source credibility. Departments promoting city tourism could enhance credibility by obtaining enterprise or government verification on platforms, and collaborating with domain experts and micro-influencers. Influencers can build credibility by verifying their identity through personal profiles and photos and applying it for user verification once they reach a certain follower threshold.
Limitations and future research
Although this study provides valuable insights, its limitations warrant exploration in future studies.
First, the study focused solely on short-form video content related to the city of Zibo, Shandong Province, China. This limits the generalizability of the findings to other urban contexts worldwide. Therefore, future studies should broaden their geographical scope. A study involving multiple cities and a larger sample size may provide conclusions that are more widely applicable.
Second, the research methodology relied primarily on questionnaires and data analyzes. Future studies should combine experiments and questionnaires to enhance their effectiveness.
Furthermore, collecting data through social media platforms may bias the sample toward younger, tech-savvy individuals, potentially overlooking older or less tech-oriented tourists. This limitation may have affected the generalizability of the findings. Future research should consider more diverse demographic samples to enhance representativeness.
Finally, this study omitted the potential effects of cross-cultural variation and travel history on tourists’ choices and actions, factors noted by other researchers. Future studies could develop measurement tools that are more comprehensive and precise by testing the scale effectiveness and introducing additional variables. This would allow for a deeper investigation into the interaction between short-form videos and city tourism, which would ultimately contribute to the growth of the sector.
Conclusion
To examine how short social media clips influence travel interest in urban destinations, this research created a framework integrating TPB, ELM, and city image factors. From the perspective of behavioral intention, all TPB variables positively influenced travel intentions. In terms of information processing, both in-depth and surface-level information within short-form social media videos could persuade users to alter their identity, ultimately affecting their travel intentions. From a city image perspective, attitudes and subjective norms, as defined by the TPB, mediated the relationship between the city image and travel intentions. The city image not only influenced travel intention through the mediating variables but also had a significant direct effect. Therefore, departments promoting city tourism and short-form video influencers should focus on creating high-quality videos and encouraging travelers to engage in discussions on travel-related short-form videos. They should target platforms with large user bases when applying for user and government enterprise certifications to enhance travel intentions.
Data availability
The datasets used and/or analyzed in the current study are available from the corresponding author upon reasonable request.
References
Ajzen I (1991) The theory of planned behavior. Organ Behav Hum Decis Processes 179–211
Alenezi AR, Abdul Karim AM, Veloo A (2010) An empirical investigation into the role of enjoyment, computer anxiety, computer self-efficacy and internet experience in influencing the students’ intention to use e-learning: A case study from Saudi Arabian governmental universities. Turkish Online J Educ Technol 9(4):22–34
Alfons A, Ateş NY, Groenen PJ (2022) A robust bootstrap test for mediation analysis. Organ Res Methods 25(3):591–617
Alsheikh DH, Abd Aziz N, Alsheikh LH (2021) The impact of electronic word of mouth on tourists visit intention to Saudi Arabia: Argument quality and source credibility as mediators. Afr J Hosp Tour Leis 10(4):1152–1168
Andrews LW, Gutkin TB (1994) Influencing attitudes regarding special class placement using a psychoeducational report: An investigation of the elaboration likelihood model. J Sch Psychol 32(4):321–337
Ayeh JK, Au N, Law R (2013) “Do we believe in TripAdvisor?” Examining credibility perceptions and on Lue travelers’ attitude toward using user-generated content. J Travel Res 52(4):437–452
Bagozzi RP, Yi Y (1988) On the evaluation of structural equation models. JAMS 16:74–94
Baker RK, White KM (2010) Predicting adolescents’ use of social networking sites from an extended theory of planned behaviour perspective. Comput Hum Behav 26(6):1591–1597
Bakti S, Marpaung D (2024) Short video marketing: Strategies for Increasing Tourism in Indonesia. Relig Educ Soc Laa Roiba J 6(3):2506–2515
Baloglu S, McCleary KW (1999) A model of destination image formation. Ann Tour Res 26(4):868–897
Bao Z, Wang D (2021) Examining consumer participation on brand microblogs in China: perspectives from elaboration likelihood model, commitment–trust theory and social presence. J Res Interact Mark 15(1):10–29
Beerli A, Martin JD (2004) Factors influencing destination image. Ann Tour Res 31(3):657–681
Bhattacherjee A, Sanford C (2006) Influence Processes for Information Technology Acceptance: An Elaboration Likelihood Model. MIS Quarterly 30(4):805–825
Brânzei S, Michalak T, Rahwan T, Larson K, Jennings NR (2013) Matchings with externalities and attitudes. In: Proc. 12th International Conference on Autonomous Agents and Multiagent Systems (AAMAS 2013), Ito, Jonker, Gini, and Shehory (eds.), Saint Paul, Minnesota, USA
Camilleri, MA (2018) Travel marketing, tourism economics and the airline product: An introduction to theory and practice. Springer
Cao X, Qu Z, Liu Y, Hu J (2021) How the destination short video affects the customers’ attitude: The role of narrative transportation. J Retail Consum Serv 62:102672
Cham TH, Lim YM, Sia BC, Cheah JH, Ting H (2021) Medical tourism destination image and its relationship with the intention to revisit: A study of Chinese medical tourists in Malaysia. J China Tour Res 17(2):163–191
Chen H, Ma D, Sharma B (2024) Short video marketing strategy: evidence from successful entrepreneurs on TikTok. J Res Mark Entrep 26(2):257–278
Cheng J, Sun J, Yao K, Xu M, Cao Y (2022) A variable selection method based on mutual information and variance inflation factor. Spectrochim Acta Part A Mol Biomol Spectrosc 268:120652
Cheunkamon E, Jomnonkwao S, Ratanavaraha V (2020) Determinant factors influencing Thai tourists’ intentions to use social media for travel planning. Sustainability 12(18):7252
Chevalier JA, Mayzlin D (2006) The effect of word of mouth on sales: Online book reviews. J Mark Res 43(3):345–354
Chou YC, Chuang HHC, Liang TP (2022) Elaboration likelihood model, endogenous quality indicators, and online review helpfulness. Decis Support Syst 153:113683
Chung N, Han H (2017) The relationship among tourists’ persuasion, attachment and behavioral changes in social media. Technol Forecast Soc Change 123:370–380
Collins-Dodd C, Lindley T (2003) Store brands and retail differentiation: the influence of store image and store brand attitude on store own brand perceptions. J Retail Consum Serv 10(6):345–352
Daowd A, Hasan R, Eldabi T, Rafi-ul-Shan PM, Cao D, Kasemsarn N (2021) Factors affecting eWOM credibility, information adoption and purchase intention on Generation Y: a case from Thailand. J Enterp Inf Manag 34(3):838–859
Dinnie K (2011) Introduction to the theory of city branding. In: City branding: theory and cases. London: Palgrave Macmillan UK, p 3–7
Doosti S, Jalilvand MR, Asadi A, Khazaei Pool J, Mehrani Adl P (2016) Analyzing the influence of electronic word of mouth on visit intention: the mediating role of tourists’ attitude and city image. Int J Tour Cities 2(2):137–148
Dou G, Lin X, Xu X (2018) Value-added service investment strategy of a two-sided platform with the negative intra-group network externality. Kybernetes 47(5):937–956
Fakeye PC, Crompton JL (1991) Image differences between prospective, first-time, and repeat visitors to the Lower Rio Grande Valley. J travel Res 30(2):10–16
Filieri R, McLeay F (2014) E-WOM and accommodation: An analysis of the factors that influence travelers’ adoption of information from online reviews. J travel Res 53(1):44–57
Fornell C, Larcker DF (1981) Evaluating structural equation models with unobservable variables and measurement error. J Mark Res 18(1):39–50
Gan J, Shi S, Filieri R, Leung WK (2023) Short video marketing and travel intentions: The interplay between visual perspective, visual content, and narration appeal. Tour Manag 99:104795
Gartner WC (1994) Image formation process. J travel Tour Mark 2(2-3):191–216
González-Rodríguez MR, Díaz-Fernández MC, Bilgihan A, Okumus F, Shi F (2022) The impact of eWOM source credibility on destination visit intention and online involvement: a case of Chinese tourists. J Hosp Tour Technol 13(5):855–874
Gretzel U, Yoo KH (2008) Use and impact of online travel reviews. In Information and communication technologies in tourism 2008. Springer, Vienna, p 35–46
Guo X, Pesonen JA (2022) The role of online travel reviews in evolving tourists’ perceived destination image. Scand J Hosp Tour 22(4-5):372–392
Han H, Hyun SS (2017) Impact of hotel-restaurant image and quality of physical-environment, service, and food on satisfaction and intention. Int J Hosp Manag 63:82–92
Hayduk LA (1987) Structural equation modeling with LISREL: Essentials and advances. Jhu Press, pp 55–80
Hsu CH, Huang S (2012) An extension of the theory of planned behavior model for tourists. J Hosp Tour Res 36(3):390–417
Hu L-t, Bentler PM (1998) Fit indices in covariance structure modeling: Sensitivity to underparameterized model misspecification. Psychol Methods 3(4):424–453
Hu M, Dong N, Hu F (2024) Tourism demand forecasting using short video information. Ann Tour Res 109:103838
Hu XS, Yang Y (2020) Determinants of consumers’ choices in hotel online searches: A comparison of consideration and booking stages. Int J Hosp Manag 86:102370
Ing GP, Ming T (2018) Antecedents of consumer attitude towards blogger recommendations and its impact on purchase intention. Asian J Bus Account 11(1):293–323
Jalilvand MR, Samiei N, Dini B, Manzari PY (2012) Examining the structural relationships of electronic word of mouth, destination image, tourist attitude toward destination and travel intention: An integrated approach. J Destin Mark Manag 1(1-2):134–143
Joo Y, Seok H, Nam Y (2020) The moderating effect of social media use on sustainable rural tourism: A theory of planned behavior model. Sustainability 12(10):4095
Kaplan MF (1989) Task, situational, and personal determinants of influence processes ingroup decision making. In: Lawler EJ (ed) Advances in group processes, vol 6. JAI Press, Greenwich, CT, pp 87–105
Katz ML, Shapiro C (1985) Network externalities, competition, and compatibility. Am Econ Rev 75(3):424–440
Kocyigit BF, Akaltun MS, Sahin AR (2020) YouTube as a source of information on COVID-19 and rheumatic disease link. Clin Rheumatol 39:2049–2054
Kusumawati A, Dewantara RY, Azizah DF, Supriono S (2024) Determining outcome factors of city branding post-COVID-19: roles of brand satisfaction, brand experience and perceived risk. J Tourism Futures 10(2):350–371
Li B, Li RYM, Wareewanich T (2021) Factors influencing large real estate companies’ competitiveness: a sustainable development perspective. Land 10(11):1239
Li H, Lien CH, Wang SW, Wang T, Dong W (2021) Event and city image: the effect on revisit intention. Tour Rev 76(1):212–228
Li X, Ma SD, Wu M (2023) What makes social media branding more effective in shaping pre-visit image: Information quality or source credibility? Tour Manag Perspect 46:101084
Liao SS, Lin CY, Xie XZ (2024) Effects of short-form video application users’ guanxi on intention to visit rural tourism destinations: the moderating role of tourism fatigue. J Vacat Mark 30(4):782–804
Lin KY, Lu HP (2011) Why people use social networking sites: An empirical study integrating network externalities and motivation theory. Comput Hum Behav 27(3):1152–1161
Liu J, Wang Y, Chang L (2023) How do short videos influence users’ tourism intention? A study of key factors. Front Psychol 13:1036570
Liu M, Li RYM, Deeprasert J (2024) Factors that affect individuals in using digital currency electronic payment In China: SEM and fsQCA approaches. Int Rev Econ Financ 95:103418
Liu Y, Shi H, Li Y, Amin A (2021) Factors influencing Chinese residents’ post-pandemic outbound travel intentions: an extended theory of planned behavior model based on the perception of COVID-19. Tour Rev 76(4):871–891
Lopes SDF (2011) Destination image: Origins, developments and implications. Pasos Rev de Turismo y Patrim Cultural 9(2):305–315
Luo Y, Wang G, Li Y, Ye Q (2021) Examining protection motivation and network externality perspective regarding the continued intention to use m-health apps. Int J Environ Res Public Health 18(11):5684
Lynch K (1964) The image of the city. MIT press
Lyu Y (2024) Research on the construction and dissemination pathway of city image in short video social field. Lect Notes Educ Psychol Public Media 70:190–194
MacInnis DJ, Jaworski BJ (1989) Information processing from advertisements: Toward an integrative framework. J Mark 53(4):1–23
McAllister DJ (1995) Affect-and cognition-based trust as foundations for interpersonal cooperation in organizations. Acad Manag J 38(1):24–59
Meng B, Choi K (2019) Tourists’ intention to use location-based services (LBS) Converging the theory of planned behavior (TPB) and the elaboration likelihood model (ELM). Int J Contemp Hosp Manag 31(8):3097–3115
Mero J (2018) The effects of two-way communication and chat service usage on consumer attitudes in the e-commerce retailing sector. Electron Mark 28:205–217
Moutinho L (1987) Consumer behaviour in tourism. Eur J Mark 21(10):5–44
Muda M, Hamzah MI (2021) Should I suggest this YouTube clip? The impact of UGC source credibility on eWOM and purchase intention. J Res Interact Mark 15(3):441–459
Munar AM (2012) Social media strategies and destination management. Scand J Hosp Tour 12(2):101–120
Munnukka J, Uusitalo O, Toivonen H (2016) Credibility of a peer endorser and advertising effectiveness. J Consum Mark 33(3):182–192
Nachtigall C, Kroehne U, Funke F, Steyer R (2003) Pros and cons of structural equation modeling. Methods Psychol Res Online 8(2):1–22
Nie J, Zheng C, Zeng P, Zhou B, Lei L, Wang P (2020) Using the theory of planned behavior and the role of social image to understand mobile English learning check-in behavior. Comput Educ 156:103942
Papadimitriou D, Kaplanidou K, Apostolopoulou A (2018) Destination image components and word-of-mouth intentions in urban tourism: A multigroup approach. J Hosp Tour Res 42(4):503–527
Park SH, Hsieh CM, Lee CK (2017) Examining Chinese college students’ intention to travel to Japan using the extended theory of planned behavior: Testing destination image and the mediating role of travel constraints. J Travel Tour Mark 34(1):113–131
Petty RE, Briñol P (2011) The elaboration likelihood model. Handb Theor Soc Psychol 1:224–245
Petty RE, Cacioppo JT, Petty RE, Cacioppo JT (1986) Message elaboration versus peripheral cues. Communication and persuasion: Central and peripheral routes to attitude change. 141–172
Pillai SG, Kim WG, Haldorai K, Kim HS (2022) Online food delivery services and consumers’ purchase intention: Integration of theory of planned behavior, theory of perceived risk, and the elaboration likelihood model. Int J Hosp Manag 105:103275
Powell J (2009) 33 Million people in the room: How to create, influence, and run a successful business with social networking. Que Publishing
Putri YA, Wahab Z, Shihab MS, Hanafi A (2018) The effect of service quality and brand trust on loyalty through customer satisfaction in transportation service Go-jek (go-ride) in Palembang City. J Manaj Motivasi 14(1):24
Quintal VA, Lee JA, Soutar GN (2010) Risk, uncertainty and the theory of planned behavior: A tourism example. Tour Manag 31(6):797–805
Sari DMM, Wardhani AK (2020) Critical thinking as learning and innovation skill in the 21st century. J Engl Lang Pedagog 3(2):27–34
Scott SG, Bruce RA (1994) Determinants of innovative behavior: A path model of individual innovation in the workplace. Acad Manag J 37(3):580–607
Shahab MH, Ghazali E, Mohtar M (2021) The role of elaboration likelihood model in consumer behaviour research and its extension to new technologies: A review and future research agenda. Int J Consum Stud 45(4):664–689
Shan C (2020) The construction of city image in short video: A case study of Xi’an in the short video of Douyin. In: 2020 5th international conference on humanities science and society development (ICHSSD 2020). Atlantis Press, pp 111–114
Shareef MA, Kapoor KK, Mukerji B, Dwivedi R, Dwivedi YK (2020) Group behavior in social media: Antecedents of initial trust formation. Comput Hum Behav 105:106225
Smith D, Menon S, Sivakumar K (2005) Online peer and editorial recommendations, trust, and choice in virtual markets. J Interact Mark 19(3):15–37
Song L, Li RYM, Wareewanich T (2023) The cultivation effect of architectural heritage youtube videos on perceived destination image. Buildings 13(2):508
Song X (2025) A study on the dual effects of regional image construction in Chinese short videos: A case study of tourism enthusiasm in Northeast China. In: global dialogue on media dynamics, trends and perspectives on public relations and communication. CRC Press, pp 364–370
Stern E, Krakover S (1993) The formation of a composite urban image. Geogr Anal 25(2):130–146
Suki A, Putit L, Yusof J, Khan R (2014) Assessing medical tourists’ destination choice behavior: A conceptual perspective. In Radzi S, Bakhtiar M, Mohi Z, Zahari M, Sumarjan N, Chik C, Anuar F (eds) Theory and practice in hospitality and tourism research. Boca Raton, FL: CRC Press, pp 519–524
Sussman SW, Siegal WS (2003) Informational influence in organizations: An integrated approach to knowledge adoption. Inf Syst Res 14(1):47–65
Tang D, Li Q, Zhu T, Huang Y (2024) Young consumers’ behavioral intention to participate in heritage districts based on extended theory of planned behavior: A case study in Shanghai, China. J Urban Plan Dev 150(4):05024030
Tavitiyaman P, Qu H, Tsang WSL, Lam CWR (2021) The influence of smart tourism applications on perceived destination image and behavioral intention: The moderating role of information search behavior. J Hosp Tour Manag 46:476–487
Tellis GJ, MacInnis DJ, Tirunillai S, Zhang Y (2019) What drives virality (sharing) of online digital content? The critical role of information, emotion, and brand prominence. J Mark 83(4):1–20
Um S, Crompton JL (1999) The roles of image and perceived constraints at different stages in the tourist’s destination decision process. In: Consumer behavior in travel and tourism. Haworth Press, pp 81–102
VG G, Park E, Lee CK (2021) Testing the influence of destination source credibility, destination image, and destination fascination on the decision‐making process: Case of the Cayman Islands. Int J Tour Res 23(4):569–580
Wang X, Chao F, Yu G, Zhang K (2022) Factors influencing fake news rebuttal acceptance during the COVID-19 pandemic and the moderating effect of cognitive ability. Comput Hum Behav 130:107174
Wathen CN, Burkell J (2002) Believe it or not: Factors influencing credibility on the Web. J Am Soc Inf Sci Technol 53(2):134–144
Westland JC (2010) Lower bounds on sample size in structural equation modeling. Electron Commer Res Appl 9(6):476–487
Wilson TD, Lisle DJ, Schooler JW, Hodges SD, Klaaren KJ, LaFleur SJ (1993) Introspecting about reasons can reduce post-choice satisfaction. Personal Soc Psychol Bull 19(3):331–339
Wu G, Ding X (2023) Which type of tourism short video content inspires potential tourists to travel. Front Psychol 14:1086516
Wu Q, Li MQ, Wang JH (2024) Behavioral intentions in metaverse tourism: An extended technology acceptance model with flow theory. Information 15(10):632
Xie HJ, Miao L, Kuo PJ, Lee BY (2011) Consumers’ responses to ambivalent online hotel reviews: The role of perceived source credibility and pre-decisional disposition. Int J Hosp Manag 30(1):178–183
Yin J, Qu X, Ni Y (2024) The marketing of destination distinctiveness: The power of tourism short videos with enjoyability and authenticity. Curr Issues Tour 27(14):2217–2229
Yoo KH, Gretzel U (2011) Influence of personality on travel-related consumer-generated media creation. Comput Hum Behav 27(2):609–621
Zeng L, Li RYM, Zeng H, Song L (2024) Perception of sponge city for achieving circularity goal and hedge against climate change: a study on Weibo. Int J Clim Change Strateg Manag 16(3):362–384
Zhang F (2024) Constructing and disseminating urban cultural tourism media image through short videos. Trans Soc Sci Educ Human Res 6:33–37
Zhang X, Gu Z (2023) Presenting and constructing: a study on the communication path of Anhui Province’s city image short video. Am J Netw Commun 12(1):1–5
Zhang Y, Kim E, Xing Z (2021) Image congruence between sports event and host city and its impact on attitude and behavior intention. Int J Sports Mark Spons 22(1):67–86
Zhao X, Wang L, Guo X, Law R (2015) The influence of online reviews to online hotel bookingintentions. Int J Contemp Hosp Manag 27(6):1343–1364
Zhou M, Lei L, Wang J, Fan W, Wang AG (2015) Social media adoption and corporate disclosure. J Inf Syst 29(2):23–50
Zhu C, Fong LHN, Li X, Buhalis D, Chen H (2024) Short video marketing in tourism: Telepresence, celebrity attachment, and travel intention. Int J Tour Res 26(1):e2599
Author information
Authors and Affiliations
Contributions
Conceptualization, K.L. and L.R.; methodology, K.L.; formal analysis, K.L.; investigation, K.L.; data curation, K.L.; writing—original draft preparation, K.L.; writing—review and editing, K.L. and L.R.; visualization, K.L.; supervision, K.L. and L.R.; and project administration, K.L. and L.R. All authors have read and agreed to the published version of the manuscript.
Corresponding author
Ethics declarations
Competing interests
The authors declare no competing interests.
Ethical approval
Our study strictly adhered to ethical standards in accordance with the Declaration of Helsinki. The research conducted in March 2024, and ethical approval was obtained before the study from the Jiangnan University Medical Ethics Committee in January 2024 (N0: JNU202401RB065). Data collection was conducted online using anonymous, non-interactive, and non-intrusive technologies to ensure that no personal information or commercial interests could be identified from the collected data. All procedures were carried out with respect to participant rights, dignity, and privacy. All personal data collected during the project adhered to relevant legal and regulatory guidelines.
Informed consent
In accordance with the Declaration of Helsinki, informed consent was obtained from the respondents prior to their participation in the questionnaire survey conducted from May to September 2024. The period for participants to sign the informed consent form is from March to September 2024. Participants were informed of the purpose of the study, confidentiality and anonymity of the information, voluntary nature of their participation, and their right to withdraw from the study at any time. Informed consent was obtained from the legal guardians of a few participants. All respondents agreed to participate in the study and the processing of their data.
Additional information
Publisher’s note Springer Nature remains neutral with regard to jurisdictional claims in published maps and institutional affiliations.
Supplementary information
Rights and permissions
Open Access This article is licensed under a Creative Commons Attribution-NonCommercial-NoDerivatives 4.0 International License, which permits any non-commercial use, sharing, distribution and reproduction in any medium or format, as long as you give appropriate credit to the original author(s) and the source, provide a link to the Creative Commons licence, and indicate if you modified the licensed material. You do not have permission under this licence to share adapted material derived from this article or parts of it. The images or other third party material in this article are included in the article’s Creative Commons licence, unless indicated otherwise in a credit line to the material. If material is not included in the article’s Creative Commons licence and your intended use is not permitted by statutory regulation or exceeds the permitted use, you will need to obtain permission directly from the copyright holder. To view a copy of this licence, visit http://creativecommons.org/licenses/by-nc-nd/4.0/.
About this article
Cite this article
Li, K., Rui, L. The impact of short-form videos on tourist travel intention toward cities: an integrated theory of planned behavior and elaboration likelihood model approach. Humanit Soc Sci Commun 12, 1997 (2025). https://doi.org/10.1057/s41599-025-06300-x
Received:
Accepted:
Published:
Version of record:
DOI: https://doi.org/10.1057/s41599-025-06300-x





