Abstract
As an emerging profession, social work faces challenges in professional development with the rapid growth of Chinese society. Based on in-depth interviews with 13 social work interns and 10 supervisors, this study employed an innovative DEMATEL-ISM model to construct a selection–adaptation–identification supervision mechanism model. The findings showed that supervisory support significantly affected interns’ professional competence and career development. Providing diverse job roles and independent practice opportunities enhanced interns’ adaptability and professional skills. Moreover, effective supervision and systematic support can help mitigate social workers’ burnout and boost their professional levels and career identities. This study also proposed establishing a diverse internship network, building a comprehensive adaptation-support ecosystem, and strengthening professional identity and continuous development, thereby offering a theoretical basis and practical guidance for improving China’s social work internship and supervision mechanisms.
Similar content being viewed by others
Introduction
Social work internships and supervision are vital for cultivating professional social workers. However, with rapid changes in the social environment, existing internship and supervision mechanisms have been facing numerous challenges, such as insufficient internship opportunities and inadequate supervision support. These problems affect not only the career development and mental health of interns but also impair the quality of social services (Ingram 2013). For instance, a shortage of internship opportunities and insufficient supervision support (Carpenter et al., 2012) affected the career development and mental health of interns and had a negative effect on the quality of social services.
In China, the professionalisation of social work developed later, but with the support of the government and various sectors, the education and internship systems have gradually improved. However, some problems still persist, such as insufficient internship opportunities and inadequate supervision mechanisms (Kadushin and Harkness, 2014). The Medium and Long-Term Plan for Building the Professional Social Work Talent Team (2011–2020) outlines the goals of enhancing social workers’ professional capabilities and career development (Ministry of Civil Affairs, 2012); however, several challenges have been encountered during its implementation (Ji, 2010; Xiang, 2000).
Current state of social work internships: importance and challenges
Social work internships provide students with valuable practical experience, which helps them apply theoretical knowledge to real-world situations (Noble and Irwin, 2009). However, several issues exist during internships, such as limited opportunities, a disconnect between internship content and theoretical knowledge (Kadushin and Harkness, 2014), and a lack of guidance and support, all of which affect learning outcomes (Phillipson, 2002). Interns often face temporal and spatial challenges that hinder the formation of professional habits and enhancement of internship effectiveness in mainland China (Cheng and Xiao, 2024; Liao and Zhang, 2019; Shi, 2006). Additionally, interns experience workloads and emotional stress, which negatively affect their learning outcomes and career development (Beddoe, 2010; Ingram, 2013). Research conducted in Turkey indicates that social workers often feel under-resourced and highly pressurised when handling complex cases (Karaman et al., 2023).
Recent studies have highlighted the importance of internship opportunities and job selection in enhancing interns’ professional identity and career development. For instance, Kadushin and Harkness (2014) found that limited internship opportunities often led to a mismatch between interns’ skills and job requirements, thereby exacerbating the challenges faced by social work professionals. Additionally, Ding et al. (2024) emphasised the need for diverse internship roles to enhance interns’ adaptability and professional identity. Therefore, providing more internship opportunities and diverse positions is crucial in the early development stages of the social work profession in China.
Social work supervision: a key to ensuring interns’ growth
Supervision encompasses administrative, educational, and supportive functions (Tsui, 2004). First, social work supervisors act as educators responsible for helping interns learn professional ethics, enrich their knowledge, hone practical skills, and enhance their self-awareness (An, 2010; Liu and Shen, 2006). Supervisors play a crucial role in knowledge transmission and professional skill enhancement (Kadushin and Harkness, 2014). Second, supervisors coordinate the relationship between interns and institutions and perform administrative functions to ensure that work efficiency aligns with institutional expectations (Ji, 2010; Liu and Shen, 2006). From the perspective of empowerment, social work supervision can enhance interns’ professional capabilities by increasing their autonomy and decision-making skills (Yan, 2013). Finally, supervisors should provide emotional support to inexperienced interns to boost their confidence and help them overcome the stress and setbacks they encounter during their internships (Liu and Shen, 2006; Zhong et al., 2010). Noble and Irwin (2009) argued that supervision helps interns improve their professional skills and cope with work-related emotions and stress. Ingram (2013) emphasised the central role of emotional support in social work supervision, stating that it can enhance interns’ psychological resilience and professional identity.
Burnout and turnover intention are common issues experienced by social workers, with role stress, job autonomy, and social support having significant effects (Collins, 2007; Karaman et al. 2023). Effective supervision can alleviate burnout and reduce turnover intention by providing emotional support and guidance (Newcomb, 2022; Rose and Palattiyil, 2020). To improve internship outcomes, Zhang (2012) proposed an integrated cooperation model that combines internship bases and supervision systems to provide students with more comprehensive and practical internship experiences. Zhu (2000) emphasised the need to balance ideals and reality in internship education to meet students’ learning needs better. However, recent studies have identified gaps in current supervision mechanisms, particularly in providing adequate emotional support and addressing the diverse needs of interns. For example, Mathews and Young (2021) found that many interns felt unsupported and experienced high levels of stress because of insufficient supervisory guidance.
Additionally, social work supervision underscores the importance of cross-cultural communication, suggesting that supervisors must understand and respect the needs of interns from diverse cultural backgrounds (O’Donoghue, 2021). In China, social work supervision must continuously adapt to different social and cultural contexts during the localisation process (An and Szto, 2019; Liao and Zhang, 2019) to support interns’ growth and development (Tong and Shi, 2018). The role of supervision in professional development extends beyond technical guidance and includes cultural adaptation and emotional support (Cojocaru, 2010).
Professionalisation of social work: advancements and challenges
The professionalisation of social work involves establishing professional standards, developing a professional identity, and engaging in ongoing professional development. Kadushin and Harkness (2014) noted that professionalisation is the foundation of social work development. Through professionalisation, social workers gain social recognition and respect. Recent studies have highlighted the effects of professional burnout and high turnover rates on social work service quality. For instance, Gillingham (2020) found that a significant proportion of social workers leave the profession owing to inadequate training and support, which leads to a cycle of burnout and reduced service quality.
Burnout and high turnover are significant issues in the professionalisation process. Ingram (2013) believed that emotional support provided by supervision can enhance interns’ psychological resilience and professional identity. Supervisors must provide interns with comprehensive emotional, technical, and administrative support (Liu and Shen, 2006; Lu et al., 2017; Xu, 2000). Supportive supervision helps alleviate burnout and reduces turnover intention (Newcomb, 2022; Rose and Palattiyil, 2020). Healy, Meagher, and Cullin (2009) stressed the importance of education and training quality in the professionalisation process to enhance social workers’ professional competence and identity.
Hugman (2009) emphasised that the professionalisation process must consider social work practices across different cultural and social contexts to ensure inclusivity and diversity. In China, advancing the professionalisation of social work requires continuous efforts in system building, talent cultivation, and social awareness (Li, 2008). Professionalisation and specialisation are essential for improving the quality of social work services (Xu, 2000). However, social workers’ professional identity is influenced by various factors, including professional training, work environment, and social support (Li, 2018). Currently, the professional status of social workers in China is characterised by several issues, such as low compensation and unclear career development paths (Zhong et al., 2010). Shi (2006) proposed that the professionalisation of social work requires institutional guarantees and support, whereas Wang (2023) emphasised the need for an integrated training system that combines teaching content, methods, and resources.
Current study
Social work internships, supervision, and professionalisation are key components of social workers’ professional development. However, several issues related to the current mechanisms of internships and supervision require further optimisation. Existing research mainly focuses on the current state and challenges of internships and supervision but lacks systematic studies on optimisation mechanisms. Several studies have focused on the individual-level issues of internships and supervision, neglecting the effects of organisational and institutional factors.
Based on the career development theory, this study innovatively employed the decision-making trial and evaluation laboratory and interpretive structural modelling (DEMATEL-ISM) model to explore the supervision mechanism of social work internships in the context of Chinese social work education. This provides a systematic understanding of the internship supervision mechanism and offers practical and feasible suggestions for enhancing the professionalism of social work in China. Unlike existing studies that mainly focus on the current situation and challenges of internships and supervision, this study delved into the optimisation mechanism of internships and supervision by revealing existing problems in supervision models and proposing improvement strategies. Therefore, the following hypotheses were proposed:
H1: Increasing internship opportunities and providing diverse job choices significantly enhance interns’ professional competence and career adaptability.
H2: The intensity and quality of supervision support significantly affect the professional competence and career identity of interns.
H3: Effective supervision and systematic support alleviate professional burnout among social workers and enhance their professionalisation and professional identity.
Research methods
This study employed a mixed-methods approach and conducted in-depth interviews with social work interns from Hechi University and their respective supervisors at affiliated internship institutions. Using purposive sampling, we selected 13 social work undergraduate interns from the 2021–2024 cohort at Hechi University and 10 direct supervisors from their internship institutions. Each participant engaged in an online interview approximately 45 min in length. Table 1 presents the respondents’ basic information.
The interview questions were designed to be structured and open-ended, covering key areas such as current experiences with social work internships, supervision, employment status, and internship settings; the roles and functions of supervision and their influencing factors; and the effects of internships and supervision on individuals’ professional competence, professional identity, employment intentions, and career confidence. This study adhered to the principles of respect, beneficence, non-maleficence, and justice and ensured the respondents’ confidentiality and privacy throughout the process.
To minimise researcher bias, this study utilised the DEMATEL and ISM, using the online statistical analysis software programme SPSSAU to construct a social work internship supervision mechanism model, referred to as the selection–adaptation–identification model. The ISM analysis results were used to demonstrate the hierarchical relationships among the model’s factors. By visualising these hierarchical relationships, we derived the selection–adaptation–identification model diagram.
Results
Axial coding
Based on interviews with the 23 respondents, the coding results are described below.
Open coding involves breaking down raw interview data, assigning concepts to different segments, and reassembling them in a new manner. The primary purpose of this process is to develop concepts and refine categories (Chen, 2000). In this study, text data from 23 participants were coded and labelled sentence-by-sentence. Based on this, the original data were conceptualised and categorised. Through repeated comparisons, integration, and summarisation, 19 subcategories were extracted (Table 2).
Axial coding involves further data analysis based on open coding. Its primary tasks are to identify the main categories and subcategories and discover and establish connections between them (Chen 2000). In this study, the 19 subcategories obtained from open coding were summarised, ultimately forming 7 main categories: expectations for successful internships, internship attitudes, internship settings, skill enhancement, career development, supervisory support, and supervision models (Table 2).
Model construction
The steps and results of constructing the selection–adaptation–identification model using the ISM analysis method with the online statistical analysis software programme SPSSAU were as follows.
Step 1: The respondents rated the mutual causal relationships between the main categories (where 1 indicated no influence and 10 indicated the strongest influence). The 23 respondents’ scores were then summarised to obtain Relation Matrix A (Table 3).
Step 2: Using the DEMATEL method, Relation Matrix A was normalised according to the maximum value, and Comprehensive Influence Matrix T was calculated (Table 4). Additionally, based on the comprehensive influence matrix, four index values were calculated: influence degree (D value), influenced degree (C value), centrality (D + C value), and cause degree (D–C value). Table 5 presents the results.
According to the DEMATEL calculated index values, first, in terms of overall influence, A3, A4, and A7 had relatively low comprehensive influence values on other factors, and A3, A6, and A7 received less comprehensive influence from other factors. By contrast, A4 and A5 were significantly influenced by other factors. Regarding importance, A5, A2, A1, and A4 were more significant, whereas A3, A6, and A7 were relatively less important. Moreover, A4, A5, and A2 were the outcome factors, whereas A1, A3, A7, and A6 were the causal factors.
Step 3: Using the ISM analysis, the hierarchical distribution relationships of each element were calculated. The hierarchy diagram of the main category factors was obtained through graphical processing (Fig. 1).
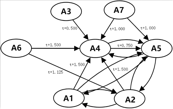
Notes: A1 represents ‘internship expectations’, A2 ‘internship attitude’, A3 ‘internship settings’, A4 ‘skill enhancement’, A5 ‘career development’, A6 ‘supervisory support’, and A7 ‘supervision model’.
Combining the mutual influence coefficients from Comprehensive Influence Matrix T, the hierarchy diagram of the main categories shows the following significant comprehensive influence relationships: A6 on A4 (t = 1.500); A6 on A2 (t = 1.125); A4 on A5 (t = 0.750); A1, A2, A3, and A7 on A4 (t = 0.500–1.500); and A7 on A5 (t = 1.000). Notably, bidirectional connections were observed between A4 and A5, A1 and A5, A2 and A5, and A1 and A1, indicating mutual relationships or loops and signifying a strong connectedness between these factors.
Step 4: After integrating and refining the subcategories with the main categories, the diagram of the selection–adaptation–identification model was obtained (Fig. 2).
Selection–adaptation–identification model.
In this model, the elements were defined as follows. (1) Supervisory support included providing interns with role model guidance, emotional support, and professional support. (2) Internship settings encompassed the provision of a sufficient internship duration, adequate supervisor allocation, and suitable job placements for interns. (3) The supervision model involved establishing effective communication mechanisms between supervisors and interns as well as dual support from internal mentors and external supervisors. (4) Internship expectations primarily focused on providing interns with opportunities for independent practice and personalised supervision. (5) Internship attitude referred to interns’ self-reflexivity, intrinsic motivation, and positivity. (6) Career development included professional identity and an inclination towards pursuing a future career in social work. (6) Professional competence included contextual transferability, knowledge applications, and practical operational skills.
Supervisory support influenced interns’ professional competencies, thereby promoting their career development. Additionally, supervisory support affected career development via internship attitudes and professional competence via internship attitudes.
Moreover, internship settings, supervision models, internship expectations, and internship attitudes directly influenced interns’ professional competence. Career development was unidirectionally influenced by the supervision model and affected by the bidirectional loops of professional competence, internship attitudes, and internship expectations. Notably, a bidirectional relationship existed between internship expectations and attitudes.
Discussion
Interplay between internship arrangements and career development
First, the scarcity of role-aligned internship opportunities undermines the balance between skill acquisition and practical application. This study identified insufficient access to internships aligned with academic training as a critical barrier to professional competency development, corroborating Kadushin and Harkness’s (2014) assertion that mismatched placements exacerbate skill gaps. As articulated by Participant C2, ‘Many positions did not align with my background, forcing me to compromise’. This scarcity impedes the foundational premise of H1, which posits that diversified roles enhance adaptability (Kadushin and Harkness, 2014). The DEMATEL-ISM analysis quantified this structural challenge: internship settings (A3) exhibited the highest causal influence (D–C = 1.00), suggesting that systemic reforms, such as university–agency partnerships, can strengthen capacity building. This aligns with Zhang’s (2012) integrated supervision model but extends it by emphasising policy-driven coordination, as underscored by Participant B6, ‘Collaboration between schools and institutions is crucial to unify theory and practice’. Deepening the integration of internship bases and supervision mechanisms could expand high-quality, role-matched opportunities and foster sustainable talent development in Chinese social work.
Second, while supervisory support alleviates internal stress, institutional support is essential for maximising its impact. Adapting to new roles and environments remains a key challenge for interns, which is consistent with Beddoe’s (2010) findings on workload and emotional strain during internships. Although emotional support buffers stress, its intermittent implementation—evidenced by Participant C8’s reliance on sporadic guidance (‘Sometimes, I felt helpless, but my supervisor’s help saved me’)—revealed systemic gaps. Current evaluation mechanisms prioritise outcomes over process (Carpenter et al., 2012), neglecting holistic competency development. The model identified supervisory support (A6) as a causal driver of skill enhancement (A6 → A4, t = 1.500), but current practices prioritise administrative supervision over developmental supervision (Liu and Shen, 2006), deviating from Tsui’s (2004) tripartite framework balancing administrative, educational, and supportive functions. To operationalise H2, mandatory cultural competence training (O’Donoghue, 2021) is proposed to address China’s unique challenges of fragmented supervisory support (Liao and Zhang, 2019).
Finally, high-quality supervision enhances professional skills and career identity. As Kadushin and Harkness (2014) emphasised, robust supervisory relationships strengthen interns’ professional confidence and satisfaction, as exemplified by Participant C3: ‘My supervisor’s recognition boosted my career confidence’. However, systemic barriers such as ineffective communication (Liu and Shen, 2006; Zhong et al., 2010) and ambiguous career pathways (Li, 2008) constrain identity formation. Participant C7’s critique that ‘supervisors focused only on tasks and ignored my professional reflections’ highlighted this dissonance. The ISM analysis revealed a bidirectional loop between supervision models (A7) and career development (A5) (A7 ↔ A5, t = 1.000), indicating that identity was a product and driver of institutional support. This challenges Gillingham’s (2020) resource-centric burnout theory, which suggests that supervisory quality mitigates structural deficits in professional identity.
Optimisation paths and strategies for internship supervision mechanisms
First, a diverse internship network should be built to increase opportunities and role diversity. The lack of diverse internship opportunities significantly affected the adaptability and skill development of social work interns. Respondent C5 mentioned, ‘If universities and institutions could offer more opportunities’, and C9 added, ‘More internships in different fields would allow us to choose based on our interests and career goals’. The mismatch between internship supply and demand reflects a systemic deficiency in the effective implementation of the role exploration emphasised in the career development theory. This gap aligns with Kadushin and Harkness’s (2014) critique of the fragmented internship systems in emerging professions. Our DEMATEL-ISM analysis quantified this challenge, revealing that internship settings (A3) had the highest causal influence (D–C = 1.00) and emphasising the need for structural reforms, such as collaborations between universities, institutions, and the government, to enhance role diversity and adaptability. For instance, Respondent B6’s call for ‘cooperation matching professional backgrounds’ mirrors Zhang’s (2012) integrated supervision model, which has been extended through policy-driven coordination. Developing a centralised internship database could institutionalise role-matched placements, addressing Kadushin and Harkness’s (2014) concern about skill–job mismatches. This mechanism increases opportunities and enhances contextual adaptability, which is a critical component of professional competence.
Second, a comprehensive and adaptive support ecosystem should be built to provide interns with support for their work environments and role transitions. Effective supervision is crucial in supporting interns’ adaptation to new work environments and role transitions. Tsui (2004) highlighted the supervisors’ role in facilitating adaptation. Establishing regular communication mechanisms and systematic training can help interns manage challenges and stress better and improve their professional adaptability and stability. Respondent C5 emphasised, ‘More communication and support, especially when entering internships, would help with adaptation’, while B2 noted, ‘Timely feedback from supervisors helps us settle into new roles faster’. To ensure comprehensive support, institutions should implement one-on-one mentorship programmes, peer support groups, and regular feedback sessions during internships. Such measures provide sustained guidance, aid interns’ smooth transition into professional roles, and enhance their adaptability and career maturity.
Third, a sustainable support system should be established to strengthen professional identity and development. Professional identity and continuous development are pivotal to the professionalisation of social work. High-quality education and training enhance social workers’ competence and reinforce their professional identity and societal recognition (Healy et al., 2009). Respondent B3 stated, ‘Supervisors’ emotional and professional support strengthened my commitment to social work’, and C10 noted, ‘Ongoing training has made me more confident in my career choice’. Li (2008) emphasised the importance of institutional support and talent cultivation in advancing professionalisation. Social work educational institutions should prioritise building and maintaining supervisory relationships during internships, providing professional training, and continuous education for supervisors. Encouraging interns to engage in career-related training and courses would further enhance their professional identity and competence.
Finally, western models should be harmonised with Chinese realities for cross-cultural adaptation. The tension between western supervision theories and China’s institutional context was evident in the criticism expressed by Respondent B3, ‘Administrative priorities overshadow mentorship’. This echoes Hugman’s (2009) warning against uncritically adopting western frameworks. For example, Kadushin and Harkness (2014) emphasised that educational supervision clashes with China’s government-dominated institutions, where hierarchical reporting often prevails (An and Szto, 2019). To address this problem, we proposed a blended model that integrates administrative efficiency, leveraging China’s centralised structure for resource allocation, and educational flexibility, incorporating O’Donoghue’s (2021) focus on culturally adaptive guidance. This dual strategy aligns with Respondent C6’s call for ‘enhanced inter-institutional communication’ and offers a blueprint for other nations facing similar professionalisation challenges (Karaman et al., 2023).
Conclusions
This study critically examined the mechanisms shaping social work internships in mainland China, revealing that internship effectiveness hinges on the following three pillars: role-aligned opportunities, systemic adaptation support, and identity-driven professionalisation. By integrating DEMATEL-ISM modelling with qualitative insights, we constructed a selection–adaptation–identification framework, offering two key contributions. Theoretically, it bridged micro-level experiences (e.g. emotional stress) with macro-level factors (e.g. supervision models) and advanced the career development theory to non-western contexts. Practically, it proposed actionable strategies such as tripartite internship databases and dual career pathways, directly informing China’s Medium- and Long-Term Plan for Social Work Talent Development.
However, our study has some limitations. The sample’s geographic confinement to H University and its partners may limit generalisability, and self-reported data may be affected by the social desirability bias. Future research should employ a longitudinal mixed-methods approach to track interns’ post-graduation trajectories and compare mechanisms across diverse regions (e.g. rural vs. urban) and organisational types (e.g. government vs. NGO-led).
Finally, this study underscored the need for a culturally adaptive supervision framework. By addressing both systemic gaps and individual needs, China can not only enhance internship quality but also contribute to global social work education, particularly for nations facing similar professionalisation challenges.
Data availability
No datasets were generated or analysed during the current study.
References
An Q (2010) Exploring the social work internship supervision model aimed at integrating theory and practice. Soc Work (Theor Ed) 7:42–44
An Q, Szto P (2019) Research on the relationship between supervisor and social work interns in China: a Shanghai case study. Int Soc Work 62(2):905–917
Beddoe L (2010) Surveillance or reflection: professional supervision in “the risk society. Br J Soc Work 40(4):1279–1296
Carpenter J, Webb C, Bostock L, Coomber C (2012) Effective supervision in social work and social care. Social Care Institute for Excellence, Bristol
Chen X (2000) Qualitative research methods and social science research. Educational Science Publishing House, Beijing, p 332–335
Cheng L, Xiao G (2024) Field construction, dilemma generation, and adjustment of social work internship education system. Heilongjiang High Educ Res 1:62–69
Cojocaru Ș (2010) Appreciative supervision in social work. New opportunities for changing the social work practice. Rev de Cercetare şi Interv ţie Soc ă 29:72–91
Collins S (2007) Social workers, resilience, positive emotions and optimism. Practice 19(4):255–269
Ding Z, Weng H, Yang L, Zhang B, Luo Y, Wang Q (2024) Transition shock, future time perspective, professional self-concept, and professional identity among nursing interns: a cross-sectional study. Heliyon 10(5):e26207
Gillingham P (2020) Burnout in social work: a review of theory, research, and prevention. Aust Soc Work 73(2):227–238
Healy K, Meagher G, Cullin J (2009) Retaining novices to become expert child protection practitioners: creating career pathways in direct practice. Br J Soc Work 39(2):299–317
Hugman R (2009) But is it social work? Some reflections on mistaken identities. Br J Soc Work 39(6):1138–1153
Ingram R (2013) Emotions, social work practice and supervision: an uneasy alliance? J Soc Work Pr 27(1):5–19
Ji Q (2010) Exploring social work internship supervision models from a system perspective. Soc Work Theory 2:15–17
Kadushin A, Harkness D (2014) Supervision in social work. 5th edition. Columbia University Press
Karaman M, Cebeci F, Atak I, Artan T (2023) Supervision needs of social workers working in Turkiye: an exploratory qualitative study. Turk J Appl Soc Work 6(2):181–194
Li Y (2008) Strategies for promoting the professionalization of social work in China. Soc Sci Res 5:109–114
Li Z (2018) Research on the professional identity of social work practitioners and its influencing factors J East China Univ Sci Technol (Soc Sci Edit) 2:66–76
Liao Q, Zhang H (2019) Research on the paradigm shift of social work supervision: a case study of the “Double Hundred Plan” collaborative action. Soc Work 1:54–63+110
Liu B, Shen L (2006) Reflections on social work supervision: learning to become an effective social work supervisor. Soc Work 9:35–37
Lu W, Wang Y, Zhang H (2017) Dual supervision, student engagement, and the effect of MSW professional internships: Analysis of influences and mediation. Soc Work 5:97–109+112
Ministry of Civil Affairs (2012) Medium and long-term plan for building the professional Social Work Talent Team (2011–2020). Ministry of Civil Affairs of the People’s Republic of China. https://xxgk.mca.gov.cn:8445/gdnps/pc/
Newcomb M (2022) Supportive social work supervision as an act of care: a conceptual model. Br J Soc Work 52(2):1070–1088
Noble C, Irwin J (2009) Social work supervision: an exploration of the current challenges in a rapidly changing social, economic and political environment. J Soc Work 9(3):345–358
O’Donoghue K (2021) Advancing the social work supervision research agenda. The Routledge international handbook of social work supervision, p 637–656
Phillipson J (2002) Supervision and being supervised. In Adams R, Dominelli L, Payne M (eds) Critical practice in social work. Palgrave Macmillan, London, 244−251
Rose S, Palattiyil G (2020) Surviving or thriving? Enhancing the emotional resilience if social workers in their organisational settings. J Soc Work 20(1):23–42
Shi B (2006) Institutional factors and professional identity: a discussion on the strategies for social work professionalization. J East China Univ Sci Technol (Soc Sci Ed) 4:6–11
Tong M, Shi T (2018) Levels and functions of local social work institutions’ supervision: an exploratory framework. Soc Work Manag 1:5–10
Tsui MS (2004) Social work supervision: contexts and concepts. Sage Publications
Wang Z (2023) Research on the construction of practical teaching mode in the professional training system of social work. Shanxi Youth 14:72–74
Xiang R (2000) Re-exploration of the social work internship education model in China: establishing and improving internship bases and supervision systems. Yunnan High Educ Res. 2:50–52
Xu Y (2000) Discussion on the professionalization and specialization of community social work in China J East China Univ Sci Technol (Soc Sci Edit) 4:56–60
Yan X (2013) Research on social work supervision from an empowerment perspective: a case study of two projects by the J Foundation. J Southwest Univ Natl. (Humanit Soc Sci Ed) 11:182–186
Zhang S (2012) Exploring the integrated cooperation model of social work internship education in China. J Nanjing Univ Sci Technol (Soc Sci Ed) 1:99–105
Zhong Y, Lai F, Mai F (2010) Professional social workers’ career status and its implications. J Jiangxi Norm Univ (Philos Soc Sci Ed) 1:102–106
Zhu M (2000) Wandering between ideal and reality: Reflections on social work professional internship education. J East China Univ Sci Technol (Soc Sci Ed) 1:91–94
Acknowledgements
This study was supported by Guangxi Higher Education Undergraduate Teaching Reform Project in 2022 (No. 2022JGB326).
Author information
Authors and Affiliations
Contributions
Lan, Liu, and Qiu were responsible for the conception and study design. Lan primarily handled data acquisition, analysis, and interpretation. Lan and Qiu participated in drafting and revising the article. All authors gave final approval of the version to be published and agreed to be accountable for all aspects of the work.
Corresponding author
Ethics declarations
Competing interests
The authors declare no competing interests.
Ethical approval
Ethical approval for this study was obtained from the Human Research Ethics Committee of Hechi University, China on September 20, 2022 (Approval ID: 2022JGB326-01E). All research procedures were conducted in accordance with the ethical principles of the Declaration of Helsinki and relevant national/international guidelines. The approval covered the entire scope of this research, including the recruitment of participants, data collection procedures, and analysis of anonymized data. The approval was secured prior to the commencement of any research activities.
Informed consent
Informed consent was obtained from all participants included in the study. Written consent forms were provided and explained in person by the principal investigators to each participant prior to the start of data collection, which took place between September 2023 and June 2024. The consent procedure included a detailed explanation of the research purpose, procedures, potential risks and benefits, confidentiality and anonymity measures, data usage, and the voluntary nature of participation. Participants were assured of the anonymity of their responses and explicitly informed of their right to withdraw at any time without consequence. All participants were adults (at least 18 years of age), and the scope of the consent covered their participation, use of their data, and consent to publish research findings
Additional information
Publisher’s note Springer Nature remains neutral with regard to jurisdictional claims in published maps and institutional affiliations.
Rights and permissions
Open Access This article is licensed under a Creative Commons Attribution-NonCommercial-NoDerivatives 4.0 International License, which permits any non-commercial use, sharing, distribution and reproduction in any medium or format, as long as you give appropriate credit to the original author(s) and the source, provide a link to the Creative Commons licence, and indicate if you modified the licensed material. You do not have permission under this licence to share adapted material derived from this article or parts of it. The images or other third party material in this article are included in the article’s Creative Commons licence, unless indicated otherwise in a credit line to the material. If material is not included in the article’s Creative Commons licence and your intended use is not permitted by statutory regulation or exceeds the permitted use, you will need to obtain permission directly from the copyright holder. To view a copy of this licence, visit http://creativecommons.org/licenses/by-nc-nd/4.0/.
About this article
Cite this article
Qiu, X., Lan, Z. & Liu, H. Innovative pathways to professionalising social work internship supervision in mainland China: a DEMATEL-ISM model approach. Humanit Soc Sci Commun 12, 2007 (2025). https://doi.org/10.1057/s41599-025-06329-y
Received:
Accepted:
Published:
Version of record:
DOI: https://doi.org/10.1057/s41599-025-06329-y




