Abstract
In this multicenter study, we were able to detect circulating tumor DNA (ctDNA) in 87.5% of patients with the rare disease ALK + ALCL. Moreover, by analyzing ctDNA from samples collected at disease progression, we were able to identify resistance mutations to ALK inhibitors. Furthermore, ctDNA proved to be a valuable and consistent tool for monitoring minimal residual disease.
Introduction
Anaplastic large cell lymphoma (ALCL) is a rare form of non-Hodgkin lymphoma (NHL) that accounts for 10–15% of all childhood NHL and 1–2% of adult NHL cases. ALCL is characterized by the expression of anaplastic lymphoma kinase (ALK) on tumor immunostaining in more than 90% of pediatric cases, indicating the presence of a fusion involving ALK and different fusion partner genes, with NPM1 being the most frequently involved1,2. This fusion event leads to the constitutive activation of ALK, triggering multiple signaling pathways that promote cell proliferation and inhibit apoptosis3.
Although ALK-positive ALCL (ALK + ALCL) is highly chemosensitive, approximately 25 to 30% of patients will experience a relapse, which in most cases can be effectively controlled with a second-line chemotherapy4. In recent years, ALK inhibitors (ALKi) have demonstrated considerable promise in patients with relapsed or refractory ALK + ALCL, in second or later treatment lines, achieving complete remission (CR) in 67–90% of cases5,6.
Currently, the gold standard method for molecular disease monitoring in ALK + ALCL is detecting the fusion transcript in circulating tumor cells, known as minimal residual disease (MRD), using reverse transcription-polymerase chain reaction (RT-qPCR)7,8. However, circulating tumor DNA (ctDNA) analysis has emerged as a valuable tool for disease monitoring in other cancers and could potentially be a good surrogate in ALK + ALCL. Moreover, ctDNA analysis allows complete molecular analysis, including the identification of resistance mechanisms to targeted therapy9,10. To date, ctDNA has not been extensively studied in ALK + ALCL11.
This study demonstrates that ctDNA can be detected in ALK + ALCL patients using next-generation sequencing. Analyzing ctDNA helps characterize the tumor’s molecular profile, detect resistance mutations to ALKi, and predict relapse. We compared digital droplet PCR (ddPCR), panel sequencing, and low-pass whole genome sequencing (LP-WGS) of ctDNA with the gold standard for MRD assessment to evaluate their potential for treatment monitoring.
Patients with histologic confirmation of ALK + ALCL and at least one plasma sample available were included in this retrospective study from six French centers between November 2020 and March 2023. Clinical data were collected from patient charts (Supplementary Data Table 1). Pathology and molecular results, including MRD, were also collected. The study was conducted in accordance with the ethical principles set forth in the Declaration of Helsinki.
Eighteen French patients diagnosed with tissue-confirmed ALK + ALCL were included. One plasma sample per patient was sequenced using both panel and LP-WGS techniques. Overall, panel sequencing was analyzed for 16 samples, ddPCR for 12 samples, and LP-WGS for 15 samples. Two panel sequencing and three LP-WGS did not pass the quality control. ddPCR targeting the ALK rearrangement in the cfDNA was performed when the breakpoint was identified, and if cfDNA was still available. Two PCRs failed and could not be reproduced due to sample depletion (Supplementary Data Fig. 1). Additionally, RT-qPCR at MRD, on circulating tumor cells was available for 13 samples. Finally, tissue sample was sequenced for only one patient (ALCL_13) in a context of a relapse biopsy.
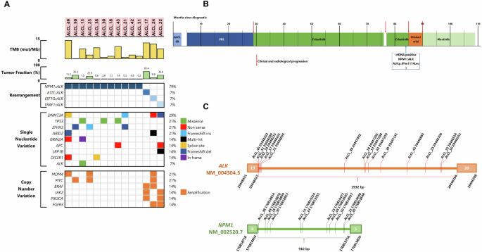
ALK rearrangement was detected in 14 out of 16 patients (87.5%) using the panel, indicating the presence of ctDNA. No rearrangements were found in the remaining two patients. Notably, for these two patients, samples were collected either during treatment or immediately after its completion, which may explain the absence of rearrangement detection. Eleven harbored NPM1::ALK rearrangements, and the other 3 were ATIC::ALK, TRAF1::ALK, and EEF1G::ALK. The ctDNA fraction ranged from 0.2% to 63.4%. The most common CNV identified were gains of 1q and 2p in four patients, and 8q gain in three patients. We found three amplifications of MDM4 and MYC. DNMT3A, which is described to be involved in clonal hematopoiesis, was the most frequently mutated gene (4 out of 16 patients)12. As previously described, the cohort exhibited SNVs occurring in LRP1B, or in TP5313. Type of alteration, CNV quantification, and allelic frequencies of every alteration are reported in Supplementary Data Table 2. Importantly, an ALK mutation conferring resistance to crizotinib was identified in patient ALCL_13 cfDNA (Fig. 1A).
A Oncoplot representing the molecular results obtained through panel sequencing. From top to bottom, first the sample ID, then Tumor mutational burden (TMB) is represented below in brown bars. Tumor fraction is represented in green bars. ALK rearrangement is represented below for each sample. Most of the patients harbored an NPM1::ALK, one patient an ATIC::ALK, another one a TRAF1::ALK and another one EEF1G::ALK. Variants identified are listed, ranked from the most to the least frequent. Green squares represent missense variants, red squares represent nonsense variants, light blue squares represent frameshift insertions, black squares represent multi-hit variants, yellow squares represent splice site variants, dark blue squares represent frameshift deletion, purple squares represent in frame deletion and orange squares represent CNVs identified in these samples. B Timeline (in months from diagnosis) illustrating the different treatments received by patient ALCL_13. Red arrows indicate the time of progressions. Treatments are noted below or above the timeline. Detection of NPM1::ALK and the ALK mutation is represented at the time of sample collection. VLB: vinblastine. C Representation of the localization of various genomic breakpoints identified in intron 19 of ALK (NM_004304.5) and in intron 4 of NPM1 (NM_002520.7) with panel.
This patient, diagnosed with ALK + ALCL at age 7, initially received ALCL99 and two years of vinblastine for a first relapse. For a second relapse, crizotinib induced a rapid CR, maintained for four years until discontinued. Three weeks later, he relapsed again. A re-challenge with crizotinib yielded a transient partial response before progressive disease (PD) occurred. Interestingly, prior to the clinical and radiological confirmation of PD, ctDNA analysis identified an on-target mutation ALK:c.3520 T > C;p.(Phe1174Leu) that confers resistance to crizotinib14. This mutation was subsequently confirmed in a tissue sample biopsied afterwards. Importantly, this mutation was absent of the previous tissue sample where the ALK rearrangement was detected. The patient enrolled in a trial but progressed after five months. He then began alectinib, effective against the resistance mutation, achieving CR and still on treatment at the cut-off (Fig. 1B). Detection of resistance mutation to ALK inhibitors in ctDNA has been reported previously in non small cell lung cancers15,16,17.
Genomic breakpoints associated with the ALK rearrangement were identified in each patient using the panel. All breakpoints were found to be unique. In the case of ALK, all genomic breakpoints were found within intron 19, mainly in the 5’ portion of this 2 kb region. Likewise, for NPM1, all genomic breakpoints were observed within intron 4. The genomic breakpoints of ATIC, TRAF1, and EEF1G occurred in intron 7, 6, and 6, respectively (Fig. 1C).
We then compared the different molecular techniques with the current gold standard RT-qPCR for MRD assessment. LP-WGS showed the lowest concordance with MRD, with only 6 out of 10 samples (60%) agreeing with RT-qPCR results. All discrepancies were cases where LP-WGS was negative, but RT-qPCR was positive, indicating lower sensitivity of LP-WGS. On the other hand, the panel approach gave better results, with 10 out of 11 samples (90.9%) concordant with RT-qPCR. It is noteworthy that the single discordant result was positive for the panel and negative for RT-qPCR. This results will need to be reproduced in a larger cohort to truly explore ctDNA sensitivity compared with the current gold standard. Finally, the concordance reached 100.0% for the 7 samples tested by ddPCR. The high level of concordance, coupled with the cost-effectiveness and the absence of requirement for calibration curve, makes ddPCR on ctDNA a suitable tool for MRD monitoring (Fig. 2).
This figure compares the molecular analyses performed on plasma samples from each patient, along with the corresponding timepoints of sample collection. Each row corresponds to a specific molecular technique, and each column represents a different patient. Red squares represent samples with ctDNA detected, green squares represent samples without ctDNA detected, yellow squares represent samples with no result due to a technical failure, and black squares represent samples not analyzed.
Overall, this study demonstrates the feasibility and utility of ctDNA in ALK + ALCL. Our results suggest that ctDNA can predict relapse, detect resistance mutations to ALKi, and that identification of rearrangements may serve as a proxy for MRD assessment by RT-qPCR. The optimum strategy is to conduct a panel sequencing targeting the ALK-specific intron, on tumor or plasma sample, to pinpoint the genomic breakpoint of the ALK rearrangement and to assess MRD using ddPCR. If progression is suspected clinically or by ddPCR, a comprehensive panel can be performed to identify potential resistance mechanisms to targeted therapy. This approach will be evaluated in a prospective ALK + ALCL cohort as an ancillary study to the BRIGAPED trial (NCT04925609).
Methods
Ethics reporting
The study and data collection procedures were approved by the institutional review board (IRB) of Gustave Roussy. Informed consent was obtained from patients, parents, or guardians for this retrospective analysis, in accordance with the IRB guidelines. The study was conducted in compliance with the Declaration of Helsinki and was registered with the CNIL under reference number F20201201181137.
Collected data
To be eligible, patients had to have histological confirmation of ALK + ALCL.
Clinical data were obtained from patients charts. Pathology and molecular results, including immunohistochemistry and minimal residual disease, were also collected.
Primary and secondary resistance to ALKi were defined as follows: primary resistance was observed in patients who experienced disease progression within the first three months after ALKi introduction. Secondary resistance was observed in patients who initially achieved durable complete remission but later experienced disease progression more than three months after treatment initiation.
Plasma samples
Blood samples ranging from one to seven mL of blood were collected at various time-points during treatment and follow-up. These samples were collected in EDTA-K2 (BD Vacutainer®) tubes and were subjected to a double centrifugation process within four hours of the blood draw. The first centrifugation step was performed at 1000 × g for 10 min, followed by a second centrifugation step at 14,000 × g for 10 min, both at room temperature. The supernatant corresponding to the plasma was collected. Subsequently, DNA extraction was carried out using the Maxwell® RSC ccfDNA LV Plasma Kit (Promega®, Charbonnières-les-Bains, France) in 45 µL TE buffer. The extracted DNA was then quantified using the Qubit™ 3.0 Fluorometer (Thermo Fisher Scientific, Illkirch, France). The plasmatic concentrations of the extracted DNA ranged from 2.5 ng/mL to 600.0 ng/mL (median = 13.1 ng/mL).
Sequencing
To perform shWGS on ctDNA, 10 ng of DNA was used as the starting material. The nucleic acids were end-repaired, dA-tailed, and ligated to the molecular-barcoded adaptor system. Subsequently, the DNA was purified using AMPure XP beads. Pooled libraries containing amplified DNA fragments were sequenced on a NovaSeq 6000 platform (Illumina®) as 2 × 150 bp paired-end reads (NovaSeq 6000 SP Reagent Kit v1.5). To estimate genomic CNV and tumoral fraction (TF), the ichorCNA (V0.2.0) algorithm was utilized. A TF ≥ 3% was considered a positive result, indicating the presence of ctDNA18.
For panel sequencing of plasma samples, between 10 and 30 ng of DNA extracted was used. The TruSight Oncology 500 ctDNA v2 assay (Illumina®) was chosen for this purpose, as it includes unique molecular indexes and covers all the known ALK resistance mutations. This panel is using a UMI-based (unique molecular identifiers) hybrid-capture library prep and deep sequencing with a target of over 35000X which enable to account for sequencing noise such as PCR artefact19,20. Only mutations supported by at least 3 reads with different UMIs and considered as pathogenic using the OncoKB classification were considered. Additionally, this panel was designed to detect ALK rearrangement by sequencing introns. Bioinformatics analysis was performed using the DRAGEN TruSight Oncology ctDNA analysis pipeline (Illumina®), which enables the detection of genomic breakpoints. Moreover, the ctDNA analysis was considered contributive only when an ALK rearrangement was identified. The panel yielded a mean target coverage of 2574X, ranging from 27 to 4814X, after elimination of duplicate reads identified by position and UMI. For 2 samples, sequencing did not reach the minimum requirement and were removed from the analysis. The complete list of alterations identified in our cohort is provided in Supplementary Data Table 2. To calculate ctDNA fraction, we used the previously reported formula ctDNA = T/{[(W-T)/2] + T}21.
Droplet digital PCR
To target the genomic breakpoint of the ALK fusion in each patient, a specific primer and probe pair were designed using Primer3Plus. The probes were specifically designed to cross the breakpoint, ensuring higher specificity. For normalization, the control gene CEP17 was used. The following primers and probes were used for the analysis:
-CEP17 — Forward: GCTGATGATCATAAAGCCACAGGTA
-CEP17 — Reverse: TGGTGCTCAGGCAGTGC
-CEP17 — Probe: TGCTGCAATAGGCGG
To perform the analysis, droplet digital PCR (ddPCR) was carried out on the Naica digital PCR system (Stilla Technologies®, Villejuif, France). Each sample was evaluated in duplicate. The Limit of Blank was determined for each primer/probe combination on a pool of wild-type plasma samples using the online calculator provided by Stilla Technologies® https://www.stillatechnologies.com/digital-pcr/statistical-tools/limit-detection/ (Supplementary Data Table 3).
Data availability
Data are available upon reasonable request. All data relevant to the study are included in the article or uploaded as supplementary information. All data relevant to the study that are not in the article and Supplementary Material are available from the corresponding author (Damien Vasseur) on reasonable request.
References
Damm-Welk, C. et al. Distribution of NPM1-ALK and X-ALK fusion transcripts in paediatric anaplastic large cell lymphoma: a molecular-histological correlation. Br. J. Haematol. 146, 306–309 (2009).
Morris, S. W. et al. Fusion of a kinase gene, ALK, to a nucleolar protein gene, NPM, in non-Hodgkin’s lymphoma. Science 263, 1281–1284 (1994).
Pearson, J. D., Lee, J. K. H., Bacani, J. T. C., Lai, R. & Ingham, R. J. NPM-ALK: the prototypic member of a family of oncogenic fusion tyrosine kinases. J. Signal Transduct. 2012, 1–14 (2012).
Knörr, F. et al. Stem cell transplantation and vinblastine monotherapy for relapsed pediatric anaplastic large cell lymphoma: results of the international, prospective ALCL-relapse trial. J. Clin. Oncol. 38, 3999–4009 (2020).
Mossé, Y. P. et al. Targeting ALK with crizotinib in pediatric anaplastic large cell lymphoma and inflammatory myofibroblastic tumor: a Children’s Oncology Group study. J. Clin. Oncol. 35, 3215–3221 (2017).
Fischer, M. et al. Ceritinib in paediatric patients with anaplastic lymphoma kinase-positive malignancies: an open-label, multicentre, phase 1, dose-escalation and dose-expansion study. Lancet Oncol. 22, 1764–1776 (2021).
Mussolin, L. et al. Prevalence and clinical implications of bone marrow involvement in pediatric anaplastic large cell lymphoma. Leukemia 19, 1643–1647 (2005).
Damm-Welk, C. et al. Prognostic significance of circulating tumor cells in bone marrow or peripheral blood as detected by qualitative and quantitative PCR in pediatric NPM-ALK–positive anaplastic large-cell lymphoma. Blood 110, 670–677 (2007).
Bayle, A. et al. Circulating tumor DNA landscape and prognostic impact of acquired resistance to targeted therapies in cancer patients: a national center for precision medicine (PRISM) study. Mol. Cancer 22, 176 (2023).
Abbou, S. et al. Circulating tumor DNA is prognostic in intermediate-risk rhabdomyosarcoma: a report from the Children’s Oncology Group. J. Clin. Oncol. JCO.22.00409. (2023)
Mussolin, L., Damm-Welk, C., Pillon, M. & Woessmann, W. Minimal disease monitoring in pediatric non-Hodgkin’s lymphoma: current clinical application and future challenges. Cancers 13, 1907 (2021).
Vasseur, D. et al. Next-generation sequencing on circulating tumor DNA in advanced solid cancer: Swiss army knife for the molecular tumor board? A review of the literature focused on FDA approved test. Cells 11, 1901 (2022).
Lobello, C. et al. STAT3 and TP53 mutations associate with poor prognosis in anaplastic large cell lymphoma. Leukemia 35, 1500–1505 (2021).
Sasaki, T. et al. The neuroblastoma-associated F1174L ALK mutation causes resistance to an ALK kinase inhibitor in ALK-translocated cancers. Cancer Res. 70, 10038–10043 (2010).
Sánchez-Herrero, E. et al. NGS-based liquid biopsy profiling identifies mechanisms of resistance to ALK inhibitors: a step toward personalized NSCLC treatment. Mol. Oncol. 15, 2363–2376 (2021).
Villa, M. et al. New pan-ALK inhibitor-resistant EML4::ALK mutations detected by liquid biopsy in lung cancer patients. npj Precis Oncol. 8, 29 (2024).
Guo, J. et al. Capture-based ultra-deep sequencing in plasma ctDNA reveals the resistance mechanism of ALK inhibitors in a patient with advanced ALK-positive NSCLC. Cancer Biol. Ther. 19, 359–363 (2018).
Adalsteinsson, V. A. et al. Scalable whole-exome sequencing of cell-free DNA reveals high concordance with metastatic tumors. Nat. Commun. 8, 1324 (2017).
Harter, J. et al. Analytical performance evaluation of a 523-gene circulating tumor DNA assay for next-generation sequencing–based comprehensive tumor profiling in liquid biopsy samples. J. Mol. Diagn. 26, 61–72 (2024).
Ernst, S. M. et al. Clinical utility of circulating tumor DNA in patients with advanced KRASG12C-mutated NSCLC treated with sotorasib. J. Thorac. Oncol. 19, 995–1006 (2024).
Klega, K. et al. Detection of somatic structural variants enables quantification and characterization of circulating tumor DNA in children with solid tumors. JCO Precis Oncol. 1–13. (2018).
Author information
Authors and Affiliations
Contributions
D.V. conceptualization, contributed to writing the main manuscript, and preparing the figures. S.A. conceptualization contributed to writing the main manuscript and preparing the figures. L.Lac. conceptualization conducted the molecular analyses. L.Lam. responsible for patient recruitment. N.P.M. conducted the molecular analyses. D.S. contributed to writing the main manuscript and preparing the figures. F.F. contributed to writing the main manuscript and preparing the figures. M.D. Computational biology, Analyzed Data. F.B. conducted the molecular analyses. V.M.C. responsible for patient recruitment. L.B. responsible for patient recruitment. E.R. Conceptualization conducted the molecular analyses. L.F. conceptualization, conducted the molecular analyses. C.R. responsible for patient recruitment, conceptualization. All authors reviewed and approved the manuscript.
Corresponding author
Ethics declarations
Competing interests
The authors declare no competing interests.
Additional information
Publisher’s note Springer Nature remains neutral with regard to jurisdictional claims in published maps and institutional affiliations.
Supplementary information
Rights and permissions
Open Access This article is licensed under a Creative Commons Attribution-NonCommercial-NoDerivatives 4.0 International License, which permits any non-commercial use, sharing, distribution and reproduction in any medium or format, as long as you give appropriate credit to the original author(s) and the source, provide a link to the Creative Commons licence, and indicate if you modified the licensed material. You do not have permission under this licence to share adapted material derived from this article or parts of it. The images or other third party material in this article are included in the article’s Creative Commons licence, unless indicated otherwise in a credit line to the material. If material is not included in the article’s Creative Commons licence and your intended use is not permitted by statutory regulation or exceeds the permitted use, you will need to obtain permission directly from the copyright holder. To view a copy of this licence, visit http://creativecommons.org/licenses/by-nc-nd/4.0/.
About this article
Cite this article
Vasseur, D., Abbou, S., Lacroix, L. et al. Circulating tumor DNA in ALK-positive anaplastic large cell lymphoma: a proof-of-concept study. npj Precis. Onc. 9, 157 (2025). https://doi.org/10.1038/s41698-025-00944-3
Received:
Accepted:
Published:
Version of record:
DOI: https://doi.org/10.1038/s41698-025-00944-3

