Abstract
The WZ sex determination system is found in a diverse range of animals, including lepidopteran insects. In the silkworm Bombyx mori, the masculinizing protein Masculinizer (BmMasc) induces the production of the male-type Bombyx mori doublesex (BmdsxM), which is the master genetic switch of B. mori sex differentiation. However, the molecular mechanism through which BmMasc transduces the masculinizing signal to the BmdsxM production remains unknown. Here, we show that BmMasc physically interacts with Bombyx mori P-element somatic inhibitor (BmPSI), a RNA binding protein required for BmdsxM expression. Knockdown experiments indicate that BmPSI is essential for the masculinizing activity of BmMasc. RNA immunoprecipitation experiments also reveal that BmMasc-containing protein complex is associated with female-specific regions of Bmdsx pre-mRNA. Taken together, our findings show that the BmMasc–BmPSI protein complex binds to female-specific Bmdsx regions, inducing exon skipping, and thereby promoting BmdsxM expression in B. mori males.
Similar content being viewed by others
Introduction
Many animal species utilize sex determination systems that depend on the sex chromosome composition. Lepidopteran insects exhibit a female-heterogametic WZ sex determination system1. In the silkworm Bombyx mori, females possess W and Z sex chromosomes, whereas males have two Z chromosomes. Genetic studies have demonstrated that the W chromosome alone determines femaleness in B. mori2, strongly suggesting that the dominant female-determining gene resides on the W chromosome. In 2014, we identified the primary female-determining gene, Feminizer (Fem), on the W chromosome of B. mori3. Fem encodes the precursor of a single PIWI-interacting RNA (piRNA), called Fem piRNA. The complex of Fem piRNA and B. mori PIWI protein SIWI cleaves the mRNA of the Z-linked masculinizing gene B. mori Masculinizer (BmMasc)3. Knockdown and knockout studies revealed that Masc homologs are essential for masculinization and dosage compensation in lepidopteran insects3,4,5,6,7,8,9,10,11,12,13,14,15,16. In B. mori, for example, embryonic knockdown of BmMasc leads to the production of the female-specific isoform of B. mori doublesex (BmdsxF) in male embryos3, indicating that BmMasc is essential for the expression of the male-specific isoform of Bmdsx (BmdsxM).
The Bmdsx gene encodes a transcription factor that functions at the downstream end of the B. mori sex determination cascade. Bmdsx pre-mRNA undergoes alternative splicing in a sex-dependent manner17, and the resulting BmDSXF and BmDSXM proteins are essential for sexual differentiation in B. mori18,19. Previous studies that used cultured cells derived from B. mori male and female embryos identified two factors involved in sex-specific splicing of Bmdsx20,21. BmPSI, a B. mori homolog of P-element somatic inhibitor, was shown to bind to the CE1 sequence in exon 4 of Bmdsx, which is excluded in BmdsxM. Knockdown of BmPSI in male embryo-derived cultured cells resulted in increased BmdsxF expression, suggesting the involvement of BmPSI in BmdsxM production20. Moreover, BmIMP, a B. mori homolog of IGF-II mRNA binding protein (IMP), was identified as the factor that enhances the BmPSI’s RNA binding activity to the CE1 sequence21. However, it remains unknown how the primary male determiner BmMasc transmits its signal to the sex-specific splicing of Bmdsx.
Here, we performed BmMasc interactome analysis using B. mori ovary-derived BmN-4 cells and identified BmPSI as a candidate BmMasc-interacting protein. Subsequent experiments revealed that the BmMasc–BmPSI complex was required for BmMasc-induced expression of BmdsxM through its binding to a region adjacent to the female-specific exons in Bmdsx pre-mRNA.
Results
Identification of BmPSI as the BmMasc-interacting protein
We previously reported that transient expression of GFP-fused BmMasc (BmMasc-GFP) or GFP-fused BmMascΔNLS (BmMascΔNLS-GFP, which is a BmMasc derivative lacking a nuclear localization signal) induces the expression of BmdsxM in B. mori ovary-derived BmN-4 cells22. This strongly suggests that the factors interacting with both BmMasc-GFP and BmMascΔNLS-GFP are involved in the BmMasc-induced masculinizing pathway. To identify the components of the BmMasc-dependent masculinizing complex, we overexpressed BmMasc-GFP, BmMascΔNLS-GFP, or GFP (control) in BmN-4 cells, collected and lysed the transfected cells, and performed co-immunoprecipitation using anti-GFP nanobody-conjugated magnetic agarose beads. The proteins co-immunoprecipitated with BmMasc-GFP, BmMascΔNLS-GFP, or GFP, were subjected to LC-MS/MS analysis. Candidate proteins for interaction with both BmMasc-GFP and BmMascΔNLS-GFP were identified, which included various proteins potentially that are involved in RNA splicing (Fig. 1A, Table S1). Among them, we focused on BmPSI, a protein that was previously characterized as a regulator of Bmdsx male-type splicing20, which interacted with both BmMasc-GFP and BmMascΔNLS-GFP (Fig. 1A). We demonstrated the interaction between exogenous BmMasc and endogenous BmPSI through immunoprecipitation of BmMasc-GFP-overexpressed cell lysate, followed by Western blotting with an anti-BmPSI antibody (Fig. 1B).
A LC-MS/MS analysis of the immunoprecipitates obtained using anti-GFP nanobody-conjugated magnetic agarose beads from BmMasc-GFP-, BmMascΔNLS-GFP-, or GFP-transfected BmN-4 cells. The dots indicate the proteins detected in this analysis (773 proteins). BmPSI is indicated by red. The potential proteins involved in RNA splicing are shown in blue (see Table S1). The quantitative data are shown on a log-log scale. The x-axis represents the abundance ratio log2(BmMasc-GFP)/(GFP), and the y-axis represents the abundance ratio log2(BmMascΔNLS-GFP)/(GFP). B Co-immunoprecipitation experiments using BmN-4 cells transfected with BmMasc-GFP or GFP. The cell lysate (Lysate) and immunoprecipitates with anti-GFP nanobody agarose beads (IPed w/ GFP-Trap) were immunoblotted using an anti-GFP or anti-BmPSI antibody. The BmPSI bands are indicated by a bracket. Note that BmPSI is detected as two bands presumably due to its modifications. Similar results were obtained in two independent experiments (n = 2, biological replicates). Source data are provided as Supplementary Data 1.
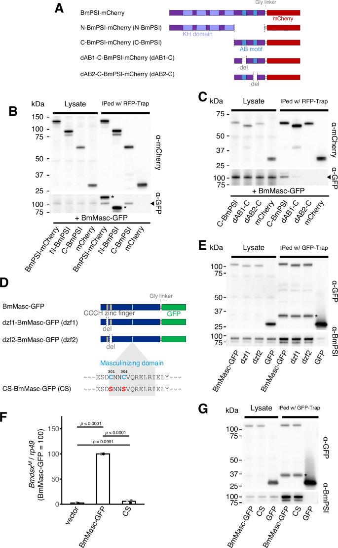
Next, we investigated domains of BmMasc and BmPSI that mediate their interaction. First, two BmPSI-mCherry derivatives, N-BmPSI-mCherry, and C-BmPSI-mCherry, each of which contained four KH domains (putative RNA-binding domains) and two AB motifs (likely involved in protein–protein interactions), respectively, were constructed (Fig. 2A). Western blotting of the immunoprecipitates revealed that C-BmPSI-mCherry interacted with BmMasc-GFP, whereas N-BmPSI-mCherry did not (Fig. 2B); this finding suggested that the BmMasc-interacting region of BmPSI localizes to its C-terminus. Further experiments using two additional AB motif mutants, dAB1-C-BmPSI-mCherry (without the first AB motif) and dAB2-C-BmPSI-mCherry (without the second AB motif) (Fig. 2A), showed that these mutants almost lost their ability to bind BmMasc-GFP (Fig. 2C), suggesting the importance of the two AB motifs. We also generated two BmMasc-GFP derivatives, dzf1-BmMasc-GFP and dzf2-BmMasc-GFP, which lacked either of the two CCCH zinc finger domains (Fig. 2D). A previous study using genome editing B. mori revealed that the CCCH zinc finger domains of BmMasc are not essential for both masculinization and dosage compensation23. Western blotting of the immunoprecipitates revealed that both derivatives bound to BmPSI (Fig. 2E), suggesting that the CCCH zinc finger domains of BmMasc are dispensable for the interaction with BmPSI. We further generated the BmMasc-GFP derivative, CS-BmMasc-GFP, which possessed amino acid substitutions in the masculinizing domain (Fig. 2D)24 and lacked the masculinizing activity (Fig. 2F). We observed that this derivative possessed binding activity for BmPSI (Fig. 2G). These results indicate that known functional domains in BmMasc are not involved in its binding to BmPSI.
A Structure of BmPSI-mCherry derivatives. The KH domains and AB motifs in BmPSI, glycine linker, and mCherry are shown. B Co-immunoprecipitation experiments using BmN-4 cells co-transfected with BmMasc-GFP and BmPSI-mCherry, N-BmPSI-mCherry (N-BmPSI), C-BmPSI-mCherry (C-BmPSI), or mCherry. The immunoprecipitates with anti-RFP nanobody agarose beads were immunoblotted using an anti-mCherry or anti-GFP antibody. The BmMasc-GFP bands are indicated by an arrowhead. Non-specific bands are indicated by asterisks. Similar results were obtained in two independent experiments (n = 2, biological replicates). C Co-immunoprecipitation experiments using BmN-4 cells co-transfected with BmMasc-GFP and C-BmPSI-mCherry (C-BmPSI), dAB1-C-BmPSI-mCherry (dAB1-C), dAB2-C-BmPSI-mCherry (dAB2-C), or mCherry. The immunoprecipitates with anti-RFP nanobody agarose beads were immunoblotted using an anti-mCherry or anti-GFP antibody. The BmMasc-GFP bands are indicated by an arrowhead. Similar results were obtained in two independent experiments (n = 2, biological replicates). D Structure of BmMasc-GFP derivatives. The CCCH zinc finger domains and masculinizing domain in BmMasc, glycine linker, and GFP are shown. In CS-BmMasc-GFP, the functionally important cysteine residues (Cys-301 and Cys-304) in the masculinizing domain are replaced by serine. E Co-immunoprecipitation experiments using BmN-4 cells transfected with BmMasc-GFP, dzf1-BmMasc-GFP (dzf1), dzf2-BmMasc-GFP (dzf2), or GFP. The immunoprecipitates with anti-GFP nanobody agarose beads were immunoblotted using an anti-GFP or anti-BmPSI antibody. Non-specific bands are indicated by an asterisk. Similar results were obtained in two independent experiments (n = 2, biological replicates). F Expression of BmdsxM in BmN-4 cells transfected with BmMasc-GFP or CS-BmMasc-GFP (CS). The BmdsxM levels were estimated by RT-qPCR. The data are the means of three independent experiments (n = 3, biological replicates). Adjusted p values from Tukey’s multiple comparisons tests are shown. G Co-immunoprecipitation experiments using BmN-4 cells transfected with BmMasc-GFP or CS-BmMasc-GFP (CS). The immunoprecipitates with anti-GFP nanobody agarose beads were immunoblotted using an anti-GFP or anti-BmPSI antibody. Non-specific bands are indicated by an asterisk. Similar results were obtained in two independent experiments (n = 2, biological replicates). Source data are provided as Supplementary Data 1.
BmPSI is required for BmMasc-dependent Bmdsx M expression in BmN-4 cells
Unlike BmMasc, the exogenous overexpression of BmPSI alone did not induce BmdsxM expression (Fig. 3A). This result is consistent with the finding that the levels of BmPSI mRNA are comparable between male and female cells20. BmMasc is post-transcriptionally regulated by Fem piRNA in BmN-4 cells3 and was hardly detected at the protein level (Fig. 3B). Considering that BmPSI protein is abundantly expressed in BmN-4 cells (Fig. 3C), BmPSI likely functions as a component of the masculinizing complex by cooperating with the exogenously expressed BmMasc protein in BmMasc-transfected BmN-4 cells.
A Expression of BmdsxM in BmN-4 cells transfected with BmMasc-GFP or BmPSI. The BmdsxM levels were estimated by RT-qPCR. The data represents the means of three independent experiments (n = 3, biological replicates). Adjusted p values from Tukey’s multiple comparisons tests are shown. B Western blotting experiments of BmN-4 cell lysates transfected with BmMasc or empty vector. The cell lysates were immunoblotted using an anti-BmMasc or anti-actin (loading control) antibody. The BmMasc bands are indicated by an arrowhead. Similar results were obtained in two independent experiments (n = 2, biological replicates). C Western blotting experiments of BmN-4 cell lysates transfected with BmPSI or empty vector. The cell lysates were immunoblotted using an anti-BmPSI or anti-actin (loading control) antibody. Similar results were obtained in two independent experiments (n = 2, biological replicates). Source data are provided as Supplementary Data 1.
To investigate whether BmPSI is required for BmMasc-dependent masculinization in BmN-4 cells, we knocked down BmPSI using double-stranded RNA (dsRNA). We used a soaking method in BmN-4 sid-1 cells to increase RNA interference efficiency25. As shown in Fig. 4A and B, two types of dsRNAs targeting BmPSI (dsBmPSI-1 and dsBmPSI-2) both efficiently reduced the amount of BmPSI protein compared with the dsLuciferase (dsLuc)-treated (control) cells. We then transfected BmMasc cDNA into BmPSI-knocked down cells and assessed the level of BmMasc-dependent masculinization. The expression level of BmdsxM was markedly lower in BmPSI-knocked down cells compared with the dsLuc-treated cells (Fig. 4C), indicating that BmPSI is essential for the BmMasc-dependent masculinizing pathway in BmN-4 cells.
A Western blotting of dsRNA-treated BmN-4 sid-1 cell lysates. The cell lysates were immunoblotted using an anti-BmPSI or anti-actin (loading control) antibody. Similar results were obtained in three independent experiments. B Quantification of BmPSI protein abundance in BmN-4 sid-1 cells treated with dsBmPSI-1, dsBmPSI-2, or dsLuc (control). The BmPSI protein levels were estimated by Western blotting, as shown in (A). The data are the means of three independent experiments (n = 3, biological replicates). Adjusted p values from Tukey’s multiple comparisons tests are shown. C Expression of BmdsxM in BmN-4 sid-1 cells treated with dsBmPSI-1, dsBmPSI-2, or dsLuc (control). The BmdsxM levels were estimated by RT-qPCR. The data are the means of three independent experiments (n = 3, biological replicates). Adjusted p values from Tukey’s multiple comparisons tests are shown. Source data are provided as Supplementary Data 1.
The BmMasc–BmPSI complex physically interacts with Bmdsx pre-mRNA
It has been reported that BmPSI binds to the CE1 sequence in exon 4 of Bmdsx pre-mRNA and regulates BmdsxM expression20. We hypothesized that the BmMasc–BmPSI complex physically interacts with Bmdsx pre-mRNA to induce male-specific splicing. To test this hypothesis, we performed RNA immunoprecipitation (RIP) experiments using BmMasc-GFP- or GFP-transfected BmN-4 cells. Cell lysates were immunoprecipitated with anti-GFP beads, and RNA fragments were extracted from the immunoprecipitates and analyzed by RNA-seq and RT-qPCR (Fig. 5A). Mapping of the RNA-seq reads onto the genomic region of the Bmdsx gene revealed that RNA fragments associated with the BmMasc-GFP-containing protein complex were enriched in the regions spanning from the intron 2 to intron 4 of Bmdsx pre-mRNA, especially around the junction of intron 3 with exon 4 (Fig. 5B). RIP-qPCR experiments targeting the intron–exon junctions revealed the enrichment of RIP fragments around the junctions of intron 2 with exon 3 and intron 3 with exon 4 (Fig. 5C). RIP-qPCR amplicon for exon 4 contained the CE1 sequence, thus confirming the previous observation of BmPSI binding to the CE1 sequence20. Based on these results, it is suggested that the BmMasc–BmPSI protein complex binds to the regions located around the junctions of intron 2 with exon 3 and intron 3 with exon 4, which presumably inhibits their splicing, thereby promoting BmdsxM expression in B. mori males (Fig. 6).
A Schematic representation of the RNA immunoprecipitation (RIP) experiments. The lysates of cells transfected with BmMasc-GFP or GFP (control) were immunoprecipitated with anti-GFP beads, and RNA fragments were purified from the immunoprecipitates and subjected to RNA-seq or RT-qPCR. B RIP-seq analysis of BmMasc-GFP- or GFP-associated RNA fragments. The x-axis indicates the genomic region of the Bmdsx gene, whereas the y-axis indicates the relative coverage in the Bmdsx region. The exon–intron boundaries are indicated by dashed lines. The region that was enriched by BmMasc-GFP-bound RNA fragments is highlighted by the red line. C RIP-qPCR analysis of BmMasc-GFP- or GFP-associated RNA fragments. The data are from two independent experiments (n = 2, biological replicates). The positions of the primers used for RIP-qPCR are shown by arrows. Source data are provided as Supplementary Data 1–3.
In B. mori males, the BmMasc–BmPSI protein complex binds to the adjacent region of the female-specific exons of Bmdsx pre-mRNA and induces exon skipping, resulting in the production of BmdsxM. In females, BmPSI is present but BmMasc is downregulated by W-linked Fem piRNA, resulting in low-level accumulation of the masculinizing complex.
Discussion
In this study, we identified BmPSI as the binding partner of BmMasc. The BmMasc–BmPSI complex likely binds to female-specific Bmdsx regions, which induces exon skipping and BmdsxM production. This was also supported by our finding that BmMasc overexpression was insufficient to induce BmdsxM expression under low-level expression of BmPSI. These in vitro observations align with a previous in vivo result, where BmdsxM expression was suppressed in males of the BmPSI mutant strain generated using a binary transgenic CRISPR/Cas9 method6. Taken together, we conclude that BmPSI is essential for the BmMasc-dependent masculinization process.
A previous research using a mutant B. mori strain showed that BmPSI depletion resulted in a decrease in BmMasc mRNA, proposing a model in which BmPSI functions as the upstream regulator of BmMasc to increase its mRNA level6. However, our experiments using B. mori cultured cells revealed that BmPSI physically interacted and cooperated with BmMasc in the masculinizing cascade. Further biochemical analyses using BmPSI derivatives demonstrated that AB motifs of BmPSI are essential for its interaction with BmMasc. Because AB motifs are conserved among PSI homologs in other lepidopteran insects26,27, the interaction between BmMasc and BmPSI’s AB motifs is likely essential and common in the lepidopteran masculinizing pathway. We also discovered that deletion of one of the two CCCH zinc finger domains of BmMasc did not alter the association with BmPSI, suggesting that these domains are dispensable for BmPSI binding. This finding supports our previous results that the CCCH zinc finger domains of BmMasc are not required for the masculinization process in B. mori and BmN-4 cells23,24. The precise role of the BmMasc’s CCCH zinc finger domains remains unknown, warranting further investigation.
In Drosophila, the AB motif of PSI is required for its interaction with U1 snRNP-specific 70 K (U1-70K)28. PSI inhibits the binding of U1 snRNP to the precise 5′ splice site through recruiting U1 snRNP to the pseudo-5′ splice site. According to the RIP results and the observation that the AB motifs of BmPSI are essential for its interaction with BmMasc, the following mechanism can be proposed: BmPSI inhibits female-type Bmdsx splicing through recruiting BmMasc (instead of U1-70K) to the regions around the junctions of intron 2 with exon 3 and intron 3 with exon 4 (i.e., CE1) of Bmdsx. Since exons 3 and 4 are specifically skipped in B. mori males17,29, we concluded that the BmMasc–BmPSI complex binds to specific regions of Bmdsx pre-mRNA, blocking female-type splicing, and thereby promoting male-specific exon skipping. Higher-resolution analyses are needed to identify the precise regions of Bmdsx pre-mRNA that mediate the physical interaction with the masculinizing machinery containing BmMasc and BmPSI.
We previously identified the masculinizing domain of BmMasc, which contains two conserved cysteine residues, Cys-301 and Cys-30424. Mutations in these cysteine residues significantly reduced the BmMasc-dependent masculinizing activity in BmN-4 cells, suggesting that these residues are required for its structural conformation, stability, and/or interaction with cooperating partner proteins. In this study, we observed that mutations in the masculinizing domain did not affect the binding ability of BmMasc to BmPSI (Fig. 2G), indicating that the interaction between BmMasc and BmPSI alone is insufficient to induce BmdsxM expression. We hypothesize that the BmMasc-centered masculinizing machinery may contain not only BmPSI but also additional proteins, some of which may bind to BmMasc via its masculinizing domain. Some of these unknown cofactors may be listed in our LC-MS/MS results. Future studies will focus on identifying the functional interactors of BmMasc involved in the masculinizing machinery and the role of the masculinizing domain of BmMasc.
Methods
Cell culture, transfection, and quantitative RT-PCR (RT-qPCR)
The DNA fragments encoding BmMasc-GFP, BmPSI-mCherry, and their derivatives were cloned into the pIZ/V5-His-g3 vector30. BmN-4 cells were maintained at 26 °C in IPL-41 medium (Applichem, Germany) supplemented with 10% fetal bovine serum (FBS) (Gibco, USA). BmN-4 cells (4.0 × 105 cells per 35 mm dish) were transfected with two types of plasmid DNAs (1 µg each) using FuGENE HD transfection reagent (Promega, USA). The culture medium was replaced with fresh medium at 24 h post-transfection. Total RNA was extracted from the transfected cells using TRI-REAGENT® (Molecular Research Center Inc., USA) at 3 days after transfection. cDNA was synthesized using avian myeloblastosis virus reverse transcriptase and an oligo-dT primer (TaKaRa, Japan), as described previously22. RT-qPCR for BmdsxM and ribosomal protein 49 (rp49) was performed using the KAPA™ SYBR FAST qPCR Kit (Kapa Biosystems Inc., USA), and their expression levels were calculated using the 2–ΔΔCt method. The primers that were used for RT-qPCR are listed in Table S2.
LC-MS/MS-based identification of BmMasc-interacting proteins
BmMasc-GFP, BmMascΔNLS-GFP, or GFP were transiently expressed in BmN-4 cells (4.0 × 106 cells) seeded in 10 cm diameter culture dishes. At three days post transfection, the cells were fixed with 0.1% formaldehyde, washed, and lysed on ice for 10 min in 1 mL of RIPA buffer [20 mM HEPES-KOH (pH 7.5), 1 mM EGTA, 1 mM MgCl2, 150 mM NaCl, 0.25% Na-deoxycholate, 0.05% SDS, and 1% NP-40], supplemented with a protease inhibitor cocktail cOmplete EDTA-free (Roche, Switzerland) and Benzonase (Merck, Germany). After centrifugation, the supernatants were incubated with GFP-Trap Magnetic Agarose (ChromoTek, Germany) for 3 h at 4 °C under gentle rotation. The magnetic agarose beads were collected using a magnetic stand, washed four times with RIPA buffer, and then twice with 50 mM ammonium bicarbonate buffer. Proteins bound to the beads were digested by adding 200 ng of Trypsin/Lys-C mix (Promega) for 16 h at 37 °C. The digests were reduced, alkylated, acidified with trifluoroacetic acid (TFA), and desalted using a GL-Tip SDB (GL Sciences, Japan). The eluates were evaporated in a SpeedVac concentrator and dissolved in 0.1% TFA and 3% acetonitrile (ACN). The subsequent LC-MS/MS experiments were performed as described previously (Katsuma et al., 2022) using an EASY-nLC 1200 UHPLC connected to an Orbitrap Fusion mass spectrometer equipped with a nanoelectrospray ion source (Thermo Fisher Scientific). The peptides were separated on a 75 μm inner diameter × 150 mm C18 reversed-phase column (Nikkyo Technos, Japan) with a linear 4–32% ACN gradient for 0–100 min, followed by an increase to 80% ACN for 10 min and a final hold at 80% ACN for 10 min. The mass spectrometer was operated in a data-dependent acquisition mode with a maximum duty cycle of 3 s. MS1 spectra were measured with a resolution of 120,000, an automatic gain control (AGC) target of 4e5, and a mass range from 375 to 1500 m/z. Higher-energy collisional dissociation MS/MS spectra were acquired in the linear ion trap with an AGC target of 1e4, an isolation window of 1.6 m/z, a maximum injection time of 35 ms, and a normalized collision energy of 30. Dynamic exclusion was set to 20 s. Raw data were directly analyzed against B. mori protein data31 supplemented with BmMasc-GFP and BmMascΔNLS-GFP sequences using Proteome Discoverer version 2.5 (Thermo Fisher Scientific, USA) with Sequest HT search engine. The search parameters were as follows: (a) trypsin as an enzyme with up to two missed cleavages; (b) precursor mass tolerance of 10 ppm; (c) fragment mass tolerance of 0.6 Da; (d) carbamidomethylation of cysteine as a fixed modification; and (e) acetylation of protein N-terminus and oxidation of methionine as variable modifications. Peptides and proteins were filtered at a false discovery rate (FDR) of 1% using the percolator node and the protein FDR validator node, respectively. Label-free precursor ion quantification was performed using the precursor ions quantifier node, and normalization was performed such that the total sum of abundance values for each sample over all peptides was the same.
Immunoprecipitation and Western blotting
At three days post transfection, the BmN-4 cells were collected by scraping with disposable scrapers and lysed on ice for 15 min in 1 mL of chilled TNE-N buffer [20 mM Tris (pH 8.0), 1 mM EDTA, 150 mM NaCl, 1% NP-40] supplemented with cOmplete EDTA-free (Roche, Switzerland). After centrifugation at 20,000 × g at 4 °C for 15 min, a fraction of supernatants was mixed with 2× SDS sample buffer [4% SDS, 20% glycerol (liquid), 125 mM Tris-HCl (pH6.8), 0.04% BPB, 10% 2-Mercaptoethanol] and boiled. The remaining supernatants were incubated with GFP-Trap Magnetic Agarose (ChromoTek, Germany) or RFP-Trap Magnetic Agarose (ChromoTek, Germany) for 1 h at 4 °C under gentle rotation. The magnetic agarose beads were collected using a magnetic stand, washed three times with TNE-N buffer, and then mixed with 2× SDS sample buffer [4% SDS, 20% glycerol (liquid), 125 mM Tris-HCl (pH6.8), 0.04% BPB, 10% 2-Mercaptoethanol] and boiled to elute binding proteins. The lysate proteins and Eluted proteins were separated on 4–12% Bis-Tris gels (NuPAGE, Invitrogen, USA) in MOPS-SDS buffer (NuPAGE, Invitrogen, USA) using an XCell SureLock mini-cell (Invitrogen, USA). The proteins were transferred onto PVDF membranes in Transfer Buffer (NuPAGE, Invitrogen, USA) using an XCell II blot module (Invitrogen, USA), according to the manufacturer’s protocol. The membranes were blocked with 4% Block Ace (DS Pharma Biomedical, Japan), followed by incubation with the following primary antibodies: anti-GFP antibody (598, MBL, Japan; 1:5000 dilution), anti-BmPSI antibody (Suzuki et al., 2010; 1:5000 dilution), anti-RFP antibody (M204-3, MBL, Japan; 1:5000 dilution), or anti-Masc antibody (Kiuchi et al., 2019; 1:1000 dilution), in the antibody dilution buffer Kiwami Setsuyaku-kun (DRC, Japan). After incubation with the primary antibody, the membrane was washed four times with TBS-T buffer and incubated with the secondary antibody: HRP-bound anti-Rabbit IgG (111-035-144, Jackson ImmunoResearch Laboratories Inc., USA; 1:10000 dilution), or HRP-bound anti-Mouse IgG (626520, Invitrogen, USA; 1:10000 dilution). After incubation with the secondary antibody, the membrane was washed five times with TBS-T buffer and stained using an Immobilon Western Chemiluminescent HRP Substrate (Millipore, USA). Antibody-stained proteins were detected using a ChemiDoc XRS Plus imaging system (Bio-Rad, USA).
Knockdown of BmPSI in BmN-4 cells
DNA fragments for dsBmPSI and dsLuc were amplified from BmPSI-mCherry and Bm31Luc32, respectively, using the primers listed in Table S2. Each dsRNA was transcribed from the DNA template using T7 Mega Script Kit (Thermo Fisher Scientific, Waltham, Massachusetts, USA). For dsRNA soaking experiments, BmN-4 sid-1 cells25 were cultured at 26 °C in TC-100 (Sigma-Aldrich, Missouri, USA) supplemented with 10% FBS (Gibco, USA) and tryptose phosphate broth (Sigma-Aldrich). BmN-4 sid-1 cells (1.0 × 105 cells per 35 mm diameter dish) were soaked with three types of dsRNAs (4 µg each, twice). A second soaking was carried out three days after the first soaking. Three days after the second soaking, the cells are collected, lysed, and mixed with 2× SDS sample buffer, and then used for Western blotting to evaluate the knockdown efficiency. We used an anti-BmPSI antibody20 and an anti-actin antibody (sc-1616-R, Santa Cruz Biotechnology; 1:2000 dilution) as primary antibodies, and HRP-bound anti-Rabbit IgG (111-035-144, Jackson ImmunoResearch Laboratories Inc., USA; 1:10000 dilution) as a secondary antibody. Three days after the second dsRNA soaking, the cells were transfected with 2 µg of BmMasc-GFP or GFP using FuGENE HD (Promega, USA), then collected and subjected to RT-qPCR three days after transfection.
Identification of the interacting regions of BmMasc and BmPSI
Mutagenesis experiments were conducted using the KOD Plus Mutagenesis Kit (TOYOBO, Japan) according to the manufacturer’s protocol. The immunoprecipitation and Western blotting experiments were performed as described above.
RIP experiments
At three days post transfection, BmN-4 cells were collected by scraping with disposable scrapers and lysed on ice for 15 min in 1 mL of chilled TNE-N buffer (20 mM Tris pH 8.0, 1 mM EDTA, 150 mM NaCl, 1% NP-40) supplemented with cOmplete EDTA-free (Roche, Switzerland) and 200 U/µL of SUPERase (Thermo Fisher Scientific, USA). After centrifugation at 20,000 × g at 4 °C for 15 min, 20 µL of the supernatants were mixed with TRI-Reagent. The remaining supernatants were incubated with GFP-Trap Magnetic Agarose (ChromoTek, Germany) for 1 h at 4 °C under gentle rotation. The magnetic agarose beads were collected using a magnetic stand, washed three times with TNE-N buffer, and then mixed with 500 µL of TRI-REAGENT. Total RNA was purified according to the manufacturer’s protocol. We used 1 µL of glycogen (Roche Diagnostics, Switzerland) per tube as a coprecipitant for the RNA pellets. cDNA was synthesized using avian myeloblastosis virus reverse transcriptase with a random 9-mer (TaKaRa, Japan). RT-qPCR was performed using a KAPA™ SYBR FAST qPCR Kit (Kapa Biosystems Inc., USA), and % input values were calculated.
BmN-4 cells transfected with BmMasc or GFP cDNA were immunoprecipitated with anti-GFP beads using μMACS GFP Tagged Protein Isolation Kit (Miltenyi Biotec), as previously reported23. Immunoprecipitated RNA fragments were prepared from the beads and subjected to RNA-seq experiments. RNA-seq libraries were performed using Agilent Strand Specific library prep kit without poly(A) selection and analyzed on an Illumina HiSeq 2500 platform based on the manufacturer’s protocol for 100 bp paired-end reads. Raw RIP-seq reads were mapped to the B. mori genome33 using hisat234. Subsequently, using samtools35, only the reads that mapped to the Bmdsx genomic region (from 10580681 to 10778244 in Bomo_Chr25) were extracted and converted to bed files using bedtools36. Reads that mapped in the sense direction to the Bmdsx gene were then extracted, and the coverage of each base was calculated using coverageBed from bedtools. The libraries were normalized based on the total coverage of this region, and a graph was generated using the ggplot2, tidyr, and dplyr libraries in R37,38,39. Source data and codes for Fig. 5B are available as Supplementary Data 1–3.
Statistics and reproducibility
The statistical analyses were conducted using R (ver. 4.4.0). For data of Figs. 2F, 3A, 4B and 4C, one-way ANOVA was used. One-way ANOVA was followed by Tukey’s multiple comparisons test. Detailed information regarding the sample sizes and the number of replicates is provided in the figure legends and Supplementary Data 1.
Reporting summary
Further information on research design is available in the Nature Portfolio Reporting Summary linked to this article.
Data availability
Source data presented in the figures of this paper are available in Supplementary Data. All other data are available from the corresponding author on reasonable request. The RIP-seq data have been deposited in the DDBJ (DNA Data Bank of Japan) under accession numbers DRR318257–DRR318262. The MS proteomics data have been deposited to the ProteomeXchange Consortium via the jPOST partner repository with the dataset identifier PXD060754.
References
Traut, W., Sahara, K. & Marec, F. Sex chromosomes and sex determination in Lepidoptera. Sex. Dev. 1, 332–346 (2007).
Hasimoto, H. The role of the W-chromosome in the sex determination of Bombyx mori. Jpn. J. Genet. 8, 245–247 (1933).
Kiuchi, T. et al. A single female-specific piRNA is the primary determiner of sex in the silkworm. Nature 509, 633–636 (2014).
Lee, J., Kiuchi, T., Kawamoto, M., Shimada, T. & Katsuma, S. Identification and functional analysis of a masculinizer orthologue in Trilocha varians (Lepidoptera: bombycidae). Insect Mol. Biol. 24, 561–569 (2015).
Fukui, T. et al. The endosymbiotic bacterium Wolbachia selectively kills male hosts by targeting the masculinizing gene. PLoS Pathog. 11, e1005048 (2015).
Xu, J. et al. Bombyx mori P-element somatic inhibitor (BmPSI) is a key auxiliary factor for silkworm male sex determination. PLoS Genet. 13, e1006576 (2017).
Fukui, T. et al. In vivo masculinizing function of the Ostrinia furnacalis Masculinizer gene. Biochem. Biophys. Res. Commun. 503, 1768–1772 (2018).
Wang, Y. H. et al. The Masc gene product controls masculinization in the black cutworm, Agrotis ipsilon. Insect Sci. 26, 1037–1044 (2019).
Harvey-Samuel, T., Norman, V. C., Carter, R., Lovett, E. & Alphey, L. Identification and characterization of a Masculinizer homologue in the diamondback moth, Plutella xylostella. Insect Mol. Biol. 29, 231–240 (2020).
Deng, Z. et al. Identification and characterization of the masculinizing function of the Helicoverpa armigera Masc gene. Int. J. Mol. Sci. 22, 8650 (2021).
Visser, S., Voleníková, A., Nguyen, P., Verhulst, E. C. & Marec, F. A conserved role of the duplicated Masculinizer gene in sex determination of the Mediterranean flour moth, Ephestia kuehniella. PLoS Genet. 17, e1009420 (2021).
Bi, H. et al. Masculinizer and Doublesex as key factors regulate sexual dimorphism in Ostrinia furnacalis. Cells 11, 2161 (2022).
Pospíšilová, K. et al. Masculinizer gene controls male sex determination in the codling moth, Cydia pomonella. Insect Biochem. Mol. Biol. 160, 103991 (2023).
Li, X. et al. Masculinizer gene controls sexual differentiation in Hyphantria cunea. Insect Sci. 31, 405–416 (2024).
Moronuki, Y., Kasahara, R., Naka, H. & Suzuki, M. G. Identification and functional analysis of sex-determining genes in the spongy moth, Lymantria dispar (lepidoptera: erebidae). Insect Biochem. Mol. Biol. 177, 104219 (2024).
Van’t Hof, A. E. et al. Zygosity-based sex determination in a butterfly drives hypervariability of masculinizer. Sci. Adv. 10, eadj6979 (2024).
Ohbayashi, F., Suzuki, M. G., Mita, K., Okano, K. & Shimada, T. A homologue of the Drosophila doublesex gene is transcribed into sex-specific mRNA isoforms in the silkworm, Bombyx mori. Comp. Biochem. Physiol. B Biochem. Mol. Biol. 128, 145–158 (2001).
Suzuki, M. G., Funaguma, S., Kanda, T., Tamura, T. & Shimada, T. Analysis of the biological functions of a doublesex homologue in Bombyx mori. Dev. Genes Evol. 213, 345–354 (2003).
Suzuki, M. G., Funaguma, S., Kanda, T., Tamura, T. & Shimada, T. Role of the male BmDSX protein in the sexual differentiation of Bombyx mori. Evol. Dev. 7, 58–68 (2005).
Suzuki, M. G. et al. Establishment of a novel in vivo sex-specific splicing assay system to identify a trans-acting factor that negatively regulates splicing of Bombyx mori dsx female exons. Mol. Cell. Biol. 28, 333–343 (2008).
Suzuki, M. G., Imanishi, S., Dohmae, N., Asanuma, M. & Matsumoto, S. Identification of a male-specific RNA binding protein that regulates sex-specific splicing of Bmdsx by increasing RNA binding activity of BmPSI. Mol. Cell. Biol. 30, 5776–5786 (2010).
Sugano, Y. et al. Identification of a bipartite nuclear localization signal in the silkworm Masc protein. FEBS Lett. 590, 2256–2261 (2016).
Kiuchi, T., Sugano, Y., Shimada, T. & Katsuma, S. Two CCCH-type zinc finger domains in the Masc protein are dispensable for masculinization and dosage compensation in Bombyx mori. Insect Biochem. Mol. Biol. 104, 30–38 (2019).
Katsuma, S., Sugano, Y., Kiuchi, T. & Shimada, T. Two conserved cysteine residues are required for the masculinizing activity of the silkworm Masc protein. J. Biol. Chem. 290, 26114–26124 (2015).
Mon, H. et al. Effective RNA interference in cultured silkworm cells mediated by overexpression of Caenorhabditis elegans SID-1. RNA Biol. 9, 40–46 (2012).
Wang, X. Y., Zheng, Z. Z., Song, H. S. & Xu, Y. Z. Conserved RNA cis-elements regulate alternative splicing of Lepidopteran doublesex. Insect Biochem. Mol. Biol. 44, 1–11 (2014).
Wang, Y. et al. Mutation of P-element somatic inhibitor induces male sterility in the diamondback moth, Plutella xylostella. Pest Manag. Sci. 77, 3588–3596 (2021).
Labourier, E., Adams, M. D. & Rio, D. C. Modulation of P-element pre-mRNA splicing by a direct interaction between PSI and U1 snRNP 70K protein. Mol. Cell 8, 363–373 (2001).
Suzuki, M. G., Ohbayashi, F., Mita, K. & Shimada, T. The mechanism of sex-specific splicing at the doublesex gene is different between Drosophila melanogaster and Bombyx mori. Insect Biochem. Mol. Biol. 31, 1201–1211 (2001).
Hirota, K., Matsuda-Imai, N., Kiuchi, T. & Katsuma, S. Characterization of nuclear localization signal in Ostrinia furnacalis Masculinizer protein. Arch. Insect Biochem. Physiol. 106, e21768 (2021).
Kawamoto, M., Kiuchi, T. & Katsuma, S. SilkBase: an integrated transcriptomic and genomic database for Bombyx mori and related species. Database 2022, baac040 (2022).
Nakanishi, T. et al. Comparative studies of lepidopteran baculovirus-specific protein FP25K: development of a novel Bombyx mori nucleopolyhedrovirus-based vector with a modified fp25K gene. J. Virol. 84, 5191–5200 (2010).
Kawamoto, M. et al. High-quality genome assembly of the silkworm, Bombyx mori. Insect Biochem. Mol. Biol. 107, 53–62 (2019).
Kim, D., Paggi, J. M., Park, C., Bennett, C. & Salzberg, S. L. Graph-based genome alignment and genotyping with HISAT2 and HISAT-genotype. Nat. Biotechnol. 37, 907–915 (2019).
Li, H. et al. 1000 Genome Project Data Processing Subgroup. The sequence alignment/map format and SAMtools. Bioinformatics 25, 2078–2079 (2009).
Quinlan, A. R. & Hall, I. M. BEDTools: a flexible suite of utilities for comparing genomic features. Bioinformatics 26, 841–842 (2010).
Wickham, H. ggplot2: Elegant Graphics for Data Analysis. Springer-Verlag New York. ISBN 978-3-319-24277-4, https://ggplot2.tidyverse.org (2016).
Wickham, H., Vaughan, D., and Girlich, M. tidyr: Tidy Messy Data. R package version 1.3.1, https://github.com/tidyverse/tidyr, https://tidyr.tidyverse.org (2024).
Wickham, H., François, R., Henry, L., Müller, K., and Vaughan, D. dplyr: A Grammar of Data Manipulation. R package version 1.1.4, https://github.com/tidyverse/dplyr, https://dplyr.tidyverse.org (2023).
Acknowledgements
We thank M.Kawamoto for his contribution of the initial stage of the project, K. Nishino for his help with LC-MS/MS analysis, and R. Hamajima and T. Kusakabe for providing BmN-4 sid-1 cells. This work was supported by Grants-in-Aid for Scientific Research on Innovative Areas “Spectrum of the Sex: a continuity of phenotypes between female and male” (17H06431) to S. K. and T. Ki., Grant-in-Aid for Scientific Research (A) (22H00366) to S. K., G-7 Scholarship Foundation to S. K., and 16H06279 (PAGS) to Y. S.
Author information
Authors and Affiliations
Contributions
T.Ka., and S.K. writing–original draft. T.Ka., N.M.-I., H.K., K.S., Y.S. and S.K. investigation. T.Ki. and S.K. conceptualization. N.M.-I., H.K., K.S. and S.K. methodology; T.Ka., N.M.-I., H.K., K.S. and S.K. formal analysis. T.Ka., N.M.-I., H.K., K.S., M.G.S., Y.S., T.Ki. and S.K. writing–review and editing. M.G.S. resources. S.K. project administration. Y.S., T.Ki. and S.K. funding acquisition.
Corresponding author
Ethics declarations
Competing interests
The authors declare that they have no conflicts of interest with the contents of this article.
Peer review
Peer review information
Communications Biology thanks H.W. and the other, anonymous, reviewer for their contribution to the peer review of this work. Primary handling editors: J.W.P. & R.B.-S. A peer review file is available.
Additional information
Publisher’s note Springer Nature remains neutral with regard to jurisdictional claims in published maps and institutional affiliations.
Rights and permissions
Open Access This article is licensed under a Creative Commons Attribution-NonCommercial-NoDerivatives 4.0 International License, which permits any non-commercial use, sharing, distribution and reproduction in any medium or format, as long as you give appropriate credit to the original author(s) and the source, provide a link to the Creative Commons licence, and indicate if you modified the licensed material. You do not have permission under this licence to share adapted material derived from this article or parts of it. The images or other third party material in this article are included in the article’s Creative Commons licence, unless indicated otherwise in a credit line to the material. If material is not included in the article’s Creative Commons licence and your intended use is not permitted by statutory regulation or exceeds the permitted use, you will need to obtain permission directly from the copyright holder. To view a copy of this licence, visit http://creativecommons.org/licenses/by-nc-nd/4.0/.
About this article
Cite this article
Kaneda, T., Matsuda-Imai, N., Kosako, H. et al. The Masc–PSI complex directly induces male-type doublesex splicing in silkworms. Commun Biol 8, 927 (2025). https://doi.org/10.1038/s42003-025-08350-y
Received:
Accepted:
Published:
Version of record:
DOI: https://doi.org/10.1038/s42003-025-08350-y








