Abstract
Deciphering the reprogramming of glucose metabolism in cancer-associated fibroblasts (CAFs) within the ovarian cancer (OC) microenvironment is essential for understanding tumor progression. While CAFs are known to influence tumor metabolism, the specific mechanisms underlying their role in metabolic adaptation remain unclear. Here, we show that GLUT1 is highly expressed in CAFs and promotes glucose uptake, glycolysis, and lactate production, which in turn drives OC cell proliferation and migration via the TGF-β1/p38/MMP2/MMP9 pathway. Single-cell RNA sequencing and bioinformatics analyses identify GLUT1 as a key metabolic regulator in CAFs, and 3D bioprinting models further confirm its role in shaping the tumor microenvironment. These findings highlight GLUT1 as a potential therapeutic target for OC and provide new insights into tumor metabolism and metastasis.
Similar content being viewed by others
Introduction
Ovarian cancer (OC) is a prevalent and lethal gynecologic malignancy1,2. The incidence of OC is steadily increasing, posing significant challenges to clinical management3. Unlike cancers in other organs, OC often presents no conspicuous symptoms in its early stages, leading to late-stage diagnoses in a majority of patients, which in turn complicates treatment4,5,6. The tumor microenvironment is a crucial factor in the development and progression of OC. Investigating the impact of other cells within the tumor microenvironment on tumor growth, invasion, and migration is essential for revealing potential therapeutic targets and improving patient outcomes7,8.
In the tumor microenvironment, a vital component influencing tumor growth, invasion, and metastasis comprises various elements such as cells, stroma, extracellular matrix, and intercellular signaling molecules, all playing crucial roles in regulating cancer progression9,10. Cancer-associated fibroblasts (CAFs), a significant group within the microenvironment, exhibit a complex origin derived from mesenchymal cells, fibroblasts, and other cell types, engaging in close interactions with tumor cells11,12,13. Studies have demonstrated that CAFs provide nutrients, maintain microenvironmental homeostasis, promote tumor growth and invasion, and contribute to the development of drug resistance, highlighting the importance of in-depth research to unravel the mechanisms driving tumor development14.
Aberrant glycometabolism in tumor cells is widely recognized as a common feature believed to be enhanced to varying degrees in several cancers, including OC15,16. Dysregulated glycometabolism can fuel the rapid growth and proliferation of tumor cells, sustaining their survival17. As key cells within the microenvironment, CAFs play a crucial role in regulating tumor cell growth and metabolism18,19. Therefore, exploring the characteristics of glucose metabolism reprogramming in CAFs is essential for understanding the regulatory mechanisms of energy metabolism within the tumor microenvironment to elucidate the patterns of tumor development. GLUT1 acts as the primary pathway for glucose uptake into cells. Within CAFs, GLUT1-mediated metabolic reprogramming not only sustains their own metabolic demands but also plays a crucial role in shaping the tumor microenvironment to support cancer progression. CAFs with high GLUT1 activity contribute to the metabolic heterogeneity and adaptability of tumors20,21. Therefore, targeting GLUT1 in CAFs and its role in metabolic reprogramming offers a potential therapeutic strategy to disrupt the support CAFs provide to cancer cells, potentially leading to new directions in cancer treatment.
To begin the study, OC tissue samples were collected for scRNA-seq to analyze differences in cell composition and communication. Subsequently, through integrating transcriptomics and bioinformatics analyses, targets significantly associated with CAF glucose metabolism reprogramming were identified and validated through relevant cellular experiments, including assessments of cell viability, proliferation, migration, and protein expression, among other aspects. Additionally, the role of GLUT1 in establishing the tumor microenvironment and tumor progression was validated using 3D bioprinting models and animal models.
This study aims to comprehensively reveal the characteristics of CAF glucose metabolism reprogramming in the OC tumor microenvironment and its relationship with tumor progression by combining single-cell multi-omics technology and 3D bioprinting models. Furthermore, it seeks to explore the role and potential mechanisms of the GLUT1 gene in OC development. This research not only provides potential molecular targets for the diagnosis and treatment of OC but also elucidates the glucose metabolism reprogramming characteristics of CAFs and the molecular mechanisms driving OC metastasis. By integrating single-cell multi-omics technology and 3D bioprinting models, this study can lay a solid foundation for a deeper understanding of the pathophysiological mechanisms of OC and pave the way for the development of more effective treatment strategies and personalized therapeutic approaches in the future.
Results
scRNA-seq reveals cellular heterogeneity in OC and normal tissue cells classification
To elucidate the cellular heterogeneity and molecular features underlying ovarian cancer (OC), we applied a multi-omics approach integrating single-cell RNA sequencing (scRNA-seq) and bulk RNA sequencing (RNA-seq). An overview of the experimental design, including sample collection, sequencing strategies, and downstream analyses, is illustrated in Fig. 1A. This comprehensive workflow allowed us to identify differentially expressed genes (DEGs), integrate data from both platforms, and pinpoint key genes involved in glucose metabolism reprogramming within the tumor microenvironment.
A Technical flowchart of ovarian tissue sequencing (Created by BioRender). B Visualization of cell annotation results based on UMAP clustering, with each color representing a different cell subpopulation. C Visualization of the grouped cell annotation results based on UMAP clustering. D Proportions of different cell subpopulations in each sample, with different colors representing different cell types. E T-test analysis of the differences in cell proportions between normal and OC samples (normal, n = 3; OC, n = 3). Statistically significant differences are highlighted with dashed black boxes. Quantitative data are expressed as Mean ± SD, with three samples per group. For comparisons between two groups, *P < 0.05, **P < 0.01, ns indicates no statistical significance. F Cell communication chord diagram for normal samples and interaction chord diagrams between each of the 9 cell types and the other 8 cell types. The thickness of the lines represents the number of pathways and the strength of interactions. G Cell communication chord diagram for OC samples and interaction chord diagrams between each of the 9 cell types and the other cell types. The thickness of the lines represents the number of pathways and the strength of interactions.
In our clinical study, tissues from patients undergoing OC surgery, including three ovarian tumor tissues (OC, n = 3) and three adjacent normal tissues (normal, n = 3), were collected and subjected to scRNA-seq analysis. In the normal adjacent tissues we collected (n = 3), the proportion of adipocytes was approximately 20%, while stromal cells accounted for about 40%. Microscopic examination revealed no presence of cancer cells, indicating that the selected adjacent tissues remained unaffected by tumor invasion, thus demonstrating their validity as control tissues. We utilized the Seurat package to integrate the data and initially examined various parameters of all cells, including the number of genes expressed (nFeature_RNA), total mRNA molecules (nCount_RNA), and percentage of mitochondrial genes (percent.mt). The results indicated that most cells had nFeature_RNA < 5000, nCount_RNA < 20000, and percent.mt <20% (Figure S1A). Subsequently, by applying quality control criteria of 200 < nFeature_RNA < 5000 percent.mt <20%, low-quality cells were filtered out, resulting in an expression matrix of 19435 genes and 24,789 cells. Correlation analysis of sequencing depth revealed r values of 0.04 for nCount_RNA with percent.mt and 0.85 for nCount_RNA with nFeature_RNA (Figure S1B), indicating satisfactory data quality for further analysis.
Further analysis of the filtered cells involved calculating variance by selecting highly variable genes and identifying the top 2000 variably expressed genes for downstream analysis (Figure S1C). Cell cycle scoring was conducted using the CellCycleScoring function (Figure S1D), and preliminary data normalization was performed. Subsequently, based on the selected highly variable genes, PCA was employed for linear dimensionality reduction. The main gene expression heatmap for PC_1 – PC_6 was presented (Figure S1E), along with the cell distribution in PC_1 and PC_2 (Figure S1F), revealing some batch effects among the samples.
Data batch correction was carried out using the harmony package to reduce batch effects and improve the accuracy of cell clustering (Figure S1G). Furthermore, an ElbowPlot was used to rank PCs by standard deviation, showing that PC_1-PC_20 adequately captured information from the selected highly variable genes with significant analytical implications (Figure S1H). Following batch correction, the results demonstrated the effective elimination of batch effects across samples (Figure S1I, J).
Subsequently, a non-linear dimensionality reduction using the UMAP algorithm on the top 20 PCs was executed, and clustering patterns at various resolutions were displayed using the cluster package (Figure S2). Through UMAP clustering analysis, all cells were classified into 24 cell clusters (Figure S1K, L). By leveraging known cell lineage-specific marker genes obtained from literature and CellMarker online database, 9 cell types were identified as ovarian stromal cells (OSCs), T cells, natural killer cells (NK cells), macrophages, CAFs, endothelial cells, pericyte, epithelial cells or cancer cells, and B cells (Fig. 1B, C). Furthermore, the UMAP expression charts for these 9 cell marker genes were displayed, where DCN represented a marker gene for OSCs, CD3D for T cells, KLRD1 for NK cells, CD68 for macrophages, THY1 for CAFs, PECAM1 for endothelial cells, RGS5 for pericyte, EPCAM for epithelial cells (cancer cells), and CD79A for B cells (Figure S3A, B, Table S1). Apart from THY1, other CAF marker genes such as FAP, COL1A1, and PDGFR exhibited similar expression patterns to THY1. We provided a detailed description of the cell composition and distribution of nine cell types across six samples. A t-test was conducted to compare the differences in cell numbers between normal and OC samples. The analysis showed that, compared to normal samples, the numbers of epithelial cells (cancer cells) and CAFs were significantly increased in OC samples, while the number of macrophages was significantly reduced (Fig. 1D, E).
Furthermore, to understand the functional differences underlying these numerical variations, we investigated cell-cell communication mediated by ligand-receptor interactions. Using the “CellChat” package in R, we analyzed the communication and interactions between different cell phenotypes. The results indicated that, compared to normal samples, the communication links between CAFs and epithelial cells (cancer cells), macrophages, and T cells were enhanced in OC samples (Fig. 1F, G). These results highlight the importance of CAFs in OC progression. Additionally, compared to normal samples, the signaling pathways involved in the interactions between CAFs and other cells in OC samples mainly include the VEGF signaling pathway, TNF signaling pathway, and HLA signaling pathway (Figure S3C, D), suggesting that CAFs may influence OC progression either through direct interactions with cancer cells or via immune cells. These findings demonstrate that CAFs are key mediators of cell-cell communication in OC.
The scRNA-seq analysis results indicate that OC samples and their adjacent normal tissues can be divided into 24 clusters, successfully identifying 9 cell subpopulations. Among these, the numbers of epithelial cells (cancer cells) and CAFs were significantly increased, while the number of macrophages was significantly reduced. CAFs were found to be key cells mediating cell-cell communication in OC.
The key roles of CAFs and glucose metabolism reprogramming in OC: GLUT1 as a potential therapeutic target
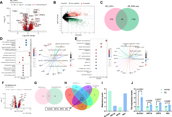
To further investigate the role of CAF glucose metabolism reprogramming in OC progression, differential gene expression analysis was conducted between CAFs in adjacent normal samples and OC samples. A total of 564 differentially expressed genes were identified, with 425 genes significantly upregulated in OC samples and 139 genes significantly downregulated (Fig. 2A). Additionally, high-throughput RNA-seq was performed on normal samples (n = 3) and OC samples (n = 3), resulting in the identification of 1238 differentially expressed genes, including 630 upregulated genes and 608 downregulated genes (Fig. 2B).
A Volcano plot showing differentially expressed genes between fibroblasts in normal and OC samples. The red dots on the left side of the dashed line represent genes highly expressed in OC samples, while the dots on the right represent genes with lower expression in OC samples. B Volcano plot of differentially expressed genes in RNA-seq between three normal samples and three OC samples. The red upward triangles represent upregulated genes, the green downward triangles represent downregulated genes, and the black dots represent non-differential genes. C Venn diagram showing the overlap of differentially expressed genes between RNA-seq and CAFs in scRNA-seq. D Bubble plot (left) and chord diagram (right) of GO enrichment analysis for the 48 overlapping genes. In the bubble plot, circle color represents the significance of enrichment, with colors ranging from blue to red indicating increasing significance. Circle size represents the number of enriched genes. E Bubble plot (left) and chord diagram (right) of KEGG enrichment analysis for the 48 overlapping genes. In the bubble plot, circle color represents the significance of enrichment, with colors ranging from blue to red indicating increasing significance. Circle size represents the number of enriched genes. F Volcano plot showing differentially expressed genes between epithelial cells in normal and OC samples. The red dots on the left side of the dashed line represent genes highly expressed in OC samples, while the dots on the right represent genes with lower expression in OC samples. G Venn diagram showing the overlap of differentially expressed genes between RNA-seq and epithelial cells in scRNA-seq. H Venn diagram showing the overlap of differentially expressed genes from RNA-seq, CAFs in scRNA-seq, epithelial cells in scRNA-seq, and 221 genes related to glycometabolism reprogramming, resulting in the identification of four key genes: SLC2A1, KRT18, KRT8, and HK2. I Relevance score of the four key genes in the GeneCards database. J RNA-seq analysis results of the four key genes in normal and OC samples, with three samples per group. * indicates a comparison between two groups, *P < 0.05, ***P < 0.001.
By analyzing the intersection of scRNA-seq and RNA-seq data, 48 overlapping genes were obtained (Fig. 2C), showing consistent expression patterns between the two datasets. Their expression levels in RNA-seq are shown in Table S2. These 48 overlapping genes were subjected to GO functional enrichment analysis, revealing involvement in biological processes such as female pregnancy, multi-organism reproductive process, and multicellular organism development. In terms of cellular components, enrichment was observed in locations like secretory granule lumen, cytoplasmic vesicle lumen, and platelet alpha granule lumen. Meanwhile, the molecular functions of these genes were predominantly associated with activities like endopeptidase inhibitor activity, peptidase inhibitor activity, and endopeptidase regulator activity (Fig. 2D). Furthermore, KEGG pathway enrichment analysis on the 48 overlapping genes showed significant enrichment in pathways including MicroRNAs in cancer, Complement and coagulation cascades, Diabetic cardiomyopathy, Cysteine and methionine metabolism, and Insulin resistance, with a notable presence in the Glycolysis/Gluconeogenesis pathway (Fig. 2E). Additionally, we found that hypoxia-related pathways, such as the HIF-1 signaling pathway, were enriched (Fig. 2E). Furthermore, we performed differential gene expression analysis between epithelial cells from adjacent normal samples and OC samples, identifying 325 differentially expressed genes, of which 155 were significantly upregulated and 170 were significantly downregulated in OC samples (Fig. 2F). By intersecting these 325 differentially expressed genes with the differentially expressed genes obtained from RNA-seq, we identified 37 overlapping genes (Fig. 2G). The expression of these 37 overlapping genes is shown in Table S3. To further validate the relationship between CAFs glycolytic reprogramming and OC progression, we obtained 221 genes related to ‘glycometabolism reprogramming’ from the GeneCards database. A Venn analysis was performed between this gene set and the 564 differentially expressed genes in CAFs, the 325 differentially expressed genes in epithelial cells, and the 1238 RNA-seq differentially expressed genes, yielding 4 overlapping genes significantly associated with glycolytic reprogramming, OC, and CAFs: SLC2A1, KRT18, KRT8, and HK2 (Fig. 2H). The relevance of these four genes to glucose metabolism reprogramming is presented in Fig. 2I, highlighting SLC2A1 and HK2 as genes with high relevance. All four intersecting genes showed significantly elevated expression in OC samples compared to normal samples (Fig. 2J).
We identified four key genes linked to CAFs and glucose metabolism reprogramming in OC development. To further investigate the role of these key genes in OC, we analyzed their protein expression patterns in normal and tumor samples using The HPA database. The results revealed a significant increase in the expression of these four key genes in OC tumor tissues compared to normal ovarian tissues, with SLC2A1, KRT18, and KRT8 showing strong expression, while HK2 exhibited moderate expression (Figure S4A).
To delve into the impact of these four key genes on the prognosis of OC, we extracted RNAseq data in TPM format from The Cancer Genome Atlas (TCGA) and Genotype-Tissue Expression (GTEx) databases and conducted ROC curve analysis. The analysis indicated that the AUC values of the ROC curves for all four genes were greater than 0.5, with SLC2A1, KRT18, and KRT8 having AUC values exceeding 0.9, suggesting excellent diagnostic potential in predicting the outcome of OC. In contrast, HK2 had an AUC value of 0.664, indicating relatively weaker diagnostic performance in predicting the outcome of OC (Figure S4B).
Furthermore, based on the expression levels of the four key genes associated with prognosis, we stratified TCGA-OV patients into high and low-expression groups, performed proportional hazards assumption tests, conducted survival regression fitting, and plotted Kaplan-Meier survival curves. The results demonstrated that patients with high expression of SLC2A1 and HK2 had poorer survival outcomes, while those with low expression had better outcomes (HR > 1, p < 0.05). Conversely, there was no significant difference in survival outcomes based on the expression of KRT18 and KRT8 genes (Figure S4C). In addition, we extracted the expression of the 4 overlapping genes in TCGA OC samples (Figure S4D). The changes in expression levels of these 4 genes were consistent with the sequencing results. Therefore, considering the correlation scores between the four key genes and glucose metabolism reprogramming, gene expression in the HPA database, ROC curves, and Kaplan-Meier survival curves, we ultimately identified SLC2A1.
To further validate the above analysis results, we obtained the numbers of various cell subtypes from different tissues in the Ovary Cancer sc Database. The results showed that, compared to normal ovarian tissues, the numbers of epithelial cells (cancer cells) and fibroblasts were both increased in OC tissues (Figure S5A–C). Additionally, the SLC2A1 gene was significantly expressed in both epithelial cells and fibroblasts (Figure S5D, E). Furthermore, we obtained the expression levels of the SLC2A1 gene from the GSE139555, GSE147082, GSE158722, and GSE168652 datasets in the TISCH database, and the results showed that SLC2A1 was also expressed in fibroblasts across all four datasets (Figure S5F–I). This data further validated our sequencing data analysis results.
Reprogramming of GLUT1 by CAFs in OC promotes tumor proliferation and invasion
Through multi-omics sequencing and bioinformatics analysis, we have preliminarily identified potential therapeutic targets significantly associated with both CAFs and glucose metabolism reprogramming in OC—GLUT1. To further elucidate the regulatory relationship between GLUT1 in CAFs and OC, we initially demonstrated the expression of SLC2A1 using scRNA-seq in normal and OC samples. The results revealed a significant upregulation of SLC2A1 in OC samples compared to normal samples, particularly in epithelial cells (cancer cells) and CAFs (Figure S6A). Additionally, we detected the expression of the CAF marker proteins α-SMA and GLUT1 in normal and OC samples through immunohistochemical staining. The results showed that, compared to normal samples, the expression of the CAF marker protein α-SMA was higher in OC tissues, indicating a significant enrichment of CAFs in OC tumors. Moreover, the expression of GLUT1, the tumor marker KRT8, and the CAF markers FAP and THY1 were also significantly upregulated in OC tissues (Figure S6B). The localization of GLUT1 expression was close to that of THY1 and FAP. Furthermore, RT-qPCR and Western blot analysis further confirmed the upregulation of α-SMA and GLUT1 proteins in OC tissues (Figure S6C, D).
Next, to investigate whether GLUT1 regulates CAF-mediated tumor microenvironment, we isolated various cell types from tumor tissues of OC patients post-resection to obtain CAFs (Figure S6E). Quality assessment of the obtained CAFs was conducted by immunofluorescence staining for the expression of endothelial cell marker CD31, epithelial cell marker Cytokeratin, and fibroblast marker Vimentin. The results indicated minimal expression of CD31 and Cytokeratin in the obtained fibroblasts, while Vimentin was prominently expressed (Figure S6F), suggesting minimal contamination from epithelial and endothelial cells, ensuring good quality for subsequent analyses. Additionally, we detected the expression of GLUT1 in CAFs (Figure S6F). To further explore the impact of CAFs on the proliferation and migration of OC cells, we co-cultured CAFs with OC cells at a 2:1 ratio (Figure S7A) and assessed OC cell viability and proliferation ability through CCK8 and EDU experiments. The results (Figure S7B, C) showed a significant enhancement in the viability and proliferation capacity of OC cells when co-cultured with CAFs (SKOV3+CAFs and A2780+CAFs groups) compared to OC cells cultured alone (SKOV3 and A2780 groups). Colony formation assays indicated that CAFs enhanced the clustering ability of OC cells (Figure S7D). Furthermore, following treatment with 10 μM cisplatin, flow cytometry analysis of cell apoptosis revealed a significant reduction in apoptosis levels in OC cells when co-cultured with CAFs (Figure S7E). Subsequent Transwell and wound healing assay results demonstrated a significant enhancement in the migration and invasion abilities of OC cells when co-cultured with CAFs (Figure S7F–I).
GLUT1 in CAFs promotes metabolic reprogramming and enhances the invasive ability of OC cells
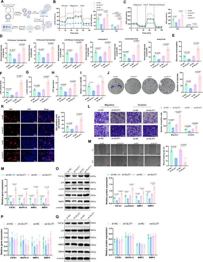
To further investigate the impact of GLUT1 expression in CAFs on the proliferation and migration of OC cells, as well as its specific regulatory mechanisms, we constructed CAF cells with GLUT1 overexpression and silencing through lentiviral transfection (Fig. 3A). The efficiency of GLUT1 silencing or overexpression was validated by RT-qPCR and Western blot analysis, and the cell line with the best efficiency was selected for subsequent experiments (Figure S8A–D).
A Schematic illustration of lentiviral transfection process to establish GLUT1-silenced or overexpressed CAFs (Created by BioRender). B Effect of GLUT1 silencing or overexpression on ECAR in CAFs. C Impact of GLUT1 silencing or overexpression on OCR in CAFs. D Quantitative analysis of metabolites in energy metabolism pathways using LC-MS, including six glucose intermediates in glycolysis, OXPHOS, and the pentose phosphate pathway. E Influence of GLUT1 silencing or overexpression on glucose uptake rate in CAFs. F Effect of GLUT1 silencing or overexpression on LDH enzyme activity in CAFs. G Impact of GLUT1 silencing or overexpression on lactic acid production in CAFs. H Influence of GLUT1 silencing or overexpression on ATP generation in CAFs. I The MTT to detect the impact of GLUT1 silencing or overexpression on the activity of CAFs. J Colony formation assay to assess the impact of GLUT1 silencing or overexpression in CAFs on the colony-forming ability of SKOV3 cells. K EDU experiment to evaluate the influence of GLUT1 silencing or overexpression in CAFs on the proliferation capacity of SKOV3 cells, where EDU-positive cells are depicted in red indicating cells in the proliferative phase; EDU-negative cells are shown in blue (Scale bar=25 μm). L Transwell assay to determine the effects of GLUT1 silencing or overexpression in CAFs on the migration and invasion abilities of SKOV3 cells (Scale bar=50 μm). M Wound healing assay to evaluate the impact of GLUT1 silencing or overexpression in CAFs on the migration capability of SKOV3 cells (Scale bar=100 μm). N RT-qPCR analysis to examine the effects of GLUT1 silencing or overexpression in CAFs on the expression of TGFB1, MAPK14, MMP2, and MMP9 mRNA in SKOV3 cells. O Western blot analysis to assess the effects of GLUT1 silencing or overexpression in CAFs on the protein expression of TGF-β1, p38, p-p38, MMP2, and MMP9 in SKOV3 cells. P Effects of GLUT1 silencing or overexpression on TGFB1, MAPK14, MMP2, and MMP9 mRNA expression in CAFs, detected by RT-qPCR. Q Effects of GLUT1 silencing or overexpression on TGF-β1, p38, p-p38, MMP2, and MMP9 protein expression in CAFs, detected by Western blot. The quantitative data in the figures are presented as Mean ± SD, with each cell experiment group repeated three times. A connection between the two groups indicates a significant difference.
To delve deeper into the influence of GLUT1 on the metabolic reprogramming of CAFs, we employed Seahorse equipment to measure the eECAR (ECAR for aerobic glycolysis) and OCR (OCR for OXPHOS) of CAFs in different intervention groups. The results indicated that silencing GLUT1 significantly decreased the glycolysis and OXPHOS of CAFs, while overexpressing GLUT1 markedly increased both processes (Fig. 3B, C). To further elucidate the energy metabolism of CAFs, we quantitatively analyzed key metabolites in the glycolysis pathway, OXPHOS, and pentose phosphate pathway using liquid chromatography-mass spectrometry (LC-MS). The results revealed that cells in the sh-GLUT1 group exhibited significantly reduced metabolic activity in the mentioned pathways compared to the sh-NC group, with specific metabolites such as D-glucose 1-phosphate, D-glucose 6-phosphate, and α-D-ribose 5-phosphate showing a notable decrease, whereas the oe-GLUT1 group displayed enhanced metabolic activity (Fig. 3D).
Furthermore, we assessed the impact of silencing and overexpressing GLUT1 in CAFs on glucose uptake. The results showed that compared to the sh-NC group, silencing GLUT1 (sh-GLUT1 group) inhibited glucose uptake in CAFs, while overexpressing GLUT1 (oe-GLUT1 group) significantly enhanced glucose uptake (Fig. 3E). Additionally, assessments of LDH enzyme activity and lactic acid production revealed that overexpressing GLUT1 significantly increased LDH enzyme activity and lactic acid production in CAFs, whereas silencing GLUT1 inhibited LDH enzyme activity and reduced lactic acid production (Fig. 3F, G). Moreover, overexpressing GLUT1 enhanced ATP generation in CAFs while silencing GLUT1 suppressed ATP production (Fig. 3H). These findings further underscore the promotive role of GLUT1 in the metabolic reprogramming of CAFs. Furthermore, we assessed the impact of GLUT1 on the activity of CAFs through MTT analysis. The results revealed a decrease in cellular activity in the sh-GLUT1 group compared to the sh-NC group. Conversely, the oe-GLUT1 group displayed a significant increase in CAFs cellular activity compared to the oe-NC group (Fig. 3I).
To investigate the impact of CAF metabolic reprogramming on OC cell proliferation and invasion, we co-cultured different intervention groups of CAF cells with SKOV3 cells. Cell colony formation and EdU assays were conducted to assess SKOV3 cell clustering and proliferation capabilities. The results showed a significant decrease in SKOV3 cell clustering and proliferation ability in the sh-GLUT1 CAFs group compared to the sh-NC CAFs group. Conversely, in the oe-GLUT1 CAFs group compared to the oe-NC CAFs group, a significant enhancement in SKOV3 cell clustering and proliferation ability was observed (Fig. 3J, K). Transwell experiments demonstrated that overexpression of GLUT1 in CAFs significantly increased the migration and invasion abilities of SKOV3 cells while silencing GLUT1 markedly inhibited these cellular functions (Fig. 3L, M).
RT-qPCR and Western blot results showed a significant decrease in the expression of TGF-β1 protein in SKOV3 cells, as well as its encoding gene TGFB1, phosphorylated p38 protein and its encoding gene MAPK14, and MMP2 and MMP9 proteins and their encoding genes in the sh-GLUT1 group compared to the sh-NC group. Conversely, an increase in the expression of the relevant proteins and their encoding genes was observed in the oe-GLUT1 group compared to the oe-NC group (Fig. 3N, O). Silencing or overexpressing GLUT1 in CAFs was measured for various targets such as TGFB1, and the results showed no significant changes in the expression levels of TGF-β1 protein and its encoding gene TGFB1, phosphorylated p38 protein and its encoding gene MAPK14, or MMP2 and MMP9 proteins and their encoding genes in the different groups of CAFs (Fig. 3O, P). The precursor forms of MMP2 and MMP9 (pro-MMP2 and pro-MMP9) are inactive enzymes, typically present as larger molecular weight proteins (such as 72 kDa for pro-MMP2 and 92 kDa for pro-MMP9). Upon removal of the precursor portion or activation by certain enzymes, MMPs are converted into their active forms (such as 53 kDa for MMP2 and 82 kDa for MMP9), enabling them to degrade collagen and other matrix components. The WB results in Fig. 3N show that the molecular weights of MMP2 and MMP9 are 53 kDa and 82 kDa, respectively, indicating their active forms, which can degrade the extracellular matrix (ECM), creating space for cell migration and enhancing the invasive abilities of both cancer cells and CAFs.
In CAFs, high levels of active MMP2 and MMP9 contribute to the remodeling of the tumor microenvironment, thereby promoting tumor progression and metastasis. To further validate whether CAFs promote OC cell proliferation and invasion capabilities through lactic acid, we inhibited lactic acid expression in CAFs using an exogenous LDH inhibitor - Galloflavin (Gal) and co-cultured them with SKOV3 cells. Initially, after Gal treatment, both LDH enzyme activity and lactic acid production in CAFs significantly decreased (Figure S9A, B). Subsequently, CCK-8 and EdU assays revealed a marked reduction in CAFs’ activity and proliferation capabilities towards SKOV3 cells post-Gal treatment (Figure S9C, D), accompanied by a significant decrease in cell clustering ability (Figure S9E). Additionally, a decrease in SKOV3 cell migration and proliferation abilities was detected post-Gal treatment (Figure S9F, G). RT-qPCR and Western blot analysis showed a significant decrease in the expression of TGF-β1, p-p38, MMP2, and MMP9 proteins, as well as their encoding genes in SKOV3 cells after Gal treatment (Figure S9H, I), further confirming that CAFs activate the TGF-β1/p38/MMP2/MMP9 signaling cascade through lactic acid, thereby enhancing the proliferation and invasion abilities of OC cells.
Interaction between CAFs and SKOV3 Cells in 3D in Vitro OC Model and Effect of GLUT1 on OC Biological Characteristics
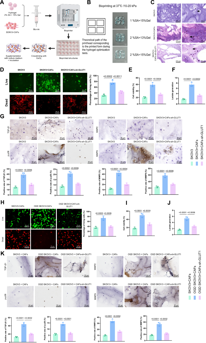
Cancer is a complex pathological phenomenon where interactions between cells drive cancer development. In the most severe cases, these interactions can even lead to cancer metastasis. Traditional two-dimensional cell culture models are overly simplistic and fail to accurately reflect the complexity of tissues. While animal experiments offer advantages, they are hindered by long experimental periods, poor replicability, and high costs. In contrast, three-dimensional in vitro cancer models not only mimic the tumor microenvironment but also enhance the predictability of cancer toxicity and drug sensitivity. Utilizing 3D bioprinting technology, we constructed a tumor model of CAFs and SKOV3 cells in OC to further investigate the impact of GLUT1 in CAFs on OC biological characteristics (Fig. 4A).
A Schematic representation of the construction of an OC tumor model with co-cultured CAFs and SKOV3 cells (Created by BioRender). B Bioprinting experiment conducted during the hydrogel optimization phase. C H&E staining image of the 3D bioprinting structure. D Live/dead cell staining of the 3D printed structure, where green fluorescence represents live cells and red fluorescence indicates dead cells (scale bar=25 μm). E Cell viability assessment in the 3D printed tissues using the CCK-8 assay. F Measurement of lactic acid content in the 3D printed structures of each group. G Immunohistochemical staining to detect the expression changes of TGF-β1, p-p38, MMP2, and MMP9 proteins in the 3D printed tissues of each group (scale bar=30 μm). H Live/Dead cell staining of the 3D printed structure, with green fluorescence indicating live cells and red fluorescence indicating dead cells (scale bar = 25 μm). I Cell viability in the 3D printed tissue measured by CCK8 assay. J Lactate content measurement in each group of 3D printed structures. K Immunohistochemical staining to detect the expression changes of TGF-β1, p-p38, MMP2, and MMP9 proteins in each group of 3D printed tissues (scale bar = 30 μm). Data are expressed as Mean ± SD, with each experiment repeated 3 times. The quantitative data in the figures are presented as Mean ± SD, with each experiment group repeated three times. A connection between the two groups indicates a significant difference.
Initially, following the formulation reported in the literature22, we precisely reproduced the theoretical square shape at 37 °C to determine the final concentration ratios used. As shown in Fig. 4B, hydrogels formed by 1% SA + 15% Gel and 2% SA + 13% Gel exhibited excessive flowability, compromising shape integrity, while 2% SA + 15% Gel effectively reproduced the desired shape. Therefore, we selected 2% SA + 15% Gel as the composition of the biochemical ink for 3D printing to construct the CAFs and SKOV3 cell OC tumor model. Additionally, the survival rate of CAFs reached 80%, and the cell proliferation rate reached 150%, indicating that our model meets the requirements.
Subsequently, we observed the growth status of the cells in the 3D-printed structures using H&E staining. The results demonstrated that in the SKOV3 group, the growth rate and cell clusters significantly increased in structures co-cultured with CAFs compared to structures constructed solely with SKOV3 cells. Additionally, downregulating GLUT1 expression in SKOV3 cells within the SKOV3+CAFs-sh-GLUT1 group inhibited the proliferative effect of CAFs on SKOV3 cells, leading to a reduction in cell clusters (Fig. 4C). Furthermore, cell viability assays on the 3D bioprinted structures revealed that CAFs increased the survival rate of SKOV3 cells and decreased the rate of cell death. Conversely, silencing GLUT1 expression in CAFs significantly counteracted the pro-survival role of CAFs on SKOV3 cells (Fig. 4D). Results from the CCK8 assay further confirmed this, where CAFs promoted SKOV3 cell proliferation, a process inhibited by downregulating GLUT1 in CAFs (Fig. 4E).
Next, we measured the lactic acid production within the 3D bioprinted structures. The results showed that, consistent with in vitro cell experiments, CAFs significantly elevated the lactic acid content within the tumor microenvironment, whereas silencing GLUT1 led to a significant reduction in lactic acid levels within the tumor microenvironment (Fig. 4F).
Lastly, immunohistochemistry staining was conducted to assess the changes in the expression of TGF-β1, p-p38, MMP2, and MMP9 proteins in the 3D-printed tissues of each group. These results were consistent with the 2D cell culture findings, where co-culturing SKOV3 cells with CAFs resulted in a notable increase in the expression of TGF-β1, p-p38, MMP2, and MMP9 proteins, enhancing tumor cell proliferation through activating the TGF-β1/p38/MMP2/MMP9 signaling pathway. Conversely, in the scenario of silencing GLUT1 in CAFs, there was a clear inhibition of the CAFs’ activation of the TGF-β1/p38/MMP2/MMP9 signaling pathway in SKOV3 cells (Fig. 4G).
Additionally, we supplemented the analysis by investigating the effects of Oxygen/Glucose Deprivation (OGD) on OC cells. The experimental results showed that OGD increased the survival rate and decreased the mortality of SKOV3 cells (Fig. 4H). In contrast, silencing GLUT1 in CAFs significantly inhibited the effect of OGD in promoting SKOV3 cell survival. The CCK8 assay further confirmed this, showing that OGD promoted SKOV3 cell proliferation, whereas downregulating GLUT1 expression in CAFs suppressed this effect (Fig. 4I). Subsequently, we measured lactate production and found that OGD significantly increased lactate content in the tumor microenvironment, while silencing GLUT1 significantly reduced lactate levels (Fig. 4J). Finally, immunohistochemical staining was used to detect the changes in TGF-β1, p-p38, MMP2, and MMP9 protein expression. Under OGD conditions, the expression of TGF-β1, p-p38, MMP2, and MMP9 proteins in SKOV3 cells significantly increased, thereby enhancing tumor cell proliferation via activation of the TGF-β1/p38/MMP2/MMP9 signaling pathway. However, when GLUT1 was silenced in CAFs, the OGD-induced activation of the TGF-β1/p38/MMP2/MMP9 signaling pathway in SKOV3 cells was significantly inhibited (Fig. 4K).
Study on the regulation of GLUT1 expression in CAFs in the tumor microenvironment on the proliferation and metastasis of OC cells
In this study, we investigated the impact of GLUT1 expression in CAFs on the proliferation and metastasis of OC cells in a subcutaneous OC model transplanted in mice. We established xenograft models by using SKOV3, SKOV3+CAFs, and SKOV3+CAFs-shGLUT1 groups (Fig. 5A). Starting from the 8th day after model establishment, we measured tumor volume in vitro every 4 days, and upon 36 days post-modeling, we dissected and photographed the tumors. The results showed that compared to the SKOV3 group, the tumors in the SKOV3+CAFs group grew larger, while the tumors in the SKOV3+CAFs-sh-GLUT1 group were smaller (Fig. 5B). The tumor volume data obtained using calipers confirmed this trend, especially in the later stages of the experiment (Fig. 5C). Furthermore, the weight of the xenografts in the SKOV3+CAFs group significantly increased compared to the SKOV3 group, whereas the weight decreased significantly in the SKOV3+CAFs-sh-GLUT1 group (Fig. 5D).
A Schematic diagram of subcutaneous xenograft nude mouse model experiment (n = 6) (Created by BioRender). B Dissection images of subcutaneous xenograft mice in each group on day 36 (n = 6). C Line graph showing tumor volume growth in subcutaneous xenograft mice from day 8 to 36 (n = 6). D Statistical analysis of tumor weight in subcutaneous xenograft mice on day 36 (n = 6). E Schematic diagram of peritoneal metastasis xenograft mouse model experiment (n = 3). F IVIS Lumina II imaging system measuring tumor cell peritoneal metastasis in various groups of peritoneal metastasis models in mice (n = 3). G Representative abdominal dissection image of peritoneal metastasis nude mice, white arrows indicate tumors (n = 3). H Dissection image of intraperitoneal xenograft tumors in peritoneal metastasis nude mice (n = 3); I TUNEL assay to detect apoptosis of tumor cells in each group of mice (Scale bar=50 μm, n = 6). J Immunohistochemical staining to examine the expression changes of TGF-β1, p-p38, MMP2, and MMP9 proteins in tumor tissues of each group of mice (Scale bar=50 μm, n = 6). Quantitative data in the figures are presented as Mean ± SD, and a connection between the two groups indicates a significant difference.
Additionally, we constructed a peritoneal metastasis nude mouse model by intraperitoneal injection of tumor cells to study the metastasis of different cell groups of OC cells (Fig. 5E). Using the IVIS Lumina II imaging system for live fluorescence imaging detection showed that compared to the SKOV3 group, the fluorescence signals of SKOV3 cells in the abdominal cavity of mice in the SKOV3 + CAFs group were significantly enhanced, while they were notably reduced in the SKOV3+CAFs-sh-GLUT1 group (Fig. 5F). Further confirmation of these results came from the anatomical images of the mouse abdominal cavity and the dissected abdominal tumors, showing that compared to the SKOV3 group, the number of peritoneal metastatic nodules in the SKOV3+CAFs group increased by approximately 300%, whereas it decreased by about 100% in the SKOV3+CAFs-sh-GLUT1 group (Fig. 5G, H).
Moreover, TUNEL staining results indicated that compared to the sole construction of subcutaneous tumors with SKOV3 cells, CAFs suppressed the apoptosis of SKOV3 cells in vitro, while further silencing GLUT1 in CAFs inhibited CAFs’ regulation of apoptosis in SKOV3 cells (Fig. 5I). Immunohistochemical staining results revealed that CAFs upregulated the expression of TGF-β1, p-p38, MMP2, and MMP9 proteins in the xenografts while downregulating GLUT1 in CAFs inhibited CAFs’ regulation of these proteins (Fig. 5J).
Discussion
This study delves into the characteristics of glucose metabolism reprogramming in CAFs within the OC tumor microenvironment by employing single-cell multi-omics technology in conjunction with 3D bioprinting models. In contrast to previous studies, this research emphasizes the comprehensive utilization of various experimental methods, confirming the significant role of GLUT1 in OC from cellular to animal models, thus addressing existing gaps in research23,24,25.
Our scRNA-seq revealed discrepancies in the cellular composition and intercellular communication within OC tissue, compared to adjacent normal tissue. We identified nine cell subtypes in the ovarian tissue, with the fibroblast subtype showing the greatest disparity between normal and OC tissues. This highlights the enriched abundance of CAFs in OC tissues, which corroborates prior research26. In OC tissues, CAFs exhibited notably stronger interactions with epithelial cells, macrophages, and T cells, enhancing tumor progression and immune evasion. Hypoxia-related pathways, including the HIF-1 signaling pathway, were also identified in our RNA-seq analysis, linking hypoxia and glycolysis to tumor growth, metastasis, and immune suppression27,28. Hypoxia, a common feature of the tumor microenvironment, promotes glycolysis, resulting in the Warburg effect, where tumor cells prioritize glycolysis for energy production27,28.
Additionally, lactate accumulation from glycolysis creates an acidic environment that facilitates immune evasion by suppressing immune cell activity, further supporting tumor survival and metastasis29. HIF-1, a key regulator under hypoxic conditions, mediates the expression of downstream genes such as GLUT1 and HK2, which promote glucose metabolism and tumor cell survival30,31. CAF-derived lactic acid activates pathways like TGF-β2 in other cancers, and similar mechanisms were observed in OC, where lactic acid from CAFs activates the TGF-β1/p38/MMP2/MMP9 signaling pathway, promoting OC cell proliferation and migration32,33. This pathway’s activation is confirmed through our co-culture experiments with SKOV3 cells, highlighting the role of GLUT1 in regulating CAFs’ metabolic activity and promoting OC progression34.
Research in other cancers, such as breast cancer, has demonstrated that GLUT1 enhances glycolysis in CAFs, promoting lactate production, which facilitates tumor progression21. Our results build upon these findings, establishing that GLUT1 overexpression in CAFs not only increases glucose uptake but also accelerates glycolysis, resulting in lactic acid production and the activation of the TGF-β1/p38/MMP2/MMP9 signaling pathway, enhancing OC cell proliferation and migration. This metabolic shift within CAFs alters the tumor microenvironment, favoring tumor growth and immune suppression by influencing the activity of immune cells such as T cells and regulatory T cells35.
CAF-mediated metabolic reprogramming is not exclusive to OC. CAFs play a critical role in the tumor microenvironment of various cancers, including pancreatic, breast, and lung cancers36,37. They are transformed under the influence of growth factors, creating barriers that inhibit immune cell infiltration and therapeutic drug penetration, thereby contributing to tumor progression and metastasis. Our study offers a novel perspective by focusing on the pivotal role of GLUT1 in the OC microenvironment, demonstrating how it modulates glucose metabolism in CAFs to facilitate tumor growth and metastasis38,39.
One of the significant innovations of this study is the use of 3D bioprinting technology to model the OC tumor microenvironment. Traditional 2D cultures and animal models often fail to replicate the complexity of human tissues. In contrast, 3D bioprinted models more accurately simulate the spatial arrangement of cells and their interactions with the extracellular matrix. By mimicking the tumor microenvironment, these models provide a more reliable platform for investigating tumor growth, metastasis, and drug response40,41. In this study, 3D bioprinting was utilized to create models of OC tumors that reflect the in vivo conditions more closely than standard 2D models, demonstrating that the physical and biochemical properties of the tumor microenvironment significantly impact tumor behavior42.
Despite employing advanced technologies and conducting multi-faceted experimental validations, this study has several limitations. First, the relatively small sample size may affect the generalizability and reliability of our findings. To mitigate the impact of inter-individual heterogeneity, we selected multiple samples from both OC patients and adjacent normal tissues for sequencing. However, future studies should expand the sample size and include cases from different clinical stages and subtypes to improve the robustness and applicability of the results. Second, this study primarily focuses on the role of GLUT1 in OC, but its function in different OC subtypes, particularly high-grade serous ovarian cancer (HGSOC), remains to be further investigated. Evaluating GLUT1 in HGSOC cell lines could enhance the clinical relevance of our findings. Moreover, the metabolic regulatory mechanisms of GLUT1, such as its influence on lactate levels and their impact on OC cell proliferation and invasion, warrant further exploration.
Additionally, due to technical limitations, multiplex immunohistochemistry and spatial transcriptomics were not employed in this study, which may have restricted our ability to comprehensively map GLUT1 expression within the tumor microenvironment. Future studies should integrate these technologies to gain a deeper understanding of GLUT1’s spatial distribution and its interactions with other cellular components. Furthermore, while we validated GLUT1’s role in OC using in vitro and in vivo models, whether these animal models fully recapitulate the human OC tumor microenvironment remains to be further examined.
In conclusion, this study highlights the crucial role of GLUT1 in CAF-mediated glucose metabolism reprogramming and provides new insights into the metabolic dynamics of the OC tumor microenvironment (Fig. 6). However, the interactions between GLUT1 and other signaling pathways remain incompletely understood. Future studies should incorporate single-cell metabolomics and real-time metabolic flux analysis to elucidate the metabolic interplay between CAFs and OC cells under different microenvironmental conditions. Additionally, investigating the functional differences of GLUT1 in CAFs derived from different sources will further refine our understanding of its role in OC progression. Future studies should also expand the sample size and include cases from different clinical stages and subtypes to validate our findings. Moreover, integrating other omics technologies such as proteomics and metabolomics will enable a more comprehensive identification of key molecules involved in glucose metabolism pathways and provide deeper insights into the pathophysiology of OC. Further exploration of GLUT1’s role in different tumor types may extend its application in early tumor diagnosis and treatment. Ultimately, translating these research findings into clinical practice will offer more personalized and precise therapeutic strategies for OC patients, leading to improved clinical outcomes.
Schematic representation of the molecular mechanism of fibroblast glucose metabolism reprogramming in the OC tumor microenvironment and tumor progression (Created by BioRender).
Materials and Methods
Ethics statement
This study strictly adhered to relevant ethical guidelines and regulations concerning animal experimentation. All experimental procedures were approved by the Ethics Committee of Shengjing Hospital of China Medical University (protocol number: No. 2024PS1387K). All animals were housed and cared for in conditions consistent with humane principles and subjected to experiments with efforts to minimize pain. We have complied with all relevant ethical regulations for animal use. At the conclusion on the experiments, all nude mice were euthanized humanely under ether anesthesia.
Clinical specimen collection
Our study selected cancer tissues from three OC patients who underwent surgery at our hospital between January 2023 and December 2023. Tissue samples located 2 cm away from the cancerous lesions were also collected as controls. The ages of these three patients ranged from 30 to 50 years (42.1 ± 6.1), with tumors spreading to areas such as the uterus, fallopian tubes, and pelvis, all classified as stage III or higher OC. These patients had not undergone any anti-tumor therapies such as radiation or chemotherapy before surgery and had no history of other diseases. Basic information of the patients can be found in Table S4. After removal, tissue samples were divided into two parts: one immediately stored in liquid nitrogen and the other fixed in 10% formaldehyde, embedded in paraffin, and stored as slides at −80 °C. Prior to surgery, all patients read and signed informed consent forms. This study was approved by the ethics committee and strictly followed the Helsinki Declaration43 (protocol number: EC-2024-KS-058). All ethical regulations relevant to human research participants were followed.
Sample preparation for clinical sequencing
The ovarian tissues obtained were washed with cold PBS to eliminate residual tissues outside the ovaries and disrupt the tissues. Subsequently, the tissues were digested in a solution of DMEM (11965092, Thermo Fisher, USA) containing 1 mg/mL collagenase (C2674, Sigma-Aldrich, USA), 1 unit/mL DNase I, and 10% FBS at 37 °C for 30 min. The digested tissues, along with the remaining tissues, were filtered through a 200-mesh sieve, and the filtrate was centrifuged at 4 °C for 5 min at 50 × g. The supernatant was discarded, and the cell pellet was resuspended in a complete DMEM medium, followed by two washes. Red blood cells were removed using red blood cell lysis buffer (C3702-120ml, Beyotime, Shanghai, China), and dead cells were eliminated with the Dead Cell Removal Kit (17899, StemCell Technologies, Canada) via immunomagnetic cell separation to exclude apoptotic and dead cells. The resulting cells were then resuspended in PBS to obtain the sequencing sample. The prepared sequencing sample underwent assessment for cell viability, integrity, and counting using a microscope and flow cytometer43.
scRNA-seq and data analysis
Qualifying samples were processed using the C1 Single-Cell Auto Prep System (Fluidigm, Inc., located in South San Francisco, California, USA) to capture individual cells. Post-capture, the cells were lysed within the chip to release mRNA, followed by reverse transcription to generate cDNA. Subsequently, the lysed and reverse-transcribed cDNA underwent pre-amplification within a microfluidic chip for downstream sequencing. The amplified cDNA was then used to construct libraries and subjected to single-cell sequencing on the HiSeq 4000 Illumina platform (parameters: paired-end reads, read length of 2 × 75 bp, approximately 20,000 reads per cell).
Data analysis was performed using the “Seurat” package in R software. Genes are highly variable in expression, meeting the criteria of 200 < nFeature_RNA < 5000 percent.mt < 20, were selected as the top 2000 genes. To reduce the dimensionality of the scRNA-Seq dataset, Principal Component Analysis (PCA) was conducted based on these highly variable top 2000 genes. The top 20 principal components (PCs) were chosen for further analysis utilizing the Elbowplot function in the “Seurat” package. Subsequently, the FindClusters function in Seurat was employed to identify main cell subclusters, with a resolution set to the default value (res=1). UMAP algorithm was then used for non-linear dimensionality reduction of the scRNA-seq sequencing data. Marked genes for various cell subclusters were filtered using the “Seurat” package, followed by cell annotation through the “SingleR” package. Finally, cell communication analysis was conducted using the “CellChat” package in R. Differential Expression Genes (DEGs) within the scRNA-Seq dataset were screened using the “Limma” package in R. DEGs between different samples were selected based on |log2FC | > 1 and P.value < 0.056,44.
The single-cell data in Hierarchical Data Format version 5 (HDF5) format and annotation results for GSE139555, GSE168652, GSE147082, and GSE158722 were downloaded from the TISCH database. The R software, specifically the MAESTRO and Seurat packages, was used to process and analyze the single-cell data, and the t-SNE method was employed to re-cluster and subgroup the cells45. The number of cell subtypes and the expression levels of the SLC2A1 gene in OC samples were downloaded from the Ovary Cancer sc Database46.
High-throughput transcriptome sequencing
RNA Purity and Integrity Verification: The concentration of RNA samples was determined using the Nanodrop ND-1000 spectrophotometer (Thermo Fisher) to ensure the absence of protein and organic contaminants, indicated by OD260/280 ratios. RNA samples with an RIN ≥ 7.0 and a 28S:18S ratio ≥ 1.5 were used.
The sequencing libraries were prepared and sequenced by CapitalBio Technology (Beijing, China), with each sample utilizing a total of 5 μg of RNA. Initially, the Ribo-Zero Magnetic Kit (MRZG12324, Epicentre, USA) was employed to remove ribosomal RNA (rRNA) from the total RNA. Subsequently, the NEB Next Ultra RNA Library Prep Kit (E7760S, NEB, USA) from Illumina was used for library construction. The RNA fragments were sheared into approximately 300 base pair (bp) fragments, followed by cDNA synthesis with first-strand cDNA using reverse transcriptase and random primers, and second-strand cDNA synthesis in the presence of dUTP Mix (10x) buffer. End repair of cDNA fragments included the addition of polyA tails and sequencing adapters. After the addition of Illumina sequencing adapters, the second strand of cDNA was digested with USER Enzyme (M5508, NEB, USA) to create a strand-specific library. Library DNA was amplified, purified, and enriched through PCR. Finally, the library was analyzed using the Agilent 2100 system and quantified with the KAPA Library Quantification Kit (kk3605, Merck, USA). Paired-end sequencing was conducted on the Illumina NextSeq CN500 sequencer (Figure S1)47,48.
Transcriptome sequencing data analysis
The raw sequencing data quality of paired-end reads was assessed using FastQC software v0.11.8. Pre-processing of the raw data was performed using Cutadapt software version 1.18 to remove Illumina sequencing adapters and poly(A) tail sequences. Reads with N content exceeding 5% were filtered out using a Perl script. Subsequently, the FASTX Toolkit software version 0.0.13 was employed to extract reads with a base quality of at least 20 and comprising 70% of the bases. The BBMap software was utilized to correct any anomalies in the paired-end sequences. Finally, the filtered high-quality read fragments were aligned to the human reference genome using Hisat2 software (version 0.7.12) for further comparative analysis.
Differential expression analysis of mRNA read counts was conducted using the “Limma” package in R language, employing |log2FC | >1 and P.value < 0.05 as selection criteria. The “VennDiagram” package in R language was used for Venn analysis to identify intersecting genes. Subsequently, the “ClusterProfiler” package in R language was applied to perform Gene Ontology (GO) functional enrichment analysis on the intersecting genes, focusing on biological processes (BP), molecular functions (MF), and cellular components (CC). Visualization of the GO enrichment results was completed through bubble and circle plots. Using |log2FC | >1 as a filtering criterion, candidate targets were subjected to Kyoto Encyclopedia of Genes and Genomes (KEGG) enrichment analysis using the “ClusterProfiler” package in R language, and the results were depicted in bubble and circle plots36,48.
Through the GeneCards database (https://www.genecards.org/), 221 genes related to glucose metabolism reprogramming were retrieved using the search term “Glycometabolism reprogramming”. The gene set obtained was subjected to Venn analysis with differentially expressed genes in CAFs and high-throughput transcriptome sequencing differentially expressed genes using the “VennDiagram” package in R language, revealing a significant overlap of genes related to cellular glucose metabolism reprogramming, OC, and CAFs49.
Analysis of protein expression in clinical specimens
The Human Protein Atlas (HPA) database (https://www.proteinatlas.org/) contains slices from 46 normal human tissues and over 20 types of human cancers. These slices are labeled with antibodies targeting over 11,000 human proteins. Staining intensity is categorized into negative, weak, moderate, and strong levels based on laser power, detector gain parameters, and visual appearance of the images50.
TCGA data analysis
ROC Curve Analysis: RNAseq data in TPM format from TCGA and GTEx, processed through the Toil pipeline in UCSC XENA, were extracted. The TCGA data corresponding to ovarian serous cystadenocarcinoma and normal tissue data from GTEx were obtained. ROC analysis was performed using the “pROC” package in R, followed by visualization of the results using the “ggplot2” package51.
Survival Curve Analysis: RNAseq data processed through the STAR pipeline and clinical data from the TCGA-OV (ovarian serous cystadenocarcinoma) project were downloaded and curated from the TCGA database (https://portal.gdc.cancer.gov). After excluding normal and samples with missing clinical information, proportional hazard assumption testing and fitting survival regression analysis were conducted using the “survival” package in R. Finally, the results were visualized using the “survminer” and “ggplot2” packages52.
Immunohistochemistry staining
The paraffin was cooled on ice or in a refrigerator at 4 °C. After cooling, embedding slicing was performed. The paraffin sections were left to dry overnight; then, the slides were placed in an oven at 60 °C for 20 min. Subsequently, the slices were immersed in xylene for 10 min, followed by another 10 min after changing the xylene. Next, hydration was carried out in absolute alcohol for 5 min, followed by another 5 min in fresh absolute alcohol, then sequentially hydrated in 95% and 70% alcohol for 10 min each, and finally rinsed in distilled water for 5 min. The sections were immersed in citrate buffer (pH 6.0), microwave on high heat for 8 min, and then cooled to room temperature. PBS (pH 7.2 ~ 7.6) was used to wash the sections three times, each for 3 min.
To deactivate endogenous enzymes, 3% H2O2 was added at room temperature for 10 min. Afterward, the sections were washed three times with PBS for 3 min each. Subsequently, they were blocked with normal goat serum blocking solution (E510009, Sinobiological Co., Ltd., Shanghai, China) at room temperature for 20 min.
After incubation, primary antibodies were applied as follows:α-Smooth Muscle Actin (α-SMA) (ab32575, Dilution: 1:100), Glucose Transporter 1 (GLUT1) (ab115730, Dilution: 1:250), Transforming Growth Factor Beta 1 (TGF-β1) (ab215715, Dilution: 1:500), Phosphorylated p38 Mitogen-ActivatedProteinKinase(p-p38)(ab30838,Dilution:1:20),Anti-Cytokeratin 8 antibody (KRT8/2174 R) (ab234348, Dilution: 1:200), Fibroblast Activation Protein (FAP) (ab314456, Dilution: 1:1000), Thy1 (CD90) (ab97779, Dilution: 1:500), Matrix Metalloproteinase 2 (MMP2) (ab92574, Dilution: 1:500), Matrix Metalloproteinase 9 (MMP9) (ab76003, Dilution: 1:1000).
All antibodies were sourced from Abcam, UK. Antigen Retrieval: For antibodies where pH9 antigen retrieval is recommended (such as FAP, MMP2, MMP9, and TGF-β1), tissue sections were incubated in antigen retrieval buffer (pH 9) at 95–100 °C for 20 min prior to blocking and antibody incubation. The primary antibodies were left overnight at 4 °C, rinsed three times in PBS and then incubated with secondary antibodies goat anti-mouse IgG (ab205719, dilution 1:5000, Abcam, Cambridge, UK) or goat anti-rabbit IgG (ab6721, dilution 1:5000, Abcam, Cambridge, UK) for 30 min.
Streptavidin-Biotin Complex (SABC, P0603, Beyotime, Shanghai, China) was added and kept warm at 37 °C for 30 min in a constant temperature chamber. A drop of DAB chromogenic reagent (P0203, Beyotime, Shanghai, China) was added to the specimen, incubated for 6 min, stained with hematoxylin for 30 s, and then dehydrated in 70%, 80%, 90%, and 95% ethanol, and absolute ethanol for 2 min each. The sections were immersed in xylene for 5 min twice, mounted with neutral resin, and observed and analyzed using a brightfield microscope (BX63, Olympus, Japan) with five random high-magnification fields per section. Positive cell rates were calculated as the number of positive cells divided by the total cell count per field using Image-Pro Plus 6.0 software. Each experiment was repeated three times.
RT-qPCR
Total RNA was extracted from tissues and cells using the Trizol reagent kit (A33254, Thermo Fisher, USA). Subsequently, cDNA was prepared using the reverse transcription kit (RR047A, Takara, Japan). The reaction mix was prepared using the SYBR® Premix Ex TaqTM II kit (DRR081, Takara, Japan), and real-time RT-qPCR reactions were performed on an ABI7500 real-time PCR system (Thermo Fisher, USA). The PCR program was set as follows: initial denaturation at 95 °C for 30 s, followed by 40 cycles of denaturation at 95 °C for 5 s, annealing at 60 °C for 30 s, extension at 95 °C for 15 s, and final extension at 60 °C for 60 s. Amplification curves were then generated. GAPDH was used as the reference gene, and all RT-qPCR reactions were performed in triplicate and repeated three times. The fold change in gene expression between the experimental group and the control group was calculated using the 2−ΔΔCt method, where ΔΔCT = ΔCt experimental group - ΔCt control group, and ΔCt = Ct target gene - Ct reference gene. Ct represents the cycle threshold at which the fluorescent signal reaches a set threshold during amplification, indicating exponential growth53. Primer details can be found in Table S5.
Western blot
Tissue and cell total protein extraction was performed using RIPA lysis buffer (P0013B, Beyotime, Shanghai, China) containing 1% phenylmethanesulfonyl fluoride (PMSF), following the manufacturer’s instructions. The supernatant was used to determine the total protein concentration of each sample with a BCA assay kit (P0011, Beyotime, Shanghai, China). The protein concentration was adjusted to 1 μg/μL, and each sample volume was set at 100 μL. The samples were boiled at 100 °C for 10 min to denature the proteins and then stored at −80 °C for later use. Based on the size of the target protein bands, 8%–12% SDS-PAGE gels were prepared, and 50 μg of protein samples were loaded into each lane using a micropipette. Electrophoresis was conducted under constant pressure at 80 V to 120 V for 2 h. After electrophoresis, wet transfer was performed at a constant current of 250 mA for 90 min to transfer the proteins from the Gel to a PVDF membrane (1620177, Bio-Rad, USA).
The membrane was blocked at room temperature with 1 × TBST containing 5% skim milk for 1 h, followed by washing with 1 × TBST for 10 min. The primary antibody (antibody information in Table S6) was incubated overnight at 4 °C, followed by three washes with 1 × TBST for 10 min each. Subsequently, three additional 5-min washes with 1 × TBST at room temperature were performed. The membrane was then incubated with HRP-conjugated goat anti-rabbit IgG (ab6721, dilution 1:5000, Abcam, Cambridge, UK) or goat anti-mouse IgG (ab205719, dilution 1:5000, Abcam, Cambridge, UK) secondary antibodies at room temperature for 1 h. After three washes with 1 × TBST at room temperature for 5 min each, the membrane was immersed in ECL reaction solution (1705062, Bio-Rad, USA) and incubated at room temperature for 1 min. The liquid was removed, the membrane was covered with plastic wrap, and band exposure was performed using the Image Quant LAS 4000 C gel imaging system (GE Healthcare, USA). The gray value ratio of the target band to the reference band α-tubulin was calculated as the relative protein expression level to evaluate the protein expression levels53. Each experiment was repeated three times. All the original WB images can be found at Figures S10–S34.
Isolation and identification of CAFs
Tumor tissues from three OC patients were collected and washed twice with pre-cooled PBS solution (70011044, Thermo Fisher, USA) containing 2% dual antibiotics (100 U/mL penicillin and 100 μg/mL streptomycin, 15140163, Thermo Fisher, USA) to remove blood clots and necrotic tissue from the surface. The tissues were then minced and added to a 0.1% type IV collagenase (17104019, Thermo Fisher, USA) solution containing 10% FBS (10100147 C, Thermo Fisher, USA), transferred into a centrifuge tube, and digested in a shaking incubator at 37 °C for 30–40 min. The digestion solution, along with the remaining tissue, was filtered through a 200-mesh sieve and centrifuged at 4 °C for 5 min (50 × g), and the supernatant was discarded. The pellet was resuspended in a complete DMEM medium (11965092, Thermo Fisher, USA) and washed twice. To remove red blood cells, red blood cell lysis buffer (C3702-120 ml, Beyotime, Shanghai, China) was used, and the cell density was adjusted to 106 cells/mL. Based on the differences in growth rates and adhesion abilities between CAFs and other cells, the cell suspension was added to the first well of a 6-well plate and left to stand for 20 min. The adherent cells, primarily fibroblasts, were transferred to the second well, and after another 20 min, the supernatant was discarded. The adherent cells in both wells were trypsinized, mixed, and cultured in DMEM with 10% FBS in a humidified incubator at 37 °C and 5% CO2, with medium changes every 3 days. Finally, the obtained fibroblasts were identified by immunofluorescence staining for fibroblast marker proteins, and CAFs were immortalized by treatment with human telomerase reverse transcriptase (TERT, ENZ-1016, Nanjing SBL Biotech Co., Ltd., Nanjing, China)53.
Immunofluorescence staining
Cells or tissues were rinsed three times with PBS for 2 min each, followed by fixation in ice-cold methanol at −20 °C for 30 min. After removing excess methanol, samples were washed again with PBS three times for 5 min each. Subsequently, they were incubated in 0.1% Triton X-100 at room temperature for 15 min and then washed with PBS three times for 5 min each. Blocking was performed with BSA for 30 min, followed by the addition of primary antibodies against CD31 (MA3100, Thermo Fisher, USA, 1:200), Cytokeratin (MA1-06312, Thermo Fisher, USA, 1:200), Vimentin (MA5-11883, Thermo Fisher, USA, 1:250), and GLUT1 (ab115730, Abcam, UK, 1:1000) and incubation at 37 °C for 60 min. Subsequent washing steps with PBS were carried out for 5 min three times. FITC-conjugated secondary antibodies, either goat anti-mouse IgG (A10551, Thermo Fisher, USA, 1:200) or goat anti-rabbit IgG (A-11008, Thermo Fisher, USA, 1:500), were then applied and incubated in the dark at 37 °C for 60 min, followed by a 3-min wash with PBS repeated three times. DAPI staining solution was added for 10 min, followed by three washes with PBS to remove excess DAPI (C1002, Beyotime, Shanghai, China). Finally, 20 μL of mounting medium was applied for slide sealing. After the mounting medium dried, samples were observed and photographed using a fluorescence microscope. Quantification involved determining the fluorescent coverage area in fixed fields at 40 × magnification, with image analysis performed using ImageJ Pro Plus 6.0 software, calculating the average from six fields of view53.
Co-localization immunofluorescence staining
Cells or tissues were washed three times with PBS for 2 min each, and then fixed in ice-cold methanol at −20 °C for 30 min. After removing excess methanol, they were washed again with PBS three times for 5 min each. The samples were incubated in 0.1% Triton X-100 at room temperature for 15 min and then washed three times with PBS for 5 min each. Blocking was performed with BSA for 30 min, followed by the addition of Alexa Fluor® 555 Anti-Cytokeratin (ab214391), Alexa Fluor® 647 Anti-CD31 (ab305210), Alexa Fluor® 488 Anti-Vimentin (ab185030), and Alexa Fluor® 647 Anti-GLUT1 (ab195020). The samples were incubated at 37 °C in the dark for 60 min and then washed three times with PBS for 3 min each. DAPI staining solution was added for 10 min, followed by three washes with PBS to remove excess DAPI (C1002, Beyotime, Shanghai, China). Finally, 20 μL of mounting medium was applied for sealing. After the mounting medium dried, images were captured using a fluorescence microscope. Quantification was conducted by measuring the fluorescence coverage area in fixed fields at 40 × magnification, with image analysis performed using ImageJ Pro Plus 6.0 software, and the average from six fields was calculated54.
Cell culture and treatment
The cells used in the experiments were purchased from Beijing Biosciences Biotechnology Co., Ltd., including HEK-293T human embryonic kidney cells, SKOV3 and A2780 human OC cells, with corresponding product codes Bio-72947, Bio-73156, and Bio-105918. HEK-293T cells were cultured in a high glucose DMEM medium (11965084, Thermo Fisher Scientific, USA) containing 10% FBS and 1% penicillin-streptomycin. SKOV3 cells were cultured in McCoy’s 5 A medium (16600082, Thermo Fisher Scientific, USA) with 10% FBS and 1% penicillin-streptomycin. A2780 cells were cultured in RPMI-1640 medium (11875119, Thermo Fisher, USA) with 10% FBS and 1% penicillin-streptomycin.
All cells were cultured in a humidified incubator at 37 °C with 5% CO2 (Heracell™ Vios 160i CR CO2 incubator, 51033770, Thermo Scientific™, Germany). When the cells reached 80%–90% confluence, they were passaged. In the experiments, CAFs and OC cells were co-cultured at a 2:1 ratio. As described above, different OC cells were cultured using different media. When CAFs were co-cultured with HEK-293T cells, they were cultured in a high-glucose DMEM medium (11965084, Thermo Fisher Scientific, USA) containing 10% FBS and 1% penicillin-streptomycin. For co-culture with SKOV3 cells, McCoy’s 5 A medium (16600082, Thermo Fisher Scientific, USA) containing 10% FBS and 1% penicillin-streptomycin was used. For co-culture with A2780 cells, RPMI-1640 medium (11875119, Thermo Fisher, USA) containing 10% FBS and 1% penicillin-streptomycin was used. Cells were treated with 10 mM lactate dehydrogenase (LDH) inhibitor Galloflavin (HY-W040118, MedChemExpress, USA), 20 mM lactic acid (HY-B2227, MedChemExpress, USA), or 10 μM cisplatin (HY-17394, MedChemExpress, USA) for 24 h21,53. The medium was replaced with glucose-free DMEM, and the cells were incubated at 37 °C under 5% carbon dioxide and 95% nitrogen for 60 min to construct the hypoxia model55.
Lentivirus and plasmid transfection
In this study, CAF cells were subjected to lentivirus-mediated overexpression or silencing. The lentivirus packaging service was provided by GeneEngine (Shanghai, China). The pHAGE-puro series plasmids and helper plasmids pSPAX2 and pMD2.G were obtained from Addgene (USA) with catalog numbers #118692, #12260, and #12259, respectively. Similarly, the pSuper-retro-puro series plasmids and helper plasmids gag/pol and VSVG were acquired from Addgene (USA) with catalog numbers #113535, #14887, and #8454, respectively. The constructed plasmids were co-transfected into HEK293T cells (Bio-72947, Beijing Baio Bowei Biotechnology Co., Ltd.) using Lipofectamine 2000 reagent (catalog #11668030, Thermo Fisher, USA). The supernatant was collected after 48 h of cell culture, filtered through a 0.45 µm filter, and the virus was concentrated by centrifugation. Subsequently, the concentrated virus was harvested after 72 h, and the titers were determined from a mixture of the collected viruses.
During the logarithmic growth phase, cells were dissociated using trypsin. Cells were seeded at 1 × 105 cells per well in a 6-well plate, cultured for 24 h, and infected with lentivirus (MOI = 10, working titer approximately 5 × 106 TU/mL) along with 5 μg/mL polybrene (catalog #TR-1003, Merck, USA) in the medium when the cell confluency reached around 75%. After a 4 h infection, the medium was replaced with fresh medium to dilute the polybrene, and 24 h post-infection, fresh medium was again provided.
For the establishment of stable cell lines, cells were cultured in a medium containing 2 μg/mL puromycin (catalog #E607054, GeneEngine, Shanghai, China) after infection. During passaging, puromycin concentration was gradually increased in increments of 2, 4, 6, 8, and 10 μg/mL for resistance selection to obtain stable cell lines. When cells no longer died in the puromycin-containing medium, cells were collected, and the knockout efficiency was confirmed by Western blot and RT-qPCR56. The silent lentivirus sequences are listed in Table S7, with the optimal silencing sequences selected for further experimentation.
Cell grouping: sh-NC CAFs cells (GLUT1-silenced lentivirus control cells); sh-GLUT1 CAFs cells (GLUT1-silenced cells); oe-NC CAFs cells (cells transfected with empty lentivirus); oe-GLUT1 CAFs cells (GLUT1-overexpressing cells).
CCK-8 assay
The OC cells of each group were digested and resuspended, adjusting the cell concentration to 1 × 105 cells/mL, and then seeded at a volume of 100 µL per well into a 96-well plate for overnight incubation. Following the instructions provided in the CCK-8 assay kit (C0041, Beyotime, Shanghai, China), the cells were treated, and their viability was assessed using the CCK-8 method after 12, 24, 36, and 48 h of incubation. During each assessment, 10 µL of the CCK-8 detection solution was added, followed by incubation at 37 °C in a 5% CO2 humidified chamber for 1 h. Subsequently, the absorbance at 450 nm was measured using an ELISA reader to calculate cell viability39.
EDU staining
CAF and OC cells were co-cultured in a 2:1 ratio in a 24-well plate with a seeding density of 1 × 105 cells per well, with each cell group having 3 replicate wells. The cells were treated with EDU (5-Ethynyl-2’-deoxyuridine) solution (ST067, Beyotime, Shanghai, China) at a concentration of 10 µmol/L in the culture medium and then incubated in a CO2 chamber for 2 h. After removing the culture medium, the cells were fixed at room temperature for 15 min using a PBS solution containing 4% paraformaldehyde, washed twice with PBS containing 3% BSA, incubated at room temperature with PBS containing 0.5% Triton-100 for 20 min, and washed twice again with PBS containing 3% BSA. Subsequently, 100 µL of staining solution was added per well, followed by a light-protected 30-min incubation at room temperature. DAPI staining was then applied for 5 min to label the cell nuclei, and after mounting the coverslip, 6-10 random fields of view were observed under a fluorescence microscope (FM-600, Shanghai Pudan Optical Instrument Co., Ltd.) to record the number of positive cells in each field. The Edu labeling rate (%) was calculated as the percentage of positive cells divided by the sum of positive and negative cells multiplied by 100%57. Each experiment was repeated 3 times.
Formation of cell colonies experiment
CAF cells and the tested OC cells (n = 600) were seeded in a 2:1 concentration ratio in 6-well plates and maintained in a culture medium for 2 weeks. The culture medium was changed every 3 days. Upon completion of the incubation, cell colonies were fixed with methanol and stained with 0.1% crystal violet (C0121, Beyotime, Shanghai, China) for 15 min. After washing, photographs were taken, and visible cell colonies were analyzed and quantified using Image-Pro Plus 6.0 software58.
Transwell experiment
CAF cells were seeded in the lower chamber of Transwell culture plates (105 cells/well), while OC cells were seeded in the upper chamber of Transwell plates (5 × 104 cells/well). A 50 μL layer of Matrigel (354234, BD Biosciences, USA) was coated in the Transwell chambers and allowed to solidify at 37 °C for 30 min to conduct an invasion experiment. After rinsing the Matrigel, cells were diluted in a culture medium without FBS to the appropriate concentration and seeded in the plates. After 24 h, the chambers were removed, upper chamber cells were discarded, and the cells were fixed with 4% PFA at room temperature for 30 min. Subsequently, cells were stained with 0.1% crystal violet for 30 min, five random areas were selected, images were captured under an inverted microscope (IXplore Pro, Olympus, Japan), and cell counts were calculated59. The experiment was repeated three times. For cell migration experiments, Matrigel was not necessary.
Wound healing assay
On the bottom surface of a 6-well plate, lines were marked at intervals of 0.5–1 cm using a ruler and a marker, ensuring that each well was intersected by at least five lines. The CAFs and OC cells were seeded in a 2:1 ratio into the 6-well plate and allowed to grow to confluency, followed by scratch assays using a 200 μL pipette tip held perpendicular to the horizontal lines on the back. Subsequently, the cells were cultured in a serum-free medium, and the distance between wounds was measured and recorded under an optical microscope (model: DM500, Leica) at 0 and 24 h. Images of cell migration for each group were captured under an inverted microscope to assess their migratory capabilities. The Image-Pro Plus 6.0 software was employed for the analysis of wound distances, and the wound healing rate was calculated using the formula provided in the refs. 39,60.
Here, “distance0 h” and “distance24 h” respectively indicate the distance between cell scratches at 0 h and 24 h after scratching.
Flow cytometry
For each well, 1 × 106 cells were plated. Following cell collection, 195 µL of Annexin V-FITC binding buffer was added to resuspend the cells, followed by the addition of 5 µL of Annexin V/FITC solution and 10 µL of the PI solution, and then the cells were incubated at room temperature in the dark for 15 min. Flow cytometry analysis was performed within 20 min using the BD FACSCalibur to determine the apoptotic rate, which is calculated as the sum of the apoptotic cell proportions in the Q1-UR (upper right) and Q1-LR (lower right) quadrants61. The gating strategy for flow cytometry analysis of apoptosis is detailed in Figure S35.
Metabolic measurements
The Seahorse XFe96 extracellular flux analyzer (Agilent Technologies) was utilized for metabolic analysis. The extracellular acidification rate (ECAR) and the oxygen consumption rate (OCR) per well were calculated. The cells were subjected to XF glycolytic stress or XF Cell Mito testing by treating them with the following concentrations of compounds injected into the wells: 10 mM glucose (50-99-7, Sigma-Aldrich, USA), 2 μM oligomycin (1404-19-9, Sigma-Aldrich, USA), 50 mM 2-deoxy-D-glucose (2-DG) (154-17-6, Sigma-Aldrich, USA), 1 μM carbonyl cyanide-p-trifluoromethoxyphenylhydrazone (FCCP) (370-86-5, Sigma-Aldrich, USA), and 0.5 μM rotenone (83-79-4, Sigma-Aldrich, USA). The XF glycolytic stress or XF Cell Mito Test Kits were procured from Agilent Technologies (USA)57,58.
Glucose uptake measurement
The determination of glucose uptake was carried out following the instructions provided in the glucose uptake assay kit (ab136955, Abcam, UK). Briefly, cells were starved for 24 h, then 2-deoxyglucose (2-DG) was added and incubated at 37 °C for 20 min. The cells were washed with PBS to remove residual 2-DG. Subsequently, the cells were lysed to extract 2-deoxyglucose-6-phosphate (2-DG6P). Standards and samples were added to the reaction wells, followed by incubation with the reaction mixture. Finally, the reaction was terminated by heating, neutralized after cooling, and absorbance was measured at 412 nm using a microplate reader to evaluate glucose uptake based on the standard curve61.
LDH enzyme activity assay
The LDH enzyme activity assay was performed according to the instructions provided in the LDH assay kit (ab102526, Abcam, UK). During the assay, LDH reduces NAD+ to NADH, which can be detected using a specific probe to measure LDH enzyme activity. In brief, cells were collected and centrifuged at 180 × g for 5 min at 4 °C. The supernatant was mixed with the reaction reagent, and absorbance was continuously read at 450 nm wavelength for 25 min62.
Lactic acid release measurement
The quantification of lactic acid release was conducted following the instructions in the lactic acid assay kit (MAK064, Sigma-Aldrich, UK). Simply put, cells were collected, washed with PBS, homogenized in lactic acid assay buffer, and deproteinized using a 10 kDa filter. The samples were then mixed with lactic acid assay buffer, lactic acid enzyme mix, and lactic acid probe. After incubating at room temperature in the dark for 30 min, absorbance was measured at 570 nm using a spectrophotometer to determine lactic acid content based on the standard curve61.
Measurement of ATP content
To determine the ATP levels, an ATP assay kit (S0026, Beyotime, Shanghai, China) was utilized following the manufacturer’s protocol. Initially, cells were collected and lysed using a lysis buffer, followed by centrifugation at 12,000 g for 6 min to obtain the supernatant. Subsequently, both the samples and standard samples were added to the wells, along with the ATP assay reagent, and then incubated for 3 min. The ATP content was measured using a spectrophotometer (Promega, Madison, WI, USA) and evaluated based on the standard curve63.
Preparation of biochemical ink and 3D bioprinting
Preparation of biochemical ink involved weighing the required amounts of gelatin (Gelatine, Gel, EFL-GEL-001, Suzhou Institute of Intelligent Manufacturing) and sodium alginate (Sodium alginate, SA, EFL-Alg-300K, Suzhou Institute of Intelligent Manufacturing) powders, which were subjected to one hour of UV decontamination. After separate dissolution and dispersion, the components were mixed in proportion and added to a solvent in a sterile glass bottle. The solution was kept overnight at 37 °C for complete dissolution. Following the digestion of cells with trypsin, they were suspended in the respective culture medium and incorporated into the dissolved hydrogel in specified ratios (solvent and cell ratios per group are detailed in Table S8). Gentle stirring ensured even cell distribution and minimized air bubble incorporation to obtain the biochemical ink.
For 3D bioprinting, the prepared biochemical ink was poured into the cartridge and left at room temperature for 15–20 min before being loaded into the bio 3D bioprinter (Axolotl BIOSYSTEMS, AXO A3) using a dispensing needle. A 24-well plate was employed as the bioprinting and incubation container for tumor model construction unless stated otherwise; all subsequent experiments were conducted in the 24-well plate. Bioprinting parameters were set as follows: mid-needle diameter of 23 G (0.60 mm), injector and needle temperature at 37 °C, bed temperature at 8 °C, printing head speed at 4-5 mm/s, and extrusion pressure at 10–20 kPa. Subsequent to bioprinting, the obtained 3D structure was cross-linked with 500 μL of 100 mM calcium chloride (CaCl2) for 7 min, followed by a wash with fresh culture medium. Each structure was supplemented with 1 mL of complete culture medium and incubated at 37 °C with 5% CO2 for downstream experimentation. The described experiments were repeated three times, consistently resulting in stable cell-laden biochemical ink structures22.
Cell viability assessment
Following 3D bioprinting, live and dead cells were identified using Calcein AM (C3099, Thermo Fisher, USA) and Propidium Iodide (PI) (DN1005-010, innibio, USA). Cells were cultured in a medium containing 1 μM Calcein AM at 37 °C for 30 min, followed by three washes with PBS. Subsequently, cells were incubated in a medium with 1 μM PI for 10 min and washed three times with PBS. Images were captured using a confocal microscope (Carl Zeiss AG, Germany, model 880), with each image representing a different field of view. Experiments were performed on three independent samples, and cell viability was calculated using ImageJ software.
For additional cell viability assessment, cells were treated according to the instructions of the CCK-8 kit (C0041, Beyotime, Shanghai, China). Cell viability was assessed using the CCK-8 assay at 48 h post-culturing. Each measurement involved the addition of 10 μL of CCK-8 detection solution, followed by a 4 h incubation in a cell culture incubator. Subsequently, the absorbance at 450 nm was measured using a microplate reader to calculate cell viability22.
Hematoxylin and Eosin (H&E) staining
H&E staining was performed using the Hematoxylin and Eosin staining kit (C0105S, Beyotime, Shanghai, China). Sections of 3D bioprinted structures were fixed in 4% paraformaldehyde, dehydrated, cleared, embedded in paraffin wax, sectioned into 5 μm thick slices using a microtome, and subsequently processed through baking, deparaffinization, hydration to water, hematoxylin staining, rinsing with distilled water, immersion in 95% ethanol, eosin staining, differentiation in 70% acid ethanol, dehydration, clearing in xylene, and mounting with neutral resin. The prepared slides were observed for morphological changes in tissue under an optical microscope22.
In vivo animal experiments
Twenty-seven SPF female BALB/c nude mice, aged 6-8 weeks and weighing between 18 and 25 grams, were obtained from Beijing Vital River Laboratory Animal Technology Co., Ltd. (Beijing, China) and sourced from lot number 409. The mice were individually housed in cages in an SPF animal facility with a 12-h light-dark cycle, maintaining a humidity range of 60%–65% and a temperature range of 22–25 degrees Celsius. They had ad libitum access to food and water for one week of acclimatization before commencing the experiments. The health status of the mice was observed prior to the initiation of the experiments. This experimental protocol and animal procedures were approved by the Institutional Animal Ethics Committee.
Establishment of Subcutaneous OC Transplant Nude Mouse Model: Eighteen nude mice were randomly divided into 3 groups: SKOV3 group (injected with 4 × 106 SKOV3 cells in 100 µL PBS), SKOV3+CAFs group (mixture of SKOV3 and CAFs cells in a 1:1 ratio, injected with 4 × 106 cells in 100 µL PBS), and SKOV3+CAFs-sh-GLUT1 group (mixture of SKOV3 and CAFs-sh-GLUT1 cells in a 1:1 ratio, injected with 4 × 106 cells in 100 µL PBS), each group consisting of 6 nude mice. 4 × 106 cells from each group were injected subcutaneously into the mice’s backs to establish subcutaneous xenograft models. Starting from day 8, the width (W) and length (L) of the tumors in each group of mice were measured using a caliper, and measurements were taken every 4 days to monitor tumor growth. The tumor volume (V) was calculated using the formula V = (W2 × L) / 2. On day 35 post-injection, the mice were euthanized, tumors dissected, photographed, and tumor weights recorded.
Establishment of Peritoneal Metastasis Nude Mouse Model: Nine nude mice were randomly divided into 3 groups: SKOV3 group (injected with 4 × 106 SKOV3 cells in 100 µL PBS), SKOV3+CAFs group (mixture of SKOV3 and CAFs cells in a 1:1 ratio, injected with 4 × 106 cells in 100 µL PBS), and SKOV3+CAFs-sh-GLUT1 group (mixture of SKOV3 and CAFs-sh-GLUT1 cells in a 1:1 ratio, injected with 4 × 106 cells in 100 µL PBS), each group consisting of 3 nude mice. Before the experiment, firefly luciferase reporter gene plasmid (D2102, Beyotime, Shanghai, China) was transfected into the SKOV3 cells, followed by intraperitoneal injection to construct a peritoneal metastasis model. Body weights were measured every 4 days post-cell injection. In the fourth week post-cell injection, mice were intraperitoneally injected with 150 mg/kg of luciferin (ST196, Beyotime, Shanghai, China), followed by anesthesia induction with 2% isoflurane and O2 mixture, live imaging using the IVIS Lumina II in-vivo imaging system (IVIS Lumina Series, PerkinElmer, USA) to observe tumor growth and metastasis. Subsequently, euthanasia was performed, and visible tumor nodules were excised, weighed, and analyzed using the Living Image software (PerkinElmer, USA) for quantitative evaluation.
TUNEL detection of apoptosis in cells
TUNEL staining was performed on tissue cells using the TUNEL assay kit (C1088, Beyotime, Shanghai, China). In brief, tumor tissues were fixed in 4% paraformaldehyde for 30 min, washed three times with PBS, permeabilized with PBS containing 0.3% Triton X-100 for 3 min, and then incubated at room temperature for 5 min followed by two additional PBS washes. Subsequently, 50 μL of TUNEL detection solution was added, and the cells were incubated in the dark at 37 °C for 60 min. After washing three times with PBS, the cells were counterstained with DAPI (10 μg/mL) for 10 min and mounted with an anti-fade mounting medium before observation under a fluorescence microscope. The Cy3 excitation wavelength was 550 nm, and the emission wavelength was 570 nm (red fluorescence). The percentage of apoptotic cells was calculated using Image-Pro Plus 6.0 software53.
Statistical and reproducibility
Data were obtained from at least three independent experiments and presented as mean ± standard deviation (Mean ± SD). Two-sample independent t-tests were used for comparisons between the two groups. One-way analysis of variance (ANOVA) was employed for comparisons involving three or more groups. Post hoc pairwise comparisons between groups were conducted using Tukey’s Honestly Significant Difference (HSD) test when significant differences were detected by the ANOVA. For non-normally distributed or heteroscedastic data, the Mann-Whitney U test or Kruskal-Wallis H test was applied. All statistical analyses were performed using GraphPad Prism 9.5.0 (GraphPad Software, Inc.) and R version 4.2.1 (R Foundation for Statistical Computing). All experiments were repeated at least three times independently, and biological replicates were defined as independently cultured cell samples or separate animals used in each experimental condition. For animal experiments, sample sizes were determined based on previous studies and power calculations to ensure adequate statistical power. A significance level of 0.05 was set, with a two-sided p-value less than 0.05 considered statistically significant and greater than 0.05 considered not statistically significant.
Data availability
All data can be provided as needed. All data supporting the findings of this study are available from the corresponding author upon reasonable request. The bioinformatics data generated in this study have been deposited in the NCBI database under the following accession numbers: Submissions: SUB15156042, BioProject: PRJNA1232256. SRA IDs: Paracancerous group: SRR32582073, SRR32582072, SRR32582069. Tumor group: SRR32582068, SRR32582067, SRR32582066. Single-cell sequencing data: Paracancerous group: SRR32582065, SRR32582064, SRR32582063. Tumor group: SRR32582062, SRR32582071, SRR32582070. All the original WB images can be found at Supplementary information. The gating strategy for flow cytometry analysis of apoptosis is detailed in Supplementary information. The source data can be obtained in Supplementary data 1.
References
Yuan, F. et al. Image-Guided Percutaneous Thermal Ablation of Oligometastatic Ovarian and Non-Ovarian Gynecologic Tumors, Elsevier BV, (2021).
Liu, Y., Cao, H., Zhao, Y., Shan, L. & Lan, S. Fisetin-induced cell death in human ovarian cancer cell lines via zbp1-mediated necroptosis, Springer Science and Business Media LLC, (2022).
Pellini, F. et al. Male Breast Cancer: Surgical and Genetic Features and a Multidisciplinary Management Strategy, S. Karger AG, (2019).
Xiao, Y., Bi, M., Guo, H. & Li, M. Multi-omics approaches for biomarker discovery in early ovarian cancer diagnosis, Elsevier BV, (2022).
Zhang M., Cheng S., Jin Y., Zhao Y., Wang Y. Roles of CA125 in diagnosis, prediction, and oncogenesis of ovarian cancer, Elsevier BV, (2021).
Xu, J. et al. Single-Cell RNA Sequencing Reveals the Tissue Architecture in Human High-Grade Serous Ovarian Cancer. Am. Asso. Cancer Res. (AACR). 28, 3590–3602 (2022).
Mei, S., Chen, X., Wang, K. & Chen, Y. Tumor microenvironment in ovarian cancer peritoneal metastasis, Springer Science and Business Media LLC, (2023).
Schoutrop, E. et al. Molecular, cellular and systemic aspects of epithelial ovarian cancer and its tumor microenvironment, Elsevier BV, (2022).
Capello, M., Katayama, H. & Hanash S. M. Proteomic Profiling of the Tumor Microenvironment, Springer US, New York, NY, (2022).
Chen, H. et al. Deciphering the tumor microenvironment cell–infiltrating landscape reveals microenvironment subtypes and therapeutic potentials for nonsquamous NSCLC, Am. Soc. Clin. Investig. (2022).
Luo, H. et al. Pan-cancer single-cell analysis reveals the heterogeneity and plasticity of cancer-associated fibroblasts in the tumor microenvironment, Springer Science and Business Media LLC, (2022).
Kumar, V. et al. Single-Cell Atlas of Lineage States, Tumor Microenvironment, and Subtype-Specific Expression Programs in Gastric Cancer. Am. Asso. Cancer Res. (AACR). (2022).
Chen, Y., McAndrews, K. M. & Kalluri, R. Clinical and therapeutic relevance of cancer-associated fibroblasts, Springer Science and Business Media LLC, (2021).
Cakir, Y., Talu, C., Trabulus, D. & Mermut, O. The immunohistochemical Galectin-3 expression in tumor and cancer-associated fibroblasts in invasive ductal carcinomas of breast and their relationship with clinicopathological parameters, Medknow, (2023).
Jiang, W. et al. The Sustainability of Energy Conversion Inhibition for Tumor Ferroptosis Therapy and Chemotherapy, Wiley, (2021).
AlMalki R., et al. E. coli Secretome Metabolically Modulates MDA-MB-231 Breast Cancer Cells’ Energy Metabolism, MDPI AG, (2023).
Wu, Q. et al. HuaChanSu suppresses the growth of hepatocellular carcinoma cells by interfering with pentose phosphate pathway through down-regulation of G6PD enzyme activity and expression, Elsevier BV, (2024).
Cukierman, E. A Reflection on How Carcinoma-Associated Fibroblasts Were Recognized as Active Participants of Epithelial Tumorigenesis. Am. Assoc. Cancer Res. (AACR). 81, 4668–4670 (2021).
Xue, B. et al. A Novel Hydrogel-Based 3D In Vitro Tumor Panel of 30 PDX Models Incorporates Tumor, Stromal and Immune Cell Compartments of the TME for the Screening of Oncology and Immuno-Therapies, MDPI AG, (2023).
Ancey, P.-B. et al. GLUT1 Expression in Tumor-Associated Neutrophils Promotes Lung Cancer Growth and Resistance to Radiotherapy, American Association for Cancer Research (AACR), (2021).
Sun, K. et al. Oxidized ATM-mediated glycolysis enhancement in breast cancer-associated fibroblasts contributes to tumor invasion through lactate as metabolic coupling, Elsevier BV, (2019).
Baka, Z. et al. A Coculture Based, 3D Bioprinted Ovarian Tumor Model Combining Cancer Cells and Cancer Associated Fibroblasts, Wiley, (2023).
Jagdale, S. et al. GLUT1 transporter-facilitated solid lipid nanoparticles loaded with anti-cancer therapeutics for ovarian cancer targeting, Elsevier BV, (2023).
Fan, J.-Y. et al. MicroRNA-144 mediates metabolic shift in ovarian cancer cells by directly targeting Glut1, Springer Science and Business Media LLC, (2015).
Gwak, H., Haegeman, G., Tsang, B. K. & Song, Y. S. Cancer-specific interruption of glucose metabolism by resveratrol is mediated through inhibition of Akt/GLUT1 axis in ovarian cancer cells, Wiley, (2014).
Ye, Y. et al. Identification of a cancer associated fibroblasts-related index to predict prognosis and immune landscape in ovarian cancer, Springer Science and Business Media LLC, (2023).
Xie, Y. et al. PI3K/Akt signaling transduction pathway, erythropoiesis and glycolysis in hypoxia (Review), Spandidos Publications, (2018).
Kierans, S. J. & Taylor, C. T. Regulation of glycolysis by the hypoxia-inducible factor (HIF): implications for cellular physiology, Wiley, (2020).
Zhao, Q. et al. Hypoxia-induced circRNF13 promotes the progression and glycolysis of pancreatic cancer, Springer Science and Business Media LLC, (2022).
Semenza, G. L. HIF-1 mediates metabolic responses to intratumoral hypoxia and oncogenic mutations, Am. Soc. Clin. Investig. 123, 3664–3671 (2013).
Denko, N. C. Hypoxia, HIF1 and glucose metabolism in the solid tumour, Springer Science and Business Media LLC, (2008).
Baumann, F. et al. Lactate promotes glioma migration by TGF-β2–dependent regulation of matrix metalloproteinase-2, Oxford University Press (OUP), (2009).
Rastogi, S. et al. Lactate acidosis and simultaneous recruitment of TGF-β leads to alter plasticity of hypoxic cancer cells in tumor microenvironment, Elsevier BV, (2023).
Broz, M. T. et al. Metabolic targeting of cancer associated fibroblasts overcomes T-cell exclusion and chemoresistance in soft-tissue sarcomas, Springer Science and Business Media LLC, (2024).
Xia, J. et al. Targeting therapy and tumor microenvironment remodeling of triple-negative breast cancer by ginsenoside Rg3 based liposomes, Springer Science and Business Media LLC, (2022).
Galbo, P. M. Jr, Zang, X. & Zheng, D. Molecular Features of Cancer-associated Fibroblast Subtypes and their Implication on Cancer Pathogenesis, Prognosis, and Immunotherapy Resistance, American Association for Cancer Research (AACR), (2021).
Qian, J. et al. A pan-cancer blueprint of the heterogeneous tumor microenvironment revealed by single-cell profiling, Springer Science and Business Media LLC, (2020).
Li, X. et al. Single-cell RNA sequencing reveals a pro-invasive cancer-associated fibroblast subgroup associated with poor clinical outcomes in patients with gastric cancer, Ivyspring International Publisher, (2022).
Kim, M. J., Jung, D., Park, J. Y., Lee, S. M. & An, H. J. GLIS1 in Cancer-Associated Fibroblasts Regulates the Migration and Invasion of Ovarian Cancer Cells, MDPI AG, (2022).
Dey, M. & Ozbolat, I. T. 3D bioprinting of cells, tissues and organs, Springer Science and Business Media LLC, (2020).
Matai, I., Kaur, G., Seyedsalehi, A., McClinton, A. & Laurencin, C. T. Progress in 3D bioprinting technology for tissue/organ regenerative engineering. Elsevier BV, (2020).
Shukla, P., Yeleswarapu, S., Heinrich, M. A., Prakash, J. & Pati, F. Mimicking tumor microenvironment by 3D bioprinting: 3D cancer modeling, IOP Publishing, (2022).
Dondi, A. et al. Detection of isoforms and genomic alterations by high-throughput full-length single-cell RNA sequencing in ovarian cancer, Springer Science and Business Media LLC, (2023).
Ritchie, M. E. et al. limma powers differential expression analyses for RNA-sequencing and microarray studies, Oxford University Press (OUP), (2015).
Han, Y. et al. TISCH2: expanded datasets and new tools for single-cell transcriptome analyses of the tumor microenvironment, Oxford University Press (OUP), (2022).
Chai, C. et al. Single-cell transcriptome analysis of epithelial, immune, and stromal signatures and interactions in human ovarian cancer, Springer Science and Business Media LLC, (2024).
Méar, L. et al. Transcriptomics and Spatial Proteomics for Discovery and Validation of Missing Proteins in the Human Ovary, American Chemical Society (ACS), (2023).
Nynca, A., Swigonska, S., Molcan, T., Petroff, B. K. & Ciereszko, R. E. Molecular Action of Tamoxifen in the Ovaries of Rats with Mammary Neoplasia, MDPI AG, (2023).
Stelzer, G. et al. The GeneCards Suite: From Gene Data Mining to Disease Genome Sequence Analyses, Wiley, (2016).
Song, S., Zhang. M., Xie. P., Wang, S. & Wang, Y. Comprehensive analysis of cuproptosis-related genes and tumor microenvironment infiltration characterization in breast cancer, Frontiers Media SA, (2022).
Vivian, J. et al. Toil enables reproducible, open source, big biomedical data analyses, Springer Science and Business Media LLC, (2017).
Liu, J. et al. An Integrated TCGA Pan-Cancer Clinical Data Resource to Drive High-Quality Survival Outcome Analytics, Elsevier BV, (2018).
Fang, Y. et al. Cancer associated fibroblasts serve as an ovarian cancer stem cell niche through noncanonical Wnt5a signaling, Springer Science and Business Media LLC, (2024).
Ganti, K. et al. Interaction of the Human Papillomavirus E6 Oncoprotein with Sorting Nexin 27 Modulates Endocytic Cargo Transport Pathways, Public Library of Science (PLoS), (2016).
Xia, Q., Zhan, G., Mao, M., Zhao, Y. & Li, X. TRIM45 causes neuronal damage by aggravating microglia-mediated neuroinflammation upon cerebral ischemia and reperfusion injury, Springer Science and Business Media LLC, (2022).
Cai, M. et al. hMOF induces cisplatin resistance of ovarian cancer by regulating the stability and expression of MDM2, Springer Science and Business Media LLC, (2023).
Wu, K. et al. SMAD4 inhibits glycolysis in ovarian cancer through PI3K/AKT/HK2 signaling pathway by activating ARHGAP10, Wiley, (2024).
Boso, D. et al. Anti-VEGF therapy selects for clones resistant to glucose starvation in ovarian cancer xenografts, Springer Science and Business Media LLC, (2023).
Gao, Q. et al. Heterotypic CAF-tumor spheroids promote early peritoneal metastasis of ovarian cancer, Rockefeller University Press, (2019).
Zhang, Z. et al. Influence of extracellular nanovesicles derived from adipose‑derived stem cells on nucleus pulposus cell from patients with intervertebral disc degeneration, Spandidos Publications, (2021).
Qu, D., Zou, X. & Liu, Z. Propofol modulates glycolysis reprogramming of ovarian tumor via restraining circular RNA-zinc finger RNA-binding protein/microRNA-212-5p/superoxide dismutase 2 axis, Informa UK Limited, (2022).
Elsaid, F. G. et al. The anti-tumourigenic effect of ellagic acid in SKOV-3 ovarian cancer cells entails activation of autophagy mediated by inhibiting Akt and activating AMPK, Wiley, (2020).
Chen, R., Liang, F., Yan, J. & Wang, Y. CircCDK17 knockdown inhibits tumor progression and cell glycolysis by downregulaing YWHAZ expression through sponging miR-1294 in cervical cancer. Springer Science and Business Media LLC, (2022).
Acknowledgements
This study was supported by Medical Education Research Project of Liaoning Province (2024-N004-03), 345 Talent Project of Shengjing Hospital of China Medical University (M0946), Liaoning Province Science and Technology Program Joint Project (Natural Science Foundation - General Project-2024-MSLH-561).
Author information
Authors and Affiliations
Contributions
Dandan Zhang and Jinke Li designed the study and performed the majority of the experiments. Xingyuan Xu and Xiaoxue Wang contributed to the data analysis and interpretation, particularly for the single-cell RNA sequencing and bioinformatics analysis. Yingze Lou and Jinke Li were responsible for conducting the in vitro cellular experiments and assisted with the 3D bioprinting model development. Kai Zhang supervised the project, provided critical revisions, and guided the overall research direction. Xin Zhou reviewed and co-authored the manuscript with Kai Zhang. All authors reviewed and approved the final manuscript.
Corresponding authors
Ethics declarations
Competing interests
The author declares no competing interests.
Ethical statement
Clinical specimen collection and all animal experiments were approved by the Animal Ethics Commitee of Shengjing Hospital of China Medical University (No. 2024PS1387K and 2024PS1237K).
Peer review
Peer review information
Communications Biology thanks the anonymous reviewers for their contribution to the peer review of this work. Primary Handling Editors: Dr. Ana Rita Grosso and Dr. Ophelia Bu.
Additional information
Publisher’s note Springer Nature remains neutral with regard to jurisdictional claims in published maps and institutional affiliations.
Rights and permissions
Open Access This article is licensed under a Creative Commons Attribution-NonCommercial-NoDerivatives 4.0 International License, which permits any non-commercial use, sharing, distribution and reproduction in any medium or format, as long as you give appropriate credit to the original author(s) and the source, provide a link to the Creative Commons licence, and indicate if you modified the licensed material. You do not have permission under this licence to share adapted material derived from this article or parts of it. The images or other third party material in this article are included in the article’s Creative Commons licence, unless indicated otherwise in a credit line to the material. If material is not included in the article’s Creative Commons licence and your intended use is not permitted by statutory regulation or exceeds the permitted use, you will need to obtain permission directly from the copyright holder. To view a copy of this licence, visit http://creativecommons.org/licenses/by-nc-nd/4.0/.
About this article
Cite this article
Zhang, D., Li, J., Xu, X. et al. CAF-derived GLUT1 and its role in modulating ovarian cancer progression: a multi-dimensional analysis of the tumor microenvironment. Commun Biol 8, 1020 (2025). https://doi.org/10.1038/s42003-025-08380-6
Received:
Accepted:
Published:
Version of record:
DOI: https://doi.org/10.1038/s42003-025-08380-6








