Abstract
Plants, arbuscular mycorrhizal (AM) fungi and soil bacteria coexist stably in ecosystems. Resource availability can affect the mutualistic relationship between plants and AM fungi, but it is unclear how it affects the reciprocal cooperation between AM fungi and bacteria. Here, we used an in vitro culture system containing a source of organic phosphorus (P) to explore the early-stage reciprocal cooperation between the AM fungus Rhizophagus irregularis and the phosphate-solubilizing bacterium (PSB) Rahnella aquatilis under two different levels of inorganic P. Under low inorganic P availability, the reciprocal cooperation between the AM fungus and the PSB, materialized by carbon (C)-P exchange, was strengthened. This was evidenced at transcriptional level by the activation of multiple C metabolism and P transport and regulation pathways of both partners. Conversely, under high inorganic P availability, the exchange of P for C with plants was slowed down. This was accompanied by the activation of only P transport and regulation pathways and less C metabolism pathway, weakening the reciprocal cooperation with the PSB. In conclusion, the availability of inorganic P can mediate the reciprocal cooperation between AM fungi and bacteria, which could also extend to host plants since they are inseparable in ecosystems.
Similar content being viewed by others
Introduction
Most natural environments are home to an abundant diversity of microbial species competing with each other for space and resources. They generally display highly social behavior, using chemical signals or shared low-cost resources as a means of communication, cooperation, and competition within the complex network of the ecosystem1,2. Cooperation is the most effective way of maintaining community stability and improving productivity among conspecifics or heterospecifics. It refers to the interaction in which one individual provides fitness benefits to other individuals and obtains corresponding rewards in exchange3,4.
Cooperation occurs in the world of plants and microbes, where plants feed the complex and diverse soil microbiota through exudates, while the soil microbiota extends the habitat range and metabolic capacity of plants5,6. An emblematic example of such cooperation is the symbiosis established between arbuscular mycorrhizal (AM) fungi and over two-thirds of plant species. These fungal symbionts increase the access of host plants to minerals (especially phosphorus—P and nitrogen—N), in exchange of carbon (C) resources that are vital for their life cycle7,8. At more complex levels, AM fungi engage in reciprocal cooperation with soil bacteria, facilitated by their extensive extraradical hyphae and highly branched hyphal networks. These bacteria inhabit the hyphosphere and feed on hyphal exudates and, in exchange, increase the accessibility of minerals for AM fungi and improve their overall fitness9,10.
The cooperation between plants, AM fungi, and soil bacteria has been studied at genetic and evolutionary levels. Up to now, all the sequenced AM fungi (e.g., Rhizophagus irregularis, Rhizophagus clarus, and Gigaspora margarita) have genomes lacking key enzymes for de novo fatty acid biosynthesis and organic substrates degradation11,12,13. Therefore, plant-derived fatty acids and sugars support the abundant development of AM fungal extraradical hyphae and the production of spores, enabling extensive exploration of soil nutrients (e.g., P, N), with a beneficial return to the host plants14,15. However, AM fungi are unable to fully exploit polymer organic matters in soil because they lack most genes encoding carbohydrate-active enzyme (CAZyme)16. This has led AM fungi to cooperate specifically with hyphospheric bacteria harboring a large number of genes encoding CAZymes in their genome17,18 rather than cooperating randomly with soil bacteria19,20.
Both plants and AM fungi can improve reciprocal cooperation by rewarding their most compatible partners with increased resource allocation, a process often regulated by host-derived C resources and external nutrients availability21,22. For example, high P availability tends to limit root colonization by AM fungi and reduces the transfer of C from plants to AM fungi23,24,25. Conversely, under low P conditions, plants can boost arbuscule development and derive most benefits from AM fungi26. If the P demand of plants is low, AM fungi can store the absorbed P within their hyphal network until root demand escalates, thereby ensuring a greater C return27,28. When extraradical hyphae of AM fungi proliferate in a P-limited environment, they tend to supply a greater proportion of P to plants, as P transport can enable plants to donate more C for fungal growth and metabolism28,29. In this scenario, the energetic cost of acquiring P from AM fungi may be increased, necessitating the recruitment of soil bacteria to aid in enhancing P accessibility and, in turn, offering C-rich metabolic compounds to reward these bacteria30.
Among the many soil bacteria, phosphate solubilizing bacteria (PSB) are presumably the most reliable associates of AM fungi. They efficiently colonize the surface of extraradical hyphae and promote the mineralization of organic P, which is omnipresent in the soil, into inorganic P that is easily assimilated by AM fungi31,32. Recently, a study found that AM fungi can exploit C sources to rapidly transport PSB to organic P patches via an extensive hyphal network, thereby facilitating the establishment of cooperative relationships31. AM fungi and bacteria have broader ecological and agricultural significance, for example, accelerating nutrient cycling, influencing soil C storage and promoting crop production and ecosystem stability33,34,35. However, it remains unclear how the availability of external P affects the reciprocal cooperation and synergistic mechanisms between AM fungi and PSB and how these two organisms adapt their behavior in response to changes in P availability in the environment.
In the present study, we used an in vitro culture system that comprises a single AM fungus, R. irregularis, and a single PSB, Rahnella aquatilis, to explore biological interactions in the hyphosphere and provide insights into microbial-driven nutrient cycling and potential plant production. The one-to-one model is particularly well-suited for elucidating the potential mechanisms underlying reciprocal cooperation between AM fungi and bacteria, as it allows the harvest of large quantities of hyphae without any contamination. More specifically, we conducted different experiments and transcriptome analysis to address the hypothesis that the cooperation between R. irregularis and R. aquatilis is mediated by the availability of inorganic P: (1) Under the scenario of low inorganic P availabililty, R. irregularis enhances metabolic activity in R. aquatilis and activate the P turnover pathway, thereby accelerating the mineralization of organic P and improving P availability for R. irregularis. (2) Under the scenario of high inorganic P availabililty, R. irregularis directly absorbs P from the environment and stores the excess P in search of more plant C return, while weakening cooperation with the PSB. (3) Under low P availability, the exchange of C and P between R. irregularis and R. aquatilis is accelerated, while under high P availability, this process is slowed down.
Results
The interaction between R. irregularis and R. aquatilis contributes to the mineralization of organic P
We first quantified the concentrations of inorganic P remaining and organic P consumed in the liquid medium of the hyphal compartment (HC), 24 h after introduction of R. aquatilis. The inorganic P concentrations remaining in the PLow and PHigh RI− RA+ treatments were equivalent to the initial concentrations of inorganic P (Fig. 1a). In contrast, the concentrations of inorganic P in the PLow or PHigh RI+ RA− treatments were significantly lower as compared to the initial concentrations as well as to the two other treatments (Fig. 1a). In the RI+ RA+ treatment, whether under the PLow or PHigh availability, the concentrations of inorganic P remaining in the liquid medium of the HC was intermediate to the RI+ RA− and RI− RA+ treatments (Fig. 1a). Whatever the availability of inorganic P in the HC, the consumption of organic P was significantly higher in the RI+ RA+ treatment compared to the two other treatments (Fig. 1b). In addition, the organic P in the PLow RI+ RA+ treatment was almost entirely consumed, an amount that was twice as much as that in the PHigh RI+ RA+ treatment (Fig. 1b).
Concentrations of a inorganic P remaining and b organic P consumed in the MSR liquid medium of the HC under low (35 μM KH2PO4) and high (700 μM KH2PO4) P availabilities. The horizontal dashed lines represent the initial concentrations of inorganic and organic P after volume increase due to the introduction of organic P and bacterial suspension. c Acid and d alkaline phosphatase activity in the liquid medium of the HC under low and high P availability. AM fungus-induced e acid and f alkaline phosphatase production efficiency and g organic P mineralization efficiency under low and high P availabilities. The error bar represents the standard errors. For the same P availability, different capital letters indicate a significant difference (p < 0.05 by Tukey’s HSD test, n = 4 biologically independent sample) between the RI− RA+, RI+ RA− and RI+ RA+ treatments. For the same RI− RA+, RI+ RA− or RI+ RA+ treatment, the asterisks indicate a significant difference between low and high P availabilities (t-test, *p < 0.05; ***p < 0.001; n.s., p > 0.05, n = 4 biologically independent sample). Abbreviations: RI− RA+ only R. aquatilis cells present in the HC, RI+ RA−, only R. irregularis hyphae present in the HC, RI+ RA+ both R. irregularis hyphae and R. aquatilis cells present in the HC.
We then measured the activity of acid phosphatase (ACP) and alkaline phosphatase (ALP) in the PLow and PHigh treatments. Whatever the concentration of inorganic P in the HC, a significant increase in ACP (Fig. 1c) and ALP (Fig. 1d) activities was observed in the RI+ RA+ treatment compared with the RI+ RA− and RI− RA+ treatments, while no difference was noticed between these two later treatments. In addition, the ACP and ALP activities in the RI+ RA+ treatment were significantly higher under PLow availability compared to PHigh availability (Fig. 1c, d). R. aquatilis is known to secrete ACP and ALP to mineralize phytate, a function that is not present in R. irregularis. Therefore, we calculated the efficiency of AM fungus-induced ACP and ALP production (EAP and ELP), and the efficiency of AM fungus-induced organic P mineralization (EPM). EAP and ELP were significantly higher at low P availability than at high P availability (Fig. 1e, f), which resulted in higher EPM (Fig. 1g).
The exudates of R. irregularis stimulate the growth of R. aquatilis
Increased phosphatase activity can potentially result from an increase in the population of R. aquatilis. In the absence of R. irregularis in the HC (i.e., RI− RA+ treatment), no difference was observed in the absolute abundance of R. aquatilis under PLow and PHigh availabilities. Conversely, in the presence of R. irregularis (i.e., RI+ RA+ treatment), a significantly higher absolute abundance of R. aquatilis was noticed at PLow availability compared to PHigh availability (Fig. 2a). This was consistent with the results obtained with the exudates of R. irregularis grown under the PLow or PHigh availabilities (Fig. 2b). The OD600 of R. aquatilis increased rapidly from 2 to 24 h, followed by a slower rise from 26 to 48 h. Conversely, in the absence of exudates of R. irregularis and at both PLow and PHigh availabilities, the OD600 of R. aquatilis increased slowly from 1 to 24 h, then remained unchanged from 26 to 48 h. The OD600 of R. aquatilis in the 0.85% NaCl solution (i.e., the control) remained unchanged over the 48 h of observation (Fig. 2b). At each time-point, the OD600 of R. aquatilis with the exudates of R. irregularis in the PLow or PHigh treatments were significantly greater than that in the other three treatments, with higher OD600 of R. aquatilis at PLow availability compared to PHigh availability (Fig. 2b).
a Absolute abundance of R. aquatilis 24 h after inoculation in the medium of HC under low (35 μM KH2PO4) or high (700 μM KH2PO4) inorganic P availability. The asterisks indicate a significant difference between the RI+ RA+ and RI− RA+ treatments under the same P availability, and between the RI+ RA+ treatments under the different P availabilities (t-test, ***p < 0.001, n = 4 biologically independent sample). b Effect of R. irregularis exudates collected from the HC under low or high inorganic P availability on the growth of R. aquatilis. The data represent optical density (OD) of the culture from 2 to 48 h minus the initial OD of the bacterial liquid cultures. The error bar represents the standard errors. Abbreviations: RI− RA+ only R. aquatilis cells present in the HC, RI+ RA+ both R. irregularis hyphae and R. aquatilis cells present in the HC, RI− no R. irregularis hyphae present in the HC, RI+ only R. irregularis hyphae present in the HC.
R. irregularis enhances the C metabolism and cell motility of R. aquatilis
C is an essential energy source for bacterial growth and motility. This is confirmed by the significant growth of R. aquatilis in the presence of R. irregularis exudates, whether grown in the PLow or PHigh treatments, compared to the absence of AM fungal exudates. This suggests that R. aquatilis has undergone an attenuation of C limitation. Therefore, we conducted an in-depth analysis of R. aquatilis gene expression and metabolic pathway change at the transcriptional level, in the presence or absence of R. irregularis grown under PLow or PHigh availabilities. A total of 1120 (565 upregulated and 555 downregulated) and 1446 (691 upregulated and 755 downregulated) genes were identified as differentially expressed (DEGs) (adjusted P values < 0.05) in the PLow and PHigh RI+ RA+ treatment vs RI+ RA− treatment, respectively (Fig. S1a, b). The bubble chart depicted the top 20 functional categories that encompass the highest number of DEGs. The number of DEGs within 14 and 10 functional categories constituted over 40% of the entire pathway at PLow and PHigh availability, respectively (Fig. S2a, b). Among these functional categories, eleven exhibited enrichments at PLow availability (adjusted P values < 0.05). Specifically, seven were associated with carbohydrate metabolism, one with amino acid metabolism, two with cell motility, and another one with membrane transport (Fig. 3a, Supplementary data 1). In contrast, only six functional categories were found to be enriched (adjusted P values < 0.05) at PHigh availability. Four were associated with carbohydrate metabolism, one with amino acid metabolism, and one with cell motility. Furthermore, all these enriched functional categories exhibited a tendency towards up-regulation (Fig. 3b, Supplementary data 1).
Enrichment of functional categories (P < 0.05) among differentially expressed genes in R. aquatilis in the RI+ RA+ treatment vs RI− RA+ treatment under a low (35 μM KH2PO4) and b high (700 μM KH2PO4) P availabilities. Each section of the circle plot represents an enrichment pathway. Inner bar plot indicates the log10 of the adjusted P-value for each enrichment pathway and the color shows the z-score value, indicating global upregulation (the value > 0) of genes within each pathway. Detailed log2 fold-change (log2FC) value of each gene within each pathway is plotted as a dot plot in the outer circle (upregulated in red and downregulated in blue). c Transcriptional responses of key genes in R. aquatilis pathways including sugar transport and metabolism, TCA cycle, chemotaxis, two-component system, and flagellar synthesis and regulation under low and high P availabilities. The heat map shows the log2 of transcripts per kilobase million (TPM) calculated based on the initial reads count. The dashed lines represent simplified pathways. The asterisks are used to indicate a significant difference in gene expression level between (2) PLow RI+ RA+ and (1) PLow RI− RA+ treatments; between (4) PHigh RI+ RA+ and (3) PHigh RI− RA+ treatments; and between (2) PLow RI+ RA+ and (4) PHigh RI+ RA+ treatments (DESeq2 test, *p < 0.05; **p < 0.01; ***p < 0.001, n = 4 biologically independent sample). Abbreviations: RI- RA+ only R. aquatilis cells present in the HC, RI+ RA− only R. irregularis hyphae present in the HC, RI+ RA+ both R. irregularis hyphae and R. aquatilis cells present in the HC.
Based on these results, we generated a pathway heatmap depicting gene expression for sugar transport, C metabolism, and bacterial motility, aiming for more precise insights into key metabolic processes of R. aquatilis. The expression of several sugar transporter genes, specifically those encoding for trehalose (treB), glucose (crr), maltose/glucose (malX), and fructose (fruB) transport, was significantly upregulated in the PLow and PHigh RI+ RA+ treatments (Fig. 3c, Supplementary data 2). The sugar assimilated by R. aquatilis was first metabolized via the glycolysis pathway, and then, following several conversion steps, produced acetyl-CoA, which subsequently entered the tricarboxylic acid (TCA) cycle to produce energy. Among them, the expression of multiple genes associated with the glycolysis pathway, such as glucokinase (glk), fructokinase, 6-phosphofructokinase, and fructose-bisphosphate aldolase (FBA), were significantly upregulated in the PLow and PHigh RI+/RA+ treatments. R. irregularis specifically stimulated genes encoding key enzymes in the TCA cycle at PLow availability (Fig. 3c, Supplementary data 2). This includes bifunctional aconitate hydratase 2/2-methylisocitrate dehydratase (ancB), E1 and E2 components of 2-oxoglutarate dehydrogenase (OGDH and DLST), and alpha subunit of succinyl-CoA synthetase. In addition, some genes involved in sugar metabolism and TCA cycle, such as trehalose 6-phosphate phosphatase (otsB), isocitrate dehydrogenase (IDH1) and succinate dehydrogenase flavoprotein subunit (frdA), whose expression was stimulated by R. irregularis, showed higher expression levels at PLow availability compared to PHigh availability. The chemotactic two-component system and flagellar assembly were pivotal in governing the motility of R. aquatilis. The expression of numerous genes within these pathways, such as cheA, cheB, cheV, cheY, flhD, flgN, motA, and motB, was significantly upregulated in the PLow or PHigh RI+/RA+ treatments. Particularly, many genes of these pathways exhibited higher expression levels at PLow availability compared to PHigh availability (Fig. 3c, Supplementary data 2).
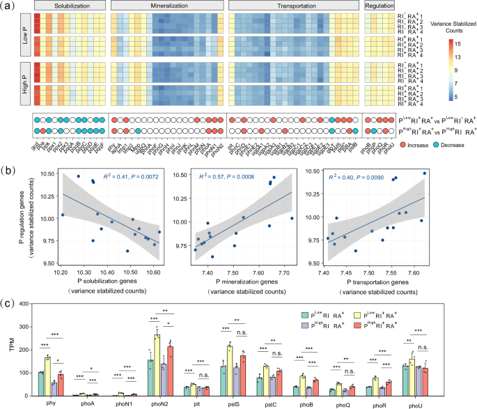
The presence of R. irregularis enhances the P turnover function in R. aquatilis
To explore whether R. aquatilis has an important contribution to phosphatase activity in liquid medium, we analyzed at the transcriptional level the genes associated with P turnover and calculated their variance-stabilized count abundance (Fig. 4a, Supplementary data 3). The abundance of six genes inducing P mineralization, eight involved in P transportation, and four responsible for P regulation were significantly increased in the PLow RI+ RA+ treatment vs RI+ RA− treatment. In contrast, only five genes involved in P mineralization, four in P transport, and two in P regulation showed a significantly increased abundance in the PHigh RI+ RA+ treatment vs RI+ RA- treatment. Furthermore, R. aquatilis reduced the variance stabilized count abundance of most P solubilization genes at both PLow and PHigh availability (Fig. 4a). The regulation genes (i.e., phoB, phoP, phoQ, and phoR) of the two-component system were responsible for sensing nutrient changes in the environment and the stimulation of AM fungi, thereby activating or inhibiting the expression of other P turnover functional genes. The variance stabilized count abundance of P regulation genes was significantly positively correlated with genes involved in P mineralization (R2 = 0.57, P = 0.0008) and in P transport (R2 = 0.40, P = 0.0090), but negatively correlated with genes involved in P solubilization (R2 = 0.41, P = 0.0072) (Fig. 4b).
a Heat map showing variance stabilized counts of P functional genes in R. aquatilis: P solubilization, mineralization, transport, and regulation pathways. The eight lines above represent variance-stabilized counts of related genes in the RI− RA+ and RI+ RA+ treatments under low (35 μM KH2PO4) P availability. The eight lines below represent variance-stabilized counts of related genes in the RI− RA+ and RI+ RA+ treatments under high (700 μM KH2PO4) P availability. The red circles and blue circles indicate that variance-stabilized counts were significantly increased and decreased in the RI+ RA+ treatment compared with the RI− RA+ treatment. b Spearman correlation between P regulation genes and P solubilization genes, mineralization genes, and transport genes based on the calculation of variance stabilized counts. c Transcriptional responses of genes in R. aquatilis P solubilization, mineralization, transport, and regulation pathways under low and high P availability. The genes with higher expression level in the PLow RI+ RA+ treatment than in the PHigh RI+ RA+ treatment were selected and log2 of transcripts per kilobase million (TPM) were calculated based on the initial reads count. The asterisks indicate a significant difference in gene expression level between PLow RI+ RA+ and PLow RI− RA+ treatments; between PHigh RI+ RA+ and PHigh RI− RA+ treatments and between PLow RI+ RA+ and PHigh RI+ RA+ treatments (DESeq2 test, *p < 0.05; **p < 0.01; ***p < 0.001; n.s., p > 0.05, n = 4 biologically independent sample). Abbreviations: RI− RA+ only R. aquatilis cells present in the HC, RI+ RA− only R. irregularis hyphae present in the HC, RI+ RA+ both R. irregularis hyphae and R. aquatilis cells present in the HC.
The EAP, ELP, and EPM were significantly greater at PLow availability compared to PHigh availability, potentially attributable to the increased expression of related genes regulating or encoding phosphatase proteins. The expression of eleven genes involved in P mineralization, transport and regulation were significantly higher in the PLow RI+ RA+ treatment (Fig. 4c). Among them, four genes encode phosphatase proteins and four regulate phosphatase synthesis and transport, namely inositol phosphatase gene phy, acid phosphatase gene phoA, alkaline phosphatase genes phoN1 and phoN2, P regulon response regulator phoB, P sensor histidine kinase phoQ, P regulon sensor histidine kinase phoR, and transcriptional regulator phoU (Supplementary data 3).
Low inorganic P availability stimulates R. irregularis to absorb and transport P to the host plant while enhancing its C and energy metabolism
The sustained growth of R. aquatilis by R. irregularis at PLow availability, can be attributed to an increase in C metabolism, deriving from altered P needs of R. irregularis. Therefore, we conducted a thorough analysis of R. irregularis gene expression patterns at the transcriptional level. In the presence of R. aquatilis, R. irregularis exhibited 449 (373 upregulated and 76 downregulated) and 347 (255 upregulated and 92 downregulated) DEGs (adjusted P values < 0.05) in the PLow and PHigh RI+ RA+ treatment vs RI− RA+ treatment, respectively (Fig. S3a, b). Seven functional categories were found to be enriched (adjusted P values < 0.05) at PLow availability. Specifically, two were associated with carbohydrate metabolism, three with lipid metabolism, two were involved in amino acid metabolism, and another one was involved in transport and catabolism. Conversely, only one functional category associated with amino acid metabolism was enriched (adjusted P values < 0.05) at PHigh availability (Fig. S4a, b, Supplementary data 4).
AM fungi can change P transfer to host plants based on inorganic P availability in the environment. The expression of several P-absorbing protein genes (i.e., pho84 and pho89) located on the membrane of extraradical hyphae and P transporter genes (i.e., vtc1 and vtc4) located on the membrane of vacuoles were significantly upregulated in the PLow or PHigh RI+ RA+ treatment, and pho84, pho89, and vtc1 genes had higher expression levels at PLow availability compared to PHigh availability (Fig. 5a, Supplementary data 5). Once entering the vacuole, P was converted into Poly-P and subsequently transferred with arginine to intraradical hyphae, where it underwent further hydrolysis and transport to the host. The expression of multiple genes, such as argG, argH, argI, ypq2, ppn, and pho91, associated with arginine synthesis, Poly-P degradation and the subsequent transport of P was only induced in the PLow RI+ RA+ treatment. In addition, at PLow availability, the positive regulator pho4 in the PHO regulatory system was stimulated, while the negative regulator pho85 was inhibited (Fig. 5a, Supplementary data 5).
Transcriptional responses of genes in R. irregularis a P transport and regulation and arginine biosynthesis and b fatty acid elongation and degradation, energy metabolism, TCA cycle, gluconeogenesis and glycolysis pathways, under low (35 μM KH2PO4) and high (700 μM KH2PO4) P availabilities. The heat map shows the log2 of transcripts per kilobase million (TPM) calculated based on the initial reads count. The dashed lines represent simplified pathways. The asterisks indicate a significant difference in gene expression level between (2) PLow RI+ RA+ and (1) PLow RI+ RA− treatments; between (4) PHigh RI+ RA+ and (3) PHigh RI+ RA− treatments; and between (2) PLow RI+ RA+ and (4) PHigh RI+ RA+ treatments (DESeq2 test, *p < 0.05; **p < 0.01; ***p < 0.001, n = 4 biologically independent sample). Abbreviations: RI− RA+ only R. aquatilis cells present in the HC, RI+ RA− only R. irregularis hyphae present in the HC, RI+ RA+ both R. irregularis hyphae and R. aquatilis cells present in the HC.
AM fungi transfer P to the host plant in return for fatty acids, which may result in enhanced C and energy metabolism, thereby strengthening the reciprocal cooperation between AM fungi and bacteria. The expression of multiple genes involved in R. irregularis fatty acid elongation and degradation, TCA cycle and gluconeogenesis/glycolysis was significantly upregulated in the PLow RI+ RA+ treatment, mainly including fatty acid elongase 2, long chain-3-oxoacyl-CoA reductase (HSD17), long chain-3-hydroxyacyl-CoA dehydratase, acetyl-CoA C-acetyltransferase (ACAT), citrate synthase, OGDH, enolase, phosphoenolpyruvate carboxykinase (pckA), FBA, fructose-1,6-bisphosphatase I (FBP), glk. In contrast, the expression of only a few genes, such as HSD17, ACAT, and IDH1, was stimulated in the PHigh RI+ RA+ treatment (Fig. 5b, Supplementary data 5). Furthermore, several genes, specifically ATPeF0B, ATPeF1G, and ATPeV0D, which are crucial in energy metabolism, had their expression exclusively induced in the PLow RI+ RA+ treatment (Fig. 5b, Supplementary data 5).
Low inorganic P accelerates C-P reciprocity between R. irregularis and R. aquatilis
To further explore the cooperation strategies employed by R. irregularis and R. aquatilis at varying P availability, we calculated the P uptake ratio (PUR) of R. irregularis and the C acquisition ratio (CAR) of R. aquatilis to characterize the C-P exchange rate. The results showed that under PLow availability, R. irregularis had a PUR 4.78 times higher than that under PHigh availability (Fig. 6a). Under PLow availability, R. aquatilis also acquired C more efficiently (i.e., 1.91 times higher) compared to PHigh availability (Fig. 6b).
a R. aquatilis CAR and b R. irregularis PUR under low (35 μM KH2PO4) and high (700 μM KH2PO4) P availabilities. The asterisks indicate a significant difference between low and high P availabilities (t-test, ***p < 0.001, n = 4 biologically independent sample).
Discussion
Plants, AM fungi, and bacteria cooperate intimately by metabolic exchanges or cross-feeding to ensure the stable development of all the players36. While it is well established that resource availability affects the cooperative relationship between plants and AM fungi28,29,37, the way in which such cooperation is regulated between AM fungi and bacteria in the hyphosphere has not yet been fully elucidated. Here, we studied at the ecological and molecular levels how the availability of inorganic P in the environment impacts the mechanisms of cooperation at the early stage between an AM fungus and a PSB. The results confirmed our hypothesis that low inorganic P availability (35 μM KH2PO4) stimulates the reciprocal cooperation between the AM fungus and the bacterium, accompanied by an increased acquisition of C by the bacterium and an enhanced uptake of P by the AM fungus. Conversely, under high inorganic P availability (700 μM KH2PO4), the AM fungus directly absorbs and stores excess P, slowing down the exchange of C with plants and weakening the cooperation with the PSB. These findings contribute to elucidating the mechanisms underlying cross-kingdom interactions facilitated by resource availability. It may establish a foundation for comprehensively understanding microbial-mediated soil nutrient cycling, enhancing plant productivity, and optimizing P fertilizer application strategies to safeguard soil health.
Low inorganic P availability can strengthen cooperation between the AM fungus and the PSB, based on C and P exchange
In previous studies30,31,32,38, the existence of reciprocal cooperation between the AM fungus R. irregularis and the PSB R. aquatilis, was demonstrated based on the exchange of C and P. This cooperation may result from the functional complementarity of the metabolism of the two partners as well as the scarcity of resources available in the soil. In the absence of exploitable C sources, bacteria typically enter a dormant state, a temporary adaptation that slows down metabolism to reduce energy expenditure and sustains viability during a prolonged period of C limitation39,40. In contrast, a dense network of hyphae is known to release significant amounts of C-containing compounds, which are mainly composed of low molecular weight sugars, amino acids, and carboxylates (see Table S1). Sugars, in particular glucose, fructose, and trehalose, have been shown to promote the growth of soil bacteria, so that they emerge from dormancy and develop rapidly9. This is consistent with our findings showing that the expression of genes encoding glucose, fructose, and trehalose transporters on the cell membrane of R. aquatilis was significantly upregulated in the presence of R. irregularis. In addition, the growth of the bacterial population was increased in the presence of either the AM fungus or only its hyphal exudates: the increase was 21% and 75% respectively (Fig. 2).
Cooperation requires both parties to engage in an exchange of resources aimed at achieving greater benefits at minimum cost3,41. The AM fungus provides the PSB with easily accessible sources of C and, in exchange, the PSB provides the AM fungus with more important sources of inorganic P30,42. This is further supported by the increase in phosphatases secreted by R. aquatilis in the presence of R. irregularis, which accelerates the mineralization of organic P, thus increasing the availability of inorganic P for the AM fungus (Fig. 1). This scenario is, however, dependent on the availability of P in the environment. Under a high inorganic P scenario, we observed that R. irregularis was able to directly assimilate inorganic P from the medium via P transporters (e.g., Pho80, Pho84, and Pho89) that belong to the phosphate transporter 1 family, located on the plasma membranes of extraradical hyphae43,44,45,46. This process may consume less energy and costs than cooperating with the PSB for the acquisition of inorganic P from organic sources. Conversely, under low inorganic P scenario, the AM fungus was more likely to cooperate with the PSB to increase the metabolic exchange of C and P, improving its overall ability to adapt to the environment (Fig. 1 and Fig. 2). At the transcriptional level, we confirmed that, as well as acting as a source of C to stimulate PSB growth and activate its glycolysis, TCA cycle and other C metabolic pathways, hyphal exudates may also contain signaling molecules and chemotactic substances that induce flagellum synthesis and cell motility in the bacterium, further promoting the formation of reciprocal cooperation (Fig. 3). The two-component signaling system is a ubiquitous and conserved regulatory component in bacteria that can specifically recognize and sense external environmental signals and induce specific metabolic responses by activating or inhibiting gene expression in downstream pathways47. Higher gene expression levels of C metabolism and cell motility mediated by sensor and response regulatory receptor, as well as more enriched metabolic pathways, were observed in R. aquatilis under low versus high inorganic P availability (Fig. 3).
Bacteria are the main drivers of the P cycle in the soil, facilitating the solubilization of non-soluble P and the mineralization of organic P, and participating in the transport and regulation of P48,49,50, while AM fungi are mainly responsible for P uptake, storage, and transport, owing to their limited saprophytic capabilities16,51. In the present study, we identified potential regulatory trade-offs of R. aquatilis in solubilizing non-soluble P and mineralizing organic P. Specifically, in the presence of organic P as the available P source in addition to inorganic P, R. aquatilis stimulated the organic P mineralization pathway at the same time suppressing the non-soluble P solubilization pathway via the P regulatory pathway (Fig. 4) as earlier observed47. This suggests that the PSB can accurately identify the form of P in the environment and make strategic adjustments to effectively cooperate with AM fungi. The exchange of C and P leads to the reciprocal cooperation between AM fungi and bacteria, which is a common mode of cooperation, widely documented in the literature20,52,53,54. In the hyphosphere, bacteria from multiple orders, such as Myxococcales, Betaproteobacteriales, Fibrobacterales, Cytophagales, and Chloroflexales, interact closely with AM fungi and form the hyphobiome52,53. These bacteria thrive in the hyphosphere, dominate the soil bacterial community, and secrete phosphatases that enhances the availability of soil P to AM fungi20,53.
Inorganic P availability alters the P delivery and C acquisition of the AM fungus with the host to enhance or weaken cooperation with the PSB
Upon uptake by the extraradical hyphae of AM fungi, inorganic P is first polymerized into Poly-P, then accumulated in tubular vacuoles or transported with arginine to the intraradical hyphae, where it is transferred from fungal cell to plant cell55. AM fungi are able to regulate P homeostasis and control P transfer to the host via the PHO regulatory pathway56,57, depending on the nutritional status of the host and the availability of inorganic P in the environment, to maximize the return of C27,28. In the present study, we found that high inorganic P availability allowed R. irregularis to directly absorb large amounts of P from the environment (Fig. 1). The AM fungus may accumulate the inorganic P rather than transport it to the host, as the expression of core regulatory factor Pho4, the hydrolase genes involved in the degradation of Poly-P, and multiple genes responsible for arginine synthesis were not increased in the presence or absence of R. aquatilis (Fig. 5). On the contrary, low inorganic P availability enhanced reciprocal cooperation between the AM fungus and the PSB, allowing R. irregularis to efficiently acquire P from the environment and transfer it to the host when resources were scarce. This process was accompanied by increased gene expression of AM fungal C and energy metabolism, suggesting that the AM fungus may obtain more C returns (Fig. 5).
In ecosystems, plants, AM fungi and their associated bacteria can drive top-down C flows as well as bottom-up nutrient flows36. The accelerated P transfer and enhanced C metabolism of R. irregularis under low inorganic P availability are likely to furnish more C resources for R. aquatilis and induce this PSB to accelerate the mineralization of organic P (Figs. 2, 4, and 5). This ultimately improves the PUR of the AM fungus and the CAR of the PSB, forming a cross-kingdom closed loop of C and P exchange (Fig. 6). Unlike fatty acids delivered by plants to AM fungi, sugars are generally thought to be passively exuded by AM fungi and acquired by PSB (Table S1), which may represent the surplus of nutrients for AM fungi58,59. However, in the present study, we found that the continuous stimulation of PSB growth by hyphal exudates under low inorganic P availability is attributed to the transfer of P from AM fungi to the host, thereby enhancing C transfer from plant to fungus and increasing energy metabolism in the AM fungus (Figs. 2, 5). This finding suggests that the exudates released by the hyphae may not be a purely passive process, but a conscious effort by AM fungi and presumably the host to quest reciprocal cooperation with PSB, which support the reciprocity theory that both partners need to proactively provide resources60,61.
What are the significances of cooperation between AM fungi and PSBs for agricultural management?
Increasing the yield of food systems is highly reliant on mineral fertilizers, whose production is energy-intensive, contributes massively to global greenhouse gas emissions, and, in the case of P, is dependent on finite resources62. In farmland soil, many crops have low P fertilizer use efficiency, resulting in low recovery of applied fertilizer63. Nowadays, there is a growing interest to reduce our agricultural footprint and reliance on chemical fertilizers and pesticides through the use of microbial inoculants64. AM fungi and their associated bacteria, among which the PSBs, are an important component of agricultural systems. They modify soil structure, mineralize organic matter, and improve the uptake and transfer of nutrients and water to the plants, thereby increasing crop productivity36,65. They represent potential tools in increasing the sustainability of our food production systems. However, the results are often lagging behind the expectations for many reasons attributed to the microorganisms, as well as the environmental conditions and agricultural practices. For instance, under intensive agricultural systems, a reduction in the diversity of these fungi and bacteria and an inhibition of their ecological functions have been observed and attributed partly to the wide application and accumulation of P fertilizers66,67. Consequently, exploiting beneficial soil microbial communities to increase food production while minimizing the use of mineral P fertilizer and preserving non-renewable soil resources is an essential objective of sustainable agricultural development. There is thus a crucial need to better understand how AM fungi and their associated PSBs cooperate under conditions of low to high P concentration. For instance, a recent study on maize has reported that in the presence of a well-established AM fungal community, the application of P fertilizer can be reduced by 30 kg per hectare68. Maize can fully exploit the potential of AM fungi to obtain P under limited soil P supply conditions25. In the present study, we demonstrated that cooperation between the PSB R. aquatilis and the AM fungus R. irregularis accelerated the mineralization of organic P when inorganic P availability was low, a process that may give an indication of the reuse of organic P in the soil. Therefore, optimizing the application of mineral fertilizers to increase crop yields based on the mutualistic cooperation strategies between PSBs and AM fungi, as well as AM fungi and plants, may represent a promising strategy for achieving sustainable agricultural development34,69.
Conclusion
Under low inorganic P availability, the reciprocal cooperation between the two partners, materialized by C-P exchange, was strengthened, accompanied by the activation of multiple C metabolism and P transport and regulation pathways. Conversely, under high inorganic P availability, the exchange process and metabolism involved were less solicited, and only glycolysis and phosphatase synthesis pathways of the PSB as well as P transport and regulatory pathway of the AM fungus were activated (Fig. 7). Therefore, P availability serves as a mediator for the reciprocal cooperation between AM fungi and soil bacteria. However, the existing understanding is confined solely to reciprocal cooperation between two individual species, and the extent to which plant C allocation in roots can facilitate mutualistic interactions between multiple AM fungi and soil bacteria remains an unresolved question.
Schematic representation of reciprocal cooperation based on C and P exchange between the arbuscular mycorrhizal fungus R. irregularis and the phosphate solubilizing bacterium R. aquatilis under under a low (35 μM KH2PO4) and b high (700 μM KH2PO4) P availabilities. A series of pathways for C metabolism and transport (green arrows) as well as P metabolism and transport (purple arrow) in the AM fungus and the bacterium are described. Pathways with enrichment and upregulated are highlighted in red. Pase, phosphatase; TCA cycle, tricarboxylic acid cycle.
Although root organ cultures (ROC) is a well-established and widely recognized model system, with nutritional, metabolic, and resource transfer characteristics close to those of whole plant systems19,21,27, it presents some constraints to fully understand the dynamics of nutrient exchange that occur within ecosystems. In the invisible environment of the soil, multiple fungi and bacteria coexist in micro-ecological niches created by plants, maintaining a microbial network of interactions and interdependencies70. The role of individual species in the community and the cooperative mechanism between species need to be verified using more realistic potted and field systems. Consequently, future studies should focus on extending the influence of external resources on the strategies and mechanisms of cooperation between two individual species to the whole plant-AM fungi-bacteria community, which is necessary if researchers are to explore the complex ecological and evolutionary implications of plant-microbe social relationships.
Materials and methods
Biological material
The AM fungus used was R. irregularis (Błaszk., Wubet, Renker & Buscot) C. Walker & A. Schüßler as “irregulare” MUCL 43194. It was isolated from the roots of Fraxinus americana L. (American ash) in Pont Rouge, Québec, Canada71 and maintained in bi-compartmented Petri plates on ROC of Daucus carota L. clone DC2 on the Modified Strullu-Romand (MSR) medium72. The PSB used was R. aquatilis HX2. It was isolated from the rhizosphere soil of a vineyard located in Beijing, China73. The plant Medicago truncatula L. (barrel clover) Gaertn. cv. Jemalong A17 was used for experiments.
In vitro culture system design
The AM fungus was grown with ROC of D. carota or M. truncatula in bi-compartmented Petri plates, which is the most reliable method for generating substantial quantities of extraradical hyphae without any microbial contaminant. Briefly, in one compartment (i.e., the root compartment—RC), a carrot or barrel clover root was associated with the AM fungus, while in the other compartment (i.e., the hyphal compartment—HC) only the extraradical hyphae of the AM fungus were allowed to proliferate (Fig. S5a, b). 25 mL of sterilized (121 °C for 15 min) MSR medium solidified with 3 g L−1 Phytagel (GelzanTM CM, G3251, CP Kelco, USA) was added in the RC. To facilitate the passage of extraradical hyphae from the RC to the HC, 4 mL of the same medium lacking sucrose, inorganic P, EDTA, calcium, and vitamins was added to create a slope from the top of the HC to the bottom of the HC next to the barrier. In addition, 10 mL of liquid MSR medium with the same composition as the slope (except for the absence of gelling agent) was added to the HC. A control treatment was also included under identical conditions, except that a 0.5 cm wide strip of MSR medium was excised from the RC next to the barrier to prevent the passage of hyphae into the HC.
Experiment 1: impact of inorganic P availability on the mechanism of cooperation between R. irregularis and R. aquatilis
The experiment was conducted in an in vitro bi-compartmented culture system on MSR medium. Briefly, ROCs of M. truncatula were associated with R. irregularis MUCL 43194 in the RC, while only the hyphae were allowed to develop on a slope in the HC. After hyphae had crossed the partition wall separating the RC from the HC and densely covered the slope, 10 mL of liquid MSR medium with the same composition as the slope (except for the absence of gelling agent) was added to the HC. After another two weeks, the HC was covered with numerous actively growing extraradical hyphae. At this point, the medium was removed and replaced with 10 mL of fresh liquid MSR medium containing two different concentrations of P. In half of the experimental systems, 35 μM KH2PO4 was added, representing a low P concentration in soil solution and corresponding to the low inorganic P availability treatment, while in the other half, 700 μM KH2PO4 was added, representing a high P concentration in soil solution and corresponding to the high inorganic P availability treatment21. Prior to this change, the HC of the experimental systems were gently rinsed three times with sterilized (121 °C for 15 min) deionized water. The inoculum of R. aquatilis was prepared as follows: The bacterium was cultured in liquid Luria–Bertani (LB) medium with shaking at 180 rpm at 28 °C until optical density (OD)600 reached 0.4–0.6 (logarithmic phase). Then it was centrifuged at 5878 g for 10 min. The supernatant was removed, and the pellet was re-suspended and washed three times with inorganic P-free liquid MSR medium. The supernatant was subsequently adjusted to OD600 = 0.6 and stored at 4 °C before use.
One week later, the remaining liquid medium in the HC was collected and mixed homogeneously with 3 mL of R. aquatilis supernatant (concentration of ~108 CFUs mL−1) and 1 mL of 280 μM phytate (Na-phytate, Sigma-Aldrich). The solution was then carefully returned to the HC of each experimental system using a micropipette. 24 h later, R. irregularis hyphae and R. aquatilis cells, as well as the remaining liquid medium, were collected. To satisfy the sequencing requirements for the AM fungus and PSB, each set of three experimental systems was pooled into one. To collect R. aquatilis cells, the culture medium was carefully agitated with a micropipette, and a 9 mL aliquot of medium containing cells was removed using a micropipette and immediately stored in liquid nitrogen for R. aquatilis absolute abundance and transcriptome analysis. Likewise, R. irregularis hyphae were carefully picked out with sterilized forceps, placed into a 2 mL tube, and immediately frozen in liquid nitrogen for transcriptome analysis. The remaining liquid medium was filtered through an Acrodisc Syringe Filter (0.2 μm Supor Membrane, Pall Corporation, Cornwall, UK) to eliminate bacterial cells, and stored at −20 °C for P concentration and phosphatase activity analysis. In total 6 treatments were considered, namely, the experimental systems with (1) only R. irregularis hyphae developing in the HC under high and low inorganic P availability (i.e., the PHigh RI+ RA− and PLow RI+ RA− treatments), (2) only R. aquatilis cells in the HC under high and low inorganic P availability (i.e., the PHigh RI− RA+ and PLow RI− RA+ treatments), and (3) both R. irregularis hyphae and R. aquatilis cells in the HC under high and low inorganic P availability (i.e., the PHigh RI+ RA+ and PLow RI+ RA+ treatments) (Fig. S5a, b). Each treatment was replicated four times, resulting in a total of 72 experimental systems.
RNA isolation, library preparation, and sequencing
The total RNA was extracted from the frozen hyphae of R. irregularis and cells of R. aquatilis using the RNeasy Plant Mini Kit and RNeasy Mini Kit (QIAGEN GmbH, Hilden, Germany), respectively. The concentration and integrity of the isolated RNA were determined using NanoDrop-ND 1000 UV–Vis Spectrophotometer, after which the samples were shipped to Novogene Co., Ltd (Cambridge, UK) for library preparation and sequencing.
For the AM fungus, Poly-T oligo-attached magnetic beads were used to isolate mRNA from the total RNA. The process involved synthesizing two strands of cDNA using random hexamer primers dUTPs. In contrast, for the PSB, rRNA was first removed from the total RNA, and then the remaining RNA was subjected to ethanol precipitation. During synthesis of the second cDNA strand, dTTPs were replaced by dUTPs in the reaction buffer.
The directional library was prepared following end repair, A-tailing, adapter ligation, size selection, USER enzyme digestion, amplification, and purification. It was then assessed using Qubit and real-time q-PCR for quantification and a bioanalyzer for size distribution analysis. The quantified libraries were subsequently pooled and sequenced on Illumina platforms, in accordance with their effective concentrations and the desired data output.
Bioinformatics analysis of R. irregularis and R. aquatilis at the transcriptional level
The raw data (raw reads) were first processed by an internal Perl script. Clean data (clean reads) were obtained by removing reads containing adapter, reads containing ploy-N and low-quality reads. All subsequent analyses were based on these high-quality clean data. For the AM fungus, Hisat2 v2.0.5 was used to build the reference genome index and align the paired clean reads to the reference genome74. For PSB, building the reference genome index and aligning the clean reads to the reference genome were done using Bowtie275.
FeatureCounts v1.5.0-p3 was used to calculate the number of aligned reads for each gene. Subsequently, the transcripts per kilobase million (TPM) for each gene was calculated, considering the gene length and the count of reads mapped to that gene76. As a quantitative metric of gene expression, TPM is currently the most used method for comparing gene expression levels across different groups77.
The differential expression analysis was done comparing PLow RI+ RA+ versus PHigh RI+ RA+ treatments, PLow RI+ RA+ versus PLow RI+ RA− treatments, PHigh RI+ RA+ versus PHigh RI+ RA− treatments, PLow RI+ RA+ versus PLow RI− RA+ treatments, PHigh RI+ RA+ versus PHigh RI− RA+ treatments, using the DESeq2 R package. DESeq2 proposes statistical methods designed to identify DEGs in digital gene expression datasets, using a model based on the negative binomial distribution. The P-values obtained were subsequently adjusted using the Benjamini and Hochberg method to control the false discovery rate78. The genes identified by DESeq2 with an adjusted P-value of less than 0.05 were considered to be differentially expressed.
The Kyoto Encyclopedia of Genes and Genomes (KEGG) pathway enrichment analysis of DEGs was conducted using the clusterProfiler R package. Pathways from KEGG with a corrected P-value of less than 0.05 were considered to be enriched by the DEGs79. The KEGG pathway for the non-model species R. irregularis was annotated by referencing the model fungus Saccharomyces cerevisiae (budding yeast).
DNA isolation and real-time q-PCR analysis of the absolute abundance of R. aquatilis
DNA was extracted from the frozen cells of R. aquatilis using the QlAprep Spin Miniprep Kit (QIAGEN GmbH, Hilden, Germany). Each sample was analyzed in triplicate via real-time q-PCR using a Roche LightCycler® 96 System with R. aquatilis specific primers (atpD-F, 5’-GATGTGTCCGTTCGCTAA-3’ and atpD-R, 5’-GATAACCTACCGCTGATGG-3’). Each q-PCR reaction was conducted in a total volume of 20 μL, comprising 2 μL of DNA, 10 μL of Master mix, 0.5 μL of each primer, and 7 μL of ddH2O. The following thermal cycling conditions were applied: 95 °C for 300 s, 40 cycles at 95 °C for 10 s, 60 °C for 30 s and 72 °C for 45 s. The melting curve, baseline range, and cycle threshold (Ct) values were monitored and calculated. The number of copies was calculated using the Ct values, which are directly proportional to the biomass of R. aquatilis in the samples. This was done through the application of standard curves, which was established in triplicate using five serial 10-fold dilutions. The number of copies was then determined by identifying the initial copy number, factoring in the plasmid concentration and the aggregate number of base pairs (encompassing both vector and primer sequences). Following this, the DNA isolation efficiency was calculated by referencing the Ct values from the standard curves and normalizing the relative abundance of PSB to account for the DNA isolation efficiency.
Quantification of organic and inorganic P concentrations and ACP and ALP activities in the HC
Inorganic P concentration in the liquid medium of the HC was quantified using the molybdate-blue method80. Total P concentration was assessed through inductively coupled plasma atomic emission spectroscopy. Organic P (i.e., Na-phytate) concentration was calculated by subtracting the inorganic P concentration from the total P concentration. ACP and ALP activities in liquid medium (pKatal mL−1) were measured according to the method of Neumann (2006)81.
Evaluation of phosphatase production efficiency, organic P mineralization efficiency, C acquisition ratio by R. aquatilis , and P uptake ratio by R. irregularis
EAP, ELP and EPM were calculated by Eqs. 1 and 2, respectively:
(Z RI+ RA+, enzyme activity detected in the RI+ RA+ treatment; Z RI− RA+, enzyme activity detected in the RI− RA+ treatment; C RI+ RA+, the consumption of organic P in the RI+ RA+ treatment; C RI− RA+, the consumption of organic P in the RI− RA+ treatment)
The R. aquatilis CAR and R. irregulars PUR were calculated by Eqs. 3 and 4, respectively:
(C RI+ RA+, the reduction of total P in the RI+ RA+ treatment; C RI− RA+, the reduction of total P in the RI− RA+ treatment; C RI+ RA−, the reduction of total P in the RI+ RA− treatment; X RI+ RA+, bacterial absolute abundance in the RI+ RA+ treatment; X RI− RA+, bacterial absolute abundance in the RI− RA+ treatment)
Experiment 2: effects of AM fungal exudates, produced in the presence of low and high availability of P, on the growth of R. aquatilis
Bi-compartmented experimental systems were prepared with ROC of M. truncatula associated with R. irregularis MUCL 43194 in the RC. After eight weeks, extraradical hyphae developed profusely in the solid slope and in the liquid MSR medium of the HC. At this point, the medium was removed and replaced with 10 mL of fresh liquid MSR medium containing 35 μM KH2PO4 or 700 μM KH2PO4 as described in Experiment 1. After one week, the hyphal exudates were collected. The inoculum of R. aquatilis was prepared as described in Experiment 1 with slight modifications: the LB medium containing R. aquatilis cells was centrifuged to eliminate the supernatant, and R. aquatilis cells were re-suspended threefold in a sterilized 0.85% NaCl solution. The supernatant was then diluted to OD600 = 0.1.
In a microwell plate, 500 μL of sterilized 0.85% NaCl solution was introduced into the peripheral wells to mitigate potential edge effects, and 450 μL of liquid medium collected from HC (i.e., PHigh RI+, PHigh RI-, PLow RI+ and PLow RI− treatments) or 450 μL of sterilized 0.85% NaCl solution (i.e., control treatment) were dispensed into the central wells of the microwell plate. Then, 50 μL of the prepared R. aquatilis suspension was introduced into the central wells and uniformly mixed with the liquid medium. Each treatment was replicated four times. The growth curve of PSB was monitored at 37 °C over a 48-h period and the OD600 measurements of the liquid cultures were taken at 2-h intervals.
Statistics and reproducibility
Statistical analyses were conducted using SPSS v. 16.0 (SPSS Inc., Chicago, IL, USA). Tukey’s honest significant difference test (P-value < 0.05) was used to evaluate the significant differences among RI+ RA+, RI− RA+ and RI+ RA− treatments at the same P availability. In addition, a t-test (P-value < 0.05) was conducted to determine the significant differences between the low and high P treatments.
To ensure the normal distribution of data, the TMPs of various genes were subjected to a log transformation. The DESeq2 R package was used to obtain variance-stabilized counts for genes associated with the P function by transforming read counts. Heatmaps were generated using the heatmap R package to depict the abundance of P cycle-related genes and the gene expression levels of multiple metabolic pathways. The Spearman method was used to assess the correlation between variance-stabilized count-based P regulation genes and genes involved in P solubilization, mineralization, and transport.
Reporting summary
Further information on research design is available in the Nature Portfolio Reporting Summary linked to this article.
Data availability
The data in the figures of the text and supplementary material can be found in the Supplementary data 6. The raw data produced in this study are available in the National Center for Biotechnology Information Sequence Reads Archive (SRA accession nos. PRJNA1203037).
References
Gonçalves, A. P. et al. Conflict, competition, and cooperation regulate social interactions in filamentous fungi. Annu. Rev. Microbiol. 74, 693–712 (2020).
Netzker, T., Shepherdson, E. M. F., Zambri, M. P. & Elliot, M. A. Bacterial volatile compounds: functions in communication, cooperation, and competition. Annu. Rev. Microbiol. 74, 409–430 (2020).
Cavaliere, M., Feng, S., Soyer, O. S. & Jiménez, J. I. Cooperation in microbial communities and their biotechnological applications. Environ. Microbiol. 19, 2949–2963 (2017).
Barker, J. L. et al. Synthesizing perspectives on the evolution of cooperation within and between species. Evolution 71, 814–825 (2017).
Angulo, V. et al. Plant–microbe eco-evolutionary dynamics in a changing world. N. Phytol. 234, 1919–1928 (2022).
Bai, B. et al. The root microbiome: community assembly and its contributions to plant fitness. J. Integr. Plant Biol. 64, 230–243 (2022).
Smith, S. E., Jakobsen, I., Grønlund, M. & Smith, F. A. Roles of arbuscular mycorrhizas in plant phosphorus nutrition: interactions between pathways of phosphorus uptake in arbuscular mycorrhizal roots have important implications for understanding and manipulating plant phosphorus acquisition. Plant Physiol. 156, 1050–1057 (2011).
Choi, J., Summers, W. & Paszkowski, U. Mechanisms underlying establishment of arbuscular mycorrhizal symbioses. Annu. Rev. Phytopathol. 56, 135–160 (2018).
Zhang, L., Zhou, J., George, T. S., Limpens, E. & Feng, G. Arbuscular mycorrhizal fungi conducting the hyphosphere bacterial orchestra. Trends Plant Sci. 27, 402–411 (2022).
Faghihinia, M., Jansa, J., Halverson, L. J. & Staddon, P. L. Hyphosphere microbiome of arbuscular mycorrhizal fungi: a realm of unknowns. Biol. Fertil. Soils 59, 17–34 (2023).
Kobayashi, Y. et al. The genome of Rhizophagus clarus HR1 reveals a common genetic basis for auxotrophy among arbuscular mycorrhizal fungi. BMC Genom. 19, 1–11 (2018).
Venice, F. et al. At the nexus of three kingdoms: the genome of the mycorrhizal fungus Gigaspora margarita provides insights into plant, endobacterial and fungal interactions. Environ. Microbiol. 22, 122–141 (2020).
Yildirir, G. et al. Long reads and Hi-C sequencing illuminate the two-compartment genome of the model arbuscular mycorrhizal symbiont Rhizophagus irregularis. N. Phytol. 233, 1097–1107 (2022).
Jiang, Y. et al. Plants transfer lipids to sustain colonization by mutualistic mycorrhizal and parasitic fungi. Science 356, 1172–1175 (2017).
Luginbuehl, L. H. et al. Fatty acids in arbuscular mycorrhizal fungi are synthesized by the host plant. Science 356, 1175–1178 (2017).
Miyauchi, S. et al. Large-scale genome sequencing of mycorrhizal fungi provides insights into the early evolution of symbiotic traits. Nat. Commun. 11, 5125 (2020).
Nuccio, E. E. et al. HT-SIP: a semi-automated stable isotope probing pipeline identifies cross-kingdom interactions in the hyphosphere of arbuscular mycorrhizal fungi. Microbiome 10, 199 (2022).
Kakouridis, A. et al. Arbuscular mycorrhiza convey significant plant carbon to a diverse hyphosphere microbial food web and mineral-associated organic matter. N. Phytol. 242, 1661–1675 (2024).
Rozmoš, M. et al. Organic nitrogen utilisation by an arbuscular mycorrhizal fungus is mediated by specific soil bacteria and a protist. ISME J. 16, 676–685 (2022).
Jin, Z. et al. Arbuscular mycorrhizal fungi and Streptomyces: brothers in arms to shape the structure and function of the hyphosphere microbiome in the early stage of interaction. Microbiome 12, 83 (2024).
Kiers, E. T. et al. Reciprocal rewards stabilize cooperation in the mycorrhizal symbiosis. Science 333, 880–882 (2011).
Fellbaum, C. R. et al. Carbon availability triggers fungal nitrogen uptake and transport in arbuscular mycorrhizal symbiosis. Proc. Natl. Acad. Sci. USA 109, 2666–2671 (2012).
Konvalinková, T., Püschel, D., Řezáčová, V., Gryndlerová, H. & Jansa, J. Carbon flow from plant to arbuscular mycorrhizal fungi is reduced under phosphorus fertilization. Plant Soil 419, 319–333 (2017).
Chu, Q. et al. Soil plant-available phosphorus levels and maize genotypes determine the phosphorus acquisition efficiency and contribution of mycorrhizal pathway. Plant Soil 449, 357–371 (2020).
Zhang, L., Chu, Q., Zhou, J., Rengel, Z. & Feng, G. Soil phosphorus availability determines the preference for direct or mycorrhizal phosphorus uptake pathway in maize. Geoderma 403, 115261 (2021).
Das, D. et al. PHOSPHATE STARVATION RESPONSE transcription factors enable arbuscular mycorrhiza symbiosis. Nat. Commun. 13, 477 (2022).
Van’T Padje, A. et al. Temporal tracking of quantum-dot apatite across in vitro mycorrhizal networks shows how host demand can influence fungal nutrient transfer strategies. ISME J. 15, 435–449 (2021).
Van’T Padje, A., Werner, G. D. A. & Kiers, E. T. Mycorrhizal fungi control phosphorus value in trade symbiosis with host roots when exposed to abrupt ‘crashes’ and ‘booms’ of resource availability. N. Phytol. 229, 2933–2944 (2020).
Andrino, A., Guggenberger, G., Sauheitl, L., Burkart, S. & Boy, J. Carbon investment into mobilization of mineral and organic phosphorus by arbuscular mycorrhiza. Biol. Fertil. Soils 57, 47–64 (2021).
Zhang, L. et al. Carbon and phosphorus exchange may enable cooperation between an arbuscular mycorrhizal fungus and a phosphate-solubilizing bacterium. N. Phytol. 210, 1022–1032 (2016).
Jiang, F., Zhang, L., Zhou, J., George, T. S. & Feng, G. Arbuscular mycorrhizal fungi enhance mineralisation of organic phosphorus by carrying bacteria along their extraradical hyphae. N. Phytol. 230, 304–315 (2021).
Duan, S., Declerck, S., Feng, G. & Zhang, L. Hyphosphere interactions between Rhizophagus irregularis and Rahnella aquatilis promote carbon–phosphorus exchange at the peri-arbuscular space in Medicago truncatula. Environ. Microbiol. 25, 867–879 (2023).
Kalayu, G. Phosphate solubilizing microorganisms: promising approach as biofertilizers. Int. J. Agron. 2019, 1–7 (2019).
Zhang, S., Lehmann, A., Zheng, W., You, Z. & Rillig, M. C. Arbuscular mycorrhizal fungi increase grain yields: a meta-analysis. N. Phytol. 222, 543–555 (2019).
Liu, Y. et al. Phosphorus solubilizing bacteria rather than arbuscular mycorrhizal fungi drive maize/faba bean intercropping advantages. Plant Soil 1, 14 (2024).
Duan, S. et al. Cross-kingdom nutrient exchange in the plant–arbuscular mycorrhizal fungus–bacterium continuum. Nat. Rev. Microbiol. 22, 773–790 (2024).
Whiteside, M. D. et al. Mycorrhizal fungi respond to resource inequality by moving phosphorus from rich to poor patches across networks. Curr. Biol. 29, 2043–2050 (2019).
Zhang, L., Feng, G. & Declerck, S. Signal beyond nutrient, fructose, exuded by an arbuscular mycorrhizal fungus triggers phytate mineralization by a phosphate solubilizing bacterium. ISME J. 12, 2339–2351 (2018).
Locey, K. J. et al. Dormancy dampens the microbial distance–decay relationship. Philos. Trans. R. Soc. B 375, 20190243 (2020).
McDonald, M. D. et al. What is microbial dormancy? Trends Microbiol 32, 142–150 (2024).
Özkaya, Ö, Xavier, K. B., Dionisio, F. & Balbontín, R. Maintenance of microbial cooperation mediated by public goods in single- and multiple-trait scenarios. J. Bacteriol. 199, 1110–1128 (2017).
Etesami, H., Jeong, B. R. & Glick, B. R. Contribution of arbuscular mycorrhizal fungi, phosphate–solubilizing bacteria, and silicon to P uptake by plant. Front. Plant Sci. 12, 699618 (2021).
Fiorilli, V., Lanfranco, L. & Bonfante, P. The expression of GintPT, the phosphate transporter of Rhizophagus irregularis, depends on the symbiotic status and phosphate availability. Planta 237, 1267–1277 (2013).
Kikuchi, Y. et al. Polyphosphate accumulation is driven by transcriptome alterations that lead to near-synchronous and near-equivalent uptake of inorganic cations in an arbuscular mycorrhizal fungus. N. Phytol. 204, 638–649 (2014).
Plassard, C., Becquer, A. & Garcia, K. Phosphorus transport in mycorrhiza: how far are we? Trends Plant Sci. 24, 794–801 (2019).
Bhalla, K., Qu, X., Kretschmer, M. & Kronstad, J. W. The phosphate language of fungi. Trends Microbiol 30, 338–349 (2022).
Duan, S., Declerck, S., Zhang, L. & Feng, G. Two-component system in Rahnella aquatilis is impacted by the hyphosphere of the arbuscular mycorrhizal fungus Rhizophagus irregularis. Environ. Microbiol. Rep. 14, 119–129 (2022).
Dai, Z. et al. Long-term nutrient inputs shift soil microbial functional profiles of phosphorus cycling in diverse agroecosystems. ISME J. 14, 757–770 (2020).
Wang, G., Jin, Z., George, T. S., Feng, G. & Zhang, L. Arbuscular mycorrhizal fungi enhance plant phosphorus uptake through stimulating hyphosphere soil microbiome functional profiles for phosphorus turnover. N. Phytol. 238, 2578–2593 (2023).
Liu, S. et al. Antimony efflux underpins phosphorus cycling and resistance of phosphate-solubilizing bacteria in mining soils. ISME J. 17, 1278–1289 (2023).
Lanfranco, L. & Bonfante, P. Lessons from arbuscular mycorrhizal fungal genomes. Curr. Opin. Microbiol. 75, 102357 (2023).
Emmett, B. D., Lévesque-Tremblay, V. & Harrison, M. J. Conserved and reproducible bacterial communities associate with extraradical hyphae of arbuscular mycorrhizal fungi. ISME J. 15, 2276–2288 (2021).
Wang, L., Zhang, L., George, T. S. & Feng, G. A core microbiome in the hyphosphere of arbuscular mycorrhizal fungi has functional significance in organic phosphorus mineralization. N. Phytol. 238, 859–873 (2023).
Wang, L., Zhang, L., George, T. S. & Feng, G. Hyphosphere core taxa link plant-arbuscular mycorrhizal fungi combinations to soil organic phosphorus mineralization. Soil Biol. Biochem. 201, 109647 (2025).
Ezawa, T. & Saito, K. How do arbuscular mycorrhizal fungi handle phosphate? New insight into fine-tuning of phosphate metabolism. N. Phytol. 220, 1116–1121 (2018).
Zhou, X. et al. Genome-wide analysis of nutrient signaling pathways conserved in arbuscular mycorrhizal fungi. Microorganisms 9, 1557 (2021).
Zhang, S. et al. A transcriptional activator from Rhizophagus irregularis regulates phosphate uptake and homeostasis in AM symbiosis during phosphorous starvation. Front. Microbiol. 13, 1114089 (2023).
Prescott, C. E. et al. Surplus carbon drives allocation and plant–soil interactions. Trends Ecol. Evol. 35, 1110–1118 (2020).
Bunn, R. A. et al. What determines transfer of carbon from plants to mycorrhizal fungi? N. Phytol. 244, 1199–1215 (2024).
West, S. A., Griffin, A. S., Gardner, A. & Diggle, S. P. Social evolution theory for microorganisms. Nat. Rev. Microbiol. 4, 597–607 (2006).
Giri, S., Yousif, G., Shitut, S., Oña, L. & Kost, C. Prevalent emergence of reciprocity among cross-feeding bacteria. ISME Commun. 2, 71 (2022).
Woods, J., Williams, A., Hughes, J. K., Black, M. & Murphy, R. Energy and the food system. Philos. Trans. R. Soc. B 365, 2991–3006 (2010).
Baligar, V. C., Fageria, N. K. & He, Z. L. Nutrient use efficiency in plants. Commun. Soil Sci. Plant Anal. 32, 921–950 (2001).
Salomon, M. J. et al. Establishing a quality management framework for commercial inoculants containing arbuscular mycorrhizal fungi. iScience 25, 104636 (2022).
Hartmann, M. & Six, J. Soil structure and microbiome functions in agroecosystems. Nat. Rev. Earth Environ. 4, 4–18 (2023).
Banerjee, S. et al. Agricultural intensification reduces microbial network complexity and the abundance of keystone taxa in roots. ISME J. 13, 1722–1736 (2019).
Xue, R., Wang, C., Zhao, L., Sun, B. & Wang, B. Agricultural intensification weakens the soil health index and stability of microbial networks. Agric. Ecosyst. Environ. 339, 108118 (2022).
Wang, X. X. et al. Field performance of different maize varieties in growth cores at natural and reduced mycorrhizal colonization: yield gains and possible fertilizer savings in relation to phosphorus application. Plant Soil 450, 613–624 (2020).
Noceto, P. A. et al. Arbuscular mycorrhizal fungi, a key symbiosis in the development of quality traits in crop production, alone or combined with plant growth-promoting bacteria. Mycorrhiza 31, 655–669 (2021).
Trivedi, P., Leach, J. E., Tringe, S. G., Sa, T. & Singh, B. K. Plant–microbiome interactions: from community assembly to plant health. Nat. Rev. Microbiol. 18, 607–621 (2020).
Chabot, S., Bécard, G. & Piché, Y. Life cycle of Glomus intraradix in root organ culture. Mycologia 84, 315–321 (1992).
Declerck, S., Strullu, D. G. & Plenchette, C. Monoxenic culture of the intraradical forms of Glomus sp. isolated from a tropical ecosystem: a proposed methodology for germplasm collection. Mycologia 90, 579–585 (1998).
Guo, Y. et al. Draft genome sequence of Rahnella aquatilis strain HX2, a plant growth-promoting rhizobacterium isolated from vineyard soil in Beijing, China. J. Bacteriol. 194, 6646–6647 (2012).
Mortazavi, A., Williams, B. A., McCue, K., Schaeffer, L. & Wold, B. Mapping and quantifying mammalian transcriptomes by RNA-Seq. Nat. Methods 5, 621–628 (2008).
Langmead, B. & Salzberg, S. L. Fast gapped-read alignment with Bowtie 2. Nat. Methods 9, 357–359 (2012).
Liao, Y., Smyth, G. K. & Shi, W. featureCounts: an efficient general purpose program for assigning sequence reads to genomic features. Bioinformatics 30, 923–930 (2014).
Soneson, C., Love, M. I. & Robinson, M. D. Differential analyses for RNA-seq: transcript-level estimates improve gene-level inferences. F1000Research 4, 1521 (2015).
Robinson, M. D., McCarthy, D. J. & Smyth, G. K. edgeR: a Bioconductor package for differential expression analysis of digital gene expression data. Bioinformatics 26, 139–140 (2010).
Aramaki, T. et al. KofamKOALA: KEGG Ortholog assignment based on profile HMM and adaptive score threshold. Bioinformatics 36, 2251–2252 (2020).
Murphy, J. & Riley, J. P. A modified single solution method for the determination of phosphate in natural waters. Anal. Chim. Acta 27, 31–36 (1962).
Neumann, G. Quantitative determination of acid phosphatase activity in the rhizosphere and on the root surface. in Handbook of methods used in rhizosphere research. 79–85 (Birmensdorf, Switzerland: Swiss Federal Research Institute WSL, 2006).
Acknowledgements
We thank Prof. Yanbin Guo from the College of Resources and Environmental Sciences, China Agricultural University, for providing the bacterial strain R. aquatilis HX2. This study was financially supported by the Sino-French International Associated Laboratory “Agroecology - Agriculture Green Development” (2024YFE0105000), the National Natural Science Foundation of China (42277112), the Fonds de la Recherche Scientifique—FNRS via the PINT-Bilat-M n°40027717 and the China Scholarship Council (202206350052).
Author information
Authors and Affiliations
Contributions
S.L.D., L.Z., and S.D. conceived and designed the study. S.L.D. performed the study and analyzed the data. S.L.D., L.Z., and S.D. discussed the data, wrote the manuscript, and contributed substantially to the content of the final version.
Corresponding authors
Ethics declarations
Competing interests
The authors declare no competing interests.
Peer review
Peer review information
Communications Biology thanks Usman Irshad, Jin Chen, and the other anonymous reviewer(s) for their contribution to the peer review of this work. Primary Handling Editors: Tobias Goris and David Favero. A peer review file is available.
Additional information
Publisher’s note Springer Nature remains neutral with regard to jurisdictional claims in published maps and institutional affiliations.
Rights and permissions
Open Access This article is licensed under a Creative Commons Attribution-NonCommercial-NoDerivatives 4.0 International License, which permits any non-commercial use, sharing, distribution and reproduction in any medium or format, as long as you give appropriate credit to the original author(s) and the source, provide a link to the Creative Commons licence, and indicate if you modified the licensed material. You do not have permission under this licence to share adapted material derived from this article or parts of it. The images or other third party material in this article are included in the article’s Creative Commons licence, unless indicated otherwise in a credit line to the material. If material is not included in the article’s Creative Commons licence and your intended use is not permitted by statutory regulation or exceeds the permitted use, you will need to obtain permission directly from the copyright holder. To view a copy of this licence, visit http://creativecommons.org/licenses/by-nc-nd/4.0/.
About this article
Cite this article
Duan, S., Zhang, L. & Declerck, S. Early-stage reciprocal cooperation between the arbuscular mycorrhizal fungus Rhizophagus irregularis and the phosphate-solubilizing bacterium Rahnella aquatilis is dependent on external phosphorus availability. Commun Biol 8, 1075 (2025). https://doi.org/10.1038/s42003-025-08501-1
Received:
Accepted:
Published:
Version of record:
DOI: https://doi.org/10.1038/s42003-025-08501-1









