Abstract
The soil microbiome plays a vital role in maintaining soil nutrient levels and ecological stoichiometry balance. However, the relationships between rhizosphere microbiomes and soil ecological stoichiometric characteristics, including organic carbon (SC), total nitrogen (SN), total phosphorus (SP), and their ratios, remain poorly understood. Here, we used a temperate mountain ecosystem as a natural laboratory along a ~ 2190 m elevational gradient spanning a desert steppe-alpine meadow transition. We investigated rhizosphere microbiomes from 20 dominant plant populations across 17 sites by integrating environmental factors, microbial community structure, functional genes, microbial biomass, and ectorhizosphere soil stoichiometric characteristics. Ectorhizosphere soil stoichiometric characteristics were significantly associated with microbial biomass stoichiometric characteristics, rhizosphere community composition, and C-, N-, and P-cycling genes, with functional genes emerging as the strongest predictors. Structural equation modeling further identified the composition and diversity of functional genes as key drivers of soil stoichiometric characteristics. Geographic and edaphic factors exerted primarily direct effects, whereas climatic influences were indirect and mediated through the rhizosphere microbiome. These findings highlight the rhizosphere microbiome as a critical biological filter linking climate to soil nutrient stoichiometry at the root-soil interface.
Similar content being viewed by others
Introduction
Soil is the foundational material underpinning all terrestrial life, governing material cycling and energy flow, and thereby directly determining the stability and sustainability of terrestrial ecosystems1. However, over the past few decades, environmental pressures from climate change and anthropogenic disturbances have intensified. These forces have triggered a systemic soil ecological crisis, characterized by deteriorated physical structure, degraded chemical properties, reduced biological activity, and loss of ecological function2,3. This degradation cascade has far-reaching consequences for plant productivity, biodiversity, and the efficiency of the biogeochemical cycle3,4. Hence, understanding the content dynamics, cycling processes, and maintenance mechanisms of key soil elements, such as carbon (C), nitrogen (N), and phosphorus (P), has become a research priority. However, most studies focus on single elements in isolation, ignoring their dynamic coupling, which restricts our understanding of synergistic multielement soil responses to environmental change. Ecological stoichiometry offers a powerful solution by providing a core theoretical framework for analyzing relationships and coupled cycling among C, N, and P. Its strength also lies in its ability to connect ecological scales5, laying a vital foundation for exploring soil ecological processes spanning aboveground to belowground domains and macro- to microdomains.
Extensive research has demonstrated that soil microbiomes participate in critical ecological processes, such as soil C sequestration, N mineralization, and P solubilization, and play key regulatory roles in maintaining soil nutrient levels and ecological stoichiometry balance. Microbiomes drive soil ecological stoichiometric characteristics through intrinsic mechanisms modulated by shifts in microbial composition (e.g., core microbiota)6, community structure (e.g., fungi-to-bacteria ratio)7, biodiversity (e.g., taxonomic and functional diversity)8, metabolic rates (e.g., C- and N-hydrolase production and carbon use efficiency)9,10, and intergroup interactions11. However, while recent research has extensively explored linkages between soil ecological stoichiometric characteristics and microbiomes in bulk soils, studies targeting the root-soil interface remain relatively scarce, particularly those integrating coordinated observations of rhizosphere microbial community structure, function, and biomass. This gap is notable given that the rhizosphere serves as a biogeochemically active interface governing soil nutrient cycling and bioavailability12 and exerts disproportionate control over terrestrial elemental fluxes and stoichiometric equilibrium, especially as microbiomes exhibit high environmental sensitivity13,14. For instance, climate warming can directly or indirectly alter soil microbial community composition and functional traits, consequently increasing rates of C and N cycling processes15. Similarly, recurrent drought not only imposes legacy effects on soil microbial biomass stoichiometric characteristics and community assembly but also alters microbe-soil multifunctionality relationships16. Understanding how environment-driven perturbations of the rhizosphere microbiome influence soil ecological stoichiometric characteristics across environmental gradients has thus become a central research focus, particularly given the large discrepancies reported across spatiotemporal scales and ecosystems. However, linkages between rhizosphere microbiomes and ectorhizosphere soil ecological stoichiometric characteristics under complex environmental interactions remain poorly resolved, limiting mechanistic understanding and constraining predictions of soil responses to climate change.
To develop a more integrated understanding and address the limitations of single-factor studies, we conducted this study along an elevational gradient ( ~ 2190 m) in the Helan Mountains, a temperate arid and semi-arid region. This mountain ecosystem functions as a natural laboratory, capturing pronounced shifts in geographic, climatic, and edaphic conditions across a desert steppe-alpine meadow transition. At 17 sites distributed along this gradient (Supplementary Fig. 1, Supplementary Table 1), we performed extensive measurements of geography, climate, dominant plant structure, litter, edaphic factors, and microbial attributes. Specifically, from 20 dominant plant populations, we collected 169 paired rhizosphere and ectorhizosphere soil samples. We quantified the ecological stoichiometric characteristics of both the ectorhizosphere soil and its microbial biomass, characterized microbial communities in all rhizosphere samples using absolute-quantification amplicon sequencing, and further examined functional genes in a representative subset of 97 samples through metagenomic sequencing. This comprehensive dataset offers a valuable opportunity to holistically evaluate the associations between the rhizosphere microbiome and ectorhizosphere soil ecological stoichiometric characteristics under complex environmental interactions. Accordingly, our study was designed to address the following two core questions: (1) To what degree are ectorhizosphere soil ecological stoichiometric characteristics associated with the rhizosphere microbiome? Specifically, what is the relative contribution of structural, functional attributes of the rhizosphere microbiome and ectorhizosphere soil microbial biomass to explaining variation in ectorhizosphere soil ecological stoichiometric characteristics? (2) What role does the rhizosphere microbiome play in shaping the associations between ectorhizosphere soil ecological stoichiometric characteristics and environmental factors? We propose the following hypotheses to address these questions. (1) Ectorhizosphere soil ecological stoichiometric characteristics and the rhizosphere microbiome are closely correlated. Given the importance of functional microbiomes in regulating soil nutrient cycles via gene-encoded enzymatic processes17,18, the composition and diversity of rhizosphere microbial C-, N-, and P-cycling genes (CCGs, NCGs, and PCGs, respectively) are key predictors of ectorhizosphere soil stoichiometric characteristics. (2) Owing to its inherent environmental sensitivity19, the rhizosphere microbiome acts as a critical pathway linking environmental factors with ectorhizosphere soil ecological stoichiometric characteristics.
Results
Ectorhizosphere soil ecological stoichiometric characteristics
The ectorhizosphere soil ecological stoichiometric characteristics varied markedly across the 20 dominant plant populations (Supplementary Table 2). The contents of both SC and SN were consistently associated with elevation, mean annual temperature (MAT), mean annual precipitation (MAP), and SM (Supplementary Fig. 2); for example, both declined with increasing MAT. The ectorhizosphere soil ecological stoichiometric ratios generally showed consistent associations with multiple environmental factors, including positive correlations with MAP and SM (Supplementary Fig. 3). Partial Mantel tests using the Spearman correlation method revealed that ectorhizosphere soil ecological stoichiometric characteristics were significantly correlated with those of litter (r = 0.12, P = 0.001) and ectorhizosphere soil microbial biomass (r = 0.09, P = 0.011), respectively.
Rhizosphere microbial taxonomic diversity and community composition
Shannon diversity and community composition differed significantly across the 20 dominant plant populations for both rhizosphere bacteria and fungi (Fig. 1). The highest bacterial Shannon diversity index was detected in Agropyron cristatum (2596 m), whereas fungal diversity peaked in Ephedra rhytidosperma (1464 m) (Fig. 1a, c). Compared with bacterial Shannon diversity, fungal Shannon diversity displayed stronger non-linear relationships with elevation, climatic, and edaphic factors, for which piecewise fitting identified clear change points (Supplementary Fig. 4). The relationship between MAT and fungal Shannon diversity became positive when MAT exceeded 3.6 °C (Supplementary Fig. 4g). Significant differences were detected in both bacterial (R2 = 0.53, P = 0.001) and fungal communities (R2 = 0.35, P = 0.001) across the 20 dominant plant populations, as indicated by the permutational multivariate analysis of variance (PERMANOVA) test (Fig. 1b, d). As shown by principal coordinate analysis (PCoA), rhizosphere bacterial and fungal communities associated with dominant plants in desert steppes, shallow mountain shrublands, and broad-leaved forests exhibited clear compositional separation from those linked to other vegetation types. Variation in microbial community composition was primarily explained by plant species identity rather than environmental factors (Supplementary Table 3). Six bacterial phyla—Acidobacteria, Proteobacteria, Actinobacteria, Bacteroidetes, Planctomycetes, and Chloroflexi—dominated all rhizosphere soils, collectively accounting for more than 80% of total bacterial abundance (Supplementary Fig. 5a, b). Basidiomycota and Ascomycota were the predominant fungal phyla, comprising 27.96–99.74% of total fungal abundance (Supplementary Fig. 5c, d). The highest absolute abundance of rhizosphere bacteria and fungi was observed in Caragana jubata at 3537 m.
Shannon diversity and community composition of rhizosphere bacteria (a, b) and fungi (c, d). Different lowercase letters indicate significant differences among plants based on a Kruskal–Wallis test followed by Dunn’s post-hoc test with Benjamini-Hochberg correction (P < 0.05). PCoA analyses were conducted using Bray-Curtis distance matrices, and statistical differences among dominant plant populations were assessed by PERMANOVA (variance explained, R2; significance, P value). For each plant, n = 9, except for SMS3 (n = 3) and AM4 (n = 4). Different dominant plant populations are displayed in various colors, where each color series corresponds to a specific vegetation type.
Rhizosphere microbial C-, N-, and P-cycling gene diversity and functional composition
We identified 2042 CCGs, 60 NCGs, and 123 PCGs associated with key processes, including fixation, mineralization, solubilization, and transformation. The Shannon diversity of rhizosphere CCGs, NCGs, and PCGs varied significantly across the 20 dominant plant populations (Fig. 2). Picea crassifolia at 2939 m exhibited the highest Shannon diversity for both rhizosphere CCGs and PCGs, whereas NCG diversity was highest in C. jubata (Fig. 2a, c, e). The Shannon diversity of CCGs, NCGs, and PCGs decreased with increasing MAT (Supplementary Fig. 6b, g, l) but increased with increasing MAP (Supplementary Fig. 6c, h, m). Across dominant plant populations, PCoA revealed significant differences in the composition of CCGs (R2 = 0.84, P = 0.001), NCGs (R2 = 0.85, P = 0.001), and PCGs (R2 = 0.85, P = 0.001) (Fig. 2b, d, f). Variation in functional gene composition was primarily explained by plant species identity (Supplementary Table 4). The highest abundance of functional genes occurred in Dasiphora parvifolia (2919 m), whereas the lowest abundance was observed in P. crassifolia (2939 m) (Supplementary Fig. 7a). Within each functional gene category, the dominant pathways were organic degradation ( ~ 37.45%) for CCGs, organic degradation and synthesis ( ~ 81.61%) for NCGs, and purine metabolism ( ~ 41.96%) for PCGs (Supplementary Fig. 7b). Cluster analysis of differentially abundant genes (DAGs) in rhizosphere soils across dominant plant populations is presented in Supplementary Fig. 8.
Shannon diversity and composition of C-cycling genes (a, b), N-cycling genes (c, d), and P-cycling genes (e, f). Different lowercase letters indicate significant differences among dominant plant populations based on a one-way ANOVA followed by an LSD test with Benjamini-Hochberg correction (P < 0.05). For each plant, n = 5, except for SMS3 (n = 3) and AM4 (n = 4).
Relationships between the rhizosphere microbiome and ecological stoichiometric characteristics
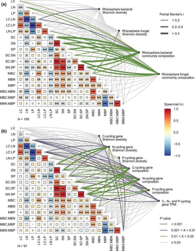
The partial Mantel test was used to examine relationships between the ecological stoichiometric characteristics of litter, ectorhizosphere soil, and ectorhizosphere microbial biomass, and both the rhizosphere microbial community and functional genes (Fig. 3). Bacterial and fungal Shannon diversity were significantly correlated with the litter total carbon to total nitrogen ratio (LC:LN) and microbial biomass carbon (MBC), respectively (P = 0.006; P = 0.01; Fig. 3a). The Shannon diversity of CCGs, NCGs, and PCGs was significantly correlated with the microbial biomass nitrogen to phosphorus ratio (MBN:MBP) (P = 0.004; P = 0.048; P = 0.005; Fig. 3b). The compositions of bacterial and fungal communities, as well as those of CCGs and NCGs, were significantly correlated with SC, SN, and SP contents and their ecological stoichiometric ratios (all P < 0.05). In addition, NCG Shannon diversity was significantly correlated with litter total phosphorus (LP), litter total carbon to total phosphorus ratio (LC:LP), and microbial biomass nitrogen (MBN) (P = 0.007; P = 0.008; P = 0.009; Fig. 3b). Significant correlations were also observed between dominant microbial phyla and multiple C-, N-, and P-cycling gene pathways and the ecological stoichiometric characteristics of litter, ectorhizosphere soil, and ectorhizosphere microbial biomass (Supplementary Fig. 9). These relationships differed among dominant bacterial and fungal phyla and varied with the abundance of CCGs, NCGs, and PCGs associated with different pathways.
Correlations of microbial diversity and community composition (a), as well as functional gene diversity, composition, and abundance (b), with ecological stoichiometric characteristics of litter, ectorhizosphere soil, and ectorhizosphere microbial biomass were assessed using partial Mantel tests. Pairwise comparisons among ecological stoichiometric characteristics are shown using a color gradient indicating Spearman’s correlation coefficient (*P < 0.05; **P < 0.01; ***P < 0.001). Edge width corresponds to the partial Mantel r statistic, while line color indicates statistical significance based on 999 permutations. Microbial community and functional gene compositions were calculated using the Bray–Curtis dissimilarity matrix. LC, litter total carbon; LN, litter total nitrogen; LP, litter total phosphorus; LC:LN, litter total carbon to total nitrogen ratio; LC:LP, litter total carbon to total phosphorus ratio; LN:LP, litter total nitrogen to total phosphorus ratio; SC, soil organic carbon; SN, soil total nitrogen; SP, soil total phosphorus; SC:SN, soil organic carbon to total nitrogen ratio; SC:SP, soil organic carbon to total phosphorus ratio; SN:SP, soil total nitrogen to total phosphorus ratio; MBC, microbial biomass carbon; MBN, microbial biomass nitrogen; MBP, microbial biomass phosphorus; MBC:MBN, microbial biomass carbon to nitrogen ratio; MBC:MBP, microbial biomass carbon to phosphorus ratio; MBN:MBP, microbial biomass nitrogen to phosphorus ratio; TPM, transcripts per million.
Predictors of ectorhizosphere soil ecological stoichiometric characteristics
Detailed assessment of separate linear mixed-effects models (LMMs) for SC, SN, and SP contents and their ecological stoichiometric ratios showed that geography, climate, dominant plant structural characteristics, litter, edaphic factors, and the microbiome jointly explained the variance in these soil variables well (Rm2 ranging from 0.32 to 0.82 and 0.82, Rc2 ranging from 0.65 to 0.91; Fig. 4). Hierarchical partitioning (HP) analysis indicated that edaphic factors and the composition and diversity of rhizosphere microbial C-, N-, and P-cycling genes were the dominant predictors of SN, SC:SP, and SN:SP (Fig. 4b,e,f), together accounting for more than 89.0% of the explained variance. In contrast, rhizosphere bacterial community structure was the dominant predictor of SC (Fig. 4a), while microbial biomass ecological stoichiometric characteristics showed the greatest explanatory power for SP (Fig. 4c). Geographic factors explained the largest proportion of variance in SC:SN (Fig. 4d).
For SC, SN, and SP contents (a–c) and ecological stoichiometric ratios (d–f), the figure presents both the relative importance of each predictor (expressed as the proportion of explained variance) and the averaged parameter estimates (standardized regression coefficients) with their 95% confidence intervals (N = 97). The marginal R2 (Rm2) and conditional R2 (Rc2) values represent the proportions of variance explained by fixed effects alone and by both fixed and random effects, respectively. PC1 and PC2 denote the first and second principal components, respectively, derived from separate principal component analyses of climatic factors, and the ecological stoichiometric characteristics of litter and microbial biomass. Climatic factors include MAT and MAP. PCoA1 and PCoA2 represent the first and second principal coordinates, respectively, from separate PCoA analyses of microbial community and gene composition. CCGs, NCGs, and PCGs denote C-, N-, and P-cycling genes, respectively. dbMEM, distance-based Moran’s eigenvector maps; AspectN, north component of aspect; PlantC, dominant plant coverage; PlantD, dominant plant density; SM, soil moisture. *P < 0.05; **P < 0.01; ***P < 0.001.
A more detailed examination of model coefficients further clarified these relationships. The predictive effects of edaphic factors on SN, SC:SP, and SN:SP were largely driven by SM (P = 1.62e-06; P = 1.44e-05; P = 2.82e-06), whereas the geographic influence on SC:SN was mainly explained by dbMEM2 (P = 0.021). Several microbial attributes also emerged as significant predictors. For functional genes, the first principal coordinate (PCoA1) of PCGs was the most important predictor of SC, SP, and SN:SP (P = 0.001; P = 0.029; P = 0.004), and the Shannon diversity of NCGs positively predicted SC and SN (P = 0.022; P = 3.26e-05). For microbial biomass, the first principal component (PC1) of ecological stoichiometric characteristics significantly predicted SP, SC:SP, and SN:SP (P = 0.001; P = 0.004; P = 0.003), and the second component (PC2) also predicted SC, SP, and SN:SP (P = 0.014; P = 0.002; P = 0.032). In terms of community structure, bacterial community PCoA1 was a significant predictor of SC (P = 3.26e-07), whereas fungal community PCoA1 predicted the SC:SN ratio (P = 0.030).
Linkages between environmental factors, microbial attributes, and ectorhizosphere soil stoichiometric characteristics
We further examined the complex direct and indirect pathways linking environmental factors to ectorhizosphere soil ecological stoichiometric characteristics through multiple microbiome attributes using a piecewise structural equation model (piecewiseSEM) (Fig. 5). Collectively, geographic, climatic, dominant plant structural, litter, edaphic, and microbial factors explained 85.0%, 80.0%, 33.0%, 30.0%, 71.0%, and 71.0% of the variance in SC, SN, SP, SC:SN, SC:SP, and SN:SP, respectively. A key finding was the central role of rhizosphere microbial functional genes. Across all models, significant direct positive paths were detected from the composition and diversity of C-, N-, and P-cycling genes to SC, SN, and SP, as well as to their ecological stoichiometric ratios. In addition, functional genes emerged as a key mediator, statistically linking multiple environmental factors with ectorhizosphere soil ecological stoichiometric characteristics. For example, geographic factors and dominant plant structural characteristics influenced SC, SC:SP, and SN:SP through a cascade involving edaphic factors, microbial community structure, and ultimately functional genes (Fig. 5a, e, f). Similarly, significant indirect pathways from climatic factors to SC, SN, SC:SP, and SN:SP were identified, sequentially mediated through microbial community structure and the composition and diversity of C-, N-, and P-cycling genes (Fig. 5a, b, e, f). Direct associations with ectorhizosphere soil ecological stoichiometric characteristics were also observed for geographic and edaphic factors. Specifically, geographic factors showed direct associations with SP and SC:SN (Fig. 5c, d), whereas edaphic factors were directly associated with SN, SC:SP, and SN:SP (Fig. 5b, e, f). In contrast, climatic factors showed no significant direct associations with any of the measured soil ecological stoichiometric characteristics. Dominant plant structural characteristics and ectorhizosphere soil microbial biomass ecological stoichiometric characteristics also exhibited direct positive associations with SP and SC:SP (Fig. 5c, e), while litter ecological stoichiometric characteristics were similarly associated with SC:SP and SN:SP (Fig. 5e, f).
The models reveal the paths linking predictor groups (geographic, climatic, dominant plant structural, litter, and edaphic factors) and the microbiome to SC, SN, and SP (a–c), as well as to their ecological stoichiometric ratios (d–f). Significant paths are shown in blue for positive relationships and red for negative relationships, with line width proportional to the absolute value of the standardized path coefficient. Non-significant relationships are indicated by gray lines of uniform width. Litter and ectorhizosphere soil microbial biomass stoichiometric characteristics are represented by PC1 and PC2, respectively. For each model, N = 97. AspectE, east component of aspect; PlantH, dominant plant height; Fisher’s C, statistic used to evaluate overall model fit (with non-significant P values indicating a satisfactory fit); AIC Akaike information criterion, DF degrees of freedom. *P < 0.05; **P < 0.01; ***P < 0.001.
Discussion
Our study demonstrated differential associations between ectorhizosphere soil ecological stoichiometric characteristics and environmental factors. MAT showed a strong negative correlation with both SC and SN (Supplementary Fig. 2b, g). This pattern suggests that warming may exacerbate losses of these elements, a risk that is particularly pronounced in low-elevation regions where low plant productivity and limited litter input already constrain soil fertility20. The underlying mechanism likely involves temperature-stimulated soil microbial activity, which accelerates C decomposition and net N mineralization, thereby directly driving C and N losses from the soil system21. In contrast to MAT, both MAP and SM were positively correlated with SC and SN (Supplementary Fig. 2c, d, h, i). This indicates that increased moisture may trigger a cascade of ecological processes: enhanced plant growth and associated litter input, stimulated microbial turnover, and, collectively, greater sequestration of C and N in soil. By comparison, SP generally remained stable despite increases in MAT, MAP, and SM (Supplementary Fig. 2l–n), because this element reflects a long-term legacy of interactions between climatic and biotic processes acting on soil parent material (soil-forming bedrock or sediments)22. In addition, the resistance of SP to environmental fluctuations can be attributed to its strong association with soil mineral particles, such as clay minerals and iron and aluminum oxides, which chemically bind and protect it from loss23. Our results indicate that ectorhizosphere soil ecological stoichiometric ratios exhibit non-linear relationships with climatic and edaphic factors, with pronounced shifts often occurring beyond specific critical breakpoints (Supplementary Fig. 3). A clear example is the SN:SP ratio, an indicator of nutrient limitation, which showed a significant decline above a MAT of 1.95 °C (Supplementary Fig. 3l). This decrease in SN:SP was linked to the suppression of SN levels under elevated temperatures. It is well established that soil microbiomes can modify soil element dynamics and availability through multiple biochemical and biophysical mechanisms, which in turn shape microbial community assembly24. Consistent with this view, our partial Mantel analyses provide direct evidence of strong associations between ectorhizosphere soil ecological stoichiometric characteristics and both the composition of rhizosphere bacterial and fungal communities and functional genes (Fig. 3). These results support the first part of our first hypothesis. This association is grounded in the fact that ecological stoichiometric ratios reflect the availability and proportional balance of key elements, to which microbial community composition, growth, and metabolism are closely linked. For example, our data indicate that oligotrophic K-strategists, such as Acidobacteria, candidate division WPS-1, and Chloroflexi, were enriched in the relatively nutrient-poor rhizosphere of dominant species in desert steppes and shallow mountain shrubs, a pattern consistent with their adaptation to resource-limited environments (Supplementary Fig. 5)25. At the same time, these K-strategists exhibit high resource-use efficiency, enabling them to actively promote efficient soil element cycling and thereby stabilize soil ecological stoichiometry balance under nutrient-limited conditions. In addition, at high elevations characterized by high SC:SN, rhizosphere microbiomes displayed higher abundances of C degradation and N fixation genes, suggesting a microbial potential to rapidly transform C and N pools, which may contribute to the regulation of soil ecological stoichiometric characteristics (Supplementary Fig. 8a, b)26. Furthermore, high SN:SP coincided with elevated abundances of genes related to organic P mineralization, inorganic P solubilization, P uptake and transport, and the P-starvation response (Supplementary Fig. 8c)27, indicating a functional profile associated with greater soil P availability. Taken together, these findings suggest that the rhizosphere microbiome is not simply a passive responder but an active regulator of soil ecological stoichiometric characteristics. These observations emphasize the importance of microbial-stoichiometric interactions in shaping element cycling within the ecosystem. Supporting the latter part of our first hypothesis, rhizosphere microbial functional genes emerged as key predictors of ectorhizosphere soil ecological stoichiometric characteristics (Fig. 4). This outcome reflects the fact that the specific composition and diversity of C-, N-, and P-cycling genes directly determine the microbial community’s potential to synthesize essential extracellular enzymes (e.g., phosphatases and proteases) and transport proteins. When expressed, this genetic potential governs fundamental soil ecosystem processes such as organic matter decomposition and nutrient mineralization or immobilization, which ultimately shape soil ecological stoichiometric characteristics. Notably, the robustness of this predictive relationship is further reinforced by functional redundancy within microbial communities, which helps maintain the stability of core element cycling processes under environmental fluctuations28. In addition, rhizosphere bacterial community structure explained most of the variance in SC (Fig. 4a). This predictive capacity arises from the dual role of rhizosphere bacteria as both regulators and contributors to soil organic matter (SOM). On one hand, their intrinsic traits, including close metabolic coupling with plant roots29,30, together with high reproductive rates and rapid metabolic turnover31, allow bacteria to exert strong control over SC. On the other hand, their fast life cycles generate substantial necromass, which constitutes a direct input to the SC pool32. Moreover, the results also reveal a strong association between microbial biomass ecological stoichiometric characteristics and SP (Fig. 4c). This relationship is reflected not only by the fact that microbial biomass represents a major component of the soil organic phosphorus pool, but more importantly by the tight coupling of microbial biomass carbon to phosphorus ratio (MBC:MBP) with the balance between P mineralization and immobilization, a process that is fundamental to soil P availability33.
The relative importance of geographic, climatic, and edaphic factors varied among different ectorhizosphere soil ecological stoichiometric characteristics. Geographic factors were the most important predictors of SP and SC:SN (Fig. 4c, d). On one hand, parent material acts as the primary initial source of SP, and geographic location directly determines the type of parent material present. On the other hand, geographic factors strongly influence vegetation distribution. Plant communities, in turn, regulate SP through uptake-return cycles34, which also explains why litter ecological stoichiometric characteristics emerged as key predictors of SP. The SC:SN ratio serves as an important indicator of the degree of SOM degradation and transformation. Geographic features such as slope and aspect influence SC:SN by controlling both the physical redistribution and biological decomposition of organic matter. Steeper slopes promote erosion, which selectively removes C-rich material and reduces SC:SN. At the same time, aspect-driven differences in solar radiation generate distinct microclimatic conditions, particularly in soil temperature and moisture. These conditions regulate microbial decomposition rates, thereby altering SC:SN through differential effects on C and N mineralization35. Edaphic factors, especially SM rather than pH, showed the closest associations with SN, SC:SP, and SN:SP (Fig. 4b, e, f). This pattern may partly reflect the limiting role of water availability in arid and semi-arid regions, as Li et al.36 reported that water scarcity shapes microbiome-mediated P cycling in arid deserts. In contrast to findings from a large-scale (4300 km) study conducted across China’s ecologically fragile regions, we observed minimal direct associations between climatic factors and ectorhizosphere soil stoichiometric characteristics (Fig. 4). Instead, our results are consistent with those of He et al.35. A likely explanation is that climate primarily influences soil stoichiometric characteristics indirectly, through pathways mediated by the microbial community (Fig. 5). Consistent with our second hypothesis, the rhizosphere microbiome represents a key component of the pathway linking environmental factors to ectorhizosphere soil ecological stoichiometric characteristics (Fig. 5). This role appears to be supported by the composition and diversity of C-, N-, and P-cycling genes, which show strong associations with rhizosphere microbial community structure. This linkage can be interpreted through three interconnected aspects. First, at the foundational level, community composition determines functional potential. The rhizosphere effect enhances microbial diversity37, promoting a more complex community structure. Such diversity inherently includes specialized taxa (e.g., decomposers, diazotrophs, and phosphate-solubilizing bacteria)38 that expand the pool of functional genes critical for nutrient cycling39. Second, at the mechanistic level, community interactions dynamically regulate gene expression. Beyond simple gene presence, microbiomes influence functional gene composition and expression through complex networks of commensalism, competition, and predation, as well as through environmental adaptation40. For example, under low-P conditions, these interactions may enhance the expression of specific P-starvation-responsive genes41, thereby influencing element cycling rates and soil stoichiometric characteristics. Third, at the ecosystem level, microbiomes coordinate coupled biogeochemical cycles. The C, N, and P cycles are inherently linked; C metabolism supports N and P acquisition42, while N and P availability constrain C decomposition rates43. It is the microbial community, via its diverse functional gene repertoire, that regulates these synergistic and antagonistic relationships, ultimately shaping integrated soil ecological stoichiometric characteristics. In addition, ectorhizosphere soil microbial biomass ecological stoichiometric characteristics were significantly and directly associated with SP and SC:SP (Fig. 5c, e). These results suggest that microbial biomass may influence P dynamics, potentially through physiological processes such as P assimilation during growth and P release following cellular decomposition. Together, these microbial attributes support a conceptual pathway from the rhizosphere microbiome to soil ecological stoichiometric characteristics, integrating both genetic potential and material availability.
Our analysis indicates the absence of a significant direct pathway from climatic factors to ectorhizosphere soil ecological stoichiometric characteristics. Instead, the entire effect is transmitted indirectly through climate-driven modulation of the rhizosphere microbiome (Fig. 5). This indirect pathway highlights the functional importance of the rhizosphere microbiome as a biological intermediary at the root-soil interface, mediating the influence of abiotic factors such as climate. Such an indirect mechanism is reasonable, given that climatic physical signals must be translated into biogeochemical processes by microorganisms. This climate-driven microbial response has been widely documented. For instance, warming accelerates microbial heterotrophic respiration, promoting SOM decomposition and increasing N and P availability44,45,46. Likewise, precipitation regulates soil moisture, which in turn stimulates microbial metabolic activity and affects aggregate formation24,47,48, ultimately influencing soil ecological stoichiometric characteristics. This microbial regulation, however, is not absolute; under drought conditions, restricted microbial dispersal can weaken their capacity to regulate soil ecological stoichiometric characteristics49. In contrast to the indirect, microbially mediated influence of climate, geographic factors appear to show a more direct, though complex, relationship with ectorhizosphere soil ecological stoichiometric characteristics. This direct association may arise from geography’s role in establishing baseline edaphic conditions that subsequently shape rhizosphere microbial community structure and functional gene composition, either directly or through modulation of key variables such as SM and pH, or from purely physical links to soil stoichiometric properties themselves. As a result, the observed pattern of ectorhizosphere soil ecological stoichiometric characteristics reflects the combined influence of multiple interacting pathways. By using inherent environmental gradients within a mountain ecosystem as a natural experiment, this study elucidates the complex direct and indirect pathways linking geography, climate, dominant plants, litter, edaphic factors, and the rhizosphere microbiome to ectorhizosphere soil ecological stoichiometric characteristics. The results highlight the central role of the rhizosphere microbiome, showing that C-, N-, and P-cycling genes are key predictors of ectorhizosphere soil ecological stoichiometric characteristics. Importantly, rhizosphere microbial community structure and functional gene composition constitute the primary pathway through which climatic factors influence ectorhizosphere soil ecological stoichiometric characteristics, thereby playing a pivotal role in biogeochemical element cycling. This finding indicates that climate change impacts on rhizosphere microbiomes should receive priority in ecological restoration strategies, as amplified cascade effects through microbial pathways may destabilize soil nutrient pools and their stoichiometric relationships under increasing climatic variability. In addition, geographic factors are strongly and directly associated with spatial variation in ectorhizosphere soil ecological stoichiometric characteristics, emphasizing the need for regionally tailored soil management strategies that account for local geographic contexts. Overall, this study advances the theoretical understanding of rhizosphere microbiome-driven element cycling at the root-soil interface and provides a practical basis for targeted regulation of rhizosphere microbial communities to improve soil management and ecological conservation in temperate arid and semi-arid regions. These advances are essential for enhancing our ability to predict and manage soil biogeochemical cycling under future climate change.
Methods
Site description
The study was conducted in the Helan Mountains ecosystem (38°13′–39°30′ N, 105°41′–106°41′ E), located along the border between the Ningxia Hui Autonomous Region and the Inner Mongolia Autonomous Region, China. Situated at the junction of the northwestern inland arid region and the East Asian monsoon region, the Helan Mountains act as a vital ecological security barrier for Northwest China, with a main peak reaching 3556 m above sea level (a.s.l.). We selected 17 study sites along an elevational gradient ranging from 1351 to 3537 m a.s.l. (Supplementary Fig. 1). Vegetation types across these sites included desert steppe, shallow mountain shrubland, broad-leaved forest, temperate coniferous forest, mixed broadleaf-conifer forest, dark coniferous forest, subalpine shrub, and alpine meadow. Detailed site characteristics are provided in Supplementary Table 1.
At each site, nine sub-sites were established as primary survey units. The first sub-site was positioned randomly within the site, and eight additional sub-sites were then randomly established relative to this initial sub-site, ensuring that the distance between any two sub-sites exceeded 10 m while accommodating site-specific boundaries and accessibility. Given the structural complexity of mountain vegetation, which required a more refined sampling approach, a nested quadrat design was applied within each sub-site. This design was adapted to vegetation structure to adequately represent tree, shrub, and herbaceous layers. For multilayered communities containing trees, a 20 × 20 m tree quadrat was established, within which a 5 × 5 m shrub quadrat was nested, and within that, a 1 × 1 m herb quadrat. Where shrub layers were absent, the 1 × 1 m herb quadrat was nested directly within the 20 × 20 m tree quadrat. For communities composed only of shrubs and herbs, a 5 × 5 m shrub quadrat containing a 1 m × 1 m herb quadrat was used. Following this protocol, a total of 148 sub-sites were established across the 17 sites. Although the standard design included nine sub-sites per site, one site (S17) was limited to four sub-sites due to accessibility constraints. Across these 148 sub-sites, the nested quadrat design yielded a total of 305 individual quadrats, including 63 tree, 94 shrub, and 148 herb quadrats. Based on geographic coordinates extracted for each sub-site from the National Tibetan Plateau Data Center (TPDC; https://data.tpdc.ac.cn), the 30-year MAT across the 17 sites averaged 3.9 °C, showing a warming trend of +1.1 °C over this period. MAP averaged 263.7 mm, and both climatic variables varied significantly with elevation (Supplementary Table 1).
Field sampling
Field sampling was conducted during the 2021 plant-growing season (24 July–30 August). A plant community survey was first carried out. Specifically, we recorded canopy density, height, and individual abundance of trees, as well as coverage, height, and density of shrubs and herbs, and herb frequency within each quadrat. Importance values were calculated separately for each life-form layer to identify dominant species.
At the same time, within each sub-site, one litter sample was collected by combining litter from five evenly distributed points within the sub-site, ensuring that each composite sample weighed more than 200 g50. The litter consisted of fallen leaves, twigs, and fruits, with an about equal proportion of undecomposed and partially decomposed material. Samples were oven-dried at 65 °C to constant weight and stored for subsequent analysis of litter total carbon (LC), total nitrogen (LN), and LP.
Ectorhizosphere and rhizosphere soils were then sampled from dominant plant species, covering 20 dominant plant populations across the 17 sites. At 15 sites, a single species was overwhelmingly dominant and selected for sampling. At the remaining two sites, two and three species were selected, respectively, due to highly comparable dominance values (Supplementary Table 1). Notably, P. crassifolia was sampled at multiple sites owing to its broad distribution in the Helan Mountains. For each dominant plant population, five mature and healthy individuals were selected within a quadrat (20 × 20 m for trees, 5 × 5 m for shrubs, and 1 × 1 m for herbs), and their fine roots at 0–10 cm depth were carefully excavated from three directions around the plant base51. This depth was chosen because microbial activity is relatively high at 5–10 cm, and litter decomposition mainly influences the topsoil52. Soil loosely adhering to the roots was gently shaken off and collected as ectorhizosphere soil, while soil tightly adhering to the root surface within a 2 mm range was removed using a soft sterilized brush to obtain rhizosphere soil53. For each dominant plant population, two composite samples (ectorhizosphere and rhizosphere) were generated by pooling material from the five individuals. Rhizosphere soil samples were transferred into sterile 15 mL centrifuge tubes and immediately frozen on dry ice. Sampling of Prunus mongolica and C. jubata was limited to three and four sub-sites, respectively. For P. mongolica, this limitation was due to excavation difficulties caused by rocky substrates and the scarcity of fine roots in the target 0–10 cm layer associated with its taproot system. For C. jubata, sampling was constrained by site accessibility, as noted above. In total, 338 soil samples (169 ectorhizosphere and 169 rhizosphere) were transported to the laboratory immediately after collection. Upon arrival, ectorhizosphere soil samples were divided, with one portion air-dried for physicochemical analyses and the other stored at 4 °C for microbial biomass determination. All rhizosphere soil samples were stored at –80 °C prior to DNA extraction.
Data acquisition
Meteorological and topographical data for all sampling sub-sites were extracted in ArcGIS v10.8 using precise longitude and latitude coordinates. Meteorological data, including MAT and MAP for the period 1992–2021, were obtained from the TPDC. Topographical variables, including slope and aspect, were derived from the 30 m resolution Advanced Spaceborne Thermal Emission and Reflection Radiometer Global Digital Elevation Model (ASTER GDEM), sourced from the Geospatial Data Cloud (https://www.gscloud.cn).
Litter elemental contents and ecological stoichiometric ratios
LC and LN were quantified using the potassium dichromate oxidation method and the semimicro Kjeldahl method, respectively. After H2SO4–H2O2 digestion, LP was determined using the molybdenum-antimony colorimetric method54. Mass-based ecological stoichiometric ratios were then calculated from these elemental concentrations (Supplementary Table 5).
Soil physicochemical properties, microbial biomass, and ecological stoichiometric ratios
The basic physicochemical properties of the ectorhizosphere soil were analyzed, with SM measured using the drying method and pH measured at a 1:2.5 soil-to-water ratio. Concentrations of SC, SN, and SP were quantified using the K2Cr2O7–H2SO4 wet oxidation method, semimicro Kjeldahl digestion, and the molybdenum-antimony colorimetric method, respectively. Ectorhizosphere soil MBC, MBN, and microbial biomass phosphorus (MBP) were determined using the chloroform fumigation-extraction method55,56,57. Briefly, microbial biomass concentrations were calculated as the differences between extracts (0.5 M K2SO4 for MBC and MBN; 0.5 M NaHCO3 for MBP) from fumigated and unfumigated soil samples, following correction for extraction efficiency58. Ecological stoichiometric ratios for both soil and microbial biomass were subsequently calculated (Supplementary Tables 2 and 6).
DNA extraction, amplicon sequencing, and bioinformatics
Amplicon sequencing combined with an internal standard method was performed to analyze rhizosphere bacterial and fungal community composition and absolute abundance. Total genomic DNA was extracted from about 0.4–0.5 g of fresh rhizosphere soil using the FastDNA® SPIN Kit (MP Biomedicals, Santa Ana, USA) according to the manufacturer’s instructions and stored at –20 °C59. The integrity of the extracted DNA was assessed by 1.5% agarose gel electrophoresis, and DNA concentration was quantified using a Qubit 3.0 Spectrophotometer (Thermo Fisher Scientific, USA). For absolute quantification, a mixture of nine distinct synthetic spike-in sequences was added to each DNA sample at a known copy number60. These spike-ins, absent from public nucleotide sequence databases, were artificially synthesized, with their variable regions replaced by random sequences of ~40% GC content. To ensure optimal quantitative performance, a preliminary polymerase chain reaction (PCR) was conducted to co-amplify the target regions alongside the spike-ins. This step determined the appropriate spike-in concentration for each sample to achieve a final spike-in proportion within the ideal range of 15–50%. The bacterial 16S rRNA V4-V5 region was amplified with primers 515 F (5′-TCGTCGGCAGCGTCAGATGTGTATAAGAGACAG GTGCCAGCMGCCGCGG-3′) and 907 R (5′-GTCTCGTGGGCTCGGAGATGTGTATAAGAGACAGCCGTCAATTCMTTTRAGTTT-3′)61, while the fungal ITS2 region was amplified with primers ITS3 (5′-TCGTCGGCAGCGTCAGATGTGTATAAGAGACAGGCATCGATGAAGAACGCAGC-3′) and ITS4 (5′-GTCTCGTGGGCTCGGAGATGTGTATAAGAGACAGTCCTCCGCTTATTGATATGC-3′)62. Subsequently, the qualified PCR products were subjected to an Index PCR to attach unique dual-index sequences and Illumina adapters to each amplicon. The Index PCR was performed in a 20 μL reaction mixture containing 2 μL 10× TopTaq buffer, 0.4 μL TopTaq DNA polymerase, 0.6 μL forward index primer (NGNPCRFN5XX, 10 μM), 1.5 μL reverse index primer (NGNPCRRN7XX, 4 μM), 1.6 μL dNTPs (2.5 mM), 2 μL template DNA, and nuclease-free H2O to a final volume of 20 μL. Thermal cycling conditions consisted of an initial denaturation at 94 °C for 2 min, followed by eight cycles of denaturation at 94 °C for 20 s, annealing at 60 °C for 20 s, and extension at 72 °C for 1 min, with a final extension at 72 °C for 10 min. The resulting amplicons from the Index PCR constituted the final sequencing libraries. An initial quality assessment of the libraries was performed using 1.5% agarose gel electrophoresis to confirm successful amplification of target fragments. Qualified libraries were quantified and pooled equimolarly to ensure uniform sequencing depth across samples. The pooled library was purified using a gel extraction kit (TIANGEN, Beijing) to remove nonspecific products and primer dimers. Prior to sequencing, the final library underwent quality control, including fragment size assessment on an Agilent 2100 Bioanalyzer and precise concentration quantification using the ABI 9700HT Fast Real-Time PCR system. Sequencing was carried out by Genesky Biotechnologies Inc. (Shanghai, China) on an Illumina NovaSeq 6000 platform (Illumina, San Diego, CA, USA) using paired-end reads (2 × 250 bp).
Bioinformatic of raw sequencing data was conducted using QIIME 2™ v2022.8. After demultiplexing, Illumina adapters and PCR primers were removed using the cutadapt plugin, followed by merging of paired-end reads. The DADA2 plugin was then applied for denoising, error correction, and inference of amplicon sequence variants (ASVs). Taxonomic classification of representative ASV sequences was performed using a pretrained naïve Bayes classifier with confidence thresholds of 0.8 for 16S and 0.6 for ITS, trained on the RDP v11.5 and UNITE v9.0 reference databases, respectively. To determine absolute abundances, spike-ins were first identified and their read counts quantified. For each sample, a standard curve was constructed by plotting known spike-in copy numbers against corresponding read counts, and this curve was used to calculate absolute copy numbers for each ASV based on its read count63. To correct for PCR amplification bias, the rrnDB v5.6 database was used to adjust bacterial 16S rRNA gene copy numbers. After removal of contaminants (e.g., chloroplasts, mitochondria, and spike-ins), a total of 176,102 bacterial ASVs and 42,528 fungal ASVs were retained across all rhizosphere soil samples. These filtered ASVs were used in all subsequent downstream analyses.
Metagenomic sequencing, assembly, and functional annotation
From the initial 169 rhizosphere samples, a representative subset was selected for shotgun metagenomic sequencing. For 18 dominant plant populations, nine replicate samples were available for each. The supervised selection method of microPITA (microbiomes: Picking Interesting Taxonomic Abundance)64 was applied to identify the five most representative samples from these nine replicates. For P. mongolica and C. jubata, all available replicates were retained because of their lower sample numbers. This selection process resulted in a final set of 97 samples for metagenomic sequencing. The open-source microPITA software is available through the Galaxy platform at https://www.i-sanger.com65.
For metagenomic analysis, the initially extracted total genomic DNA (without spike-ins) was randomly fragmented to an average size of 400 bp using a Covaris ME220 ultrasonicator (Covaris, USA). Metagenomic sequencing libraries were then constructed using a DNA library preparation kit (Genesky, China). After quality control, the libraries were subjected to paired-end whole-metagenome sequencing (2 × 150 bp) on the Illumina NovaSeq 6000 platform.
Bioinformatic processing of metagenomic data followed a standard pipeline. First, raw Illumina reads were quality controlled using fastp v0.23.2 for adapter trimming, quality filtering, and error correction. High-quality reads were then assembled into contigs using MEGAHIT v1.2.9 (parameters: –k-min 27 and –k-step 10)66, and contigs shorter than 500 bp were removed. Open reading frames (ORFs) were predicted from the retained contigs using MetaGeneMark v3.38, and ORFs shorter than 100 bp were excluded. The remaining ORFs were clustered at 95% sequence identity using MMseqs2 v13.45111 to generate a non-redundant gene catalog. To quantify gene abundance, high-quality reads were mapped back to this catalog using Bowtie2 v2.5.1, and abundance was normalized using the transcripts per million (TPM) method67. For functional annotation, the non-redundant gene catalog was searched against the CCycDB (https://ccycdb.github.io/), NCycDB, and PCycDB databases68,69 using DIAMOND v2.0.14 in blastp mode (e-value < 1e-5) to identify genes involved in C, N, and P cycling, respectively. For each gene, the function of the best hit was used to classify it as a CCG, NCG, or PCG.
Statistics and reproducibility
All statistical analyses were conducted using R software v4.3.3, with a significance level of α = 0.05. First, ecological stoichiometric characteristics of ectorhizosphere soil and associated microbial biomass from 20 dominant plant populations, as well as litter stoichiometric characteristics across sites, were compared (Supplementary Tables 2, 5, and 6, respectively; Supplementary Data 1). Each dominant plant population had nine replicates (n = 9), with the exception of P. mongolica (n = 3) and C. jubata (n = 4), resulting in a total sample size of 169 (N = 169). Prior to analysis, all variables were tested for normality (Shapiro–Wilk test) and homoscedasticity (Levene’s test). Nonnormally distributed data were log- or square-root-transformed. For normally distributed data, either one-way ANOVA (with LSD post hoc test) or Welch’s ANOVA (with Games–Howell post hoc test) was applied, depending on variance homogeneity. For non-normal data, the Kruskal–Wallis test was used, followed by Dunn’s test where appropriate. All P values from multiple comparisons were corrected using the false discovery rate (FDR). Generalized additive models (GAMs) and piecewise fitting were then used to examine relationships between soil ecological stoichiometric characteristics and environmental factors (Supplementary Figs. 2, 3). Partial Mantel tests based on Spearman’s correlation were employed to assess associations among ecological stoichiometric characteristics of soil, microbial biomass, and litter while controlling for geographic distance derived from longitude, latitude, and elevation.
Second, using the same analytical framework, Shannon diversity of rhizosphere bacteria, fungi, and functional genes was compared across dominant plant populations (Figs. 1, 2; Supplementary Data 2), along with their relationships with environmental factors (Supplementary Figs. 4, 6). Analyses of bacterial and fungal communities used the full dataset of 169 samples (N = 169). In contrast, functional gene analyses were based on the subset of 97 samples (N = 97) selected using microPITA, comprising five replicates (n = 5) for 18 dominant plant populations, except for P. mongolica (n = 3) and C. jubata (n = 4). Variations in taxonomic and functional composition of the rhizosphere microbiome across dominant plant populations were visualized using PCoA based on Bray–Curtis dissimilarity (Figs. 1, 2). Statistical significance of these variations was tested using PERMANOVA, implemented via the adonis function in the vegan package70. In addition, absolute copy numbers of the ten most dominant bacterial and fungal phyla were visualized (Supplementary Fig. 5; Supplementary Data 3). Relative abundances of C-, N-, and P-cycling genes and expression patterns of DAGs were displayed using bar plots and clustered heatmaps, respectively (Supplementary Figs. 7, 8; Supplementary Data 4).
Third, using the LinkET package71, partial Mantel tests were performed to assess correlations between the ecological stoichiometric characteristics of litter, soil, and microbial biomass and multiple facets of the rhizosphere microbiome, including microbial diversity and community composition (N = 169), as well as functional gene diversity, composition, and abundance (N = 97), while controlling for geographic distances (Fig. 3; Supplementary Data 5). In addition, correlations among ecological stoichiometric characteristics, dominant bacterial and fungal phyla, and the abundance of genes associated with different C-, N-, and P-cycling pathways were evaluated using Spearman’s correlation analysis (Supplementary Fig. 9).
Fourth, LMMs and HP were applied to quantify the relative importance of multiple potential predictors, including geography, climate, dominant plant structure, litter, edaphic factors, and the microbiome, in explaining variation in SC, SN, and SP and their ecological stoichiometric ratios (Supplementary Data 6; N = 97). To account for the hierarchical sampling design, site and dominant plant population (nested within site) were included as random effects, and analyses were conducted using the lme472 and glmm.hp packages73. Marginal (Rm2) and conditional (Rc2) coefficients of determination were calculated using the r.squaredGLMM function in the MuMIn package. Independent eigenvectors derived from a distance-based Moran’s eigenvector maps (dbMEM) analysis based on longitude and latitude coordinates were used as geographic predictors74. To address high collinearity among predictors, principal component analysis (PCA) was conducted separately for climatic factors and for the ecological stoichiometric characteristics of litter and soil microbial biomass, with PC1 and PC2 retained for subsequent analyses (Supplementary Fig. 10). Prior to fitting the LMMs, stepwise regression was performed to identify a parsimonious set of key predictors while minimizing collinearity (variance inflation factor < 5). All candidate predictors were standardized to Z-scores to ensure comparability of regression coefficients and to avoid bias arising from differences in measurement units75.
Finally, six piecewiseSEM were constructed using the piecewiseSEM package76 to evaluate multivariate relationships among predictor groups (geographic, climatic, dominant plant structural, litter, and edaphic factors), the microbiome, and ectorhizosphere soil ecological stoichiometric characteristics (Supplementary Data 7; N = 97). This model is well suited to hierarchical data because it integrates mixed-effects models. To reduce dimensionality, composite variables representing distinct ecological components were first developed. For each predictor group, an LMM with soil ecological stoichiometric characteristics as the response variable and site and dominant plant population (nested within site) as random effects was used to estimate standardized coefficients for individual variables, which were then used as weights to generate composite indices. This procedure produced composite variables for geography, climate, dominant plant structure, litter, edaphic factors, and microbial attributes. Hypothesized causal pathways among these composite variables were then specified as a series of LMMs, all sharing the same random-effects structure. Spatial autocorrelation was addressed using a two-step approach. First, the geographic composite variable was included as a fixed effect to capture broad-scale spatial patterns. Second, an exponential spatial correlation structure (corExp) was incorporated into model residuals to account for fine-scale spatial dependence, but only when supported by likelihood ratio tests and lower Akaike Information Criterion (AIC) values. These individual LMMs were combined into an a priori PiecewiseSEM and refined by sequential removal of non-significant paths (P > 0.05), guided by ecological hypotheses, to obtain the most parsimonious model with the lowest AIC77. Overall model fit was evaluated using Fisher’s C statistic, with non-significant P values (P > 0.05) indicating adequate consistency with the data.
Reporting summary
Further information on research design is available in the Nature Portfolio Reporting Summary linked to this article.
Data availability
The absolute quantitative sequencing and metagenomic sequencing data are publicly available in the Genome Sequence Archive at the National Genomics Data Center, China National Center for Bioinformation, under accession numbers CRA022703 (bacteria), CRA022707 (fungi), and CRA022858 (metagenome). The datasets supporting the findings of this study, including source data for all figures and tables as well as statistical analysis outputs, are provided in Supplementary Data 1–7.
References
Yang, R. et al. Nitrogen inhibitors improve soil ecosystem multifunctionality by enhancing soil quality and alleviating microbial nitrogen limitation. Sci. Total Environ. 880, 163238 (2023).
Smith, P. et al. Global change pressures on soils from land use and management. Glob. Change Biol. 22, 1008–1028 (2015).
Feng, L. et al. Globally increased cropland soil exposure to climate extremes in recent decades. Nat. Commun. 16, 4354 (2025).
Liu, S., Zamanian, K., Schleuss, P.-M., Zarebanadkouki, M. & Kuzyakov, Y. Degradation of Tibetan grasslands: consequences for carbon and nutrient cycles. Agricult. Ecosyst. Environ. 252, 93–104 (2018).
Chen, Y. et al. Patterns and driving factors of soil ecological stoichiometry in typical ecologically fragile areas of China. Catena 219, 106628 (2022).
Jiao, S. et al. Core microbiota in agricultural soils and their potential associations with nutrient cycling. mSystems 4, e00313–e00318 (2019).
Broadbent, A. A. D. et al. Climate change disrupts the seasonal coupling of plant and soil microbial nutrient cycling in an alpine ecosystem. Glob. Change Biol. 30, e17245 (2024).
Hu, M. et al. Microbial diversity and keystone species drive soil nutrient cycling and multifunctionality following mangrove restoration. Environ. Res. 251, 118715 (2024).
Zhu, Z. et al. Microorganisms maintain C:N stoichiometric balance by regulating the priming effect in long-term fertilized soils. Appl. Soil Ecol. 167, 104033 (2021).
Zhou, J., Luo, Y. & Chen, J. Dilemmas in linking microbial carbon use efficiency with soil organic carbon dynamics. Glob. Change Biol. 31, e70047 (2025).
Tang, S. et al. Microbial community succession in soil is mainly driven by carbon and nitrogen contents rather than phosphorus and sulphur contents. Soil Biol. Biochem. 180, 109019 (2023).
Cao, T. et al. Synergy of saprotrophs with mycorrhiza for litter decomposition and hotspot formation depends on nutrient availability in the rhizosphere. Geoderma 410, 115662 (2022).
Lee, K. K. et al. Functional regimes define soil microbiome response to environmental change. Nature 644, 1028–1038 (2025).
Knight, C. G. et al. Soil microbiomes show consistent and predictable responses to extreme events. Nature 636, 690–696 (2024).
Naylor, D. et al. Soil Microbiomes Under Climate Change and Implications for Carbon Cycling. Annu. Rev. Environ. Resour. 45, 29–59 (2020).
Canarini, A. et al. Ecological memory of recurrent drought modifies soil processes via changes in soil microbial community. Nat. Commun. 12, 5308 (2021).
Hu, W. et al. Biochar and organic fertilizer applications enhance soil functional microbial abundance and agroecosystem multifunctionality. Biochar 6, 3 (2024).
Chen, J. & Sinsabaugh, R. L. Linking microbial functional gene abundance and soil extracellular enzyme activity: Implications for soil carbon dynamics. Glob. Change Biol. 27, 1322–1325 (2021).
Wu, L. et al. Reduction of microbial diversity in grassland soil is driven by long-term climate warming. Nat. Microbiol. 7, 1054–1062 (2022).
Wang, M. et al. Increased plant productivity exacerbates subsoil carbon losses under warming via nitrogen mining. Nat. Geosci. 18, 510–517 (2025).
Zheng, M. et al. Warming promotes nitrogen and carbon cycles in global grassland. Environ. Sci. Technol. 59, 2505–2518 (2025).
He, X. et al. Global patterns and drivers of soil total phosphorus concentration. Earth Syst. Sci. Data 13, 5831–5846 (2021).
Fan, Y. et al. Responses of soil phosphorus fractions after nitrogen addition in a subtropical forest ecosystem: Insights from decreased Fe and Al oxides and increased plant roots. Geoderma 337, 246–255 (2019).
Philippot, L., Chenu, C., Kappler, A., Rillig, M. C. & Fierer, N. The interplay between microbial communities and soil properties. Nat. Rev. Microbiol. 22, 226–239 (2023).
Gao, Y. et al. The dominance of K-strategy microbes enhances the potential of soil carbon decomposition under long-term warming. Appl. Soil Ecol. 206, 105854 (2025).
Jia, J. et al. Unlocking soil health: are microbial functional genes effective indicators? Soil Biol. Biochem. 204, 109768 (2025).
Wang, H. et al. Metagenomic insights into inhibition of soil microbial carbon metabolism by phosphorus limitation during vegetation succession. ISME Commun. 4, ycae128 (2024).
Louca, S. et al. Function and functional redundancy in microbial systems. Nat. Ecol. Evol. 2, 936–943 (2018).
Li, H., La, S., Zhang, X., Gao, L. & Tian, Y. Salt-induced recruitment of specific root-associated bacterial consortium capable of enhancing plant adaptability to salt stress. ISME J. 15, 2865–2882 (2021).
Pantigoso, H. A., Ossowicki, A., Stringlis, I. A. & Carrión, V. J. Hub metabolites at the root-microbiome interface: unlocking plant drought resilience. Trends Plant Sci. 30, 1046–1059 (2025).
Osburn, E. D., McBride, S. G., Bahram, M. & Strickland, M. S. Global patterns in the growth potential of soil bacterial communities. Nat. Commun. 15, 6881 (2024).
Wu, X. et al. A global relationship between genome size and encoded carbon metabolic strategies of soil bacteria. Ecol. Lett. 28, e70064 (2025).
Chen, G. et al. Soil and microbial C:N:P stoichiometries play vital roles in regulating P transformation in agricultural ecosystems: a review. Pedosphere 34, 44–51 (2024).
Hou, E. et al. Effects of climate on soil phosphorus cycle and availability in natural terrestrial ecosystems. Glob. Change Biol. 24, 3344–3356 (2018).
He, J. et al. Driving factors for soil C:N ratio in woody plant communities across northeastern Qinghai-Tibetan Plateau. Catena 233, 107504 (2023).
Li, W. et al. Rhizosphere effect and water constraint jointly determined the roles of microorganism in soil phosphorus cycling in arid desert regions. Catena 222, 106809 (2023).
Hu, X. et al. Soil metagenomics reveals reduced tillage improves soil functional profiles of carbon, nitrogen, and phosphorus cycling in bulk and rhizosphere soils. Agricult. Ecosyst. Environ. 379, 109371 (2025).
Luo, C., He, Y. & Chen, Y. Rhizosphere microbiome regulation: unlocking the potential for plant growth. Curr. Res. Microb. Sci. 8, 100322 (2025).
Huang, X., Li, F., Wu, F., Zhang, X. & Ni, X. Top-down gene upregulation and not microbial community diversity in explaining local-scale litter decomposition. Biol. Fertil. Soils 60, 1085–1097 (2024).
Wang, Y.-F. et al. Biological interactions mediate soil functions by altering rare microbial communities. Environ. Sci. Technol. 58, 5866–5877 (2024).
Wang, C. et al. Soil microbiota modulates root transcriptome with divergent effect on maize growth under low and high phosphorus inputs. Plant Cell Environ. 48, 2132–2144 (2024).
Krause, H.-M. et al. Organic cropping systems alter metabolic potential and carbon, nitrogen and phosphorus cycling capacity of soil microbial communities. Soil Biol. Biochem. 203, 109737 (2025).
Wang, X. et al. Microbial carbon and phosphorus metabolism regulated by C:N:P stoichiometry stimulates organic carbon accumulation in agricultural soils. Soil Tillage Res. 242, 106152 (2024).
Qin, S., Zhang, D., Wei, B. & Yang, Y. Dual roles of microbes in mediating soil carbon dynamics in response to warming. Nat. Commun. 15, 6439 (2024).
Li, S. et al. Intrinsic microbial temperature sensitivity and soil organic carbon decomposition in response to climate change. Glob. Change Biol. 30, e17395 (2024).
Li, J. et al. Multiple global change factors alter the scaling of nitrogen to phosphorus in alpine plants. Funct. Ecol. 39, 2044–2055 (2025).
Bickel, S. & Or, D. Aqueous habitats and carbon inputs shape the microscale geography and interaction ranges of soil bacteria. Commun. Biol. 6, 322 (2023).
Huang, H., Calabrese, S. & Rodriguez-Iturbe, I. Variability of ecosystem carbon source from microbial respiration is controlled by rainfall dynamics. Proc. Natl. Acad. Sci. USA 118, e2115283118 (2021).
Oram, N. J. et al. Plant community composition and traits modulate the impacts of drought intensity on soil microbial community composition and function. Soil Biol. Biochem. 200, 109644 (2025).
Yang, Y., Liu, B.-R. & An, S.-S. Ecological stoichiometry in leaves, roots, litters and soil among different plant communities in a desertified region of Northern China. Catena 166, 328–338 (2018).
Ma, Y. et al. Soil bacterial diversity drives shifts in dominant plants’ fine root C:N:P stoichiometry across an altitudinal gradient. Appl. Soil Ecol. 215, 106486 (2025).
Bönisch, E. et al. Mycorrhizal type and tree diversity affect foliar elemental pools and stoichiometry. N. Phytol. 242, 1614–1629 (2024).
Yang, Y. et al. Geographical, climatic, and soil factors control the altitudinal pattern of rhizosphere microbial diversity and its driving effect on root zone soil multifunctionality in mountain ecosystems. Sci. Total Environ. 904, 166932 (2023).
Guo, L. et al. Correlations and stoichiometric characteristics of C, N, and P contents in Juniperus saltuaria plants, litter, and soil in the Sygera Mountains, southeastern Xizang, China. J. Mt. Sci. 21, 4254–4268 (2024).
Vance, E. D., Brookes, P. C. & Jenkinson, D. S. An extraction method for measuring soil microbial biomass C. Soil Biol. Biochem. 19, 703–707 (1987).
Brookes, P. C., Landman, A., Pruden, G. & Jenkinson, D. S. Chloroform fumigation and the release of soil nitrogen: a rapid direct extraction method to measure microbial biomass nitrogen in soil. Soil Biol. Biochem. 17, 837–842 (1985).
Brookes, P. C., Powlson, D. S. & Jenkinson, D. S. Phosphorus in the soil microbial biomass. Soil Biol. Biochem. 16, 169–175 (1984).
Cleveland, C. C. & Liptzin, D. C. :N:P stoichiometry in soil: is there a “Redfield ratio” for the microbial biomass? Biogeochemistry 85, 235–252 (2007).
Marcos, M. S., Bertiller, M. B. & Olivera, N. L. Microbial community composition and network analyses in arid soils of the Patagonian Monte under grazing disturbance reveal an important response of the community to soil particle size. Appl. Soil Ecol. 138, 223–232 (2019).
Tourlousse, D. M. et al. Synthetic spike-in standards for high-throughput 16S rRNA gene amplicon sequencing. Nucleic Acids Res. 45, e23 (2017).
Liu, H. et al. Organic substitutions improve soil quality and maize yield through increasing soil microbial diversity. J. Clean. Prod. 347, 131323 (2022).
Wang, Q. et al. Microbial regulation of net N mineralisation is driven by C, N, P content and stoichiometry. Eur. J. Soil Sci. 73, e13257 (2022).
Tan, X., Yang, Y.-L., Liu, Y.-W., Li, X. & Zhu, W.-B. Quantitative ecology associations between heterotrophic nitrification-aerobic denitrification, nitrogen-metabolism genes, and key bacteria in a tidal flow constructed wetland. Bioresour. Technol. 337, 125449 (2021).
Tickle, T. L., Segata, N., Waldron, L., Weingart, U. & Huttenhower, C. Two-stage microbial community experimental design. ISME J. 7, 2330–2339 (2013).
Blankenberg, D. et al. Galaxy: a web-based genome analysis tool for experimentalists. Curr. Protoc. Mol. Biol. 89, Unit 19.10.11–Unit 19.1021 (2010).
Nurk, S., Meleshko, D., Korobeynikov, A. & Pevzner, P. metaSPAdes: a new versatile metagenomic assembler. Genome Res. 27, 824–834 (2017).
Liu, J. et al. Grazing promotes soil phosphorus cycling by enhancing soil microbial functional genes for phosphorus transformation in plant rhizosphere in a semi-arid natural grassland. Geoderma 430, 116303 (2023).
Tu, Q. et al. NCycDB: a curated integrative database for fast and accurate metagenomic profiling of nitrogen cycling genes. Bioinformatics 35, 1040–1048 (2019).
Zeng, J. et al. PCycDB: a comprehensive and accurate database for fast analysis of phosphorus cycling genes. Microbiome 10, 101 (2022).
Yang, C. et al. Soil salinity regulation of soil microbial carbon metabolic function in the Yellow River Delta, China. Sci. Total Environ. 790, 148258 (2021).
Huang, H. LinkET: Everything Is Linkable. R Package Version 03. Vienna (2021).
Wang, K. et al. Biogeographic patterns of soil microbial biomass in alpine ecosystems depend on local rather than regional drivers. Glob. Ecol. Biogeogr. 34, e70095 (2025).
Lai, J. et al. glmm.hp: an R package for computing individual effect of predictors in generalized linear mixed models. J. Plant Ecol. 15, 1302–1307 (2022).
Köninger, J. et al. Ecosystem type drives soil eukaryotic diversity and composition in Europe. Glob. Change Biol. 29, 5706–5719 (2023).
Liu, X. et al. Long-term soil warming decreases soil microbial necromass carbon by adversely affecting its production and decomposition. Glob. Change Biol. 30, e17379 (2024).
Lefcheck, J. S. & Freckleton, R. piecewiseSEM: Piecewise structural equation modelling inr for ecology, evolution, and systematics. Methods Ecol. Evol. 7, 573–579 (2015).
Wu, L. et al. Land abandonment transforms soil microbiome stability and functional profiles in apple orchards of the Chinese Losses Plateau. Sci. Total Environ. 906, 167556 (2024).
Acknowledgements
This work was financially supported by the National Natural Science Foundation of China (42001095); Ningxia Young Top-Notch Talent Cultivation Program (Document No. 236 [2024] of Ningxia Human Resources and Social Security Department); Ningxia Young Elite Scientists Sponsorship Program (Document No. 2 [2025] of Ningxia Association for Science and Technology); the High-Level Talent Introduction Research Start-up Funding of Hetao College of China (HYRC202401); and the Ecological Environment Innovation Team Building of Hetao College of China (HTKCT-A202408). We are grateful to Prof. Xiaowei Li at Ningxia University for his assistance in site selection and plant recognition. We thank Yeyun Huang, Yayuan Li, Yi He, and Kai Yang for their help with field sampling and laboratory analyses. We also appreciate the support from the Ningxia Helan Mountain National Nature Reserve Administration and the Inner Mongolia Helan Mountain National Nature Reserve Administration. We express our sincere gratitude to the editor and reviewers for their constructive feedback and insightful comments. Yi Yang gratefully acknowledges the support of the Ningxia Agricultural Publicity and Education Exhibition Center.
Author information
Authors and Affiliations
Contributions
K.Y.Q. and H.Y.L. conceived and designed the study. Y.Y., Y.Q.Z., W.S.L., and Y.J.G. conducted field sampling and laboratory experiments. Y.Y. conducted all statistical analyses, generated figures, and drafted the initial manuscript. K.Y.Q., H.Y.L., Q.Q.C., and Y.Z.X. revised it. K.Y.Q., Y.Y., and W.S.L. provided resources and funding. All authors contributed to writing and revising the manuscript.
Corresponding authors
Ethics declarations
Competing interests
The authors declare no competing interests.
Peer review
Peer review information
Communications Biology thanks the anonymous reviewers for their contribution to the peer review of this work. Primary Handling Editor: David Favero.
Additional information
Publisher’s note Springer Nature remains neutral with regard to jurisdictional claims in published maps and institutional affiliations.
Supplementary information
Rights and permissions
Open Access This article is licensed under a Creative Commons Attribution-NonCommercial-NoDerivatives 4.0 International License, which permits any non-commercial use, sharing, distribution and reproduction in any medium or format, as long as you give appropriate credit to the original author(s) and the source, provide a link to the Creative Commons licence, and indicate if you modified the licensed material. You do not have permission under this licence to share adapted material derived from this article or parts of it. The images or other third party material in this article are included in the article’s Creative Commons licence, unless indicated otherwise in a credit line to the material. If material is not included in the article’s Creative Commons licence and your intended use is not permitted by statutory regulation or exceeds the permitted use, you will need to obtain permission directly from the copyright holder. To view a copy of this licence, visit http://creativecommons.org/licenses/by-nc-nd/4.0/.
About this article
Cite this article
Yang, Y., Qiu, K., Zhang, Y. et al. Rhizosphere microbial functions drive ecological stoichiometry in soils across an elevational gradient of a temperate mountain ecosystem. Commun Biol 9, 276 (2026). https://doi.org/10.1038/s42003-026-09553-7
Received:
Accepted:
Published:
Version of record:
DOI: https://doi.org/10.1038/s42003-026-09553-7







