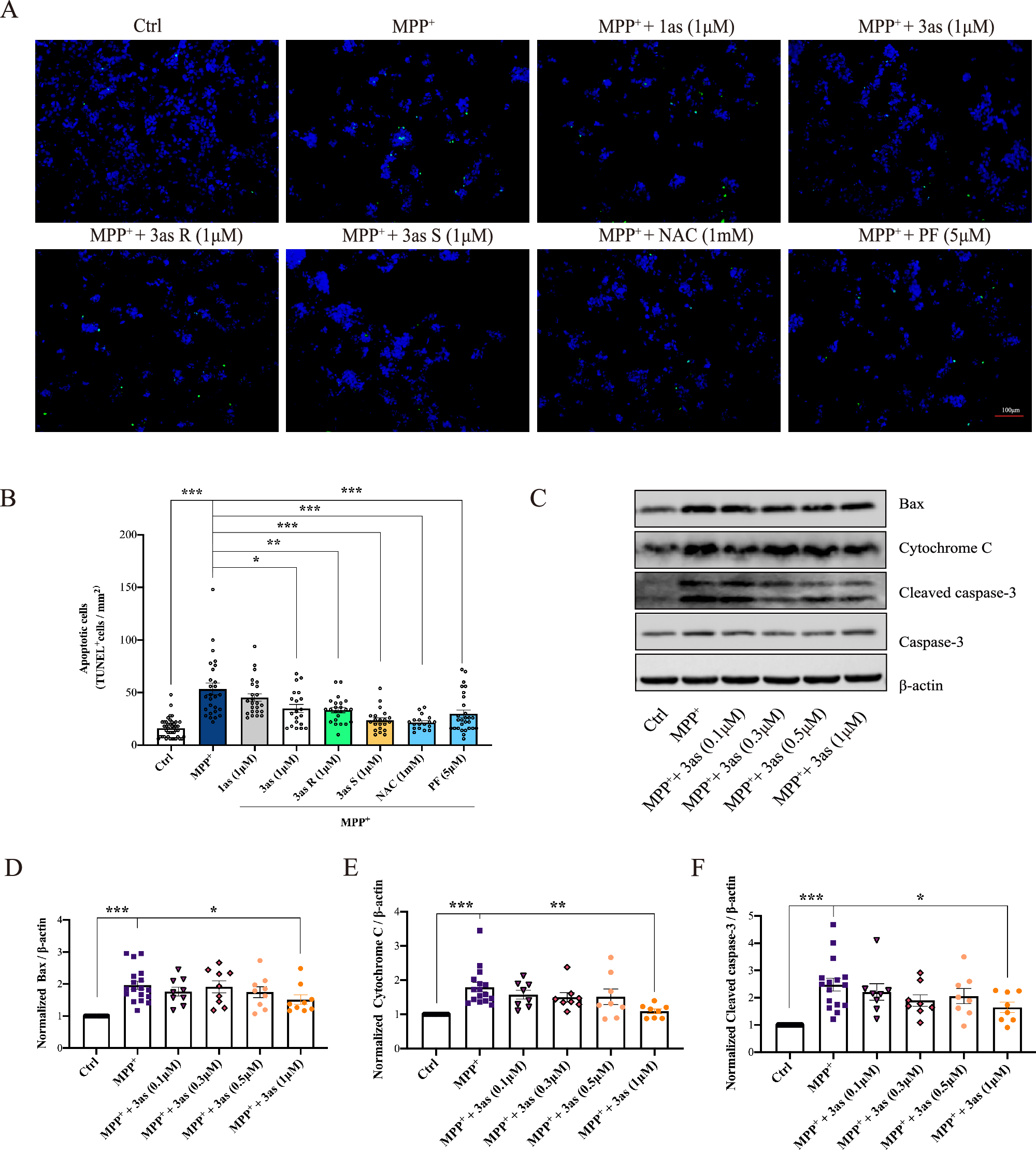
Fig. 9: 3as, 3asR, 3asS reduces MPP+-induced neuronal apoptosis.

A TUNEL staining images in MPP+-induced SH-SY5Y cells treated with 1as, 3as, 3asR, 3asS, NAC, PF, scale bar = 100 μm. Blue: DAPI, staining nuclei; Green: TUNEL-positive nucleus. B Statistics of MPP+-induced apoptotic cells treated with the compounds. C Representative images of Bax/Cytochrome C/Cleaved caspase-3/Caspase-3 immunoblot detection in the MPP+-induced SH-SY5Y treated with 3as. Quantification of (D) Bax/β-actin, (E) Cytochrome C/β-actin and (F) Cleaved caspase-3/β-actin ratio normalized to that of the Ctrl group. Data are mean ± SEM, ∗P < 0.05, ∗∗P < 0.01, ∗∗∗P < 0.001, as determined by Student's t test.