Fig. 1: Photostability of dyes attached to EF-G-A209C affected by adjacent amino acids.
From: Photostability of organic fluorophore influenced by adjacent amino acid residues

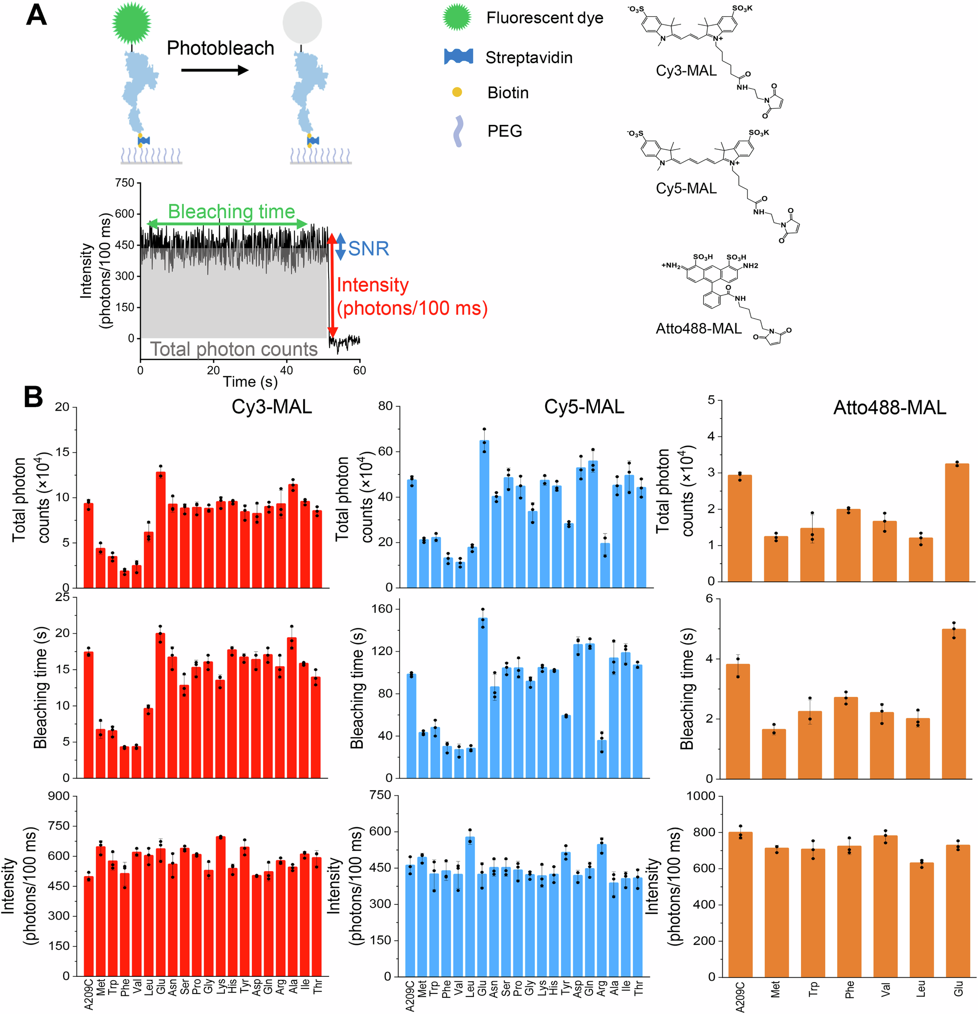
A A scheme of the single-molecule fluorescence assay. From single-molecule fluorescence trajectories of immobilized labeled EF-G proteins, total photon count, bleaching time, intensity, and signal-to-noise ratio (SNR) are quantified. B Total photon count, bleaching time, and intensity of Cy3 (red), Cy5 (blue), or Atto488 (light brown) labeled EF-G-A209C variants, whose abbreviations in the figures are named after the residues adjacent to the fluorophore. In particular, Pro-208 and Asp-210 are mutated to other amino acids. The standard deviation of three repeats is shown as the error. Each experimental condition comprises analysis of no fewer than 800 single-molecule traces.