Fig. 6: Monitoring protein aggregates in cells by confocal microscopic images.
From: Visualizing liquid-liquid phase separation and protein aggregates

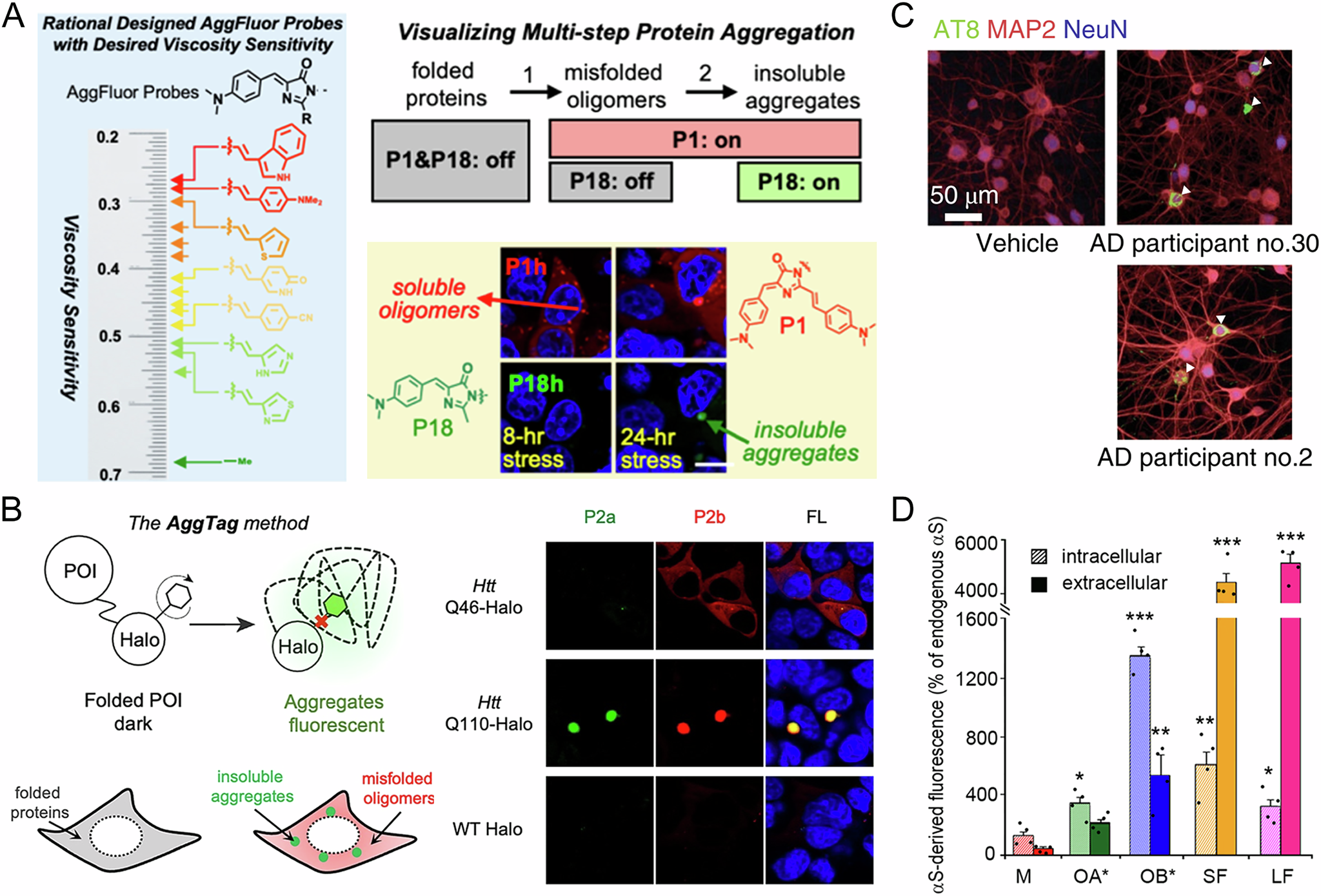
A AggFluor was a series of viscosity-responsive molecular rotor fluorophores. They allowed for differentiation of complex protein aggregates in live cells. Images minimally modified from ref. 119 with permission from American Chemical Society. B Scheme and representitive images of the AggTag method to monitor live-cell protein aggregation. Images minimally modified from ref. 120 with permission from Wiley-VCH. C Representative images of the hTau seeding assay. Hyperphosphorylated tau (green) was stained with AT8 antibody to show the insoluble aggregates of tau (white arrowheads). Images minimally modified from ref. 124 with permission from Springer Nature. D The intracellular and extracellular α-Syn-derived fluorescence was semi-quantitatively analyzed. Images minimally modified from ref. 125 with permission from Springer Nature.