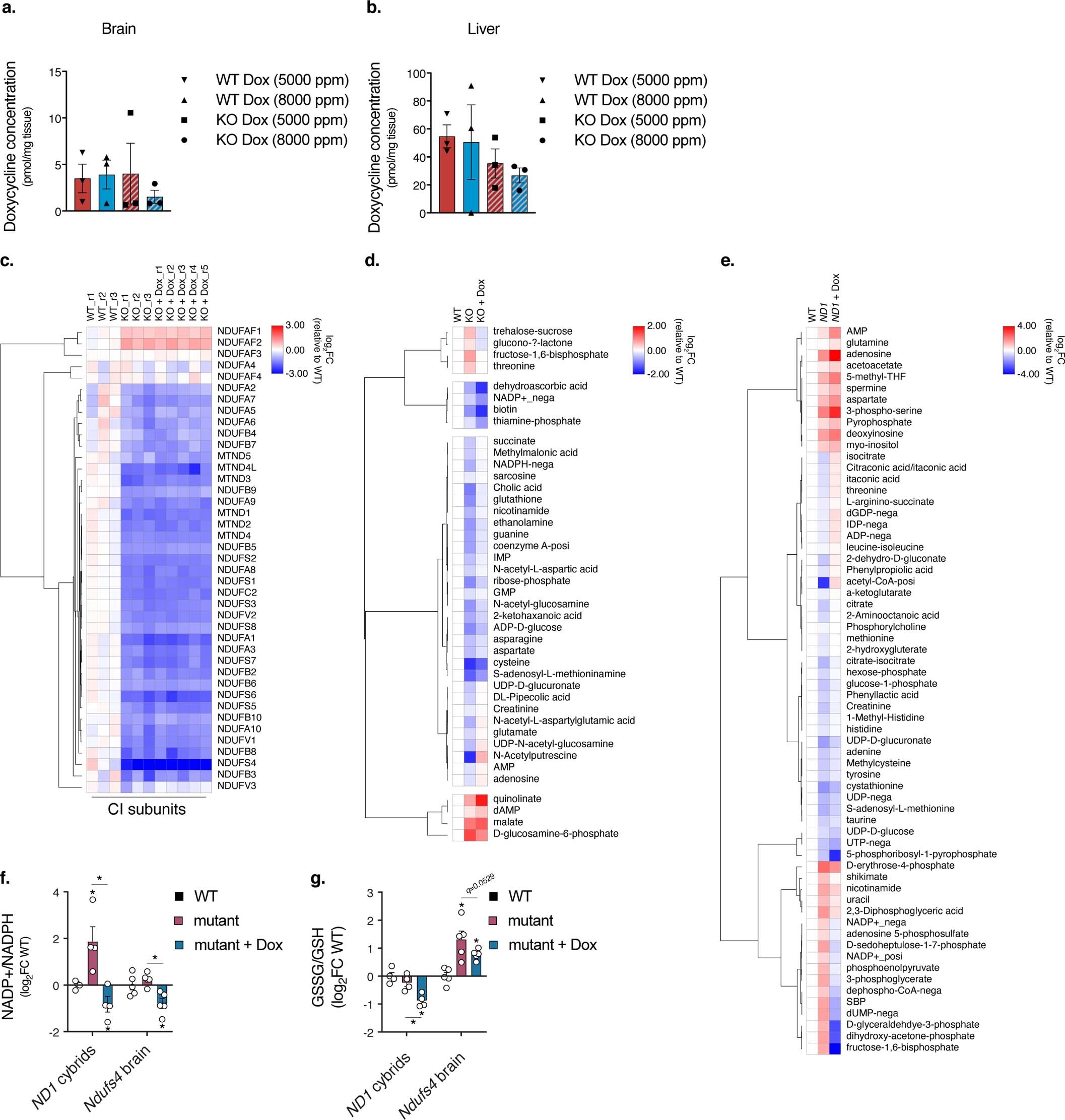
Extended Data Fig. 7: Doxycycline promotes metabolite redox homeostasis independent of complex I protein levels.
From: Tetracyclines promote survival and fitness in mitochondrial disease models

a, Quantitation of doxycycline (Dox) in brains of wild-type and Ndufs4−/− (KO) animals fed 5000 or 8000 ppm doxycycline diets (n = 3 mice per treatment group). b, Quantitation of doxycycline in livers of wild-type and Ndufs4−/− (KO) animals fed 5000 or 8000 ppm doxycycline diets (n = 3 mice per treatment group). c, Heatmap of mitochondrial complex I subunits expressed in the mouse brains quantified through proteomics analysis (n = 3 WT, n = 3 KO, and n = 5 KO Dox mice). d, Heatmap of metabolites altered in Ndufs4−/− (KO) brains (p < 0.15, Student’s t-test, two-sided, unpaired) that are modulated by doxycycline (p < 0.15, Student’s t-test, two-sided, unpaired) (n = 5 mice). e, Heatmap of metabolites altered in ND1 cybrid cells (p < 0.05, Student’s t-test, two-sided, unpaired) that significantly change with doxycycline (p < 0.05, Student’s t-test, two-sided, unpaired) (n = 4 biologically independent samples). f-g, Quantitation of NADP+/NADPH and GSSG/GSH ratios in ND1 cybrid cells or Ndufs4−/− (KO) brains with doxycycline treatment (cybrid cells, n = 4 biologically independent samples; mice, n = 5). Data are presented as mean values ± s.e.m. error bars, Student’s t-test with a two-stage linear step-up procedure of Benjamini, Krieger and Yekutieli, with Q = 5%, * q < 0.05.