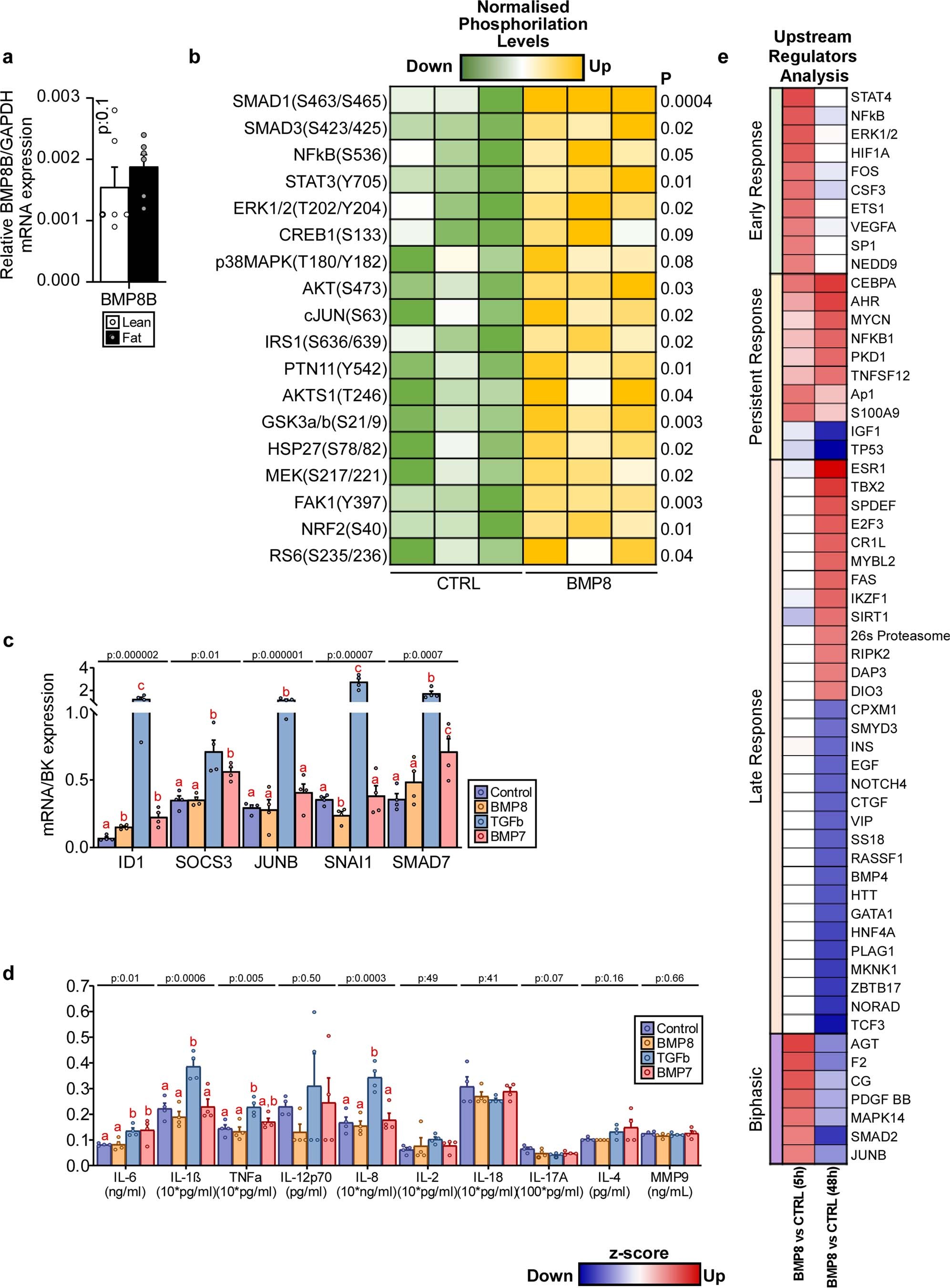
Extended Data Fig. 5: BMP8 stimulates TGFβ/BMP signaling in a human 3D in vitro NASH model promoting inflammation and proliferation (continues from Figure 6).
From: Bone morphogenetic protein 8B promotes the progression of non-alcoholic steatohepatitis

a, BMP8b mRNA expression (RTqPCR) in the cells cultured without/with medium containing a mixture of saturated and unsaturated FFAs (Lean vs. Fat; n: 6 replicates/group). b, Targeted phospho-proteomics data of cells studied 30 min after BMP8 challenge (vs. Control; 3 biological replicates/group) in cells cultured in “Fat” medium; c, TGFβ/BMP targets studied by BMP8b mRNA expression (RTqPCR) studied after 2 challenges (every 24h) of BMP8, TGFβ, or BMP7 (in “Fat” medium; cells and media were harvested 48h after commencing the challenges; n: 4 replicates/group). d, Secreted proteins quantified in the culturing media of 48h treated cells (n: 4 replicates/group); e, IPA “upstream regulator” analysis of the RNA sequencing of cells treated with recombinant BMP8 for 5h vs 48h (4 replicates/group; full list of genes differentially regulated and statistical design are provided in Supplementary Table 7). All the results are shown as mean ± s.e.m. (expression data of biological replicates are represented as dot plots), or in a heatmap format [representing the degree of “Upstream Regulator” activation (-2 ≤ Z-score ≥2) at the IPA “Upstream Regulator” Analysis]. To provide a framework of interpretation of the sequencing data, we clustered the results in “early response” regulators (modulated at 5h; not modulated at 48h), “persistent response” regulators (modulated both at 5h and 48h with the same direction), “late response” regulators (mildly/not regulated at 5h and modulated at 48h), “biphasic” regulators (showing opposite direction of regulation between 5h and 48h data). Statistical significance was assessed by two-sided Student T-Test (a,b), or by One-Way analysis of variance (ANOVA; c, d) plus Fisher’s least significant difference test (n: 4 replicates/group). Lowercase letters indicate post hoc analysis significance: a, reference group; groups with different letters are statistically different per post hoc comparison; differences between groups with the same letter are statistically not significant per post hoc comparison.