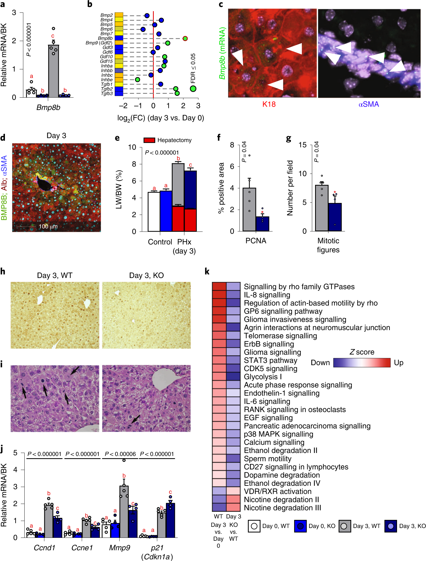
Fig. 5: Absence of BMP8B leads to defective liver regeneration in the PHx model.
From: Bone morphogenetic protein 8B promotes the progression of non-alcoholic steatohepatitis

BMP8B-KO and littermate mice received PHx and were culled 3 d later (n per group for all the comparisons): day 0, WT = 5; day 0, KO = 4; day 3, WT = 5; day 3, KO = 4). a, Relative Bmp8b mRNA expression measured by RTqPCR. b, Relative mRNA expression of TGFβ family ligands (3 d postinjection) measured by NGS (the heat map represents relative basal expression level from blue (lowest) to yellow to orange (highest); the dotted graph represents log2(fold change); see Supplementary Table 8 for details). c,d, FISH (magnification, ×40; 2 replicates; staining repeated twice) and immunofluorescence (two replicates; staining repeated twice) reveal that after PHx, Bmp8b mRNA and protein are expressed by K18+ cells (mainly hepatocytes) and αSMA+ cells (mainly activated HSC and pericytes). Arrowheads point to cells that most express Bmp8b mRNA (green dots). e, Liver to body weight ratio shows that BMP8B-KO mice have reduced regenerative potential compared with WT littermates (resected liver in red as reference). f–i, Defective hepatocyte proliferation was also confirmed by reduced PCNA IHC staining (PCNA quantified by HALO imaging software analysis on whole tissue; staining was repeated once; magnification ×10) (f,h), and a reduced number of mitotic figures (H&E staining repeated once; magnification, ×20) (g,i). j,k, Relative mRNA expression levels (whole-liver RNA; resected livers from the same mice were used as ‘day 0’ reference) of genes measured by RTqPCR (j) and IPA analysis (k; NGS) confirm reduced inflammation and compensatory proliferation in BMP8B-KO mice during the proliferative phase of liver regeneration. All the results are shown as mean ± s.e.m.; replicates are represented as dot plots. Statistical significance was assessed either by one-way ANOVA plus Fisher’s least significant difference multiple-comparison test, or by two-sided Student’s t-test (and FDR correction for NGS data). Lowercase letters indicate post hoc analysis significance: a, reference group; groups with different letters are statistically different per post hoc comparison; differences between groups with the same letter are statistically not significant per post hoc comparison.