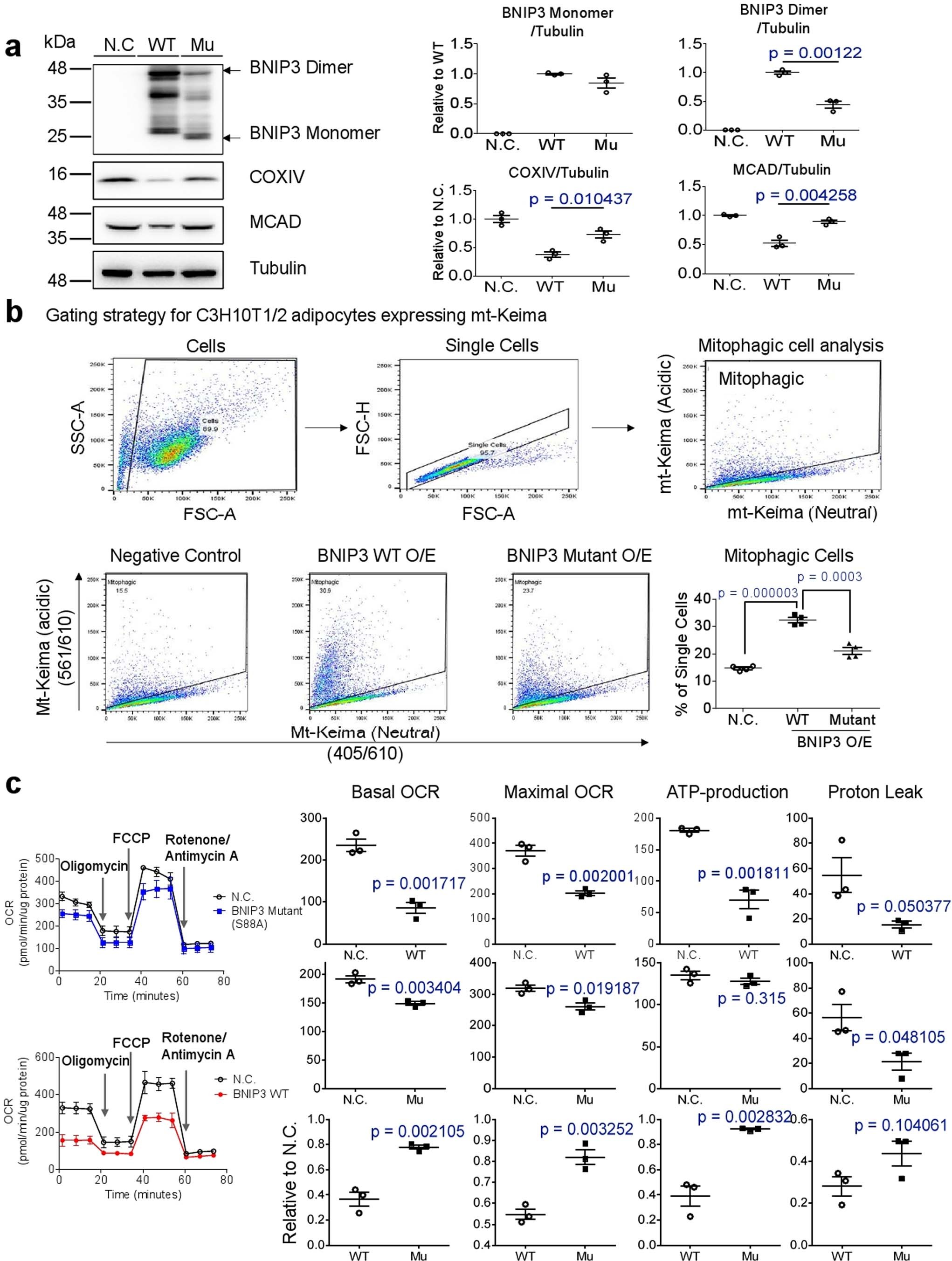
Extended Data Fig. 7: BNIP3 overexpression increases mitophagy in C3H10T1/2.
From: STK3/STK4 signalling in adipocytes regulates mitophagy and energy expenditure

a, Immunoblot analysis of wildtype (WT) and S88A mutant (Mu) BNIP3 expression in C3H10T1/2 adipocytes (n = 3). b, Flow cytometry analysis of effects of WT or Mu BNIP3 overexpression on mitophagy in C3H10T1/2 adipocytes expressing mt-Keima (n = 4). c, Oxygen consumption rate measurement in C3H10T1/2 adipocytes expressing WT or Mu BNIP3 (n = 3). Statistical analyses were assessed with unpaired, two-tailed t-test. Each point represents a biological replicate. Data are presented as the mean ± s.e.m.