Abstract
Obesity reduces adipocyte mitochondrial function, and expanding adipocyte oxidative capacity is an emerging strategy to improve systemic metabolism. Here, we report that serine/threonine-protein kinase 3 (STK3) and STK4 are key physiological suppressors of mitochondrial capacity in brown, beige and white adipose tissues. Levels of STK3 and STK4, kinases in the Hippo signalling pathway, are greater in white than brown adipose tissues, and levels in brown adipose tissue are suppressed by cold exposure and greatly elevated by surgical denervation. Genetic inactivation of Stk3 and Stk4 increases mitochondrial mass and function, stabilizes uncoupling protein 1 in beige adipose tissue and confers resistance to metabolic dysfunction induced by high-fat diet feeding. Mechanistically, STK3 and STK4 increase adipocyte mitophagy in part by regulating the phosphorylation and dimerization status of the mitophagy receptor BNIP3. STK3 and STK4 expression levels are elevated in human obesity, and pharmacological inhibition improves metabolic profiles in a mouse model of obesity, suggesting STK3 and STK4 as potential targets for treating obesity-related diseases.
This is a preview of subscription content, access via your institution
Access options
Access Nature and 54 other Nature Portfolio journals
Get Nature+, our best-value online-access subscription
$32.99 / 30 days
cancel any time
Subscribe to this journal
Receive 12 digital issues and online access to articles
$119.00 per year
only $9.92 per issue
Buy this article
- Purchase on SpringerLink
- Instant access to the full article PDF.
USD 39.95
Prices may be subject to local taxes which are calculated during checkout






Similar content being viewed by others
Data availability
All data generated or analysed during this study are included in the main text and Supplementary Information, or are available from the corresponding authors upon request. The mass spectra data are deposited in the ProteomeXchange Consortium via the PRIDE database (PXD021941). Source data are provided with this paper.
References
Kusminski, C. M., Bickel, P. E. & Scherer, P. E. Targeting adipose tissue in the treatment of obesity-associated diabetes. Nat. Rev. Drug Discov. 15, 639–660 (2016).
Wilson-Fritch, L. et al. Mitochondrial remodeling in adipose tissue associated with obesity and treatment with rosiglitazone. J. Clin. Invest. 114, 1281–1289 (2004).
Hallgren, P., Sjöström, L., Hedlund, H., Lundell, L. & Olbe, L. Influence of age, fat cell weight and obesity on O2 consumption of human adipose tissue. Am. J. Physiol. 256, E467–E474 (1989).
Flachs, P., Rossmeisl, M., Kuda, O. & Kopecky, J. Stimulation of mitochondrial oxidative capacity in white fat independent of UCP1: a key to lean phenotype. Biochim. Biophys. Acta 1831, 986–1003 (2013).
Sidossis, L. & Kajimura, S. Brown and beige fat in humans: thermogenic adipocytes that control energy and glucose homeostasis. J. Clin. Invest. 125, 478–486 (2015).
Gospodarska, E., Nowialis, P. & Kozak, L. P. Mitochondrial turnover: a phenotype distinguishing brown adipocytes from interscapular brown adipose tissue and white adipose tissue. J. Biol. Chem. 290, 8243–8255 (2015).
Pickles, S., Vigié, P. & Youle, R. J. Mitophagy and quality-control mechanisms in mitochondrial maintenance. Curr. Biol. 28, R170–R185 (2018).
Kelly, D. P. & Scarpulla, R. C. Transcriptional regulatory circuits controlling mitochondrial biogenesis and function. Genes Dev. 18, 357–368 (2004).
Seale, P. Transcriptional regulatory circuits controlling brown fat development and activation. Diabetes 64, 2369–2375 (2015).
Lu, X. et al. Mitophagy controls beige adipocyte maintenance through a Parkin-dependent and UCP1-independent mechanism. Sci. Signal. 11, eaap8526 (2018).
Yoneshiro, T. et al. Recruited brown adipose tissue as an antiobesity agent in humans. J. Clin. Invest. 123, 3404–3408 (2013).
Ardestani, A., Lupse, B. & Maedler, K. Hippo signaling: key emerging pathway in cellular and Whole-Body metabolism. Trends Endocrinol. Metab. 29, 492–509 (2018).
Wei, B. et al. MST1, a key player, in enhancing fast skeletal muscle atrophy. BMC Biol. 11, 12 (2013).
Triastuti, E. et al. Pharmacological inhibition of Hippo pathway, with the novel kinase inhibitor XMU-MP-1, protects the heart against adverse effects during pressure overload. Br. J. Pharmacol. 176, 3956–3971 (2019).
Fan, F. et al. Pharmacological targeting of kinases MST1 and MST2 augments tissue repair and regeneration. Sci. Transl. Med. 8, 352ra108 (2016).
Ardestani, A. et al. MST1 is a key regulator of beta cell apoptosis and dysfunction in diabetes. Nat. Med. 20, 385–397 (2014).
Lee, Y. H., Petkova, A. P., Konkar, A. A. & Granneman, J. G. Cellular origins of cold-induced brown adipocytes in adult mice. FASEB J. 29, 286–299 (2015).
Sepa-Kishi, D. M., Jani, S., Da Eira, D. & Ceddia, R. B. Cold acclimation enhances UCP1 content, lipolysis, and triacylglycerol resynthesis, but not mitochondrial uncoupling and fat oxidation, in rat white adipocytes. Am. J. Physiol. Cell Physiol. 316, C365–C376 (2019).
Wilkinson, D. S. et al. Phosphorylation of LC3 by the Hippo kinases STK3/STK4 is essential for autophagy. Mol. Cell 57, 55–68 (2015).
Abdollahpour, H. et al. The phenotype of human STK4 deficiency. Blood 119, 3450–3457 (2012).
Zhou, D. et al. The Nore1B/Mst1 complex restrains antigen receptor-induced proliferation of naïve T cells. Proc. Natl Acad. Sci. USA 105, 20321–20326 (2008).
Li, P., Zhu, Z., Lu, Y. & Granneman, J. G. Metabolic and cellular plasticity in white adipose tissue II: role of peroxisome proliferator-activated receptor-alpha. Am. J. Physiol. Endocrinol. Metab. 289, E617–E626 (2005).
Mizushima, N., Yoshimori, T. & Levine, B. Methods in mammalian autophagy research. Cell 140, 313–326 (2010).
Sun, N. et al. Measuring in vivo mitophagy. Mol. Cell 60, 685–696 (2015).
Um, J. -H., Kim, Y. Y., Finkel, T. & Yun, J. Sensitive measurement of mitophagy by flow cytometry using the pH-dependent fluorescent reporter mt-Keima. J. Vis. Exp. 58099 (2018).
Hernandez, G. et al. MitoTimer: a novel tool for monitoring mitochondrial turnover. Autophagy 9, 1852–1861 (2013).
Tharp, K. M. et al. Actomyosin-mediated tension orchestrates uncoupled respiration in adipose tissues. Cell Metab. 27, 602–615 (2018).
Hanna, R. A. et al. Microtubule-associated protein 1 light chain 3 (LC3) interacts with Bnip3 protein to selectively remove endoplasmic reticulum and mitochondria via autophagy. J. Biol. Chem. 287, 19094–19104 (2012).
Kubli, D. A., Quinsay, M. N., Huang, C., Lee, Y. & Gustafsson, A. B. Bnip3 functions as a mitochondrial sensor of oxidative stress during myocardial ischemia and reperfusion. Am. J. Physiol. Heart Circ. Physiol. 295, H2025–H2031 (2008).
Kawano, Y. et al. Loss of Pdk1–Foxo1 signaling in myeloid cells predisposes to adipose tissue inflammation and insulin resistance. Diabetes 61, 1935–1948 (2012).
Strissel, K. J. et al. Adipocyte death, adipose tissue remodeling and obesity complications. Diabetes 56, 2910–2918 (2007).
Kajimura, S., Spiegelman, B. M. & Seale, P. Brown and beige fat: physiological roles beyond heat generation. Cell Metab. 22, 546–559 (2015).
Cypess, A. M. & Kahn, C. R. Brown fat as a therapy for obesity and diabetes. Curr. Opin. Endocrinol. Diabetes Obes. 17, 143–149 (2010).
Altshuler-Keylin, S. et al. Beige adipocyte maintenance is regulated by autophagy-induced mitochondrial clearance. Cell Metab. 24, 402–419 (2016).
Singh, R. et al. Autophagy regulates adipose mass and differentiation in mice. J. Clin. Invest. 119, 3329–3339 (2009).
Chinnadurai, G., Vijayalingam, S. & Gibson, S. B. BNIP3 subfamily BH3-only proteins: mitochondrial stress sensors in normal and pathological functions. Oncogene 27, S114–S127 (2008).
Choi, J. W. et al. BNIP3 is essential for mitochondrial bioenergetics during adipocyte remodelling in mice. Diabetologia 59, 571–581 (2016).
Tol, M. J. et al. A PPARγ–Bnip3 axis couples adipose mitochondrial fusion–fission balance to systemic insulin sensitivity. Diabetes 65, 2591–2605 (2016).
Glick, D. et al. Bnip3 regulates mitochondrial function and lipid metabolism in the liver. Mol. Cell Biol. 32, 2570–2584 (2012).
Ray, R. et al. BNIP3 heterodimerizes with Bcl-2/Bcl-X(L) and induces cell death independent of a Bcl-2 homology 3 (BH3) domain at both mitochondrial and nonmitochondrial sites. J. Biol. Chem. 275, 1439–1448 (2000).
Maejima, Y. et al. Mst1 inhibits autophagy by promoting the interaction between Beclin1 and Bcl-2. Nat. Med. 19, 1478–1488 (2013).
Ura, S., Nishina, H., Gotoh, Y. & Katada, T. Activation of the c-Jun N-terminal kinase pathway by MST1 is essential and sufficient for the induction of chromatin condensation during apoptosis. Mol. Cell Biol. 27, 5514–5522 (2007).
Jin, Q. et al. DUSP1 alleviates cardiac ischemia/reperfusion injury by suppressing the Mff-required mitochondrial fission and Bnip3-related mitophagy via the JNK pathways. Redox Biol. 14, 576–587 (2018).
An, Y., Kang, Q., Zhao, Y., Hu, X. & Li, N. Lats2 modulates adipocyte proliferation and differentiation via hippo signaling. PLoS ONE 8, e72042 (2013).
Yu, F. X. et al. Protein kinase A activates the Hippo pathway to modulate cell proliferation and differentiation. Genes Dev. 27, 1223–1232 (2013).
Lee, Y. H., Petkova, A. P., Mottillo, E. P. & Granneman, J. G. In vivo identification of bipotential adipocyte progenitors recruited by β3-adrenoceptor activation and high-fat feeding. Cell Metab. 15, 480–491 (2012).
Son, Y. et al. Adipocyte-specific Beclin1 deletion impairs lipolysis and mitochondrial integrity in adipose tissue. Mol. Metab. 39, 101005 (2020).
Kim, S.-N. et al. Sex differences in sympathetic innervation and browning of white adipose tissue of mice. Biol. Sex Differ. 7, 67 (2016).
Vaughan, C. H., Zarebidaki, E., Ehlen, J. C. & Bartness, T. J. Analysis and measurement of the sympathetic and sensory innervation of white and brown adipose tissue. Methods Enzymol. 537, 199–225 (2014).
Kwon, O. K. et al. Global analysis of phosphoproteome dynamics in embryonic development of zebrafish (Danio rerio). Proteomics 16, 136–149 (2016).
Chou, M. F. & Schwartz, D. Biological sequence motif discovery using Motif-X. Curr. Protoc. Bioinformatics 13, 15–24 (2011).
Kim, S.-N., Kwon, H.-J., Akindehin, S., Jeong, H. W. & Lee, Y.-H. Effects of epigallocatechin-3-gallate on autophagic lipolysis in adipocytes. Nutrients 9, 680 (2017).
Kim, S. N. et al. Antiobesity effects of coumestrol through expansion and activation of brown adipose tissue metabolism. J. Nutr. Biochem. 76, 108300 (2020).
Bauer, D. E., Canver, M. C. & Orkin, S. H. Generation of genomic deletions in mammalian cell lines via CRISPR–Cas9. J. Vis. Exp. e52118 (2015).
Choi, Y.-S. et al. Synthesis and evaluation of neuroprotective selenoflavanones. Int. J. Mol. Sci. 16, 29574–29582 (2015).
Častorálová, M. et al. SUMO-2/3 conjugates accumulating under heat shock or MG132 treatment result largely from new protein synthesis. Biochim. Biophys. Acta 1823, 911–919 (2012).
Kim, S.-N. et al. Connexin 43 is required for the maintenance of mitochondrial integrity in brown adipose tissue. Sci. Rep. 7, 7159–7159 (2017).
Lee, Y. H. Gene expression and histological analysis of activated brown adipocytes in adipose tissue. Methods Mol. Biol. 1566, 89–98 (2017).
Lee, Y. H., Petkova, A. P., Mottillo, E. P. & Granneman, J. G. In vivo identification of bipotential adipocyte progenitors recruited by β3-adrenoceptor activation and high-fat feeding. Cell Metab. 15, 480–491 (2012).
Lee, Y. -H., Kim, S. -N., Kwon, H. -J. & Granneman, J. G. Metabolic heterogeneity of activated beige/brite adipocytes in inguinal adipose tissue. Sci. Rep. 7, 39794 (2017).
Redmann, M. et al. Methods for assessing mitochondrial quality-control mechanisms and cellular consequences in cell culture. Redox Biol. 17, 59–69 (2018).
Acknowledgements
This research was supported by the National Research Foundation of Korea grants (2019R1C1C1002014 and 2018R1A5A2024425 (to Y.-H.L.); 2013M3A9D5072550 and 2014M3A9D5A01074636 (to J.K.S.)) funded by the Korean government (Ministry of Science and ICT.) and by the US NIH grant DK62292 (to J.G.G.). This study was partially supported by the Research Institute for Veterinary Science, College of Veterinary Medicine, Seoul National University. We thank N.-L. Ka, S.-W. Im and H.-J. Kwon for their technical assistance with in vitro experiments.
Author information
Authors and Affiliations
Contributions
Y.-H.L. and J.G.G. conceived and designed the study. Y.K.C., Y.S., A.S., C.C., M.K., J.-H.P., H.I., J.H., K.K., J.K.S. and Y.-S.J. conducted the animal experiments. D.K. and S.L. conducted proteomics analysis. Y.S., J.Y., M.-O.L. and Y.K.C. performed in vitro experiments. E.J.B. and Y.K.C. analysed human samples. Y.-H.L., S.L. and J.G.G. wrote the manuscript. All authors reviewed the manuscript.
Corresponding author
Ethics declarations
Competing interests
The authors declare no competing interests.
Additional information
Peer review information Nature Metabolism thanks the anonymous reviewers for their contribution to the peer review of this work. Primary Handling Editor: Isabella Samuelson.
Publisher’s note Springer Nature remains neutral with regard to jurisdictional claims in published maps and institutional affiliations.
Extended data
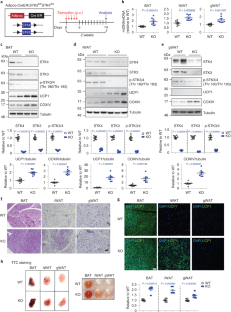
Extended Data Fig. 1 Effects of STK3/STK4 KO or inhibition on the phosphorylation levels of downstream targets.
a, Immunoblot analysis of TFAM and phosphorylation levels of YAP at Ser127 and MOB1 at Thr35 in BAT, iWAT and gWAT of Stk3/Stk4adipoqKO mice (KO) and wildtype (WT) controls (n = 4). b, C3H10T1/2 adipocytes were treated with vehicle controls (Control) or XMU-MP-1 (XMU, 3 μM) for 48 h and analyzed by western blot (n = 4). c, C3H10T1/2 adipocytes were transfected with 20 nM siRNAs targeting Stk3 and Stk4 or negative control siRNA (N.C.) and analyzed by western blot (n = 4). Statistical analyses were assessed with unpaired, two-tailed t-test in a-c, Each point represents a biological replicate. Data are presented as the mean ± s.e.m.
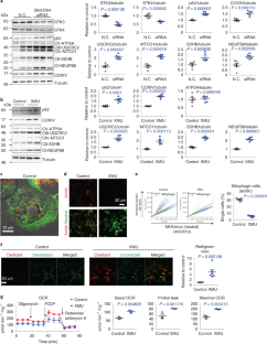
Extended Data Fig. 2 Effects of STK3/STK4 knockdown or inhibition on the mitochondrial proteins and macroautophagy.
a, Immunoblot analysis of adipocytes differentiated from immortalized brown adipocyte precursors transfected with 20 nM Stk3/Stk4 siRNA (n = 4). b, C3H10T1/2 adipocytes were treated with vehicle controls or XMU-MP-1 (XMU) for 24 h and then exposed to chloroquine (50 μg/ml) in nutrient deprivation media (EBSS). LC3II and LC3I levels were detected by western blot (Starv: Starvation, CQ: chloroquine, n = 3). c, Immunoblot analysis of C3H10T1/2 adipocytes transfected with negative controls (N.C.) and siRNA targeting Stk3/Stk4 which were then exposed to chloroquine (50 μg/ml) in nutrient deprivation media (n = 3). Statistical analyses were assessed with unpaired (a) or paired (b,c) two-tailed t-test. Each point represents a biological replicate. Data are presented as the mean ± s.e.m.
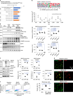
Extended Data Fig. 3 LC-MS/MS spectra of Ser48, Thr86, and Ser88 phosphorylated peptide and High-resolution (HR) MS/MS spectra of Ser88 phosphorylated peptides (NSTLSphEEDYIER) in BNIP3 protein.
a, Detection of phosphorylated peptide sequences in BNIP3 protein from MaxQuant. After comparative phosphoproteomic analysis, Ser48 and Thr86 phosphorylated peptides were identified and Ser88 were quantified using MaxQuant search program in BNIP3 (false discovery rate (FDR) <0.01, score>40). b, High-resolution (HR)-MS/MS spectra of 16O-labeled NSTLSphEEDYIER identified in BNIP3 overexpressed C3H10T1/2 adipocytes. c, HR-MS/MS spectra of 18O-labeled NSTLSphEEDYIER* identified in BNIP3 overexpressed C3H10T1/2 adipocytes after XMU-MP-1 for 4 h. d, HR-MS/MS spectra of the AQUA peptides for NSTL*SphEEDYIER synthesized with stable isotope-labeled L-leucine.
Extended Data Fig. 4 In vitro effects of STK3/4 inhibition or knockdown and overexpression on BNIP3 Ser88 phosphorylation.
a, Experimental scheme to analyze Ser88 phosphorylation after inhibitor treatment. b, Extracted ion chromatogram of 16O and 18O-labeled NSTLSphEEDYIER derived from control and XMU-MP-1 treated cell lysates (4 and 24 h). The precursor ion was analyzed in PRM mode, and showed the highest EIC of y5 ion among the produced product ions. c, HR-MS/MS spectra of 16O and 18O-labeled NSTLSphEEDYIER derived from control and XMU-MP-1 treated (24 h) cell lysates. d, The effect of decreased BNIP3 Ser88 phosphorylation by XMU-MP-1 treatment for 4 and 24 h. e, Experimental scheme to analyze Ser 88 phosphorylation in BNIP3-overexpressed cell after Stk4 siRNA knockdown (KD) or STK4 overexpression (OE). f, Extracted ion chromatogram of NSTLSphEEDYIER and its AQUA peptide. The precursor ion was analyzed in PRM mode, and showed the highest EIC of y8 ion among the produced product ions. g, Quantification of BNIP3 S88 phosphorylation in STK4 KD and STK4 OE. h, Myc-tagged BNIP3 was overexpressed in C3H10T1/2 cells and the cells were treated with XMU-MP-1 (3 μM) for indicated time. Myc-tagged BNIP3 was purified by immunochromatography and phospho-serine levels were detected by immunoblot with pan phospho-serine antibody (n = 3). Statistical analyses were assessed with one-way ANOVA with Tukey’s post hoc test for multiple comparisons. Each point represents a biological replicate. Data are presented as the mean ± s.e.m.
Extended Data Fig. 5 STK3/STK4-mediated mitophagy requires BNIP3 expression.
Immunoblot analysis of effects of Bnip3 knockdown in STK3/STK4 overexpressing brown adipocytes that were differentiated from immortalized brown preadipocytes (N.C.: negative controls, OE: overexpression, n = 4). Statistical analyses were assessed with unpaired, two-tailed t-test. Each point represents a biological replicate. Data are presented as the mean ± s.e.m.
Extended Data Fig. 6 The effects of phosphorylation defective mutation of BNIP3 (S88A) on BNIP3 protein stability.
C3H10T1/2 adipocytes overexpressing wildtype (WT) or mutant (S88A) BNIP3 were treated with cycloheximide (CHX: 5 μM) alone, or in the presence of the proteasome inhibitor, MG132 (20 μM) for indicated time. To evaluate protein levels SDS-PAGE was performed under non-reducing conditions (a) to detect dimers and reducing conditions (b) to dissociate BNIP3 dimers into monomers. Myc-tagged BNIP3 proteins were detected by anti-Myc Tag antibody (n = 3 independent experiments). Statistical analyses were assessed with unpaired, two-tailed t-test. Data are presented as the mean ± s.e.m.
Extended Data Fig. 7 BNIP3 overexpression increases mitophagy in C3H10T1/2.
a, Immunoblot analysis of wildtype (WT) and S88A mutant (Mu) BNIP3 expression in C3H10T1/2 adipocytes (n = 3). b, Flow cytometry analysis of effects of WT or Mu BNIP3 overexpression on mitophagy in C3H10T1/2 adipocytes expressing mt-Keima (n = 4). c, Oxygen consumption rate measurement in C3H10T1/2 adipocytes expressing WT or Mu BNIP3 (n = 3). Statistical analyses were assessed with unpaired, two-tailed t-test. Each point represents a biological replicate. Data are presented as the mean ± s.e.m.
Extended Data Fig. 8 Genetic inhibition of TAZ does not affect STK3/STK4 inhibition-induced mitophagy.
a, C3H10T1/2 cells were transfected with TAZ CRISPR-Cas9 KO plasmids (TAZ KO) or control CRISPR-Cas9 plasmid (WT), as described in Methods. Cells were transfected with siRNA targeting Stk3/Stk4 or negative control siRNA (N.C.). BNIP3, and mitochondrial proteins were examined by immunoblot analysis (n = 4). b, Flow cytometry analysis of effects of TAZ KO in negative control (N.C.) or Stk3/Stk4 siRNA knockdowned C3H10T1/2 adipocytes expressing mt-Keima (n = 4). Statistical analyses were assessed with unpaired, two-tailed t-test. Each point represents a biological replicate. Data are presented as the mean ± s.e.m.
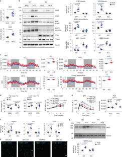
Extended Data Fig. 9 Adipocyte specific-STK3/STK4 KO protects mice from HFD-induced apoptosis and necroptosis in adipose tissue.
a, Apoptosis and necroptosis markers were analyzed by immunoblot in iWAT of wildtype (WT) and Stk3/Stk4adipoqKO (KO) mice fed a normal chow diet (NCD) or high fat diet (HFD) (n = 4). Significant effects of genotype in protein levels (cleaved caspase 3: p < 0.000001, caspase 3: p < 0.000001, p-RIP3: p < 0.000001); significant effects of diets (cleaved caspase 3: p < 0.000001, caspase 3: p < 0.000001, p-RIP3: p = 0.000001), significant interaction of genotype and diet (cleaved caspase 3: p < 0.000001, caspase 3: p = 0.001878, p-RIP3: p < 0.000001). Significant difference between WT-NCD and WT-HFD groups were determined by Bonferroni post-tests (cleaved caspase 3: p < 0.000001, caspase 3: p < 0.000001, p-RIP3: p < 0.000001). b, Serum insulin levels of WT and Stk3/Stk4adipoqKO mice fed a NCD or HFD using mouse insulin ELISA Kit (n = 4). Significant effects of genotype in protein levels p = 0.000102; significant effects of diets p = 0.000099; significant interaction of genotype and diets p = 0.000108. Significant difference between WT-NCD and WT-HFD groups were determined by Bonferroni post-tests p = 0.000007. c, Average daily food intake (n = 6). d, Intraperitoneal insulin tolerance test of Stk3/Stk4adipoqKO and WT mice fed a normal chow diet (NCD) or high fat diet (HFD) (n = 6). Significant effects of genotype in protein levels p = 0.005026 significant effects of diets p = 0.000169; significant interaction of genotype and diets p = 0.007367. Significant difference between WT-NCD and WT-HFD groups were determined by Bonferroni post-tests p = 0.00064. Statistical analyses were assessed with two-way ANOVA with Bonferroni post-tests. Each point represents a biological replicate. Data are presented as the mean ± s.e.m.
Extended Data Fig. 10 Pharmacological inhibitor of STK3/STK4 increased mitochondrial content and improved glucose tolerance in HFD-induced obesity model.
Mice were fed a high fat diet (HFD) for 8 weeks and then treated with XMU-MP-1 (XMU, 1 mg/kg) every alternate day for 2 weeks. a, Body composition (fat/lean mass) of mice treated with vehicle controls (Con) or XMU-MP-1 (1 mg/kg) every alternate day for 2 weeks (n = 6). b, Body weight monitoring during XMU-MP-1 treatment (n = 6). c, Intraperitoneal glucose tolerance test (n = 5). d, Immunoblot analysis of iWAT of mice (n = 6). Statistical analyses were assessed with unpaired, two-tailed t-test. Each point represents a biological replicate. Data are presented as the mean ± s.e.m.
Supplementary information
Supplementary Information (download PDF )
Supplementary Figs. 1–11 and Supplementary Tables 1–5 and 7–12.
Supplementary Table 6 (download XLSX )
Phosphorylation sites upregulated in WT and found only in WT.
Source data
Source Data Fig. 1 (download TIF )
Unprocessed western blot.
Source Data Fig. 1 (download XLSX )
Statistical source data.
Source Data Fig. 2 (download TIF )
Unprocessed western blot.
Source Data Fig. 2 (download XLSX )
Statistical source data.
Source Data Fig. 3 (download TIF )
Unprocessed western blot.
Source Data Fig. 3 (download XLSX )
Statistical source data.
Source Data Fig. 4 (download TIF )
Unprocessed western blot.
Source Data Fig. 4 (download XLSX )
Statistical source data.
Source Data Fig. 5 (download TIF )
Unprocessed western blot.
Source Data Fig. 5 (download XLSX )
Statistical source data.
Source Data Fig. 6 (download TIF )
Unprocessed western blot.
Source Data Fig. 6 (download XLSX )
Statistical source data.
Source Data Extended Data Fig. 1 (download PDF )
Unprocessed western blot.
Source Data Extended Data Fig. 1 (download XLSX )
Statistical source data.
Source Data Extended Data Fig. 2 (download PDF )
Unprocessed western blot.
Source Data Extended Data Fig. 2 (download XLSX )
Statistical source data.
Source Data Extended Data Fig. 4 (download PDF )
Unprocessed western blot.
Source Data Extended Data Fig. 4 (download XLSX )
Statistical source data.
Source Data Extended Data Fig. 5 (download PDF )
Unprocessed western blot.
Source Data Extended Data Fig. 5 (download XLSX )
Statistical source data.
Source Data Extended Data Fig. 6 (download PDF )
Unprocessed western blot.
Source Data Extended Data Fig. 6 (download XLSX )
Statistical source data.
Source Data Extended Data Fig. 7 (download PDF )
Unprocessed western blot.
Source Data Extended Data Fig. 7 (download XLSX )
Statistical source data.
Source Data Extended Data Fig. 8 (download PDF )
Unprocessed western blot.
Source Data Extended Data Fig. 8 (download XLSX )
Statistical source data.
Source Data Extended Data Fig. 9 (download PDF )
Unprocessed western blot.
Source Data Extended Data Fig. 9 (download XLSX )
Statistical source data.
Source Data Extended Data Fig. 10 (download PDF )
Unprocessed western blot.
Source Data Extended Data Fig. 10 (download XLSX )
Statistical source data.
Rights and permissions
About this article
Cite this article
Cho, Y.K., Son, Y., Saha, A. et al. STK3/STK4 signalling in adipocytes regulates mitophagy and energy expenditure. Nat Metab 3, 428–441 (2021). https://doi.org/10.1038/s42255-021-00362-2
Received:
Accepted:
Published:
Version of record:
Issue date:
DOI: https://doi.org/10.1038/s42255-021-00362-2
This article is cited by
-
Methylmalonate accumulation contributes to myocardial vulnerability post-reperfusion: a novel therapeutic target and prognostic biomarker
BMC Medicine (2025)
-
Hippo-vgll3 signaling may contribute to sex differences in Atlantic salmon maturation age via contrasting adipose dynamics
Biology of Sex Differences (2025)
-
PNPLA7 mediates Parkin-mitochondrial recruitment in adipose tissue for mitophagy and inhibits browning
Nature Communications (2025)
-
The Role of Mitophagy in Cardiac Metabolic Remodeling of Heart Failure: Insights of Molecular Mechanisms and Therapeutic Prospects
Journal of Cardiovascular Translational Research (2025)
-
Mammalian Sterile 20-Like Kinase 2 Knockdown Alleviates Neuropathic Pain in Rats by Mitochondrial Protection
Molecular Neurobiology (2025)


