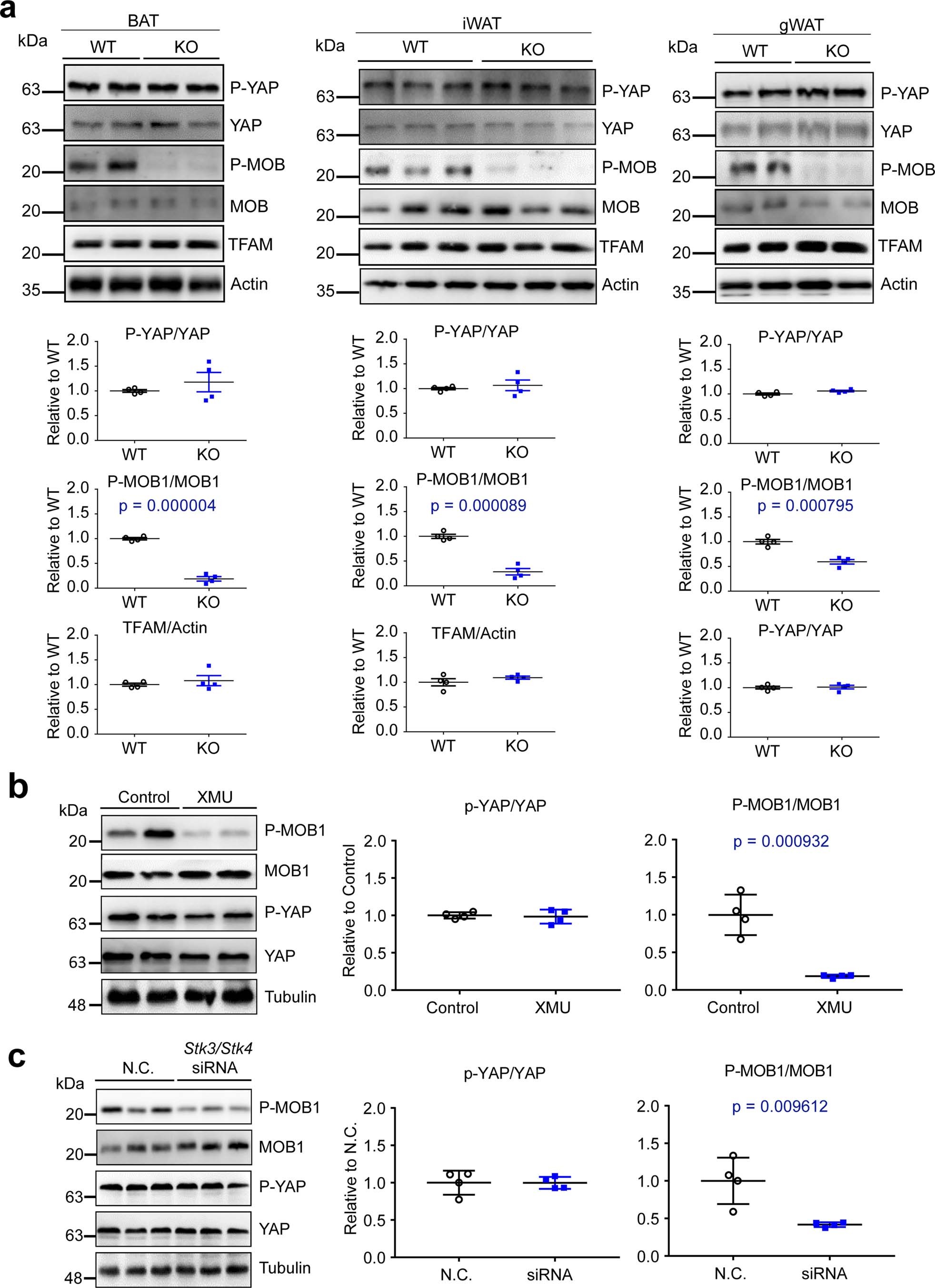
Extended Data Fig. 1: Effects of STK3/STK4 KO or inhibition on the phosphorylation levels of downstream targets.
From: STK3/STK4 signalling in adipocytes regulates mitophagy and energy expenditure

a, Immunoblot analysis of TFAM and phosphorylation levels of YAP at Ser127 and MOB1 at Thr35 in BAT, iWAT and gWAT of Stk3/Stk4adipoqKO mice (KO) and wildtype (WT) controls (n = 4). b, C3H10T1/2 adipocytes were treated with vehicle controls (Control) or XMU-MP-1 (XMU, 3 μM) for 48 h and analyzed by western blot (n = 4). c, C3H10T1/2 adipocytes were transfected with 20 nM siRNAs targeting Stk3 and Stk4 or negative control siRNA (N.C.) and analyzed by western blot (n = 4). Statistical analyses were assessed with unpaired, two-tailed t-test in a-c, Each point represents a biological replicate. Data are presented as the mean ± s.e.m.