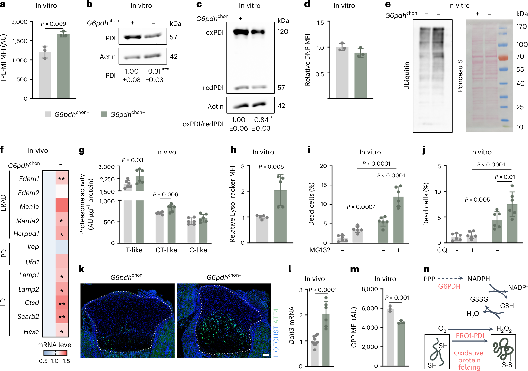
Fig. 4: G6PDH-generated NADPH regulates oxidative protein folding.

a, Free cysteine thiols measured by TPE-MI flow cytometry in differentiated hypoxic chondrocytes from G6pdhchon+ and G6pdhchon− mice (n = 3; unpaired two-sided Student’s t-test vs G6pdhchon+). b,c, PDI protein levels in reducing (***: P = 0.0002; unpaired two-sided Student’s t-test vs G6pdhchon+) (b) and non-reducing (*: P = 0.01; unpaired two-sided Student’s t-test vs G6pdhchon+) (c) conditions with β-actin as a loading control, in differentiated hypoxic chondrocytes from G6pdhchon+ and G6pdhchon− mice. Representative images from three independent experiments are shown. d, Protein carbonyl groups, measured by DNP flow cytometry, in differentiated hypoxic chondrocytes from G6pdhchon+ and G6pdhchon− mice (n = 3; unpaired two-sided Student’s t-test vs G6pdhchon+). e, Protein ubiquitination levels (left) with Ponceau S (right) as a loading control in differentiated hypoxic chondrocytes from G6pdhchon+ and G6pdhchon− mice. Representative images from six independent experiments are shown. f, mRNA levels of genes involved in endoplasmic reticulum-associated degradation (ERAD: Edem1 (**: P = 0.001), Edem2, Man1a, Man1a2 (*: P = 0.048), Herpud1 (*: P = 0.01) or proteasomal degradation (PD: Vcp, Ufd1) or lysosomal degradation (LD: Lamp1 (*: P = 0.04), Lamp2 (*: P = 0.02), Ctsd (**: P = 0.004), Scarb2 (**: P = 0.005), Hexa (*: P = 0.04)) in G6pdhchon+ and G6pdhchon− growth plates (G6pdhchon+, n = 9; G6pdhchon−, n = 6; unpaired two-sided Student’s t-test vs G6pdhchon+). g, Trypsin-like, chymotrypsin-like and caspase-like proteasome activity in G6pdhchon+ and G6pdhchon− growth plates (n = 6; unpaired two-sided Student’s t-test vs G6pdhchon+). h, Relative lysosome abundance, measured by LysoTracker flow cytometry in differentiated hypoxic chondrocytes from G6pdhchon+ and G6pdhchon− mice (n = 5; unpaired two-sided Student’s t-test vs G6pdhchon+). i,j, Dead cells, measured by SYTOX Green flow cytometry in differentiated hypoxic chondrocytes from G6pdhchon+ and G6pdhchon− mice after overnight treatment with 10 µM MG132 (proteasome inhibitor) (i) or 5 µM chloroquine (CQ; lysosomal inhibitor) (j) (n = 6; two-way ANOVA with Tukey’s multiple comparison test). k,l, Activation of unfolded protein response as evidenced by ATF4 immunostaining (k; n = 8) and Ddit3 (CHOP) gene expression (l) on G6pdhchon+ and G6pdhchon− growth plates (G6pdhchon+, n = 9; G6pdhchon−, n = 6; unpaired two-sided Student’s t-test vs G6pdhchon+). Scale bar, 100 µm. m, Protein synthesis, measured by O-propargyl-puromycin (OPP) flow cytometry, in differentiated hypoxic chondrocytes from G6pdhchon+ and G6pdhchon− mice (n = 3; unpaired two-sided Student’s t-test vs G6pdhchon+). n, Schematic representation of the role of G6PDH in oxidative protein folding. The data are presented as means ± s.d.