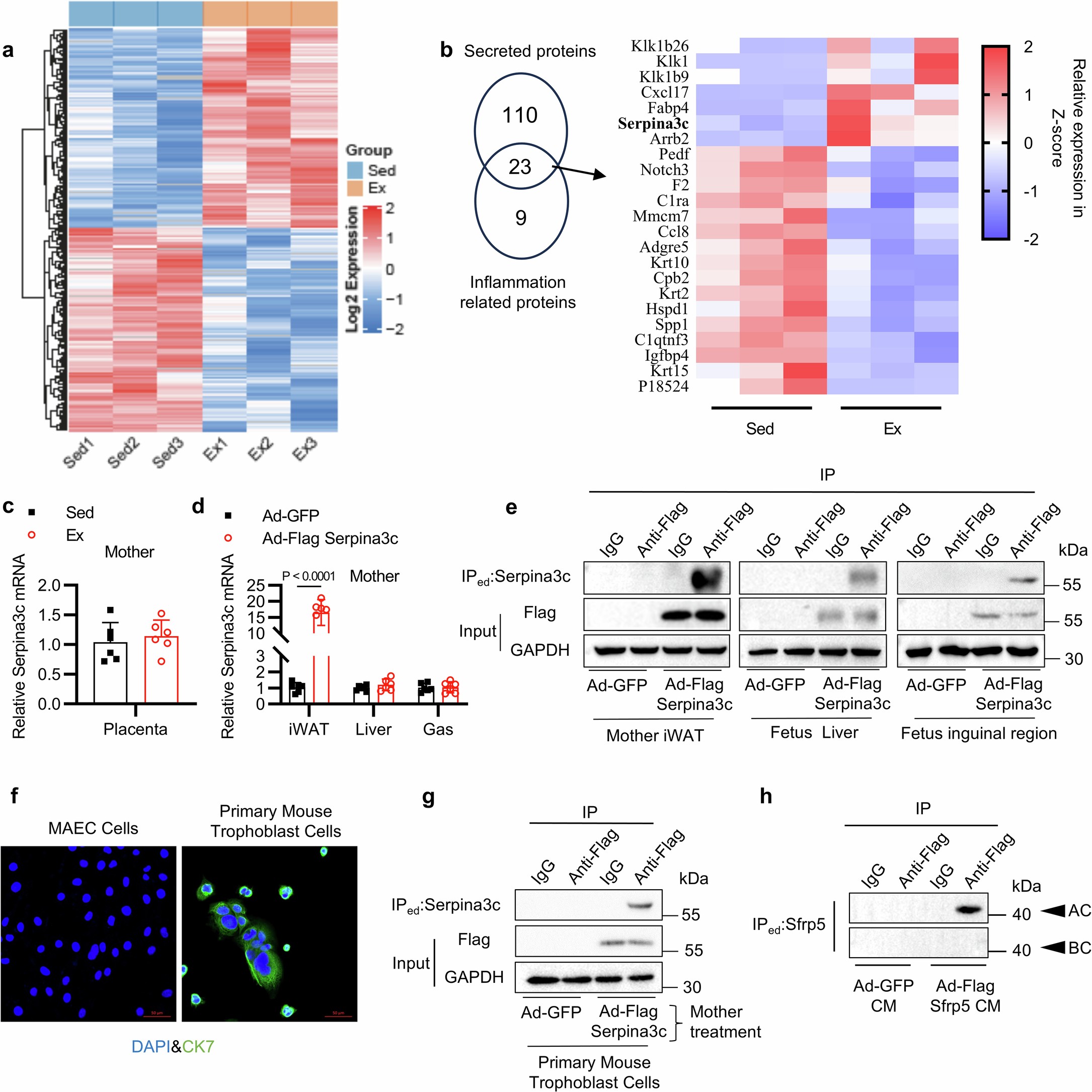
Extended Data Fig. 2: Maternal exercise increases circulating Serpina3c level, which potentially crosses the placental barrier.
From: Maternal exercise prevents metabolic disorders in offspring mice through SERPINA3C

a, Heatmap of differentially expressed serum protein between Ex and Sed pregnant dams, as assessed by LC-MS/MS (n = 3 mice/group) (P < 0.05). b, Differentially expressed proteins identified by the intersection of secreted proteins and inflammation-related proteins based on serum proteomics results (P < 0.05). c, RT-qPCR analysis of Serpina3c mRNA expression in the placentas of dams. d, Mice were treated as described in Fig. 3f. RT-qPCR analysis of Serpina3c mRNA expression in iWAT, liver and Gas of dams was shown. e, Pregnant dams were injected with GFP or Flag-Serpina3c adenoviruses (Ad) in iWAT at embryonic day 2.5 (E2.5), which is equal to gestation day 18.5 (d18.5) for mother. At E18.5 (equal to gestation d18.5 for mother), maternal iWAT and fetal liver and inguinal region were collected. Flag antibody-mediated IP followed by western blotting with Serpina3c antibody was performed, n = 3 mice for each group. f, Immunofluorescence (IF) staining of CK7 protein in primary mouse trophoblast cells, with MAEC cells as a negative control. CK7 serves as the marker for trophoblast cells. scale bar: 50 μm, n = 3 mice for each group. g, Flag antibody-mediated IP in primary trophoblast cells extracted from dams injected locally in iWAT with Ad-GFP or Ad-Flag-Serpina3c, followed by western blotting with a Serpina3c antibody, n = 3 mice for each group. h, CM from Ad-GFP or Ad-Flag-Sfrp5-infected adipocytes was added to the apical chamber (AC) of transwell inserts cultured with BeWo cells. IP was performed using the Flag antibody, followed by western blotting with Sfrp5 antibody to detect the presence of Flag-Sfrp5 in the supernatant of apical and basolateral chambers, n = 3 independent biological replicates. For statistical analyses, unpaired two-tailed Student’s t tests between Sed and Ex groups were performed in c, d. All values are represented as means with error bars representing S.D. n = 6 for each group unless otherwise mentioned. iWAT, inguinal white adipose tissue; Gas, gastrocnemius; IP, immunoprecipitation; CM, culture medium.