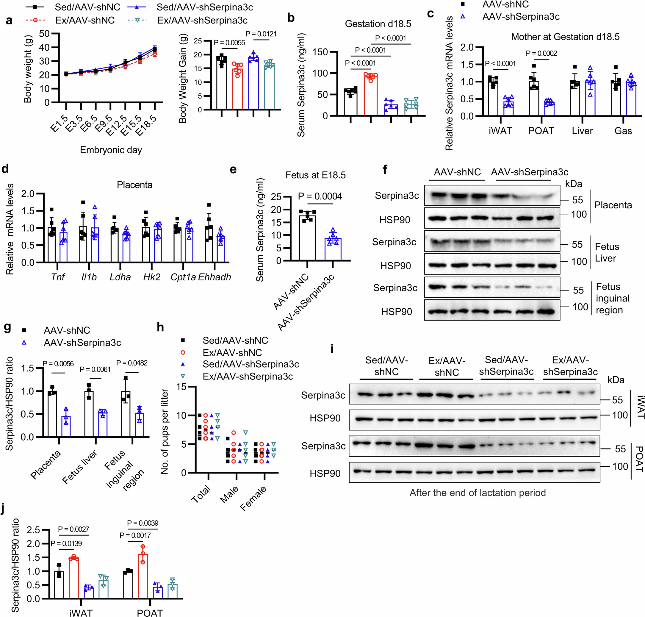
Extended Data Fig. 3: The impact of WATs-specific knockdown of Serpina3c on the pregnant dams and fetuses.
From: Maternal exercise prevents metabolic disorders in offspring mice through SERPINA3C

Dams were treated as in Fig. 4. a, Body weight change curve and body weight gain during pregnancy of the dams. b, The serum Serpina3c level at gestation day 18.5 (d18.5) in dams. c, Serpina3c mRNA levels in iWAT, POAT, liver and Gas of dams at gestation d18.5. d, mRNA levels of the indicated genes were determined by RT-qPCR in placenta from dams at gestation d18.5. e, The serum Serpina3c level in fetuses at E18.5. f, g, Western blotting (f) was conducted to detect Serpina3c protein levels in placenta from dams, as well as in fetal liver and inguinal region. Quantitative analysis (g) by Serpina3c/HSP90 ratio was performed. n = 3 mice for each group. h, The number of pups per litter from dams. i,j, Western blotting (i) was conducted to detect Serpina3c protein levels in iWAT and POAT from dams after the weaning period, and quantitative analysis (j) by Serpina3c/HSP90 ratio was performed. n = 3 mice for each group. For statistical analyses, two-way ANOVA with Bonferroni’s post hoc tests were performed in a,b,h,j, and unpaired two-tailed Student’s t tests were performed in c-e,g. All values are represented as means with error bars representing S.D. n = 6 for each group unless otherwise mentioned. WATs, white adipose tissues; E18.5, embryonic day 18.5; RT-qPCR, reverse transcription-quantitative PCR; POAT, peri-ovarian adipose tissue.