Extended Data Fig. 4: Re-activation of motion-specific PVH neurons.
From: Vestibular neurons link motion sickness, behavioural thermoregulation and metabolic balance in mice

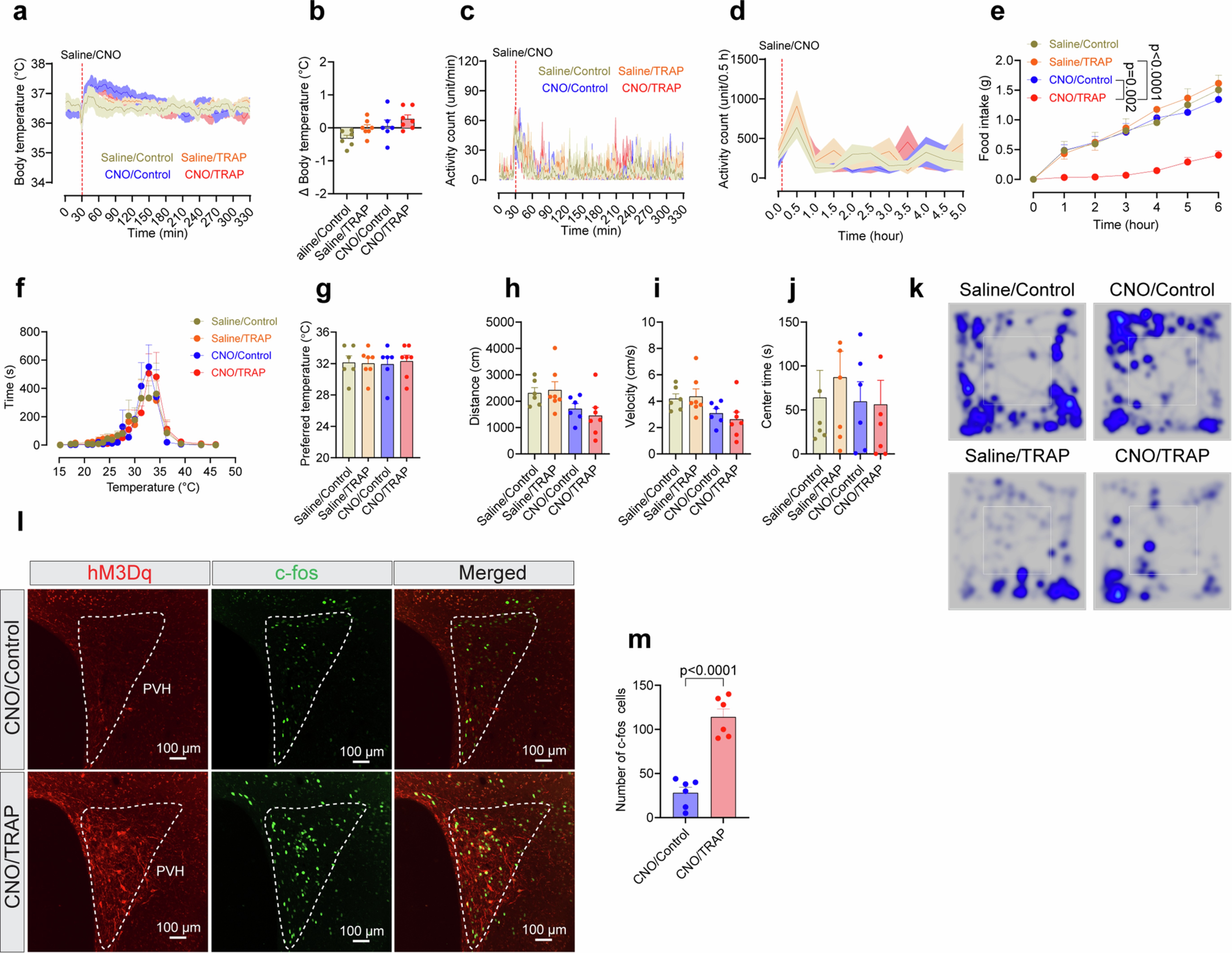
(a–d) Re-activation of motion-specific PVH neurons did not affect body temperature (a-b) or locomotor activity (c-d). n = 6 for control, and n = 7 for TRAP mice. (e–g) Re-activation of motion-specific PVH neurons inhibited food intake in fasting mice (e), but did not affect preferred ambient temperature (f-g). n = 6 for control, and n = 7 for TRAP mice, two-way ANOVA followed by Bonferroni post hoc test for (e). (h–k) Distance traveled (h), velocity (i), central zone duration (j), and representative heat-maps (k) in an open field test after motion-specific PVH neurons were re-activated via CNO injection. n = 6 for control, and n = 7 for TRAP mice. (l, m) Expression of hM3Dq-mCherry in the PVH that was validated by c-fos immunostaining after CNO injection, and quantification of c-fos cells (m). n = 6 for control, and n = 7 for TRAP mice, two-sided student t text for (m). Data are expressed as mean ± standard errors of the mean. (Relative to Fig. 2).