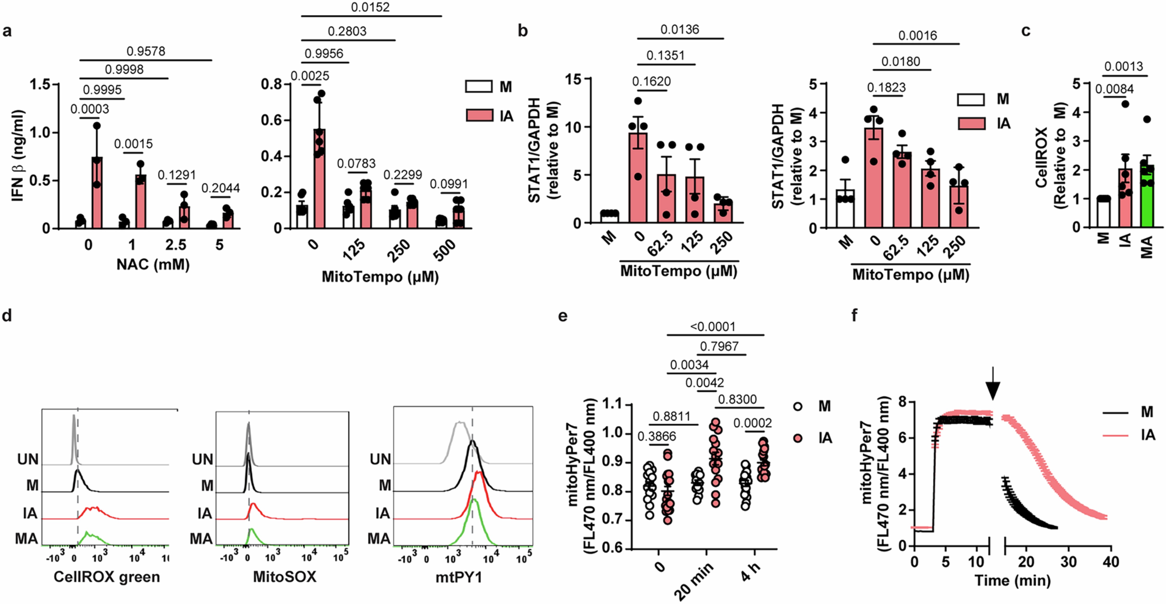
Extended Data Fig. 3: Itaconic enhances hydrogen peroxide retention.
From: Itaconate modulates immune responses via inhibition of peroxiredoxin 5

a IFNβ release from iBMDMs treated with media (M) or itaconic acid (IA) (5 mM, 16 h) in presence or absence of indicated concentrations of NAC (n = 3) or MitoTempo (n = 6). b Statistics for Fig. 3d (n = 4 independent cultures). c Relative median fluorescent intensity fold change of CellROX green in iBMDMs pretreated M, IA or Malonic acid (MA) (5 mM, 16 h) (n = 6). d Representative histograms of c and Fig. 3f, g. Dashed line represents median of media treated cells. e Oxidation status of mitoHyPer7 in Hela cells pretreated with IA or media as in a for 20 min or 4 h (dots represent individual cells, n = 3 individual experiments). f Oxidation status of mitoHyPer7 in Hela cells pretreated with IA as in a and treated with H2O2 (100 μM) followed by H2O2 removal and continued measurement for additional 30 min (representative experiment of n = 3). Data represent mean ±SEM. Statistical analysis: a RM-Two-way ANOVA with Tukey’s multiple comparison test. b, e Brown-Forsythe and Welsh ANOVA with Dunnet’s T3 multiple comparison test. c One sample t-test.